Metrics to Accelerate Private Sector Investment in Sustainable Development Goal 2—Zero Hunger
Abstract
1. Introduction
2. Earth Observation Data on Agriculture
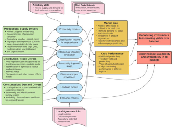
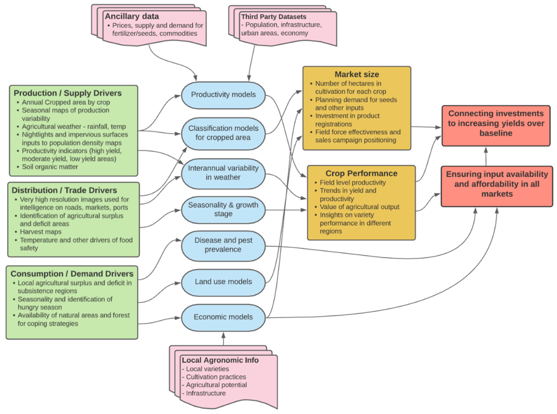
3. Metric to Estimate Market Size to Guide Investment
4. Metric for Measuring Crop Performance and Field-Level Productivity
5. Conclusions
Supplementary Materials
Funding
Institutional Review Board Statement
Informed Consent Statement
Data Availability Statement
Acknowledgments
Conflicts of Interest
References
- United Nations Sustainable Development Knowledge Platform. Available online: https://sustainabledevelopment.un.org/index.html (accessed on 19 March 2021).
- United Nations. Investing in the SDGs: An Action Plan; United Nations Conference on Trade and Development: Geneva, Switzerland, 2014. [Google Scholar]
- Rutsaert, P.; Donovan, J. Sticking with the Old Seed: Input Value Chains and the Challenges to Deliver Genetic Gains to Smallholder Maize Farmers. Outlook Agric. 2020, 49, 39–49. [Google Scholar] [CrossRef] [PubMed]
- Aust, V.; Morais, A.I.; Pinto, I. How Does Foreign Direct Investment Contribute to Sustainable Development Goals? Evidence from African Countries. J. Clean. Prod. 2020, 245, 118823. [Google Scholar] [CrossRef]
- Mason-D’Croz, D.; Sulser, T.B.; Wiebe, K.; Rosegrant, M.W.; Lowder, S.K.; Nin-Pratt, A.; Willenbockel, D.; Robinson, S.; Zhu, T.; Cenacchi, N.; et al. Agricultural Investments and Hunger in Africa Modeling Potential Contributions to SDG2—Zero Hunger. World Dev. 2019, 116, 38–53. [Google Scholar] [CrossRef]
- Gerpacio, R. V The Roles of Public Sector versus Private Sector in R&D and Technology Generation: The Case of Maize in Asia. Agric. Econ. 2003, 29, 319–330. [Google Scholar]
- Rao, N.D.; Min, J.; DeFries, R.; Ghosh-Jerath, S.; Valin, H.; Fanzo, J. Healthy, Affordable and Climate-Friendly Diets in India. Glob. Environ. Chang. 2018, 49, 154–165. [Google Scholar] [CrossRef]
- Zwart, S.J.; Busetto, L.; Boschetti, M.; Diagne, M. Assessing the Impact of National Food Security Policies on Irrigated Rice Cultivation in Senegal Using Advanced Remote Sensing and Modelling Technologies. In Proceedings of the Free and Open Source Software for Geospatial, FOSS4G 2018; ScholarWorks@UMass Amherst: Amherst, MA, USA, 2018. [Google Scholar]
- Kaur, M.; Mehra, A. Regional Patterns in Farm Suicides in India: A Critical Analysis. Available online: http://jndmeerut.org/wp-content/uploads/2020/09/Vol.-27-No.-2-2018.pdf#page=23 (accessed on 12 March 2021).
- DeFries, R.; Fanzo, J.; Remans, R.; Palm, C.; Wood, S.; Anderman, T.L. Metrics for Land-Scarce Agriculture. Science 2015, 349, 238–240. [Google Scholar] [CrossRef]
- Tscharntke, T.; Clough, Y.; Wanger, T.C.; Jackson, L.; Motzke, I.; Perfecto, I.; Vandermeer, J.; Whitbread, A. Global Food Security, Biodiversity Conservation and the Future of Agricultural Intensification. Biol. Conserv. 2012, 151, 53–59. [Google Scholar] [CrossRef]
- Thornton, P.K.; Loboguerrero, A.M.; Campbell, B.M.; Mercado, L.; Shackleton, S.; Kavikumar, K.S. Rural Livelihoods, Food Security and Rural Transformation under Climate Change; Global Commission on Adaptation, World Resources Institute: Washington, DC, USA, 2019. [Google Scholar]
- Rashed, A.H.; Shah, A. The Role of Private Sector in the Implementation of Sustainable Development Goals. Environ. Dev. Sustain. 2021, 23, 2931–2948. [Google Scholar] [CrossRef]
- Buonocore, J.J.; Choma, E.; Villavicencio, A.H.; Spengler, J.D.; Koehler, D.A.; Evans, J.S.; Lelieveld, J.; Klop, P.; Sanchez-Pina, R. Metrics for the Sustainable Development Goals: Renewable Energy and Transportation. Palgrave Commun. 2019, 5, 1–14. [Google Scholar] [CrossRef]
- Rankin, M.; Nogales, E.G.; Santacoloma, P.; Mhlanga, N.; Rizzo, C. Public–Private Partnerships for Agribusiness Development; Food and Agriculture Organization of the United Nations: Rome, Italy, 2016. [Google Scholar]
- Whitcraft, A.K.; Becker-Reshef, I.; Killough, B.D.; Justice, C.O. Meeting Earth Observation Requirements for Global Agricultural Monitoring: An Evaluation of the Revisit Capabilities of Current and Planned Moderate Resolution Optical Earth Observing Missions. Remote Sens. J. 2015, 7, 1482–1503. [Google Scholar] [CrossRef]
- Painter, T.H.; Famiglietti, J.S.; Stephens, G.L. Leveraging This Golden Age of Remote Sensing and Modeling of Terrestrial Hydrology to Understand Water Cycling in the Water Availability Grand Challenge for North America. Available online: https://ui.adsabs.harvard.edu/abs/2016AGUFM.H43P..01P/abstract (accessed on 19 February 2021).
- Whitcraft, A.K.; Becker-Reshef, I.; Justice, C.O.; Gifford, L.; Kavvada, A.; Jarvis, I. No Pixel Left behind: Toward Integrating Earth Observations for Agriculture into the United Nations Sustainable Development Goals Framework. Remote Sens. Environ. 2019, 235, 111470. [Google Scholar] [CrossRef]
- Prabhakar, M.; Gopinath, K.A.; Kumar, N.R.; Thirupathi, M.; Sravan, U.S.; Kumar, G.S.; Siva, G.S.; Meghalakshmi, G.; Vennila, S. Detecting the Invasive Fall Armyworm Pest Incidence in Farm Fields of Southern India Using Sentinel-2A Satellite Data. Geocarto Int. 2020, 1–16. [Google Scholar] [CrossRef]
- Githae, E.W.; Kuria, E.K. Biological Control of Desert Locust (Schistocerca Gregaria Forskål). CAB Rev. 2021, 16, 1–8. [Google Scholar] [CrossRef]
- Tambo, J.A.; Day, R.K.; Lamontagne-Godwin, J.; Silvestri, S.; Beseh, P.K.; Oppong-Mensah, B.; Phiri, N.A.; Matimelo, M. Tackling Fall Armyworm (Spodoptera Frugiperda) Outbreak in Africa: An Analysis of Farmers’ Control Actions. Int. J. Pest Manag. 2020, 66, 298–310. [Google Scholar] [CrossRef]
- Abrahams, P.; Bateman, M.; Beale, T.; Clottey, V.; Cock, M.; Colmenarez, Y.; Corniani, N.; Day, R.; Early, R.; Godwin, J.; et al. Fall Armyworm: Impacts and Implications for Africa. Outlooks Pest Manag. 2017, 28, 196–201. [Google Scholar]
- Jewiss, J.; Brown, M.; Escobar, V. Satellite Remote Sensing Data for Decision Support in Emerging Agricultural Economies. IEEE Geosci. Remote Sens. Mag. 2020. [Google Scholar] [CrossRef]
- Liakos, K.G.; Busato, P.; Moshou, D.; Pearson, S.; Bochtis, D. Machine Learning in Agriculture: A Review. Sensors 2018, 18, 2674. [Google Scholar] [CrossRef] [PubMed]
- Sarti, F.; Gómez, A.C.; Stewart, C. Earth Observation Capacity Building at ESA. In Space Capacity Building in the XXI Century; Springer: Berlin, Germany, 2020; pp. 233–250. [Google Scholar]
- Runting, R.K.; Phinn, S.; Xie, Z.; Venter, O.; Watson, J.E.M. Opportunities for Big Data in Conservation and Sustainability. Nat. Commun. 2020, 11, 1–4. [Google Scholar] [CrossRef]
- Gascon, F.; Cadau, E.; Colin, O.; Hoersch, B.; Isola, C.; Fernández, B.L.; Martimort, P. Copernicus Sentinel-2 Mission: Products, Algorithms and Cal/Val. In Proceedings of the Earth Observing Systems XIX; International Society for Optics and Photonics: Bellingham, WA, USA, 2014; Volume 9218, p. 92181E. [Google Scholar]
- Grace, K.; Husak, G.; Harrison, L.; Pedreros, D.; Michaelsen, J. Using High Resolution Satellite Imagery to Estimate Cropped Area in Haiti and Guatemala. Appl. Geogr. 2012, 32, 433–440. [Google Scholar] [CrossRef]
- Defourny, P.; Bontemps, S.; Bellemans, N.; Cara, C.; Dedieu, G.; Guzzonato, E.; Hagolle, O.; Inglada, J.; Nicola, L.; Rabaute, T.; et al. Near Real-Time Agriculture Monitoring at National Scale at Parcel Resolution: Performance Assessment of the Sen2-Agri Automated System in Various Cropping Systems around the World. Remote Sens. Environ. 2019, 221, 551–568. [Google Scholar] [CrossRef]
- Poulton, C.; Dorward, A.; Kydd, J. The Future of Small Farms: New Directions for Services, Institutions, and Intermediation. World Dev. 2010, 38, 1413–1428. [Google Scholar] [CrossRef]
- Goldman, L.; Tsan, M.; Colina, R.D.C.; Daga, S.; Woolworth, V. Inflection Point: Unlocking Growth in the Era of Farmer Finance. 2016. Available online: https://www.raflearning.org/post/inflection-point-unlocking-growth-the-era-farmer-finance (accessed on 12 March 2021).
- Tadesse, M.A.; Shiferaw, B.A.; Erenstein, O. Weather Index Insurance for Managing Drought Risk in Smallholder Agriculture: Lessons and Policy Implications for Sub-Saharan Africa. Agric. food Econ. 2015, 3, 26. [Google Scholar] [CrossRef]
- Clement, K.Y.; Botzen, W.J.W.; Brouwer, R.; Aerts, J.C.J.H. A Global Review of the Impact of Basis Risk on the Functioning of and Demand for Index Insurance. Int. J. Disaster Risk Reduct. 2018, 28, 845–853. [Google Scholar] [CrossRef]
- Yan, L.; Roy, D.P.; Li, Z.; Zhang, H.K.; Huang, H. Sentinel-2A Multi-Temporal Misregistration Characterization and an Orbit-Based Sub-Pixel Registration Methodology. Remote Sens. Environ. 2018, 215, 495–506. [Google Scholar] [CrossRef]
- Lobell, D.B.; Azzari, G.; Burke, M.; Gourlay, S.; Jin, Z.; Kilic, T.; Murray, S. Eyes in the Sky, Boots on the Ground Assessing Satellite- and Ground-Based Approaches to Crop Yield Measurement and Analysis in Uganda. Available online: https://documents.worldbank.org/en/publication/documents-reports/documentdetail/556261522069698373/eyes-in-the-sky-boots-on-the-ground-assessing-satellite-and-ground-based-approaches-to-crop-yield-measurement-and-analysis-in-uganda (accessed on 15 June 2020).



Publisher’s Note: MDPI stays neutral with regard to jurisdictional claims in published maps and institutional affiliations. |
© 2021 by the author. Licensee MDPI, Basel, Switzerland. This article is an open access article distributed under the terms and conditions of the Creative Commons Attribution (CC BY) license (https://creativecommons.org/licenses/by/4.0/).
Share and Cite
Brown, M.E. Metrics to Accelerate Private Sector Investment in Sustainable Development Goal 2—Zero Hunger. Sustainability 2021, 13, 5967. https://doi.org/10.3390/su13115967
Brown ME. Metrics to Accelerate Private Sector Investment in Sustainable Development Goal 2—Zero Hunger. Sustainability. 2021; 13(11):5967. https://doi.org/10.3390/su13115967
Chicago/Turabian StyleBrown, Molly E. 2021. "Metrics to Accelerate Private Sector Investment in Sustainable Development Goal 2—Zero Hunger" Sustainability 13, no. 11: 5967. https://doi.org/10.3390/su13115967
APA StyleBrown, M. E. (2021). Metrics to Accelerate Private Sector Investment in Sustainable Development Goal 2—Zero Hunger. Sustainability, 13(11), 5967. https://doi.org/10.3390/su13115967

