Improving the Carbon Capture Efficiency for Gas Power Plants through Amine-Based Absorbents
Abstract
1. Introduction
2. Theory (Literature Review)
2.1. Background
- (a)
- How to deal with the huge amount of carbon dioxide from fossil fuels formed during combustion;
- (b)
- How to grip impurities of the stream in flue gas.
2.2. Process Technology Description of Different Amines
- (a)
- CO2 dissolves into the absorbent;
- (b)
- A low temperature is required to ensure a high rapport for the absorption of CO2;
- (c)
- The distribution of CO2 will occur between the gas–liquid interface and the bulk gas;
- (d)
- The CO2 will react with the amine in the solution.
- The increasing or decreasing amine flow rate;
- The increasing/decreasing concentration of amine, considering the factors of corrosion that are caused by amine and the amount of CO2 that will be absorbed;
- (a)
- To ensure a lower relationship for the absorption of CO2, the temperature be should be high;
- (b)
- To ensure that CO2 will be released, chemical equilibria should occur;
- (c)
- The desorption process is endothermic; therefore, to maintain the high temperature, heat must be applied to the absorbent.
2.3. Amine-Based Chemical Solvent Using Monoethanolamine (MEA)
2.4. Degradation of MEA and Other Solvents
- A.
- Oxidative degradation
- B. Thermal degradation of MEA and other solvents (polymerization of Carbamate):
2.5. Diethanolamine DEA Solvent
2.6. Methyldiethanolamine MDEA
2.7. Comparative Amines Solvent
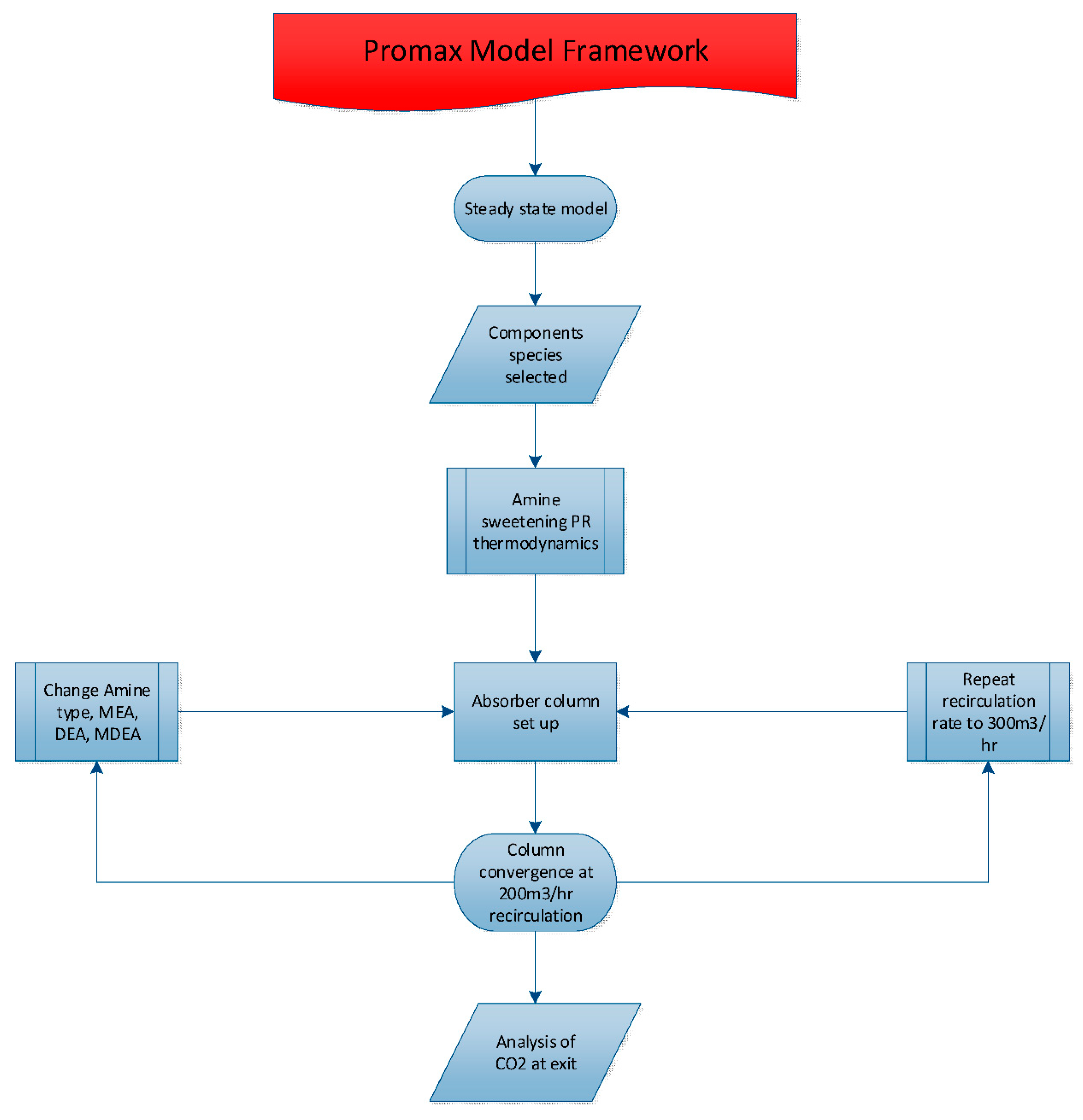
3. Material and Method
- Absorber tower had 20 trays with 29.5 and 30 bar at the top and bottom of the tower pressure;
- The amine circulation temperature was 38 °C, with a pressure of 33 bar;
- The flue gas flow rate was 76,000 m3/h and temperature were 32 °C, with a pressure of 30 bar.
- The amine circulation rate was changed from 200 to 300 m3/h with a concentration of 10% for all flow rates, and 15%.
4. Results
4.1. The First Scenario
4.1.1. MEA with a Concentration of 10%
MEA with a Circulation Rate of 200 m3/h
MEA with a Circulation Rate of 300 m3/h
4.1.2. DEA with a Concentration of 10%
DEA with a Circulation Rate of 200 m3/h
DEA with a Circulation Rate of 300 m3/h
4.1.3. MDEA with a Concentration of 10%
MDEA with a Circulation Rate of 200 m3/h
MDEA with a Circulation Rate of 300 m3/h
4.2. Second Scenario
4.2.1. MEA with a Concentration of 15%
MEA with a Circulation Rate of 200 m3/h
MEA with a Circulation Rate of 300 m3/h
4.2.2. DEA with a Concentration of 15%
DEA with a Circulation Rate of 200 m3/h
DEA with a Circulation Rate of 300 m3/h
4.2.3. MDEA with a Concentration of 15%
MDEA with a Circulation Rate of 200 m3/h
MDEA with a Circulation Rate of 300 m3/h
4.3. The Cost of Amine
- (a)
- GBP 1121/ton for monoethanolamine (MEA) [33];
- (b)
- DEA GBP 1039/ton [33];
- (c)
- MDEA unknown?
- (d)
- To calculate the price, there should be a specific gravity for amine to convert the cubic meters to tons, as shown in Equations (11) and (12);
- (e)
- Specific gravity of MEA = 1.01531, density = 1015.31 kg/m3 = 1.01531 t/m3 (ProMax program):
- (a)
- Specific gravity of DEA = 1.04359, density = 1043.59 kg/m3 = 1.04359 t/m3 (ProMax program).
5. Conclusions
- From the results of Table 9, it can be concluded that
- At 10% concentration and feed of 200 m3/h of amine solvents, the outcome obtained cannot be chosen for capture because the CO2% in flue gas for each MEA, DEA and MDEA are 3.6295%, 8.1355%, and 8.4559%, respectively, and these values are not enough. With these percentages obtained my target was not achieved neither of other of other researchers because to use capture process there should be clear from CO2% in clean flue gas as aforementioned is not acceptable (the percentage of carbon dioxide) as sustainable for power plants, even the temperature at the bottom of the absorber is quite good but the purity of nitrogen is not qualified to be utilized to other purposes such as food processes.
- MEA produces a good outcome at 200 m3/h with a 15% concentration in comparison to DEA and MDEA, with their values being 3.2862 × 10−6, 5.5612, and 8.2545, respectively, but the temperature of the rich amine is still high, so it is recommended that cooling is induced by increasing the flow rate or decreasing the concentration of amine;
- Likewise, the MEA has perfect significant results at a 300 m3/h amine circulation rate at a 10% concentration, reducing the temperature to 78.95 °C, whereas the temperature was 100.75 °C at 15%. A good result of 77.21 °C was obtained for 0.0038358% of CO2 in the top outlet of the tower and 99.768% nitrogen for both MEA and DEA and 96.01% for MDEA, with 3.7518% CO2 in clean flue gas, which is still high, however, the other significant advantages of capturing CO2 is that the gained nitrogen, with a purity 99.68%, can be used for other purposes;
- For MDEA, the bad result means that the operating condition needs to be changed, which changes the pressure to 50 or 60 bar. This will produce good results but will be costly.
- For MEA at 200 and 300 m3/h, the total weight in tons was equal to 20.3062 and 30.4593, with a total cost of GBP 22,763.25 and 34,144.88, respectively;
- for DEA at 200 and 300 m3/h, the total weight in tons was equal to 20.8718 and 31.3077, with a total cost of GBP 21,685.8002 and 32,528.7003, respectively.
- Finally, from the results of the comparison, MEA was proven to be the best solvent investigated in this study, rather than DEA and MDEA; however, the DEA was slightly cheaper than MEA, but the result was an enormously different comparison with MEA.
Author Contributions
Funding
Conflicts of Interest
Abbreviations
| BP | British Petroleum |
| IPCC | Intergovernmental on climate change |
| CCS | Carbon capture and storage |
| CO2 | Carbon dioxide |
| COS | Carbonyl sulfide |
| SO2 | Sulfur dioxide |
| NOX | Nitrogen oxides (x = 1, 2, 3) |
| O2 | Oxygen |
| N2 | Nitrogen |
| H2O | Water or (vapor water) |
| H2S | Hydrogen sulfide |
| PM | Particulate matter |
| RDF | Radial distribution functions |
| MEA | Monoethanolamine |
| DEA | Diethanolamine |
| DGA | Diglycolamine |
| MDEA | Methyldiethanolamine |
| DIPA | Diisopropanolamine |
| TIPA | Triisopropanolamine |
| Gt | Gigatons |
| Mt | Million tons |
| MPa | Megapascal (unit of pressure) |
| Ppm | Part per million |
| PCC | Post-combustion capture |
Appendix A
| Properties | ||
|---|---|---|
| Units | Vapor | |
| Temperature | °C | 32 |
| Pressure | barg | 30 |
| Mole fraction vapor | % | 100 |
| Mole fraction light liquid | % | 0 |
| Mole fraction heavy liquid | % | 0 |
| Molecular weight | Kg/kmol | 44.0095 |
| Mass density | Kg/m3 | 65.0285 |
| Molar flow | Kmol/h | 2272.24 |
| Mass flow | Kg/h | 100,000 |
| Vapor volumetric flow | m3/h | 1537.79 |
| Liquid volumetric flow | m3/h | 1537.79 |
| Normal vapor volumetric flow | Nm3/h | 50,929.8 |
| Std vapor volumetric flow | m3/h | 53726.7 |
| Std liquid volumetric flow | m3/h | 121.773 |
| Compressibility | 0.827261 | |
| Specific gravity | 1.51953 | |
| API gravity | ||
| Enthalpy | KJ/h | −8.96706 × 108 |
| Mass enthalpy | kJ/kg | −8967.06 |
| Mass Cp | kJ/(kg °C) | 1.08707 |
| Ideal gas Cp, Cv ratio | 1.28541 | |
| Dynamic viscosity | cP | 0.0166239 |
| Kinematic viscosity | cSt | 0.25564 |
| Thermal conductivity | W/(m °C) | 0.0198344 |
| Surface tension | dyn/cm | |
| Net ideal gas heating value | MJ/m3 | 0 |
| Net liquid heating value | MJ/kg | −0.17659 |
| Gross ideal gas heating value | MJ/m3 | 0 |
| Gross heating value | MJ/kg | 0.17659 |
References
- BP Statistical Review of World Energy, 68th ed.; BP press: London, UK, 2019.
- IPCC. Climate Change and Land: An IPCC Special Report on Climate Change, Desertification, Land Degradation, Sustainable Land Management, Food Security, and Greenhouse Gas Fluxes in Terrestrial Ecosystems; Intergovernmental Panel on Climate Change: Geneva, Switzerland, 2019; Volume 8. [Google Scholar]
- Haratipour, P.; Baghban, A.; Mohammadi, A.H.; Nazhad, S.H.H.; Bahadori, A. On the estimation of viscosities and densities of CO2-loaded MDEA, MDEA + AMP, MDEA + DIPA, MDEA + MEA, and MDEA + DEA aqueous solutions. J. Mol. Liq. 2017, 242, 146–159. [Google Scholar] [CrossRef]
- Kumar, S.; Cho, J.H.; Moon, I.L. Ionic liquid-amine blends and CO2BOLs: Prospective solvents for natural gas sweetening and CO2 capture technology—A review. Int. J. Greenh. Gas Control 2014, 20, 87–116. [Google Scholar] [CrossRef]
- Rinprasertmeechai, S.; Chavadej, S.; Rangsunvigit, P.; Kulprathipanja, S. Carbon Dioxide Removal from Flue Gas Using Amine-Based Hybrid Solvent Absorption. Int. J. Chem. Biol. Eng. 2012, 6, 296–300. [Google Scholar]
- Maroto-Valer, M.M. Developments and Innovation in Carbon Dioxide (CO2) Capture and Storage Technology; Woodhead Publishing: Cambridge, UK, 2010; Volume 1, pp. 153–182. Available online: https://app.knovel.com/hotlink/pdf/id:kt0094AB13/developments-innovation-2/advanced-absorption-introductio (accessed on 23 October 2020).
- Gibbins, J.; Chalmers, H. Carbon capture and storage. Energy Policy 2008, 36, 4317–4322. [Google Scholar] [CrossRef]
- Vega, F.; Sanna, A.; Navarrete, B.; Maroto-Valer, M.M.; Cortés, V.J. Degradation of amine-based solvents in CO2 capture process by chemical absorption. Greenh. Gases Sci. Technol. 2014, 4, 707–733. [Google Scholar] [CrossRef]
- Spigarelli, B.P.; Kawatra, S.K. Opportunities and challenges in carbon dioxide capture. J. CO2 Util. 2013, 1, 69–87. [Google Scholar] [CrossRef]
- Songolzadeh, M.; Soleimani, M.; Takht Ravanchi, M.; Songolzadeh, R. Carbon dioxide separation from flue gases: A technological review emphasizing reduction in greenhouse gas emissions. Sci. World J. 2014, 2014. [Google Scholar] [CrossRef]
- Zhao, N.; Zhang, Y.; Li, B.; Hao, J.; Chen, D.; Zhou, Y.; Dong, R. Natural gas and electricity: Two perspective technologies of substituting coal-burning stoves for rural heating and cooking in Hebei Province of China. Energy Sci. Eng. 2019, 7, 120–131. [Google Scholar] [CrossRef]
- Thiruvenkatachari, R.; Su, S.; An, H.; Yu, X.X. Post combustion CO2 capture by carbon fibre monolithic adsorbents. Prog. Energy Combust. Sci. 2009, 35, 438–455. [Google Scholar] [CrossRef]
- Nanda, S.; Reddy, S.N.; Mitra, S.K.; Kozinski, J.A. The progressive routes for carbon capture and sequestration. Energy Sci. Eng. 2016, 4, 99–122. [Google Scholar] [CrossRef]
- Song, C. Global challenges and strategies for control, conversion and utilization of CO2 for sustainable development involving energy, catalysis, adsorption and chemical processing. Catal. Today 2006, 115, 2–32. [Google Scholar] [CrossRef]
- Desideri, U. Advanced absorption processes and technology for carbon dioxide (CO2) capture in power plants. In Developments and Innovation in Carbon Dioxide (CO2) Capture and Storage Technology; Woodhead Publishing: Cambridge, UK, 2010; pp. 155–182. [Google Scholar]
- Mores, P.; Scenna, N.; Mussati, S. Post-combustion CO2 capture process: Equilibrium stage mathematical model of the chemical absorption of CO2 into monoethanolamine (MEA) aqueous solution. Chem. Eng. Res. Des. 2011, 89, 1587–1599. [Google Scholar] [CrossRef]
- Llamas, B.; Navarrete, B.; Vega, F.; Rodriguez, E.; Mazadiego, L.F.; Cámara, Á.; Otero, P. Greenhouse gas emissions–carbon capture, storage and utilisation. Greenh. Gases 2016, 81. [Google Scholar] [CrossRef]
- Yurata, T.; Lei, H.; Tang, L.; Lu, M.; Patel, J.; Lim, S.; Piumsomboon, P.; Chalermsinsuwan, B.; Li, C.E. Feasibility and sustainability analyses of carbon dioxide–hydrogen separation via de-sublimation process in comparison with other processes. Int. J. Hydrogen Energy 2019, 44, 23120–23134. [Google Scholar] [CrossRef]
- Feron, P. (Ed.) Absorption-Based Post-Combustion Capture of Carbon Dioxide; Woodhead Publishing: Cambridge, UK, 2016. [Google Scholar]
- Cohen, S.M.; Chalmers, H.L.; Webber, M.E.; King, C.W. Comparing post-combustion CO2 capture operation at retrofitted coal-fired power plants in the Texas and Great Britain electric grids. Environ. Res. Lett. 2011, 6, 024001. [Google Scholar] [CrossRef]
- Kothandaraman, A. Carbon Dioxide Capture by Chemical Absorption: A Solvent Comparison Study. Ph.D. Thesis, Massachusetts Institute of Technology, Cambridge, MA, USA, June 2010. [Google Scholar]
- Huertas, J.I.; Gomez, M.D.; Giraldo, N.; Garzón, J. CO2 absorbing capacity of MEA. J. Chem. 2015, 2015. [Google Scholar] [CrossRef]
- Fredriksen, S.B.; Jens, K.J. Oxidative degradation of aqueous amine solutions of MEA, AMP, MDEA, Pz: A review. Energy Procedia 2013, 37, 1770–1777. [Google Scholar] [CrossRef]
- CO2 Capture Technologies; Bryan Research & Engineering, LLC: Bryan, TX, USA, 2020; Available online: www.bre.com (accessed on 23 October 2020).
- Abu-Zahra, M.R.; Schneiders, L.H.; Niederer, J.P.; Feron, P.H.; Versteeg, G.F. CO2 capture from power plants: Part I. A parametric study of the technical performance based on monoethanolamine. Int. J. Greenh. Gas Control. 2007, 1, 37–46. [Google Scholar] [CrossRef]
- Aboudheir, A.; Tontiwachwuthikul, P.; Chakma, A.; Idem, R. Kinetics of the reactive absorption of carbon dioxide in high CO2-loaded, concentrated aqueous monoethanolamine solutions. Chem. Eng. Sci. 2003, 58, 5195–5210. [Google Scholar] [CrossRef]
- Hagewiesche, D.P.; Ashour, S.S.; Al-Ghawas, H.A.; Sandall, O.C. Absorption of carbon dioxide into aqueous blends of monoethanolamine and N-methyldiethanolamine. Chem. Eng. Sci. 1995, 50, 1071–1079. [Google Scholar] [CrossRef]
- Davis, J.D. Thermal Degradation of Aqueous Amines used for Carbon Dioxide Capture; 2009. Available online: http://hdl.handle.net/2152/6581 (accessed on 23 October 2020).
- Davis, J.; Rochelle, G. Thermal degradation of monoethanolamine at stripper conditions. Energy Procedia 2009, 1, 327–333. [Google Scholar] [CrossRef]
- Xue, B.; Yu, Y.; Chen, J.; Luo, X.; Wang, M. A comparative study of MEA and DEA for post-combustion CO 2 capture with different process configurations. Int. J. Coal Sci. Technol. 2017, 4, 15–24. [Google Scholar] [CrossRef]
- Carlson, S.; Canter, S.; Jenkins, J. Canadian gas treating solvent quality control–unique challenges. In Proceedings of the 2001 Sulfur Recovery Symposium, Canmore, AB, Canada, 2001; Available online: http://www.reclaim.com/wp-content/uploads/2013/10/canadian-gas-treating-solvent-quality-control.pdf (accessed on 13 December 2020).
- Higman, C. Gasification processes and synthesis gas treatment technologies for carbon dioxide (CO2) capture. In Developments and Innovation in Carbon Dioxide (CO2) Capture and Storage Technology; Woodhead Publishing: Cambridge, UK, 2010; pp. 243–279. [Google Scholar]
- Meehan, J. Price and Market Trends: Europe May Ethanolamine Prices move down on Feedstock Fall. Available online: https://www.icis.com (accessed on 23 October 2020).
- Heimel, S.; Lowe, C. Technology comparison of CO2 capture for a gas-to-liquids plant. Energy Procedia 2009, 1, 4039–4046. [Google Scholar] [CrossRef]





















| Years | 1990 | 1995 | 2000 | 2005 | 2010 | 2015 | 2017 | 2018 |
|---|---|---|---|---|---|---|---|---|
| Energy supply | 242.1 | 210.3 | 204.0 | 219.1 | 197.3 | 137.6 | 106.0 | 98.3 |
| from power stations | 203.0 | 163.0 | 158.7 | 173.1 | 157.3 | 104.1 | 72.4 | 65.2 |
| Fuel Type | Fuel per Kilowatt-Hour | PM2.5 (mg/m3) | SO2 Emission (mg/m3) | CO2 Emission (g) | NOx Emission (mg/m3) | CO Emission | O2% |
|---|---|---|---|---|---|---|---|
| Coal | 290–340 g | 20–30 | 50–200 | 900–1000 | 100–200 | 1800–2000 | 9 |
| Oil | 80–90 g | 20–30 | 50–100 | 400–450 | 100–200 | 1800–2000 | 3.5 |
| Natural gas | 70–80 g | 5–20 | 35–50 | 400–450 | 100–150 | 1800–2000 | 3.5 |
| Property | Value and Unit |
|---|---|
| Molecular weight | 44.01 g/mol |
| Critical density (ρc) | 0.468 g/cm3 or 468 g/L or 468 kg/m |
| Critical pressure (Pc) | 72.85 atm (7383 kPa) |
| Critical temperature (Tc) | 31.04 °C |
| Triple point pressure | 5.185 bar |
| Triple point at 5.1 atm (518 kPa) | −56.5 °C |
| Sublimation point at 1 atm (101.3 kPa) | −78.5 °C |
| Gas density at 0 °C and 1 atm (101.3 kPa) | 1.976 g/L |
| Liquid density at 0 °C and 1 atm (101.3 kPa) | 928 g/L |
| 25 °C and 1 atm CO2 (101.3 kPa) | 0.712 v/v |
| Solid density | 1560 g/L |
| Specific volume at 1 atm and 21 °C | 0.546 m3/kg |
| Latent heat of vaporization at the triple point (−78.5 °C) | |
| At 0 °C | 353.4 J/g |
| 231.3 J/g | |
| Viscosity at 25 °C and 1 atm CO2 (101.3 kPa) | 0.015 cP (mPas) |
| Solubility in water at 0 °C and 1 atm (101.3 kPa) | |
| 25 °C and 1 atm (101.3 kPa) | 0.3346 g CO2/100 g-H2O or 1.713 mL CO2/mL-H2O at 0 °C |
| 0.1449 g CO2/100 g-H2O or 0.759 mL CO2/mL-H2O at 25 °C | |
| Heat of formation at 25 °C, ∆H gas | 0.1372−393.5 kJ/mol |
| Amine | Monoethanolamine (MEA) | Diethanolamine (DEA) | Diglycolamine (DGA) | Methyldiethanolamine (MDEA) | Diisopropanolamine (DIPA) |
|---|---|---|---|---|---|
| Typical Concentration range recommended (wt.%) | 13–20 15–25 | 25–30 20–40 | 50–60 50–65 | 35–55 | 20–40 |
| Solvent loading (mole/mole) | 0.3 | 0.3–0.7 | 0.35 | 0.45 | 0.45 |
| Heat of regeneration (MJ/kg CO2) | 2 | 1.5 | 2 | 1.3 | 1.5 |
| Chemical formula | C2H7NO | C4H11NO2 | C4H11NO2 | C5H13NO2 | C6H15NO2 |
| Boiling point (°C) | 171 | 269 | 221 | 247 | 249 |
| Molecular weight (g/mol) | 61.08 | 105 | 105 | 119.16 | 133 |
| Solvent | Compounds |
|---|---|
| MEA | inorganic compounds (NH3, NO2−, NO3−) |
| Organic acids (HCOO−, CH3COO−, HOCH2COO−, (C2O4)2−) | |
| Amides (oxamides, HEF, formamides,) | |
| cyclic compounds (HEPO-3, HEPO-2, HEI, HEP, DMPz) | |
| Aldehydes (CH3CHO, HOCH2CHO, CH2O) | |
| Amines (MAE, methylamines, BHEEDA, MEA-urea) |
| Absorbent | Rate of Absorption | Absorption Capacity CO2 | Stability of Solvent | Heat of Absorption |
|---|---|---|---|---|
| Methyldiethanolamine (MDEA) | Low | High | High | Medium |
| Diethanolamine (DEA) | Medium | Medium | Medium | High |
| Monoethanolamine (MEA) | High | Medium | Low | High |
| Compositions | Mole Percent (%) |
|---|---|
| N2 | 77 |
| CO2 | 21 |
| H2O | 1.99 |
| O2 | 0.01 |
| Composition of Amine | Mole Percent (%) | |
|---|---|---|
| Amine (MEA, DEA and MDEA) | 10 | 15 |
| H2O | 90 | 85 |
| Amine Con. wt.% | 10% | 15% | |||||
|---|---|---|---|---|---|---|---|
| Amine Feed | Outcome from Absorber Tower | MEA | DEA | MDEA | MEA | DEA | MDEA |
| 200 m3/h | CO2% in clean flue gas | 3.6295 | 8.1355 | 8.4559 | 0.0000032862 | 5.5612 | 8.2545 |
| N2% in clean flue gas | 95.466 | 91.29 | 91.278 | 99.782 | 93.911 | 91.51 | |
| Temp. of bottom absorber (°C) | 84.551 | 75.133 | 73.127 | 100.75 | 83.177 | 75.639 | |
| 300 m3/h | CO2% in clean flue gas | 2.9564 × 10−6 | 0.0038358 | 3.7518 | 6.9516 × 10−7 | 0.00036247 | 4.305 |
| N2% in clean flue gas | 99.768 | 99.768 | 96.01 | 99.782 | 99.782 | 95.468 | |
| Temp. of bottom absorber (°C) | 78.95 | 77.21 | 69.249 | 83.495 | 80.638 | 69.137 | |
| MEA Solution m3/h | 10% = Net MEA Tons from Solution | Total Cost GBP (GBP 1121/ton) |
|---|---|---|
| 200 | 20.3062 | 22,763.25 |
| 300 | 30.4593 | 34,144.88 |
| DEA Solution m3/h | 10% = Net DEA Tons from Solution | Total Cost GBP (GBP 1039/ton) |
|---|---|---|
| 200 | 20.8718 | 21,685.8002 |
| 300 | 31.3077 | 32,528.7003 |
| Study | [19,34] |
|---|---|
| Industrial source | Combined stack gas |
| CO2 capture technology | PCC MEA |
| CO2 capture efficiency (%) | 90 |
| CO2 captured (Mt CO2/y) | 1.04 |
| Project life (years) | 20 |
| Currency | US |
| Cost year | 2007 |
| External power plant or fuel | Natural gas |
| Capital cost for capture facility (millionUSD) | 223 |
| Capture cost (USD/tonne CO2 avoided) | 36–70 |
Publisher’s Note: MDPI stays neutral with regard to jurisdictional claims in published maps and institutional affiliations. |
© 2020 by the authors. Licensee MDPI, Basel, Switzerland. This article is an open access article distributed under the terms and conditions of the Creative Commons Attribution (CC BY) license (http://creativecommons.org/licenses/by/4.0/).
Share and Cite
Hasan, S.; Abbas, A.J.; Nasr, G.G. Improving the Carbon Capture Efficiency for Gas Power Plants through Amine-Based Absorbents. Sustainability 2021, 13, 72. https://doi.org/10.3390/su13010072
Hasan S, Abbas AJ, Nasr GG. Improving the Carbon Capture Efficiency for Gas Power Plants through Amine-Based Absorbents. Sustainability. 2021; 13(1):72. https://doi.org/10.3390/su13010072
Chicago/Turabian StyleHasan, Saman, Abubakar Jibrin Abbas, and Ghasem Ghavami Nasr. 2021. "Improving the Carbon Capture Efficiency for Gas Power Plants through Amine-Based Absorbents" Sustainability 13, no. 1: 72. https://doi.org/10.3390/su13010072
APA StyleHasan, S., Abbas, A. J., & Nasr, G. G. (2021). Improving the Carbon Capture Efficiency for Gas Power Plants through Amine-Based Absorbents. Sustainability, 13(1), 72. https://doi.org/10.3390/su13010072

