Predictive Model for Amotivation and Discipline in Physical Education Students Based on Teaching–Learning Styles
Abstract
1. Introduction
2. Materials and Methods
2.1. Sample
2.2. Variables and Measurement Tools
2.2.1. Perception of the Teacher’s Controlling Behaviours
2.2.2. Psychological Need Thwarting
2.2.3. Amotivation
2.2.4. Discipline–Undisciplined Behaviours of Students
2.3. Procedure
2.4. Statistical Analyses and Treatment of Data
3. Results
3.1. Reliability Analysis and Descriptive Statistics
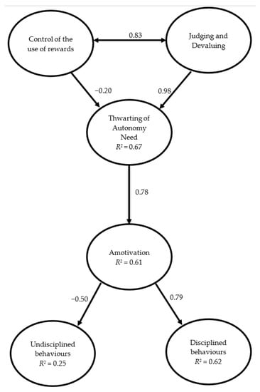
3.2. Structural Equation Modelling
4. Discussion
5. Conclusions
Author Contributions
Funding
Institutional Review Board Statement
Informed Consent Statement
Data Availability Statement
Acknowledgments
Conflicts of Interest
References
- Johnson, C.E.; Erwin, H.E.; Kipp, L.; Beighle, A. Student perceived motivational climate, enjoyment, and physical activity in middle school physical education. J. Teach. Phys. Educ. 2017, 36, 398–408. [Google Scholar] [CrossRef]
- Van-den-Berghe, L.; Vansteenkiste, M.; Cardon, G.; Kirk, D.; Haerens, L. Research on self-determination in physical education: Key findings and proposals for future research. Phys. Educ. Sport Pedagog. 2014, 19, 97–121. [Google Scholar] [CrossRef]
- Aelterman, N.; Vansteenkiste, M.; Haerens, L.; Soenens, B.; Fontaine, J.R.; Reeve, J. Toward an integrative and fine-grained insight in motivating and demotivating teaching styles: The merits of a circumplex approach. J. Educ. Psychol. 2019, 111, 497. [Google Scholar] [CrossRef]
- Reeve, J.; Shin, S.H. How teachers can support students’ agentic engagement. Theor. Pract. 2020, 59, 150–161. [Google Scholar] [CrossRef]
- Whittle, R.J.; Telford, A.; Benson, A.C. Teacher’s perceptions of how they Influence student academic performance in VCE physical education. Aus. J. Teach. Educ. 2018, 43, 1. [Google Scholar] [CrossRef]
- Del-Villar, F. La interacción en la Educación Física. En, B. Vázquez (coord.). In Bases Educativas de la Actividad Física Y El Deporte; Editorial Síntesis: Madrid, Spain, 2001; pp. 199–225. [Google Scholar]
- Gutiérrez, M.; López, E. Clima motivacional, razones para la disciplina y comportamiento en Educación Física. Rev. Int. Med. Cien. Act. Fis. Deporte 2012, 12, 235–251. [Google Scholar]
- Wang, M.T.; Selman, R.L.; Dishion, T.J.; Stormshak, E.A. A tobit regression analysis of the covariation between middle school students’ perceived school climate and behavioral problems. J. Res. Adolesc. 2010, 20, 274–286. [Google Scholar] [CrossRef]
- Granero-Gallegos, A.; Baena-Extremera, A. Validación española de la Escala de Predisposición hacia la Educación Física (PEPS) en educación secundaria. Retos 2016, 30, 125–131. [Google Scholar] [CrossRef]
- Hagger, M.S.; Chatzisarantis, N.L.D. Transferring motivation from educational to extramural contexts: A review of the trans-contextual model. Eur. J. Psychol. Educ. 2012, 27, 195–212. [Google Scholar] [CrossRef]
- Sevil, J.; Aibar, A.; Abós, A.; García, L. El clima motivacional del docente de Educación Física: ¿Puede afectar a las calificaciones del alumnado? Retos 2017, 31, 98–102. [Google Scholar]
- Wallhead, T.L.; Garn, A.C.; Vidoni, C. Effect of a sport education program on motivation for physical education and leisure-time physical activity. Res. Q. Exerc. Sport 2014, 84, 478–487. [Google Scholar] [CrossRef] [PubMed]
- Sáenz-López, P. La Educación Física y su Didáctica: Manual para el Professor; Wanceulen Editorial Deportiva, S.L.: Sevilla, Spain, 1997. [Google Scholar]
- Granero-Gallegos, A.; Baena-Extremera, A.; Bracho-Amador, C.; Pérez-Quero, F.J. Metas sociales, clima motivacional, disciplina y actitud del alumno según el docente. Rev. Int. Med. Cien. Act. Fis. Deporte 2016, 16, 649–666. [Google Scholar] [CrossRef]
- Gutiérrez, M.; López, E.; Ruiz, L.M. Estrategias para mantener la disciplina en las clases de educación física: Validación de su medida y análisis de la concordancia entre las percepciones de los profesores y las de sus alumnos. Rev. Mex. Psicol. 2009, 26, 203–212. [Google Scholar]
- Gutiérrez, M.; Ruiz, L.M.; López, E. Perceptions of motivational climate and teachers’ strategies to sustain discipline as predictors of intrinsic motivation in physical education. Span. J. Psychol. 2010, 13, 597–608. [Google Scholar] [CrossRef][Green Version]
- Koutrouba, K.; Antonopoulou, E.; Tsitsas, G.; Zenakou, E. An investigation of Greek teachers’ views on parental involvement in education. Sch. Psychol. Int. 2009, 30, 311–318. [Google Scholar] [CrossRef]
- Moreno, J.A.; Cervelló, E.; Martínez-Galindo, C.; Alonso, N. Los comportamientos de disciplina e indisciplina en educación física. Rev. Iberoam. Educ. 2007, 44, 167–190. [Google Scholar]
- Moreno, J.A.; Conde, C.; Sáenz-López, P. Importancia del apoyo de autonomía en la figura del docente en educación física. Tándem 2012, 40, 18–27. [Google Scholar]
- Reeve, J.; Vansteenkiste, M.; Assor, A.; Ahmad, I.; Cheon, S.H.; Jang, H.; Kaplan, H.; Moss, J.; Olaussen, B.; Wang, C.K.J. The beliefs that underlie autonomy supportive and controlling teaching: A multinational investigation. Motiv. Emot. 2014, 38, 93–110. [Google Scholar] [CrossRef]
- DeMeyer, J.; Tallir, I.B.; Soenens, B.; Vansteenkiste, M.; Aelterman, N.; Van-denBerghe, L.; Speleers, L.; Haerens, L. Does observed controlling teaching behavior relate to students’ motivation in physical education? J. Educ. Psychol. 2014, 106, 541–554. [Google Scholar] [CrossRef]
- Reeve, J.; Tseng, C.M. Cortisol reactivity to a teacher’s motivating style: The biology of being controlled versus supporting autonomy. Motiv. Emot. 2011, 35, 63–74. [Google Scholar] [CrossRef]
- Behzadnia, B.; Adachi, P.J.; Deci, E.L.; Mohammadzadeh, H. Associations between students’ perceptions of physical education teachers’ interpersonal styles and students’ wellness, knowledge, performance, and intentions to persist at physical activity: A self-determination theory approach. Psychol. Sport Exerc. 2018, 39, 10–19. [Google Scholar] [CrossRef]
- Moreno-Murcia, J.A.; Huéscar, E.; Nuñez, J.L.; León, J.; Valero-Valenzuela, A.; Conte, L. Protocolo de estudio cuasi-experimental para promover un estilo interpersonal de apoyo a la autonomía en docentes de educación física. Cuad. Psicol. Deporte 2019, 19, 83–101. [Google Scholar] [CrossRef]
- Fin, G.; Moreno-Murcia, J.A.; León, J.; Baretta, E.; Nodari-Júnior, R.J. Teachers’ interpersonal style in physical education: Exploring patterns of students’ self-determined motivation and enjoyment of physical activity in a longitudinal study. Front. Psychol. 2019, 9, 2721. [Google Scholar] [CrossRef] [PubMed]
- Deci, E.L.; Ryan, R.M. Intrinsic motivation and Self-determination in human behavior. In Intrinsic Motivation and Self-Determination in Human Behavior; Aranson, E., Ed.; Plenum: New York, NY, USA, 1985. [Google Scholar]
- Deci, E.L.; Ryan, R.M. The “what” and “why” of goal pursuits: Human needs and the self-determination of behaviour. Psychol. Inq. 2000, 11, 227–268. [Google Scholar] [CrossRef]
- Deci, E.L.; Ryan, R.M. The empirical exploration of intrinsic motivational processes. In Advances in Experimental Social Psychology; Berkowitz, L., Ed.; Academic Press: New York, NY, USA, 1980; pp. 39–80. [Google Scholar]
- Deci, E.L.; Ryan, R.M. A motivational approach to self: Integration in personality. In Nebraska Symposium on Motivation: Perspectives on Motivation; Dienstbier, R.A., Ed.; University of Nebraska Press: Lincoln, NE, USA, 1991; pp. 237–288. [Google Scholar]
- Deci, E.L.; Ryan, R.M. Handbook of Self-Determination Research; The University of Rochester Press: New York, NY, USA, 2002. [Google Scholar]
- Deci, E.L.; Ryan, R.M. Self-determination theory. In Handbook of Theories Social Psychology; Kruglanski, A.W., van Lange, P., Higgins, E.T., Eds.; SAGE: London, UK, 2012; Volume 1, pp. 416–437. [Google Scholar]
- Carratalá, E. Análisis de la teoría de las metas de logro y de la autodeterminación en los planes de especialización deportiva de la Generalitat Valenciana. Ph.D. Thesis, Universidad de Valencia, Valencia, Spain, 2004. [Google Scholar]
- Vansteenkiste, M.; Niemiec, C.; Soenens, B. The development of the five mini-theories of self-determination theory: An historical overview, emerging trends, and future directions. In Advances in Motivation and Achievement; Urdan, T., Karabenick, S., Eds.; The Decade Ahead, Emerald: Bingley, UK, 2010; Volume 16, pp. 105–166. [Google Scholar] [CrossRef]
- De Charms, R.C. Personal Causation: The Internal Affective Determinants of Behavior; Academic Press: New York, NY, USA, 1968. [Google Scholar]
- Deci, E.L. Intrinsic Motivation; Plenum Press: New York, NY, USA, 1975. [Google Scholar]
- Reeve, J. Teachers as Facilitators: What autonomy-supportive teachers do and why their students benefit. Elem. Sch. J. 2006, 106, 225–236. [Google Scholar] [CrossRef]
- Harter, S. Effectance motivation reconsidered: Toward a developmental model. Hum. Dev. 1978, 21, 34–64. [Google Scholar] [CrossRef]
- White, S.A. Motivation reconsidered: The concept of competence. Psychol. Rev. 1959, 66, 297–333. [Google Scholar] [CrossRef]
- Ryan, R.M.; Deci, E.L. Self-determination theory and the facilitation on intrinsic motivation, social development, and well-being. Am. Psychol. 2000, 55, 68–78. [Google Scholar] [CrossRef]
- Vallerand, R.J. Toward a hierarchical model of intrinsic and extrinsic motivation. In Advances in Experimental Social Psychology; Zanna, M.P., Ed.; Academic Press: New York, NY, USA, 1997; pp. 271–360. [Google Scholar]
- Vallerand, R.J. A hierarchical model of intrinsic and extrinsic motivation in sport and exercise. In Advances in Motivation in Sport and Exercise, 2nd ed.; Roberts, G., Ed.; Human Kinetics: Champaign, IL, USA, 2001; pp. 263–319. [Google Scholar]
- Vallerand, R.J.; Rousseau, F.L. Intrinsic and extrinsic motivation in sport and exercise: A review using the hierarchical model of intrinsic and extrinsic motivation. In Handbook of Sport Psychology, 2nd ed.; Singer, R.N., Hausenblas, H.A., Janelle, C.M., Eds.; John Wiley & Sons: New York, NY, USA, 2001; pp. 389–416. [Google Scholar]
- Bartholomew, K.J.; Ntoumanis, N.; Thøgersen-Ntoumani, C. The controlling interpersonal style in a coaching context: Development and initial validation of a psychometric scale. J. Sport Exerc. Psychol. 2010, 32, 193–216. [Google Scholar] [CrossRef]
- Castillo, I.; González, L.; Fabra, P.; Mercé, J.; Balaguer, I. Estilo interpersonal controlador del entrenador, frustración de las necesidades psicológicas básicas, y burnout en futbolistas infantiles. Cuad. Psicol. Deporte 2012, 12, 143–146. [Google Scholar] [CrossRef]
- Tristán, J.; López, J.; Ríos, E.R.M.; Aguirre, H.; Balaguer, I.; Duda, J. Estilo controlador del entrenador, frustración de las necesidades psicológicas básicas y el bienestar y malestar en jugadores universitarios mexicanos. J. Sport. Exerc. Psychol. 2014, 33, 75–102. [Google Scholar]
- Bartholomew, K.J.; Ntoumanis, N.; Cuevas-Campos, R.; Lonsdale, C. Job pressure and ill-health in physical education teachers: The mediating role of psychological need thwarting. Teach. Teach. Educ. 2014, 37, 101–107. [Google Scholar] [CrossRef]
- Bartholomew, K.J.; Ntoumanis, N.; Ryan, R.M.; Thøgersen-Ntoumani, C. Psychological need thwarting in the sport context: Assessing the darker side of athletic experience. J. Sport. Exerc. Psychol. 2011, 33, 75–102. [Google Scholar] [CrossRef] [PubMed]
- Liu, W.C.; Wang, C.J.; Reeve, J.; Kee, Y.H.; Chian, L.K. What Determines Teachers’ Use of Motivational Strategies in the Classrooms? A Self-Determination Theory Perspective. J. Educ. 2020, 200, 185–195. [Google Scholar] [CrossRef]
- Trigueros, R.; Aguilar-Parra, J.M.; Cangas, A.J.; López-Liria, R.; Álvarez, J.F. Influence of physical education teachers on motivation, embarrassment and the intention of being physically active during adolescence. Int. J. Environ. Res. Public Health 2019, 16, 2295. [Google Scholar] [CrossRef]
- Bartholomew, K.J.; Ntoumanis, N.; Mouratidis, A.; Katartzi, E.; Thøgersen-Ntoumani, C.; Vlachopoulos, S. Beware of your teaching style: A school-year long investigation of controlling teaching and student motivational experiences. Learn. Instr. 2018, 53, 50–63. [Google Scholar] [CrossRef]
- Montero-Carretero, C.; Cervelló, E. Teaching styles in physical education: A new approach to predicting resilience and bullying. Int. J. Environ. Res. Public Health 2020, 17, 76. [Google Scholar] [CrossRef]
- Balaguer, I.; González, L.; Fabra, P.; Castillo, I.; Mercé, J.; Duda, J.L. Coaches’ interpersonal style, basic psychological needs and the well-and ill-being of young soccer players: A longitudinal analysis. J. Sports Sci. 2012, 30, 1619–1629. [Google Scholar] [CrossRef]
- Granero-Gallegos, A.; Gómez-López, M.; Baena-Extremera, A.; Bracho-Amador, C.; Pérez-Quero, F.J. Evaluación de las Diferencias en la Motivación de Estudiantes de Educación Física en Secundaria, según las Estrategias del Profesor para Mantener la Disciplina. Psicol. Reflex. Crít. 2015, 28, 222–231. [Google Scholar] [CrossRef]
- Moyano, A.C.; Pacheco, M.M.; Urbieta, C.T. Procesos psicosociales en Educación Física: Actitudes, estrategias y clima motivacional percibido. Retos 2018, 34, 19–24. [Google Scholar]
- Vera, J.A.; Moreno-Murcia, J.A. Razones intrínsecas para la disciplina en estudiantes adolescentes de Educación Física [Intrinsic reasons for discipline in adolescent students of physical education]. Educ. XXI 2016, 19, 317–335. [Google Scholar] [CrossRef]
- Granero-Gallegos, A.; Baena-Extremera, A.; Gómez-López, M.; Abraldes, J.A. Estudio psicométrico y predicción de la importancia de la educación física a partir de las orientaciones de meta (“Perception of Success Questionnaire–POSQ”). Psicol. Reflex. Crít. 2014, 27, 443–451. [Google Scholar] [CrossRef][Green Version]
- Granero-Gallegos, A.; Gómez-López, M.; Baena-Extremera, A.; Martínez-Molina, M. Interaction Effects of Disruptive Behaviour and Motivation Profiles with Teacher Competence and School Satisfaction in Secondary School Physical Education. Int. J. Environ. Res. Public Health 2020, 17, 114. [Google Scholar] [CrossRef] [PubMed]
- Hellín, P.; Moreno, J.A.; Rodríguez, P.L. Influencia social del género y de la percepción de competencia en la valoración de las clases de educación física. Rev. Española Educ. Física Deport. 2006, 5, 37–49. [Google Scholar]
- Ruiz, F.; Hernández, A.I.; García, M.E. El interés por la práctica de actividad físico-deportiva de tiempo libre de alumnado de la universidad de Almería. un estudio longitudinal. Apunts 2001, 63, 86–92. [Google Scholar]
- Reynaga-Estrada, P.; Arévalo, E.I.; Verdesoto, A.M.; Jiménez, I.M.; Preciado, M.D.; Morales, J.J. Beneficios psicológicos de la actividad física en el trabajo de un centro educativo. Retos 2016, 30, 203–206. [Google Scholar] [CrossRef]
- Sánchez-Oliva, D.; Pulido-González, J.J.; Leo, F.M.; González-Ponce, I.; García-Calvo, T. Effects of an intervention with teachers in the physical education context: A Self-Determination Theory approach. PLoS ONE 2017, 12, e0189986. [Google Scholar] [CrossRef]
- Vasconcellos, D.; Parker, P.; Hilland, T.; Cinelli, R.; Owen, K.; Kapsal, N.; Lee, J.; Antczak, D.; Ntoumanis, N.; Ryan, R.; et al. Self-determination theory applied to physical education: A systematic review and meta-analysis. J. Educ. Psychol. 2020, 112, 1444. [Google Scholar] [CrossRef]
- Deci, E.L.; Ryan, R.M. Optimizing students’ motivation in the era of testing and pressure: A self-determination theory perspective. In Building Autonomous Learners; Springer: Singapore, 2016; pp. 9–29. [Google Scholar] [CrossRef]
- Cheon, S.H.; Reeve, J.; Vansteenkiste, M. When teachers learn how to provide classroom structure in an autonomy-supportive way: Benefits to teachers and their students. Teach. Teach. Educ. 2020, 90, 103004. [Google Scholar] [CrossRef]
- Montero, I.; León, O.G. A guide for naming research studies in Psychology. Int. J. Clin. Health Psychol. 2007, 7, 847–862. [Google Scholar]
- Revelle, W.; Zinbarg, R.E. Coefficients Alpha, Omega, and the Gbl: Comments on Sijtsma. Psychometrika 2009, 74, 145–154. [Google Scholar] [CrossRef]
- Castillo, I.; Tomás, I.; Ntoumanis, N.; Bartholomew, K.; Duda, J.L.; Balaguer, I. Psychometric properties of the Spanish version of the Controlling Coach Behaviors Scale in the sport context. Psicothema 2014, 26, 409–414. [Google Scholar] [CrossRef] [PubMed]
- Bartholomew, K.J.; Ntoumanis, N.; Ryan, R.M.; Bosch, J.A.; Thogersen-Ntoumani, C. Self-determination theory and diminished functioning: The role of interpersonal control and psychological need thwarting. Pers. Soc. Psychol. Bull. 2011, 37, 1459–1473. [Google Scholar] [CrossRef] [PubMed]
- Sicilia, A.; Ferriz, R.; Sáenz, P. Validación española de la escala de frustración de las necesidades psicológicas (EFNP) en el ejercicio físico. Psychol. Soc. Educ. 2013, 5, 1–19. [Google Scholar] [CrossRef]
- Cuevas, R.; Sánchez-Oliva, D.; Bartholomew, K.J.; Ntoumanis, N.; García-Calvo, T. Adaptation and validation of the psychological need thwarting scale in Spanish physical education teachers. Span. J. Psychol. 2015, 18, E53. [Google Scholar] [CrossRef][Green Version]
- Goudas, M.; Biddle, S.J.H.; Fox, K.R. Perceived locus of causality, goal orientations and perceived competence in school physical education classes. Br. J. Educ. Psychol. 1994, 64, 453–463. [Google Scholar] [CrossRef] [PubMed]
- Moreno, J.A.; González-Cutre, D.; Chillón, M. Preliminary validation in Spanish of a scale designed to measure motivation in physical education classes: The Perceived Locus of Causality (PLOC) Scale. Span. J. Psychol. 2009, 12, 327–337. [Google Scholar] [CrossRef]
- Cervelló, E.; Jiménez, R.; Del Villar, F.; Ramos, L.; Santos-Rosa, F.J. Goal orientations, motivational climate, equality, and discipline of spanish physical education students. Percept. Mot. Ski. 2004, 99, 271–283. [Google Scholar] [CrossRef]
- Stapleton, L.M.; McNeish, D.M.; Yang, J.S. Multilevel and single-level models for measured and latent variables when data are clustered. Educ. Psychol. 2016, 51, 317–330. [Google Scholar] [CrossRef]
- Muthén, L.K.; Muthén, B.O. Mplus User’s Guide, 7th ed.; Muthén & Muthén: Los Angeles, CA, USA, 2014. [Google Scholar]
- MacKinnon, D.P.; Lockwood, C.M.; Hoffman, J.M.; West, S.G.; Sheets, V. A comparison of methods to test mediation and other intervening variable effects. Psychol. Methods. 2002, 7, 83. [Google Scholar] [CrossRef]
- Schmitt, T.A. Current methodological considerations in exploratory and confirmatory factor analysis. J. Psychoeduc. Assess. 2011, 29, 304–321. [Google Scholar] [CrossRef]
- Muthén, L.K.; Muthén, B.O. MPlus. Statistical Analysis with Latent Variables; User’s Guide; Muthén & Muthén: Los Angeles, CA, USA, 2012. [Google Scholar]
- Deci, E.L.; Ryan, R.M. Autonomy and need satisfaction in close relationships: Relationships motivation theory. In Human Motivation and Interpersonal Relationships; Springer: Dordrecht, The Netherlands, 2014; pp. 53–73. [Google Scholar] [CrossRef]
- Kline, R.B. Methodology in the social sciences. In Principles and Practice of Structural Equation Modeling, 4th ed.; Guilford Press: New York, NY, USA, 2016. [Google Scholar]
- Blanchard, C.M.; Amiot, C.E.; Perreault, S.; Vallerand, R.J.; Provencher, P. Cohesiveness and psychological needs: Their effects on self-determination and athletes’ subjective well-being. Psychol. Sport Exerc. 2009, 10, 545–551. [Google Scholar] [CrossRef]
- Balaguer, I.; Castillo, I.; Duda, J.L. Apoyo a la autonomía, satisfacción de las necesidades, motivación y bienestar en deportistas de competición: Un análisis de la teoría de la autodeterminación. Rev. Psicol. Deporte 2008, 17, 123–139. [Google Scholar]
- Haerens, L.; Aelterman, N.; Vansteenkiste, M.; Soenens, B.M.; Van Petegem, S. Do perceived autonomy-supportive and controlling teaching relate to physical education students’ motivational experiences through unique pathways? Distinguishing between the bright and dark side of motivation. Psychol. Sport Exerc. 2015, 16, 26–36. [Google Scholar] [CrossRef]
- Abós, A.; Sevil, J.; Sanz, M.; Aibar, A.; García-González, L. El soporte de autonomía en Educación Física como medio de prevención de la oposición desafiante del alumnado. RICYDE. Rev. Int. Cien Deporte 2016, 12, 65–78. [Google Scholar] [CrossRef]
- Emmanouel, K.; Hatziharistos, D.; Zounhia, K. Greek secondary school pupils’ perceived reasons for behaving appropriately and perceived teachers’ strategies to maintain discipline. Educat. Rev. 2003, 55, 289–303. [Google Scholar]
- Murillo, M.; Sevil, J.; Abos, A.; Samper, J.; Abarca-Sos, A.; García-González, L. Análisis del compromiso deportivo de jóvenes waterpolistas: Un estudio basado en la Teoría de la Autodeterminación. Rev. Iberoam. Psicol. Ejerc. Deporte 2018, 13, 111–119. [Google Scholar]
- Haerens, L.; Kirk, D.; Cardon, G.; DeBourdeaudhuij, I.; Vansteenkiste, M. Motivational profiles for secondary school physical education and its relationship to the adoption of a physically active lifestyle among university students. Eur. Phys. Educ. Rev. 2010, 16, 117–139. [Google Scholar] [CrossRef]
- Cheon, S.H.; Reeve, J.; Moon, I.S. Experimentally based, longitudinally designed, teacher-focused intervention to help physical education teachers be more autonomy supportive toward their students. J. Sport Exerc. Psychol. 2012, 34, 365–396. [Google Scholar] [CrossRef]
- Cheon, S.H.; Reeve, J.; Yu, T.H.; Jang, H.R. The teacher benefits from giving autonomy support during physical education instruction. J. Sport Exerc. Psychol. 2014, 36, 331–346. [Google Scholar] [CrossRef]
- González-Cutre, D.; Ferriz, R.; Beltrán-Carrillo, V.J.; Andrés-Fabra, J.A.; Montero-Carretero, C.; Cervelló, E.; Moreno-Murcia, J.A. Promotion of autonomy for participation in physical activity: A study based on the transcontextual model of motivation. Educ. Psychol. 2014, 34, 367–384. [Google Scholar] [CrossRef]
- Moreno, J.A.; Cervelló, E.; Zomeño, T.E.; Marín, L.M. Predicción de las razones de disciplina en Educación Física. Acción Psicol. 2009, 6, 7–15. [Google Scholar]
- Patall, E.A. Constructing motivation through choice, interest, and interestingness. J. Educ. Psychol. 2013, 105, 522–534. [Google Scholar] [CrossRef]
- Tilga, H.; Hein, V.; Koka, A.; Hamilton, K.; Hagger, M.S. The role of teachers’ controlling behaviour in physical education on adolescents’ health-related quality of life: Test of a conditional process model. Educ. Psychol. 2019, 39, 862–880. [Google Scholar] [CrossRef]
- Koka, A.; Tilga, H.; Kalajas-Tilga, H.; Hein, V.; Raudsepp, L. Perceived Controlling Behaviors of Physical Education Teachers and Objectively Measured Leisure-Time Physical Activity in Adolescents. Int. J. Environ. Res. Public Health 2019, 16, 2709. [Google Scholar] [CrossRef]
- Koka, A.; Tilga, H.; Kalajas-Tilga, H.; Hein, V.; Raudsepp, L. Detrimental Effect of Perceived Controlling Behavior from Physical Education Teachers on Students’ Leisure-Time Physical Activity Intentions and Behavior: An Application of the Trans-Contextual Model. Int. J. Environ. Res. Public Health 2020, 17, 5939. [Google Scholar] [CrossRef]
- Stevens, G.; Jahoda, A.; Matthews, L.; Hankey, C.; Melville, C.; Murray, H.; Mitchell, F. A theory-informed qualitative exploration of social and environmental determinants of physical activity and dietary choices in adolescents with intellectual disabilities in their final year of school. J. Appl. Res. Intellect. Disabil. 2018, 31, 52–67. [Google Scholar] [CrossRef]
- Granero-Gallegos, A.; Ruiz-Montero, P.J.; Baena-Extremera, A.; Martínez-Molina, M. Effects of motivation, basic psychological needs, and teaching competence on disruptive behaviours in secondary school physical education students. Int. J. Environ. Res. Public Health 2019, 16, 4828. [Google Scholar] [CrossRef]

| Variable | M | SD | ICC | 1 | 2 | 3 | 4 | 5 | 6 |
|---|---|---|---|---|---|---|---|---|---|
| CCBS | |||||||||
| 1. Control of the use of rewards | 2.26 | 0.95 | 0.02 | - | |||||
| 2. Judging and Devaluing | 1.89 | 0.97 | 0.04 | 0.60 | - | ||||
| PNTS | |||||||||
| 3. Psychological need thwarting of Autonomy | 2.19 | 1.02 | 0.01 | 0.35 | 0.45 | - | |||
| PLOC | |||||||||
| 4. Amotivation | 1.88 | 0.92 | 0.03 | 0.14 | 0.28 | 0.30 | - | ||
| ICDIEF | |||||||||
| 5. Discipline | 4.06 | 0.66 | 0.03 | −0.08 | −0.21 | −0.25 | −0.33 | - | |
| 6. Undiscipline | 1.92 | 0.79 | 0.03 | 0.35 | 0.47 | 0.38 | 0.31 | −0.46 | - |
| Variables | Effects | p | CI | ||
|---|---|---|---|---|---|
| Control of the use of rewards | → | Amotivation | −0.16 | 0.04 | −0.31, −0.00 |
| Judging and Devaluing | → | Amotivation | 0.77 | 0.00 | 0.61, 0.92 |
| Control of the use of rewards | → | Disciplined behaviours | 0.08 | 0.04 | 0.00, 0.16 |
| Judging and Devaluing | → | Disciplined behaviours | −0.39 | 0.00 | −0.46, −0.31 |
| Control of the use of rewards | → | Undisciplined behaviours | −0.12 | 0.04 | −0.24, −0.01 |
| Judging and Devaluing | → | Undisciplined behaviours | 0.60 | 0.00 | 0.49, 0.70 |
| Thwarting of Autonomy Need | → | Disciplined behaviours | −0.40 | 0.00 | −0.44, −0.35 |
| Thwarting of Autonomy Need | → | Undisciplined behaviours | 0.62 | 0.00 | 0.57, 0.66 |
Publisher’s Note: MDPI stays neutral with regard to jurisdictional claims in published maps and institutional affiliations. |
© 2020 by the authors. Licensee MDPI, Basel, Switzerland. This article is an open access article distributed under the terms and conditions of the Creative Commons Attribution (CC BY) license (http://creativecommons.org/licenses/by/4.0/).
Share and Cite
Leyton-Román, M.; González-Vélez, J.J.L.; Batista, M.; Jiménez-Castuera, R. Predictive Model for Amotivation and Discipline in Physical Education Students Based on Teaching–Learning Styles. Sustainability 2021, 13, 187. https://doi.org/10.3390/su13010187
Leyton-Román M, González-Vélez JJL, Batista M, Jiménez-Castuera R. Predictive Model for Amotivation and Discipline in Physical Education Students Based on Teaching–Learning Styles. Sustainability. 2021; 13(1):187. https://doi.org/10.3390/su13010187
Chicago/Turabian StyleLeyton-Román, Marta, Jaime José León González-Vélez, Marco Batista, and Ruth Jiménez-Castuera. 2021. "Predictive Model for Amotivation and Discipline in Physical Education Students Based on Teaching–Learning Styles" Sustainability 13, no. 1: 187. https://doi.org/10.3390/su13010187
APA StyleLeyton-Román, M., González-Vélez, J. J. L., Batista, M., & Jiménez-Castuera, R. (2021). Predictive Model for Amotivation and Discipline in Physical Education Students Based on Teaching–Learning Styles. Sustainability, 13(1), 187. https://doi.org/10.3390/su13010187

