Approach towards Sustainable and Smart Coal Port Development: The Case of Huanghua Port in China
Abstract
1. Introduction
2. Literature Review
2.1. Port Sustainability
2.2. Smart Port
3. The Case of Huanghua Port
3.1. Port Location
3.2. Economic Development Aspects of Sustainability
3.3. Environmental Development Aspects of Sustainability
3.3.1. Dust Pollution Treatment
3.3.2. Air Pollution Treatment
3.3.3. Sewage Treatment
3.4. Social Development Aspects of Sustainability
3.4.1. Customer Satisfaction Improvement
3.4.2. Employee Satisfaction Improvement
3.4.3. Community Involvement
3.4.4. Social Reputation Improvement
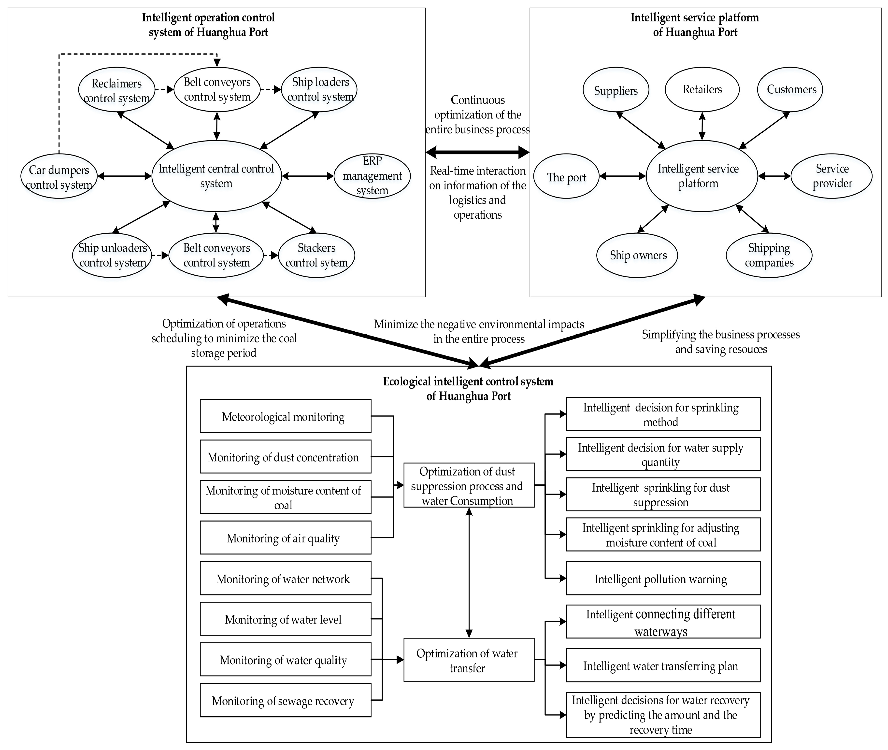
3.5. Integration and Optimization Roles of Smart Technologies towards Sustainability
4. Discussion and Implications
5. Conclusions
Author Contributions
Funding
Conflicts of Interest
References
- Gimenez, C.; Sierra, V.; Rodon, J. Sustainable operations: Their impact on the triple bottom line. Intern. J. Prod. Econ. 2012, 140, 149–159. [Google Scholar] [CrossRef]
- Kuznetsov, A.; Dinwoodie, J.; Gibbs, D.; Sansom, M.; Knowles, H. Towards a sustainability management system for smaller ports. Mar. Policy 2015, 54, 59–68. [Google Scholar] [CrossRef]
- Hou, L.; Geerlings, H. Dynamics in sustainable port and hinterland operations: A conceptual framework and simulation of sustainability measures and their effectiveness, based on an application to the Port of Shanghai. J. Clean. Prod. 2016, 135, 449–456. [Google Scholar] [CrossRef]
- Roh, S.; Thai, V.V.; Diew, Y.D. Towards Sustainable ASEAN Port Development: Challenges and Opportunities for Vietnamese Ports. Asian J. Shipp. Logist. 2016, 32, 107–118. [Google Scholar] [CrossRef]
- Asgari, N.; Hassani, A.; Jones, D.; Hoang, H. Sustainability ranking of the UK major ports: Methodology and case study. Transp. Res. Part E 2015, 78, 19–39. [Google Scholar] [CrossRef]
- Vejvar, M.; Lai, K.; Lo, C.K.Y.; Fürst, E.W.M. Strategic responses to institutional forces pressuring sustainability practice adoption: Case-based evidence from inland port operations. Transp. Res. Part D 2018, 61, 274–288. [Google Scholar] [CrossRef]
- Denktas-Sakar, G.; Karatas-Cetin, C. Port Sustainability and Stakeholder Management in Supply Chains: A Framework on Resource Dependence Theory. Asian J. Shipp. Logist. 2012, 28, 301–320. [Google Scholar] [CrossRef]
- Jun, W.K.; Lee, M.; Choi, J.Y. Impact of the smart port industry on the Korean national economy using input-output analysis. Transp. Res. Part A 2018, 118, 480–493. [Google Scholar] [CrossRef]
- Ferretti, M.; Schiavone, F. Internet of Things and business processes redesign in seaports: The case of Hamburg. Bus. Process Manag. J. 2016, 22, 271–284. [Google Scholar] [CrossRef]
- Yang, Y.; Zhong, M.; Yao, H.; Yu, F.; Fu, X.; Postolache, O. Internet of Things for Smart Ports: Technologies and Challenges. IEEE Instrum. Meas. Mag. 2018, 21, 34–43. [Google Scholar] [CrossRef]
- Dinwoodie, J.; Tuck, S.; Knowles, H.; Benhin, J.; Sansom, M. Sustainable Development of Maritime Operations in Ports. Bus. Strategy Environ. 2012, 126, 111–126. [Google Scholar] [CrossRef]
- Yap, W.Y.; Lam, J.S.L. 80 million-twenty-foot-equivalent-unit container port? Sustainability issues in port and coastal development. Ocean Coast. Manag. 2013, 71, 13–25. [Google Scholar] [CrossRef]
- Drobetz, W.; Merikas, A.; Merika, A.; Tsionas, M.G. Corporate social responsibility disclosure: The case of international shipping. Transp. Res. Part E 2014, 71, 18–44. [Google Scholar] [CrossRef]
- Puig, M.; Wooldridge, C.; Michail, A.; Darba, R.M. Current status and trends of the environmental performance in European ports. Environ. Sci. Policy 2015, 48, 57–66. [Google Scholar] [CrossRef]
- Davarzani, H.; Fahimnia, B.; Bell, M.; Sarkis, J. Greening ports and maritime logistics: A review. Transp. Res. Part D 2016, 48, 473–487. [Google Scholar] [CrossRef]
- Sislian, L.; Jaegler, A.; Cariou, P. A literature review on port sustainability and ocean’ s carrier network problem. Res. Transp. Bus. Manag. 2016, 19, 19–26. [Google Scholar] [CrossRef]
- Laxe, F.G.; Bermúdez, F.M.; Palmero, F.M.; Novo-corti, I. Sustainability and the Spanish port system. Analysis of the relationship between economic and environmental indicators. Mar. Pollut. Bull. 2016, 113, 232–239. [Google Scholar] [CrossRef]
- Laxe, F.G.; Bermúdez, F.M.; Palmero, F.M.; Novo-corti, I. Assessment of port sustainability through synthetic indexes. Application to the Spanish case. Mar. Pollut. Bull. 2017, 119, 220–225. [Google Scholar] [CrossRef]
- Wang, Z.; Subramanian, N.; Abdulrahman, M.D.; Hong, C.; Wu, L.; Liu, C. Port sustainable services innovation: Ningbo port users’ expectation. Sustain. Prod. Consum. 2017, 11, 58–67. [Google Scholar] [CrossRef]
- Di Vaio, A.; Varriale, L.; Alvino, F. Key performance indicators for developing environmentally sustainable and energy e ffi cient ports: Evidence from Italy. Energy Policy 2018, 122, 229–240. [Google Scholar] [CrossRef]
- Langenus, M.; Dooms, M. Creating an industry-level business model for sustainability: The case of the European ports industry. J. Clean. Prod. 2018, 195, 949–962. [Google Scholar] [CrossRef]
- Wan, C.; Zhang, D.; Yan, X.; Yang, Z. A novel model for the quantitative evaluation of green port development—A case study of major ports in China. Transp. Res. Part D 2018, 61, 431–443. [Google Scholar] [CrossRef]
- Woo, J.; Moon, D.S.H.; Siu, J.; Lam, L. The impact of environmental policy on ports and the associated economic opportunities. Transp. Res. Part A 2018, 110, 234–242. [Google Scholar] [CrossRef]
- Schipper, C.; Vergouwen, S.; de Bel, M.; Jong, M.; Schasfoort, F.; Vreugdenhil, H.; Minderhoud, S. Port of the Future: Exploratory Study. 2015. Available online: https://www.deltares.nl/app/uploads/2015/12/Port-of-the-Future-report.pdf (accessed on 20 April 2020).
- García-Onetti, J.; Scherer, M.E.G.; Barragán, J.M. Integrated and ecosystemic approaches for bridging the gap between environmental management and port management. J. Environ. Manag. 2018, 206, 615–624. [Google Scholar] [CrossRef] [PubMed]
- Siror, J.K.; Sheng, H.; Wang, D. RFID based model for an intelligent port. Comput. Ind. 2011, 62, 795–810. [Google Scholar] [CrossRef]
- Girard, L.F. Toward a Smart Sustainable Development of Port Cities/Areas: The Role of the “Historic Urban Landscape” Approach. Sustainability 2013, 5, 4329–4348. [Google Scholar] [CrossRef]
- El-sakty, K. Logistics road map for smart seaports. J. Renew. Energy Sustain. Dev. 2016, 2, 91–95. [Google Scholar] [CrossRef]
- National Bureau of Statistics of China. China Statistical Yearbook 2019; China Statistics Press: Beijing, China, 2019; p. 280.
- Interantional Maritime Organisation. Third IMO GHG Study 2014. Available online: http://www.imo.org/en/OurWork/Environment/PollutionPrevention/AirPollution/Pages/Greenhouse-Gas-Studies-2014.aspx (accessed on 24 April 2020).
- Sina. Available online: http://finance.sina.com.cn/worldmac/indicator_FP.CPI.TOTL.ZG.shtml (accessed on 23 April 2020).
- Cangzhou Government. Available online: http://www.cangzhou.gov.cn/zwbz/jrcz/624966.shtml (accessed on 14 March 2020).
- Sohu. Available online: https://www.sohu.com/a/158104985_784079 (accessed on 14 March 2020).
- Government Information Disclosure Column of Ministry of Transport of China. 2018. Available online: http://xxgk.mot.gov.cn/jigou/syj/201807/t20180726_3050736.html (accessed on 23 April 2020).
- Government Information Disclosure Column of Ministry of Transport of China. 2017. Available online: http://xxgk.mot.gov.cn/jigou/syj/201701/t20170125_2977721.html (accessed on 23 April 2020).
- Government Information Opening Platform of Cangzhou. Available online: http://zwgk.cangzhou.gov.cn/cangzhou/bohaixinqu/article5_new.jsp?infoId=542165 (accessed on 14 March 2020).












| Authors | Port Sustainability | Smart Port | Focus | Methodology | ||
|---|---|---|---|---|---|---|
| Economic Dimension | Environmental Dimension | Social Dimension | ||||
| Yap and Lam (2013) | √ | √ | √ | Sustainability issues in port development | Longitudinal approach | |
| Asgari et al. (2015) | √ | √ | Sustainability ranking of major UK ports | Analytic Hierarchy Process (AHP) method and case study | ||
| Kuznetsov et al. (2015) | √ | √ | √ | Sustainability management system for smaller ports | Case study | |
| Roh et al. (2016) | √ | √ | √ | Sustainable development for Vietnamese ports | Semi-structured interviews with data analysis | |
| Ferretti and Schiavone (2016) | √ | Process redesign in ports based on the Internet of Things | Case study | |||
| Jun et al. (2018) | √ | √ | Economic impacts of the smart port industry on economy | Input–output analysis | ||
| Vejvar et al. (2018) | √ | √ | √ | Strategic responses to institutional forces towards sustainability | Case study | |
| This Research | √ | √ | √ | √ | Smart sustainable development of port | Case study |
| Department | Operations | Power Consumption (MWh) | Handling Volume (1000T) | Tons Consumption (KWh/T) | Total (KWh/T) | |
|---|---|---|---|---|---|---|
| Q1, 2017 | D1 | unloading | 4900 | 9464 | 0.52 | 1.15 |
| loading | 7690 | 12,236 | 0.63 | |||
| D2 | unloading | 8154 | 15,338 | 0.53 | 1.12 | |
| loading | 6734 | 11,451 | 0.59 | |||
| D3 | unloading | 15,194 | 23,087 | 0.66 | 1.09 | |
| loading | 10,244 | 23,899 | 0.43 | |||
| Q2, 2017 | D1 | unloading | 4459 | 9132 | 0.49 | 1.12 |
| loading | 7065 | 11,187 | 0.63 | |||
| D2 | unloading | 7779 | 15,423 | 0.50 | 1.07 | |
| loading | 6456 | 11,380 | 0.57 | |||
| D3 | unloading | 15,413 | 24,364 | 0.63 | 1.05 | |
| loading | 10,327 | 24,970 | 0.41 | |||
| Q3, 2017 | D1 | unloading | 4719 | 9649 | 0.49 | 1.13 |
| loading | 7711 | 12,112 | 0.64 | |||
| D2 | unloading | 7992 | 15,888 | 0.50 | 1.08 | |
| loading | 6625 | 11,445 | 0.58 | |||
| D3 | unloading | 15,392 | 24,115 | 0.64 | 1.05 | |
| loading | 10,210 | 24,707 | 0.41 | |||
| Q4, 2017 | D1 | unloading | 4841 | 9246 | 0.52 | 1.19 |
| loading | 7570 | 11,320 | 0.67 | |||
| D2 | unloading | 8695 | 15,965 | 0.54 | 1.13 | |
| loading | 7000 | 11,871 | 0.59 | |||
| D3 | unloading | 16,157 | 24,682 | 0.65 | 1.08 | |
| loading | 10,733 | 25,342 | 0.42 |
| Year | 2010 | 2011 | 2012 | 2013 | 2014 | 2015 | 2016 | 2017 | 2018 | 2019 |
|---|---|---|---|---|---|---|---|---|---|---|
| Port revenue (billion RMB) | 2.13 | 2.3 | 2.38 | 3.08 | 3.14 | 2.78 | 3.96 | 4.72 | 4.76 | 4.55 |
| Year-on-year change (%) | N/A | 8.0 | 3.4 | 29.4 | 1.9 | −11.1 | 42.4 | 19.2 | 0.8 | −4.4 |
| Observation Area | Number of Observation Points | Mean Dust Concentration (mg/m3) | Range of Dust Concentration (mg/m3) | Qualified Point |
|---|---|---|---|---|
| Storage yard | 7 | 0.10 | 0.01–0.18 | 7 |
| Coal terminal | 3 | 0.14 | 0.13–0.15 | 3 |
| Car dumper | 3 | 0.14 | 0.11–0.17 | 3 |
| Boundary | 4 | 0.11 | 0.03–0.16 | 4 |
© 2020 by the authors. Licensee MDPI, Basel, Switzerland. This article is an open access article distributed under the terms and conditions of the Creative Commons Attribution (CC BY) license (http://creativecommons.org/licenses/by/4.0/).
Share and Cite
Zhao, D.; Wang, T.; Han, H. Approach towards Sustainable and Smart Coal Port Development: The Case of Huanghua Port in China. Sustainability 2020, 12, 3924. https://doi.org/10.3390/su12093924
Zhao D, Wang T, Han H. Approach towards Sustainable and Smart Coal Port Development: The Case of Huanghua Port in China. Sustainability. 2020; 12(9):3924. https://doi.org/10.3390/su12093924
Chicago/Turabian StyleZhao, Daozhi, Tianyi Wang, and Hongshuai Han. 2020. "Approach towards Sustainable and Smart Coal Port Development: The Case of Huanghua Port in China" Sustainability 12, no. 9: 3924. https://doi.org/10.3390/su12093924
APA StyleZhao, D., Wang, T., & Han, H. (2020). Approach towards Sustainable and Smart Coal Port Development: The Case of Huanghua Port in China. Sustainability, 12(9), 3924. https://doi.org/10.3390/su12093924

