Probabilistic Generation Model of Solar Irradiance for Grid Connected Photovoltaic Systems Using Weibull Distribution
Abstract
1. Introduction
1.1. Background
1.2. Literature Review
1.3. Contributions
- Design of a methodology based on Weibull distribution to effectively model uncertainties associated with solar irradiance data,
- Use of Generalized Regression Neural Network (GRNN) instead of Piecewise Cubic Hermite Interpolation Polynomial (PCHIP) to achieve continuity of Weibull distribution parameters calculated at discrete steps,
- Ability to create different scenarios of solar generation that are beneficial for operational planning of power systems.
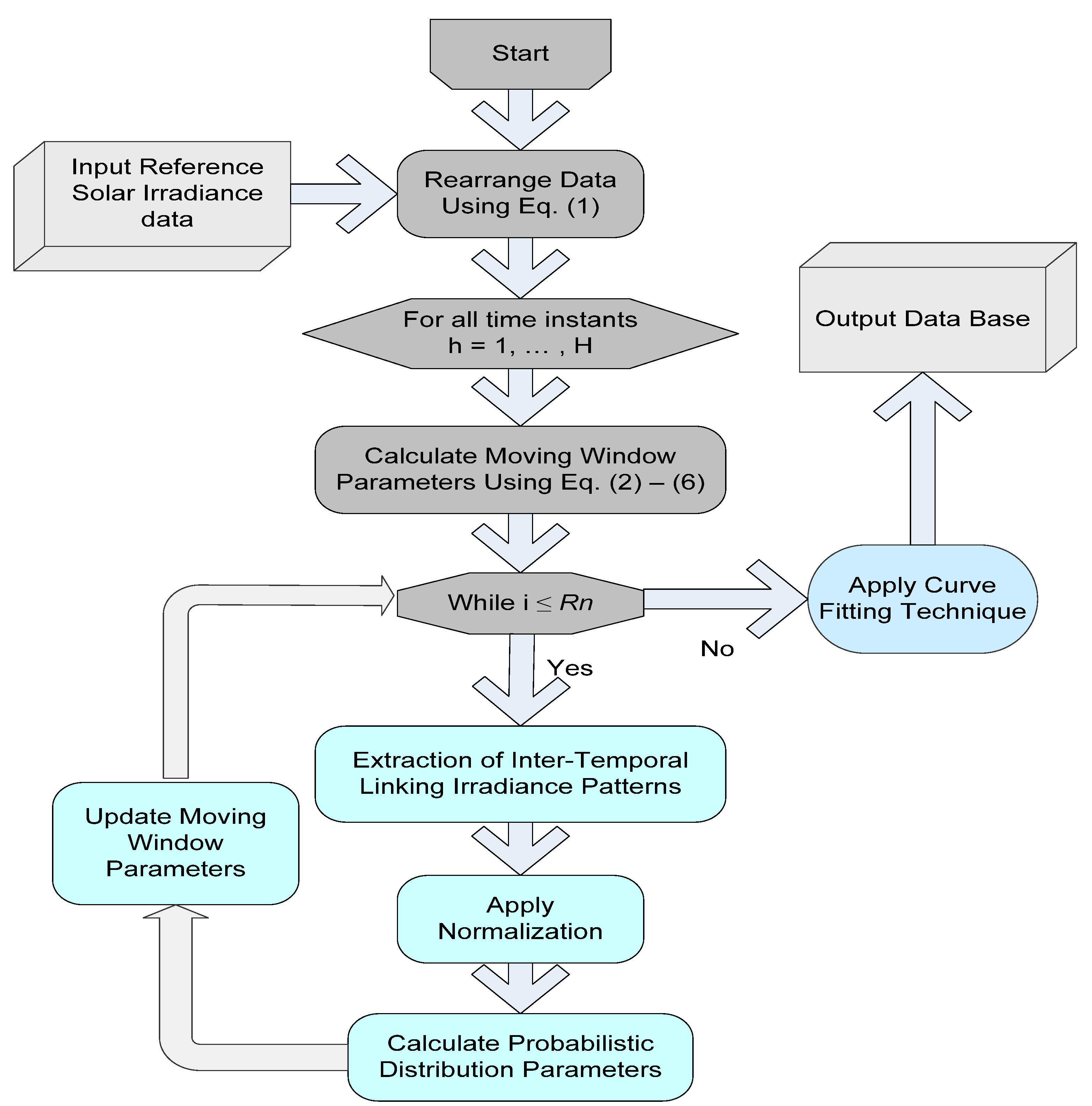
2. Data Arrangement and Probabilistic Model Formulation
2.1. Formulation of Probabilistic Model
- (1)
- At each time step, probabilistic distribution parameters are estimated using reference irradiance data patterns present in the next time step,
- (2)
- Solar irradiance patterns are generated using estimated probability distribution parameters.
- (1)
- Probabilistic representation of generated irradiance patterns should be analogous to the probabilistic representation of reference solar patterns,
- (2)
- Deviations of generated solar patterns from one-time step to the next one should be analogous to the reference solar pattern deviations.
2.2. Extraction of Solar Irradiance Data Patterns
2.3. Calculation of Weibull Distribution Parameters
2.4. Smoothness and Continuity of Weibull Distribution Parameters
2.5. Generation of Solar Irradiance Patterns
3. Case Study Application
3.1. Assessment using Goodness-of-Fit Test
3.1.1. Mean Absolute Percentage Error (MAPE)
- a.
- Mean
- b.
- Standard Deviation
3.1.2. Variance of Mean Absolute Percentage Error (MAPEvar)
- a.
- Mean
- b.
- Standard deviation
3.2. Autocorrelation between Reference and Generated Irradiance Patterns
4. Conclusions and Future Work
Author Contributions
Funding
Conflicts of Interest
References
- Farivar, G.; Asaei, B. A new approach for solar module temperature estimation using the simple diode model. IEEE Trans. Energy Convers. 2011, 26, 1118–1126. [Google Scholar] [CrossRef]
- Deng, R.; Chang, N.L.; Ouyang, Z.; Chong, C.M. A techno-economic review of silicon photovoltaic module recycling. Renew. Sustain. Energy Rev. 2019, 109, 532–550. [Google Scholar] [CrossRef]
- Pereira da Silva, P.; Dantas, G.; Pereira, G.I.; Câmara, L.; De Castro, N.J. Photovoltaic distributed generation—An international review on diffusion, support policies, and electricity sector regulatory adaptation. Renew. Sustain. Energy Rev. 2019, 103, 30–39. [Google Scholar] [CrossRef]
- Sawin, J.L.; Martinot, E.; Sonntag-O’Brien, V.; McCrone, A.; Roussell, J.; Barnes, D.; Flavin, C.; Mastny, L.; Kraft, D.; Wang, S. Renewables 2010-Global Status Report. 2010. Available online: http://www.ren21.net/Portals/0/documents/activities/gsr/REN21_GSR_2010_full_revised%20Sept2010.pdf (accessed on 4 December 2019).
- D’Adamo, I. The profitability of residential photovoltaic systems. A new scheme of subsidies based on the price of CO2 in a developed PV market. Soc. Sci. 2018, 7, 148. [Google Scholar]
- Jo, B.-K.; Jang, G. An Evaluation of the Effect on the Expansion of Photovoltaic Power Generation According to Renewable Energy Certificates on Energy Storage Systems: A Case Study of the Korean Renewable Energy Market. Sustainability 2019, 11, 4337. [Google Scholar] [CrossRef]
- Horan, W.; Shawe, R.; O’Regan, B. Ireland’s transition towards a low carbon society: The leadership role of higher education institutions in solar photovoltaic niche development. Sustainability 2019, 11, 558. [Google Scholar] [CrossRef]
- Choudhary, P.; Srivastava, R.K. Sustainability perspectives—A review for solar photovoltaic trends and growth opportunities. J. Clean. Product. 2019, 227, 589–612. [Google Scholar] [CrossRef]
- Khatod, D.K.; Pant, V.; Sharma, J. Evolutionary programming based optimal placement of renewable distributed generators. Ieee Trans. Power Syst. 2012, 28, 683–695. [Google Scholar] [CrossRef]
- Khan, M.F.N.; Malik, T.N. Probablistic generation model for optimal allocation of PV DG in distribution system with time-varying load models. J. Renew. Sustain. Energy 2017, 9, 065503. [Google Scholar] [CrossRef]
- Lara-Fanego, V.; Ruiz-Arias, J.; Pozo-Vázquez, D.; Santos-Alamillos, F.; Tovar-Pescador, J. Evaluation of the WRF model solar irradiance forecasts in Andalusia (southern Spain). Sol. Energy 2012, 86, 2200–2217. [Google Scholar] [CrossRef]
- Gottwalt, S.; Garttner, J.; Schmeck, H.; Weinhardt, C. Modeling and Valuation of Residential Demand Flexibility for Renewable Energy Integration. IEEE Trans. Smart Grid 2017, 8, 2565–2574. [Google Scholar] [CrossRef]
- Tan, Z.; Zhang, H.; Xu, J.; Wang, J.; Yu, C.; Zhang, J. Photovoltaic power generation in China: Development potential, benefits of energy conservation and emission reduction. J. Energy Eng. 2011, 138, 73–86. [Google Scholar] [CrossRef]
- Aguiar, R.; Collares-Pereira, M. Statistical properties of hourly global radiation. Sol. Energy 1992, 48, 157–167. [Google Scholar] [CrossRef]
- Moreno-Munoz, A.; De la Rosa, J.; Posadillo, R.; Bellido, F. Very short term forecasting of solar radiation. In Proceedings of the 2008 33rd IEEE Photovoltaic Specialists Conference, San Diego, CA, USA, 11–16 May 2008; pp. 1–5. [Google Scholar]
- Anderson, D.; Leach, M. Harvesting and redistributing renewable energy: On the role of gas and electricity grids to overcome intermittency through the generation and storage of hydrogen. Energy Policy 2004, 32, 1603–1614. [Google Scholar] [CrossRef]
- Caruso, G.; Gattone, S.A.; Balzanella, A.; Di Battista, T. Cluster analysis: An application to a real mixed-type data set. In Models and Theories in Social Systems; Springer: New York, NY, USA, 2019; pp. 525–533. [Google Scholar]
- Teke, A.; Yıldırım, H.B.; Çelik, Ö. Evaluation and performance comparison of different models for the estimation of solar radiation. Renew. Sustain. Energy Rev. 2015, 50, 1097–1107. [Google Scholar] [CrossRef]
- Khatib, T.; Mohamed, A.; Sopian, K. A review of solar energy modeling techniques. Renew. Sustain. Energy Rev. 2012, 16, 2864–2869. [Google Scholar] [CrossRef]
- Yorukoglu, M.; Celik, A.N. A critical review on the estimation of daily global solar radiation from sunshine duration. Energy Convers. Manag. 2006, 47, 2441–2450. [Google Scholar] [CrossRef]
- Besharat, F.; Dehghan, A.A.; Faghih, A.R. Empirical models for estimating global solar radiation: A review and case study. Renew. Sustain. Energy Rev. 2013, 21, 798–821. [Google Scholar] [CrossRef]
- Duzen, H.; Aydin, H. Sunshine-based estimation of global solar radiation on horizontal surface at Lake Van region (Turkey). Energy Convers. Manag. 2012, 58, 35–46. [Google Scholar] [CrossRef]
- Teke, A.; Yıldırım, H.B. Estimating the monthly global solar radiation for Eastern Mediterranean Region. Energy Convers. Manag. 2014, 87, 628–635. [Google Scholar] [CrossRef]
- Salameh, Z.M.; Borowy, B.S.; Amin, A.R. Photovoltaic module-site matching based on the capacity factors. IEEE Trans. Energy Convers. 1995, 10, 326–332. [Google Scholar] [CrossRef]
- Hung, D.Q.; Mithulananthan, N.; Lee, K.Y. Determining PV penetration for distribution systems with time-varying load models. IEEE Trans. Power Syst. 2014, 29, 3048–3057. [Google Scholar] [CrossRef]
- Hagan, K.E.; Oyebanjo, O.O.; Masaud, T.M.; Challoo, R. A probabilistic forecasting model for accurate estimation of PV solar and wind power generation. In Proceedings of the 2016 IEEE Power and Energy Conference at Illinois (PECI), Urbana, IL, USA, 19–20 February 2016; pp. 1–5. [Google Scholar]
- Ashtari, A.; Bibeau, E.; Shahidinejad, S.; Molinski, T. PEV charging profile prediction and analysis based on vehicle usage data. IEEE Trans. Smart Grid 2011, 3, 341–350. [Google Scholar] [CrossRef]
- Ali, S.; Lee, S.-M.; Jang, C.-M. Statistical analysis of wind characteristics using Weibull and Rayleigh distributions in Deokjeok-do Island–Incheon, South Korea. Renew. Energy 2018, 123, 652–663. [Google Scholar] [CrossRef]
- Shoaib, M.; Siddiqui, I.; Amir, Y.M.; Rehman, S.U. Evaluation of wind power potential in Baburband (Pakistan) using Weibull distribution function. Renew. Sustain. Energy Rev. 2017, 70, 1343–1351. [Google Scholar] [CrossRef]
- Labeeuw, W.; Deconinck, G. Customer sampling in a smart grid pilot. In Proceedings of the 2012 IEEE Power and Energy Society General Meeting, San Diego, CA, USA, 22–26 July 2012; pp. 1–7. [Google Scholar]
- Elminir, H.K.; Azzam, Y.A.; Younes, F.I. Prediction of hourly and daily diffuse fraction using neural network, as compared to linear regression models. Energy 2007, 32, 1513–1523. [Google Scholar] [CrossRef]
- Rahimikhoob, A. Estimating global solar radiation using artificial neural network and air temperature data in a semi-arid environment. Renew. Energy 2010, 35, 2131–2135. [Google Scholar] [CrossRef]
- Korachagaon, I. Estimating Global Solar Radiation Potential for Brazil by Iranna-Bapat’s Regression Models. Int. J. Emerg. Technol. Adv. Eng. 2012, 2, 178–186. [Google Scholar]
- Woodruff, D.L.; Deride, J.; Staid, A.; Watson, J.-P.; Slevogt, G.; Silva-Monroy, C. Constructing probabilistic scenarios for wide-area solar power generation. Sol. Energy 2018, 160, 153–167. [Google Scholar] [CrossRef]
- Hammer, A.; Heinemann, D.; Lorenz, E.; Lückehe, B. Short-term forecasting of solar radiation: A statistical approach using satellite data. Sol. Energy 1999, 67, 139–150. [Google Scholar] [CrossRef]
- Lorenz, E.; Remund, J.; Müller, S.C.; Traunmüller, W.; Steinmaurer, G.; Pozo, D.; Ruiz-Arias, J.A.; Fanego, V.L.; Ramirez, L.; Romeo, M.G. Benchmarking of different approaches to forecast solar irradiance. In Proceedings of the 24th European Photovoltaic Solar Energy Conference, Hamburg, Germany, 21–25 September 2009; pp. 21–25. [Google Scholar]
- Buizza, R. The value of probabilistic prediction. Atmos. Sci. Lett. 2008, 9, 36–42. [Google Scholar] [CrossRef]
- Balasubramanyam, C.; Ajay, M.; Spandana, K.; Shetty, A.B.; Seetharamu, K. Curve fitting for coarse data using artificial neural network. WSEAS Trans. Math. 2014, 13, 406–415. [Google Scholar]
- Bekker, P.A.; Bouwman, K.E. Arbitrage smoothing in fitting a sequence of yield curves. Int. J. Theor. Appl. Financ. 2009, 12, 577–588. [Google Scholar] [CrossRef]
- Bishop, C.M.; Roach, C. Fast curve fitting using neural networks. Rev. Sci. Instrum. 1992, 63, 4450–4456. [Google Scholar] [CrossRef]
- Feng, Y.; Peng, Y.; Cui, N.; Gong, D.; Zhang, K. Modeling reference evapotranspiration using extreme learning machine and generalized regression neural network only with temperature data. Comput. Electron. Agric. 2017, 136, 71–78. [Google Scholar] [CrossRef]
- Del Carmen Bas, M.; Ortiz, J.; Ballesteros, L.; Martorell, S. Forecasting 7BE concentrations in surface air using time series analysis. Atmos. Environ. 2017, 155, 154–161. [Google Scholar]
- Sajjad, I.A.; Chicco, G.; Napoli, R. Probabilistic generation of time-coupled aggregate residential demand patterns. IET Gener. Transm. Distrib. 2015, 9, 789–797. [Google Scholar] [CrossRef]











| Sr. no | Parameter | Values |
|---|---|---|
| 1 | No of irradiance patterns | 365 days |
| 2 | Time Step | 1 hour |
| 3 | No of moving windows | 365 |
| 4 | Window size | 10 |
| Probabilistic Model | Index Value | Percentage Improvement (%) | ||
|---|---|---|---|---|
| Maximum | Minimum | Average | ||
| Beta | 30.3658 | 1.3638 | 15.1527 | 23.62 |
| Weibull | 26.2590 | 0.0825 | 11.5732 | |
| Probabilistic Model | Index Value | Percentage Improvement (%) | ||
|---|---|---|---|---|
| Maximum | Minimum | Average | ||
| Beta | 31.8919 | 0.2026 | 8.7216 | 8.505 |
| Weibull | 27.1291 | 0.6366 | 7.9798 | |
| Probabilistic Model | Maximum | Minimum | Average | Percentage Improvement (%) |
|---|---|---|---|---|
| Beta | 2.4103 | 0.0012 | 1.0534 | 28.29 |
| Weibull | 2.1021 | 0.0062 | 0.7554 |
| Probabilistic Model | Index Value | Percentage Improvement (%) | ||
|---|---|---|---|---|
| Maximum | Minimum | Average | ||
| Beta | 5.3686 | 0.0679 | 0.9760 | 37.48 |
| Weibull | 3.6669 | 0.0019 | 0.6101 | |
© 2020 by the authors. Licensee MDPI, Basel, Switzerland. This article is an open access article distributed under the terms and conditions of the Creative Commons Attribution (CC BY) license (http://creativecommons.org/licenses/by/4.0/).
Share and Cite
Afzaal, M.U.; Sajjad, I.A.; Awan, A.B.; Paracha, K.N.; Khan, M.F.N.; Bhatti, A.R.; Zubair, M.; Rehman, W.u.; Amin, S.; Haroon, S.S.; et al. Probabilistic Generation Model of Solar Irradiance for Grid Connected Photovoltaic Systems Using Weibull Distribution. Sustainability 2020, 12, 2241. https://doi.org/10.3390/su12062241
Afzaal MU, Sajjad IA, Awan AB, Paracha KN, Khan MFN, Bhatti AR, Zubair M, Rehman Wu, Amin S, Haroon SS, et al. Probabilistic Generation Model of Solar Irradiance for Grid Connected Photovoltaic Systems Using Weibull Distribution. Sustainability. 2020; 12(6):2241. https://doi.org/10.3390/su12062241
Chicago/Turabian StyleAfzaal, Muhammad Umar, Intisar Ali Sajjad, Ahmed Bilal Awan, Kashif Nisar Paracha, Muhammad Faisal Nadeem Khan, Abdul Rauf Bhatti, Muhammad Zubair, Waqas ur Rehman, Salman Amin, Shaikh Saaqib Haroon, and et al. 2020. "Probabilistic Generation Model of Solar Irradiance for Grid Connected Photovoltaic Systems Using Weibull Distribution" Sustainability 12, no. 6: 2241. https://doi.org/10.3390/su12062241
APA StyleAfzaal, M. U., Sajjad, I. A., Awan, A. B., Paracha, K. N., Khan, M. F. N., Bhatti, A. R., Zubair, M., Rehman, W. u., Amin, S., Haroon, S. S., Liaqat, R., Hdidi, W., & Tlili, I. (2020). Probabilistic Generation Model of Solar Irradiance for Grid Connected Photovoltaic Systems Using Weibull Distribution. Sustainability, 12(6), 2241. https://doi.org/10.3390/su12062241

