Glass Waste3: A Preliminary Study for a New Industrial Recovery Processing
Abstract
1. Introduction
2. Materials and Methods
2.1. Materials
2.2. Methods
2.2.1. Laboratory Sampling
2.2.2. Samples Characterization
- -
- Particle size analysis
- -
- Classification by waste
- -
- Magnetic separation
- -
- Sink-float
2.2.3. Samples Processing
- -
- Bar sieving
- -
- Jigging separation
- -
- Bath extractor (new technological solution)
3. Results and Discussion
3.1. Sample Characterization
3.2. Separations by Density
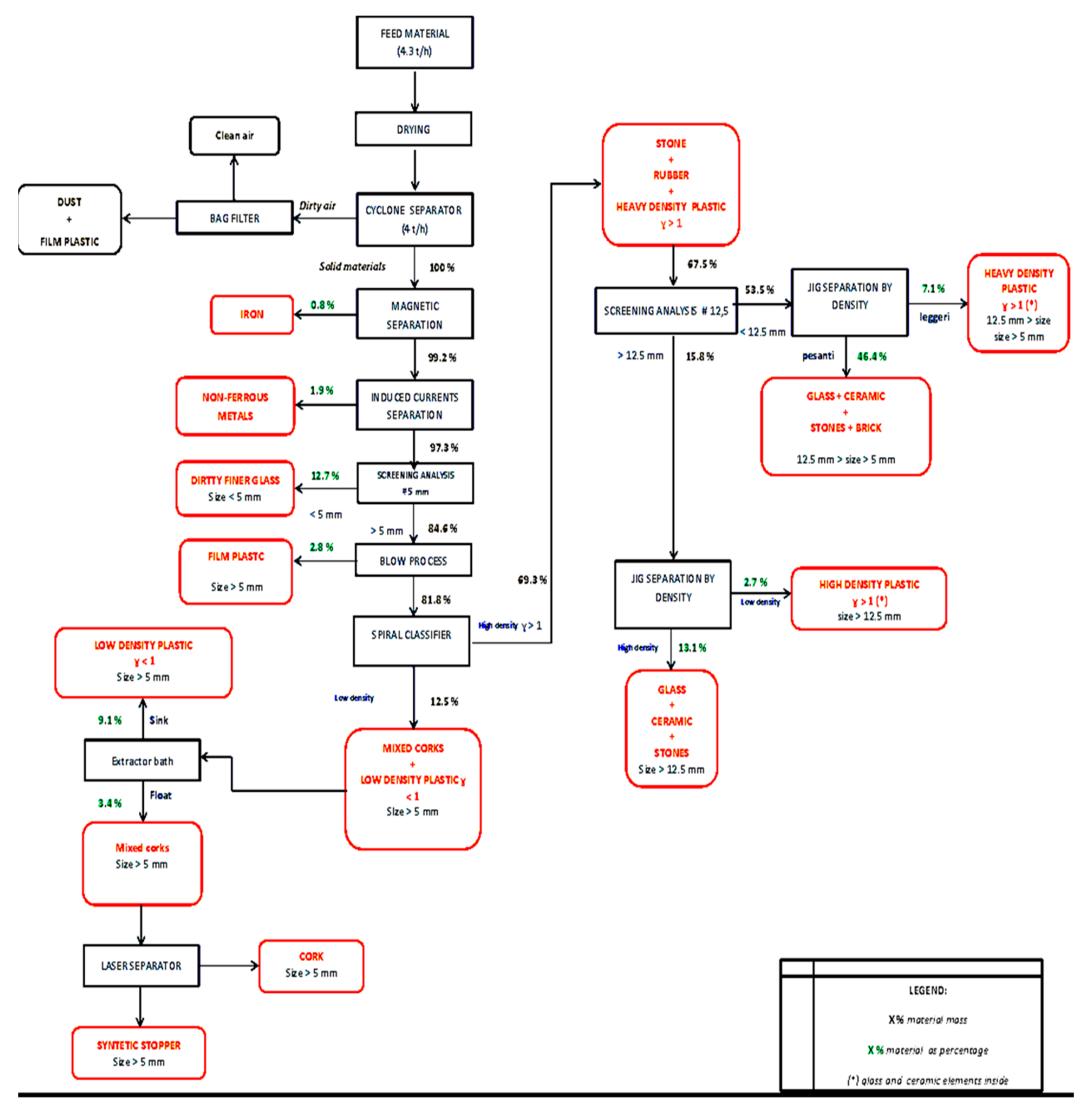
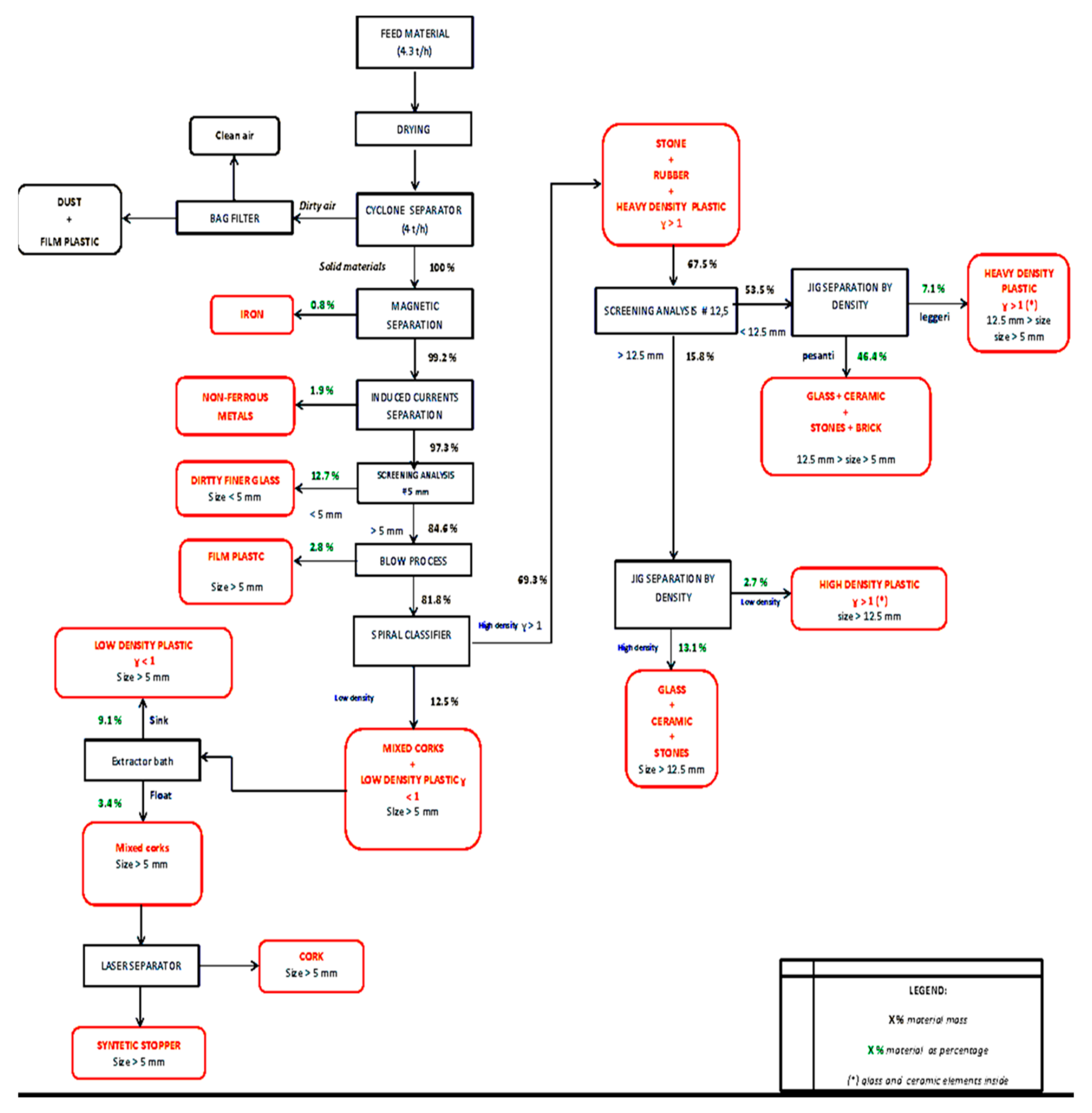
3.3. Suggestions for the New Process Plant
4. Conclusions
Author Contributions
Funding
Acknowledgments
Conflicts of Interest
References
- EC EUROSTAT. 2019. Available online: https://ec.europa.eu/eurostat/tgm/refreshTableAction.do?tab=table&plugin=1&pcode=ten00062&language=en (accessed on 30 January 2019).
- US EPA. Glass, Common Wastes & Materials; US EPA: Washington, DC, USA, 2012. Available online: https://www.epa.gov/facts-and-figures-about-materials-waste-and-recycling/glass-material-specific-data (accessed on 22 April 2012).
- Approfondimenti Settoriali Dedicati alle Singole Filiere di Riciclo e Recupero—Vetro. Available online: https://www.fondazionesvilupposostenibile.org/wp-content/uploads/dlm_uploads/L%E2%80%99Italia-del-Riciclo-2019.pdf (accessed on 15 February 2020).
- ARPA PIEMONTE. 2016. Available online: https://www.arpa.piemonte.gov.it/approfondimenti/temi-ambientali/rifiuti (accessed on 14 November 2016).
- ARPA VENETO. 2016. Available online: http://www.arpa.veneto.it/temi-ambientali/rifiuti (accessed on 10 November 2016).
- Blengini, G.A.; Busto, M.; Fantoni, M.; Fino, D. Eco-efficient waste glass recycling: Integrated waste management and green product development through LCA. Waste Manag. 2012, 32, 1000–1008. [Google Scholar] [CrossRef] [PubMed]
- CoReVe. Riciclo del vetro, spazio all’innovazione. Ecoscienza 2012, 1, 52–53. [Google Scholar]
- CoReVe. Piano Specifico di Prevenzione. 2015. Available online: https://coreve.it/wp-content/uploads/2018/06/risorse_documenti_download_pdf_434084139.pdf (accessed on 4 February 2020).
- CoReVe. Piano Specifico di Prevenzione. 2016. Available online: https://coreve.it/wp-content/uploads/2018/06/risorse_documenti_download_pdf_92.pdf (accessed on 4 March 2020).
- CoReVe. Piano Specifico di Prevenzione. 2017. Available online: https://coreve.it/wp-content/uploads/2019/01/170929-PSP-Settembre-2017.pdf (accessed on 4 February 2020).
- Testa, M.; Malandrino, O.; Sessa, M.R.; Supino, S.; Sica, D. Long-Term Sustainability from the Perspective of Cullet Recycling in the Container Glass Industry: Evidence from Italy. Sustainability 2017, 9, 1752. [Google Scholar] [CrossRef]
- Vieitez, E.R.; Eder, P.; Villanueva, A.; Saveyn, H. End-of-Waste Criteria for Glass Cullet: Technical Proposals. EUR 25220 EN. 2011. Available online: https://publications.jrc.ec.europa.eu/repository/bitstream/JRC68281/jrc68281.pdf (accessed on 4 February 2020).
- Scalet, B.M.; Garcia Munoz, M.; Sissa, A.; Roudier, S.; Delgado Sancho, L. Best Available Techniques (BAT) Reference Document for the Manufacture of Glass: Industrial Emissions Directive 2010/75/EU:(Integrated Pollution Prevention and Control); Publications Office of the European Union: Brussels, Belgium, 2013. [Google Scholar] [CrossRef]
- Butler, J.H.; Hooper, P.D. Chapter 15—Glass Waste. In Waste, 2nd ed.; Elsevier: Amsterdam, The Netherlands, 2019; pp. 307–322. [Google Scholar] [CrossRef]
- European Commission. COM 2015 614 Closing the Loop—An EU Action Plan for the Circular Economy; European Commission: Brussels, Belgium, 2015; p. 23. [Google Scholar]
- European Commission. COM 2018 28 An European Strategy for Plastics in a Circular Economy; European Commission: Brussels, Belgium, 2018; p. 18. [Google Scholar]
- Wills, B.A.; Finch, J. Wills’ Mineral Processing Technology: An Introduction to the Practical Aspects of Ore Treatment and Mineral Recovery; Elsevier: Amsterdam, The Netherlands, 2016. [Google Scholar]
- Hori, K.; Tsunekawa, M.; Ueda, M.; Hiroyoshi, N.; Ito, M.; Okada, H. Development of a new gravity separator for plastics—A hybrid-jig. Mater. Trans. 2009, 50, 2844–2847. [Google Scholar] [CrossRef]
- Burat, F.; Güney, A.; Kangal, M.O. Selective separation of virgin and post-consumer polymers (PET and PVC) by flotation method. Waste Manag. 2009, 29, 1807–1813. [Google Scholar] [CrossRef] [PubMed]
- Salerno, D.; Jordão, H.; La Marca, F.; Carvalho, M.T. Using factorial experimental design to evaluate the separation of plastics by froth flotation. Waste Manag. 2018, 73, 62–68. [Google Scholar] [CrossRef] [PubMed]






| Sample | Glass | Plastic | Metals | Stoppers | Fines (<1 mm) |
|---|---|---|---|---|---|
| Percentage in Weight (%) | |||||
| 1–2 | 42 | 13 | 3 | 1 | 25 |
| 3 | 19 | 31 | 4.5 | 9.5 | - |
| 4 | 57 | 5.5 | 1 | 0.5 | - |
| 5 | 22 | 26.5 | 7.3 | 7.4 | 3.5 |
| Percentage of Material on Jig Bottom (%) | Percentage of Material on Jig Top (%) | |
|---|---|---|
| Glass | 78.2 | 34.0 |
| Ceramic | 16.2 | 19.6 |
| Brick | 2.1 | 3.7 |
| Stone | 3.1 | 0.9 |
| Plastic | 0.4 | 41.8 |
| Waste Type | Total Mass (%) |
|---|---|
| Ferrous material | 0.8 |
| Non-magnetic material | 1.9 |
| Glass fine not pure | 12.7 |
| Stopper (cork and synthetic) | 3.4 |
| Low-density plastic | 9.1 |
| Glass, ceramic, stone | 59.6 |
| Materials | New Pilot Plant | Sample 1 |
|---|---|---|
| Total Mass (%) | ||
| Glass fine not pure (<1 mm) | 13 | 25 |
| Thin plastic | 3 | 3 |
| Low-density plastic | 9 | 14 |
| Heavy-density plastic (<12.5 mm) | 7 | |
| High-density plastic (>12.5 mm) | 3 | |
| Ferrous metals | 1 | 1 |
| Non-ferrous metals | 2 | 2 |
| Corks | 3 | 1 |
| Glass + ceramic + stones + brick (<12.5 mm) | 46 | 54 |
| Glass + ceramic + stones (>12.5 mm) | 13 | |
© 2020 by the authors. Licensee MDPI, Basel, Switzerland. This article is an open access article distributed under the terms and conditions of the Creative Commons Attribution (CC BY) license (http://creativecommons.org/licenses/by/4.0/).
Share and Cite
Bellopede, R.; Zichella, L.; Marini, P. Glass Waste3: A Preliminary Study for a New Industrial Recovery Processing. Sustainability 2020, 12, 1997. https://doi.org/10.3390/su12051997
Bellopede R, Zichella L, Marini P. Glass Waste3: A Preliminary Study for a New Industrial Recovery Processing. Sustainability. 2020; 12(5):1997. https://doi.org/10.3390/su12051997
Chicago/Turabian StyleBellopede, Rossana, Lorena Zichella, and Paola Marini. 2020. "Glass Waste3: A Preliminary Study for a New Industrial Recovery Processing" Sustainability 12, no. 5: 1997. https://doi.org/10.3390/su12051997
APA StyleBellopede, R., Zichella, L., & Marini, P. (2020). Glass Waste3: A Preliminary Study for a New Industrial Recovery Processing. Sustainability, 12(5), 1997. https://doi.org/10.3390/su12051997

