Towards Sustainable Mobile Learning: A Brief Review of the Factors Influencing Acceptance of the Use of Mobile Phones as Learning Tools
Abstract
1. Introduction
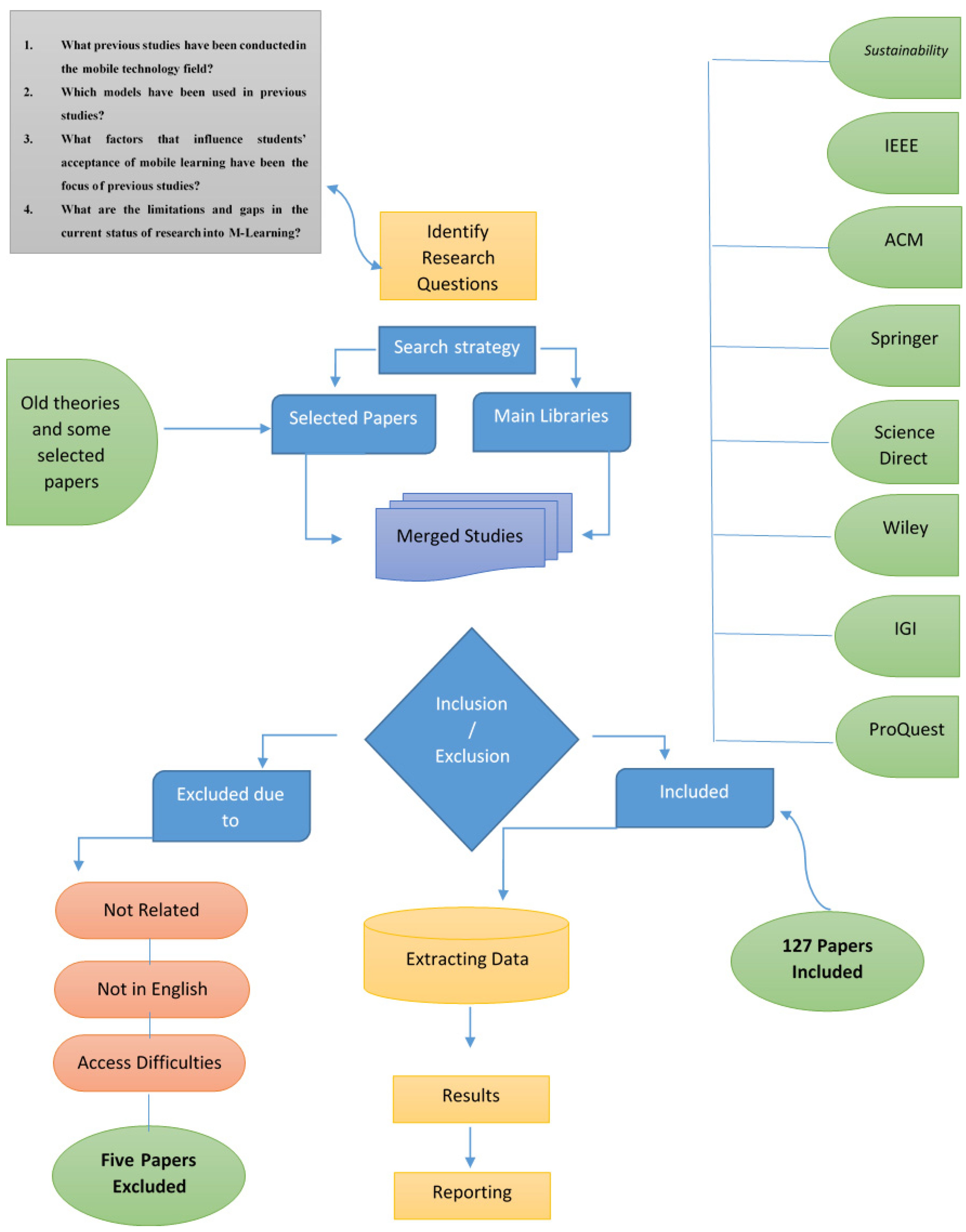
- What is the state of art in the mobile technology field?
- Which models have been used in previous studies?
- What factors that influence students’ acceptance of mobile learning have been the focus of previous studies?
- What are the limitations and gaps in the current status of research into M-Learning?
2. Background
2.1. Concept of Mobile Learning
2.2. Previous Studies in M-Learning
2.3. Acceptance Models
3. Research Methodology
3.1. Data Collection
3.2. Search Protocol
4. Findings and Discussion
4.1. Involving Mobile Technology
4.2. Acceptance Models Used
4.3. Influencing Factors
5. Conclusions
Author Contributions
Funding
Conflicts of Interest
References
- ITU. Committed to Connecting the World. 2014. Retrieved 29 November 2019. Available online: http://www.itu.int/net/pressoffice/press_releases/2014/23.aspx (accessed on 12 April 2020).
- Rannu, R.; Saksing, S.; Mahlakõiv, T. Mobile Government: 2010 and Beyond; White Paper; Mobi Solutions Ltd.: Nairobi, Kenya, 2010. [Google Scholar]
- Collins, E.I.; Cox, A.L.; Wootton, R. Out of Work, Out of Mind?: Smartphone Use and Work-Life Boundaries. In Multigenerational Online Behavior and Media Use: Concepts, Methodologies, Tools, and Applications; Information Resources Management Association, Ed.; IGI Global: Hershey, PA, USA, 2019; pp. 963–974. [Google Scholar] [CrossRef]
- Tu, Y.F.; Hwang, G.J. Trends and research issues of mobile learning studies in Hospitality, Leisure, Sport and Tourism education: A review of academic publications from 2002 to 2017. Interact. Learn. Environ. 2020, 28, 385–403. [Google Scholar] [CrossRef]
- Wentzel, P.; Lammeren, R.; Molendijk, M.; de Bruin, S.; Wagtendonk, A. Using mobile technology to enhance students’ educational experiences: Case Study from the EDUCAUSE Center for Applied Research. ECAR Case Study 2005, 2, 1–22. [Google Scholar]
- Adibi, A. A remote interactive non-repudiation multimedia-based mlearning system. Telemat. Inform. 2010, 27, 377–393. [Google Scholar] [CrossRef]
- Sheng, H.; Siau, K.; Nah, F.F.H. Understanding the values of mobile technology in education: A value-focused thinking approach. ACM Sigmis Database Database Adv. Inf. Syst. 2010, 41, 25–44. [Google Scholar] [CrossRef]
- Zhao, J.J.; Waldman, L.; Perreault, H.; Truell, D.A. Faculty and student use of technologies, user productivity, and user preference in distance education. J. Educ. Bus. 2009, 84, 206–212. [Google Scholar] [CrossRef]
- Male, G.; Pattinson, C. Enhancing the quality of e-learning through mobile technology—A socio-cultural and technology perspective towards quality e-learning applications. Campus Wide Inf. Syst. 2011, 28, 331–344. [Google Scholar] [CrossRef]
- Hwang, G.J.; Fu, Q.K. Advancement and research trends of smart learning environments in the mobile era. Int. J. Mob. Learn. Organ. 2020, 14, 114–129. [Google Scholar] [CrossRef]
- Hamakhan, Y.T.M. An empirical investigation of e-banking in the Kurdistan region of Iraq: The moderating effect of attitude. Financ. Internet Q. 2020, 16, 45–66. [Google Scholar] [CrossRef]
- Zawaid by Lazhari Khweldi Slimane. Mobile Learning Between Desire and Dread: A Futuristic Educational Outlook; JiL Scientific Research Center (Arabic Version) Dealing Center Of Gué de Constantine: Algiers, Algeria, 2018. [Google Scholar]
- Almaiah, M.A.; Al Mulhem, A. Analysis of the essential factors affecting of intention to use of mobile learning applications: A comparison between universities adopters and non-adopters. Educ. Inf. Technol. 2019, 24, 1433–1468. [Google Scholar] [CrossRef]
- Fedirko, D. What is Mobile Learning and Why It’s a Must-Have for Your Elearning Business? Medium Corp. 2019. Available online: https://medium.com/elligense-team/what-is-mobile-learning-and-is-it-a-future-of-elearning-649edd5143 (accessed on 3 November 2019).
- Kayode, D.J.; Alabi, A.T.; Sofoluwe, A.O.; Oduwaiye, R.O. Problems and Challenges of Mobile Learning in Nigerian University System. In Handbook of Mobile Teaching and Learning; Zhang, Y., Cristol, D., Eds.; Springer: Berlin/Heidelberg, Germany, 2019. [Google Scholar] [CrossRef]
- Almaiah, M.A.; Jalil, M.A.; Man, M. Extending the TAM to examine the effects of quality features on mobile learning acceptance. J. Comput. Educ. 2016, 3, 453–485. [Google Scholar] [CrossRef]
- Wang, S.; Higgins, M. The Limitations of Mobile Phone Learning. Jalt Call J. 2006, 2, 3–14. [Google Scholar] [CrossRef]
- Adeboye, D. 5 Effective Uses of Mobile Technology in the Classroom. Elearning Ind. 2016. Available online: https://elearningindustry.com/5-uses-mobile-technology-in-the-classroom (accessed on 3 May 2019).
- Ibrahim, M.A.; Kim-Soon, N.; Ahmad, A.R.; Sirisa, N.M.X. Mediating roles of attitude on intention to use M-learning among students at Malaysian technical universities. Adv. Sci. Lett. 2017, 23, 2795–2798. [Google Scholar] [CrossRef]
- Oyelere, S.S.; Suhonen, J.; Sutinen, E. M-learning: A new paradigm of learning ICT in Nigeria. Int. J. Interact. Mob. Technol. 2016, 10, 35–44. [Google Scholar] [CrossRef][Green Version]
- Kaliisa, R.; Picard, M. A Systematic Review on Mobile Learning in Higher Education: The African Perspective. TOJET Turk. Online J. Educ. Technol. 2017, 16, 1–18. [Google Scholar]
- Mobile Learning: Making Content Available Anytime, Anywhere. Xyleme. 20 November 2019. Retrieved 17 December 2019. Available online: https://www.xyleme.com/mobile-learning-making-content-available-anytime-anywhere (accessed on 9 August 2019).
- Abu-Al-Aish, A.; Love, S. Factors influencing students’ acceptance of m-learning: An investigation in higher education. Int. Rev. Res. Open Distrib. Learn. 2013, 14, 82–107. [Google Scholar] [CrossRef]
- Arshad, M.J.; Farooq, A.; Shah, A. Evolution and Development Towards 4th Generation (4G) Mobile Communication Systems. J. Am. Sci. 2010, 6, 63–68. [Google Scholar]
- Gedik, N.; Hanci-Karademirci, A.; Kursun, E.; Cagiltay, K. Key instructional design issues in a cellular phone-based mobile learning project. Comput. Educ. 2012, 58, 1149–1159. [Google Scholar] [CrossRef]
- Ng, S.C.; Lui, A.K.; Ngao, S.H. An interactive mobile learning platform for teaching and learning Chinese language in secondary school environment. Commun. Comput. Inf. Sci. 2013, 407, 135–147. [Google Scholar]
- Nguyen, L.; Barton, S.M.; Nguyen, L.T. Ipads in higher education-hype and hope. Br. J. Educ. Technol. 2014. [Google Scholar] [CrossRef]
- Mahat, J.; Ayub, A.F.M.; Wong, S.L. An assessment of students’ mobile self-efficacy, readiness and personal innovativeness towards mobile learning in higher education in Malaysia. Procedia Soc. Behav. Sci. 2012, 64, 284–290. [Google Scholar] [CrossRef]
- Liu, Y.; Li, H.; Carlsson, C. Factors driving the adoption of m-learning: An empirical study. Comput. Educ. 2010, 55, 1211–1219. [Google Scholar] [CrossRef]
- Keengwe, J.; Bhargava, M. Mobile learning and integration of mobile technologies in education. Educ. Inf. Technol. 2013. [Google Scholar] [CrossRef]
- Chang, C.Y.; Hwang, G.J. Trends in digital game-based learning in the mobile era: A systematic review of journal publications from 2007 to 2016. Int. J. Mob. Learn. Organ. 2019, 13, 68–90. [Google Scholar] [CrossRef]
- Chung, C.J.; Hwang, G.J.; Lai, C.L. A review of experimental mobile learning research in 2010-2016 based on the activity theory framework. Comput. Educ. 2019, 129, 1–13. [Google Scholar] [CrossRef]
- Bai, V.S.; Kanickam, S.H.; Vijayaraj, N. Research on M-learning supported by 3G/4G. In Proceedings of the 2nd National Conference in Emerging Trends in Informative Computing Applications (IWAY), 5 October 2012; pp. 12–15. Available online: https://citeseerx.ist.psu.edu/viewdoc/download?doi=10.1.1.959.1109&rep=rep1&type=pdf (accessed on 9 August 2019).
- Little, B. Issues in mobile learning technology. Hum. Resour. Manag. Int. Dig. 2013, 21, 26–29. [Google Scholar] [CrossRef]
- Hwang, G.J.; Li, K.C.; Lai, C.L. Trends and strategies for conducting effective STEM research and applications: A mobile and ubiquitous learning perspective. Int. J. Mob. Learn. Organ. 2020, 14, 161–183. [Google Scholar] [CrossRef]
- Bidin, S.; Ziden, A. Adoption and application of mobile learning in the education industry. Procedia Soc. Behav. Sci. 2013, 90, 720–729. [Google Scholar] [CrossRef]
- Evangelia, M.; Charalampos, G. M-learning in the Middle East: The case of Bahrain. IGI Glob. 2015. [Google Scholar] [CrossRef]
- Almaiah, M.A.; Alamri, M.M.; Al-Rahmi, W.M. Analysis the Effect of Different Factors on the Development of Mobile Learning Applications at Different Stages of Usage. IEEE Access 2020, 8, 16139–16154. [Google Scholar] [CrossRef]
- Almaiah, M.; Jalil, M.; Man, M. Empirical investigation to explore factors that achieve high quality of mobile learning system based on students’ perspectives. Eng. Sci. Technol. Int. J. 2016, 19. [Google Scholar] [CrossRef]
- Amin, A.M.; Masita, A.J. Investigating Students’ Perceptions on Mobile Learning Services. Int. J. Interact. Mob. Technol. 2014, 8, 31–36. [Google Scholar]
- Mohammed, A.; Masita, J.; Mustafa, M. Preliminary study for exploring the major problems and activities of mobile learning system: A case study of Jordan. J. Theor. Appl. Inf. Technol. 2016, 93, 580–594. [Google Scholar]
- Almaiah, M.A.; Alismaiel, O.A. Examination of factors influencing the use of mobile learning system: An empirical study. Educ. Inf. Technol. 2019, 24, 885–909. [Google Scholar] [CrossRef]
- Almaiah, M.A.; Alyoussef, I.Y. Analysis of the Effect of Course Design, Course Content Support, Course Assessment and Instructor Characteristics on the Actual Use of E-Learning System. IEEE Access 2019, 7, 171907–171922. [Google Scholar] [CrossRef]
- Almaiah, M.A.; Alamri, M.M.; Al-Rahmi, W. Applying the UTAUT Model to Explain the Students’ Acceptance of Mobile Learning System in Higher Education. IEEE Access 2019, 7, 174673–174686. [Google Scholar] [CrossRef]
- Chavoshi, A.; Hamidi, H. Social, Individual, Technological and Pedagogical Factors Influencing Mobile Learning Acceptance in Higher Education: A Case from Iran. Telemat. Inform. 2019, 38, 133–165. [Google Scholar] [CrossRef]
- Al-Shaya, H.; Al-Eid, A. Mobile Learning: Employing Mobile Devices in the Educational Process. New Education Site (Arabic Version). 2018. Retrieved 26 December 2019. Available online: http://shorturl.at/axBCL (accessed on 12 May 2020).
- Cheon, J.; Lee, S.; Crook, S.M.; Song, J. An investigation of mobile learning readiness in higher education based on the theory of planned behavior. Comput. Educ. 2012, 59, 1054–1064. [Google Scholar] [CrossRef]
- Chung, C.W.; Lee, C.C.; Liu, C.C. Investigating face-to-face peer interaction patterns in a collaborative web discovery task: The benefits of a shared display. J. Comput. Assist. Learn. 2013, 29, 188–206. [Google Scholar] [CrossRef]
- Courtois, C.; Montrieux, H.; Grove, F.D.; Raes, A.; Mares, L.D.; Schellens, T. Student acceptance of tablet devices in secondary education: A three-wave longitudinal cross-lagged case study. Comput. Hum. Behav. 2014, 35, 278–286. [Google Scholar] [CrossRef]
- Dai, C.Y.; Chen, T.W.; Rau, D.C. The application of mobile-learning in collaborative problem-based learning environments. Adv. Intell. Soft Comput. 2012, 127, 823–828. [Google Scholar]
- Davis, F.D. Perceived usefulness, perceived ease of use, and user acceptance of information technology. MIS Q. 1989, 13, 319–339. [Google Scholar] [CrossRef]
- Gikas, J.; Grant, M.M. Mobile computing devices in higher education: Student perspectives on learning with cellphones, smartphones & social media. Internet High. Educ. 2013, 19, 18–26. [Google Scholar]
- Hemmi, A.; Narumi-Munro, F.; Alexander, W.; Parker, H.; Yamauchi, Y. Coevolution of mobile language learning: Going global with games consoles in higher education. Br. J. Educ. Technol. 2014, 45, 356–366. [Google Scholar] [CrossRef]
- Hsu, C.K.; Hwang, G.J.; Chang, C.K. A personalized recommendation based mobile learning approach to improving the reading performance of EFL students. Comput. Educ. 2013, 63, 327–336. [Google Scholar] [CrossRef]
- Huang, R.T.; Jang, S.J.; Machtmes, K.; Deggs, D. Investigating the roles of perceived playfulness resistance to change and self-management of learning in mobile English learning outcome. Br. J. Educ. Technol. 2012, 43, 1004–1015. [Google Scholar] [CrossRef]
- Ivanc, D.; Vasiu, R.; Onita, M. Usability evaluation of a LMS mobile web interface. Commun. Comput. Inf. Sci. 2012, 319, 348–361. [Google Scholar]
- Jeong, H.Y.; Hong, B.H. A practical use of learning system using user preference in ubiquitous computing environment. Multimed. Tools Appl. 2013, 64, 491–504. [Google Scholar] [CrossRef]
- Liaw, S.S.; Hatala, M.; Huang, H.M. Investigating acceptance toward mobile learning to assist individual knowledge management: Based on activity theory approach. Comput. Educ. 2010, 54, 446–454. [Google Scholar] [CrossRef]
- Liu, T.C.; Lin, Y.C.; Paas, F. Effects of cues and real objects on learning in a mobile device supported environment. Br. J. Educ. Technol. 2013, 44, 386–399. [Google Scholar] [CrossRef]
- Looi, C.; So, H.J.; Chen, W.; Wong, L.H. Leveraging mobile technology for sustainable seamless learning: A research agenda. J. Comput. Assist. Learn. 2010, 41, 154–169. [Google Scholar] [CrossRef]
- Mori, K.; Harada, E.T. Is learning a family matter?: Experimental study of the influence of social environment on learning by older adults in the use of mobile phones. Jpn. Psychol. Res. 2010, 52, 244–255. [Google Scholar] [CrossRef]
- Ozdamli, F.; Uzunboylu, H. M-learning and perceptions of students and teachers in secondary schools. Br. J. Educ. Technol. 2014. [Google Scholar] [CrossRef]
- Ramble, P.; Bere, A. Using mobile instant massaging to leverage leaner participation and transform pedagogy at a south African University of Technology. Br. J. Educ. Technol. 2013, 44, 544–561. [Google Scholar] [CrossRef]
- Sad, S.N.; Göktas, Ö. Perspective teachers’ perceptions about using mobile phones and laptops in education as mobile learning tools. Br. J. Educ. Technol. 2013. [Google Scholar] [CrossRef]
- Shipee, M.; Keengwee, J. M-learning: Anytime, anywhere learning transcending the boundaries of the educational box. Educ. Inf. Technol. 2014, 19, 103–113. [Google Scholar] [CrossRef]
- Sung, E.; Mayer, R.E. Online multimedia learning with mobile devices and desktop computers: An experimental test of Clark’s methods-not-media hypothesis. Comput. Hum. Behav. 2013, 29, 639–647. [Google Scholar] [CrossRef]
- Teri, S.; Acai, A.; Griffith, D.; Mahmoud, Q.; Ma DW, L.; Newton, G. Student use and pedagogical impact of a mobile learning application. Biochem. Mol. Biol. Educ. 2014, 42, 121–135. [Google Scholar] [CrossRef]
- Terras, M.M.; Ramsay, J. The five central psychological challenges facing effective mobile learning. Br. J. Educ. Technol. 2012, 43, 820–832. [Google Scholar] [CrossRef]
- Venkatesh, V.; Davis, F.D. A theoretical extension of the technology acceptance model: Four longitudinal field studies. Manag. Sci. 2000, 46, 186–204. [Google Scholar] [CrossRef]
- Viberg, O.; Gronlung, A. Cross-cultural analysis of users’ attitude toward the use of mobile devices in second and foreign language learning in higher education: A case from Sweden and China. Comput. Educ. 2013, 69, 169–180. [Google Scholar] [CrossRef]
- Al Hamdani, D.S. Mobile learning: A good practice. Procedia Soc. Behav. Sci. 2013, 103, 665–674. [Google Scholar] [CrossRef]
- Elaish, M.M.; Shuib, L.; Ghani, N.A.; Mujtaba, G.; Ebrahim, N.A. A bibliometric analysis of m-learning from topic inception to 2015. Int. J. Mob. Learn. Organ. 2019, 13, 91–112. [Google Scholar] [CrossRef]
- Dajani, D.; Yaseen, S.G. The applicability of technology acceptance models in the Arab business setting. JBRMR 2016, 10, 46–56. [Google Scholar]
- Davis, F.D.; Bagozzi, R.P.; Warshaw, P.R. User acceptance of computer technology: A comparison of two theoretical models. Manag. Sci. 1989, 35, 982–1003. [Google Scholar] [CrossRef]
- Magsamen-Conrad, K.; Upadhyaya, S.; Joa, C.Y.; Dowd, J. Bridging the divide: Using UTAUT to predict multigenerational tablet adoption practices. Comput. Hum. Behav. 2015, 50, 186–196. [Google Scholar] [CrossRef]
- Venkatesh, V.; Morris, M.G.; Davis, G.B.; Davis, F.D. User acceptance of information technology: Toward a unified view. MIS Q. 2003, 27, 425–478. [Google Scholar] [CrossRef]
- Compeau, D.R.; Higgins, C.A. Computer self-efficacy: Development of a measure and initial test. MIS Q. 1995, 19, 189–211. [Google Scholar] [CrossRef]
- Mohammadi, H. Social and individual antecedents of m-learning adoption in Iran. Comput. Hum. Behav. 2015, 49, 191–207. [Google Scholar] [CrossRef]
- Davis, F.D.; Bagozzi, R.P.; Warshaw, P.R. Extrinsic and intrinsic motivation to use computers in the workplace. J. Appl. Soc. Psychol. 1992, 22, 1111–1132. [Google Scholar] [CrossRef]
- Hashim, K.F.; Tan, F.B.; Rashid, A. Adult learners’ intention to adopt mobile learning: A motivational perspective. Br. J. Educ. Technol. 2014. [Google Scholar] [CrossRef]
- Legris, P.; Ingham, J.; Collerette, P. Why do people use information technology? A critical review of the technology acceptance model. Inf. Manag. 2003, 40, 191–204. [Google Scholar] [CrossRef]
- Moore, G.C.; Benbasat, I. Development of an instrument to measure the perceptions of adopting an information technology innovation. Inf. Syst. Res. 1991, 2, 192–222. [Google Scholar] [CrossRef]
- Park, S.Y.; Nam, M.W.; Cha, S.B. University students’ behavioral intention to use mobile learning: Evaluating the technology acceptance model. Br. J. Educ. Technol. 2011, 43, 592–605. [Google Scholar] [CrossRef]
- Venkatesh, V.; Thong, J.Y.L.; Chan, F.K.Y.; Hu, P.J.H.; Brown, S.A. Extending the two-stage information systems continuance model: Incorporating UTAUT predictors and the role of context. Inf. Syst. J. 2011, 21, 527–555. [Google Scholar] [CrossRef]
- Shen, D.; Cho, M.H.; Tsai, C.L.; Marra, R. Unpacking online learning experiences: Online learning self-efficacy and learning satisfaction. Internet High. Educ. 2013, 19, 10–17. [Google Scholar] [CrossRef]
- Asadi, S.; Dahlan, H.M. Organizational research in the field of Green IT: A systematic literature review from 2007 to 2016. Telemat. Inform. 2016, 34, 1191–1249. [Google Scholar] [CrossRef]
- Levy, Y.; Ellis, T.J. A Systems Approach to Conduct an Effective Literature Review in Support of Information Systems Research. Inf. Sci. J. 2006, 9, 181–212. [Google Scholar] [CrossRef]
- The Statistics Portal. Smartphone Shipments by Vendor Worldwide from 4th Quarter 2009 to 3rd Quarter 2018 (in Million Units). Retrieved 10 July 2019. Available online: https://www.statista.com/statistics/271490/quarterly-global-smartphone-shipments-by-vendor (accessed on 27 December 2019).
- Abachi, H.R.; Muhammad, G. The impact of m-learning technology on students and educators. Comput. Hum. Behav. 2013, 30, 491–496. [Google Scholar] [CrossRef]
- Gueorguiev, D. GSMA Europe Response to the BEREC and RSPG Joint Report on: Facilitating Mobile Connectivity in “Challenge Areas”. 2017. Available online: https://www.gsma.com/gsmaeurope/resources/response-berec-rspg-report-facilitating-mobile-connectivity/ (accessed on 27 December 2019).
- Wu, W.H.; Wu, Y.C.J.; Chen, C.Y.; Kao, H.Y.; Lin, C.H.; Huang, S.H. Review of trends from mobile learning studies: A meta-analysis. Comput. Educ. 2012, 59, 817–827. [Google Scholar] [CrossRef]
- He, D.; Jeng, W. Scholarly Communication on the Academic Social Web; Morgan & Claypool Publishers: San Rafael, CA, USA, 2016. [Google Scholar]
- Lam, J.; Yau, J.; Cheung, S.K.S. A review of mobile learning in the mobile age. Lect. Notes Comput. Sci. 2010, 6248, 306–315. [Google Scholar]
- Lorenz, B.; Kikkas, K. Challenges in mobile teaching and safety—A case study. In Proceedings of the IFIP WG 3.4 International Conference on Open and Social Technologies for Networked Learning, Tallinn, Estonia, 30 July–3 August 2012; Volume 395, pp. 12–21. [Google Scholar]
- Martin, F.; Ertzberger, J. Here and now mobile learning: An experimental study on the use of mobile technology. Comput. Educ. 2013, 68, 76–85. [Google Scholar] [CrossRef]
- Adegbija, M.V.; Bola, O.O. Perception of Undergraduates on the Adoption of Mobile Technologies for Learning in Selected Universities in Kwara state, Nigeria. Procedia Soc. Behav. Sci. 2015, 176, 352–356. [Google Scholar] [CrossRef]
- Compeau, D.; Higgins, C.A.; Huff, S. Social cognitive theory and individual reactions to computing technology: A longitudinal study. MIS Q. 1999, 23, 145–158. [Google Scholar] [CrossRef]
- Anastasios, A.E.; Nikolaou, N. Evaluation of Handheld Devices for Mobile Learning. Int. J. Eng. Educ. 2008, 24, 3. [Google Scholar]











Publisher’s Note: MDPI stays neutral with regard to jurisdictional claims in published maps and institutional affiliations. |
© 2020 by the authors. Licensee MDPI, Basel, Switzerland. This article is an open access article distributed under the terms and conditions of the Creative Commons Attribution (CC BY) license (http://creativecommons.org/licenses/by/4.0/).
Share and Cite
Alghazi, S.S.; Wong, S.Y.; Kamsin, A.; Yadegaridehkordi, E.; Shuib, L. Towards Sustainable Mobile Learning: A Brief Review of the Factors Influencing Acceptance of the Use of Mobile Phones as Learning Tools. Sustainability 2020, 12, 10527. https://doi.org/10.3390/su122410527
Alghazi SS, Wong SY, Kamsin A, Yadegaridehkordi E, Shuib L. Towards Sustainable Mobile Learning: A Brief Review of the Factors Influencing Acceptance of the Use of Mobile Phones as Learning Tools. Sustainability. 2020; 12(24):10527. https://doi.org/10.3390/su122410527
Chicago/Turabian StyleAlghazi, Saud S., Seng Yue Wong, Amirrudin Kamsin, Elaheh Yadegaridehkordi, and Liyana Shuib. 2020. "Towards Sustainable Mobile Learning: A Brief Review of the Factors Influencing Acceptance of the Use of Mobile Phones as Learning Tools" Sustainability 12, no. 24: 10527. https://doi.org/10.3390/su122410527
APA StyleAlghazi, S. S., Wong, S. Y., Kamsin, A., Yadegaridehkordi, E., & Shuib, L. (2020). Towards Sustainable Mobile Learning: A Brief Review of the Factors Influencing Acceptance of the Use of Mobile Phones as Learning Tools. Sustainability, 12(24), 10527. https://doi.org/10.3390/su122410527

