A Statistical Framework for Assessing Environmental Performance of Quality Wine Production
Abstract
1. Introduction
2. Materials and Methods
2.1. Environmental Performance of Wine Production
2.2. Life Cycle Inventory of Wines
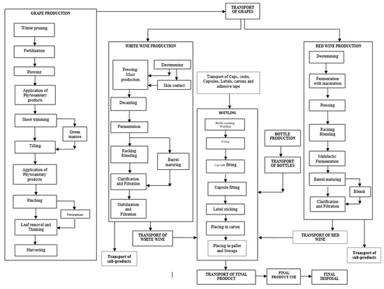
2.2.1. Grape Production
- “Plowing” is not included in the lifecycle of Wine 15 and Wine 16 as it was not performed.
- “Tilling” is not included in the lifecycle of Wine 2 and Wine 3. In addition, in the cases of the Wine 1 and Wine 4–Wine 9, it was performed only by vine growers who supplied winemaker A with grapes.
- “Shoot trimming” is not included in the lifecycle of Wine 18 as it was not performed.
- “Leaf removal” is not included in the lifecycle of Wine 21. “Thinning”, during which superabundant bunches of grapes are removed in order to meet the product specification regarding yield per hectare and obtain a better quality for the remaining bunches, is included in the lifecycle of Wine 21. However, as the operation was carried out by the owner of the vineyards and not by workers, data for fuel consumption is not mentioned. In addition, the application of “green manure” was performed in the grape production phase for the enrichment of the soil with nitrogen only in the case of organic Wine 21.
- “Thinning” was performed along with “leaf removal” in the cases of Wine 1, Wine 2, Wine 3 Wine 4, Wine 5, Wine 6, Wine 7, Wine 8, and Wine 9. Data for this operation were not mentioned in the other wines. Nitrogen emissions, ammonia NH3 and nitrous oxide N2O, due to the use of fertilizers in the case of the wines from conventionally grown grapes, were estimated using methods derived from the scientific literature [17].
2.2.2. Wine Production
White Wine Production
- In the case of Wine 1 and Wine 4 the grapes were transported to the press as follows: 60% of the grapes, after completion of the destemming phase, and 40% after the destemming and the skin contact phases. During the skin contact phase, the crushed grapes, along with the grape juice, were transferred to a tank for 8 to 10 h for better extraction of the grape skin components that contribute to the aroma. The temperature was set to 8 °C.
- In the case of Wine 3, the total of the grapes was transported to the press after the destemming phase and skin contact phase, while in the cases of Wine 2, Wine 18, Wine 19, and Wine 20, the grapes were transported to the press without destemming.
- In the other cases, the grapes were transported to the press after stem removal.
Red Wine Production
2.2.3. Transport and Bottling
- The activities “bottle washing”, “cork fitting”, and “label sticking” were realized by workers in the cases of Wine 7 and Wine 9 due to the use of an oversized bottle, which does not fit in the standard machine. In this case, molten wax was applied to the cork.
- In all cases of wines with PDO Mantinia, the certification label was stuck manually.
- “Placing in carton” took place automatically only in Wine 10–Wine 14 and Wine 18–20.
- “Capsule fitting” is not included in the lifecycle of Wine 17, Wine 7, and Wine 9 as it was not performed.
- During the activity “bottle washing”, diesel was consumed for bottle heating in Wine 10–Wine 14.
2.3. The Statistical Framework for Evaluating Wines’ Environmental Performance
Data Analysis
3. Results
3.1. A Theoretical Graphical Approach
3.1.1. A Model Based on a Normal Distribution
3.1.2. An Inversed Model and Environmental Performance Tag
4. Discussion and Conclusions
Author Contributions
Funding
Acknowledgments
Conflicts of Interest
References
- Beltrán-Esteve, M.; Picazo-Tadeo, A.J. Assessing environmental performance trends in the transport industry: Eco-innovation or catching-up? Energy Econ. 2015, 51, 570–580. [Google Scholar] [CrossRef]
- Ingram, D.L. HO-90: Life Cycle Assessment—Implications for the Green Industry 4; University of Kentucky College of Agriculture: Lexington, KY, USA, 2011. [Google Scholar]
- Alkhayyal, B.; Labib, W.; Alsulaiman, T.; Abdelhadi, A. Analyzing Sustainability Awareness among Higher Education Faculty Members: A Case Study in Saudi Arabia. Sustainability 2019, 11, 6837. [Google Scholar] [CrossRef]
- Herghiligiu, I.V.; Robu, I.-B.; Pislaru, M.; Vilcu, A.; Asandului, A.L.; Avasilcăi, S.; Balan, C. Sustainable Environmental Management System Integration and Business Performance: A Balance Assessment Approach Using Fuzzy Logic. Sustainability 2019, 11, 5311. [Google Scholar] [CrossRef]
- Gharizadeh Beiragh, R.; Alizadeh, R.; Shafiei Kaleibari, S.; Cavallaro, F.; Zolfani, S.H.; Bausys, R.; Mardani, A. An integrated Multi-Criteria Decision Making Model for Sustainability Performance Assessment for Insurance Companies. Sustainability 2020, 12, 789. [Google Scholar] [CrossRef]
- Zamagni, A. Life cycle sustainability assessment. Int. J. Life Cycle Assess. 2012, 17, 373–376. [Google Scholar] [CrossRef]
- Huybrechts, D.; Berloznik, R.; Wouters, G.; Marion, J.-Y.; Valenduc, G.; Vendramin, P. The role of ecobalances in environmental decision-making. J. Clean. Prod. 1996, 4, 111–119. [Google Scholar] [CrossRef]
- Steen, B. Environmental costs and benefits in life cycle costing. Manag. Environ. Qual. Int. J. 2005, 16, 107–118. [Google Scholar] [CrossRef]
- Georgakellos, D.A. Climate change external cost appraisal of electricity generation systems from a life cycle perspective: The case of Greece. J. Clean. Prod. 2012, 32, 124–140. [Google Scholar] [CrossRef]
- Rowland-Jones, R.; Pryde, M.; Cresser, M. An evaluation of current environmental management systems as indicators of environmental performance. Manag. Environ. Qual. Int. J. 2005, 16, 211–219. [Google Scholar] [CrossRef]
- Hermann, B.G.; Kroeze, C.; Jawjit, W. Assessing environmental performance by combining life cycle assessment, multi-criteria analysis and environmental performance indicators. J. Clean. Prod. 2007, 15, 1787–1796. [Google Scholar] [CrossRef]
- Publications Office of the EU. Monitor-Sast Activity: Strategic Analysis in Science and Technology Technological Innovation in the Plastics Industry and Its Influence on the Environmental Problems of Plastic Waste (Sast Project No 7) Strategic Dossier. Available online: http://op.europa.eu/en/publication-detail/-/publication/21aa6ef9-d1a7-11e6-ad7c-01aa75ed71a1 (accessed on 22 September 2020).
- Bersimis, S.; Georgakellos, D. A probabilistic framework for the evaluation of products’ environmental performance using life cycle approach and Principal Component Analysis. J. Clean. Prod. 2013, 42, 103–115. [Google Scholar] [CrossRef]
- Principal Component Analysis—An Overview|ScienceDirect Topics. Available online: https://www.sciencedirect.com/topics/medicine-and-dentistry/principal-component-analysis (accessed on 26 October 2020).
- Chu, K.; Liu, W.; She, Y.; Hua, Z.; Tan, M.; Liu, X.; Gu, L.; Jia, Y. Modified Principal Component Analysis for Identifying Key Environmental Indicators and Application to a Large-Scale Tidal Flat Reclamation. Water 2018, 10, 69. [Google Scholar] [CrossRef]
- Borsellino, V.; Migliore, G.; D’Acquisto, M.; Franco, C.P.D.; Asciuto, A.; Schimmenti, E. ‘Green’ Wine through a Responsible and Efficient Production: A Case Study of a Sustainable Sicilian Wine Producer. Agric. Agric. Sci. Procedia 2016, 8, 186–192. [Google Scholar] [CrossRef]
- Merli, R.; Preziosi, M.; Acampora, A. Sustainability experiences in the wine sector: Toward the development of an international indicators system. J. Clean. Prod. 2018, 172, 3791–3805. [Google Scholar] [CrossRef]
- Santiago-Brown, I.; Metcalfe, A.; Jerram, C.; Collins, C. Sustainability Assessment in Wine-Grape Growing in the New World: Economic, Environmental, and Social Indicators for Agricultural Businesses. Sustainability 2015, 7, 8178–8204. [Google Scholar] [CrossRef]
- Schäufele, I.; Hamm, U. Consumers’ perceptions, preferences and willingness-to-pay for wine with sustainability characteristics: A review. J. Clean. Prod. 2017, 147, 379–394. [Google Scholar] [CrossRef]
- Lockshin, L.; Corsi, A.M. Consumer behaviour for wine 2.0: A review since 2003 and future directions. Wine Econ. Policy 2012, 1, 2–23. [Google Scholar] [CrossRef]
- Baird, T.; Hall, C.M.; Castka, P. New Zealand Winegrowers Attitudes and Behaviours towards Wine Tourism and Sustainable Winegrowing. Sustainability 2018, 10, 797. [Google Scholar] [CrossRef]
- Pomarici, E.; Vecchio, R. Will sustainability shape the future wine market? Wine Econ. Policy 2019, 8, 1–4. [Google Scholar] [CrossRef]
- Fotopoulos, C.; Krystallis, A.; Ness, M. Wine produced by organic grapes in Greece: Using means—End chains analysis to reveal organic buyers’ purchasing motives in comparison to the non-buyers. Food Qual. Prefer. 2003, 14, 549–566. [Google Scholar] [CrossRef]
- Poulsen, C.; Mønsted, M. Identity markers for wine producers: Terroir and beyond. J. Wine Res. 2020, 31, 194–217. [Google Scholar] [CrossRef]
- Sellers, R. Would you Pay a Price Premium for a Sustainable Wine? The Voice of the Spanish Consumer. Agric. Agric. Sci. Procedia 2016, 8, 10–16. [Google Scholar] [CrossRef]
- Nowak, L.I.; Washburn, J.H. Building Brand Equity: Consumer Reactions to Proactive Environmental Policies by the Winery. Int. J. Wine Mark. 2002, 14, 5–19. [Google Scholar] [CrossRef]
- Gabzdylova, B.; Raffensperger, J.F.; Castka, P. Sustainability in the New Zealand wine industry: Drivers, stakeholders and practices. J. Clean. Prod. 2009, 17, 992–998. [Google Scholar] [CrossRef]
- Fusi, A.; Guidetti, R.; Benedetto, G. Delving into the environmental aspect of a Sardinian white wine: From partial to total life cycle assessment. Sci. Total Environ. 2014, 472, 989–1000. [Google Scholar] [CrossRef]
- Heller, M. Food Product Environmental Footprint Literature Summary: Wine. Available online: https://www.oregon.gov/deq/FilterDocs/PEF-Wine-FullReport.pdf (accessed on 26 November 2020).
- Rinaldi, S.; Bonamente, E.; Scrucca, F.; Merico, M.C.; Asdrubali, F.; Cotana, F. Water and Carbon Footprint of Wine: Methodology Review and Application to a Case Study. Sustainability 2016, 8, 621. [Google Scholar] [CrossRef]
- Iannone, R.; Miranda, S.; Riemma, S.; De Marco, I. Improving environmental performances in wine production by a life cycle assessment analysis. J. Clean. Prod. 2016, 111, 172–180. [Google Scholar] [CrossRef]
- Point, E.; Tyedmers, P.; Naugler, C. Life cycle environmental impacts of wine production and consumption in Nova Scotia, Canada. J. Clean. Prod. 2012, 27, 11–20. [Google Scholar] [CrossRef]
- Scrucca, F.; Bonamente, E.; Rinaldi, S. Chapter 7—Carbon Footprint in the Wine Industry. In Environmental Carbon Footprints; Muthu, S.S., Ed.; Butterworth-Heinemann: Oxford, UK, 2018; pp. 161–196. ISBN 978-0-12-812849-7. [Google Scholar] [CrossRef]
- Aivazidou, E.; Tsolakis, N. A Water Footprint Review of Italian Wine: Drivers, Barriers, and Practices for Sustainable Stewardship. Water 2020, 12, 369. [Google Scholar] [CrossRef]
- Bonamente, E.; Scrucca, F.; Asdrubali, F.; Cotana, F.; Presciutti, A. The Water Footprint of the Wine Industry: Implementation of an Assessment Methodology and Application to a Case Study. Sustainability 2015, 7, 12190–12208. [Google Scholar] [CrossRef]
- Gierling, F.; Blanke, M. Carbon reduction strategies for regionally produced and consumed wine: From farm to fork. J. Environ. Manag. 2020, 278, 111453. [Google Scholar] [CrossRef] [PubMed]
- Muñoz-González, C.; Rodríguez-Bencomo, J.J.; Martín-Álvarez, P.J.; Moreno-Arribas, M.V.; Pozo-Bayón, M.Á. Recovery of Aromatic Aglycones from Grape Pomace Winemaking By-Products by Using Liquid-Liquid and Pressurized-Liquid Extraction. Food Anal. Methods 2014, 7, 47–57. [Google Scholar] [CrossRef]
- Christ, K.L.; Burritt, R.L. Critical environmental concerns in wine production: An integrative review. J. Clean. Prod. 2013, 53, 232–242. [Google Scholar] [CrossRef]
- Ginon, E.; Ares, G.; Laboissière, L.H.E.; Dos, S.; Brouard, J.; Issanchou, S.; Deliza, R. Logos indicating environmental sustainability in wine production: An exploratory study on how do Burgundy wine consumers perceive them. Food Res. Int. 2014, 62, 837–845. [Google Scholar] [CrossRef]
- Environmental Friendly Wines: A Consumer Segmentation Study|Elsevier Enhanced Reader. Available online: https://reader.elsevier.com/reader/sd/pii/S2210784316300675?token=DEEA6FB661CD58D2E2BBA90A1EE8B4A09037B5EB2A8AE922BBE32411BB60728AAB571C73A62A541EB7F0402218D7F0A0 (accessed on 21 September 2020).
- Ene, S.A.; Teodosiu, C.; Robu, B.; Volf, I. Water footprint assessment in the winemaking industry: A case study for a Romanian medium size production plant. J. Clean. Prod. 2013, 43, 122–135. [Google Scholar] [CrossRef]
- Devesa-Rey, R.; Vecino, X.; Varela-Alende, J.L.; Barral, M.T.; Cruz, J.M.; Moldes, A.B. Valorization of winery waste vs. the costs of not recycling. Waste Manag. 2011, 31, 2327–2335. [Google Scholar] [CrossRef]
- Oliveira, M.; Duarte, E. Integrated approach to winery waste: Waste generation and data consolidation. Front. Environ. Sci. Eng. 2016, 10, 168–176. [Google Scholar] [CrossRef]
- Muhlack, R.A.; Potumarthi, R.; Jeffery, D.W. Sustainable wineries through waste valorisation: A review of grape marc utilisation for value-added products. Waste Manag. 2018, 72, 99–118. [Google Scholar] [CrossRef]
- Ahmad, B.; Yadav, V.; Yadav, A.; Rahman, M.U.; Yuan, W.Z.; Li, Z.; Wang, X. Integrated biorefinery approach to valorize winery waste: A review from waste to energy perspectives. Sci. Total Environ. 2020, 719, 137315. [Google Scholar] [CrossRef]
- Landi, D.; Germani, M.; Marconi, M. Analyzing the environmental sustainability of glass bottles reuse in an Italian wine consortium. Procedia CIRP 2019, 80, 399–404. [Google Scholar] [CrossRef]
- Staffell, I. The Energy and Fuel Data Sheet 11; University of Birmingham: Birmingham, UK, 2011. [Google Scholar]
- Spielmann, M.; Bauer, C.; Dones, R.; Institut, P.S.; Tuchschmid, M. Transport Services; Ecoinvent Report, No. 14; Swiss Centre for Life Cycle Inventories: Dübendorf, Switzerland, 2007. [Google Scholar]
- Georgakellos, D.A. Impact of a possible environmental externalities internalisation on energy prices: The case of the greenhouse gases from the Greek electricity sector. Energy Econ. 2010, 32, 202–209. [Google Scholar] [CrossRef]
- Georgakellos, D.A. Evaluation of life cycle inventory results using critical volume aggregation and polygon-based interpretation. J. Clean. Prod. 2005, 13, 567–582. [Google Scholar] [CrossRef]
- Feller, W. An Introduction to Probability Theory and Its Applications, 3rd ed.; Wiley Series in Probability and Statistics; Wiley: New York, NY, USA, 1968; Volume 1. [Google Scholar]
- Petti, L.; Arzoumanidis, I.; Benedetto, G.; Bosco, S.; Cellura, M.; De Camillis, C.; Fantin, V.; Masotti, P.; Pattara, C.; Raggi, A.; et al. Life Cycle Assessment in the Wine Sector. In Life Cycle Assessment in the Agri-Food Sector; Notarnicola, B., Salomone, R., Petti, L., Renzulli, P.A., Roma, R., Cerutti, A.K., Eds.; Springer: Cham, Germany, 2015; pp. 123–184. ISBN 978-3-319-11939-7. [Google Scholar]
- Sabio, N.; Kostin, A.; Guillén-Gosálbez, G.; Jiménez, L. Holistic minimization of the life cycle environmental impact of hydrogen infrastructures using multi-objective optimization and principal component analysis. Int. J. Hydrogen Energy 2012, 37, 5385–5405. [Google Scholar] [CrossRef]
- Onat, N.C.; Kucukvar, M.; Afshar, S. Eco-efficiency of electric vehicles in the United States: A life cycle assessment based principal component analysis. J. Clean. Prod. 2019, 212, 515–526. [Google Scholar] [CrossRef]
- Park, Y.S.; Egilmez, G.; Kucukvar, M. A Novel Life Cycle-based Principal Component Analysis Framework for Eco-efficiency Analysis: Case of the United States Manufacturing and Transportation Nexus. J. Clean. Prod. 2015, 92, 327–342. [Google Scholar] [CrossRef]
- Kallithraka, S.; Arvanitoyannis, I.S.; Kefalas, P.; El-Zajouli, A.; Soufleros, E.; Psarra, E. Instrumental and sensory analysis of Greek wines; implementation of principal component analysis (PCA) for classification according to geographical origin. Food Chem. 2001, 73, 501–514. [Google Scholar] [CrossRef]





| Wine | Wine Name | Glass Bottle Volume |
|---|---|---|
| Wine Producer A | ||
| 1 | Dry white wine with PDO Mantinia (variety Moschofilero) | 0.75 L |
| 2 | Dry white wine with PGI Arkadia (variety Chardonnay) | 0.75 L |
| 3 | Dry white wine with PGI Arkadia (variety Gewürztraminer) | 0.75 L |
| 4 | Dry white wine with PGI Arkadia (variety Moschofilero) | 0.75 L |
| 5 | Dry red wine with PGI Arkadia (varieties Cabernet Sauvignon 60% & Merlot 40%) | 0.75 L |
| 6 | Dry red wine with PGI Arkadia (variety Cabernet Sauvignon) | 0.75 L |
| 7 | Dry red wine with PGI Arkadia (variety Cabernet Sauvignon) | 1.5 L |
| 8 | Dry red wine with PGI Arkadia (variety Merlot) | 0.75 L |
| 9 | Dry red wine with PGI Arkadia (variety Merlot) | 1.5 L |
| Wine Producer B | ||
| 10 | Dry white wine with PDO Mantinia (variety Moschofilero) | 0.75 L |
| 11 | Dry white wine with PGI Peloponnese (variety Moschofilero) | 0.187 L |
| 12 | Dry white wine with PGI Peloponnese (variety Moschofilero) | 0.75 L |
| 13 | Dry white wine with PGI Peloponnese (variety Moschofilero) | 1 L |
| 14 | Dry white wine with PGI Peloponnese (variety Moschofilero) | 1.5 L |
| Wine Producer C | ||
| 15 | Dry white wine with PDO Mantinia (variety Moschofilero) | 0.75 L |
| 16 | Dry white wine with PGI Arkadia (variety Moschofilero) | 0.75 L |
| 17 | Dry white wine with PGI Arkadia (variety Moschofilero) | 0.187 L |
| Wine Producer D | ||
| 18 | Dry white wine with PGI Arkadia Organic wine (variety Chardonnay) | 0.75 L |
| 19 | Dry white wine with PDO Mantinia Organic wine (variety Moschofilero) | 0.75 L |
| 20 | Dry white wine with PDO Mantinia Organic wine (variety Moschofilero) | 0.187 L |
| Wine Producer E | ||
| 21 | Dry white wine with PDO Mantinia Organic wine (variety Moschofilero) | 0.75 L |
| Wine Case | Energy Consumption | Water Consumption | Atmospheric Emissions | Waterborne Waste | Solid Waste |
|---|---|---|---|---|---|
| 1 | 58,409.62 | 4062.936 | 93.56119 | 0.003603 | 350,469.5 |
| 2 | 63,947.32 | 4673.311 | 253.5669 | 0.003689 | 375,899.3 |
| 3 | 50,201.67 | 4131.753 | 197.9424 | 0.002649 | 292,629.2 |
| 4 | 45,905.83 | 3786.492 | 100.8182 | 0.002610 | 274,069.4 |
| 5 | 60,009.37 | 4145.206 | 128.6781 | 0.003419 | 335,532.0 |
| 6 | 61,758.98 | 4131.451 | 132.1308 | 0.003916 | 346,109.4 |
| 7 | 57,901.07 | 4055.615 | 132.1335 | 0.003463 | 342,653.3 |
| 8 | 61,628.46 | 4251.451 | 123.4663 | 0.003443 | 364,126.7 |
| 9 | 61,581.27 | 4258.551 | 122.5133 | 0.003471 | 366,971.4 |
| 10 | 50,895.07 | 2441.274 | 147.1317 | 0.002960 | 291,183.6 |
| 11 | 62,781.08 | 5341.114 | 184.2812 | 0.003544 | 351,428.9 |
| 12 | 50,690.39 | 2303.374 | 134.2814 | 0.002962 | 269,301.2 |
| 13 | 44,942.03 | 2178.969 | 133.6862 | 0.002651 | 243,021.8 |
| 14 | 36,052.20 | 1990.055 | 122.6803 | 0.001959 | 198,568.1 |
| 15 | 49,535.25 | 1638.338 | 89.9062 | 0.002891 | 301,749.6 |
| 16 | 49,744.29 | 1662.948 | 104.3814 | 0.002997 | 295,637.8 |
| 17 | 68,311.02 | 2205.762 | 82.75477 | 0.004305 | 405,062.8 |
| 18 | 45,924.65 | 4215.047 | 208.8663 | 0.002485 | 236,961.7 |
| 19 | 43,965.65 | 2350.547 | 78.93158 | 0.002269 | 228,084.3 |
| 20 | 75,836.32 | 3438.415 | 86.34699 | 0.004459 | 438,746.3 |
| 21 | 59,311.02 | 3366.230 | 230.8571 | 0.003320 | 339,412.8 |
| Variables | Energy Consumption | Water Consumption | Atmospheric Emissions | Waterborne Waste | Solid Waste |
|---|---|---|---|---|---|
| Energy Consumption | 1.000 | 0.472 | 0.036 NS,* | 0.972 | 0.979 |
| Water Consumption | 1.000 | 0.492 | 0.363 | 0.435 | |
| Atmospheric Emissions | 1.000 | −0.064 NS | −0.014 NS | ||
| Waterborne Waste | 1.000 | 0.962 | |||
| Solid Waste | 1.000 |
| PC | Variance Explained | Energy Consumption | Water Consumption | Atmospheric Emissions | Waterborne Waste | Solid Waste | PC Interpretation |
|---|---|---|---|---|---|---|---|
| PC1 | 63.9% | 0.55 | 0.33 | 0.07 | 0.54 | 0.55 | Pollution Severity |
| PC2 | 27.4% | –0.10 | 0.57 | 0.78 | −0.20 | −0.14 | Pollution Mark |
| Glass Bottle Volume | N | Mean | StDev | 95% CI |
|---|---|---|---|---|
| 0.187 L | 3 | 2.348 | 0.840 | (0.444, 4.252) |
| 0.75 L | 14 | −0.248 | 1.399 | (−1.130, 0.633) |
| 1.5 L | 3 | −0.50 | 2.71 | (−2.41, 1.40) |
Publisher’s Note: MDPI stays neutral with regard to jurisdictional claims in published maps and institutional affiliations. |
© 2020 by the authors. Licensee MDPI, Basel, Switzerland. This article is an open access article distributed under the terms and conditions of the Creative Commons Attribution (CC BY) license (http://creativecommons.org/licenses/by/4.0/).
Share and Cite
Dede, D.; Didaskalou, E.; Bersimis, S.; Georgakellos, D. A Statistical Framework for Assessing Environmental Performance of Quality Wine Production. Sustainability 2020, 12, 10246. https://doi.org/10.3390/su122410246
Dede D, Didaskalou E, Bersimis S, Georgakellos D. A Statistical Framework for Assessing Environmental Performance of Quality Wine Production. Sustainability. 2020; 12(24):10246. https://doi.org/10.3390/su122410246
Chicago/Turabian StyleDede, Despoina, Eleni Didaskalou, Sotirios Bersimis, and Dimitrios Georgakellos. 2020. "A Statistical Framework for Assessing Environmental Performance of Quality Wine Production" Sustainability 12, no. 24: 10246. https://doi.org/10.3390/su122410246
APA StyleDede, D., Didaskalou, E., Bersimis, S., & Georgakellos, D. (2020). A Statistical Framework for Assessing Environmental Performance of Quality Wine Production. Sustainability, 12(24), 10246. https://doi.org/10.3390/su122410246
