Abstract
As we stand at the cusp of the fourth industrial revolution, digital technologies such as artificial intelligence, machine learning, the Internet of Things, Big Data, Blockchain, Robotics, 3D technologies, and many more have become the means and solutions to many of the world’s problems. Most recently, these technologies have assisted in the global fight of the COVID-19 pandemic and other societal problems. Together with these innovative techniques, the concept of circular economy and its relevant tools such as life cycle costing, life cycle impact assessment, materials passports, and circularity measurements have been implemented in a number of sectors in different countries for the transition from a linear “take, make, and dispose” model towards a more circular model, which has shown positive results for the environment and economy. In this article, with the help of implementation, prototyping, and case studies, we explore how these technological advancements and innovative techniques are used in different sectors such as information and communications technology, the built environment, mining and manufacturing, education, healthcare, the public sectors, and others to provide an opportunity to understand and resolve the agreed upon framework in 2015 by 193 countries, that is, the 17 United Nations Sustainable Development Goals.
1. Introduction
The United Nations General Assembly (UN) in September 2015 adopted the 2030-Agenda for Sustainable Development that contains 17 Sustainable Development Goals (SDGs). Building on the principle of “leaving no one behind”, the new agenda promotes a holistic approach to achieving sustainable growth for everyone. The SDGs are a blueprint for a better and more sustainable future for all and addresses the global challenges we face. The 17 Goals are all linked, and in order to leave no one behind, it is vital that they are achieved by 2030. They can be characterized into three systems, i.e., environmental, economic, and social. The SDGs advocate for action by all nations disadvantaged, wealthy and middle-income, to foster sustainability while protecting the earth. To better understand the 17 goals, we list and explain them in Figure 1 and Table 1 [1,2].
Figure 1.
The list of 17 Sustainable Development Goals (SDGs) that are a common vision for society and a social contract between world leaders and citizens.
Table 1.
The list of 17 SDGs explained.
The SDGs are a powerful aspiration to improve our world, they lay out a path to where we collectively need to go, but how do we achieve them? To date, governments, corporations, civil societies, and the general population have taken their own steps to create a sustainable life for everyone. The G-20 countries and governments are among the top 20 countries globally that have taken steps and are leading the way towards achieving the goals. Companies and organizations such as Huawei, Nike, Hilton hotel group, and Lego, which are some of the world’s leading brands, have all chosen to lead the way in suitability as well. In this paper, we concentrate on two newer trends that could possibly be used to achieve these goals.
1.1. 4IR-Digital Technologies
Since the beginning of the industrial revolution, we have seen a rise in technological advances. Factories were first powered by water and steam engines in the 19th century, production increased in the 20th century with the introduction of electricity, and finally, we witnessed automation in the 1970s. Today, we stand at the cusp of a new digital industrial technology known as Industry 4.0 (4IR). In this fourth technological wave in industry, cyber physical systems can interact with one another using artificial intelligence (AI), machine learning (ML), Big Data, and the Internet of Things (IoT), etc. Industry 4.0 will increase productivity and growth [3]. This timeline of each industrial revolution is depicted in Figure 2.
Figure 2.
The industrial revolution timeline.
In the 1980’s, Japan proposed the intelligent manufacturing system (IMS), thereafter the United States proposed the cyber physical system (CPS). Most recently, Germany proposed Industry 4.0, and China proposed China Manufacturing 2025 [4].
Technologies such as AI benefit from a number of technological advancements, which in turn opens a wealth of opportunities. The history of AI is filled with fantasies, possibilities, and promise. Imagination has been part of our DNA. Medical professionals—with cures and preventions in healthcare, agriculture—in monitoring systems, developing of smart cities, predictions in the finance sectors, transportation, and social interaction, to name a few, are sectors embracing the revolution [5]. A chart of the top 10 4IR digital technologies today is shown in Figure 3. Dileep George, artificial intelligence and neuroscience researcher has said [6]: “Imagine a robot capable of treating Ebola patients or cleaning up nuclear waste.” Technologies used in solving real world problems are how we develop measures of success [7].
Figure 3.
The top 10 4IR digital technologies today [8].
These days, this topic is always in the headlines for the wrong reasons, often depicted in dystopian terms as the technologies that will take away our work or even our lives. Yet, what if it could also become a powerful resource in the global campaign to meet the UN SDGs? These technologies are already being used in different areas to achieve other goals.
1.2. Circular Economy
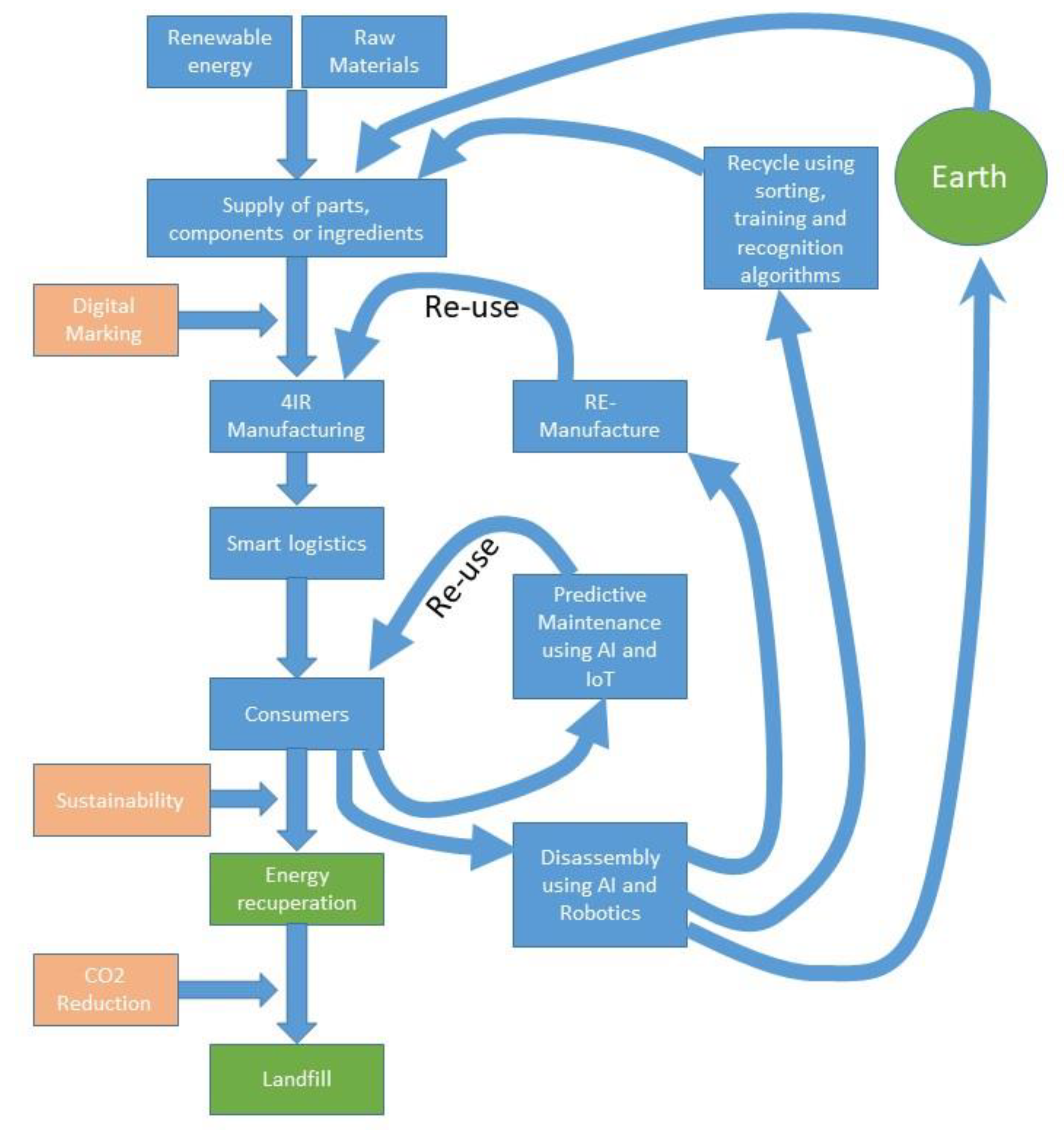
The second solution discussed in this paper is the transition from a linear to a circular economy (CE). In recent years, the circular economy has gained growing popularity as a resource that provides solutions to some of the world’s most challenging sustainable development problems. It achieved attention in the late 1970s, with much literature showing a link between sustainability and circular economy. Figure 4, which is adapted from the Ellen MacArthur foundation butterfly diagram, captures the essence of the circular economy using 4IR digital technologies. The foundation promotes and accelerates the idea of CE across different sectors and partnerships. An economy that is restorative and regenerative by design. It is based on three principles, accompanied by their symbol/icons used by the Allen McArthur foundation:
Figure 4.
Adapted from the Ellen MacArthur foundation butterfly diagram, which captures the essence of a circular economy using 4IR digital technologies; it attempts to capture the flow of materials, components, and products, while adding an element of financial value and sustainability. This draws on many lines of thought, but is perhaps most recognizably inspired by the two material periods of cradle to cradle (cradle to cradle can be characterized as the design and processing of goods of all kinds in such a way that, at the end of their existence, they can be genuinely recycled, imitating the cycle of nature with anything either recycled or returned to earth, directly or indirectly via food, as a fully healthy, nontoxic, and biodegradable resource [9]).
- Design out waste and pollution

- Keep products and materials in use

- Regenerate natural systems

Circular thinking has both environmental and economic benefits. Environmentally—it reduces greenhouse gasses, creates vital eco-systems, nature conservation. Economically—resources are saved, economic growth, increase in employment, increases in demand.
There are tools that can be used for the transition from a linear to a circular economy [10,11,12,13]. These tools are shown and explained in Table 2 below:
Table 2.
Tools that can be used in the transition from a linear to a circular economy.
In a report prepared for Microsoft Corporation (Microsoft) by PricewaterhouseCoopers LLP (PwC), it is said that by the year 2030, environmental applications using these kind of innovations and technologies discussed in this paper, could contribute up to approximately $5.2 tn to the global economy, a reduction in greenhouse gas emissions of about 2.4 Gt CO2e, and could also contribute to 38.2 million in job creation [17].
The paradigm of the circular economy is an alternative to the conventional, linear “take, make, and dispose” concept. “Designing out waste and emissions”, “keeping goods and materials in operation”, and “regenerating natural systems” are all CE concepts. CE has the potential to aid towards the achievement of the SDGs across all sectors [18].
2. Digital Technologies and Circular Economy Solutions towards Achieving the UN-SDGs
“2030Vision” is a collaboration that brings together businesses, NGOs, and governments with the technologies and resources required to achieve the SDGs. In December 2017, Sustainability wrote the first report of 2030Vision, which addressed the role of emerging technologies and innovations towards achieving the SDGs. However, in a recent publication by Mohammad Dastbaz, he questions whether the 2030Vision is a fake challenge or a time for action [19].
With 10 years remaining to achieve the goals outlined in the SDGs, we need to improve and speed up our efforts. We must tackle issues such as work transfer and social coercion, design and build technology securely and inclusively, and ensure equal access to its benefits. In this section, we look at the current trends, research in practice and impact in achieving the objectives using 4IR digital technologies and circular thinking [20].
In order to carry out the review on technological advancements together with circular applications to achieve the SDGs, we looked at numerous top quality and high impact publications. Together with this, we looked at actual prototyping, applications, and case studies that were conducted using the topics in this paper to achieve the goals. We classified our research and its impacts in three different sections: (Section 2.1) Digital technology solutions and (Section 2.2) Circular economy solutions. We further went on to look at how these two topics can work together in achieving the goals in (Section 2.3).
2.1. Digital Technology Solutions
According to a report by Global Market Insights, AI market size is anticipated to grow at a compound annual growth rate (CAGR) of more than 40% from the years 2019 to 2025 [21]. In another stat, Accenture and Frontier Economics estimate that by the year 2035, AI could increase labor and productivity by up to 40%, with an additional 3.8 trillion dollars’ increase in gross value added (GVA) [22].
To date, the capabilities of these technologies are being used in a number of ways to achieve societal goals. One of the most recent examples is the fight against the COVID-19 pandemic. AI and machine learning are being used to save lives with their screening, tracking, and prediction algorithms. They are assisting in developing vaccines. IoT sensing devices are being used to monitor patients using wireless networks that are affected by the virus [23]. The McKinsey global institute, which was established in 1990 to develop a deeper understanding of the evolving global economy, has an evolving library of 4IR digital technology case studies, their benefits, and potential towards the UN-SDGs [24]. The possibilities and applications are endless in literature. We look at a few examples and their impacts in Table 3.
Table 3.
Examples of the impact on the UN SDGs when implementing digital technologies.
ICT Solution
The rapid development of the information and communication technology (ICT) sector and the growth of global inter-connectivity will play an increasingly important role in fostering economic and social change in many parts of the world, this in turn has a positive impact on the SDGs and the GDP. With the increase in social media platforms, more online visual communication tools due to the COVID-19 pandemic, the world seems much smaller, but at the same time there is an increase in construction and development of data centres globally. The ICT sector can bed be differentiated into a number of categories; communications and computing technologies, cyber-physical systems, data analysis and AI, data collection and IoT, data management and storage such as Big Data, software, and simulation technologies. Given the premise of the ICT sector, there is still inequality between developing and first world countries, rural and urban, men and women, when it comes to access to the internet. Therefore, we need to bridge the digital divide and harness ICT development and 4IR technologies towards achieving the UN SDGs [25].
Whilst the impacts of 4IR digital technologies and the ICT sector on SDGs are of great assistance, some researchers believe they are of two folds [37]: On the one hand, they make more effective use of resources, education, and business operations, which are crucial to the success of the SDGs. On the other hand, there could be detrimental impacts on sustainability, such as the production of electronic waste. The latter is where innovations such as circular thinking come in. In 2016, Taiwan’s government initiated several measures to implement a circular economy. There are 66 circular implementations in Taiwan, where over 360 partners are involved. Taiwan, the leading retailer and producer of electronic equipment, has built a circular economy (reduction in e-waste) with environmental protection for economic growth. Industry 4.0 can be an influential factor towards accelerating circular thinking [38].
2.2. Circular Economy Solutions
Over the course of time, the circular economy approach to sustainable development has gained traction among economists, politicians, and business people, and has also attracted the UN’s attention. Unlike a linear approach, in the circular approach, resources for new goods derive from obsolete products. All is reused, remanufactured or, as a last resort, recycled back into a raw material or used as a source of energy as much as possible. Governments are encouraging and, in some situations, demanding the implementation of circular economy concepts that will lead to greater resource production and less pollution. Within the global stage, the UN SDGs contain a variety of relevant goals. The United Nations Industrial Development Organization (UNIDO) is the specialized agency of the United Nations that promotes industrial development for poverty reduction, inclusive globalization, and environmental sustainability. UNIDO projects already address various building blocks of circular economy [39]. The circular economy holds particular promise for achieving multiple SDGs, including #Goal 6 on energy, #Goal 8 on economic growth, #Goal 11 on sustainable cities, #Goal 12 on sustainable consumption and production, #Goal 13 on climate change, #Goal 14 on oceans, and #Goal 15 on life on land [40].
According to the European Environment Agency (EEA), concentrations of greenhouse gasses (GHG) rose to 435 ppm of carbon dioxide (CO2) during 1995–2015, way above the acceptable level of ambient CO2 concentration 350 ppm [41]. Together with this, energy generation and environmental impacts have increased significantly, which in turn has an impact on carbon footprints. With the global call for zero carbon emissions there needs to be solutions put in place; these include: low carbon materials, embodied carbon, and operational carbon. Therefore, environmental, social, and governance (ESG), which are the three main factors towards measuring sustainability and social impacts of an investment in companies, are outperforming the broader market during the COVID-19 pandemic, which means new investments that have been invested in innovations and technologies, such as the ones in this paper, have been more resilient.
Given the emphasis on technological solutions, both literature and recent studies indicate that CE strategies may offer substantial benefits from cost reduction, work growth, creativity, competitiveness, and resource utilization in both developed and developing countries [42]. At the beginning of the 21st century, there was a desire to examine the acts performed to change the socio-economic climate in which we work, to reach a better degree of well-being for all people. In the light of the Stakeholder Principle, recognizing that an organization will often strive towards generating a positive impact for society, the development of the UN-SDGs has had a positive impact.
With the use of digital technologies and the ICT sector, there has been a significant acceleration towards circular economy. It has gained momentum in the 4th industrial revolution, by innovation, creating economic growth and employment opportunities, which are traits of the UN SDGs. Moving from the linear “take, make, and dispose” model towards a more CE model would create as much as $4.5 trillion by 2030 [41].
Below, we look at the different circular economy applications that have affected the achievement of SDGs [43]. We look at the different tools that were utilized in achieving circularity and sustainability, as well as at how digital technologies, when used together with circular thinking, affect the UN SDGs.
In recent times, some well-known companies and organizations have implemented circular models, which might seem small at first glance, but are effective in achieving the goals using a circular approach, namely:
- Timberland—From tires to shoes.
- Johnson controls—Recycled batteries.
- Aquazone—Water waste in to fertilizer.
- Schneider Electric—Increase product lifespan through leasing and pay per use.
- AB Inbev—Returnable glass bottles.
- Apple INC—Apple’s iPhone disassembly robot is capable of dismantling an iPhone in 11 s and sorting through recycled materials for the parts. In doing so, Apple has collected materials worth about $40 million that can be reused for future goods.
- Michelin—Their systems called EFFIFUEL, vehicles use an IoT sensor environment to propose and educate on eco-driving techniques.
- EON ID—The first RFID tag for the industry in the shape of a thread that can be combined with textiles to enable recycling.
- Veolia—Memthane Technology turns 98% of drainage organics into biogas, producing 10% of Mars Netherlands plant resources per annum.
- Lafarge in partnership with UN SDG—Developing waste and industrial ecology strategies in factories based on the circular economy model, with the ability to better use byproducts and waste as raw materials and alternative fuels.
- PANGAIA—Recently launched a sneaker, which is made from repurposed grape leather, this comes from the waste in the Italian wine industry. Twenty-six billion liters of wine is produced annually, with waste of around 6.5 billion tons.
World resource usage was about 20 tons per/year in 2017. The construction industry generates the greatest quantities of wastes and uses the most energy. These figures are expected to double by the year 2050. Not to neglect the global effects CO2 emissions. The building industry is one of the world’s major economic industries. It hires about 7% of the world’s working population and invests over $10 trillion annually on building products and services. Therefore, circular thinking in the built environment is of utmost importance, the idea of reusing, repurposing, and recycling building materials has a positive impact across the UN SDGs. In order to achieve this, tools such as LCC, LCIA, MCI, and materials passports can be used to achieve circularity throughout the entire life cycle of a building. At the same time, the sector seems to be lagging with regards to digitization, so in recent years with the help of the ICT sector, organizations have developed software, databases, and digital technology prototypes in order to carry out circularity assessments. We list some of these in Table 4.
Table 4.
Software, databases, and prototype options available for the purpose of circularity.
Since data and digitization has become the norm in recent times, data centers have been put at the forefront. Data centers are huge consumers of energy and they are expected to use 200 terawatt hours (TWh), which exceed that of some countries. They contribute approximately 0.3% of overall global carbon emissions. This is expected to rise to 20% by 2030. The COVID-19 pandemic has added to this rise, with an increase in cloud computing, online meetings, databases, and IoT systems. Therefore, the call for sustainable data centers is of utmost importance in fighting climate change and achieving the UN SDGs. As discussed in Section 2.1 above, digital technologies have assisted in this cause, but what about circular models? Circular tools are a useful means to analyze data centers as well as transition towards a circular economy. To date, many well-known companies have adopted the approach, all towards achieving the goals; Amazon and Microsoft plan to go carbon neutral by 2050 and run completely on renewable energy by 2030. Companies such as FACEBOOK and GOOGLE monitor entire life cycles of their data centers, (raw material extraction → manufacturing → transport → use → end of use → reuse or recycling), hardware within their centres are refurbished and reused, parts are also sold off in second hand markets. The aim is to have clean technology systems for global data centres in accordance with the Sustainable Development Goals of the United Nations and the Climate Action Plan.
Research has shown that Europe’s circular economy will achieve a net profit of (EUR) 1.8 trillion by 2030, by solving increasing problems related to capital, job creation, fostering innovation, and producing significant benefits towards climate change. These are all in line with the goals.
2.3. The Relationship between Digital Technologies and Circular Economy towards Achieving the UN SDGs
Given the promising signs of achieving the SDGs using the two mentioned technologies and innovations in this paper, the question remains, what does the future of 4IR digital technologies and its application in a CE hold? It is clear to say that technologies such as AI can act as an enabler towards a transition to a circular economy, whilst at the same time speed up the process towards solving some of humanities problems, i.e., the UN SDGs. They complement the talents of individuals and extend their capacity. It helps people to learn more easily from reviews, and to deal more effectively with ambiguity, and a deeper comprehension of plentiful data. We can use these technologies to enhance circular thinking across industries in three ways, namely:
- Circular infrastructure optimization
- Build circular objects, parts, and components
- Function circular business structures
We can further characterize digital technologies towards a circular economy and a sustainable future in three types: Digital technologies such as IoT, Big Data, Blockchain, and RFID help enterprises track capital and manage excess ability and usage. Physical technologies such as 3D printing, robots, energy recycling and processing, modular construction, and nanotechnology help businesses minimize the cost of manufacturing and products and minimize the environmental impact. Biological technologies such as bio-energy, bio based materials, biocatalysts, hydroponics, and aeroponics help businesses move away from fossil fuels.
With the use of AI and machine learning, they can analyze data patterns using neural networks and facial recognition, therefore, a more automated approach. We can also imagine machines, humans, and materials communicating with each other via wireless sensors; this can be achieved using IoT platform, which would allow for smoother and faster data exchange throughout lifecycles. Data is readily accessible in cloud-based platforms for remote usage and control. This can be achieved by digitally marking materials and components from the beginning of its life cycle, this data can be stored in cloud-based platform databases, and can be used for tracking and traceability for safety and sustainability purposes [44].
To date, there have been a number of researches, prototype solutions, case studies, and future prospects where the partnership of digital technologies and circular economy have been used in order to achieve sustainability, some of which can be found here [11,45], based on perspectives from more than 40 interviews, a partnership with experts from the Ellen MacArthur Foundation and Google, with global consulting firm McKinsey & Company supplying analysis and analytical assistance, as well other researchers and publications.
3. Challenges and Solutions
These technological advances and innovative techniques may not be a silver bullet for all of humanities problems. However, they have the potential to be a powerful tool in the toolkit to achieve the UN SDGs [24]. The UN’s recent report showed much progress for some of the goals (#1, #3, and #7), whilst for other goals (#4, #5, #13, and #14) there has been insufficient progress [40].
Whilst technologies such as the ones discussed in this paper do show positive impacts towards the goals, there have been studies done that show that they have negative impacts. In a recent study [46], these technologies had a 79% positive impact on the SDGs, whilst 35% showed a negative impact across all the goals. Within developed countries, such as the EU, concepts such as CE has found momentum. However, in low and middle-income nations this is not the case. Major differences exist in the perception of whether the implementation of CE activities can make a meaningful contribution to economic growth, employment, and sustainable development [18].
This short fall and lack of application is due to:
- Lack of government interventions;
- Policies in the form of cross-departmental collaborations and incentives towards businesses.
- Economic, social, and environmental impacts on local communities need to be further assessed;
- Education;
- Tech companies require and need to collect more data; and
- More talent is required to improve existing technologies.
The UN Global Sustainable Development Report of 2016 suggests that [47]: “Technology has greatly shaped society, economy and environment. Indeed, technology is a double edged tool, while technology progress has been a solution to many ill’s and problems, it has also added ever new challenges.”
4. Conclusions
In this paper, we have looked at the impact of 4IR digital technologies and circular thinking on the United Nations Sustainable Development Goals. We came to understand the recent strides in research and applications, and looked at future advances being taken with the use of emerging technology and circular thought in achieving the UN SDGs.
After reviewing literature for this paper, it is our opinion that technology and developments like these have changed the world. Since these developments started escalating a few decades ago, the shape of today’s industries, hospitals, communication, education, as well as virtually every other part of human life has changed dramatically. Overlooking the value of all these developments would be an error.
Bringing together the concepts of 4IR digital technologies and circular economy, with international organizations, collaborating with multiple stakeholders from politics, industry, academia, and the civil society, we can help ensure that the global growth is inclusive, sustainable, and aligned to delivering the SDGs. The creation and application of the two ground-breaking strategies provides new possibilities for people around the world to better their lives, and the best ways to incorporate justice, privacy, and protection into these structures. Yes, it is clear to say that there are some drawbacks as discussed in Section 3, but the solutions are available.
It is fair to conclude that there is room for possibilities in this research field, considering the amount of ongoing initiatives globally towards achieving the SDGs. Sustainability and efficiency measures have grown using a number of methods in recent years, but they are not sufficient in achieving the goals. Therefore, the circular economy definition and 4IR emerging innovations together with their relevant tools offer opportunities for creativity, the development of value, and a positive impact towards sustainability and achieving the SDGs.
Author Contributions
M.S.H. was the initiator of the paper and research, and had compiled the original draft preparation. M.S.H. had made changes based on all of the reviewer’s suggestions and comments. B.S.P. and S.R. reviewed, edited and supervised the research. All authors have read and agreed to the published version of the manuscript.
Funding
This research received no external funding.
Conflicts of Interest
The authors declare no conflict of interest.
References
- Take Action for the Sustainable Development Goals. Available online: https://www.un.org/sustainabledevelopment/sustainable-development-goals/ (accessed on 8 July 2020).
- Barbier, E.; Burgess, J. The Sustainable Development Goals and the systems approach to sustainability. Econ. Open-Access Open-Assess. E-J. 2017, 11, 1–23. [Google Scholar] [CrossRef]
- Rüßmann, M.; Lorenz, M.; Gerbert, P.; Waldner, M.; Justus, J.; Engel, P.; Harnisch, M. Industry 4.0: The Future of Productivity and Growth in Manufacturing Industries; Boston Consulting Group: Boston, MA, USA, 2015; pp. 1–14. [Google Scholar]
- Jiyuan, Z.; Baicun, W.; Liu, M.; Yuan, Z. Brief Analysis on Three Basic Paradigms of Intelligent Manufacturing. Chin. J. Eng. Sci. 2018, 20, 13. [Google Scholar] [CrossRef]
- Ghallab, M. Responsible AI: Requirements and Challenges. AI Perspect. 2019, 1, 3. [Google Scholar] [CrossRef]
- 9 Quotes That Sum up the Fourth Industrial Revolution. Available online: https://www.weforum.org/agenda/2016/01/9-quotes-that-sum-up-the-fourth-industrial-revolution/ (accessed on 22 July 2020).
- Kirchner, F. AI-Perspectives: An Editorial. AI Perspect. 2019, 1. [Google Scholar] [CrossRef]
- Herweijer, C.; Combes, B. Innovation for the Earth Harnessing Technological Breakthroughs for People and the Planet; PWC: Davos, Switzerland, 2017; pp. 6–7. [Google Scholar]
- Sherratt, A. Cradle to Cradle. In Encyclopedia of Corporate Social Responsibility; Springer: Berlin/Heidelberg, Germany, 2013; pp. 630–638. [Google Scholar]
- Hysa, E.; Kruja, A.; Rehman, N.; Laurenti, R. Circular Economy Innovation and Environmental Sustainability Impact On Economic Growth: An Integrated Model for Sustainable Development. Sustainability 2020, 12, 4831. [Google Scholar] [CrossRef]
- Ghoreishi, M.; Happonen, A. New Promises AI Brings into Circular Economy Accelerated Product Design: A Review On Supporting Literature. In E3S Web of Conferences; EDP Sciences: Ulis, France, 2020; Volume 158, p. 06002. [Google Scholar]
- Adebayo, A.O.; Chaubey, M.S.; Numbu, L.P. Industry 4.0: The Fourth Industrial Revolution and How It Relates to the Application of Internet of Things (IoT). J. Multidiscip. Eng. Sci. Stud. 2019, 5, 2478. [Google Scholar]
- Ellen MacArthur Foundation. Towards The Circular Economy. In Economic and Business Rationale for an Accelerated Transition; Ellen MacArthur Foundation: Cowes, UK, 2013; pp. 21–34. [Google Scholar]
- Hoosain, M.S.; Paul, B.S.; Ramakrishna, S.; Raza, S. An Introduction to Circular Economy; Springer: Singapore, 2021. [Google Scholar]
- Hoosain, M.S.; Paul, B.S.; Ramakrishna, S.; Kass, S. Life Cycle Costing, Life Cycle Assessment, and Circularity of Data Centers. 2020, submitted.
- Corona, B.; Shen, L.; Reike, D.; Rosales Carreón, J.; Worrell, E. Towards Sustainable Development through the Circular Economy—A Review and Critical Assessment on Current Circularity Metrics. Resour. Conserv. Recycl. 2019, 151, 104498. [Google Scholar] [CrossRef]
- Herweijer, C.; Combes, B.; Gillham, J. How AI Can Enable a Sustainable Future; Microsoft and PWC: London, UK, 2018. [Google Scholar]
- Wright, C.; Godfrey, L.; Armiento, G.; Haywood, L.; Inglesi-Lotz, R.; Lyne, K.; Schwerdtle, P. Circular Economy and Environmental Health in Low- And Middle-Income Countries. Glob. Health 2019, 15, 1–5. [Google Scholar] [CrossRef] [PubMed]
- Dastbaz, M. A 2030 Vision: “Fake Challenge” Or Time for Action. In Smart Futures, Challenges of Urbanisation, and Social Sustainability; Springer: Cham, Switzerland, 2018; pp. 3–11. [Google Scholar]
- Sadowski, M.; Powell-Tuck, R. AI & the Sustainable Development Goals: The State of Play. In 2030 Vision Global Goals Technology Forum; Sustainability: London, UK, 2019. [Google Scholar]
- Bhutani, A.; Wadhwani, P. Global Market Insights Report; GMI3124; Global Market Insights, Inc.: Selbyville, DE, USA, 2019. [Google Scholar]
- Accenture. How AI Boosts Industry Profits and Innovation; Accenture: Dublin, Ireland, 2017; pp. 1–28. [Google Scholar]
- Vaishya, R.; Javaid, M.; Khan, I.; Haleem, A. Artificial Intelligence (AI) Applications for COVID-19 Pandemic. Diabetes Metab. Syndr. Clin. Res. Rev. 2020, 14, 337–339. [Google Scholar] [CrossRef] [PubMed]
- McKinsey&Company. Notes from the AI Frontier applying AI for Social Good; McKinsey Global Institute: New York, NY, USA, 2018; pp. 1–46. [Google Scholar]
- Demestichas, K.; Daskalakis, E. Information and Communication Technology Solutions for the Circular Economy. Sustainability 2020, 12, 7272. [Google Scholar] [CrossRef]
- Kostoska, O.; Kocarev, L. A Novel ICT Framework for Sustainable Development Goals. Sustainability 2019, 11, 1961. [Google Scholar] [CrossRef]
- Tjoa, A.; Tjoa, S. The Role of ICT to Achieve the UN Sustainable Development Goals (SDG). In IFIP World Information Technology Forum; Springer: Cham, Switzerland, 2016; pp. 3–13. [Google Scholar]
- Institute for Intelligent Systems—Home. Available online: https://www.uj.ac.za/faculties/febe/iis (accessed on 3 September 2020).
- Hoosain, M.S.; Paul, B.S.; Doorsamy, W. International Conference on Industrial Engineering and Operations Management; IEOM Society International: Johannesburg, South Africa, 2018; pp. 1135–1144. [Google Scholar]
- EPICS in IEEE. Available online: https://epics.ieee.org/ (accessed on 20 August 2020).
- Hoosain, M.S.; Sinha, S. Integrating ‘Engineering Projects in Community Service’ Into Engineering Curricula to Develop Graduate Attributes. Scholarsh. Teach. Learn. South 2018, 2, 60. [Google Scholar] [CrossRef][Green Version]
- Dowlin, J. Sun in a Bottle—EPICS in IEEE. Available online: https://epics.ieee.org/sun-in-a-bottle/ (accessed on 12 September 2020).
- Newly Launched UJ Makerspace to Mould Students into Entrepreneurs. Available online: https://www.uj.ac.za/newandevents/Pages/newly-launched-uj-makerspace-to-mould-students-into-entrepreneurs.aspx (accessed on 23 August 2020).
- News & Events—UJ Library Makerspace Develops 3D Printed Face Shields in Fight against COVID-19. Available online: https://www.uj.ac.za/newandevents/Pages/UJ-Library-Makerspace-develops-3D-printed-face-shields-in-fight-against-COVID-19.aspx (accessed on 2 September 2020).
- News & Events—UJ Engineers Develop Portable, 3D-Printed Ventilator That Supports Multiple Patients. Available online: https://www.uj.ac.za/newandevents/Pages/UJ-engineers-develop-portable-3D-printed-ventilator-that-supports-multiple-patients.aspx (accessed on 23 August 2020).
- Basaez, M.O.; Muhammad, S.G.; Aranda, D.A.; Moreno, V.M. Una Hoja De Ruta Hacia Los Servicios Inteligentes En La Asistencia Sanitaria. DYNA 2017, 92, 22–27. [Google Scholar] [CrossRef]
- Robots that Swim; The Citizen: Johannesburg, South Africa, 2020; p. 1. Available online: https://www.pressreader.com/south-africa/the-citizen-gauteng/20201015/281479278890305 (accessed on 14 August 2020).
- Pham, T.; Kuo, T.; Tseng, M.; Tan, R.; Tan, K.; Ika, D.; Lin, C. Industry 4.0 To Accelerate the Circular Economy: A Case Study of Electric Scooter Sharing. Sustainability 2019, 11, 6661. [Google Scholar] [CrossRef]
- Circular Economy|UNIDO. Available online: https://www.unido.org/our-focus-cross-cutting-services/circular-economy (accessed on 14 August 2020).
- The Sustainable Development Goals Report 2018; United Nations: New York, NY, USA, 2018.
- Jose, R.; Panigrahi, S.; Patil, R.; Fernando, Y.; Ramakrishna, S. Artificial Intelligence-Driven Circular Economy as A Key Enabler for Sustainable Energy Management. Mater. Circ. Econ. 2020, 2, 1–7. [Google Scholar] [CrossRef]
- Schroeder, P.; Anggraeni, K.; Weber, U. The Relevance of Circular Economy Practices to the Sustainable Development Goals. J. Ind. Ecol. 2018, 23, 77–95. [Google Scholar] [CrossRef]
- Mattero, M.; Centeno, M.; Portillo, M. One Man’S Trash Is another Man’S Treasure: How the Circular Economy Contributes to Achieving Sdgs—The Case of Used Tires in Spain. Eur. J. Mark. Econ. 2018, 1, 32. [Google Scholar] [CrossRef]
- Edgerton, B. The 4th Industrial Revolution and the Circular Economy. 2018. Available online: https://www.circle-economy.com/news/the-fourth-industrial-revolution-and-the-circular-economy (accessed on 20 August 2020).
- Ellen MacArthur Foundation. Artificial Intelligence and the Circular Economy—AI as a Tool to Accelerate the Transition; Ellen MacArthur Foundation: Cowes, UK, 2019. [Google Scholar]
- Vinuesa, R.; Azizpour, H.; Leite, I.; Balaam, M.; Dignum, V.; Domisch, S.; Felländer, A.; Langhans, S.; Tegmark, M.; Fuso Nerini, F. The Role of Artificial Intelligence in Achieving the Sustainable Development Goals. Nat. Commun. 2020, 11, 233. [Google Scholar] [CrossRef] [PubMed]
- Dastbaz, M.; Gorse, C.; Moncaster, A. Building Information Modelling, Building Performance, Design and Smart Construction; Springer: Berlin/Heidelberg, Germany, 2017. [Google Scholar]
Publisher’s Note: MDPI stays neutral with regard to jurisdictional claims in published maps and institutional affiliations. |
© 2020 by the authors. Licensee MDPI, Basel, Switzerland. This article is an open access article distributed under the terms and conditions of the Creative Commons Attribution (CC BY) license (http://creativecommons.org/licenses/by/4.0/).



