Coalitions Towards the Carbon Tax in the Swedish Heating Sector
Abstract
1. Introduction
2. Context Leading to the Formulation and Adoption of the Carbon Tax in the Swedish Heating Sector
3. Methodology
3.1. The Advocacy Coalition Framework
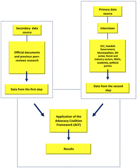
3.2. Data Collection and Analysis
4. The ACF Applied to the Case of Carbon Tax in the Swedish Heating Sector
4.1. Coalitions Identified—Understanding the Positioning of Actors
4.2. Belief System Holding the Coalitions Together
4.3. Achieving Policy Change
5. Conclusions
Author Contributions
Funding
Acknowledgments
Conflicts of Interest
Appendix A. Interview Protocol
- The carbon tax was introduced in 1991. What motivated the carbon tax adoption in Sweden?
- What were the common beliefs or ideas of the supporters?
- On the other hand, what were the common beliefs of the opposers?
- How important was the carbon tax for the use of bioenergy in Sweden?
- How did the sectors see the formulation and adoption of the carbon tax in Sweden (forest sector, DH sector, etc.)?
- 6.
- How did you participate in this process?
- 7.
- Which groups or organizations influenced the process, and how?
- 7.1
- What were their main strategies?
- 7.2
- What were their main resources?
- 8.
- What was the position of the political parties in relation to the carbon tax? Were they in agreement?
- 9.
- How were the municipalities engaged and how did they influence this process?
- 10.
- What was the position of the NGOs in relation to the carbon tax implementation?
- 11.
- What was the position of the DH sector in relation to the carbon tax implementation?
- 12.
- What was the position of the forest sector in relation to the carbon tax implementation?
Appendix B. Interviews
| Type of Organization | Occupation of Informants | Number of Interviews |
|---|---|---|
| Government | Government employee | 2 |
| Environmental Charge Commission (ECC) | Expert | 2 |
| Municipalities | Municipality employee | 1 |
| DH sector | DH sector employee | 1 |
| NGO | NGO employee | 1 |
| Forest Sector | CEO, director and employee of forest industry | 4 |
| Energy Intensive Industry | CEO | 1 |
| Academia | Professor | 1 |
| Political Parties | Politician and former minister | 2 |
| Personal Communication | Number |
|---|---|
| Expert | PC1 |
| Expert | PC2 |
| Government Employee | PC3 |
| Government Employee | PC4 |
| Municipality employee | PC5 |
| Professor | PC6 |
| Former Minister | PC7 |
| CEO of forest industry | PC8 |
| Politician | PC9 |
| Branch organization | PC10 |
| Branch organization | PC11 |
| Branch organization | PC12 |
| DH sector employee | PC13 |
| CEO of energy intensive industry | PC14 |
| NGO employee | PC15 |
References
- Sovacool, B.K. Contestation, contingency, and justice in the Nordic low-carbon energy transition. Energy Policy 2017, 102, 569–582. [Google Scholar] [CrossRef]
- Scharin, H.; Wallström, J. The Swedish CO2 Tax-An Overview; Anthesis Enveco: Stockholm, Sweeden, 2018. [Google Scholar]
- Hammar, H.; Akerfeldt, S. CO2 Taxation in Sweden-20 Years of Experience and Looking Ahead; Swedish Ministry of Finance: Stockholm, Sweden, 2011.
- Partnership for Market Readiness (PMR). Carbon Tax Guide: A Handbook for Policy Makers; World Bank: Washington, DC, USA, 2017; License: Creative Commons Attribution CC BY 3.0 IGO. [Google Scholar]
- Ministry of Finance. Lessons Learned from 25 Years of Carbon Taxation in Sweden. Insights and outlook on carbon taxation in the EU non-ETS sectors. In Proceedings of the COP24, Katowice, Poland, 3–14 December 2018. [Google Scholar]
- Ackva, A.; Hope, J. The Carbon Tax in Sweden. Fact. Sheet; Federal Ministry for the Environment, Nature Conservation and Nuclear Safety (BMU): Berlin, Germany, 2018.
- Johansson, B. Economic instruments in practice 1: Carbon tax in Sweden. In Proceedings of the Workshop on Innovation and the Environment OECD, Paris, France, 27 June 2000. [Google Scholar]
- Sabatier, P.A.; Weible, C.M. (Eds.) Theories of the Policy Process; Westview Press: Boulder, CO, USA, 2014. [Google Scholar]
- Hoppe, R.; Peterse, A. Handling Frozen Fire; Westview Press: Boulder, CO, USA, 1993. [Google Scholar]
- Nohrstedt, D.; Olofsson, K. Advocacy coalition politics and strategies on hydraulic fracturing in Sweden. In Policy Debates on Hydraulic Fracturing; Springer Science and Business Media LLC: Berlin/Heidelberg, Germany, 2016; pp. 147–175. [Google Scholar]
- Sabatier, P.A.; Jenkins-Smith, H. The advocacy coalition framework: An assessment. In Theories of the Policy Process; Sabatier, P., Ed.; Westview Press: Boulder, CO, USA, 1999. [Google Scholar]
- Raab, U. Carbon tax-Determining the tax rate. Swedish experiences. In Proceedings of the PMR Technical Workshop on Carbon Tax: Design and Implementation in Practice, New Delhi, India, 22 March 2017. [Google Scholar]
- Silveira, S.; Johnson, F.X. Navigating the transition to sustainable bioenergy in Sweden and Brazil: Lessons learned in a European and international context. Energy Res. Soc. Sci. 2016, 13, 180–193. [Google Scholar] [CrossRef]
- Jagers, S.C.; Martinsson, J.; Matti, S. The impact of compensatory measures on public support for carbon taxation: An experimental study in Sweden. Clim. Policy 2018, 19, 147–160. [Google Scholar] [CrossRef]
- Shmelev, S.E.; Speck, S.U. Green fiscal reform in Sweden: Econometric assessment of the carbon and energy taxation scheme. Renew. Sustain. Energy Rev. 2018, 90, 969–981. [Google Scholar] [CrossRef]
- Difs, K. National energy policies: Obstructing the reduction of global CO2 emissions? An analysis of Swedish energy policies for the district heating sector. Energy Policy 2010, 38, 7775–7782. [Google Scholar] [CrossRef]
- Werner, S. District Heating and Cooling; Elsevier BV: Amsterdam, The Netherlands, 2013. [Google Scholar]
- Lind, C.-E. District heating in Sweden, 1972–1977. Energy Policy 1979, 7, 74–76. [Google Scholar] [CrossRef]
- Ericsson, K.; Werner, S. The introduction and expansion of biomass use in Swedish district heating systems. Biomass-Bioenergy 2016, 94, 57–65. [Google Scholar] [CrossRef]
- Werner, S. District heating in Sweden 1948–1990. Fernwärme Int. 1991, 20, 603. [Google Scholar]
- Werner, S. Low carbon district heat in Sweden. Euroheat Power-Engl. Ed. 2007, 4, 20. [Google Scholar]
- Di Lucia, L.; Ericsson, K. Low-carbon district heating in Sweden-Examining a successful energy transition. Energy Res. Soc. Sci. 2014, 4, 10–20. [Google Scholar] [CrossRef]
- Nohrstedt, D. Crisis and Policy Reformcraft. Advocacy Coalitions and Crisis-Induced in Swedish Nuclear Energy Policy; Uppsala Universitet: Uppsala, Sweden, 2007. [Google Scholar]
- Nohrstedt, D. Do Advocacy coalitions matter? Crisis and change in Swedish nuclear energy policy. J. Public Adm. Res. Theory 2009, 20, 309–333. [Google Scholar] [CrossRef]
- Roßegger, U.; Ramin, R. Explaining the ending of Sweden’s nuclear phase-out policy: A new approach by referring to the advocacy coalition framework theory, Innovation. Eur. J. Soc. Sci. Res. 2013, 26, 323–343. [Google Scholar] [CrossRef]
- Newell, D. Locating wind power policy: The mechanics of policy subsystem interactions. PhD. Thesis, Luleå University of Technology, Luleå, Sweeden, 2017. [Google Scholar]
- Hysing, E.; Olsson, J. Contextualising the Advocacy coalition framework: Theorising change in Swedish forest policy. Environ. Politi 2008, 17, 730–748. [Google Scholar] [CrossRef]
- Elliott, C.; Schlaepfer, R. The advocacy coalition framework: Application to the policy process for the development of forest certification in Sweden. J. Eur. Public Policy 2001, 8, 642–661. [Google Scholar] [CrossRef]
- Nohrstedt, D.; Olofsson, K. A review of applications of the advocacy coalition framework in Swedish policy processes. Eur. Policy Anal. 2016, 2, 18–42. [Google Scholar] [CrossRef]
- Stram, B.N. A new strategic plan for a carbon tax. Energy Policy 2014, 73, 519–523. [Google Scholar] [CrossRef][Green Version]
- Ericsson, K.; Huttunen, S.; Nilsson, L.J.; Svenningsson, P. Bioenergy policy and market development in Finland and Sweden. Energy Policy 2004, 32, 1707–1721. [Google Scholar] [CrossRef]
- Kjell, A. Bioenergy the Swedish Experience; SVEBIO: Stockholm, Sweden, 2015; ISBN 978-91-977624-4-1. [Google Scholar]
- Dzebo, A.; Nykvist, B. A new regime and then what? Cracks and tensions in the socio-technical regime of the Swedish heat energy system. Energy Res. Soc. Sci. 2017, 29, 113–122. [Google Scholar] [CrossRef]
- Sweden. 2020. Available online: http://www.energimyndigheten.se/nyhetsarkiv/2020/energilaget-2020---en-samlad-bild-pa-energiomradet-i-sverige/ (accessed on 10 June 2020).
- Magnusson, D. Who brings the heat? From municipal to diversified ownership in the Swedish district heating market post-liberalization. Energy Res. Soc. Sci. 2016, 22, 198–209. [Google Scholar] [CrossRef]
- Ling, E.; Silveira, S. New challenges for bioenergy in Sweden. In Bioenergy-Realizing the Potential; Elsevier: Amsterdam, The Netherlands, 2005; pp. 31–46. [Google Scholar]
- Björnheden, R. Drivers behind the development of forest energy in Sweden. Biomass-Bioenergy 2006, 30, 289–295. [Google Scholar] [CrossRef]
- Sweden. 2015. Available online: https://www.government.se/how-sweden-is-governed/the-swedish-model-ofgovernment-administration/ (accessed on 7 June 2019).
- Sweden, 2016. The Swedish Law-Making Process. Available online: https://www.government.se/49c837/contentassets/4490fe7afcb040b0822840fa460dd858/the-swedish-lawmaking-process (accessed on 7 June 2019).
- Roberts, A.; Sabatier, P.A.; Jenkins-Smith, H.C. Policy change and learning: An advocacy coalition approach. Can. Public Policy 1994, 20, 334. [Google Scholar] [CrossRef]
- Pierce, J.J.; Peterson, H.L.; Jones, M.D.; Garrard, S.P.; Vu, T. There and Back Again: A Tale of the Advocacy Coalition Framework. Policy Stud. J. 2017, 45, S13–S46. [Google Scholar] [CrossRef]
- Weible, C.; Sabatier, P. A Guide to the advocacy coalition framework. In Public Administration in Post-Communist Countries; Informa UK Limited: London, UK, 2006; pp. 123–136. [Google Scholar]
- Sabatier, P.A.; Weible, C.M. The advocacy coalition framework: Innovations and clarifications. In Theories of the Policy Process, 2nd ed.; Sabatier, P.A., Ed.; Westview Press: Boulder, CO, USA, 2007. [Google Scholar]
- Sabatier, P.A. The advocacy coalition framework: Revisions and relevance for Europe. J. Eur. Public Policy 1998, 5, 98–130. [Google Scholar] [CrossRef]
- Sabatier, P.A. An advocacy coalition framework of policy change and the role of policy-oriented learning therein. Policy Sci. 1988, 21, 129–168. [Google Scholar] [CrossRef]
- Ingold, K.; Varone, F. Treating policy brokers seriously: Evidence from the climate policy. J. Public Adm. Res. Theory 2011, 22, 319–346. [Google Scholar] [CrossRef]
- Yin, R.K. Case Study Research: Design and Methods, 4th ed.; Sage: Los Angeles, CA, USA, 2009. [Google Scholar]
- Yin, R.K. Case Study Research and Applications: Design and Methods; SAGE Publications: New York, NY, USA, 2017. [Google Scholar]






Publisher’s Note: MDPI stays neutral with regard to jurisdictional claims in published maps and institutional affiliations. |
© 2020 by the authors. Licensee MDPI, Basel, Switzerland. This article is an open access article distributed under the terms and conditions of the Creative Commons Attribution (CC BY) license (http://creativecommons.org/licenses/by/4.0/).
Share and Cite
Higa, C.; Cunha, M.; Silveira, S. Coalitions Towards the Carbon Tax in the Swedish Heating Sector. Sustainability 2020, 12, 8530. https://doi.org/10.3390/su12208530
Higa C, Cunha M, Silveira S. Coalitions Towards the Carbon Tax in the Swedish Heating Sector. Sustainability. 2020; 12(20):8530. https://doi.org/10.3390/su12208530
Chicago/Turabian StyleHiga, Cecilia, Marcelo Cunha, and Semida Silveira. 2020. "Coalitions Towards the Carbon Tax in the Swedish Heating Sector" Sustainability 12, no. 20: 8530. https://doi.org/10.3390/su12208530
APA StyleHiga, C., Cunha, M., & Silveira, S. (2020). Coalitions Towards the Carbon Tax in the Swedish Heating Sector. Sustainability, 12(20), 8530. https://doi.org/10.3390/su12208530

