Will ICMT Access and Use Support URM Students’ Online Learning in the (Post) COVID-19 Era?
Abstract
1. Introduction
- Will ICMT access and use for learning enhance or constrain URM students’ perceived success in online instruction?
- Will there be differential effects of ICMT access and uses on perceived online success between female and male students?
2. Literature Review
2.1. Learning Benefits of Information and Communications and Media Technologies (ICMTs)
2.2. Various Factors Affecting Online Learning with ICMT
2.3. ICMTs Access and Underrepresented Minority Students (URM)
3. Materials and Methods
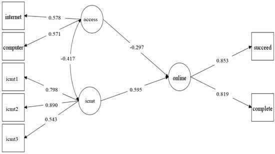
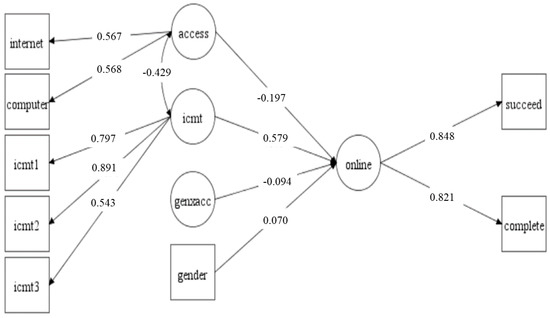
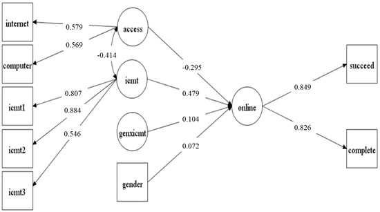
4. Results
5. Discussion and Conclusions
Author Contributions
Funding
Acknowledgments
Conflicts of Interest
References
- UNESCO. 290 Million Students Out of School Due to COVID-19: UNESCO Releases First Global Numbers and Mobilizes Response. Available online: https://en.unesco.org/news/290-million-students-out-school-due-covid-19-unesco-releases-first-global-numbers-and-mobilizes (accessed on 3 August 2020).
- UNESCO. School Closures Caused by Coronavirus (Covid-19). Available online: https://en.unesco.org/covid19/educationresponse/ (accessed on 3 August 2020).
- Do, D.-N.-M.; Hoang, L.-K.; Le, C.-M.; Tran, T. A Human Rights-Based Approach in Implementing Sustainable Development Goal 4 (Quality Education) for Ethnic Minorities in Vietnam. Sustainability 2020, 12, 4179. [Google Scholar] [CrossRef]
- Murgatroyd, S. A Cancelled Future: What’s Next for Universities and Colleges? Available online: https://www.researchgate.net/profile/Stephen_Murgatrotd/publication/340950824_A_Cancelled_Future_What’s_Next_for_Universities_and_Colleges/links/5ea70b9892851c1a9073b484/A-Cancelled-Future-Whats-Next-for-Universities-and-Colleges (accessed on 20 July 2020).
- Zhang, W.; Wang, Y.; Yang, L.; Wang, C. Suspending classes without stopping learning: China’s education emergency management policy in the COVID-19 Outbreak. J. Risk Financ. Manag. 2020, 13, 55. [Google Scholar] [CrossRef]
- Erdogdu, F.; Erdogdu, E. The impact of access to ICT, student background and school/home environment on academic success of students in Turkey: An international comparative analysis. Comput. Educ. 2015, 82, 26–49. [Google Scholar] [CrossRef]
- Peña-López, I. PISA 2015 Results (Volume I). Excellence and Equity in Education; OECD Publishing: Paris, France, 2016. [Google Scholar]
- Wittwer, J.; Senkbeil, M. Is students’ computer use at home related to their mathematical performance at school? Comput. Educ. 2008, 50, 1558–1571. [Google Scholar] [CrossRef]
- Organisation for Economic Co-operation and Development. OECD Digital Economy Outlook 2015; Organisation for Economic Co-operation and Development: Paris, France, 2015; ISBN 92-64-23244-3. [Google Scholar]
- Reisdorf, B.C.; Dutton, W.H.; Triwibowo, W.; Nelson, M.E. The unexplored history of operationalising digital divides: A pilot study. Internet Hist. 2017, 1, 106–118. [Google Scholar] [CrossRef]
- The World Bank; World Bank Group. World Development Report 2016: Digital Dividends; World Bank Publications: Washington, DC, USA, 2016; ISBN 1-4648-0671-3. [Google Scholar]
- Kim, S. ICT and the UN’s Sustainable Development Goal for Education: Using ICT to Boost the Math Performance of Immigrant Youths in the US. Sustainability 2018, 10, 4584. [Google Scholar] [CrossRef]
- Chiou, L.; Tucker, C. Social Distancing, Internet Access and Inequality; National Bureau of Economic Research: Cambridge, MA, USA, 2020. [Google Scholar]
- Ali, W. Online and Remote Learning in Higher Education Institutes: A Necessity in light of COVID-19 Pandemic. High. Educ. Stud. 2020, 10, 16. [Google Scholar] [CrossRef]
- Livingstone, S.; Helsper, E. Gradations in digital inclusion: Children, young people and the digital divide. New Media Soc. 2007, 9, 671–696. [Google Scholar] [CrossRef]
- Prensky, M.R. From Digital Natives to Digital Wisdom: Hopeful Essays for 21st Century Learning; Corwin Press: Thousand Oaks, CA, USA, 2012; ISBN 1-4522-8419-9. [Google Scholar]
- Liu, D.; Kirschner, P.A.; Karpinski, A.C. A meta-analysis of the relationship of academic performance and Social Network Site use among adolescents and young adults. Comput. Hum. Behav. 2017, 77, 148–157. [Google Scholar] [CrossRef]
- Papanastasiou, E.C.; Zembylas, M.; Vrasidas, C. Can computer use hurt science achievement? The USA results from PISA. J. Sci. Educ. Technol. 2003, 12, 325–332. [Google Scholar] [CrossRef]
- Ponzo, M. Does the way in which students use computers affect their school performance? J. Econ. Soc. Res. 2011, 13, 1. [Google Scholar]
- Heemskerk, I.; Volman, M.; Ten Dam, G.; Admiraal, W. Social scripts in educational technology and inclusiveness in classroom practice. Teach. Teach. Theory Pract. 2011, 17, 35–50. [Google Scholar] [CrossRef]
- Volman, M.; Van Eck, E.; Heemskerk, I.; Kuiper, E. New technologies, new differences. Gender and ethnic differences in pupils’ use of ICT in primary and secondary education. Comput. Educ. 2005, 45, 35–55. [Google Scholar] [CrossRef]
- Kim, S.; Chang, M. Does computer use promote the mathematical proficiency of ELL students? J. Educ. Comput. Res. 2010, 42, 285–305. [Google Scholar] [CrossRef]
- Ritzhaupt, A.D.; Liu, F.; Dawson, K.; Barron, A.E. Differences in Student Information and Communication Technology Literacy Based on Socio-Economic Status, Ethnicity, and Gender: Evidence of a Digital Divide in Florida Schools. J. Res. Technol. Educ. 2013, 45, 291–307. [Google Scholar] [CrossRef]
- Tawfik, A.; Reeves, T.; Stich, A. Intended and Unintended Consequences of Educational Technology on Social Inequality. TechTrends Link. Res. Pract. Improv. Learn. 2016, 60, 598–605. [Google Scholar] [CrossRef]
- Third, A.; Collin, P.; Walsh, L.; Black, R. Digital Inclusion. In Young People in Digital Society; Springer: Berlin/Heidelberg, Germany, 2019; pp. 129–174. [Google Scholar]
- Jenkins, R.; Winthrop, R. 5 Actions to Help Bring the Most Marginalized Girls Back to School after COVID-19. Available online: https://www.brookings.edu/blog/education-plus-development/2020/05/15/5-actions-to-help-bring-the-most-marginalized-girls-back-to-school-after-covid-19/ (accessed on 21 September 2020).
- Cai, Z.; Fan, X.; Du, J. Gender and attitudes toward technology use: A meta-analysis. Comput. Educ. 2017, 105, 1–13. [Google Scholar] [CrossRef]
- Chyung, S.Y.Y. Age and gender differences in online behavior, self-efficacy, and academic performance. Q. Rev. Distance Educ. 2007, 8, 213. [Google Scholar]
- Muthén, L.K.; Muthen, B. Mplus User’s Guide: Statistical Analysis with Latent Variables, User’s Guide, 8th ed.; Muthén & Muthén: Los Angeles, CA, USA, 2019; ISBN 0-9829983-2-5. [Google Scholar]
- Wang, J.; Wang, X. Structural Equation Modeling: Applications Using Mplus; John Wiley & Sons: Hoboken, NJ, USA, 2019; ISBN 1-119-42271-X. [Google Scholar]
- Attewell, P.; Battle, J. Home computers and school performance. Inform. Soc. 1999, 15, 1–10. [Google Scholar] [CrossRef]
- Borgonovi, F.; Organisation for Economic Co-operation and Development; Achiron, M. The ABC of Gender Equality in Education: Aptitude, Behaviour, Confidence; OECD Publishing: Paris, France, 2015; ISBN 92-64-22994-9. [Google Scholar]
- Plan International COVID-19: The Impact on Girls. Available online: https://plan-international.org/publications/covid-19-impact-girls (accessed on 26 September 2020).
- Siddiq, F.; Scherer, R. Is there a gender gap? A meta-analysis of the gender differences in students’ ICT literacy. Educ. Res. Rev. 2019, 27, 205–217. [Google Scholar] [CrossRef]
- Hattie, J.A.; Donoghue, G.M. Learning strategies: A synthesis and conceptual model. Npj Sci. Learn. 2016, 1, 1–13. [Google Scholar]
- Committee on How People Learn II: The Science and Practice of Learning; Board on Behavioral, Cognitive, and Sensory Sciences; Board on Science Education; Division of Behavioral and Social Sciences and Education; National Academies of Sciences, Engineering, and Medicine. How People Learn II: Learners, Contexts, and Cultures; National Academies Press: Washington, DC, USA, 2018; ISBN 978-0-309-45964-8. [Google Scholar]
- Ertmer, P.A.; Ottenbreit-Leftwich, A.T.; Sadik, O.; Sendurur, E.; Sendurur, P. Teacher beliefs and technology integration practices: A critical relationship. Comput. Educ. 2012, 59, 423–435. [Google Scholar] [CrossRef]
- Gee, J.P. Games, Learning, and 21st Century Survival Skills. J. Virtual Worlds Res. 2009, 2. [Google Scholar] [CrossRef]
- Shute, V.J.; Ventura, M. Measuring and Supporting Learning in Games: Stealth Assessment; The MIT Press: Cambridge, MA, USA, 2013. [Google Scholar]
- Vonderwell, S. An examination of asynchronous communication experiences and perspectives of students in an online course: A case study. Internet High. Educ. 2003, 6, 77–90. [Google Scholar] [CrossRef]
- Irvin, R.; Macklin, A. Information and communication technology (ICT) literacy: Integration and assessment in higher education. J. Syst. Cybern. Inform. 2007, 5, 50–55. [Google Scholar]
- Hughes, M.; Daykin, N. Towards Constructivism: Investigating Students’ Perceptions and Learning as a Result of Using an Online Environment. Innov. Educ. Teach. Int. 2002, 39, 217–224. [Google Scholar] [CrossRef]
- Albugami, S.; Ahmed, V. Success factors for ICT implementation in Saudi secondary schools: From the perspective of ICT directors, head teachers, teachers and students. Int. J. Educ. Dev. Using ICT 2015, 11, 36–54. [Google Scholar]
- Sheard, J.; Carbone, A.; Hurst, A.J. Student Engagement in First Year of an ICT Degree: Staff and Student Perceptions. Comput. Sci. Educ. 2010, 20, 1–16. [Google Scholar]
- Song, L.; Singleton, E.S.; Hill, J.R.; Koh, M.H. Improving online learning: Student perceptions of useful and challenging characteristics. Internet High. Educ. 2004, 7, 59–70. [Google Scholar] [CrossRef]
- Alexander, B.; Ashford-Rowe, K.; Barajas-Murph, N.; Dobbin, G.; Knott, J.; McCormack, M.; Pomerantz, J.; Seilhamer, R.; Weber, N. Horizon Report 2019 Higher Education Edition; EDUCAUSE: Louisville, CO, USA, 2019. [Google Scholar]
- Statista Digital Users Worldwide 2020 | Statista. Available online: https://www.statista.com/statistics/617136/digital-population-worldwide/ (accessed on 3 August 2020).
- Al-Oteawi, S.M. The Perceptions of Administrators and Teachers in Utilizing Information Technology in Instruction, Administrative Work, Technology Planning and Staff Development in Saudi Arabia; Ohio University: Athens, OH, USA, 2002; ISBN 0-493-77951-5. [Google Scholar]
- Albirini, A. Cultural perceptions: The missing element in the implementation of ICT in developing countries. Int. J. Educ. Dev. Using ICT 2006, 2, 49–65. [Google Scholar]
- Warschauer, M.; Knobel, M.; Stone, L. Technology and Equity in Schooling: Deconstructing the Digital Divide. Educ. Policy 2004, 18, 562–588. [Google Scholar] [CrossRef]
- Palma-Rivas, N. Using Technology to Facilitate Learning for Minority Students. New Dir. Community Coll. 2000, 2000, 73–83. [Google Scholar] [CrossRef]
- Brown, M.G.; Wohn, D.Y.; Ellison, N. Without a map: College access and the online practices of youth from low-income communities. Comput. Educ. 2016, 92–93, 104–116. [Google Scholar] [CrossRef]
- Du, J.; Ge, X.; Xu, J. Online collaborative learning activities: The perspectives of African American female students. Comput. Educ. 2015, 82, 152–161. [Google Scholar] [CrossRef]
- Smith, D.R.; Ayers, D.F. Culturally responsive pedagogy and online learning: Implications for the globalized community college. Commun. Coll. J. Res. Pract. 2006, 30, 401–415. [Google Scholar] [CrossRef]
- Little, R.J. A test of missing completely at random for multivariate data with missing values. J. Am. Stat. Assoc. 1988, 83, 1198–1202. [Google Scholar] [CrossRef]
- Allison, P.D. Missing Data; Sage publications: Thousand Oaks, CA, USA, 2001; Volume 136, ISBN 1-4522-0790-9. [Google Scholar]
- Walters, G.D.; Espelage, D.L. Mediating the bullying victimization–delinquency relationship with anger and cognitive impulsivity: A test of general strain and criminal lifestyle theories. J. Crim. Justice 2017, 53, 66–73. [Google Scholar] [CrossRef]
- Enders, C.K. The impact of nonnormality on full information maximum-likelihood estimation for structural equation models with missing data. Psychol. Methods 2001, 6, 352. [Google Scholar] [CrossRef]
- Lai, K. Estimating standardized SEM parameters given nonnormal data and incorrect model: Methods and comparison. Struct. Equ. Model. Multidiscip. J. 2018, 25, 600–620. [Google Scholar] [CrossRef]
- Dong, Y.; Peng, C.-Y.J. Principled missing data methods for researchers. SpringerPlus 2013, 2, 222. [Google Scholar] [CrossRef]
- Kline, R.B. Principles and Practice of Structural Equation Modeling; Guilford publications: New York, NY, USA, 2015; ISBN 1-4625-2335-8. [Google Scholar]
- McDonald, R.P. The theoretical foundations of principal factor analysis, canonical factor analysis, and alpha factor analysis. Br. J. Math. Stat. Psychol. 1970, 23, 1–21. [Google Scholar] [CrossRef]
- Padilla, M.A.; Divers, J. A comparison of composite reliability estimators: Coefficient omega confidence intervals in the current literature. Educ. Psychol. Meas. 2016, 76, 436–453. [Google Scholar] [CrossRef]
- Dunn, T.J.; Baguley, T.; Brunsden, V. From alpha to omega: A practical solution to the pervasive problem of internal consistency estimation. Br. J. Psychol. 2014, 105, 399–412. [Google Scholar] [CrossRef]
- Schumacker, R.E.; Lomax, R.G. A Beginner’s Guide to Structural Equation Modeling; Psychology Press: Mahwah, NJ, USA, 2004; ISBN 1-135-64192-7. [Google Scholar]
- Maslowsky, J.; Jager, J.; Hemken, D. Estimating and interpreting latent variable interactions: A tutorial for applying the latent moderated structural equations method. Int. J. Behav. Dev. 2015, 39, 87–96. [Google Scholar] [CrossRef] [PubMed]
- Gerhard, C.; Klein, A.G.; Schermelleh-Engel, K.; Moosbrugger, H.; Gäde, J.; Brandt, H. On the performance of likelihood-based difference tests in nonlinear structural equation models. Struct. Equ. Model. Multidiscip. J. 2015, 22, 276–287. [Google Scholar] [CrossRef]
- United Nations Transforming Our World: The 2030 Agenda for Sustainable Development: Goal 4 | Department of Economic and Social Affairs. Available online: https://sdgs.un.org/goals/goal4 (accessed on 3 August 2020).
- Freeman, J.; Park, S.; Middleton, C. Technological literacy and interrupted internet access. Inf. Commun. Soc. 2019, 1–18. [Google Scholar] [CrossRef]
- Van Lancker, W.; Parolin, Z. COVID-19, school closures, and child poverty: A social crisis in the making. Lancet Public Health 2020, 5, e243–e244. [Google Scholar] [PubMed]
- Van Deursen, A.J.; Van Dijk, J.A. The digital divide shifts to differences in usage. New Media Soc. 2014, 16, 507–526. [Google Scholar] [CrossRef]
- van Dijk, J. The Digital Divide; John Wiley & Sons: Hoboken, NJ, USA, 2020; ISBN 1-5095-3446-6. [Google Scholar]
- Rappoport, P.; Kridel, D.J.; Taylor, L.D.; Alleman, J.; Duffy-Deno, K.T. Residential demand for access to the Internet. Emerg. Telecommun. Netw. Int. Handb. Telecommun. Econ. 2003, 1, 55–72. [Google Scholar]
- Beaunoyer, E.; Dupéré, S.; Guitton, M.J. COVID-19 and digital inequalities: Reciprocal impacts and mitigation strategies. Comput. Hum. Behav. 2020, 111, 106424. [Google Scholar]
- Jaffer, S.; Ng’ambi, D.; Czerniewicz, L. The role of ICTs in higher education in South Africa: One strategy for addressing teaching and learning challenges. Int. J. Educ. Dev. Using ICT 2007, 3, 131–142. [Google Scholar]
- Rosen, L.D. Rewired: Understanding the IGeneration and the Way They Learn; St. Martin’s Press: New York, NY, USA, 2010; ISBN 0-230-10608-0. [Google Scholar]
- Jonassen, D.; Jonassen, D.H.; Land, S. (Eds.) Theoretical Foundations of Learning Environments; Routledge: Abingdon-on-Thames, UK, 1999; ISBN 0-8058-3216-5. [Google Scholar]
- Jonassen, D.H. Toward a design theory of problem solving. Educ. Technol. Res. Dev. 2000, 48, 63–85. [Google Scholar] [CrossRef]
- Coll, C.; Mauri, T.; Onrubia, J. Towards modeling of the teaching–learning mediated by ICT. Educ. Technol. 2009, 5, 145–161. [Google Scholar]
- Twidle, J.; Sorensen, P.; Childs, A.; Godwin, J.; Dussart, M. Issues, challenges and needs of student science teachers in using the Internet as a tool for teaching. Technol. Pedagogy Educ. 2006, 15, 207–221. [Google Scholar] [CrossRef]
- World Bank. Remote Learning and COVID-19; World Bank: Washington, DC, USA, 2020. [Google Scholar]
- Aczel, J.C.; Peake, S.R.; Hardy, P. Designing capacity-building in e-learning expertise: Challenges and strategies. Comput. Educ. 2008, 50, 499–510. [Google Scholar] [CrossRef]
- Ertmer, P.A.; Ottenbreit-Leftwich, A.T. Teacher technology change: How knowledge, confidence, beliefs, and culture intersect. J. Res. Technol. Educ. 2010, 42, 255–284. [Google Scholar] [CrossRef]
- Jung, I. ICT-pedagogy integration in teacher training: Application cases worldwide. J. Educ. Technol. Soc. 2005, 8, 94–101. [Google Scholar]
- Kay, R.H. Evaluating strategies used to incorporate technology into preservice education: A review of the literature. J. Res. Technol. Educ. 2006, 38, 383–408. [Google Scholar] [CrossRef]
- Fu, J. Complexity of ICT in education: A critical literature review and its implications. Int. J. Educ. Dev. Using ICT 2013, 9, 112–125. [Google Scholar]
- Evensen, D.H.; Hmelo-Silver, C.E. Problem-Based Learning: A Research Perspective on Learning Interactions; Routledge: Abingdon-on-Thames, UK, 2000; ISBN 1-135-68455-3. [Google Scholar]
- Gijbels, D.; Dochy, F.; Van den Bossche, P.; Segers, M. Effects of problem-based learning: A meta-analysis from the angle of assessment. Rev. Educ. Res. 2005, 75, 27–61. [Google Scholar] [CrossRef]
- Reisdorf, B.; Rhinesmith, C. Digital Inclusion as a Core Component of Social Inclusion. Soc. Incl. 2020, 8, 132–137. [Google Scholar] [CrossRef]
- Giannini, S.; Albrectsen, A. COVID-19 School Closures around the World Will Hit Girls Hardest. Available online: https://planinternational.org/blog/2020/03/covid-19-school-closures-hit-girls-hardest (accessed on 21 September 2020).
- Malala Fund Girls’ Education and COVID-19. Available online: https://downloads.ctfassets.net/0oan5gk9rgbh/6TMYLYAcUpjhQpXLDgmdIa/dd1c2ad08886723cbad85283d479de09/GirlsEducationandCOVID19_MalalaFund_04022020.pdf (accessed on 20 September 2020).







| Observed Variables. | 1. | 2. | 3. | 4. | 5. | 6. | 7. | 8. | |
|---|---|---|---|---|---|---|---|---|---|
| 1. | Complete | -- | |||||||
| 2. | Succeed | −0.698 ** | -- | ||||||
| 3. | Computer | −0.272 ** | −0.273 ** | -- | |||||
| 4. | Internet | −0.243 ** | −0.260 ** | 0.330 ** | -- | ||||
| 5. | ICMT1 | 0.461 ** | 0.529 ** | −0.095 | −0.175 ** | -- | |||
| 6. | ICMT2 | 0.538 ** | 0.528 ** | −0.215 ** | −0.287 ** | 0.728 ** | -- | ||
| 7. | ICMT3 | 0.329 ** | 0.422 ** | −0.133 * | −0.161 * | 0.410 ** | −0.504 ** | -- | |
| 8. | Gender | 0.171 ** | 0.132 * | −0.057 | 0.066 | 0.166 * | 0.214 ** | 0.115 | -- |
| Mean | 2.054 | 2.863 | 0.1833 | 0.2458 | 2.709 | 2.821 | 3.005 | 0.604 | |
| SD | 1.007 | 1.225 | 0.388 | 0.431 | 1.014 | 9.72 | 0.982 | 0.490 | |
| Skewness | 0.436 | 0.086 | 1.647 | 1.188 | −0.332 | −0.402 | −0.611 | −0.429 | |
| Kurtosis | −1.035 | −0.988 | 0.719 | −0.594 | −0.969 | −0.820 | −0.715 | −1.832 | |
| Latent Variables | 1. | 2. | 3. | ||||||
| 1. | Online | -- | |||||||
| 2. | Access | −0.545 ** | -- | ||||||
| 3. | ICMT | 0.719 ** | −0.418 ** | -- | |||||
| Fit Statistics | Chi-Square | RMSEA | CFI | TLI | SRMR | R-Square |
|---|---|---|---|---|---|---|
| Estimate | 490.469, p < 0.01 | 0.057 | 0.982 | 0.965 | 0.027 | 0.590, p < 0.01 |
Publisher’s Note: MDPI stays neutral with regard to jurisdictional claims in published maps and institutional affiliations. |
© 2020 by the authors. Licensee MDPI, Basel, Switzerland. This article is an open access article distributed under the terms and conditions of the Creative Commons Attribution (CC BY) license (http://creativecommons.org/licenses/by/4.0/).
Share and Cite
Kim, S.; Rosenblith, S.; Chang, Y.; Pollack, S. Will ICMT Access and Use Support URM Students’ Online Learning in the (Post) COVID-19 Era? Sustainability 2020, 12, 8433. https://doi.org/10.3390/su12208433
Kim S, Rosenblith S, Chang Y, Pollack S. Will ICMT Access and Use Support URM Students’ Online Learning in the (Post) COVID-19 Era? Sustainability. 2020; 12(20):8433. https://doi.org/10.3390/su12208433
Chicago/Turabian StyleKim, Sunha, Suzanne Rosenblith, Yunjeong Chang, and Shira Pollack. 2020. "Will ICMT Access and Use Support URM Students’ Online Learning in the (Post) COVID-19 Era?" Sustainability 12, no. 20: 8433. https://doi.org/10.3390/su12208433
APA StyleKim, S., Rosenblith, S., Chang, Y., & Pollack, S. (2020). Will ICMT Access and Use Support URM Students’ Online Learning in the (Post) COVID-19 Era? Sustainability, 12(20), 8433. https://doi.org/10.3390/su12208433

