Team Management, Diversity, and Performance as Key Influencing Factors of Organizational Sustainable Performance
Abstract
1. Introduction
2. Theoretical Background
2.1. The Management Functions
2.2. The Positive Effects of Diversity
- Learning for team members, as a result of teamwork, and team learning, as the ability of a team to learn collectively;
- Creativity and innovation, as a result of interactions between members and the combination of knowledge, perspectives, and ideas from different sources;
- Member satisfaction. Satisfaction arises from the adequate coverage of needs, or, in multicultural teams, needs for new experiences, for challenges, or even adventures are covered, needs to which other types of diversity do not respond well;
- Communication effectiveness. The authors [15] disclose that although many studies reveal that cultural diversity generates communication problems, most often due to the aversion between different cultures, differences in values and attitudes between members can also be a source of knowledge and lead to more interaction and more effective communication;
- Productivity;
- Adaptability;
- Facilitates the integration of members in multinational companies, as well as the development of social networks: Team members who had positive experiences within corporations frequently maintained contact with their former colleagues even after the dissolution of the team.
2.3. Performance of Multicultural Teams and Research Hypotheses
3. Research Methodology
3.1. Research Aim and Model
3.2. Variables and Measures
3.3. Research Setting
3.4. Sample
3.5. Data Analysis Approach
4. Empirical Findings
4.1. Descriptive Statistics
4.2. Measurement Model Evaluation
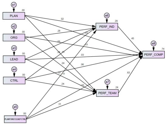
4.3. Structural Model Evaluation and Hypotheses Testing
5. Discussions
6. Conclusions, Implications, Limitations, and Future Research Directions
6.1. Conclusions
6.2. Implications
6.3. Limitations and Future Research Directions
Author Contributions
Funding
Acknowledgments
Conflicts of Interest
Appendix A
| Section | Question | Item Code | Measurement Scale |
|---|---|---|---|
| Planning | There are clear goals | PLAN_1 | 1 = Strongly disagree to 5 = Strongly agree |
| The goals of the team are established with the involvement of the members | PLAN_2 | ||
| Team goals are shared and supported by each member | PLAN_3 | ||
| Team goals go beyond individual goals | PLAN_4 | ||
| Organizing | There are clear rules and procedures | ORG_1 | 1 = Strongly disagree to 5 = Strongly agree |
| The operating rules are accepted and respected by each member | ORG_2 | ||
| Each member knows and respects their role and responsibilities | ORG_3 | ||
| Each member has the professional/technical skills necessary to assume his role | ORG_4 | ||
| Each member has the social and emotional intelligence needed for the relationship | ORG_5 | ||
| Leading | The opinion of the team members is listened to and considered | LEAD_1 | 1 = Strongly disagree to 5 = Strongly agree |
| The leader supports his team members in solving problems | LEAD_2 | ||
| The leader adapts the motivational modalities according to the individual needs and cultural expectations of the members | LEAD_3 | ||
| Membership rewards are correlated with individual performance and team performance | LEAD_4 | ||
| Controlling | Your contributions to collective performance are evaluated | CTRL_1 | 1 = Strongly disagree to 5 = Strongly agree |
| Your qualities of a good team player are evaluated | CTRL_2 | ||
| Individual-level co-workers’ performance | Increased member satisfaction | PERF_IND_1 | 1 = Not at all to 5 = To a very great extent |
| Professional skills development of the team members | PERF_IND_2 | ||
| Development of members’ language skills | PERF_IND_3 | ||
| Development of members’ communication skills | PERF_IND_4 | ||
| Developing the empathy of the team members | PERF_IND_5 | ||
| Development of tolerance and openness to other cultures | PERF_IND_6 | ||
| Team-level performance | Increased team productivity | PERF_TEAM_1 | 1 = Not at all to 5 = To a very great extent |
| Analyzing problems from several cultural perspectives and making better decisions | PERF_TEAM_2 | ||
| Increased ability to solve complex problems | PERF_TEAM_3 | ||
| Company-level sustainable performance | Increased company adaptability on the market as a result of the accumulated knowledge regarding the cultural practices and customs of its own | PERF_COMP_1 | 1 = Not at all to 5 = To a very great extent |
| The manifestation of innovation within the company | PERF_COMP_2 | ||
| Team demographics | In what country is your company located? | Self-reported | |
| What position do you have within the team? (leader/member) | |||
| How long you have been working in the team? (below 6 months/between 6 months and 1 year/over 1 year) | |||
| How big is your team? (below 5 members/between 5 and 8 members/between 9 and 15 members/over 15 members) | |||
| In which category does the team fall? (face-to-face mono-cultural team/virtual mono-cultural team/face-to-face bicultural team/face-to-face multicultural team/virtual bi- or multicultural team) | |||
| Your team set-up is: (temporary/permanent) | |||
| Respondent specific information | What is your job title? | Self-reported | |
| The culture you come from | |||



References
- Blanc, G.; Cremadez, M. Structure. In Strategor: Stratégie, Structure, Décision, Identité, 2nd ed.; InterEditions: Paris, France, 1997. [Google Scholar]
- Chevrier, S. Le Management des Équipes Interculturelles; Presses Universitaires de France: Paris, France, 2000. [Google Scholar]
- Sărătean, E. Comportament Organizational; Mirton: Timișoara, Romania, 2008. [Google Scholar]
- Waxin, M.-F.; Barmeyer, C. Gestion des Ressources Humaines Internationals; Les Editions de Liaisons: Paris, France, 2008. [Google Scholar]
- Tirmizi, S.A. Towards Understanding Multicultural Teams. In Effective Multicultural Teams: Theory and Practice. Advances in Group Decision and Negotiation; Halverson, C.B., Tirmizi, S.A., Eds.; Springer: Dordrecht, The Netherlands, 2008; Volume 3, pp. 1–20. [Google Scholar] [CrossRef]
- Williams, K.Y.; O’Reilly, C.A., III. Demography and Diversity in Organizations: A Review of 40 years of research. Res. Organ. Behav. 1998, 20, 77–140. [Google Scholar]
- Stahl, G.K.; Maznevski, M.L.; Voigt, A.; Jonsen, K. Unraveling the effects of cultural diversity in teams: A meta-analysis of research on multicultural work groups. J. Int. Bus. Stud. 2010, 41, 690–709. [Google Scholar] [CrossRef]
- Meckl, R.; Johanning, M. Leading Multicultural Teams in the PR China. Am. J. Ind. Bus. Manag. 2013, 3, 49–63. [Google Scholar] [CrossRef][Green Version]
- Bowers, C.A.; Pharmer, J.A.; Salas, E. When member homogeneity is needed in work teams: A meta-analysis. Small Group Res. 2000, 31, 305–327. [Google Scholar] [CrossRef]
- Webber, S.S.; Donahue, L.M. Impact of highly and less job-related diversity on work group cohesion and performance: A meta-analysis. J. Manag. 2001, 27, 141–162. [Google Scholar] [CrossRef]
- Kozlowski, S.W.J.; Bell, B.S. Work groups and teams in organizations. In Handbook of Psychology: Industrial and Organizational Psychology; Borman, W.C., Illgen, D.R., Klimoski, R.J., Eds.; John Wiley & Sons Inc.: New York, NY, USA, 2003; Volume 12, pp. 333–375. [Google Scholar]
- Staples, D.S.; Zhao, L. The Effects of Cultural Diversity in Virtual Teams Versus Face-to-Face Teams. Group Decis. Negot. 2006, 15, 389–406. [Google Scholar] [CrossRef]
- Van Knippenberg, D.; De Dreu, C.K.W.; Homan, A.C. Work Group Diversity and Group Performance: An Integrative Model and Research Agenda. J. Appl. Psychol. 2004, 89, 1008–1022. [Google Scholar] [CrossRef]
- Jehn, K.A.; Northcraft, G.B.; Neale, M.A. Why Differences Make a Difference: A Field Study of Diversity, Conflict, and Performance in Workgroups. Adm. Sci. Q. 1999, 44, 741–763. [Google Scholar] [CrossRef]
- Stahl, G.K.; Mäkelä, K.; Zander, L.; Maznevski, M.L. A look at the bright side of multicultural team diversity. Scand. J. Manag. 2010, 26, 439–447. [Google Scholar] [CrossRef]
- Bui, H.; Chau, V.S.; Degl’Innocenti, M.; Leone, L.; Vicentini, F. The resilient organisation: A meta-analysis of the effect of communication on team diversity and team performance. Appl. Psychol. 2019, 68, 621–657. [Google Scholar] [CrossRef]
- Díaz-Fernández, M.C.; González-Rodríguez, M.R.; Simonetti, B. Top management team diversity and high performance: An integrative approach based on upper echelons and complexity theory. Eur. Manag. J. 2020, 38, 157–168. [Google Scholar] [CrossRef]
- Nouri, R.; Erez, M.; Rockstuhl, T.; Ang, S.; Leshem-Calif, L.; Rafaeli, A. Taking the bite out of culture: The impact of task structure and task type on overcoming impediments to cross-cultural team performance. J. Organ. Behav. 2013, 34, 739–763. [Google Scholar] [CrossRef]
- De Jong, B.A.; Elfring, T. How does trust affect the performance of ongoing teams? The mediating role of reflexivity, monitoring, and effort. Acad. Manag. J. 2010, 53, 535–549. [Google Scholar] [CrossRef]
- Schraeder, M.; Self, D.R.; Jordan, M.H.; Portis, R. The Functions of Management as Mechanisms for Fostering Interpersonal Trust. Adv. Bus. Res. 2014, 5, 50–62. [Google Scholar]
- Druskat, V.U.; Wolff, S.B. Building the Emotional Intelligence of Groups. Harv. Bus. Rev. 2001, 79, 80–90. [Google Scholar]
- Rezvani, A.; Barrett, R.; Khosravi, P. Investigating the relationships among team emotional intelligence, trust, conflict and team performance. Team Perform. Manag. Int. J. 2019, 25, 120–137. [Google Scholar] [CrossRef]
- Ceri-Booms, M.; Curşeu, P.L.; Oerlemans, L.A.G. Task and person-focused leadership behaviors and team performance: A meta-analysis. Hum. Resour. Manag. Rev. 2017, 27, 178–192. [Google Scholar] [CrossRef]
- Bebenova-Nikolova, D. Intercultural Competence—Key Competence of Multicultural Teams. J. Danub. Stud. Res. 2014, 4, 177–185. [Google Scholar]
- Thomas, D.C.; Ravlin, E.C.; Wallace, A.W. Effect of cultural diversity in work groups. Res. Sociol. Organ. 1996, 14, 1–33. [Google Scholar]
- Cheng, C.-Y.; Chua, R.Y.J.; Morris, M.W.; Lee, L. Finding the right mix: How the composition of self-managing multicultural teams’ cultural value orientation influences performance over time. J. Organ. Behav. 2012, 33, 389–411. [Google Scholar] [CrossRef]
- Lisak, A.; Erez, M. Leadership emergence in multicultural teams: The power of global characteristics. J. World Bus. 2015, 50, 3–14. [Google Scholar] [CrossRef]
- Hofstede, G. Cultures and Organizations: Software of the Mind; McGraw-Hill: London, UK, 1991. [Google Scholar]
- Hofstede, G. Dimensionalizing Cultures: The Hofstede Model in Context. Online Read. Psychol. Cult. 2011, 2, 1–26. [Google Scholar] [CrossRef]
- Hall, E.T. Beyond Culture; Anchor: Garden City, NY, USA, 1976. [Google Scholar]
- Paletta, F.C.; Dias Vieira, N., Jr. Information technology and communication and best practices in it lifecycle management. J. Technol. Manag. Innov. 2008, 3, 80–94. [Google Scholar] [CrossRef]
- Jang, S. Cultural Brokerage and Creative Performance in Multicultural Teams. Organ. Sci. 2017, 28, 993–1009. [Google Scholar] [CrossRef]
- Bantel, K.A. Strategic Planning Openness: The role of top team demography. Group Organ. Manag. 1994, 19, 406–424. [Google Scholar] [CrossRef]
- Ley, T.; Albert, D. Identifying employee competencies in dynamic work domains: Methodological considerations and a case study. J. Univers. Comput. Sci. 2003, 9, 1500–1518. [Google Scholar] [CrossRef]
- Robbins, P.S.; DeCenzo, D.A. Management. L’essentiel des Concepts et des Pratiques, 6th ed.; Pearson Education: Upper Saddle River, NJ, USA, 2008. [Google Scholar]
- Certo, S.C.; Certo, S.T. Modern Management: Concepts and Skills; Upper Prentice Hall: New York, NJ, USA, 2012. [Google Scholar]
- Fayol, H. Administration Générale et Industrielle; Dunod: Paris, France, 1916. [Google Scholar]
- Bibu, N.A.; Predișcan, M.; Sala, D. Managementul Organizațiilor; Mirton: Timișoara, Romania, 2008. [Google Scholar]
- Ilieș, L.; Lazar, I.; Mortan, M.; Popa, M.; Lungescu, D.; Veres, V. Management; Risoprint: Cluj-Napoca, Romania, 2008. [Google Scholar]
- Burciu, A.; Prelipceanu, G.; Bostan, I.; Hapenciuc, V.; Chasovschi, C.; Roman, C.; Popescu, M.; Vancea, R.; Dimbu, D.; Nastase, C. Introducere in Management; Editura Economică: Bucharest, Romania, 2008. [Google Scholar]
- Mihuţ, I.; Pop, I.S.; Lazăr, I.; Popa, M.; Mortan, M.; Lungescu, D. Management General; Carpatica: Cluj-Napoca, Romania, 2003. [Google Scholar]
- Burduș, E.; Căprărescu, G. Fundamentele Managementului Organizației; Editura Economică: Bucharest, Romania, 1999. [Google Scholar]
- McDonald, P. Teaching the concept of management: Perspectives from ‘six honest serving men’. J. Manag. Organ. 2010, 16, 626–640. [Google Scholar] [CrossRef]
- Ford, J.K.; Smith, E.M.; Weissbein, D.A.; Gully, S.M.; Salas, E. Relationships of goal orientation, metacognitive activity, and practice strategies with learning outcomes and transfer. J. Appl. Psychol. 1998, 83, 218–233. [Google Scholar] [CrossRef]
- DeShon, R.P.; Kozlowski, S.W.J.; Schmidt, A.M.; Milner, K.R.; Wiechmann, D. A Multiple-Goal, Multilevel Model of Feedback Effects on the Regulation of Individual and Team Performance. J. Appl. Psychol. 2004, 89, 1035–1056. [Google Scholar] [CrossRef]
- Khomutova, A. Basketball coaches’ experience in working with multicultural teams: Central and Northern European perspectives. Sport Soc. 2015, 19, 861–876. [Google Scholar] [CrossRef]
- Pazos, P. Conflict management and effectiveness in virtual teams. Team Perform. Manag. 2012, 18, 401–417. [Google Scholar] [CrossRef]
- Tang, F.; Mu, J.; Thomas, E. Who Knows What in NPD Teams: Communication Context, Mode, and Task Contingencies. J. Prod. Innov. Manag. 2015, 32, 404–423. [Google Scholar] [CrossRef]
- Wu, T.; Wu, Y.J.; Tsai, H.; Li, Y. Top Management Teams’ Characteristics and Strategic Decision-Making: A Mediation of Risk Perceptions and Mental Models. Sustainability 2017, 9, 2265. [Google Scholar] [CrossRef]
- Nicolaides, V.C.; LaPort, K.A.; Chen, T.R.; Tomassetti, A.J.; Weis, E.J.; Zaccaro, S.J.; Cortina, J.M. The shared leadership of teams: A meta-analysis of proximal, distal, and moderating relationships. Leadersh. Q. 2014, 25, 923–942. [Google Scholar] [CrossRef]
- Herbert, K.; Mockaitis, A.I.; Zander, L. An opportunity for east and west to share leadership: A multicultural analysis of shared leadership preferences in global teams. Asian Bus. Manag. 2014, 13, 257–282. [Google Scholar] [CrossRef][Green Version]
- Kearney, E.; Gebert, D. Managing Diversity and Enhancing Team Outcomes: The Promise of Transformational Leadership. J. Appl. Psychol. 2009, 94, 77–89. [Google Scholar] [CrossRef]
- Rothacker, A.; Hauer, G. Leadership in multinational management—A behavior-set to motivate multicultural teams. Procedia-Soc. Behav. Sci. 2014, 130, 226–236. [Google Scholar] [CrossRef]
- Costa, A.C.; Bijlsma-Frankema, K. Trust and control interrelations: New perspectives on the trust-control nexus. Group Organ. Manag. 2007, 32, 392–406. [Google Scholar] [CrossRef]
- Piccoli, G.; Powell, A.; Ives, B. Virtual teams: Team control structure, work processes, and team effectiveness. Inf. Technol. People 2004, 17, 359–379. [Google Scholar] [CrossRef]
- Lai, C.J.; Yang, Y. The role of formal information sharing in key account team effectiveness: Does informal control matter and when. J. Pers. Sell. Sales Manag. 2017, 37, 313–331. [Google Scholar] [CrossRef]
- Lambovska, M.R. Control on teams: A model and empirical evidence from Bulgaria. Serbian J. Manag. 2018, 13, 311–322. [Google Scholar] [CrossRef]
- Courtright, S.H.; McCormick, B.W.; Mistry, S.; Wang, J. Quality charters or quality members? A control theory perspective on team charters and team performance. J. Appl. Psychol. 2017, 102, 1462–1470. [Google Scholar] [CrossRef] [PubMed]
- Amaram, D.I. Cultural Diversity: Implications for Workplace Management. J. Divers. Manag. 2007, 2, 1–6. [Google Scholar] [CrossRef][Green Version]
- Meier, O. Management Intercultural, 5th ed.; Dunod: Paris, France, 2013. [Google Scholar]
- Cox, T.H.; Blake, S. Managing cultural diversity: Implications for organizational competitiveness. Acad. Manag. Perspect. 1991, 3, 45–56. [Google Scholar] [CrossRef]
- Trefry, M.; Vaillant, G. Harnessing cultural diversity to stimulate learning. In Current Topics in Management; Rahim, M.A., Golembiewski, R., Mackenzie, K., Eds.; Transaction: New Brunswick, NJ, USA, 2002; Volume 7, pp. 47–60. [Google Scholar]
- Barthorpe, S.; Duncan, R.; Miller, C. The pluralistic facets of culture and its impact on construction. Prop. Manag. 2000, 18, 335–351. [Google Scholar] [CrossRef]
- Tasa, K.; Taggar, S.; Seijts, G.H. The Development of Collective Efficacy in Teams: A Multilevel and Longitudinal Perspective. J. Appl. Psychol. 2007, 92, 17–27. [Google Scholar] [CrossRef]
- Yang, J. Thriving Organizational Sustainability through Innovation: Incivility Climate and Teamwork. Sustainability 2016, 8, 860. [Google Scholar] [CrossRef]
- Deglaine, J. Gestion des ressources humaines au croisement du projet stratégique de l’entreprise et du développement personnel. Cah. Manag. Technol. 2001, 11, 23–33. [Google Scholar]
- Pematin, D. Gérer par les Compétences ou Comment Réussir Autrement; Management et Société: Caen, France, 1999. [Google Scholar]
- Besson, P. Dedans-Dehors; Vuibert: Paris, France, 1997. [Google Scholar]
- Parlier, M. La compétence, nouveau modèle de gestion des ressources humaines. Personnel 1996, 335, 41–46. [Google Scholar]
- Sărătean, E. Managementul Resurselor Umane-Suport al Schimbării; Mirton: Timișoara, Romania, 2003. [Google Scholar]
- Bianco, F.; Venezia, M. Features of R&D Teams and innovation performances of sustainable firms: Evidence from the “sustainability pioneers” in the IT hardware industry. Sustainability 2019, 11, 4524. [Google Scholar] [CrossRef]
- Jiang, Q.; Liu, Z.; Liu, W.; Li, T.; Cong, W.; Zhang, H.; Shi, J. A principal component analysis based three-dimensional sustainability assessment model to evaluate corporate sustainable performance. J. Clean. Prod. 2018, 187, 625–637. [Google Scholar] [CrossRef]
- Székely, F.; Knirsch, M. Responsible leadership and corporate social responsibility: Metrics for sustainable performance. Eur. Manag. J. 2005, 23, 628–647. [Google Scholar] [CrossRef]
- Maletič, M.; Maletič, D.; Gomišček, B. An organizational sustainability performance measurement framework. In Recent Researches in Environment, Energy Systems and Sustainability; Ramos, R.A.R., Straupe, I., Panagopoulos, T., Eds.; WSEAS Press: Faro, Portugal, 2012; pp. 220–225. Available online: https://pdfs.semanticscholar.org/a3c7/c7c2962c5aad4c0f026f5d62c283fe05aff2.pdf/ (accessed on 30 August 2020)ISBN 978-1-61804-088-6.
- Latukha, M.; Lisina, P.; Panibratov, Y. Developing sustainable competitive advantage of a firm through human resource management practices: A competence-based approach. Glob. Bus. Econ. Rev. 2019, 21, 96–119. [Google Scholar] [CrossRef]
- Marhraoui, M.A.; El Manouar, A. IT Innovation and Firm’s Sustainable Performance: The Intermediary Role of Organizational Agility—An Empirical Study. Int. J. Inf. Eng. Electron. Bus. 2018, 10, 1–7. [Google Scholar] [CrossRef][Green Version]
- Shahzad, M.; Qu, Y.; Zafar, A.U.; Rehman, S.U.; Islam, T. Exploring the influence of knowledge management process on corporate sustainable performance through green innovation. J. Knowl. Manag. 2020. [Google Scholar] [CrossRef]
- Mao, Y.; Quan, J. IT Enabled Organizational Agility and Firm Performance: Evidence from Chinese Firms. In Proceedings of the Wuhan International Conference on e-Business, Wuhan, China, 26–28 May 2017; Available online: http://aisel.aisnet.org/whiceb2017/59 (accessed on 29 August 2020).
- Novak, J.; Purta, M.; Marciniak, T.; Ignatowicz, K.; Rozenbaum, K.; Yearwood, K. The Rise of Digital Challengers How Digitization Can Become the Next Growth Engine for Central and Eastern Europe; Digital McKinsey: Bucharest, Romania, 2018. [Google Scholar]
- Prospective Insights in ICT R&D (PREDICT) 2020 Dataset. Available online: https://ec.europa.eu/jrc/en/predict (accessed on 29 August 2020).
- European Innovation Scoreboard 2020 Dataset. Available online: https://ec.europa.eu/growth/industry/policy/innovation/scoreboards_en (accessed on 28 August 2020).
- Eurostat Database. Available online: https://ec.europa.eu/eurostat/data/database (accessed on 28 August 2020).
- Hofstede Insights. Available online: https://www.hofstede-insights.com/product/compare-countries/ (accessed on 30 August 2020).
- Luca, A. Studiul Despre Valorile şi Comportamentul Românesc din Perspectiva Dimensiunilor Culturale După metoda lui Geert Hofstede. Available online: http://www.i-interact.ro (accessed on 28 August 2020).
- Hair, J.F.; Page, M.; Brunsveld, N. Essentials of Business Research Methods; Routledge/Taylor & Francis Group: New York, NY, USA, 2020. [Google Scholar] [CrossRef]
- Fornell, C.; Larcker, D.F. Structural equation models with unobservable variables and measurement error: Algebra and statistics. J. Mark. Res. 1981, 18, 382–388. [Google Scholar] [CrossRef]
- Podsakoff, P.M.; MacKenzie, S.B.; Podsakoff, N.P. Sources of Method Bias in Social Science Research and Recommendations on How to Control It. Annu. Rev. Psychol. 2012, 63, 539–569. [Google Scholar] [CrossRef]
- Lowry, P.B.; Gaskin, J. Partial least squares (PLS) structural equation modeling (SEM) for building and testing behavioral causal theory: When to choose it and how to use it. IEEE Trans. Prof. Commun. 2014, 57, 123–146. [Google Scholar] [CrossRef]

| Variable (Code) | ITEM CODE | Mean | Standard Deviation | EFA Factor Loading | CFA Standard Regression Weight |
|---|---|---|---|---|---|
| Planning (PLAN) | PLAN_1 | 4.122 | 0.839 | 0.820 | 0.740 |
| PLAN_2 | 4.021 | 0.922 | 0.886 | 0.862 | |
| PLAN_3 | 3.958 | 0.904 | 0.878 | 0.847 | |
| PLAN_4 | 3.937 | 0.897 | 0.817 | 0.728 | |
| Organizing (ORG) | ORG_1 | 3.968 | 0.916 | 0.782 | 0.724 |
| ORG_2 | 3.984 | 0.920 | 0.878 | 0.864 | |
| ORG_3 | 4.026 | 0.872 | 0.853 | 0.827 | |
| ORG_4 | 3.910 | 0.904 | 0.833 | 0.767 | |
| ORG_5 | 3.910 | 0.915 | 0.793 | 0.713 | |
| Leading (LEAD) | LEAD_1 | 4.079 | 0.798 | 0.883 | 0.846 |
| LEAD_2 | 4.132 | 0.824 | 0.875 | 0.835 | |
| LEAD_3 | 4.000 | 0.917 | 0.871 | 0.836 | |
| LEAD_4 | 3.989 | 0.869 | 0.711 | 0.591 | |
| Controlling (CTRL) | CTRL_1 | 4.063 | 0.872 | 0.903 | 0.404 |
| CTRL_2 | 4.095 | 0.951 | 0.903 | 0.397 | |
| Individual co-workers’ performance (PERF_IND) | PERF_IND_1 | 3.630 | 1.062 | 0.787 | 0.840 |
| PERF_IND_2 | 3.646 | 1.003 | 0.827 | 0.855 | |
| PERF_IND_3 | 3.762 | 0.995 | 0.839 | 0.821 | |
| PERF_IND_4 | 3.725 | 0.927 | 0.844 | 0.835 | |
| PERF_IND_5 | 3.556 | 0.947 | 0.851 | 0.830 | |
| PERF_IND_6 | 3.783 | 0.934 | 0.793 | 0.777 | |
| Team-level performance (PERF_TEAM) | PERF_TEAM_1 | 3.566 | 1.088 | 0.892 | 0.872 |
| PERF_TEAM_2 | 3.661 | 1.001 | 0.892 | 0.865 | |
| PERF_TEAM_3 | 3.693 | 1.011 | 0.845 | 0.819 | |
| Company-level sustainable performance (PERF_COMP) | PERF_COMP_1 | 3.566 | 1.068 | 0.896 | 0.826 |
| PERF_COMP_2 | 3.587 | 0.989 | 0.896 | 0.811 |
| Constructs | Descriptive | Reliability and Validity | Common Method Bias | |||
|---|---|---|---|---|---|---|
| Mean | Standard Deviation | Cronbach’s Alpha | CR | AVE | VIF | |
| PLAN | 4.009 | 0.758 | 0.872 | 0.951 | 0.850 | 2.654 |
| ORG | 3.960 | 0.749 | 0.855 | 0.952 | 0.828 | 3.014 |
| LEAD | 4.050 | 0.711 | 0.854 | 0.944 | 0.835 | 3.314 |
| CTRL | 4.079 | 0.719 | 0.769 | 0.944 | 0.903 | 2.461 |
| PERF_IND | 3.688 | 0.801 | 0.904 | 0.958 | 0.824 | 4.487 |
| PERF_TEAM | 3.640 | 0.906 | 0.848 | 0.949 | 0.876 | 4.413 |
| PERF_COMP | 3.577 | 0.921 | 0.753 | 0.939 | 0.896 | |
| Constructs | Pearson Correlations | ||||||
|---|---|---|---|---|---|---|---|
| PLAN | ORG | LEAD | CTRL | PERF_ IND | PERF_TEAM | PERF_COMP | |
| PLAN | 0.922 | ||||||
| ORG | 0.738 ** | 0.910 | |||||
| LEAD | 0.687 ** | 0.743 ** | 0.914 | ||||
| CTRL | 0.607 ** | 0.637 ** | 0.738 ** | 0.950 | |||
| PERF_IND | 0.151 * | 0.242 ** | 0.154 * | 0.233 ** | 0.908 | ||
| PERF_TEAM | 0.235 ** | 0.273 ** | 0.178 * | 0.254 ** | 0.872 ** | 0.936 | |
| PERF_COMP | 0.232 ** | 0.287 ** | 0.222 ** | 0.300 ** | 0.845 ** | 0.868 ** | 0.947 |
| Hypothesis | Relation | Estimate (st.) | S.E. | C.R. | Sig. (p) | Result |
|---|---|---|---|---|---|---|
| H1a | PLAN → PERF_IND | 0.021 | 0.070 | 0.344 | 0.731 | Invalid |
| H1b | ORG → PERF_ IND | 0.280 | 0.071 | 4.550 | *** | Valid |
| H1c | LEAD → PERF_ IND | −0.055 | 0.075 | −0.887 | 0.375 | Invalid |
| H1d | CTRL → PERF_ IND | 0.263 | 0.074 | 4.268 | *** | Valid |
| H2a | PLAN → PERF_TEAM | 0.147 | 0.080 | 2.324 | 0.020 | Valid |
| H2b | ORG → PERF_TEAM | 0.241 | 0.081 | 3.798 | *** | Valid |
| H2c | LEAD → PERF_TEAM | −0.108 | 0.085 | −1.702 | 0.089 | Invalid |
| H2d | CTRL → PERF_TEAM | 0.243 | 0.084 | 3.823 | *** | Valid |
| H1e | PLAN*ORG*LEAD*CTRL → PERF_IND | 0.366 | 0.006 | 5.944 | *** | Valid |
| H2e | PLAN*ORG*LEAD*CTRL → PERF_TEAM | 0.306 | 0.006 | 4.818 | *** | Valid |
| H3 | PERF_IND → PERF_COMP | 0.434 | 0.037 | 11.266 | *** | Valid |
| H4 | PERF_TEAM→ PERF_COMP | 0.640 | 0.034 | 16.611 | *** | Valid |
| Total R2 | 0.739 | |||||
| Alternative Models: | Direct Model (1) | Interaction Model (2) | Mediation Model (3) | Complete Model (4) | ||||
|---|---|---|---|---|---|---|---|---|
| Relation | Estimate | Sig. | Estimate | Sig. | Estimate | Sig. | Estimate | Sig. |
| PLAN → PERF_COMP | 0.009 | 0.897 | 0.079 | 0.222 | −0.074 | 0.273 | −0.011 | 0.775 |
| ORG → PERF_COMP | 0.216 | 0.002 | 0.225 | *** | 0.269 | *** | −0.015 | 0.717 |
| LEAD → PERF_COMP | −0.131 | 0.054 | −0.052 | 0.417 | −0.160 | 0.018 | 0.032 | 0.401 |
| CTRL → PERF_COMP | 0.251 | *** | 0.286 | *** | 0.215 | 0.001 | 0.063 | 0.119 |
| PLAN × ORG × LEAD × CTRL → PERF_COMP | 0.278 | *** | −0.033 | 0.443 | ||||
| PLAN → PERF_IND | 0.073 | 0.284 | 0.021 | 0.731 | ||||
| ORG → PERF_ IND | 0.231 | *** | 0.280 | *** | ||||
| LEAD → PERF_ IND | −0.197 | 0.004 | −0.055 | 0.375 | ||||
| CTRL → PERF_ IND | 0.202 | 0.003 | 0.263 | *** | ||||
| PLAN → PERF_TEAM | −0.074 | 0.273 | 0.147 | 0.020 | ||||
| ORG → PERF_TEAM | 0.269 | *** | 0.241 | *** | ||||
| LEAD → PERF_TEAM | −0.160 | 0.018 | −0.108 | 0.089 | ||||
| CTRL → PERF_TEAM | 0.215 | 0.001 | 0.243 | *** | ||||
| PLAN × ORG × LEAD × CTRL → PERF_IND | 0.366 | *** | ||||||
| PLAN × ORG × LEAD × CTRL → PERF_ TEAM | 0.306 | *** | ||||||
| PERF_IND → PERF_COMP | 0.444 | *** | 0.447 | *** | ||||
| PERF_TEAM→ PERF_COMP | 0.658 | *** | 0.630 | *** | ||||
| Total R2 | 0.127 | 0.219 | 0.707 | 0.739 | ||||
| Moderation Specific Statistics | Sub-Samples: | Mono-Cultural | Multicultural | Difference | |||
|---|---|---|---|---|---|---|---|
| Hypothesis | Relation | Estimate (st.) | Sig. (p) | Estimate (st.) | Sig. (p) | z-score (sig.) | Result |
| H5a | PERF_IND → PERF_COMP | 0.199 | 0.012 | 0.451 | *** | 3.872 ** | Valid |
| H5b | PERF_ TEAM → PERF_COMP | 0.842 | *** | 0.606 | *** | −1.985 * | Valid |
| Total R2 | 0.828 | 0.727 | |||||
© 2020 by the authors. Licensee MDPI, Basel, Switzerland. This article is an open access article distributed under the terms and conditions of the Creative Commons Attribution (CC BY) license (http://creativecommons.org/licenses/by/4.0/).
Share and Cite
Cizmaș, E.; Feder, E.-S.; Maticiuc, M.-D.; Vlad-Anghel, S. Team Management, Diversity, and Performance as Key Influencing Factors of Organizational Sustainable Performance. Sustainability 2020, 12, 7414. https://doi.org/10.3390/su12187414
Cizmaș E, Feder E-S, Maticiuc M-D, Vlad-Anghel S. Team Management, Diversity, and Performance as Key Influencing Factors of Organizational Sustainable Performance. Sustainability. 2020; 12(18):7414. https://doi.org/10.3390/su12187414
Chicago/Turabian StyleCizmaș, Elena, Emőke-Szidónia Feder, Mădălina-Dumitrița Maticiuc, and Silvia Vlad-Anghel. 2020. "Team Management, Diversity, and Performance as Key Influencing Factors of Organizational Sustainable Performance" Sustainability 12, no. 18: 7414. https://doi.org/10.3390/su12187414
APA StyleCizmaș, E., Feder, E.-S., Maticiuc, M.-D., & Vlad-Anghel, S. (2020). Team Management, Diversity, and Performance as Key Influencing Factors of Organizational Sustainable Performance. Sustainability, 12(18), 7414. https://doi.org/10.3390/su12187414
