Abstract
Tons of anthropological activities contribute daily to the massive amount of lignocellulosic wastes produced annually. Unfortunately, their full potential usually is underutilized, and most of the biomass ends up in landfills. Lignocellulolytic enzymes are vital and central to developing an economical, environmentally friendly, and sustainable biological method for pre-treatment and degradation of lignocellulosic biomass which can lead to the release of essential end products such as enzymes, organic acids, chemicals, feed, and biofuel. Sustainable degradation of lignocellulosic biomass via hydrolysis is achievable by lignocellulolytic enzymes, which can be used in various applications, including but not limited to biofuel production, the textile industry, waste treatment, the food and drink industry, personal care industry, health and pharmaceutical industries. Nevertheless, for this to materialize, feasible steps to overcome the high cost of pre-treatment and lower operational costs such as handling, storage, and transportation of lignocellulose waste need to be deployed. Insight on lignocellulolytic enzymes and how they can be exploited industrially will help develop novel processes that will reduce cost and improve the adoption of biomass, which is more advantageous. This review focuses on lignocellulases, their use in the sustainable conversion of waste biomass to produce valued-end products, and challenges impeding their adoption.
1. Introduction
Worldwide, the large-scale manufacture of a wide range of chemicals and synthetic polymers depends on fossil resources [1]. However, our fossil resources are dwindling, and their use causes devastating environmental effects, which has led to an ongoing search for alternative and viable sources that can replace fossil fuels and still provide valuable end products [2]. One of the identified sources is lignocellulosic biomass, which is currently the most abundant bio-renewable biomass on earth, and it contains cellulose, which is the most widely available organic polymer [3,4]. Biomass is a foreseeable material for producing energy and its use holds promise in environmental sustainability [5]. Lignocellulosic biomass is readily available worldwide, especially from food wastes [2]. Its use will not put pressure on our food supplies as waste is remarkably lower in cost than crude oil and is produced frequently from anthropological activities. It also has a lower cost than any of the other agriculturally important feed stocks, and for these reasons is being considered as a genuine candidate for raw materials used to produce biofuels, commodity chemicals, and polymers that will, in turn, provide significant economic value and environmental friendliness [2,3,6].
Biomass which comes from lignocellulose comprises lignin and polysaccharides such as cellulose, hemicellulose, pectin, ash, minerals, and salts [7]. Cellulose and hemicellulose comprise different sugars, while lignin is an aromatic polymer. Cellulose and lignin are said to be the two most abundant polymers [8,9]. Lignocellulose represents a valuable resource of largely unexplored sustainable carbon [10]. It is of extreme essence to separate lignocellulose into its useful individual components. Various kinds of pre-treatment methods are employed, as pre-treatment is vital to enable access to and biodegradation of these components to allow for further enzymatic or chemical action, which in turn allows valuable compounds via further chemo-catalytic or microbial production processes. For this reason, focus in recent times has shifted to developing valorization methods of lignocellulosic biomass, which will cause improvements in the fields of chemical and microbial synthesis of the biomass [11].
Using lignocellulosic biomass as feedstock to produce energy has become very appealing as it eliminates competition with food crops, and they are naturally available in abundance [3]. Sources of lignocellulosic feedstock include agricultural residues and even municipal sludge, which contain high organic contents [12]. Majorly agricultural, forest, and agro-industrial activities generate tons of lignocellulosic wastes every year, and these sources present readily purchasable, economically affordable, and renewable biomass, which will be raw materials for various lignocellulose-based industrial and biotechnological applications [13,14,15]. Unfortunately, the entire biomass is not being harnessed, as it ends up as waste in the form of pre- and post-harvest agricultural losses and wastes from the food-processing industry with these wastes ending up in landfills [16]. Globally, researchers are focusing on developing and discovering processes and technologies which rely on natural biomass for producing the same valuable polymers obtained from more expensive and exhaustible fossil sources [17]. Despite lignocellulose’s promising outlook, its physico-chemically recalcitrant nature and the high processing costs have put a damper on its being used globally [18,19]. Thus, to address this problem, further studies on lignocellulolytic enzymes are vital as they will lead to the sustainable hydrolysis of lignocellulosic biomass [20]. The issue with attempting to increase the use of lignocellulosic waste has been around for decades. Several traditional applications in diverse industries already exist. These include paper and pulp production, biomass fuels, composting, and animal feed. Recently, novel applications for lignocellulosic have been identified in several other fields like waste management and textiles [21]. Although there are over a dozen enzymes capable of degrading lignocellulose, the available literature focuses mainly on lignin degraders such as laccase and peroxidase. For cellulolytic enzymes, cellulase and hemicellulase are the most widely discussed for their green potential. Additionally, fungal and other sources have been investigated more than bacterial sources, which are just beginning to be explored and receive research focus and attention. To succeed in any lignocellulose-based industry, there must be knowledge on how lignocellulose is broken down, especially under natural conditions that can then be attempted or mimicked in the laboratory or industry at a bigger scale [22]. This review aims to look at lignocellulolytic enzymes specifically and then their various industrial and biotechnological applications.
2. Lignocellulolytic Enzymes
Lignocellulolytic enzymes are biocatalysts involved in the breakdown of lignin and cellulosic materials into their components for further hydrolysis into useful products. Sometimes referred to as lignocellulases, they include hydrolytic enzymes that degrade recalcitrant lignocellulose, a component of plant biomass. Studies show that lignocellulolytic enzymes can be characterized as a large group of mainly extracellular proteins, which include ligninolytic enzymes (peroxidases and oxidases) and hydrolytic enzymes (cellulases, hemicellulases, pectinases, chitinases, amylases, proteases, esterases, and mannanases) [23]. Enzymes are macromolecules produced by living organisms that, when introduced into a reaction or system, can help accelerate biological/biochemical reactions. They aid and spur on converting substrates into useful end products as they give proper conditions for reactions to occur [24,25]. All known enzymes fall into one of the six main classes: oxidoreductases, transferases, hydrolases, lyases, isomerases, and ligases [24]. The ligninolytic enzymes belong to the class of oxidoreductases, while the hydrolytic enzymes belong to hydrolases [26].
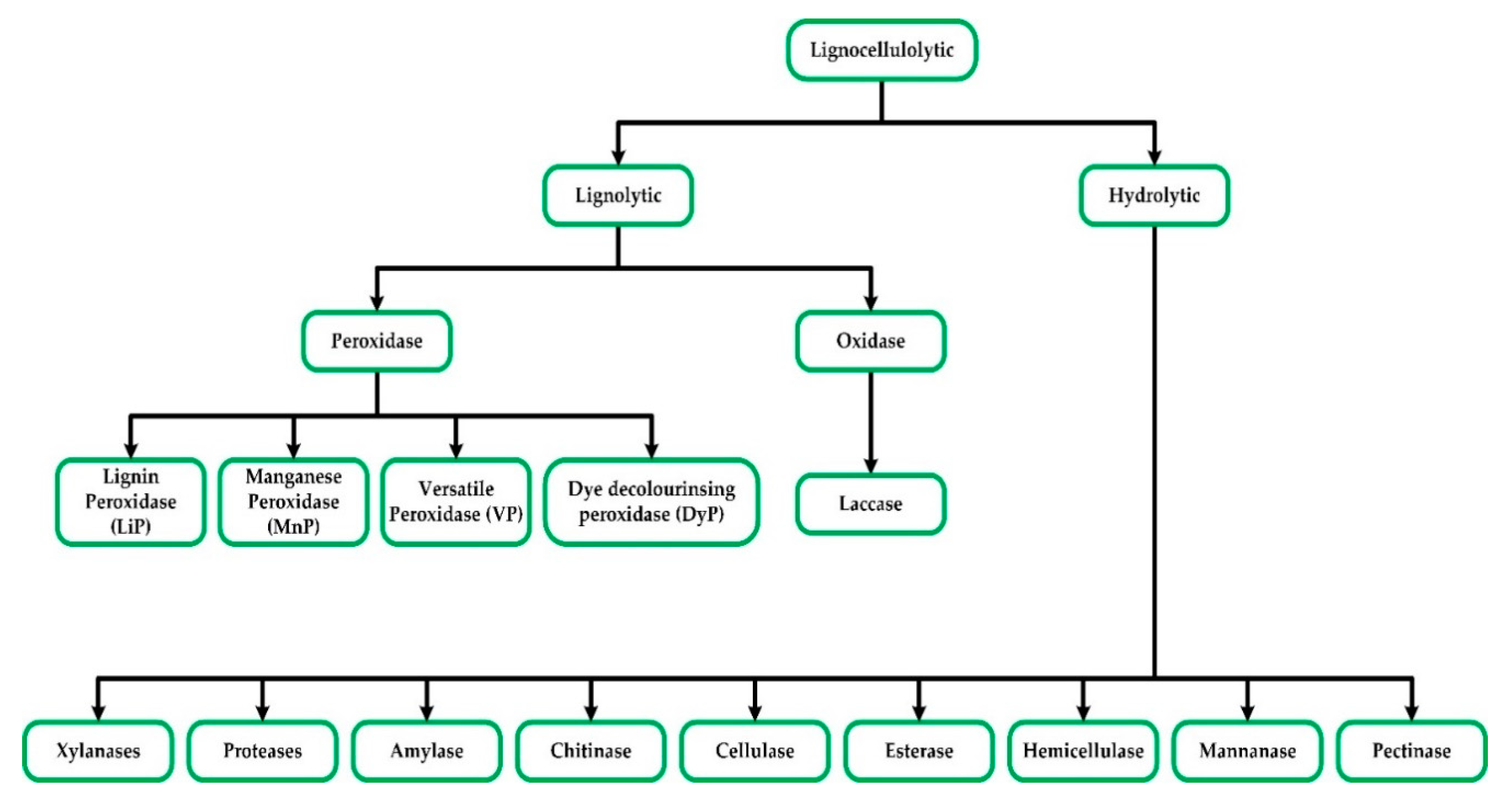
Fungi are the best-known microorganisms for breaking down lignocellulose into its three significant polymers. However, since the substrates are insoluble, both bacterial and fungal degradation have to occur extracellularly [27]. Lignocellulolytic fungi such as Aspergillus, Penicillium, Schizophyllum, Trichoderma, Phanerochaete, and Sclerotium have been studied and are known to be able to produce enzymes extracellularly in large quantities [22]. However, producing lignocellulolytic bacterial enzymes has the following attractions: bacteria grow more rapidly than their fungal counterparts, are capable of having multi-enzyme complexes that possess increased functionality and are more specific, and can handle a lot more in terms of adapting to different kinds of environmental stress [19]. For these reasons, bacteria are being considered as vital sources of important enzymes and metabolites and are very flexible genetically. Actinomycetes studies show that many rare genera are yet to be explored and manipulated for their biotechnological and industrial potentials. As a result, more studies on unique ecological environments could yield the discovery of novel communities that produce metabolites that could become great contributors to the future of green technology [17,28]. Microorganisms are generally known to have two types of extracellular enzymatic systems, as shown in Figure 1. They have the hydrolytic system, which takes care of hemicellulose and cellulose degradation via hydrolases production. They also have a unique oxidative and extracellular ligninolytic system, which depolymerizes lignin [27]. On this premise, lignocellulolytic enzymes, based on their enzymatic systems, are either ligninolytic or hydrolytic.
Figure 1.
Various lignocellulolytic enzymes grouped according to their enzymatic systems.
The process of obtaining ethanol and other useful materials from lignocellulose requires four crucial processes, as shown in Figure 2, the first being pre-treatment. It favors interfering with the size, structure, and chemical composition of lignocellulosic biomass to allow hydrolysis, which is the next step to take place [29]. Several methods of pre-treatment have been studied and employed and they include physico-chemical, thermo-physical, and biological methods of pre-treatment. The biological methods are environmentally friendly as the enzymes used do not affect the environment negatively and are safe even from a public health perspective [30]. There is a billion-dollar industry for enzymes that is already providing jobs and showing great promise, especially in developing countries [8,14]. Under the right conditions, cellulolytic and hemicellullolytic enzymes break down lignocellulose and produce higher yields of biogas and other valuable by-products after undergoing pre-treatment [31,32]. After hydrolysis, fermentation, product separation, and purification follow before product recovery. The latter are referred to as downstream steps and are vital to ensuring the entire production is optimized. This step enables one to attain optimum yield, the highest enzymatic activity, and purest possible products [33].
Figure 2.
Step-by-step process of lignocellulose conversion.
2.1. Lignin-Degraders (Ligninolytic Enzymes)
Lignin has a high molecular weight and insolubility, making it structurally complex and contributing to its being extremely hard to break down. As a result of its complex structure, lignin is chemically recalcitrant to degradation by most organisms and due to linkage heterogeneity, lignin cannot be cleaved by hydrolytic enzymes, as observed for degradation of the other cell wall components of lignocellulosic biomass [34]. Lignin is a non-carbohydrate polymer built from the oxidative pairing of building blocks called monolignols. This pairing is what is referred to as linkages, and monolignols can be linked in several ways varying from species to species, hence the term linkage heterogeneity [34]. Lignin breakdown via microorganisms can be complex and complicated as the microorganism has to pass through several hurdles that arise from the structure of lignin to be considered a promising candidate for lignin degradation. They are: (i) it is an extracellular enzymatic system; (ii) it has an oxidative mechanism of enzyme degradation and not hydrolytic because lignin has a structure that contains carbon-carbon and ether bonds; and (iii) it possesses less specificity when compared to hydrolytic enzymes due to the irregular stereochemistry of lignin [35]. Figure 3 and Figure 4 show the enzymatic reactions of ligninolytic enzymes to release monolignols. In summary, ligninolytic enzymes are extracellular, oxidative, and unspecific enzymes whose reactions cause the production of products that require several oxidative reactions as they are very unstable. They are, however, vital in initiating the initial steps to depolymerise lignin [36,37]. Ligninolytic enzymes initiate the breaking down of lignin and are either peroxidases or oxidases. Table 1 shows a summary of the characteristics and occurrence of these two groups. Various microorganisms, fungi, and bacteria have been used to produce these enzymes [38], and the optimal conditions and organisms used successfully are captured in Table 1.
Figure 3.
Enzyme reactions of peroxidase to release monolignols.
Figure 4.
Enzyme reactions of laccase to release monolignols.
Table 1.
Summary of characteristics of ligninolytic enzymes.
Peroxidases are ubiquitous enzymes that initiate and facilitate lignin’s oxidation. They are also responsible for the oxidation of other phenolic compounds using hydrogen peroxide (H2O2) alongside a mediator [48]. They use hydrogen peroxide (H2O2) as co-substrates and are mostly heme proteins with an affinity for diverse substrate that include organic and inorganic compounds. Figure 3 shows their mechanism as they accelerate oxidations that in turn result in the formation of free radicals (e.g., phenoxyl and aryl cation radicals), reactive cations, (e.g., Mn3+), or anions (e.g., OCl−) which are involved in the degradation of lignin to release monolignols and humic substances, the oxidation of toxic compounds and nonspecific defense reactions [44,46]. This makes them suitable for industrial applications, as detailed in Figure 5.
Figure 5.
Snapshot of industrial and biotechnological applications of peroxidase as identified in different industries.
Peroxidases known to degrade lignin include lignin peroxidase (LiP), manganese peroxidase (MnP), versatile peroxidase (VP), and dye-decolorising peroxidase (DyP) [25,45]. LiP, MnP, and VP are members of the plant and microbial peroxidases superfamily. They are class II extracellular fungal peroxidases. Lignin peroxidases are secreted mainly by the white-rot fungus during secondary metabolism.
Once co-substrates such as H2O2 and mediators like veratryl alcohol are present, LiP can break down lignin and other phenolic compounds. LiP is central to the biodegradation of lignin [49]. LiPs are strong oxidants with high-redox potential and low optimum pH that oxidize the major non-phenolic structures of lignin. Lignin peroxidase (LiP) is noticeable by its unique ability to withdraw an electron from non-phenolic aromatic substrates. The resulting cation radicals can undergo a variety of reactions that include benzylic alcohol oxidations, cleavage of the aliphatic side chain and aryl ether linkages, ring-opening, and fragmentation into smaller compounds. The cation radicals’ typical reactions are determined by the substituents on the aromatic ring [50].
MnP is an extracellular heme enzyme whose principal source is the lignin-degrading basidiomycetes fungus. It is an Mn-dependent enzyme vital to the oxidation of various phenolic substrates and even more recalcitrant non-phenolic lignin. MnP converts Mn2+ into the oxidant Mn3+ via a series of reactions. Mn2+ is what instigates the production of MnP, which infers that it acts as a substrate for MnP production while the Mn3+ that MnP generates is more functional as a mediator for oxidising various phenolic compounds [51].
VP enzymes possess the catalytic capabilities of MnP and LiP as seen in Figure 3, which means they are capable of oxidising Mn2+, MnP, LiP Mn, methoxybenzenes, and Horseradish Peroxidase. VP can oxidize substrates in the absence of manganese as opposed to other peroxidases. It also has extraordinary broad substrate specificity and can oxidize both phenolic and nonphenolic lignin model dimers. Thus, it is considered a great candidate for the bioremediation of severe pollutants and biotechnological applications in industrial processes [52].
DyPs are known to occur in fungi and bacteria. They are members of a new superfamily of heme peroxidases commonly called dye-decolourising peroxidases that are phylogenetically unrelated to the classical LME peroxidases LiP, MnP, and VP. DyP enzymes are known originally to oxidize high-redox potential anthraquinone dyes and also oxidize lignin model compounds. DyP has broad substrate specificity and functions well under much lower pH conditions [34].
The second major group of lignin-degrading enzymes is laccases. They occur in plants, fungi, and bacteria and are part of the multicopper oxidase superfamily. They are involved in one-electron oxidation with the concomitant four-electron reduction of molecular oxygen to water. They are stable and robust biocatalysts [53]. Laccases are considered to be extracellular enzymes secreted by various fungi during secondary metabolism. High yields of laccase can be obtained by various fermentation modes like submerged and solid-state fermentation using economically cheaper and more readily available agricultural waste residues as excellent sources of substrates for its production [54]. Laccases are part of the multicopper oxidase family that occurs in plants, fungi, insects, and bacteria. They are responsible for catalyzing the oxidation of an array of substrates ranging from reduced phenolics to aromatic compounds. The use of dioxygen (O2) as a cheap and ubiquitously present co-factor, as seen in Figure 4, has made laccases a preferred subject of enzyme technology-oriented research [55]. They are involved in lignin’s depolymerization, resulting in different phenols that serve as nutrients and food sources for microorganisms. Laccases are a group of ubiquitous, oxidoreductase enzymes that show promise for future biotechnological and bioremediation applications. The substrate specificity and affinity of laccase are known to sometimes vary with alterations in pH. For these reasons, it is receiving a lot of attention as it will prove to be valuable in biotechnological applications, especially in the pre-treatment of recalcitrant lignocellulosic biomass for biofuel production. Industries such as paper and textiles are already applying lignin-degrading enzymes alongside wastewater treatment and the degradation of herbicides [56]. Figure 5 and Figure 6 highlight the applications of laccase and peroxidase.
Figure 6.
Snapshot of industrial and biotechnological applications of laccase as identified in different industries.
Applications of Ligninolytic Enzymes
Lignin-degrading enzymes are a vital part of the use of lignocellulosic biomass for biofuel production [57]. Using lignocellulosic substrate to produce alternative fuels requires delignification to release cellulose and hemicellulose, depolymerization of the carbohydrate polymers to produce free sugars, and fermentation of the sugars to valued-end products.
LiP, MnP, VP, and laccase work in the delignification and biobleaching of wood pulp, replacing chlorine-based delignification. They can also be applied in the decolorization of the dye wastewater from the textile industry, decolorization of effluent and effluent treatment in distilleries and waste treatment plants [34]. They are also applied in the paper and pulp industry [58,59] for biopulping and biobleaching. Biopulping involves treating wood chips with lignin-degrading microbes, which changes the lignin in the cell wall and makes the wood chips softer and causes the paper to be stronger. Biobleaching uses ligninolytic enzymes to bleach pulp to the required color. Laccase breaks down lignin and decolorises pulp and can be used in both biobleaching and biopulpling.
They also participate in the humification of various phenolic substances produced from the decomposition of lignin in a soil environment and can detoxify harmful xenobiotic compounds through polymerization, copolymerization with other substrates, or binding to humic substances [55]. Lignin-degrading enzymes show potential in treating herbicides from soil and drain water. Laccase degrades unwanted pollutants and their derivatives. It is regarded as a green biodegrading agent as a result of its ligninolytic abilities and can degrade xenobiotics and polynuclear aromatic hydrocarbons (PAHs) [53].
2.2. Hydrolytic Enzymes
Hydrolytic enzymes, also known as hydrolases, break down biomolecules such as esters, peptides, glycosides, protein, lipids, nucleic acids, carbohydrate, and fat molecules into their simplest units [60]. Hydrolytic enzymes alter major chemical bonds in toxic molecules, thereby causing their toxicity to reduce drastically. They are readily available, lack co-factor stereo selectivity, and tolerate the addition of water-miscible solvents. Hydrolytic enzymes are involved in lignocellulosic biodegradation, and they include cellulases, hemicellulases, pectinases, chitinases, amylases, proteases, esterases, and mannanases [61,62]. These enzymes catalyze the hydrolytic cleavage of C-O, C-N, O-P, C-C, and other single bonds [63,64]. Table 2 summarizes the characteristics and occurrence of these enzymes involved in cellulose and hemicellulose degradation. The modes of fermentation employed previously to produce them successfully is stated with the best conditions for them to be detected and produced.
Table 2.
Summary of characteristics of cellulolytic enzymes.
Microbial hydrolysis of lignocellulosic waste and fermentation of resulting sugars is a promising strategy to produce desired metabolites and biofuel from cellulose [4]. Hydrolytic microorganisms possess the ability to form synergistic relationships with each other, which enables them to break down polysaccharides that make up lignocellulosic biomass [1]. Cellulolytic enzymes, generally referred to as glycosyl hydrolases, are grouped into different families depending on their sequence homologies.
Cellulases refer to enzymes that hydrolyze the β-1, 4-glycosidic linkages of cellulose to produce glucose, cellobiose, and cello-oligosaccharides primarily. Cellulases’ potential in converting lignocellulosic waste material into useful end products has made them the focus of recent research. Patel et al. [33] in 2019 reviewed them and considered them the most prominent of the enzymes involved in the microbial breakdown of lignocellulosic waste. Chadha et al. [72] looked at their production using recent technologies and from various microbial sources. Tiwari [67] in 2018 wrote on using metagenomics to find and explore novel cellulases for further application in biorefineries.
During the enzymatic breakdown, reducing sugars that are acted on by yeast and bacteria to release ethanol can only do so after cellulose is broken down by cellulase to make the sugars available. Cellulase are generally divided into exoglucanases (EC 3.2.1.74), endoglucanases (EC 3.2.1.4), cellobiohydrolases (EC 3.2.1.91), and lastly β-glucosidases (EC 3.2.1.21) [8,80,81]. To function correctly, endoglucanases, exoglucanases, and β-glycosidases must be stable in the exocellular environment and may form a ternary complex with the substrate [27,82]. It is important to note that microorganisms capable of degrading cellulose produce a battery of enzymes with different specificities that must work together to get results.
Exoglucanases work on the reducing or nonreducing ends of cellulose chains leading to a release of glucose units, while endoglucanases hydrolyze β-1,4-glycosidic bonds randomly inside the cellulose chains causing a release of shorter polysaccharides. Cellobiohydrolases cleave glycosidic bonds at nonreducing ends and release cellobiose units. These enzymes are particularly crucial in hydrolyzing crystalline cellulose because of their processivity. β-glucosidases enzymes participate in the hydrolysis of cellobiose units to monomeric glucose. The exo-cellobiohydrolases and the endoglucanases act together to hydrolyze cellulose to small cello-oligosaccharides. The oligosaccharides (mainly cellobiose) are subsequently hydrolyzed to glucose by a major β-glucosidase. For cellulose to be completely hydrolyzed, the synergistic involvement of these enzymes is necessary. The process reveals (endo-exo) synergy between endoglucanases (endo-acting (for the cellulose chain)) and exoglucanases (exoacting enzymes). Exoglucanases act on the reducing and nonreducing ends (exo-exo synergy), between cellobiohydrolases and β-glucosidases, and between catalytic and carbohydrate-binding domains. Cellulase enzymes hydrolyze the crystalline cellulose cores. The endoglucanases randomly find surface sites at locations along the cellodextrin and insert a water molecule in the β−(1,4) bond, creating a new reducing and non-reducing chain end pair. β-D glucosidases (cellobiases) act to hydrolyze cellobiose, the product of cellulase action, thus relieving the system of the end product [63]. Only when these three enzymes work together that cellulose is wholly hydrolyzed to glucose or fully mineralized to H2O and CO2 [17,83], as seen in Figure 7. The by-products of cellulose hydrolysis are sugars which act as carbon and energy sources for microorganisms.
Figure 7.
Enzymatic breakdown of lignocellulosic biomass to simple sugars.
Microbial cellulase systems can be either complexed or non-complexed [4,53]. Both bacteria and fungi can produce cellulolytic complexes [84]. In aerobic bacteria and most actinomycetes, cellulases are non-complexed or free, secreted extracellularly using specific secretion pathways. Hemicellulose biodegradation requires the action of accessory enzymes such as xylan, esterases, ferulic and p-coumaric esterases, α-l-arabinofuranosidases, and α-4-O-methyl glucuronosidases acting synergistically to hydrolyze wood xylans and mannans. Mannan and xylan are the highest hemicellulose components, and their total hydrolysis involves an enzyme system made up of different enzymes [42,59,85,86,87]. Their degradation is essential to the breakdown of cellulose because they are known to inhibit cellulase activities. Thus, their breakdown, which means they are absent, will improve the hydrolysis of cellulose.
In this regard, proper combinations of appropriate types and amounts of hydrolytic enzymes are necessary to break down lignocellulose biomass. Identifying unique strains of microorganisms that can produce multiple hydrolytic enzymes will promote the biological conversion of lignocellulose biomass to biofuels.
Hemicelluloses are broken down into monomeric sugars and acetic acid and are grouped according to how they act on specific substrates. Cellulase and xylanase are capable candidates for the absolute breakdown of cellulose and hemicellulose in biomass [53]. Cellulase is responsible for disintegrating cellulose into its constituents, and xylanase disintegrates hemicellulose. Xylanases (E.C. 3.2.1.8), can also be referred to as endo-β-1,4-xylan-xylanohydrolase and come from the glycoside hydrolases (GH10) family, which catalyzes the hydrolysis of xylan into xylooligosaccharides, xylobiose, and D-xylose.
Xylanases typically consist of one or more catalytic domains and a variety of non-catalytic accessory domains [77]. Xylanases, like many other cellulolytic and hemicellulolytic enzymes, are highly modular in structure. Xylanases can be divided into two groups and this classification is dependent on their isoelectric point and molecular mass. The first group comes from the glycanase family 10 and has characteristic low pI values and high molecular weight. On the other hand, the other group is from the glycanase family 11 and the reverse is the case—high pI and low molecular weight. The catalytic domains for the two families differ in their molecular masses, net charge, and isoelectric points and may play a major role in determining specificity and reactivity. Table 2 shows the isoelectric points of all enzymes discussed. Biochemically and structurally, the two families are unrelated. The release of reducing sugars from purified xylan is highly dependent on the xylanase pI. Isoelectric points for endoxylanases from various microorganisms vary from 3 to 10. Because fungal xylanases are less thermostable than bacterial xylanases, research to discover thermo-stable hemicellulases more adaptable to industrial and biotechnological applications is underway because thermostability means they can withstand high temperatures. This makes for improved hydrolysis, substrate solubility and lowers contamination risk [86,87]. Further probe reveals bacterial microbes will be preferable for xylanase production when compared to their fungal counterparts for the following reasons: (i) with fungi, there is co-production of highly viscous polymers; (ii) the cultivation of fungi is harder as it is characterized by slow generation time; and (iii) low oxygen penetration. Xylanase production comes majorly from actinomycetes and bacterial species Streptomyces sp., Bacillus sp., and Pseudomonas sp. with pH range of 5.0–9.0 and optimal temperatures between 35 and 60 °C. [88,89].
Only the combined action of three significant enzymes: endoxylanases, exoxylanases, and β-xylosidases, can result in the breakdown of the xylan backbone in hemicellulose. Endoxylanases (EC 3.2.1.8) cleaves the β-1,4 bonds of xylan backbone. Exoxylanases (EC 3.2.1.37) hydrolyze β-1,4 bonds of xylan from the non-reducing ends and release xylooligosaccharides. β-Xylosidases then cleave the xylobiose and xylooligosaccharides, leading to the release of xylose.
Amylases (E.C.3.2.1.1) are enzymes that catalyze the hydrolysis of internal β-1,4-glycosidic linkages in starch in low molecular weight products, such as glucose, maltose, and maltotriose units. They are an important group of enzymes used in the starch processing industry to convert starch to high fructose syrups [73]. Microbial amylases are more advantageous and favored than the chemical hydrolysis of starch in starch processing industries. Their advantages include improved economics, elimination of neutralization steps, more stable products, higher yield, specificity, and greater control over amylolysis. They also work well at high temperatures, which invariably brings down the chances of contamination and unwanted reactions [26,53]. There are α-amylases (1,4-α-D-glucan-glucanohydrolase, E.C. 3.2.1.1), β-amylases (1,4-α-D-glucanomaltohydrolase, E.C. 3.2.1.2), and glucoamylases (1,4-α-D-glucan-glucanohydrolase, E.C. 3.2.1.3). Bacterial strains are preferred among amylase producers as they are easy to cultivate, possess a fast growth rate, and are highly amenable for recombinant enzyme production.
Mannanases hydrolyze β-1,4-glycosidic bonds internally and belong to GH family 5 [90]. Esterases, on the other hand, hydrolyze short-chain molecules rather than long-chain acylglycerols. In aqueous solution, esterases can help in the breakdown of esters into acid and alcohol. Pectinases are a group of enzymes that cause the degradation of pectic substances via hydrolysis of the glycosidic bonds in pectic polymers. This can be achieved by depolymerization (hydrolases and lyases) or de-esterification (esterases) reactions. On this premise, we have esterases or depolymerases based on their mode of action on pectin substances. Pectinases from microbial sources have been found to have low activity and be less tolerant of extreme conditions such as acidic, alkaline, and high temperature, leading to search for recombinant pectinases able to withstand adverse conditions [91].
Proteases are responsible for hydrolyzing peptide bonds found in proteins and polypeptides, and can be referred to as proteinases or proteolytic enzymes [63,92]. They are generally ubiquitous enzymes that can be found in all living organisms as they are necessary for cell signaling, differentiation, cell growth, and metabolism. They produce small peptides and amino acids which the body needs. They also help in turning over cellular proteins which are like the actions of the mammalian digestive biocatalysts trypsin, chymotrypsin, and pepsin. Proteases can modify proteins by cleaving them. Commercially, they represent 60% of industrial enzymes in the market. Proteases can be grouped based on their origin, catalytic activity, and nature of the reactive group in the catalytic site. The protease enzymes occur majorly in animals, plants, and microorganisms (both bacterial and fungal). Proteases from microbial sources are of high commercial value when compared to proteases obtained from animal and plant sources. Proteases can be grouped into two, endopeptidases and exopeptidases, based on the catalysis of the peptide chain—the active site. Endopeptidases cleave the substrate’s internal peptide bond and are further grouped based on the position of the active sites into serine, aspartic, cysteine, metallo, glutamic acid, and threonine protease, but exopeptidases cleave the peptide bond from the substrate’s carboxy or amino end [26,61].
Chitinases are another class of hydrolases that catalyze the degradation of chitin, an insoluble linear β-1,4-linked polymer of N-acetylglucosamine (GlcNAc) to produce monomer and oligomer units. Chitin is a major constituent of the shells of crustaceans, exoskeletons of insects, and cell walls of a variety of fungi. Chitinases can be found in various actinomycetes and have some distinct abilities like thermostability and activity in a wide pH range, making them very suitable for industrial applications [93]. Chitinases are involved in many aspects of the fungal life cycle such as the cell wall remodeling and breakdown of exogenous chitin as a nutrient source. Chitinases are grouped into two, exochitinases and endochitinases. Endochitinases (E.C. 3.2.1.14) randomly cleave chitin at internal sites leading to production of chitotriose, chitotetraose, and diacetylchitobiose. Exochitinases on the other hand can be further classified into two subcategories: (i) chitobiosidases (E.C. 3.2.1.29), which are involved in the release of diacetylchitobiose from the nonreducing end of chitin, and (ii) β-1,4-N-acetyl glucosaminidases (E.C. 3.2.1.30), which cleave the products of endochitinases and chitobiosidases, generating N-acetyl-D-glucosamine units. Based on the amino acid sequence, chitinases are grouped into three families of the glycosyl hydrolases superfamily. Family 18 contains chitinases from bacteria, fungi, and animals. Family 19 consists of plant chitinases and some Streptomyces chitinases, whereas family 20 consists of β-N-acetylhexosaminidase from Vibrio harveyi, Dictyosteliumdiscoideum, and humans [75,81].
Applications of Cellulolytic Enzymes
Hydrolytic enzymes are involved in biodegradation of hydrocarbons and other polymers that do not readily degrade in the environment. Amylases, proteases, and xylanases are used in different areas such as the food industry, feed additives, biomedical sciences, and chemical industries [94,95]. Proteases are already used widely in varying capacities in the food, leather, detergent, and pharmaceutical industries, and cheese production. Esterases are used in the textile industry as a cost-effective and eco-friendly alternative. Mannanase is used in the paper and pulp, textile, and pharmaceutical industries. Xylanases improve pulp bleachability when they are applied to treat rice straw pulp. For their inherent characteristic of high thermal and pH stability, xylanases are used in the paper and pulp industries. Xylanases also find application in improving the quality of bread, treating of hemicellulose waste, clarifying of fruit and vegetable juices, pre-treatment of forage crops to improve the ruminant feed digestibility, production of ethanol and xylitol, and the degumming of bast fibers such as flax, hemp, jute, and ramie [96]. Amylases have important applications in the bakery, animal nutrition, aquaculture, biofuel, dishwashing and laundry detergent, and paper industries, and are lucrative catalysts in nutrition and healthcare. Amylases can also be applied in textile industries, detergents, and bioethanol producing industries. They are well known for their role in starch hydrolysis [76]. Pectinases are applied in the clarification of fruit juices, degumming of fibers, winemaking, and retting of bast fibers in the food industry. Chitinases are useful in producing biomedical and biocontrol agents. They have also been used as food additives. Detergents, cheese making, treating blood clots, dehiding, and clarification of low-calorie beer are some applications of proteases. They are applied in the leather processing industries, production of peptides, waste recycling and wastewater treatment, meat tenderization and cheese preparation, production of methionine-rich protein, fortification of fruit juices and preparation of protein-rich diets, manufacturing of laundry detergents, catalysis of peptide synthesis in organic solvents, and medical treatment of diseases such as inflammation, tumors, cancer. Cellulolytic enzymes are generally applied in the paper and pulp industry for the bleaching of paper and pulp [58,59,97,98]. A host of lignocellulose-degrading enzymes are applied in the textile industry [9,20,99,100].
As the use of cellulase in the biofuel production chain increases, its demand and related research are expected to grow with a prediction to replace 30% of the petroleum fuels by 2025 [84]. Figure 8 summarizes the applications of cellulase.
Figure 8.
Snapshot of industrial and biotechnological applications of cellulase as identified in different industries.
3. Challenges Impeding the Use of Lignocellulolytic Enzymes
Despite recent efforts, tons of waste generated annually still prove to be a huge expenditure for governments to manage and dispose of. Moreover, the way waste is produced and distributed makes its collection and further application even less attractive. The cost of collecting and processing the waste from the point of generation to disposal proves very costly as a large workforce is required [101]. This is a significant setback in the use of lignocelluloses-based waste as raw material for industrial processes.
While the use of enzymes offers a promising option for unlocking the usefulness in lignocellulosic biomass, without pre-treatment, lignin remains a barrier that makes it impossible to reach cellulose which will undergo further enzymatic action and then be converted to fermentable sugars [102]. Pre-treatment is considered by many to be the most expensive processing step throughout the conversion of lignocellulosic biomass to fermentable sugars [101]. It is a major hurdle in the adoption of lignocellulose-based processes, and Table 3 shows the five major groups of pre-treatment, citing their limitations and advantages.
Table 3.
Limitations and advantages of major pre-treatment methods.
Toxicity and waste are also deciding factors in selecting a pre-treatment process as the use of water or organic solvents results in wastewater as a by-product. This provides another handling step in the process that must be considered to avoid harm to the environment. Additionally, feasibility of lignocellulosic biofuels is still doubtful as some studies have shown that the energy consumed while converting biomass may be more than that to be generated from it [109].
As observed in Figure 2, enzymes can be involved in almost all steps of converting lignocellulosic biomass into valuable by-products. These enzymes, aside from pre-treatment, are also involved in enzymatic hydrolysis, which relies on pH, time, temperature, and substrates. Using genetically engineered species for simultaneous saccharification and fermentation helps to make enzymes more feasible and cost-effective. Enzymes that degrade cellulose and hemicellulose are deployed in the same tank in processes called SSCF (simultaneous saccharification and co-fermentation) and SSF (simultaneous saccharification and fermentation). These are preferred options to SHF (separate hydrolysis and fermentation), where enzymatic saccharification is done separately from fermentation and the risks of contamination and costs are higher [10,104,109]. Smith et al. [110] demonstrated that using engineered xylose fermenting strains could further improve their yield. Wang et al. [111] showed that an engineered Bacillus strain produced a higher yield than the widely used industrial strain and was a good candidate for industry-wide applications. Liu et al. [112] found that introducing specific mutations from one hyper-cellulolytic strain into another is a feasible strategy to improve cellulase production. Zhou et al. [113] were able to improve enzyme activity by 62.19% using modified hosts when compared with wild-type alkaline protease-producing strain B. licheniformis. Presently, the use of lignocellulosic materials requires more technological developments to make it more feasible, cost-effective, and compatible in the real industrial sense.
4. Conclusions and Future Prospects
Enzymes play a vital role in critical biological processes; that is why lignocellulolytic enzymes’ involvement in turning waste, particularly lignocellulolytic of origin, into useful end products has garnered attention worldwide. It is preferred for its green benefits, which will also generate economic value without any negative impact on public life and health. They have shown success already as energy crops useful in the biorefinery process of producing ethanol, with countries like the US and Brazil already recording sizeable production for general consumption. Looking at the exhaustive nature of fossils and their accompanying harsh effects on the planet, lignocellulose is a welcome replacement as anthropological activities, agricultural and food waste mainly, can produce more than enough raw materials to power biorefineries to produce green products to meet people’s demands. With the world population growing and some sources saying food crises are imminent, there is a need to explore the waste stream source of lignocellulose raw materials to ensure that food that should be used for human consumption is not diverted to energy production. Urgent research is needed to address this impasse, ensuring that the advantages of green energy and products from lignocellulosic sources are not ignored, and the warnings of food availability and security are addressed. Addressing it will also mean finding useful applications for agricultural and food waste in line with Sustainable Development Goal (SDG) 12, responsible consumption and production, and achieving environmentally sound management of wastes throughout their life cycle.
Overcoming the challenges that come with using lignocellulose is largely dependent on discovering feasible, green and cost-effective options of pre-treatment, and lignocellulolytic enzymes can play a huge role in this, once the drawbacks are mitigated. Discovery of novel microbial interactions may uncover simultaneous production of lignocellulolytic enzymes which will help overcome the current challenges in cost and adoption.
Currently, much attention is being given to peroxidase, laccase, and cellulase. Further studies are needed on the other enzymes which have been identified to see if optimization, enzyme cocktails or mixtures, genetic manipulation could provide more successes in separating lignocellulose into its major components for further processing into useful and viable products. Furthermore, bacterial potential for lignocellulolytic action is still in its infancy, and perhaps many new enzymes that may possess attractive qualities are yet to be discovered.
As we strive for sustainability in our processes, best practices for waste management are vital, and achieving positive uses for lignocellulose biomass will reduce the volume of waste ending up in landfills and assist in providing the required re-using and recycling frameworks for our growing waste pool. A better understanding of the enzymes involved in lignocellulose disintegration will go a long way in helping to resolve the situation.
Further research is needed to discover unexplored microbial communities that hold promise for lignin breakdown and cellulolytic potentials. Upon discovery, technological advances can help to replicate the optimal environments so that they can be grown in the laboratory, further studied, and applied for advances in biotechnology. It is anticipated that as new knowledge is gathered on lignocellulolytic enzymes, new areas of application will be uncovered.
Author Contributions
Conceptualization, O.B.C. and M.R.; writing—original draft preparation, O.B.C.; writing—review and editing, H.A.T. and M.R.; supervision, H.A.T., N.I., and M.R.; funding acquisition, M.R. All authors have read and agreed to the published version of the manuscript.
Funding
The authors would like to express their appreciation to Universiti Sains Malaysia RUI grant (1001/PTEKIND/8011044) for the support and research facilities for this study.
Acknowledgments
The authors are very thankful to Segun Ayejuyo from Department of Chemistry, University of Lagos, Akoka, Yaba, Lagos, Nigeria for proof-reading and English corrections.
Conflicts of Interest
The authors declare no conflict of interest.
References
- Tsegaye, B.; Balomajumder, C.; Roy, P. Microbial delignification and hydrolysis of lignocellulosic biomass to enhance biofuel production: An overview and future prospect. Bull. Natl. Res. Cent. 2019, 43, 51. [Google Scholar] [CrossRef]
- Koupaie, E.H.; Dahadha, S.; Lakeh, A.B.; Azizi, A.; Elbeshbishy, E. Enzymatic pretreatment of lignocellulosic biomass for enhanced biomethane production-A review. J. Environ. Manag. 2019, 233, 774–784. [Google Scholar] [CrossRef] [PubMed]
- Chen, H.; Liu, J.; Chang, X.; Chen, D.; Xue, Y.; Liu, P.; Lin, H.; Han, S. A review on the pretreatment of lignocellulose for high-value chemicals. Fuel Process. Technol. 2017, 160, 196–206. [Google Scholar] [CrossRef]
- Sukumaran, R.K.; Singhania, R.R.; Pandey, A. Microbial cellulases Production, applications and challenges. J. Sci. Ind. Res. 2005, 64, 832–844. [Google Scholar]
- Singhania, R.R. Production of Celluloytic Enzymes for the Hydrolysis of Lignocellulosic Biomass. Biofuels 2011, 177–201. [Google Scholar] [CrossRef]
- Yasin, N.H.M.; Mumtaz, T.; Hassan, M.A.; Rahman, N.A. Food waste and food processing waste for biohydrogen production: A review. J. Environ. Manag. 2013, 130, 375–385. [Google Scholar] [CrossRef]
- Brémond, U.; de Buyer, R.; Steyer, J.P.; Bernet, N.; Carrere, H. Biological pretreatments of biomass for improving biogas production: An overview from lab scale to full-scale. Renew. Sustain. Energy Rev. 2018, 90, 583–604. [Google Scholar] [CrossRef]
- Sokan-Adeaga, A.A.; Ana Godson, R.E.E.; Sokan-Adeaga, M.A.; Sokan-Adeaga, E.D. Lignocelluloses: An economical and ecological resource for bio-ethanol production—A review. Int. J. Nat. Res. Ecol. Manag. 2016, 1, 128–144. [Google Scholar] [CrossRef]
- Jaramillo, P.M.D.; Gomes, H.A.R.; Monclaro, A.; Silva, C.O.G.; Filho, E.X.F. Lignocellulose-Degrading Enzymes; Wiley: Hoboken, NJ, USA, 2015; pp. 73–85. [Google Scholar]
- Plácido, J.; Capareda, S. Ligninolytic enzymes: A biotechnological alternative for bioethanol production. Bioresour. Bioprocess. 2015, 2, 23. [Google Scholar] [CrossRef]
- Isikgor, F.H.; Becer, C.R. Lignocellulosic biomass: A sustainable platform for the production of bio-based chemicals and polymers. Polym. Chem. 2015, 6, 4497–4559. [Google Scholar] [CrossRef]
- Den, W.; Sharma, V.K.; Lee, M.; Nadadur, G.; Varma, R.S. Lignocellulosic Biomass Transformations via Greener Oxidative Pretreatment Processes: Access to Energy and Value-Added Chemicals. Front. Chem. 2018, 6, 141. [Google Scholar] [CrossRef]
- Viikari, L. Lignocellulose Modifying Enzymes for Sustaniable Technologies. ACS Symp. Ser. 2003, 855, 30–44. [Google Scholar] [CrossRef]
- Limayem, A.; Ricke, S.C. Lignocellulosic biomass for bioethanol production: Current perspectives, potential issues and future prospects. Prog. Energy Combust. Sci. 2012, 38, 449–467. [Google Scholar] [CrossRef]
- Ravindran, R.; Jaiswal, A. Microbial Enzyme Production Using Lignocellulosic Food Industry Wastes as Feedstock: A Review. Bioengineering 2016, 3, 30. [Google Scholar] [CrossRef] [PubMed]
- Demain, A.L.; Newcomb, M.; Wu, J.H.D. Cellulase, Clostridia, and Ethanol. Microbiol. Mol. Boil. Rev. 2005, 69, 124–154. [Google Scholar] [CrossRef] [PubMed]
- Saini, A.; Aggarwal, N.K.; Sharma, A.; Yadav, A. Actinomycetes: A Source of Lignocellulolytic Enzymes. Enzym. Res. 2015, 2015, 279381. [Google Scholar] [CrossRef] [PubMed]
- Ezeilo, U.R.; Zakaria, I.I.; Huyop, F.; Wahab, R.A. Enzymatic breakdown of lignocellulosic biomass: The role of glycosyl hydrolases and lytic polysaccharide monooxygenases. Biotechnol. Biotechnol. Equip. 2017, 7, 1–16. [Google Scholar] [CrossRef]
- Woo, H.L.; Hazen, T.C.; Simmons, B.A.; DeAngelis, K.M. Enzyme activities of aerobic lignocellulolytic bacteria isolated from wet tropical forest soils. Syst. Appl. Microbiol. 2014, 37, 60–67. [Google Scholar] [CrossRef] [PubMed]
- Talebi, A.; Razali, Y.S.; Ismail, N.; Rafatullah, M.; Tajarudin, H.A. Selective adsorption and recovery of volatile fatty acids from fermented landfill leachate by activated carbon process. Sci. Total. Environ. 2020, 707, 134533. [Google Scholar] [CrossRef]
- Malherbe, S.; Cloete, T. Lignocellulose biodegradation: Fundamentals and applications. Rev. Environ. Sci. Bio/Technol. 2002, 1, 105–114. [Google Scholar] [CrossRef]
- Saadeddin, A. The complexities of hydrolytic enzymes from the termite digestive system. Crit. Rev. Biotechnol. 2012, 34, 115–122. [Google Scholar] [CrossRef] [PubMed]
- Mtui, G.Y.S. Lignocellulolytic enzymes from tropical fungi: Types, substrates and applications. Sci. Res. Essays 2012, 7, 1544–1555. [Google Scholar] [CrossRef]
- Lehninger, A.L.; Nelson, D.L.; Cox, M.C. Cell Biochemistry and Function. Lehninger: Principles of Biochemistry, 4th ed.; Nelson, D.L., Cox, M.C., Eds.; W. H. Freeman & Co.: New York, NY, USA, 2004; Volume 23, p. 1119. [Google Scholar] [CrossRef]
- Karigar, C.; Rao, S.S. Role of Microbial Enzymes in the Bioremediation of Pollutants: A Review. Enzym. Res. 2011, 2011, 805187. [Google Scholar] [CrossRef] [PubMed]
- Singh, R.S.; Singh, T.; Pandey, A. Microbial Enzymes—An Overview. In Advances in Enzyme Technology; Elsevier BV: Amsterdam, The Netherlands, 2019; pp. 1–40. [Google Scholar]
- Pérez, J.; Muñoz-Dorado, J.; De La Rubia, T.; Martínez, J. Biodegradation and biological treatments of cellulose, hemicellulose and lignin: An overview. Int. Microbiol. 2002, 5, 53–63. [Google Scholar] [CrossRef] [PubMed]
- Prakash, D.; Nawani, N.N.; Prakash, M.; Bodas, M.; Mandal, A.; Khetmalas, M.; Kapadnis, B. Actinomycetes: A Repertory of Green Catalysts with a Potential Revenue Resource. BioMed Res. Int. 2013, 2013, 264020. [Google Scholar] [CrossRef]
- Mosier, N.; Wyman, C.; Dale, B.; Elander, R.; Lee, Y.; Holtzapple, M.; Ladisch, M.R. Features of promising technologies for pretreatment of lignocellulosic biomass. Bioresour. Technol. 2005, 96, 673–686. [Google Scholar] [CrossRef]
- Shirkavand, E.; Baroutian, S.; Gapes, D.; Young, B.R. Combination of fungal and physicochemical processes for lignocellulosic biomass pretreatment—A review. Renew. Sustain. Energy Rev. 2016, 54, 217–234. [Google Scholar] [CrossRef]
- Kumar, P.; Barrett, D.M.; Delwiche, M.J.; Stroeve, P. Methods for Pretreatment of Lignocellulosic Biomass for Efficient Hydrolysis and Biofuel Production. Ind. Eng. Chem. Res. 2009, 48, 3713–3729. [Google Scholar] [CrossRef]
- Parawira, W. Enzyme research and applications in biotechnological intensification of biogas production. Crit. Rev. Biotechnol. 2011, 32, 172–186. [Google Scholar] [CrossRef]
- Patel, A.K.; Singhania, R.R.; Pandey, A. Production, Purification, and Application of Microbial Enzymes. Biotechnol. Microb. Enzym. 2017, 13–41. [Google Scholar] [CrossRef]
- Abdel-Hamid, A.; Solbiati, J.O.; Cann, I.K. Insights into Lignin Degradation and its Potential Industrial Applications. Adv. Appl. Microbiol. 2013, 82, 1–28. [Google Scholar] [CrossRef] [PubMed]
- De Souza, W.R. Microbial Degradation of Lignocellulosic Biomass. Sustain. Degrad. Lignocellul. Biomass—Technol. Appl. Commer. 2013, 9, 1–13. [Google Scholar] [CrossRef]
- Vandenberghe, L.D.S.; De Carvalho, J.C.; Libardi, N.; Rodrigues, C.; Soccol, C.R. Microbial Enzyme Factories. In Agro-Industrial Wastes as Feedstock for Enzyme Production; Elsevier: Amsterdam, The Netherlands, 2016; pp. 1–22. [Google Scholar]
- Vicuña, R. Ligninolysis: A Very Peculiar Microbial Process. Mol. Biotechnol. 2000, 14, 173–176. [Google Scholar] [CrossRef]
- Underkofler, L.A.; Barton, R.R.; Rennert, S.S. Microbiological process report Production of microbial enzymes and their applications. Appl. Microbiol. 1957, 6, 212–221. [Google Scholar] [CrossRef]
- Yoshida, T.; Sugano, Y. A structural and functional perspective of DyP-type peroxidase family. Arch. Biochem. Biophys. 2015, 574, 49–55. [Google Scholar] [CrossRef]
- De Gonzalo, G.; Colpa, D.I.; Habib, M.; Fraaije, M.W. Bacterial enzymes involved in lignin degradation. J. Biotechnol. 2016, 236, 110–119. [Google Scholar] [CrossRef]
- Rahmanpour, R.; Bugg, T.D. Characterisation of Dyp-type peroxidases from Pseudomonas fluorescens Pf-5: Oxidation of Mn(II) and polymeric lignin by Dyp1B. Arch. Biochem. Biophys. 2015, 574, 93–98. [Google Scholar] [CrossRef]
- Baruah, J.; Nath, B.K.; Sharma, R.; Kumar, S.; Deka, R.C.; Baruah, D.C.; Kalita, E. Recent Trends in the Pretreatment of Lignocellulosic Biomass for Value-Added Products. Front. Energy Res. 2018, 6, 1–19. [Google Scholar] [CrossRef]
- Beckham, G.T.; Johnson, C.W.; Karp, E.M.; Salvachúa, D.; Vardon, D.R. Opportunities and challenges in biological lignin valorization. Curr. Opin. Biotechnol. 2016, 42, 40–53. [Google Scholar] [CrossRef]
- Su, C.; Lei, L.; Duan, Y.; Zhang, K.-Q.; Yang, J. Culture-independent methods for studying environmental microorganisms: Methods, application, and perspective. Appl. Microbiol. Biotechnol. 2011, 93, 993–1003. [Google Scholar] [CrossRef]
- Hofrichter, M.; Ullrich, R. New Trends in Fungal Biooxidation. In Industrial Applications; Springer: Berlin, Germany, 2010; Volume 10, pp. 425–449. [Google Scholar]
- Asina, F.; Brzonova, I.; Kozliak, E.; Kubátová, A.; Ji, Y. Microbial treatment of industrial lignin: Successes, problems and challenges. Renew. Sustain. Energy Rev. 2017, 77, 1179–1205. [Google Scholar] [CrossRef]
- Janusz, G.; Pawlik, A.; Sulej, J.; Świderska-Burek, U.; Jarosz-Wilkolazka, A.; Paszczyński, A. Lignin degradation: Microorganisms, enzymes involved, genomes analysis and evolution. FEMS Microbiol. Rev. 2017, 41, 941–962. [Google Scholar] [CrossRef] [PubMed]
- Lopes, A.; Filho, E.F.; Moreira, L.R.D.S. An update on enzymatic cocktails for lignocellulose breakdown. J. Appl. Microbiol. 2018, 125, 632–645. [Google Scholar] [CrossRef]
- Li, S.; Yang, X.; Yang, S.; Zhu, M.; Wang, X. Techology prospecting on enzymes: Application, marketing and engineering. Comput. Struct. Biotechnol. J. 2012, 2, e201209017. [Google Scholar] [CrossRef]
- Datta, R.; Kelkar, A.; Baraniya, D.; Molaei, A.; Moulick, A.; Meena, R.S.; Formánek, P. Enzymatic Degradation of Lignin in Soil: A Review. Sustainability 2017, 9, 1163. [Google Scholar] [CrossRef]
- Sharma, B.; Dangi, A.K.; Shukla, P. Contemporary enzyme based technologies for bioremediation: A review. J. Environ. Manag. 2018, 210, 10–22. [Google Scholar] [CrossRef]
- Wongwilaiwalin, S.; Rattanachomsri, U.; Laothanachareon, T.; Eurwilaichitr, L.; Igarashi, Y.; Champreda, V. Analysis of a thermophilic lignocellulose degrading microbial consortium and multi-species lignocellulolytic enzyme system. Enzym. Microb. Technol. 2010, 47, 283–290. [Google Scholar] [CrossRef]
- Singh, D.; Gupta, N. Microbial Laccase: A robust enzyme and its industrial applications. Biologia 2020, 75, 1183–1193. [Google Scholar] [CrossRef]
- Couto, S.R.; Toca-Herrera, J.L. Industrial and biotechnological applications of laccases: A review. Biotechnol. Adv. 2006, 24, 500–513. [Google Scholar] [CrossRef]
- Bilal, M.; Rasheed, T.; Nabeel, F.; Iqbal, H.M.; Zhao, Y. Hazardous contaminants in the environment and their laccase-assisted degradation—A review. J. Environ. Manag. 2019, 234, 253–264. [Google Scholar] [CrossRef]
- Nunes, C.S.; Kunamneni, A. Laccases—Properties and applications. Enzym. Hum. Anim. Nutr. 2018, 4, 133–161. [Google Scholar] [CrossRef]
- Parisutham, V.; Kim, T.H.; Lee, S.K. Feasibilities of consolidated bioprocessing microbes: From pretreatment to biofuel production. Bioresour. Technol. 2014, 161, 431–440. [Google Scholar] [CrossRef] [PubMed]
- Asgher, M.; Wahab, A.; Bilal, M.; Iqbal, H.M. Lignocellulose degradation and production of lignin modifying enzymes by Schizophyllum commune IBL-06 in solid-state fermentation. Biocatal. Agric. Biotechnol. 2016, 6, 195–201. [Google Scholar] [CrossRef]
- Rohr, C.O.; Levin, L.N.; Mentaberry, A.N.; Wirth, S.A. A First Insight into Pycnoporus sanguineus BAFC 2126 Transcriptome. PLoS ONE 2013, 8, e81033. [Google Scholar] [CrossRef] [PubMed]
- Prabha, M.; Ravi, V.; Swamy, N.R. Activity of Hydrolytic Enzymes in Various Regions of Normal Human Brain Tissue. Indian J. Clin. Biochem. 2012, 28, 283–291. [Google Scholar] [CrossRef]
- Kucharska, K.; Rybarczyk, P.; Hołowacz, I.; Łukajtis, R.; Glinka, M.; Kaminski, M.A. Pretreatment of Lignocellulosic Materials as Substrates for Fermentation Processes. Molecules 2018, 23, 2937. [Google Scholar] [CrossRef]
- Van Dyk, J.; Pletschke, B. A review of lignocellulose bioconversion using enzymatic hydrolysis and synergistic cooperation between enzymes—Factors affecting enzymes, conversion and synergy. Biotechnol. Adv. 2012, 30, 1458–1480. [Google Scholar] [CrossRef]
- Himmel, M.E.; Ding, S.-Y.; Johnson, D.K.; Adney, W.S.; Nimlos, M.R.; Brady, J.W.; Foust, T.D. Biomass Recalcitrance: Engineering Plants and Enzymes for Biofuels Production. Science 2007, 315, 804–807. [Google Scholar] [CrossRef]
- Arnold, W.N. Hydrolytic Enzymes. Arnold, W.N., Ed.; CRC Press: Boca Raton, FL, USA, 1987; Volume II, Chapter 12; pp. 369–399. [Google Scholar]
- Mishra, B.K.; Lata, A.K.P. Lignocellulolytic enzyme production from submerged fermentation of paddy straw. Indian J. Microbiol. 2007, 47, 176–179. [Google Scholar] [CrossRef]
- Marques, N.P.; Pereira, J.D.C.; Gomes, E.; Da Silva, R.; Araujo, A.R.; Ferreira, H.; Rodrigues, A.; Dussán, K.; Bocchini, D.A. Cellulases and xylanases production by endophytic fungi by solid state fermentation using lignocellulosic substrates and enzymatic saccharification of pretreated sugarcane bagasse. Ind. Crop. Prod. 2018, 122, 66–75. [Google Scholar] [CrossRef]
- Tiwari, R.; Nain, L.; Labrou, N.E.; Shukla, P. Bioprospecting of functional cellulases from metagenome for second generation biofuel production: A review. Crit. Rev. Microbiol. 2017, 44, 244–257. [Google Scholar] [CrossRef] [PubMed]
- Liao, H.; Li, S.; Wei, Z.; Shen, Q.; Xu, Y. Insights into high-efficiency lignocellulolytic enzyme production by Penicillium oxalicum GZ-2 induced by a complex substrate. Biotechnol. Biofuels 2014, 7, 162. [Google Scholar] [CrossRef] [PubMed]
- Merino, S.T.; Cherry, J. Progress and Challenges in Enzyme Development for Biomass Utilization. Biomed. Inorg. Polym. 2007, 108, 95–120. [Google Scholar] [CrossRef]
- Nevoigt, E. Progress in Metabolic Engineering of Saccharomyces cerevisiae. Microbiol. Mol. Boil. Rev. 2008, 72, 379–412. [Google Scholar] [CrossRef]
- García-Aparicio, M.P.; Ballesteros, M.; Manzanares, P.; Ballesteros, I.; Gonzalez, A.; Negro, M.J. Xylanase contribution to the efficiency of cellulose enzymatic hydrolysis of barley straw. Appl. Biochem. Biotechnol. 2007, 137, 353–365. [Google Scholar] [CrossRef]
- Chadha, B.S.; Kaur, B.; Basotra, N.; Tsang, A.; Pandey, A. Thermostable xylanases from thermophilic fungi and bacteria: Current perspective. Bioresour. Technol. 2019, 277, 195–203. [Google Scholar] [CrossRef]
- Simão, F.A.; Waterhouse, R.M.; Ioannidis, P.; Kriventseva, E.V.; Zdobnov, E.M. BUSCO: Assessing genome assembly and annotation completeness with single-copy orthologs. Bioinformatics 2015, 31, 3210–3212. [Google Scholar] [CrossRef]
- Rastogi, M.; Shrivastava, S. Recent advances in second generation bioethanol production: An insight to pretreatment, saccharification and fermentation processes. Renew. Sustain. Energy Rev. 2017, 80, 330–340. [Google Scholar] [CrossRef]
- De Souza, P.M.; Magalhães, P.O. Application of microbial α-amylase in industry—A review. Braz. J. Microbiol. 2010, 41, 850–861. [Google Scholar] [CrossRef]
- Cragg, S.M.; Beckham, G.T.; Bruce, N.C.; Bugg, T.D.; Distel, D.L.; DuPree, P.; Etxabe, A.G.; Goodell, B.S.; Jellison, J.; McGeehan, J.E.; et al. Lignocellulose degradation mechanisms across the Tree of Life. Curr. Opin. Chem. Boil. 2015, 29, 108–119. [Google Scholar] [CrossRef]
- Houfani, A.A.; Anders, N.; Spiess, A.C.; Baldrian, P.; Benallaoua, S. Insights from enzymatic degradation of cellulose and hemicellulose to fermentable sugars—A review. Biomass Bioenerg. 2020, 134, 105481. [Google Scholar] [CrossRef]
- Hasunuma, T.; Okazaki, F.; Okai, N.; Hara, K.Y.; Ishii, J.; Kondo, A. A review of enzymes and microbes for lignocellulosic biorefinery and the possibility of their application to consolidated bioprocessing technology. Bioresour. Technol. 2013, 135, 513–522. [Google Scholar] [CrossRef]
- Tuncer, M.; Rob, A.; Ball, A.S.; Eady, R.R.; Henderson, N.; Wilson, M.T. Optimisation of production of extracellular nonhaem peroxidases by Thermomonospora fusca BD25 in aerobic bio-reactor conditions. Biochem. Soc. Trans. 1997, 25, 65S. [Google Scholar] [CrossRef] [PubMed]
- Fantini, M. Biomass Availability, Potential and Characteristics. In Lecture Notes in Energy; 57; Rabaçal, M., Ferreira, A., Silva, C., Costa, M., Eds.; Springer: Berlin, Germany, 2017; Chapter 2. [Google Scholar] [CrossRef]
- Matsakas, L.; Gao, Q.; Jansson, S.; Rova, U.; Christakopoulos, P. Green conversion of municipal solid wastes into fuels and chemicals. Electron. J. Biotechnol. 2017, 26, 69–83. [Google Scholar] [CrossRef]
- Zhang, K.; Pei., Z.; Wang, D. Organic solvent pretreatment of lignocellulosic biomass for biofuels and biochemicals: A review. Bioresour. Technol. 2016, 199, 21–33. [Google Scholar] [CrossRef]
- Gupta, P.; Samant, K.; Sahu, A. Isolation of Cellulose-Degrading Bacteria and Determination of Their Cellulolytic Potential. Int. J. Microbiol. 2012, 2012, 578925. [Google Scholar] [CrossRef] [PubMed]
- Siqueira, J.G.W.; Rodrigues, C.; Vandenberghe, L.P.D.S.; Woiciechowski, A.L.; Soccol, C.R. Current advances in on-site cellulase production and application on lignocellulosic biomass conversion to biofuels: A review. Biomass Bioenerg. 2020, 132, 105419. [Google Scholar] [CrossRef]
- Singh, R.; Shukla, A.; Tiwari, S.; Srivastava, M. A review on delignification of lignocellulosic biomass for enhancement of ethanol production potential. Renew. Sustain. Energy Rev. 2014, 32, 713–728. [Google Scholar] [CrossRef]
- Rosero-Henao, J.C.; Bueno, B.E.; De Souza, R.; Ribeiro, R.; De Oliveira, A.L.; Gomide, C.A.; Gomes, T.M.; Tommaso, G. Potential benefits of near critical and supercritical pre-treatment of lignocellulosic biomass towards anaerobic digestion. Waste Manag. Res. 2018, 37, 74–82. [Google Scholar] [CrossRef]
- Galante, Y.; Formantici, C. Enzyme Applications in Detergency and in Manufacturing Industries. Curr. Org. Chem. 2003, 7, 1399–1422. [Google Scholar] [CrossRef]
- Chambers, J. Hydrolytic Enzymes. Biochem. Labfax 1993, 93, 145–165. [Google Scholar] [CrossRef]
- Raveendran, S.; Parameswaran, B.; Ummalyma, S.B.; Abraham, A.; Mathew, A.; Madhavan, A.; Rebello, S.; Pandey, A. Applications of Microbial Enzymes in Food Industry. Food Technol. Biotechnol. 2018, 56, 16–30. [Google Scholar] [CrossRef] [PubMed]
- Kuhad, R.; Deswal, D.; Sharma, S.; Bhattacharya, A.; Jain, K.K.; Kaur, A.; Pletschke, B.; Singh, A.; Karp, M. Revisiting cellulase production and redefining current strategies based on major challenges. Renew. Sustain. Energy Rev. 2016, 55, 249–272. [Google Scholar] [CrossRef]
- Nayak, A.; Bhushan, B. An overview of the recent trends on the waste valorization techniques for food wastes. J. Environ. Manag. 2019, 233, 352–370. [Google Scholar] [CrossRef] [PubMed]
- Achinas, S.; Euverink, G.J.W. Consolidated briefing of biochemical ethanol production from lignocellulosic biomass. Electron. J. Biotechnol. 2016, 23, 44–53. [Google Scholar] [CrossRef]
- Hüttner, S.; Nguyen, T.T.; Granchi, Z.; Chin-A-Woeng, T.; Ahrén, D.; Larsbrink, J.; Thanh, V.N.; Olsson, L. Combined genome and transcriptome sequencing to investigate the plant cell wall degrading enzyme system in the thermophilic fungus Malbranchea cinnamomea. Biotechnol. Biofuels 2017, 10, 265. [Google Scholar] [CrossRef]
- Kim, D. Physico-Chemical Conversion of Lignocellulose: Inhibitor Effects and Detoxification Strategies: A Mini Review. Molecules 2018, 23, 309. [Google Scholar] [CrossRef]
- Zhang, H.; Yang, M.-X.; Tu, R. Unexpectedly high bacterial diversity in decaying wood of a conifer as revealed by a molecular method. Int. Biodeterior. Biodegrad. 2008, 62, 471–474. [Google Scholar] [CrossRef]
- López-Mondéjar, R.; Algora, C.; Baldrian, P. Lignocellulolytic systems of soil bacteria: A vast and diverse toolbox for biotechnological conversion processes. Biotechnol. Adv. 2019, 37, 107374. [Google Scholar] [CrossRef]
- Maeda, K.; Hanajima, D.; Toyoda, S.; Yoshida, N.; Morioka, R.; Osada, T. Microbiology of nitrogen cycle in animal manure compost. Microb. Biotechnol. 2011, 4, 700–709. [Google Scholar] [CrossRef]
- Vila-Costa, M.; Rinta-Kanto, J.M.; Sun, S.; Sharma, S.; Poretsky, R.; Moran, M.A. Transcriptomic analysis of a marine bacterial community enriched with dimethylsulfoniopropionate. ISME J. 2010, 4, 1410–1420. [Google Scholar] [CrossRef] [PubMed]
- Naz, S. Study of Ligninolytic Bacteria Isolation and Characterization from Kuthrel Agro Field of Bhilai-Durg Region. Int. J. Curr. Microbiol. Appl. Sci. 2016, 5, 141–150. [Google Scholar] [CrossRef]
- Khan, P.A.; Wuyep, U.; Nok, J. Production and regulation of lignin degrading enzymes from Lentinus squarrosulus (mont.) Singer and Psathyrella atroumbonata Pegler. Afr. J. Biotechnol. 2003, 2, 444–447. [Google Scholar] [CrossRef]
- Cheng, S.Y.; Tan, X.; Show, P.L.; Rambabu, K.; Banat, F.; Veeramuthu, A.; Lau, B.F.; Ng, E.P.; Ling, T.C. Incorporating biowaste into circular bioeconomy: A critical review of current trend and scaling up feasibility. Environ. Technol. Innov. 2020, 19, 101034. [Google Scholar] [CrossRef]
- Cheah, W.Y.; Sankaran, R.; Show, P.L.; Ibrahim, T.N.B.T.; Chew, K.W.; Culaba, A.; Chang, J.-S. Pretreatment methods for lignocellulosic biofuels production: Current advances, challenges and future prospects. Biofuel Res. J. 2020, 7, 1115–1127. [Google Scholar] [CrossRef]
- Anwar, Z.; Gulfraz, M.; Irshad, M. Agro-industrial lignocellulosic biomass a key to unlock the future bio-energy: A brief review. J. Radiat. Res. Appl. Sci. 2014, 7, 163–173. [Google Scholar] [CrossRef]
- Canilha, L.; Chandel, A.K.; Milessi, T.S.S.; Antunes, F.A.F.; Freitas, W.L.D.C.; Felipe, M.D.G.A.; Da Silva, S.S. Bioconversion of Sugarcane Biomass into Ethanol: An Overview about Composition, Pretreatment Methods, Detoxification of Hydrolysates, Enzymatic Saccharification, and Ethanol Fermentation. J. Biomed. Biotechnol. 2012, 2012, 989572. [Google Scholar] [CrossRef]
- Sołowski, G.; Konkol, I.; Cenian, A. Production of hydrogen and methane from lignocellulose waste by fermentation. A review of chemical pretreatment for enhancing the efficiency of the digestion process. J. Clean. Prod. 2020, 267, 267. [Google Scholar] [CrossRef]
- Moodley, P.; Sewsynker-Sukai, Y.; Kana, E.G. Progress in the development of alkali and metal salt catalysed lignocellulosic pretreatment regimes: Potential for bioethanol production. Bioresour. Technol. 2020, 310, 123372. [Google Scholar] [CrossRef]
- Soltanian, S.; Aghbashlo, M.; Almasi, F.; Hosseinzadeh-Bandbafha, H.; Nizami, A.S.; Ok, Y.S.; Lam, S.S.; Tabatabaei, M. A critical review of the effects of pretreatment methods on the exergetic aspects of lignocellulosic biofuels. Energy Convers. Manag. 2020, 212, 112792. [Google Scholar] [CrossRef]
- Millati, R.; Wikandari, R.; Ariyanto, T.; Putri, R.U.; Taherzadeh, M.J. Pretreatment technologies for anaerobic digestion of lignocelluloses and toxic feedstocks. Bioresour. Technol. 2020, 304, 122998. [Google Scholar] [CrossRef] [PubMed]
- Liu, Y.-J.; Li, B.; Feng, Y.; Cui, Q. Consolidated bio-saccharification: Leading lignocellulose bioconversion into the real world. Biotechnol. Adv. 2020, 40, 107535. [Google Scholar] [CrossRef] [PubMed]
- Lu, X.-Y.; Li, M.-C.; Zhu, X.-L.; Fan, F.; Wang, L.-L.; Ma, J. Microbial synthesized biodegradable PHBHHxPEG hybrid copolymer as an efficient intracellular delivery nanocarrier for kinase inhibitor. BMC Biotechnol. 2014, 14, 4. [Google Scholar] [CrossRef] [PubMed]
- Wang, H.; Yang, L.; Ping, Y.; Bai, Y.; Luo, H.; Huang, H.; Yao, B. Engineering of a Bacillus amyloliquefaciens Strain with High Neutral Protease Producing Capacity and Optimization of Its Fermentation Conditions. PLoS ONE 2016, 11, e0146373. [Google Scholar] [CrossRef] [PubMed]
- Liu, P.; Lin, A.; Zhang, G.; Zhang, J.; Chen, Y.; Shen, T.; Zhao, J.; Wei, D.; Wang, W. Enhancement of cellulase production in Trichoderma reesei RUT-C30 by comparative genomic screening. Microb. Cell Factories 2019, 18, 81. [Google Scholar] [CrossRef]
- Zhou, C.; Zhou, H.; Li, D.; Zhang, H.; Wang, H.; Lu, F. Optimized expression and enhanced production of alkaline protease by genetically modified Bacillus licheniformis 2709. Microb. Cell Factories 2020, 19, 1–13. [Google Scholar] [CrossRef]
© 2020 by the authors. Licensee MDPI, Basel, Switzerland. This article is an open access article distributed under the terms and conditions of the Creative Commons Attribution (CC BY) license (http://creativecommons.org/licenses/by/4.0/).







