A Technical Review of Modeling Techniques for Urban Solar Mobility: Solar to Buildings, Vehicles, and Storage (S2BVS)
Abstract
1. Introduction
1.1. Background
1.1.1. Market Trends of PVs
1.1.2. Market Trends of Electric Vehicles (EV)
1.1.3. Market Trends of Storage
1.1.4. Building Prosumers Role
1.2. Defining the Concept of Solar Mobility
1.3. Values, Problems and Challenges to the Solar Mobility
1.4. Aim and Contributions of This Review
- Assess values, problems and challenges of solar power deployment to promote solar mobility.
- Extend the existing solar-to-vehicles (S2V) concept to solar-to-buildings, vehicles and storage (S2BVS) with the integration of renewable energy systems, buildings, energy storage systems, EVs and, more importantly, the renewable energy sharing network.
- Identify the research gaps that need future investigation to promote solar power utilization and solar mobility.
2. Overview of the Existing Studies on Solar Mobility
2.1. PV and EV Interaction via the Public Grid
2.2. PV and EV Interaction via the Buildings
2.3. PV and EV Interaction via the Energy Sharing Network Considering Buildings and Energy Storage
3. Modeling of Sub-Systems
3.1. Building Side Modeling
3.1.1. Solar Resource Mapping
3.1.2. PV Design Optimization
3.1.3. Electric and Thermal Energy Demand
3.1.4. Electric and Thermal Energy Storage
3.2. EV Side Modeling
3.2.1. EV Demand Modeling
3.2.2. Design/Plan of EV Charging Stations
3.3. Grid Modeling
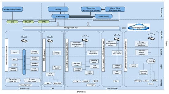
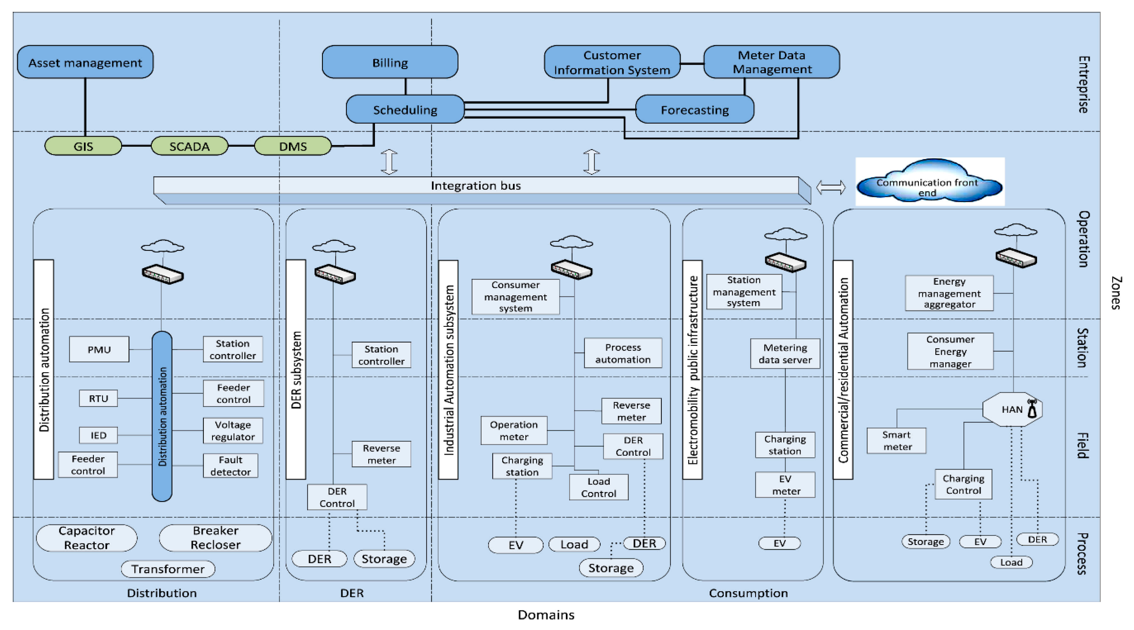
3.3.1. Overall Power Grid Architecture
- The process zone contains the primary set of equipment associated to the physical layer of the electricity network.
- The field zone contains the auxiliary equipment that are committed to the control and monitoring of the electricity networks.
- The station zone is mainly characterized by the station controllers and Customer Energy Manager (CEM). The CEM optimize its client’s energy consumption and/or production based on signals received from the grid, consumer’s settings, home area network (HAN) and contracts.
- The operation zone includes energy management aggregators (EMA) offering services to aggregate energy production and controllable loads.
- The enterprise zone is at the highest hierarchical level. It includes the commercial and organizational processes, such as utilities power scheduling, service providers and energy traders. There can be some overlap between the operational and the enterprise zone.
3.3.2. Local Microgrid Structure
3.3.3. Energy Sharing Networks
3.4. Advanced Controls
3.4.1. Individual Controls
3.4.2. Coordinated Controls
4. Simulation Platforms and Performance Metrics
4.1. Potential Modeling Platform for S2BVS
4.1.1. Modeling Platforms for the Demand/Supply of Buildings
- Hybrid Optimization Model for Electric Renewables (HOMER) software is a widely used software for both grid-connected and off-grid energy systems for various applications. Based on HOMER, researchers can conduct sensitivity analysis and optimization for systems. They can also process operation and maintenance, capital and interest cost calculations. In recent years, many studies have adopted HOMER for analyzing and optimizing renewable energy systems. Kumar et al., applied HOMER to study the feasibility of a standalone solar–wind–diesel hybrid power system for an ATM machine in remote areas [120]. Abdul-Wahab et al., employed HOMER to find the best PV system for Oman’s conditions [61]. Li et al., assessed the feasibility of a hybrid PV/diesel/battery power system in the suburb of Harbin in China using HOMER [121].
- Transient System Simulation (TRNSYS) is adopted for modeling the supply of renewable energy sources, like PV or wind power, and the use of multi-zone buildings, including heating, ventilation and air-conditioning (HVAC) systems or other systems. An advantageous characteristic of TRNSYS is that submodules can be added in programming languages by users themselves, e.g., by Fortran [122]. Another advantage of TRNSYS is how flexibly it can be coupled with other tools such as Matlab for co-simulation, which enables optimization [123]. In a recent study, Jonas et al., developed a user-friendly simulation model of solar and heat pump (SHP) systems for people with less professional knowledge [124]. Saleem et al., simulated a solar water heating system and a solar–hydrogen hybrid energy system through TRNSYS [125]. Furthermore, TRNSYS was also used for modeling a building-integrated solar thermal system with seasonal thermal energy storage by Antoniadis and Martinopoulos [126].
- EnergyPlus is a whole-building energy simulation program that is used for both energy consumption and water use in buildings, especially for the loads of buildings with HVAC systems or multiple thermal zones. It is a standalone software that reads inputs and completes outputs to text files. Uygun et al., studied the influence of building-integrated PV solutions on the performance of a residential building in Anatolia by EnergyPlus [127]. Apart from dwelling buildings, Boyano et al., used EnergyPlus to model the energy consumption traits of office buildings in different climate zones and advised some feasible ways for energy savings related to the main energy consumption end uses [128]. Bingham et al., studied the optimization of a grid-connected residential building with PV and battery storage systems in EnergyPlus [129].
4.1.2. Modeling Platform for Powerline/Power Grid
- The Open Distribution System Simulator (OpenDSS) is a commonly used simulation tool for multiphase distribution systems. Users can define their required components into OpenDSS by setting certain parameters and then gain an extensive range of simulating conditions. Ke et al., carried out a study by adopting OpenDSS to establish a power distribution system model and the charge/discharge of a future battery energy storage system [130]. Another piece of research studied the power quality measurement of EV battery charging in Finland [131]. From the distribution network point of view, they chose OpenDSS to simulate the harmonic current flow of EV charging and form the network. Ahamioje and Krishnaswami considered the voltage fluctuations and frequency variations generated by the high penetration of PV in grid power [132]. Then, they employed OpenDSS with Matlab to implement advanced inverter functionalities.
4.1.3. Modeling Platform for Advanced Controls
- Matlab is one of the graphical tools that have been developed in computer technology. Today, the applications of it extend extensively, including the simulation of a whole system or a small part. Several different applications of Matlab, especially for controlling modules, are discussed below. In Papas et al.’s study, Matlab was used to simulate the global functioning of a building installed with PVs and HVAC systems [133]. Another study modeled a standalone PV system with the combination of two pieces of software, PSIM and Matlab [134]. Matlab was used for simulating the control circuit. Bava and Furbo developed a co-simulation between TRNSYS and Matlab for a solar collector field [123].
- CPLEX is usually for linear programming [135]. The efficiency and robustness of its algorithm have been demonstrated in solving mathematic problems in multiple areas. In relevant studies, CPLEX has been widely adopted when researchers solve EV routing problems and simulate the stochastic distribution of EVs. Zuo et al., took a charge station into account and tried to develop a mathematical model for solving the EV routing problem based on CPLEX [136]. Zakaria et al., conducted a study to compare CPLEX and a greedy algorithm when given the problem of modeling car relocation [137]. In S2VBS systems, when there is a need to simulate the routes of EVs between buildings and network maps of the whole system, CPLEX has its advantages in terms of linear programming and processing stochastic data.
4.2. Metrics as Optimization Objectives of S2BVS Models
5. Future Directions
6. Conclusions
Author Contributions
Funding
Conflicts of Interest
References
- Cao, X.; Dai, X.; Liu, J. Building energy-consumption status worldwide and the state-of-the-art technologies for zero-energy buildings during the past decade. Energy Build. 2016, 128, 198–213. [Google Scholar] [CrossRef]
- U.S. Energy Information Administration (EIA). International Energy Outlook 2016: Transportation Sector Energy Consumption; U.S. Energy Information Administration (EIA): Washington, DC, USA, 2016; pp. 127–137. [Google Scholar]
- Merrill, L.; Bridle, R.; Gerasimchuk, I.; Touchette, Y.; Gagnon-Lebrun, F.; Lontoh, L.; Sharma, S.; Gass, P.; Sanchez, L.; Klimscheffskij, M.; et al. Making the Switch: From Fossil Fuel Subsidies to Sustainable Energy: Nordic Council of Ministers; Nordisk Ministerråd: Copenhagen, Denmark, 2017. [Google Scholar]
- European Parliament. Energy: New Target of 32% From Renewables by 2030 Agreed by MEPs and Ministers; European Parliament: Brussels, Belgium, 2018. [Google Scholar]
- U.S. Energy Information Administration (EIA). Updated Renewable Portfolio Standards Will Lead to More Renewable Electricity Generation. Available online: https://www.eia.gov/todayinenergy/detail.php?id=38492 (accessed on 18 October 2019).
- Bloomberg News Editors. China Sets Renewable Energy Target of 35% by 2030 Amid Concerns About New Coal-Plant Construction. 2018. Available online: https://www.renewableenergyworld.com/2018/09/26/china-sets-new-renewables-target-of-35-percent-by-2030/#gref (accessed on 22 October 2019).
- SolarPower Europe. Global Market Outlook for Solar Power/2018–2022; SolarPower Europe: Brussels, Belgium, 2018. [Google Scholar]
- Xylia, M.; Silveira, S. On the road to fossil-free public transport: The case of Swedish bus fleets. Energy Policy 2017, 100, 397–412. [Google Scholar] [CrossRef]
- U.S. International Energy Agency (IEA). United States—Policies and Legislation. Available online: http://www.ieahev.org/by-country/united-states-policy-and-legislation/ (accessed on 25 October 2019).
- Hong Kong Environmental Protection Department (EPD). Promotion of Electric Vehicles in Hong Kong. Available online: https://www.epd.gov.hk/epd/english/environmentinhk/air/prob_solutions/promotion_ev.html (accessed on 20 March 2019).
- Huang, P.; Sun, Y. A clustering based grouping method of nearly zero energy buildings for performance improvements. Appl. Energy 2019, 235, 43–55. [Google Scholar] [CrossRef]
- Lokesh, B.T.; Hui Min, J.T. A Framework for Electric Vehicle (EV) Charging in Singapore. Energy Procedia 2017, 143, 15–20. [Google Scholar] [CrossRef]
- Land Transportation Authority. Joint News Release by the Land Transport Authority (LTA) & EDB—Electric Vehicles (EVs) in Every HDB Town by 2020. Available online: https://www.lta.gov.sg/apps/news/page.aspx?c=2&id=19d58dsztx5r0rw2621vtmjfe35nxru5c7ggg1yi3172m8ijqp (accessed on 18 October 2019).
- Merten, J.; Guillou, H.; Ha, L.; Quenard, M.; Wiss, O.; Barruel, F. Solar Mobility: Two Years of Practical Experience Charging Ten Cars with Solar Energy. In Proceedings of the 5th International Conference on Integration of Renewable and Distributed Energy Resources, Berlin, Germany, 4–6 December 2012. [Google Scholar]
- Cooper, A.I.; Schefter, K.E. Electric Vehicle Sales Forecast and the Charging Infrastructure Required through 203; Edison Electric Institute: Washington, DC, USA, 2018. [Google Scholar]
- II G. LOI n 2010–788 du 12 Juillet 2010 Portant Engagement National Pour L′Environnement. 2010. Available online: https://www.legifrance.gouv.fr/affichTexte.do?cidTexte=JORFTEXT000022470434 (accessed on 21 October 2019).
- IRENA. Electricity Storage and Renewables: Costs and Markets to 2030; International Renewable Energy Agency: Abu Dhabi, UAE, 2017. [Google Scholar]
- ASHRAE. ASHRAE Handbook-HVAC Applications; Refrigerating and Air-Conditioning Engineers, American Society of Heating: Atlanta, GA, USA, 2011. [Google Scholar]
- EMSD. Hong Kong Energy End-Use Data. Available online: https://www.emsd.gov.hk/en/energy_efficiency/energy_end_use_data_and_consumption_indicators/hong_kong_energy_end_use_data (accessed on 20 October 2019).
- Huang, P.; Huang, G.; Sun, Y. Uncertainty-based life-cycle analysis of near-zero energy buildings for performance improvements. Appl. Energy 2018, 213, 486–498. [Google Scholar] [CrossRef]
- Tongsopit, S.; Junlakarn, S.; Wibulpolprasert, W.; Chaianong, A.; Kokchang, P.; Hoang, N.V.; Julakarn, S.; Wibulpholprasert, W. The economics of solar PV self-consumption in Thailand. Renew. Energy 2019, 138, 395–408. [Google Scholar] [CrossRef]
- Lovati, M.; Zhang, X.; Huang, P.; Olsmats, C.; Maturi, L. Optimal simulation of three peer to peer (P2P) business models for individual PV prosumers in a local electricity market using agent-based modelling. Buildings 2020, 10, 138. [Google Scholar] [CrossRef]
- Huang, P.; Huang, G.; Sun, Y. A robust design of nearly zero energy building systems considering performance degradation and maintenance. Energy 2018, 163, 905–919. [Google Scholar] [CrossRef]
- Huang, P.; Sun, Y. A collaborative demand control of nearly zero energy buildings in response to dynamic pricing for performance improvements at cluster level. Energy 2019, 174, 911–921. [Google Scholar] [CrossRef]
- The European Parliament and the Council of the European Union. Directive 2010/31/EU of the European Parliament and of the Council of 19 May 2010 on the Energy Performance of Buildings (Recast). Off. J. Eur. Union 2010, 18, 13–35. [Google Scholar]
- Zebra2020. Nearly Zero-Energy Building Strategy 2020. Available online: http://zebra2020.eu (accessed on 20 October 2019).
- Crawley, D.; Pless, S.; Torcellini, P. Getting to net zero. ASHRAE J. 2009, 51, 18–25. [Google Scholar]
- IPEEC Taskgroup. Zero Energy Building Definitions and Policy Activity: An International Review; IPEEC Building Energy Efficiency Taskgroup: Golden, CO, USA, 2018; p. 40. [Google Scholar]
- Tronchin, L.; Manfren, M.; Nastasi, B. Energy efficiency, demand side management and energy storage technologies—A critical analysis of possible paths of integration in the built environment. Renew. Sustain. Energy Rev. 2018, 95, 341–353. [Google Scholar] [CrossRef]
- Vu, T.; Barruel, F.; Merten, J. Design of a Management and Simulation’s Tool for Solar Car Park. In Proceedings of the 23rd European Photovoltaic Solar Energy Conference and Exhibition, Valencia, Spain, 1–5 September 2008; pp. 3443–3446. [Google Scholar]
- Taverdet-Popiolek, N.; Thais, F. Multi-criteria analysis of innovation policies in favour of solar mobility in France by 2030. Energy Policy 2016, 97, 202–219. [Google Scholar] [CrossRef]
- Birnie, D.P. Solar-to-vehicle (S2V) systems for powering commuters of the future. J. Power Sources 2009, 186, 539–542. [Google Scholar] [CrossRef]
- Kempton, W.; Letendre, S.E. Electric vehicles as a new power source for electric utilities. Transp. Res. Part D Transp. Environ. 1997, 2, 157–175. [Google Scholar] [CrossRef]
- Schwan, D.-I.T.; Unger, R.; Bäker, B. Modelling and Optimization of Renewable Energy Supply for Electrified Vehicle Fleet. In Proceedings of the 8th Conference on Sustainable Development of Energy, Water and Environment Systems, Dubrovnik, Croatia, 22–27 September 2013. [Google Scholar]
- Zhang, Q.; Tezuka, T.; Ishihara, K.N.; McLellan, B.; Keiichi, I. Integration of PV power into future low-carbon smart electricity systems with EV and HP in Kansai area, Japan. Renew. Energy 2012, 44, 99–108. [Google Scholar] [CrossRef]
- Nunes, P.; Farias, T.L.; Brito, M.C. Day charging electric vehicles with excess solar electricity for a sustainable energy system. Energy 2015, 80, 263–274. [Google Scholar] [CrossRef]
- Codani, P.; Le Portz, P.-L.; Claverie, P.; Petit, M.; Perez, Y. Coupling local renewable energy production with electric vehicle charging: A survey of the French case. Int. J. Automot. Technol. Manag. 2016, 16, 55. [Google Scholar] [CrossRef]
- Mesarić, P.; Krajcar, S. Home demand side management integrated with electric vehicles and renewable energy sources. Energy Build. 2015, 108, 1–9. [Google Scholar] [CrossRef]
- Taşcıkaraoğlu, A. Economic and operational benefits of energy storage sharing for a neighborhood of prosumers in a dynamic pricing environment. Sustain. Cities Soc. 2018, 38, 219–229. [Google Scholar] [CrossRef]
- Zhang, B.; Li, Q.; Wang, L.; Feng, W. Robust optimization for energy transactions in multi-microgrids under uncertainty. Appl. Energy 2018, 217, 346–360. [Google Scholar] [CrossRef]
- Huang, P.; Lovati, M.; Zhang, X.; Bales, C.; Hallbeck, S.; Becker, A.; Bergqvist, H.; Hedberg, J.; Maturi, L. Transforming a residential building cluster into electricity prosumers in Sweden: Optimal design of a coupled PV-heat pump-thermal storage-electric vehicle system. Appl. Energy 2019, 255, 113864. [Google Scholar] [CrossRef]
- Berthold, F.; Blunier, B.; Bouquain, D.; Williamson, S.; Miraoui, A. PHEV Control Strategy Including Vehicle to Home (V2H) and Home to Vehicle (H2V) Functionalities. In Proceedings of the 2011 IEEE Vehicle Power and Propulsion Conference, Chicago, IL, USA, 6–9 September 2011; pp. 1–6. [Google Scholar]
- Querini, F.; Dagostino, S.; Morel, S.; Rousseaux, P. Greenhouse gas emissions of electric vehicles associated with wind and photovoltaic electricity. Energy Procedia 2012, 20, 391–401. [Google Scholar] [CrossRef]
- Dallinger, D.; Gerda, S.; Wietschel, M. Integration of intermittent renewable power supply using grid-connected vehicles—A 2030 case study for California and Germany. Appl. Energy 2013, 104, 666–682. [Google Scholar] [CrossRef]
- Su, W.; Wang, J.; Roh, J. Stochastic energy scheduling in microgrids with intermittent renewable energy resources. IEEE Trans. Smart Grid 2013, 5, 1876–1883. [Google Scholar] [CrossRef]
- Chaouachi, A.; Bompard, E.; Fulli, G.; Masera, M.; De Gennaro, M.; Paffumi, E. Assessment framework for EV and PV synergies in emerging distribution systems. Renew. Sustain. Energy Rev. 2016, 55, 719–728. [Google Scholar] [CrossRef]
- Islam, S.; Mithulananthan, N. PV based EV charging at universities using supplied historical PV output ramp. Renew. Energy 2018, 118, 306–327. [Google Scholar] [CrossRef]
- Sun, Y.; Yue, H.; Zhang, J.; Booth, C. Minimization of residential energy cost considering energy storage system and EV with driving usage probabilities. IEEE Trans. Sustain. Energy 2019, 10, 1752–1763. [Google Scholar] [CrossRef]
- Huang, Z.; Xie, Z.; Zhang, C.; Chan, S.H.; Milewski, J.; Xie, Y.; Yang, Y.; Hu, X. Modeling and multi-objective optimization of a stand-alone PV-hydrogen-retired EV battery hybrid energy system. Energy Convers. Manag. 2019, 181, 80–92. [Google Scholar] [CrossRef]
- Barone, G.; Buonomano, A.; Calise, F.; Forzano, C.; Palombo, A. Building to vehicle to building concept toward a novel zero energy paradigm: Modelling and case studies. Renew. Sustain. Energy Rev. 2019, 101, 625–648. [Google Scholar] [CrossRef]
- Noussan, M.; Neirotti, F. Cross-country comparison of hourly electricity mixes for ev charging profiles. Energies 2020, 13, 2527. [Google Scholar] [CrossRef]
- Meteotest. Meteonorm Software. Available online: https://meteonorm.com/en (accessed on 5 December 2019).
- Global Solar Atlas. Available online: https://globalsolaratlas.info/map (accessed on 20 December 2019).
- Zhang, J.; Zhao, L.; Deng, S.; Xu, W.; Zhang, Y. A critical review of the models used to estimate solar radiation. Renew. Sustain. Energy Rev. 2017, 70, 314–329. [Google Scholar] [CrossRef]
- Besharat, F.; Dehghan, A.A.; Faghih, A.R. Empirical models for estimating global solar radiation: A review and case study. Renew. Sustain. Energy Rev. 2013, 21, 798–821. [Google Scholar] [CrossRef]
- Sola, A.; Corchero, C.; Salom, J.; Sanmarti, M. Simulation tools to build urban-scale energy models: A review. Energies 2018, 11, 3269. [Google Scholar] [CrossRef]
- Quan, S.J.; Li, Q.; Augenbroe, G.; Brown, J.; Yang, P.P.-J. A GIS-based energy balance modeling system for urban solar buildings. Energy Procedia 2015, 75, 2946–2952. [Google Scholar] [CrossRef]
- Bergamasco, L.; Asinari, P. Scalable methodology for the photovoltaic solar energy potential assessment based on available roof surface area: Application to Piedmont region (Italy). Sol. Energy 2011, 85, 1041–1055. [Google Scholar] [CrossRef]
- Lingfors, D. Solar Variability Assessment in the Built Environment: Model Development and Application to Grid Integration. Ph.D. Thesis, Acta Universitatis Upsaliensis, Uppsala, Sweden, 2017. [Google Scholar]
- Jochem, A.; Höfle, B.; Hollaus, M.; Rutzinger, M. Object detection in airborne LIDAR data for improved solar radiation modeling in urban areas. Int. Arch. Photogramm. Remote Sens. Spat. Inf. Sci. Paris 2009, 38, W8. [Google Scholar]
- Abdul-Wahab, S.A.; Charabi, Y.; Al-Mahruqi, A.M.; Osman, I.; Osman, S. Selection of the best solar photovoltaic (PV) for Oman. Sol. Energy 2019, 188, 1156–1168. [Google Scholar] [CrossRef]
- Ning, G.; Junnan, L.; Yansong, D.; Zhifeng, Q.; Qingshan, J.; Weihua, G.; Geert, D. BIM-based PV system optimization and deployment. Energy Build. 2017, 150, 13–22. [Google Scholar] [CrossRef]
- Ullah, A.; Imran, H.; Maqsood, Z.; Butt, N.Z. Investigation of optimal tilt angles and effects of soiling on PV energy production in Pakistan. Renew. Energy 2019, 139, 830–843. [Google Scholar] [CrossRef]
- Shirazi, A.M.; Zomorodian, Z.S.; Tahsildoost, M. Techno-economic BIPV evaluation method in urban areas. Renew. Energy 2019, 143, 1235–1246. [Google Scholar] [CrossRef]
- Böckl, B.; Kienberger, T. Sizing of PV storage systems for different household types. J. Energy Storage 2019, 24, 100763. [Google Scholar] [CrossRef]
- Fonseca, J.A.; Schlueter, A. Integrated model for characterization of spatiotemporal building energy consumption patterns in neighborhoods and city districts. Appl. Energy 2015, 142, 247–265. [Google Scholar] [CrossRef]
- Tardioli, G.; Kerrigan, R.; Oates, M.; Donnell, J.O.; Finn, D. A Data-Driven Modelling Approach for Large Scale Demand Profiling of Residential Buildings. In Proceedings of the 15th IBPSA Conference, San Francisco, CA, USA, 7–9 August 2017. [Google Scholar]
- Palacios-Garcia, E.J.; Moreno-Muñoz, A.; Santiago, I.; Flores-Arias, J.; Bellido, F.; Moreno-Garcia, I.M. A stochastic modelling and simulation approach to heating and cooling electricity consumption in the residential sector. Energy 2018, 144, 1080–1091. [Google Scholar] [CrossRef]
- Palacios-Garcia, E.J.; Chen, A.; Santiago, I.; Bellido-Outeiriño, F.J.; Flores-Arias, J.M.; Moreno-Munoz, A. Stochastic model for lighting’s electricity consumption in the residential sector. Impact of energy saving actions. Energy Build. 2015, 89, 245–259. [Google Scholar] [CrossRef]
- Widén, J.; Wäckelgård, E. A high-resolution stochastic model of domestic activity patterns and electricity demand. Appl. Energy 2010, 87, 1880–1892. [Google Scholar] [CrossRef]
- Fumo, N.; Biswas, M.R. Regression analysis for prediction of residential energy consumption. Renew. Sustain. Energy Rev. 2015, 47, 332–343. [Google Scholar] [CrossRef]
- Ahmad, T.; Chen, H.; Guo, Y.; Wang, J. A comprehensive overview on the data driven and large scale based approaches for forecasting of building energy demand: A review. Energy Build. 2018, 165, 301–320. [Google Scholar] [CrossRef]
- Hsieh, S.; Omu, A.; Orehounig, K. Comparison of solar thermal systems with storage: From building to neighbourhood scale. Energy Build. 2017, 152, 359–372. [Google Scholar] [CrossRef]
- Rodriguez, L.R.; Ramos, J.S.; Delgado, M.G.; Félix, J.L.M.; Domínguez, S. Álvarez Mitigating energy poverty: Potential contributions of combining PV and building thermal mass storage in low-income households. Energy Convers. Manag. 2018, 173, 65–80. [Google Scholar] [CrossRef]
- Roberts, M.B.; Bruce, A.; MacGill, I. Impact of shared battery energy storage systems on photovoltaic self-consumption and electricity bills in apartment buildings. Appl. Energy 2019, 245, 78–95. [Google Scholar] [CrossRef]
- Koskela, J.; Rautiainen, A.; Järventausta, P. Using electrical energy storage in residential buildings—Sizing of battery and photovoltaic panels based on electricity cost optimization. Appl. Energy 2019, 239, 1175–1189. [Google Scholar] [CrossRef]
- Parra, D.; Norman, S.A.; Walker, G.S.; Gillott, M. Optimum community energy storage system for demand load shifting. Appl. Energy 2016, 174, 130–143. [Google Scholar] [CrossRef]
- Parra, D.; Gillott, M.; Norman, S.A.; Walker, G.S. Optimum community energy storage system for PV energy time-shift. Appl. Energy 2015, 137, 576–587. [Google Scholar] [CrossRef]
- Sardi, J.; Mithulananthan, N.; Hung, D.Q. Strategic allocation of community energy storage in a residential system with rooftop PV units. Appl. Energy 2017, 206, 159–171. [Google Scholar] [CrossRef]
- Ali, M.U.; Zafar, A.; Nengroo, S.H.; Hussain, S.; Alvi, M.J.; Kim, H.-J. Towards a smarter battery management system for electric vehicle applications: A critical review of lithium-ion battery state of charge estimation. Energies 2019, 12, 446. [Google Scholar] [CrossRef]
- Universiy, B. Batteries as Power Source. BU-1003: Electric Vehicle (EV). 2019. Available online: https://batteryuniversity.com/learn/article/electric_vehicle_ev (accessed on 10 October 2019).
- Hall, J.; Lin, T.; Brown, G.; Biensan, P.; Bonhomme, F. Decay Processes and Life Predictions for Lithium Ion Satellite Cells. In Proceedings of the 4th International Energy Conversion Engineering Conference and Exhibit (IECEC), San Diego, CA, USA, 26–29 June 2006. [Google Scholar]
- Geth, F.; Willekens, K.; Clement, K.; Driesen, J.; De Breucker, S. Impact-analysis of the charging of plug-in hybrid vehicles on the production park in Belgium. In Proceedings of the Melecon 2010–2010 15th IEEE Mediterranean Electrotechnical Conference, Valletta, Malta, 26–28 April 2010; pp. 425–430. [Google Scholar]
- Lee, T.-K.; Adornato, B.; Filipi, Z. Synthesis of real-world driving cycles and their use for estimating PHEV energy consumption and charging opportunities: Case study for midwest/U.S. IEEE Trans. Veh. Technol. 2011, 60, 4153–4163. [Google Scholar] [CrossRef]
- Fischer, D.; Harbrecht, A.; Surmann, A.; McKenna, R. Electric vehicles’ impacts on residential electric local profiles—A stochastic modelling approach considering socio-economic, behavioural and spatial factors. Appl. Energy 2019, 233–234, 644–658. [Google Scholar] [CrossRef]
- Lojowska, A.; Kurowicka, D.; Papaefthymiou, G.; Van Der Sluis, L. From transportation patterns to power demand: Stochastic modeling of uncontrolled domestic charging of electric vehicles. In Proceedings of the 2008 IEEE Power and Energy Society General Meeting—Conversion and Delivery of Electrical Energy in the 21st Century, Pittsburgh, PA, USA, 20–24 July 2011; pp. 1–7. [Google Scholar]
- Shahidinejad, S.; Filizadeh, S.; Bibeau, E. Profile of charging load on the grid due to plug-in vehicles. IEEE Trans. Smart Grid 2011, 3, 135–141. [Google Scholar] [CrossRef]
- Soares, F.; Lopes, J.A.; Almeida, P.; Moreira, C.; Seca, L. A Stochastic Model to Simulate Electric Vehicles Motion and Quantify the Energy Required from The Grid. In Proceedings of the 17th Power Systems Computation Conference, Stockholm, Sweden, 22–26 August 2011. [Google Scholar]
- Grahn, P.; Alvehag, K.; Munkhammar, J.; Widén, J.; Soder, L. PHEV Home-Charging Model Based on Residential Activity Patterns. IEEE Trans. Power Syst. 2013, 28, 2507–2515. [Google Scholar] [CrossRef]
- Munkhammar, J.; Widén, J.; Rydén, J. On a probability distribution model combining household power consumption, electric vehicle home-charging and photovoltaic power production. Appl. Energy 2015, 142, 135–143. [Google Scholar] [CrossRef]
- Darabi, Z.; Ferdowsi, M. Extracting probability distribution functions applicable for PHEVs charging load profile. In Proceedings of the IEEE PES Transmission and Distribution Conference and Exposition (PES T&D 2012), Orlando, FL, USA, 7–10 May 2012. [Google Scholar] [CrossRef]
- Verzijlbergh, R.A.; Lukszo, Z.; Veldman, E.; Slootweg, J.G.; Ilic, M. Deriving Electric Vehicle Charge Profiles from Driving Statistics. In Proceedings of the 2011 IEEE Power and Energy Society General Meeting, Detroit, MI, USA, 24–28 July 2011; pp. 1–6. [Google Scholar] [CrossRef]
- Fischer, D.; Scherer, J.; Flunk, A.; Kreifels, N.; Byskov-Lindberg, K.; Wille-Haussmann, B. Impact of HP, CHP, PV and EVs on households’ electric load profiles. In Proceedings of the 2015 IEEE Eindhoven PowerTech, Eindhoven, The Netherlands, 29 June–2 July 2015. [Google Scholar]
- Islam, S.; Mithulananthan, N.; Hung, D.Q.; Nadarajah, M.; Duong, Q.H. A Day-Ahead Forecasting Model for Probabilistic EV Charging Loads at Business Premises. IEEE Trans. Sustain. Energy 2018, 9, 741–753. [Google Scholar] [CrossRef]
- Islam, S.; Mithulananthan, N.; Hung, D.Q. Coordinated EV charging for correlated EV and grid loads and PV output using a novel, correlated, probabilistic model. Int. J. Electr. Power Energy Syst. 2019, 104, 335–348. [Google Scholar] [CrossRef]
- Luo, L.; Gu, W.; Wu, Z.; Zhou, S. Joint planning of distributed generation and electric vehicle charging stations considering real-time charging navigation. Appl. Energy 2019, 242, 1274–1284. [Google Scholar] [CrossRef]
- Morrissey, P.; Weldon, P.; O’Mahony, M. Future standard and fast charging infrastructure planning: An analysis of electric vehicle charging behaviour. Energy Policy 2016, 89, 257–270. [Google Scholar] [CrossRef]
- Greer, C.; Wollman, D.A.; Prochaska, D.E.; Boynton, P.A.; Mazer, J.A.; Nguyen, C.; Fitzpatrick, G.J.; Nelson, T.L.; Koepke, G.H.; Hefner, A.R.; et al. NIST Framework and Roadmap for Smart Grid Interoperability Standards, Release 3.0; Special Publication (NIST SP): Gaithersburg, MD, USA, 2014. [Google Scholar]
- Aymen, C.; Catalin-Felix, C.; Gianluca, F. Framework for Electric Vehicles and Photovoltaic Synergies; Publications Office of the European Union: Brussels, Belgium, 2016. [Google Scholar]
- IEC 61968-11. Application Integration at Electric Utilities—System Interfaces for Distribution Management—Part 11: Common Information Model (CIM) Extensions for Distribution Solution; German Institute for Standardisation: Berlin, Germany, 2013. [Google Scholar]
- IEC 61970-301:2011. Energy Management System Application Program Interface (EMS-API)—Part 301: Common Information Model (CIM) Base; German Institute for Standardisation: Berlin, Germany, 2011. [Google Scholar]
- Bruinenberg, J.; Colton, L.; Darmois, E.; Dorn, J.; Doyle, J.; Elloumi, O.; Englert, H.; Forbes, R.; Heiles, J.; Hermans, P.; et al. CEN-CENELEC-ETSI: Smart Grid Coordination Group—Smart Grid Reference Architecture Report 2.0; CEN-CENELEC-ETSI: Brussels, Belgium, 2012. [Google Scholar]
- Huang, P.; Wu, H.; Huang, G.; Sun, Y. A top-down control method of nZEBs for performance optimization at nZEB-cluster-level. Energy 2018, 159, 891–904. [Google Scholar] [CrossRef]
- Odonkor, P.; Lewis, K.E. Adaptive Operation Decisions in Net Zero Building Clusters. In Proceedings of the ASME 2015 International Design Engineering Technical Conferences and Computers and Information in Engineering Conference, Boston, MA, USA, 2–5 August 2015. [Google Scholar]
- Chen, Y.-K.; Wu, Y.-C.; Song, C.-C.; Chen, Y.-S. Design and implementation of energy management system with fuzzy control for DC microgrid systems. IEEE Trans. Power Electron. 2012, 28, 1563–1570. [Google Scholar] [CrossRef]
- Ayai, N.; Hisada, T.; Shibata, T.; Miyoshi, H.; Iwasaki, T.; Kitayama, K.-I. DC Micro grid system. Electr. Wire Cable Energy 2012, 75, 132–136. [Google Scholar]
- Ferroamp. The EnergyHub System. Available online: https://static.ferroamp.com/files/brochure/en/Ferroamp%20Brochure%20English%202018.pdf (accessed on 10 May 2019).
- Zhao, Y.; Lu, Y.; Yan, C.; Wang, S. MPC-based optimal scheduling of grid-connected low energy buildings with thermal energy storages. Energy Build. 2015, 86, 415–426. [Google Scholar] [CrossRef]
- Lu, Y.; Wang, S.; Sun, Y.; Yan, C. Optimal scheduling of buildings with energy generation and thermal energy storage under dynamic electricity pricing using mixed-integer nonlinear programming. Appl. Energy 2015, 147, 49–58. [Google Scholar] [CrossRef]
- Allison, J. Robust multi-objective control of hybrid renewable microgeneration systems with energy storage. Appl. Therm. Eng. 2017, 114, 1498–1506. [Google Scholar] [CrossRef]
- Cai, J.; Zhang, H.; Jin, X. Aging-aware predictive control of PV-battery assets in buildings. Appl. Energy 2019, 236, 478–488. [Google Scholar] [CrossRef]
- Wu, X.; Hu, X.; Teng, Y.; Qian, S.; Cheng, R. Optimal integration of a hybrid solar-battery power source into smart home nanogrid with plug-in electric vehicle. J. Power Sources 2017, 363, 277–283. [Google Scholar] [CrossRef]
- Fan, C.; Huang, G.; Sun, Y. A collaborative control optimization of grid-connected net zero energy buildings for performance improvements at building group level. Energy 2018, 164, 536–549. [Google Scholar] [CrossRef]
- Prasad, A.; Dusparic, I. Multi-agent Deep Reinforcement Learning for Zero Energy Communities. In Proceedings of the 2019 IEEE PES Innovative Smart Grid Technologies Europe (ISGT-Europe), Bucharest, Romania, 29 September–2 October 2019; pp. 1–5. [Google Scholar]
- Ma, L.; Liu, N.; Wang, L.; Zhang, J.; Lei, J.; Zeng, Z.; Wang, C.; Cheng, M. Multi-party energy management for smart building cluster with PV systems using automatic demand response. Energy Build. 2016, 121, 11–21. [Google Scholar] [CrossRef]
- Usman, M.; Knapen, L.; Yasar, A.-U.-H.; Vanrompay, Y.; Bellemans, T.; Janssens, D.; Wets, G. A coordinated Framework for Optimized Charging of EV Fleet in Smart Grid. Procedia Comput. Sci. 2016, 94, 332–339. [Google Scholar] [CrossRef]
- Zhong, J.; He, L.; Li, C.; Cao, Y.; Wang, J.; Fang, B.; Zeng, L.; Xiao, G. Coordinated control for large-scale EV charging facilities and energy storage devices participating in frequency regulation. Appl. Energy 2014, 123, 253–262. [Google Scholar] [CrossRef]
- Li, Y.; Li, L.; Peng, C.; Zou, J. An MPC based optimized control approach for EV-based voltage regulation in distribution grid. Electr. Power Syst. Res. 2019, 172, 152–160. [Google Scholar] [CrossRef]
- Jia, H.; Li, X.; Mu, Y.; Xu, C.; Jiang, Y.; Yu, X.; Wu, J.; Dong, C. Coordinated control for EV aggregators and power plants in frequency regulation considering time-varying delays. Appl. Energy 2018, 210, 1363–1376. [Google Scholar] [CrossRef]
- Kumar, P.; Pukale, R.; Kumabhar, N.; Patil, U. Optimal Design Configuration Using HOMER. Procedia Technol. 2016, 24, 499–504. [Google Scholar] [CrossRef]
- Li, C.; Zhou, D.; Wang, H.; Cheng, H.; Li, N. Feasibility assessment of a hybrid PV/diesel/battery power system for a housing estate in the severe cold zone—A case study of Harbin, China. Energy 2019, 185, 671–681. [Google Scholar] [CrossRef]
- The University of Wisconsin. Using Fortran Compilers with TRNSYS. 2006. Available online: https://sel.me.wisc.edu/trnsys/fortran/fortran.htm (accessed on 15 March 2020).
- Bava, F.; Furbo, S. Development and validation of a detailed TRNSYS-Matlab model for large solar collector fields for district heating applications. Energy 2017, 135, 698–708. [Google Scholar] [CrossRef]
- Jonas, D.; Felgner, F.; Frey, G.; Theis, D. A user-friendly simulation framework for the analysis of solar thermal and heat pump systems using TRNSYS. In Proceedings of the 8th International Renewable Energy Congress (IREC 2017), Amman, Jordan, 21–23 March 2017. [Google Scholar] [CrossRef]
- Saleem, M.S.; Abas, N.; Kalair, A.R.; Rauf, S.; Haider, A.; Tahir, M.S.; Sagir, M. Design and optimization of hybrid solar-hydrogen generation system using TRNSYS. Int. J. Hydrog. Energy 2020, 45, 15814–15830. [Google Scholar] [CrossRef]
- Antoniadis, C.N.; Martinopoulos, G. Optimization of a building integrated solar thermal system with seasonal storage using TRNSYS. Renew. Energy 2019, 137, 56–66. [Google Scholar] [CrossRef]
- Uygun, U.; Akgul, C.M.; Dino, I.G.; Akinoglu, B.G. Approaching Net-zero energy building through utilization of building-integrated photovoltaics for three cities in turkey-preliminary calculations. In Proceedings of the International Conference on Photovoltaic Science and Technologies (PVCon), Ankara, Turkey, 4–6 July 2018; pp. 1–4. [Google Scholar]
- Boyano, A.; Hernandez, P.; Wolf, O. Energy demands and potential savings in European office buildings: Case studies based on EnergyPlus simulations. Energy Build. 2013, 65, 19–28. [Google Scholar] [CrossRef]
- Bingham, R.D.; Agelin-Chaab, M.; Rosen, M.A. Whole building optimization of a residential home with PV and battery storage in The Bahamas. Renew. Energy 2019, 132, 1088–1103. [Google Scholar] [CrossRef]
- Ke, B.-R.; Ku, T.-T.; Ke, Y.-L.; Chuang, C.-Y.; Chen, H.-Z. Sizing the battery energy storage system on a university campus with prediction of load and photovoltaic generation. In Proceedings of the IEEE/IAS 51st Industrial & Commercial Power Systems Technical Conference (I&CPS), Calgary, AB, Canada, 5–8 May 2015; pp. 1–12. [Google Scholar]
- Supponen, A.; Rautiainen, A.; Markkula, J.; Makinen, A.; Jarventausta, P.; Repo, S. Power quality in distribution networks with electric vehicle charging—A research methodology based on field tests and real data. In Proceedings of the 2016 Eleventh International Conference on Ecological Vehicles and Renewable Energies (EVER), Monte Carlo, Monaco, 6–8 April 2016; pp. 1–11. [Google Scholar]
- Ahamioje, J.A.; Krishnaswami, H.; Chaudhari, S.; Kannan, P.K.; Dey, S.R. Interconnection Study of Distributed PV Systems by Interfacing Matlab with OpenDSS and GIS. In Proceedings of the IEEE 44th Photovoltaic Specialist Conference (PVSC); Institute of Electrical and Electronics Engineers (IEEE), Washington, DC, USA, 25–30 June 2017; pp. 2931–2935. [Google Scholar]
- Papas, I.; Estibals, B.; Ecrepont, C.; Alonso, C. Energy Consumption Optimization through Dynamic Simulations for an Intelligent Energy Management of a BIPV Building. In Proceedings of the 7th International Conference on Renewable Energy Research and Applications (ICRERA), Paris, France, 14–17 October 2018; pp. 853–857. [Google Scholar]
- Lei, S.; Wang, H.; Lian, G. The joint simulation of a stand-alone photovoltaic system based on PSIM and Matlab. In Proceedings of the 20th International Conference on Electrical Machines and Systems (ICEMS), Sydney, Australia, 11–14 August 2017; pp. 1–4. [Google Scholar]
- Barros, M.; Casquilho, M. Linear Programming with CPLEX: An Illustrative Application over the Internet CPLEX in Fortran 90. In Proceedings of the 14th Iberian Conference on Information Systems and Technologies (CISTI), Coimbra, Portugal, 19–22 June 2019; pp. 1–6. [Google Scholar]
- Zuo, X.; Zhu, C.; Huang, C.; Xiao, Y. Using AMPL/CPLEX to model and solve the electric vehicle routing problem (EVRP) with heterogeneous mixed fleet. In Proceedings of the 29th Chinese Control and Decision Conference (CCDC), Chongqing, China, 28–30 May 2017; pp. 4666–4670. [Google Scholar]
- Zakaria, R.; Dib, M.; Moalic, L.; Caminada, A. Car relocation for carsharing service: Comparison of CPLEX and greedy search. In Proceedings of the 2014 IEEE Symposium on Computational Intelligence in Vehicles and Transportation Systems (CIVTS); Institute of Electrical and Electronics Engineers (IEEE), Orlando, FL, USA, 9–12 December 2014; pp. 51–58. [Google Scholar]
- Adewuyi, O.B.; Lotfy, M.E.; Akinloye, B.O.; Howlader, H.O.R.; Senjyu, T.; Narayanan, K. Security-constrained optimal utility-scale solar PV investment planning for weak grids: Short reviews and techno-economic analysis. Appl. Energy 2019, 245, 16–30. [Google Scholar] [CrossRef]
- Kästel, P.; Gilroy-Scott, B. Economics of pooling small local electricity prosumers—LCOE & self-consumption. Renew. Sustain. Energy Rev. 2015, 51, 718–729. [Google Scholar] [CrossRef]
- Miller, I.; Gençer, E.; Vogelbaum, H.S.; Brown, P.R.; Torkamani, S.; O’Sullivan, F.M. Parametric modeling of life cycle greenhouse gas emissions from photovoltaic power. Appl. Energy 2019, 238, 760–774. [Google Scholar] [CrossRef]
- Luthander, R.; Widén, J.; Nilsson, D.; Palm, J. Photovoltaic self-consumption in buildings: A review. Appl. Energy 2015, 142, 80–94. [Google Scholar] [CrossRef]
- Munkhammar, J.; Grahn, P.; Widén, J. Quantifying self-consumption of on-site photovoltaic power generation in households with electric vehicle home charging. Sol. Energy 2013, 97, 208–216. [Google Scholar] [CrossRef]
- O’Shaughnessy, E.; Cutler, D.; Ardani, K.; Margolis, R. Solar plus: Optimization of distributed solar PV through battery storage and dispatchable load in residential buildings. Appl. Energy 2018, 213, 11–21. [Google Scholar] [CrossRef]
- Heine, K.; Thatte, A.; CesarTabares-Velasco, P. A simulation approach to sizing batteries for integration with net-zero energy residential buildings. Renew. Energy 2019, 139, 176–185. [Google Scholar] [CrossRef]
- Murphy, A.R.; Fung, A.S. Techno-economic study of an energy sharing network comprised of a data centre and multi-unit residential buildings for cold climate. Energy Build. 2019, 186, 261–275. [Google Scholar] [CrossRef]
- Huang, P.; Xu, T.; Sun, Y. A genetic algorithm based dynamic pricing for improving bi-directional interactions with reduced power imbalance. Energy Build. 2019, 199, 275–286. [Google Scholar] [CrossRef]







| Authors | Region | System | Modeling Tools | Main Work Done | Special Points | ||||
|---|---|---|---|---|---|---|---|---|---|
| Building | PV | Storage | EVs | Other Techniques | |||||
| Berthold et al. (2011) [42] | France | Y | Y | N | Y | Wind energy | — | Developed a general control strategy which aims at minimizing the building’s total energy costs by optimizing the charging/discharging of PHEVs’ batteries. The considered systems include the power grid, local production from renewables, and vehicles. Using the EV battery to power home appliances is allowed. | Unlike conventional home-to-vehicle (H2V), this study also enables vehicle-to-home (V2H) for demand response control. |
| Querini et al. (2012) [43] | Germany, Denmark, Sweden, Spain, France, UK, Italy. | N | Y | N | Y | Wind energy | Gabi4 | 1. Studied the life cycle of greenhouse gas (GHG) emissions linked with EVs using PV and wind electricity in different regions of European countries. 2. Analyzed the life cycle of GHG emissions using wind energy, solar energy, and conventional fossil fuel. | When using PV electricity, GHG emissions are always lower than conventional thermal vehicles |
| Zhang et al. (2012) [35] | Kansai, Japan | N | Y | N | Y | Heat pump (HP) | Visual Studio C#.net 2008 | 1. Developed an hour-by-hour simulation model to derive a real-time supply–demand balance. 2. Evaluated the impacts of integrating PV power into future electricity systems with EVs and HPs under smart control strategies in Kansai. 3. Analyzed a set of scenarios with different penetrations of PV, EV and HP. | The EVs are considered as virtual batteries, similar to electricity storage systems, which can not only be charged by grid power (G2V), but can also discharge electricity to the power grid (V2G). |
| Dallinger et al. (2013) [44] | Germany and U.S. (California) | N | Y | N | Y | N | PowerACE | 1. Developed a method to characterize the fluctuating electricity generation of renewable energy sources and compare the difference between California and Germany. 2. Analyzed the potential contribution of grid-connected vehicles to balance the generation from renewable energy sources for a 2030 scenario in California and Germany based on the developed method. | 1. Correlation between renewable energy system generation and the load curve affecting the integration of RES. 2. EVs play an important role in reducing residual load fluctuation if smart charging is used. |
| Su et al. (2014) [45] | Illinois, U.S. | N | Y | Y | Y | Wind energy | CPLEX+ Matlab+ OpenDSS | 1. Formulated a stochastic problem for microgrid energy scheduling, which aims at minimizing the expected operational cost of the microgrid and power losses by optimally dispatching the EV charging load and scheduling distributed generators and distributed energy storage devices. 2. Investigated the impact of EVs on microgrid energy scheduling under various charging schemes. | Combined scheduling of EV charging loads and energy storage systems. |
| Chaouachi et al. (2016) [46] | Italy | N | Y | N | Y | N | Matpower open source package | 1. Proposed a conceptual smart grid framework and assessment methodology, to enable decentralized operational synergy between intermittent PV generation and EVs, based on coordinated EV charging. 2. Tested the proposed methodology with a real distribution system, where different PV and EV penetration scenarios are assessed against charging behavior variants. | Impacts of coordinated charging on PV penetration and carbon emission reduction. |
| Islam and Mithulananthan (2017) [47] | Australia | N | Y | N | Y | N | Matlab | 1. Developed a non-iterative PV output model that does not require additional measurements or meteorological data, which saves money and time. 2. Developed a combined, Stage of Charge (SOC)-based, fair charging strategy which simultaneously reduces the runtime by lowering the number of variables involved and increases the charging fairness. The reduced runtime makes it suitable for more frequent control of charging of a large EV population. | Consider grid-side parameters, such as voltage topology, structure, etc. The PV output model and charging strategy together lessen the probability of voltage limit violations and enhance the PV harvest. |
| Sun et al. (2018) [48] | Glasgow, UK | Y | Y | Y | Y | N | Matlab (GA optimization tool) | 1. Developed a model for minimizing the energy cost of a residential household with an EV, a shared energy storage system (ESS), and other residential loads, where the EV’s usage patterns are described by probability levels. 2. Conducted a practical survey of EV daily usage including driving purposes and usage at different time periods. 3. Investigate the total cost saving through case studies for various scenarios under fixed and time of use (TOU) tariffs. | The optimization results based on this model can be used to determine whether V2G is beneficial for EV owners under the optimal charging and discharging strategy. |
| Taşcıkaraoğlu (2018) [39] | Austin, TX, USA | Y | Y | Y | N | Energy sharing network | General Algebraic Modeling System (GAMS) with solver CPLEX | 1. Developed the concept of energy sharing-enabled neighborhood area networks, which are composed of a shared energy storage system and multiple consumer premises. 2. Developed a novel energy management strategy based on the implementation and scheduling the use of this shared energy storage system (ESS) with the objective of exploiting the ESS unit in the context of an energy credit-based demand response program. | Energy sharing-enabled neighborhood area networks (NANs) for cluster-level performance improvements. Such energy sharing can reduce the energy costs and peak demand significantly. |
| Huang et al. (2019) [49] | Yuxi, China | Y | Y | N | Y | N | HOMER (for demand/supply calculation) Matlab (for control) | 1. Proposed a retired EV battery (REVB) model based on the mathematical model of capacity fade of Li-ion battery cells to simulate REVB’s capacity loss. 2. Developed a power management system to mitigate the degradation of REVB and protect other system components. 3. Constructed a tri-objective optimization model considering reliability, energy waste and cost. | Use retired EV batteries for energy storage in buildings. |
| Barone et al. (2019) [50] | Naples, Italy | Y | Y | N | Y | N | Matlab | Proposed a novel energy management system for buildings connected in a microgrid, by considering EVs as active storage components of such an energy scheme. | Such B2V2B (i.e., Building to vehicle to building) integration enables renewable sharing among different buildings. |
| Category | Principal | Pros | Cons | Examples | |
|---|---|---|---|---|---|
| Individual controls | Individual approach | The operations of individual energy storage/the charging rates of individual EVs are first optimized separately. Then, the individual energy storage performances/EV charging loads are aggregated to obtain the aggregated level performance. | Easy to implement | 1. The aggregated level performance is not optimized. 2. New demand peaks may occur when individual energy storage systems/EV take the same action (e.g., shift demand to the same period) | Energy storage controls: [108,109,110]; EV controls: [94,95,111,112]. |
| Coordinated controls | Bottom-up approach | The operations of individual energy storage/the charging rates of individual EVs are optimized one by one in a sequence, and the optimization of each single energy storage system/EV’s operation is performed based on the aggregated results of the earlier optimized energy storage/EVs. | Better performance at aggregated level than individual approach | 1. The aggregated magnitude becomes increasingly large after many optimizations, leading to the subsequent optimization being less effective in improving the aggregated level performance and non-optimal solution. 2. High computational load. | Energy storage controls: [104,113,114]; EV controls: [115,116]. |
| Top-down approach | The aggregated level performance is directly used as the optimization objective. The operations of individual energy storage/the charging rates of individual EVs are coordinated to achieve the obtained performance at the aggregated level. | Optimized performance at aggregated level | The computational complexity increases with the number of energy storage systems/EVs. | Energy storage controls: [24,40,103]; EV controls: [44,47,83] | |
| Name | Calculation | Remarks on Calculation | Representation/Meaning |
|---|---|---|---|
| Energy-Related Indicators | |||
| Loss of power supply possibility (LPSP) [49] | LPS: loss of power supply; Pload: the load demand power. | This is defined as the ratio of the loss of energy supply to the load demand during the considered period. | |
| Potential energy waste possibility (PEWP) [49] | PPV: the power of PV array; Pload: the load demand power; Pbat: the power of retailed EV batteries; Pele: the power of the electrolyzer. | This is defined as the ratio of the excess power to the potential PV output power during the considered period. | |
| Capacity factor (Cf) [138] | PPV(t): the generated power at time t; Ppvrated: assumed PV generator capacity. | This measures the energy production efficiency of the facility over a period based on the solar potential of a local site. | |
| Capacity factor ratio (rcf) [44] | cfQ < 0.8: sorted power values smaller than the 0.8 quantile; cfQ ≥ 0.8: sorted power values equal to and bigger than 0.8 quantile. | This allows for a more detailed analysis of the energy availability. | |
| Self-sufficiency (SS) [65] | Epv,onsit: the aggregated PV power consumed on-site during a period; Epv,offsit: the aggregated PV power consumed off-site (e.g., exported to grid). | This shows how much less energy is needed from the conventional power mix from the grid. | |
| Self-consumption (SC) [50] | Ed,pv: the aggregated electricity demand supplied by the PV system during a period, equal to Epv,onsit; Ed,grid: the aggregated electricity demand supplied by the power grid. The sum of them equals Ed,whole. | This represents the percentage of electricity produced by on-site PV system used within the building. | |
| Economy-Related Indicators | |||
| Cost of energy (COE) [61] | Costtot: total cost for generation of energy for one year; Etot: total energy generated in one year. | This calculates the unit cost of generated energy. | |
| Net present value (NPV) [50] | EcS: yearly economic savings; IC: the total capital investment cost; d: discount rate. | This is calculated as the difference between the present value of cash inflows and the outflows over a certain period. | |
| Internal Rate of Return (IRR) | NPV: net present value; d: discount rate. | This is a discount rate that makes the NPV of all cash flows from a project equal to zero. | |
| Levelized cost of electricity (LCOE) [139] | I0: the investment; Me: the electricity output in year; At: the annual total costs; i: the interest rate (discount rate); n: the economic lifetime in years; t: the year of operation (1,2, …, n). | This is based on the concept that all costs over the lifetime of an energy project are discounted to their net present value in a money unit divided by the discounted energy production. | |
| Total operation cost () [48] | Ctot = Cpurchase + CEV + CESS + CEV-outside − Cincome | Cpurchase: cost to purchase electricity from the grid; CEV: degradation cost of the EV battery; CESS: cost of ESS battery; CEV-outside: degradation cost of EV battery due to driving; Cincome: income from selling electricity to the grid | This calculates residential household energy costs by considering EVs in relation to driving usage, EV and ESS battery degradation, and PV energy supply. |
| Annualized cost of system (ACS) [49] | Cacap: the annualized capital costs of PV panels, retailed EV battery (REVBs), electrolyzer, and hydrogen tank; Camain: the annualized maintenance costs of the above components; Carep: the annualized replacement cost of REVBs, FC, electrolyzer. | This calculates the total cost of the whole system per year. | |
| Profitability Index (PI) [50] | EcS: yearly Economic Savings; IC: the total capital investment cost; d: discount rate. | This assesses the profitability of the investment and ranks the proposed layouts by quantifying the amount of value created per unit of investment. | |
| Environment-Related Indicators | |||
| Well to wheels (WTW) [43] | energy prod. GHG: greenhouse gas emission during energy production; energy cons.: Energy used for travelling a specific amount of distance; exhaust GHG: pollutant emissions by a car on a given distance. | This calculates the well-to-tank (WTT) stage which covers the production of required energy and the tank-to-wheels (TTW) stage covering the consumption of energy and pollutant emissions by a car over a given distance. | |
| Carbon intensity (CI) [140] | etotal: life cycle GHG emissions (gCO2e); CF: capacity factor; cDC: rated DC capacity; thr: PV system lifetime. | This calculates the carbon emission of unit energy consumption regarding the life cycle assessment. | |
© 2020 by the authors. Licensee MDPI, Basel, Switzerland. This article is an open access article distributed under the terms and conditions of the Creative Commons Attribution (CC BY) license (http://creativecommons.org/licenses/by/4.0/).
Share and Cite
Huang, P.; Zhang, X.; Copertaro, B.; Saini, P.K.; Yan, D.; Wu, Y.; Chen, X. A Technical Review of Modeling Techniques for Urban Solar Mobility: Solar to Buildings, Vehicles, and Storage (S2BVS). Sustainability 2020, 12, 7035. https://doi.org/10.3390/su12177035
Huang P, Zhang X, Copertaro B, Saini PK, Yan D, Wu Y, Chen X. A Technical Review of Modeling Techniques for Urban Solar Mobility: Solar to Buildings, Vehicles, and Storage (S2BVS). Sustainability. 2020; 12(17):7035. https://doi.org/10.3390/su12177035
Chicago/Turabian StyleHuang, Pei, Xingxing Zhang, Benedetta Copertaro, Puneet Kumar Saini, Da Yan, Yi Wu, and Xiangjie Chen. 2020. "A Technical Review of Modeling Techniques for Urban Solar Mobility: Solar to Buildings, Vehicles, and Storage (S2BVS)" Sustainability 12, no. 17: 7035. https://doi.org/10.3390/su12177035
APA StyleHuang, P., Zhang, X., Copertaro, B., Saini, P. K., Yan, D., Wu, Y., & Chen, X. (2020). A Technical Review of Modeling Techniques for Urban Solar Mobility: Solar to Buildings, Vehicles, and Storage (S2BVS). Sustainability, 12(17), 7035. https://doi.org/10.3390/su12177035

