Constraints and Consequences of Online Teaching
Abstract
:1. Introduction
1.1. Literature Review
1.1.1. Constrains and Stress for Teachers (CONSS)
1.1.2. Negative Affects related to Stress (NEGAFF) and Positive Affects (POSAFF)
1.1.3. Teachers Resilience and Coping (RESIL)
1.1.4. Organizational and Professional Support (SUPP)
1.1.5. Work Engagement (WENG)
1.1.6. Analyzed Indicators and Implications for the Sustainability of Education
1.2. Conceptual Model and Hypothesis
2. Materials and Methods
2.1. Sample and Data Collection
2.2. Instruments and Measures
- the dimension of changes at professional level—PERSCHANGE (6 indicators, referring to the impact of changes in the current socio-professional context: familiarization with the tools and platforms used in online teaching activities, adaptation of teaching content for this type of education, etc.);
- the dimension of the constraining conditions and stress generators—CONSTRESS (10 indicators, which referred to the stress determined by the use of new technologies, rapid professional change, demotivation, exhaustion, frustration, etc.);
- the dimension of negative affects and burnout symptoms—NEGAFF (6 indicators measuring the presence of some emotional states as: loneliness, anxiety, hopelessness and loss of meaning in life, etc.);
- the dimension of positive affects—POSAFF (4 indicators including feelings such as love, joy, hope, etc.);
- the dimension of resilience and coping behaviors—RESIL (it initially contained 7 indicators, referring to spending time for pleasant habits and hobbies, outdoor walks, sports, future plans, etc.);
- the dimension of work engagement—WORKENG (10 indicators, including enthusiasm, creativity, help for pupils/students, professional fulfillment, etc.);
- the dimension of the socio-professional help received by teachers—SUPPORT (5 indicators referring to family, friends, school or university management, NGOs and institutions with educational support).
- (a)
- 1. Never, 2. Rarely, 3. Occasionally, 4. Often, 5. Nearly always;
- (b)
- 1. To a very small extent, 2. To a small extent, 3. To a moderate extent, 4. To a large extent, 5. To a very large extent.
2.3. Multivariate Analysis
3. Results
3.1. Exploratory Factor Analysis (EFA)
3.2. Confirmatory Factor Analysis (CFA)
3.3. Testing Hypothesis and Structural Equation Modeling (SEM)
3.4. Complementary Analysis
4. Discussion
Funding
Acknowledgments
Conflicts of Interest
Appendix A
| Dimensions/Indicators | Measuring Scale |
|---|---|
| Perschange/6 items spending time for familiarization with the online tools spending time for adaptation of taught content for online education struggling with uncertainty in professional activity making effort for students to actively participate to online meetings making effort to evaluate students feeling compelled to compromise on education | (1—Significantly decreased, 5—Significantly increased) Rating by answer from 1 to 5 for each item ascending |
| Job constrains and stress/10 items feeling that everything about work was changing too quick feeling detached from work feeling frustrated with online teaching being demotivated about job feeling mentally tired feeling exhausted in activity having insomnia feeling like crying feeling tensioned about online teaching feeling to have too much to do and too little time | (1—Never, 5—Nearly always) Rating by answer from 1 to 5 for each item ascending |
| Negative affects/6 items feeling alone being stressed feeling nervous feeling depressed feeling hopeless losing the meaning of life | (1—Never, 5—Nearly always) Rating by answer from 1 to 5 for each item ascending |
| Positive affects/4 items feeling gratitude for having my family around having hope that things will change for better feeling the pleasure of having extra time for me feeling the joy of nature and beautiful weather | (1—Never, 5—Nearly always) Rating by answer from 1 to 5 for each item ascending |
| Resilience and coping behaviors/7 items focusing on good interacting with family making personal future plans enjoying sleep and rest enjoying time for personal activities involving in old activities and hobbies making outdoor walks doing sport and physical activities | (1—Never, 5—Nearly always) Rating by answer from 1 to 5 for each item ascending |
| Work Engagement/10 items creating a positive atmosphere among the participants in the online activities. feeling enthusiastic about work being creative in teaching online being fulfilled with job feeling that helped students to learn being energetic in professional tasks feeling engaged in the educational process feeling connected with students feeling passionate about work feeling like a role model for students | (1—Never, 5—Nearly always) Rating by answer from 1 to 5 for each item ascending |
| Professional Support/5 items receiving support from my family receiving support from students and their families receiving support from school management receiving support from local NGOs and professional associations receiving support help from county level and national institutions | (1—To a very small extent, 5—To a very large extent) Rating by answer from 1 to 5 for each item ascending |
References
- World Health Organization. Available online: https://www.who.int/occupational_health/topics/stressatwp/en/ (accessed on 15 June 2020).
- Rao, J.V.; Chandraiah, K. Occupational stress, mental health and coping among information technology professionals. Indian J. Occup. Environ. Med. India 2012, 16, 22–26. [Google Scholar] [CrossRef] [Green Version]
- Wisse, B.; Sleebos, E. When Change Causes Stress: Effects of Self-construal and Change Consequences. J. Bus. Psychol. 2015, 31, 249–264. [Google Scholar] [CrossRef] [PubMed] [Green Version]
- De Carlo, A.; Girardi, D.; Falco, A.; Dal Corso, L.; di Sipio, A. When Does Work Interfere With Teachers’ Private Life? An Application of the Job Demands-Resources Model. Front. Psychol. 2019, 10, 1–13. [Google Scholar] [CrossRef]
- Nicolas, M.; Vachera, P.; Martinent, G.; Mourot, L. Monitoring stress and recovery states: Structural and external stages of the short version of the RESTQ sport in elite swimmers before championships. J. Sport Health Sci. 2019, 8, 77–88. [Google Scholar] [CrossRef] [PubMed]
- Stoeber, J.; Rennert, D. Perfectionism in school teachers: Relations with stress appraisals, coping styles, and burnout. Anxiety Stress Coping 2008, 21, 37–53. [Google Scholar] [CrossRef] [PubMed] [Green Version]
- Cheryl, J.T.; Cary, L.C. Mental health, job satisfaction and occupational stress among UK teachers. Work Stress 1993, 7, 203–219. [Google Scholar] [CrossRef]
- Shen, B.; McCaughtry, N.; Martin, J.; Garn, A.; Kulik, N.; Fahlman, M. The relationship between teacher burnout and student motivation. Br. J. Educ. Psychol. 2015, 85, 519–532. [Google Scholar] [CrossRef] [PubMed]
- Pandey, N.K.; Saxena, A. Teacher’s Occupational Stress: A Review Study in National & International Scenario. International J. Organ. Behav. Manag. Perspect. 2015, 4, 1533–1538. [Google Scholar]
- Zurlo, M.C.; Pes, D.; Cooper, C.L. Stress in teaching: A study of occupational stress and its determinants among Italian school teachers. Stress Health 2007, 23, 231–241. [Google Scholar] [CrossRef]
- Ravalier, J.M.; Walsh, J. Working conditions and stress in the English education system. Occup. Med. 2018, 68, 129–134. [Google Scholar] [CrossRef] [Green Version]
- Cooper, C.; Travers, C. Teachers under Pressure: Stress in the Teaching Profession; Routledge: Abingdon, UK, 1995; p. 159. ISBN 0-415-09484-4. [Google Scholar]
- Kyriacou, C. Teacher Stress: From Prevalence to Resilience. Handbook of Stress in the Occupations; Edward Edgar Publishing Limited: Cheltenham, UK, 2011; pp. 161–173. ISBN 978-0-85793-114-6. [Google Scholar]
- Maslach, C.; Jackson, S.E. The measurement of experienced burnout. J. Organ. Behav. 1981, 2, 99–113. [Google Scholar] [CrossRef]
- Moreno Fortes, A.; Tian, L.; Huebner, E.S. Occupational Stress and Employees Complete Mental Health: A Cross-Cultural Empirical Study. Int. J. Environ. Res. Public Health 2020, 17, 3629. [Google Scholar] [CrossRef] [PubMed]
- Klassen, R.; Chiu, M.M. Effects on Teachers’ Self-Efficacy and Job Satisfaction: Teacher Gender, Years of Experience, and Job Stress. J. Educ. Psychol. 2010, 102, 741–756. [Google Scholar] [CrossRef]
- Maslach, C.; Jackson, S.; Leiter, M. The Maslach Burnout Inventory Manual. In Evaluating Stress: A Book of Resources; Zalaquett, C.P., Wood, R.J., Eds.; The Scarecrow Press: Lanham, MD, USA, 1997; ISBN 13: 978-0810832312. [Google Scholar]
- Maslach, C.; Jackson, S.; Schwab, R. Maslach Burnout Inventory–Educators Survey (ES); 1997; Available online: https://www.researchgate.net/publication/277816643 (accessed on 7 June 2020).
- Tage, S.K.; Borritz, M.; Villadsen, E.; Karl, B.C. The Copenhagen Burnout Inventory: A new tool for the assessment of burnout. Work Stress 2005, 19, 192–207. [Google Scholar] [CrossRef]
- Levenstein, S.; Prantera, C.; Varvo, V.; Scribano, M.L.; Berto, E.; Luzi, C.; Andreoli, A. Development of the Perceived Stress Questionnaire: A new tool for Psychosomatic Research. J. Psychosom. Res. 1993, 37, 19–32. [Google Scholar] [CrossRef]
- Biggs, A.; Brough, P.; Drummond, S. Lazarus and Folkman’s Psychological Stress and Coping Theory. In Handbook of Stress and Health; Cooper, C.L., Quick, J.C., Eds.; Wiley: Hoboken, NJ, USA, 2017; pp. 349–364. ISBN 978-1-118-99377-4. [Google Scholar]
- Kuiper, N.A.; Olinger, L.J.; Martin, R.A. Dysfunctional attitudes, stress, and negative emotions. Cogn. Ther. Res. 1988, 12, 533–547. [Google Scholar] [CrossRef]
- Hutri, M.; Lindeman, M. The Role of Stress and Negative Emotions in an Occupational Crisis. J. Career Dev. 2002, 29, 19–36. [Google Scholar] [CrossRef]
- Du, J.; Huang, J.; An, Y.; Xu, W. The relationship between stress and negative emotion: The Mediating role of rumination. Clin. Res. Trials 2018, 4, 1–5. [Google Scholar] [CrossRef]
- Hu, J.; Gruber, K.J. Positive and negative affect and health functioning indicators among older adults with chronic illnesses. Issues Ment. Health Nurs. 2008, 29, 895–911. [Google Scholar] [CrossRef]
- Warr, P. The measurement of well-being and other aspects of mental health. J. Occup. Organ. Psychol. 1990, 63, 193–210. [Google Scholar] [CrossRef]
- Pressman, S.D.; Cohen, S. Does positive affect influence health? Psychol. Bull. 2005, 131, 925–971. [Google Scholar] [CrossRef] [PubMed]
- Kannan, J.; Miller, J.L. The Positive Role of Negative Emotions: Fear, Anxiety, Conflict and Resistance as Productive Experiences in Academic Study and in the Emergence of Learner Autonomy. Int. J. Teach. Learn. High. Educ. 2009, 20, 144–154. [Google Scholar]
- Rowe, A.D.; Fitness, J. Understanding the Role of Negative Emotions in Adult Learning and Achievement: A Social Functional Perspective. Behav. Sci. 2018, 8, 27. [Google Scholar] [CrossRef] [PubMed] [Green Version]
- Folkman, S.; Moskowitz, J.T. Stress, Positive Emotion, and Coping. Curr. Dir. Psychol. Sci. 2000, 9, 115–118. [Google Scholar] [CrossRef]
- Folkman, S. The case for positive emotions in the stress process. Anxiety Stress Coping 2008, 21, 3–14. [Google Scholar] [CrossRef] [PubMed]
- Pekrun, R.; Perry, R.P. Control-value theory of achievement emotions. In International Handbook of Emotions in Education; Alexander, P.A., Pekrun, R., Linnenbrink-Garcia, L., Eds.; Routledge: London, UK, 2014; pp. 120–141. ISBN 978-0415895026. [Google Scholar]
- Watson, D.; Clark, L.A.; Tellegen, A. Development and validation of brief measures of positive and negative affect: The panas scales. J. Pers. Soc. Psychol. 1988, 54, 1063–1070. [Google Scholar] [CrossRef]
- Mroczek, D.K.; Kolarz, C.M. The effect of age on positive and negative affect: A developmental perspective on happiness. J. Personal. Soc. Psychol. 1998, 75, 1333–1349. [Google Scholar] [CrossRef]
- Levine, E.L.; Xu, X.; Yang, L.Q.; Ispas, D.; Pitariu, H.D.; Bian, R.; Musat, S. Cross-national explorations of the impact of affect at work using the State-Trait Emotion Measure: A coordinated series of studies in the United States, China, and Romania. Hum. Perform. 2011, 24, 405–442. [Google Scholar] [CrossRef]
- Luthar, S.S.; Cicchetti, D.; Becker, B. The construct of resilience. A critical evaluation and guidelines for future work. Child Dev. 2000, 71, 543–562. [Google Scholar] [CrossRef]
- Masten, A.S.; Best, K.M.; Garmezy, N. Resilience and Development: Contributions from the Study of Children Who Overcome Adversity. Dev. Psychopathol. 1990, 2, 425–444. [Google Scholar] [CrossRef]
- Avey, J.B.; Reichard, R.J.; Luthans, F.; Mhatre, K.H. Meta-analysis of the impact of positive psychological capital on employee attitudes, behaviors, and performance. Hum. Resour. Dev. Q. 2011, 22, 127–152. [Google Scholar] [CrossRef]
- Kašpárková, L.; Vaculík, M.; Procházka, J.; Schaufeli, W.B. Why resilient workers perform better: The roles of job satisfaction and work engagement. J. Workplace Behav. Health 2018, 33, 43–62. [Google Scholar] [CrossRef]
- Wang, Z.; Li, C.; Li, X. Resilience, Leadership and Work Engagement: The Mediating Role of Positive Affect. Soc. Indic. Res. 2017, 132, 699–708. [Google Scholar] [CrossRef]
- Bitsika, V.; Sharpley, C.F.; Bell, R. The Buffering Effect of Resilience upon Stress, Anxiety and Depression in Parents of a Child with an Autism Spectrum Disorder. J. Dev. Phys. Disabil. 2013, 25, 533–543. [Google Scholar] [CrossRef]
- Lee, J.S.; Ahn, Y.S.; Jeong, K.S.; Chae, J.H.; Choi, K.S. Resilience buffers the impact of traumatic events on the development of PTSD symptoms in firefighters. J. Affect. Disord. 2014, 162, 128–133. [Google Scholar] [CrossRef]
- Kaur, M.; Kaur, A. Resilience And Growth Initiative: Buffer Against Acculturation Stress. Int. J. Recent Sci. Res 2017, 8, 21126–21133. [Google Scholar] [CrossRef]
- Borman, G.D.; Overman, L.T. Academic resilience in mathematics among poor and minority students. Elem. Sch. J. 2004, 104, 177–195. [Google Scholar] [CrossRef] [Green Version]
- Allan, J.F.; McKenna, J.; Dominey, S. Degrees of resilience: Profiling psychological resilience and prospective academic achievement in university inductees. Br. J. Guid. Couns. 2014, 42, 9–25. [Google Scholar] [CrossRef]
- Amponsah, K.D.; Adasi, G.S.; Mohammed, S.M.; Ampadu, E.; Okrah, A.K. Stressors and coping strategies: The case of teacher education students at University of Ghana. Cogent. Educ. 2020, 7. [Google Scholar] [CrossRef]
- Martínez, J.P.; Méndez, I.; Ruiz-Esteban, C.; Fernández-Sogorb, A.; García-Fernández, J.M. Profiles of Burnout, Coping Strategies and Depressive Symptomatology. Front. Psychol 2020, 11, 591. [Google Scholar] [CrossRef]
- Pogere, E.; López-Sangil, M.; García-Señorán, M.; González, A. Teachers’ job stressors and coping strategies: Their structural relationships with emotional exhaustion and autonomy support. Teach. Teach. Educ. 2019, 85, 269–280. [Google Scholar] [CrossRef]
- Zeidner, M.; Endler, N.S. (Eds.) Handbook of Coping: Theory, Research, Applications, 1st ed.; John Wiley & Sons: Hoboken, NJ, USA, 1995. [Google Scholar]
- Carver, C.S. You want to measure coping but your protocol’ too long: Consider the brief cope. Int. J. Behav. Med. 1997, 4. [Google Scholar] [CrossRef] [PubMed]
- Chesney, M.A.; Neilands, T.B.; Chambers, D.B.; Taylor, J.M.; Folkman, S. A validity and reliability study of the coping self-efficacy scale. Br. J. Health Psychol. 2006, 11, 421–437. [Google Scholar] [CrossRef] [PubMed]
- Sinclair, V.G.; Wallston, K.A. The Development and Psychometric Evaluation of the Brief Resilient Coping Scale. Assessment 2004, 11, 94–101. [Google Scholar] [CrossRef] [PubMed]
- Hakanen, J.; Demerouti, E.; Xanthopoulou, D. Job Resources Boost Work Engagement, Particularly When Job Demands Are High. J. Educ. Psychol. 2007, 99, 274–284. [Google Scholar] [CrossRef] [Green Version]
- Schaufeli, W. Job demands, job resources, and their relationship with burnout and engagement: A multi-sample study. J. Organ. Behav. 2004, 25, 293–315. [Google Scholar] [CrossRef] [Green Version]
- Griffith, J.; Steptoe, A.; Cropley, M. An investigation of coping strategies associated with job stress in teachers. Br. J. Educ. Psychol. 2000, 69, 517–531. [Google Scholar] [CrossRef]
- Scherer, M. The Challenges of Supporting New Teachers: A Conversation with Linda Darling-Hammond. Educ. Leadersh. 2012, 69, 18–23. [Google Scholar]
- Levine, T.H. Tools for the Study and Design of Collaborative Teacher Learning: The Affordances of Different Conceptions of Teacher Community and Activity Theory. Teach. Educ. Q. 2010, 37, 109–130. [Google Scholar]
- Gruenert, S.; Whitaker, T. School Culture Rewired: How to Define, Assess, and Transform it; ASCD: Alexandria, VA, USA, 2015; ISBN 978-1-4166-1990-1. [Google Scholar]
- Schaufeli, W.B.; Bakker, A.B. Defining and measuring work engagement: Bringing clarity to the concept. In Work Engagement: A Handbook of Essential Theory and Research; Bakker, A.B., Leiter, M.P., Eds.; Psychology Press: Sussex, UK, 2010; pp. 10–24. ISBN 978-1-84169-736-9. [Google Scholar]
- Schaufeli, W.B.; Salanova, M.; González-Romá, V.; Arnold, B. The Measurement of Engagement and Burnout: A Two Sample Confirmatory Factor Analytic Approach. J. Happiness Stud. 2002, 3, 71–92. [Google Scholar] [CrossRef]
- Schaufeli, W.B.; Bakker, A.B.; Salanova, M. The Measurement of Work Engagement With a Short Questionnaire: A Cross-National Study. Educ. Psychol. Meas. 2006, 66, 701–716. [Google Scholar] [CrossRef]
- Kuok, A.C.H.; Taormina, R.J. Work Engagement: Evolution of the Concept and a New Inventory. Psychol. Thought 2017, 10, 262–287. [Google Scholar] [CrossRef]
- Samson, R.V.; Patil, U. Work Engagement and Teacher Autonomy among Secondary School Teachers; Anchor Academic Publishing: Hamburg, Germany, 2016; p. 7. ISBN 978-3-96067-563-1. [Google Scholar]
- Stanley, R.O.; Burrows, G.D. The role of stress in mental illness: The practice. In Handbook of Stress Medicine and Health; Cooper, C.L., Ed.; CRC Press: London, UK, 2005; pp. 63–75. ISBN 9780849318207. [Google Scholar]
- Langelaan, S.; Bakker, A.B.; van Doornen, L.J.P.; Schaufeli, W.B. Burnout and work engagement: Do individual differences make a difference? Personal. Individ. Differ. 2006, 40, 521–532. [Google Scholar] [CrossRef]
- Kahn, W.A. To Be Fully There: Psychological Presence at Work. Hum. Relat. 1992, 45, 321–349. [Google Scholar] [CrossRef]
- Altunel, M.C.; Omer, E.K.; Cankir, B. The Effect of Job Resources on Work Engagement: A Study on Academicians in Turkey. Educ. Sci. Theory Pract. 2015, 15, 409–417. [Google Scholar] [CrossRef] [Green Version]
- Meyer, J.P.; Stanley, D.J.; Herscovitch, L.; Topolnytsky, L. Affective, Countinuance, and Normative Commitment to the Organization: A Meta-Analysis of Antecedents, Correlates, and Consequences. J. Vocat. Behav. 2002, 61, 20–52. [Google Scholar] [CrossRef]
- Bartram, T.; Joiner, T.A.; Stanton, P. Factors affecting the job stress and job satisfaction of Australian nurses: Implications for recruitment and retention. Contemp. Nurse 2004, 17, 293–304. [Google Scholar] [CrossRef]
- Agirreazkuenaga, L. Education for Agenda 2030: What Direction do We Want to Take Going Forward? Sustainability 2020, 12, 2035. [Google Scholar] [CrossRef] [Green Version]
- Holfelder, A. Towards a sustainable future with education? Sustain. Sci. 2019, 14, 943–952. [Google Scholar] [CrossRef] [Green Version]
- Siraj-Blatchford, J.; Mogharreban, C.; Park, E. International Research on Education for Sustainable Development in Early Childhood; Springer: Berlin/Heidelberg, Germany, 2016; pp. 28–31. ISBN 978-3-319-42208-4. [Google Scholar]
- Van den Branden, K. Sustainable Education: Exploiting Students’ Energy for Learning as a Renewable Resource. Sustainability 2015, 7, 5471–5487. [Google Scholar] [CrossRef] [Green Version]
- Chisingui, A.V.; Costa, N. Teacher Education and Sustainable Development Goals: A Case Study with Future Biology Teachers in an Angolan Higher Education Institution. Sustainability 2020, 12, 3344. [Google Scholar] [CrossRef] [Green Version]
- Azer, S.A. The qualities of a good teacher: How can they be acquired and sustained? J. R. Soc. Med. 2005, 98, 67–69. [Google Scholar] [CrossRef] [PubMed] [Green Version]
- Asif, T.; Guangming, O.; Haider, M.A.; Colomer, J.; Kayani, S.; Amin, N. Moral Education for Sustainable Development: Comparison of University Teachers’ Perceptions in China and Pakistan. Sustainability 2020, 12, 3014. [Google Scholar] [CrossRef] [Green Version]
- Hyseni Duraku, Z.; Hoxha, L. Self-esteem, study skills, self-concept, social support, psychological distress, and coping mechanism effects on test anxiety and academic performance. Health Psychol. Open 2018, 1–9. [Google Scholar] [CrossRef] [PubMed] [Green Version]
- Harmsen, R.; Helms-Lorenz, M.; Maulana, R.; van Veen, K. The relationship between beginning teachers’ stress causes, stress responses, teaching behaviour and attrition. Teach. Teach. 2018, 24, 626–643. [Google Scholar] [CrossRef] [Green Version]
- Chan, E.S.S.; Ho, S.K.; Ip, F.F.L.; Wong, M.W.Y. Self-Efficacy, Work Engagement, and Job Satisfaction Among Teaching Assistants in Hong Kong’s Inclusive Education. SAGE Open 2020, 10. [Google Scholar] [CrossRef]
- Sistemul Educațional în România. Available online: https://insse.ro/cms/sites/default/files/field/publicatii/sistemul_educational_in_romania_2017_2018.pdf (accessed on 25 May 2020).
- Kaiser, H.F. An index of factorial simplicity. Psychometrika 1974, 39, 31–36. [Google Scholar] [CrossRef]
- Akgül, Y. Structural Equation Modeling Approaches to E-Service Adoption; IGI Global: Hershey, PA, USA, 2019; pp. 1–359. ISBN 13: 978-1522580157. [Google Scholar]
- Hair, J.F.; Black, W.; Babin, B.; Anderson, R. Multivariate Data Analysis: A Global Perspective, 7th ed.; Pearson: London, UK, 2010; ISBN 978-3-030-06030-5. Available online: https://www.researchgate.net/publication/237009923_Multivariate_Data_Analysis_A_Global_Perspective (accessed on 25 May 2020).
- Child, D. The Essentials of Factor Analysis, 3rd ed.; Continuum: New York, NY, USA, 2006; ISBN 13: 978-0826480002. [Google Scholar]
- Cattell, R.B. The Scree Plot Test for the Number of Factors. Multivar. Behav. Res. 1966, 1, 140–161. [Google Scholar] [CrossRef]
- Field, A. Discovering Statistics Using SPSS, 3rd ed.; SAGE Publication: London, UK, 2009; ISBN 13: 978-1847879073. [Google Scholar]
- Braeken, J.; van Assen, M.A.L.M. An empirical Kaiser criterion. Psychol. Methods 2017, 22, 450–466. [Google Scholar] [CrossRef] [Green Version]
- Costello, A.B.; Osborne, J. Best Practices in Exploratory Factor Analysis: Four Recommendations for Getting the Most From Your Analysis. Practical Assessment. Res. Eval. 2005, 10, 1–9. [Google Scholar]
- Gaskin, J.; Lim, J. Pattern Matrix Model Buider, AMOS 23Plugin; Gaskination StatWiki: Provo, UT, USA, 2016. [Google Scholar]
- Atkinson, T.M. Using Confirmatory Factor Analysis to Evaluate Construct Validity of the Brief Pain Inventory (BPI). J. Pain Symptom. Manage. 2011, 41, 558–565. [Google Scholar] [CrossRef] [PubMed]
- Brown, T.A. Confirmatory Factor Analysis for Applied Research; The Guilford Press: New York, NY, USA, 2006; p. 72. ISBN 978-1-59385-274-0. [Google Scholar]
- Hair, J.F., Jr.; Anderson, R.E.; Tatham, R.L.; Black, W.C. Multivariate Data Analysis with Readings, 4th ed.; Englewood Cliffs: Prentice-Hall, NJ, USA, 1998; ISBN 978-0-138-94858-0. [Google Scholar]
- Hair, J.F.; Black, W.C.; Babin, B.J.; Anderson, R.E.; Tatham, R.L. Multivariate Data Analysis, 6th ed.; Pearson: Upper Saddle River, NJ, USA, 2005; ISBN 13: 978-0130329295. [Google Scholar]
- DeVellis, R.F. Scale Development: Theory and Applications, 3rd ed.; Sage Publications: London, UK, 2012; pp. 95–96. ISBN 13: 9781412980449. [Google Scholar]
- Saunders, M.; Lewis, P.; Thornhill, A. Research Methods for Business Students, 3rd ed.; Prentice Hall: Upper Saddle River, NJ, USA, 2003; ISBN 9780273658047. [Google Scholar]
- Trochim, W.M.; Donnelly, J.P.; Arora, K. Research Methods the Essential Knowledge Base, 2nd ed.; Cengage Learning: Boston, MA, USA, 2015; p. 78. ISBN 9781133954774. [Google Scholar]
- Hair, J.F., Jr.; Hult, G.T.M.; Ringle, C.; Sarstedt, M. A Primer on Partial Least Squares Structural Equation Modeling (PLS-SEM); Sage Publications: London, UK, 2013; ISBN 978-4522-1744-4. [Google Scholar]
- Hair, J.; Black, W.; Babin, B.; Anderson, R. Multivariate Data Analysis; Prentice Hall: London, UK, 2009; ISBN 978-0138132637. [Google Scholar]
- Byrne, B.M. Structural Equation Modeling with AMOS: Basic Concepts, Applications, and Programming; Routledge: New York, NY, USA, 2010; ISBN 978-0-8058-6372-7. [Google Scholar]
- Curran, P.J.; West, S.; Finch, J.F. The Robustness of Test Statistics to Nonnormality and Specification Error in Confirmatory Factor Analysis. Psychol. Methods 1996, 1, 16–29. [Google Scholar] [CrossRef]
- Kline, R.B. Principle and Practice of Structural Equation Modeling, 3rd ed.; Guilford Press: New York, NY, USA, 2011; p. 54. ISBN 978-1-60623-877-6. [Google Scholar]
- Hu, L.; Bentler, P.M. Cutoff criteria for fit indexes in covariance structure analysis: Conventional criteria versus new alternatives. Struct. Equ. Modeling 1999, 6, 1–55. [Google Scholar] [CrossRef]
- Yang, C.; Xia, M.; Han, M.; Liang, Y. Social Support and Resilience as Mediators Between Stress and Life Satisfaction Among People With Substance Use Disorder in China. Front. Psychiatry 2018, 9, 436. [Google Scholar] [CrossRef] [PubMed] [Green Version]
- Goodwin, R. Why I study relationships and culture. Psychologist 2005, 18, 615. [Google Scholar]
- EUROSTAT Government Expenditure on Education. Available online: https://ec.europa.eu/eurostat/statistics-explained/index.php/Government_expenditure_on_education (accessed on 11 August 2020).
- UNICEF Romania. Available online: https://www.unicef.org/romania/ro/pove%C8%99ti/pandemia-de-covid-19-aduce-la-suprafa%C8%9B%C4%83-o-alt%C4%83-urgen%C8%9B%C4%83-na%C8%9Bional%C4%83 (accessed on 11 August 2020).
- UNESCO Leading SDG4–Education 2030. Available online: https://en.unesco.org/themes/education2030-sdg4 (accessed on 11 August 2020).
- Tran, T.; Hoang, A.-D.; Nguyen, Y.-C.; Nguyen, L.-C.; Ta, N.-T.; Pham, Q.-H.; Pham, C.-X.; Le, Q.-A.; Dinh, V.-H.; Nguyen, T.-T. Toward Sustainable Learning during School Suspension: Socioeconomic, Occupational Aspirations, and Learning Behavior of Vietnamese Students during COVID-19. Sustainability 2020, 12, 4195. [Google Scholar] [CrossRef]
- Wolff, L.-A. Sustainability Education in Risks and Crises: Lessons from Covid-19. Sustainability 2020, 12, 5205. [Google Scholar] [CrossRef]
- UNESCO Education 2030-Incheon Declaration and Framework for Action for the Implementation of Sustainable Development Goal 4. Available online: https://unesdoc.unesco.org/ark:/48223/pf0000245656 (accessed on 11 June 2020).




| Study Universe | 234.647 Romanian Teachers |
| Geographical Scope | Romania, 41 counties |
| Data Collection Method | Structured questionnaire distributed to professors via internet link/email |
| Sample Unit | Teachers in all forms of education (primary school, gymnasium, high school, university |
| Sample | 400 teachers |
| Margin of Error (Confidence Interval) | ±4.9% |
| Confidence Level | 95%; z = 1.96; p = 0.5 |
| Kaiser–Meyer–Olkin Measure of Sampling Adequacy | 0.867 | |
|---|---|---|
| Bartlett’s Test of Sphericity | Approx. Chi-Square | 8796.611 |
| Degrees of freedom (df) | 1128 | |
| Significance probability (Sig.) | 0.000 | |
| Factor | Total | % of Variance | Cumulative |
|---|---|---|---|
| 1 | 5.534 | 25.155 | 25.155 |
| 2 | 3.209 | 14.586 | 39.741 |
| 3 | 2.318 | 10.536 | 50.277 |
| 4 | 1.805 | 8.206 | 58.483 |
| 5 | 1.718 | 7.808 | 66.291 |
| Factor 1 | Factor 2 | Factor 3 | Factor 4 | Factor 5 | |
|---|---|---|---|---|---|
| Indicators | Work Engagement | Resilience | Job Constrains and Stress | Negative Effects | Professional Support |
| workeng 3 | 0.821 | −0.048 | −0.162 | −0.116 | 0.013 |
| workeng 4 | 0.780 | 0.036 | −0.160 | −0.100 | 0.006 |
| workeng 2 | 0.730 | 0.044 | −0.190 | −0.112 | 0.082 |
| workeng 9 | 0.710 | 0.097 | −0.037 | −0.004 | 0.040 |
| workeng 8 | 0.679 | 0.148 | −0.122 | −0.006 | 0.132 |
| workeng 5 | 0.621 | 0.096 | −0.038 | −0.015 | 0.102 |
| resil 3 | 0.075 | 0.797 | −0.038 | 0.002 | −0.006 |
| resil 7 | 0.076 | 0.778 | −0.020 | −0.036 | 0.136 |
| resil 6 | 0.040 | 0.775 | −0.112 | −0.065 | 0.197 |
| posaff 2 | 0.110 | 0.749 | −0.088 | −0.105 | 0.088 |
| resil 1 | 0.077 | 0.649 | −0.053 | 0.031 | −0.014 |
| resil 4 | 0.006 | 0.552 | −0.107 | −0.025 | 0.112 |
| constress2 | −0.230 | −0.010 | 0.815 | 0.172 | −0.074 |
| constress1 | −0.089 | −0.047 | 0.732 | 0.117 | 0.062 |
| perschange2 | −0.182 | −0.108 | 0.597 | 0.015 | −0.075 |
| constress4 | −0.104 | −0.285 | 0.586 | 0.105 | −0.184 |
| negaff5 | −0.086 | −0.078 | 0.185 | 0.853 | −0.100 |
| negaff6 | −0.077 | −0.046 | 0.062 | 0.825 | −0.019 |
| negaff4 | −0.086 | −0.022 | 0.105 | 0.755 | −0.038 |
| support4 | 0.134 | 0.074 | −0.020 | −0.111 | 0.724 |
| support5 | 0.121 | 0.157 | −0.038 | −0.001 | 0.708 |
| support3 | 0.023 | 0.119 | −0.109 | −0.026 | 0.664 |
| Variance explained | 25.15% | 14.58% | 10.53% | 8.20% | 7.80% |
| Eigen Value | 5.53 | 3.20 | 2.31 | 1.80 | 1.71 |
| Cronbach’s alpha | 0.81 | 0.86 | 0.80 | 0.86 | 0.76 |
| Factors/Items | Measuring Scale |
|---|---|
| Work Engagement/6 items feeling enthusiastic about work being creative in teaching online being fulfilled with job feeling that I helped students to learn being energetic in professional tasks feeling engaged in the educational process | (1—Never, 5—Nearly always) Rating by answer from 1 to 5 for each item ascending |
| Resilience and coping behaviors/6 items focusing on the good interaction with family making personal future plans enjoying sleep and rest enjoying time for personal activities involving in old activities and hobbies making outdoor walks | (1—Never, 5—Nearly always) Rating by answer from 1 to 5 for each item ascending |
| Job constrains and stress/4 items feeling that everything about work is changing too quickly being tensioned about online teaching feeling the stress of adapting to new technologies feeling exhausted related to teaching online | (1—Never, 5—Nearly always) Rating by answer from 1 to 5 for each item ascending |
| Negative affects/3 items feeling hopeless feeling depressed losing the meaning of life | (1—Never, 5—Nearly always) Rating by answer from 1 to 5 for each item ascending |
| Professional Support/3 items receiving support from school management receiving support from local NGOs and professional associations receiving support help from county level and national institutions | (1—to a very small extent, 5—to a very large extent) Rating by answer from 1 to 5 for each item ascending |
| Factors | CR | AVE | MSV | ASV |
|---|---|---|---|---|
| 1 | 0.878 | 0.548 | 0.174 | 0.042 |
| 2 | 0.873 | 0.537 | 0.093 | 0.035 |
| 3 | 0.807 | 0.516 | 0.174 | 0.069 |
| 4 | 0.866 | 0.684 | 0.122 | 0.047 |
| 5 | 0.761 | 0.516 | 0.093 | 0.036 |
| Statistics | χ2 | df | p | χ2/df | GFI | CFI | RMSEA | PCLOSE | SRMR | TLI |
|---|---|---|---|---|---|---|---|---|---|---|
| Recommended values | <3 | >0.9 | >0.9 | <0.08 | >0.05 | <0.08 | >0.9 | |||
| T0 | 446.96 | 199 | 0.000 | 2.24 | 0.90 | 0.94 | 0.05 | 0.08 | 0.05 | 0.93 |
| T1 | 390.68 | 197 | 0.000 | 1.98 | 0.91 | 0.95 | 0.05 | 0.53 | 0.05 | 0.95 |
| Hypothesized Relationships | β | S.E. | C.R. | p | Decision |
|---|---|---|---|---|---|
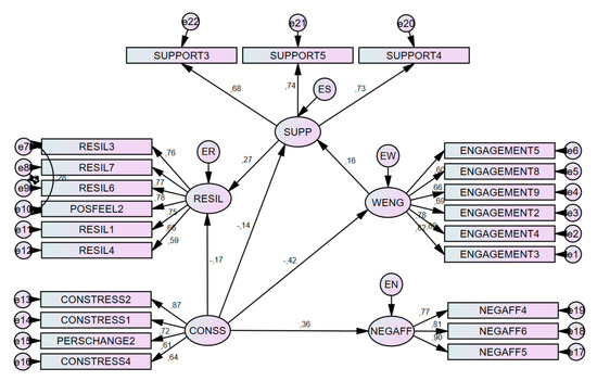
| H1: Job constrains and stress → Work engagement | −0.42 | 0.05 | −7.456 | *** | Accepted |
| H2: Job constrains and stress → Negative affects | 0.36 | 0.06 | 6.295 | *** | Accepted |
| H3: Job constrains and stress → Resilience | −0.17 | 0.07 | −2.916 | < 0.05 | Accepted |
| H4: Received Support → Resilience | 0.27 | 0.07 | 4.164 | *** | Accepted |
| H5: Work engagement → Received Support | 0.16 | 0.07 | 2.378 | <0.05 | Accepted |
| H6: Negative affects → Work engagement | −0.07 | 0.04 | −1.657 | >0.05 | Rejected |
| H7: Stress → Resilience → Work engagement | CONSS to RESIL direct effect significant RESIL to WENG direct effect not significant Indirect effect from CONSS to WENG via RESIL not significant | Rejected | |||
| Indices | Calculation Method or Formula |
|---|---|
| Maximum score of indicators (MaxSI) = 2000 | The theoretical number if each respondent were to score 5 points for each indicator |
| Minimum score of indicators (MinSI) = 400 | The theoretical number if each respondent were to score 1 point for each indicator |
| Maximum dimension score (MaxSD) | MSD = MaxSI number of measured indicators |
| Minimum dimension score (MinSD) | MinSD = MinSI number of measured indicators |
| Dimensional score (DS) | The empirical (cumulative) score, resulting from adding IS for each dimension |
| Indicator score (IS) | The empirical (cumulative) score, resulting from adding the answers for all respondents, for each indicator |
| Dimensional average score (DAI) | The average of indicator’s score for each dimension |
| Dimension Containing Indicators Number | Framing in Scale Intervals | DAI for Each Dimension | The Indicator Contributing the Most to DAI | The Indicator Contributing the Least to DAI |
|---|---|---|---|---|
| CONSS (4) | from moderate to high | 1340.25 | feeling the stress of adapting to new technologies | being tensioned about online teaching |
| RESIL (6) | from low to moderate | 1104.16 | enjoying time for personal activities | making outdoor walks |
| SUPP (3) | from low to moderate | 1118 | receiving support from school management | receiving support help from county level and national institutions |
| NEGAFF (3) | from very low to low | 732.66 | feeling hopeless | losing the meaning of life |
| WENG (6) | from moderate to high | 1300.5 | feeling enthusiastic about work | losing the meaning of life |
© 2020 by the author. Licensee MDPI, Basel, Switzerland. This article is an open access article distributed under the terms and conditions of the Creative Commons Attribution (CC BY) license (http://creativecommons.org/licenses/by/4.0/).
Share and Cite
Obrad, C. Constraints and Consequences of Online Teaching. Sustainability 2020, 12, 6982. https://doi.org/10.3390/su12176982
Obrad C. Constraints and Consequences of Online Teaching. Sustainability. 2020; 12(17):6982. https://doi.org/10.3390/su12176982
Chicago/Turabian StyleObrad, Ciprian. 2020. "Constraints and Consequences of Online Teaching" Sustainability 12, no. 17: 6982. https://doi.org/10.3390/su12176982
