Revisiting Chemically Enhanced Primary Treatment of Wastewater: A Review
Abstract
1. Introduction
2. Application and Efficiencies of CEPT Processes
3. Mechanisms of Coagulation and Flocculation
4. Coagulants Used in CEPT
4.1. Synthetic Coagulants
4.2. Recycled Chemical Sludge
4.3. Natural Coagulants
4.4. Coagulant Selection Procedure
- Construct a complete alternatives matrix (CAM), composed of five columns (the criteria) and as many rows as the number of alternatives.
- Eliminate from the CAM the rows relating to the alternatives with a COD percentage removal less than 40%, thus obtaining a simplified alternative matrix (SAM).
- Normalize the SAM. The normalization is obtained by dividing each value in the first column by the maximum value of the same column and then dividing the minimum value in the other columns by the considered value.
- The fourth step is to attribute a weight to each criterion, distributing the value 10 among the 5 criteria adopted. An “equilibrate” weight distribution is obtained by multiplying each value by 2. This corresponds to giving a 20% relevance to each criterion in the choice of the best coagulant and dose.
- Calculate for each alternative an average index (AI) obtained by taking the average of the 5 weighted values for each alternative.
- List the alternatives in decreasing order in terms of AI. The first coagulant and the relative dose will be the best choice.
5. Flocculants Used in CEPT
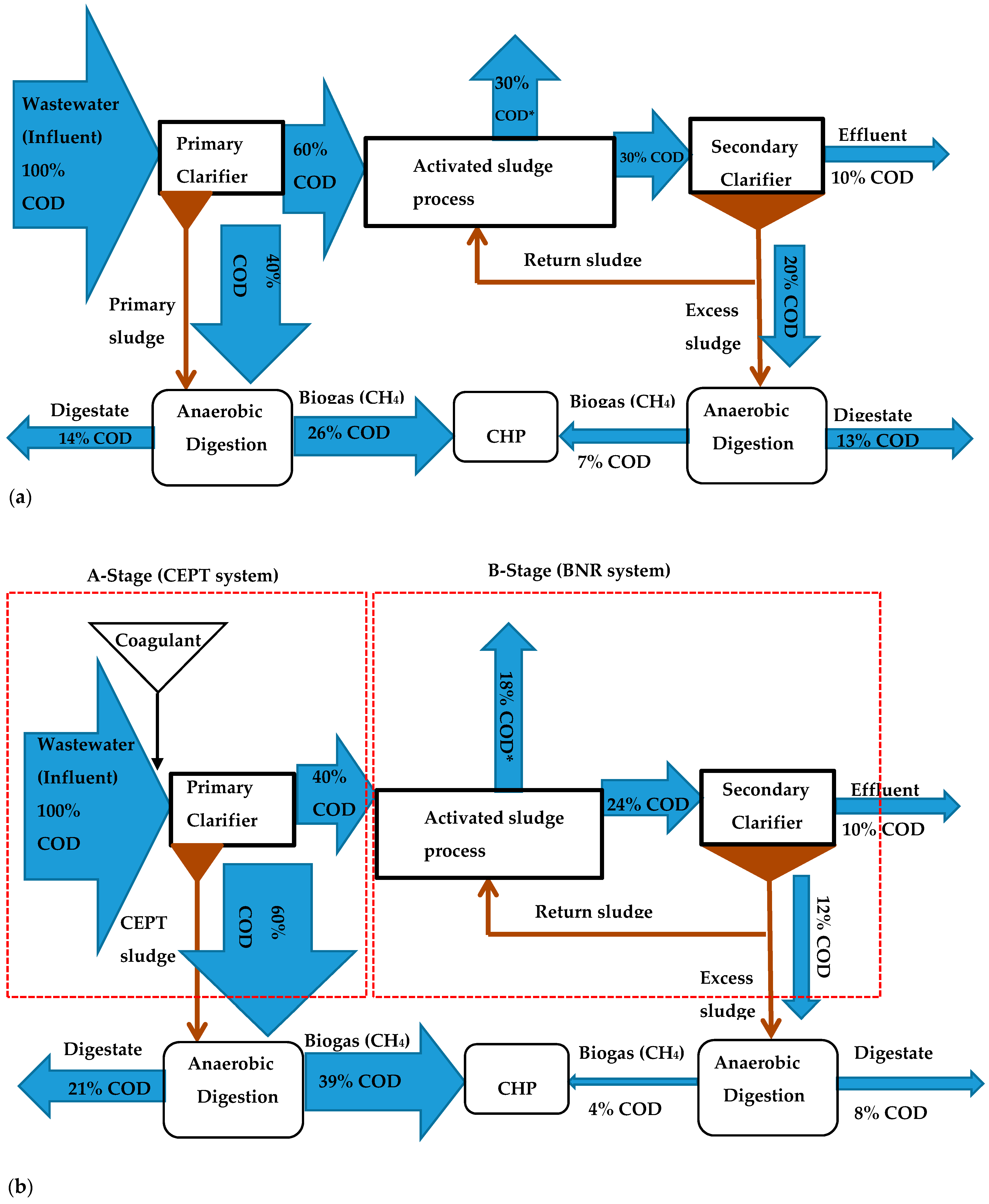
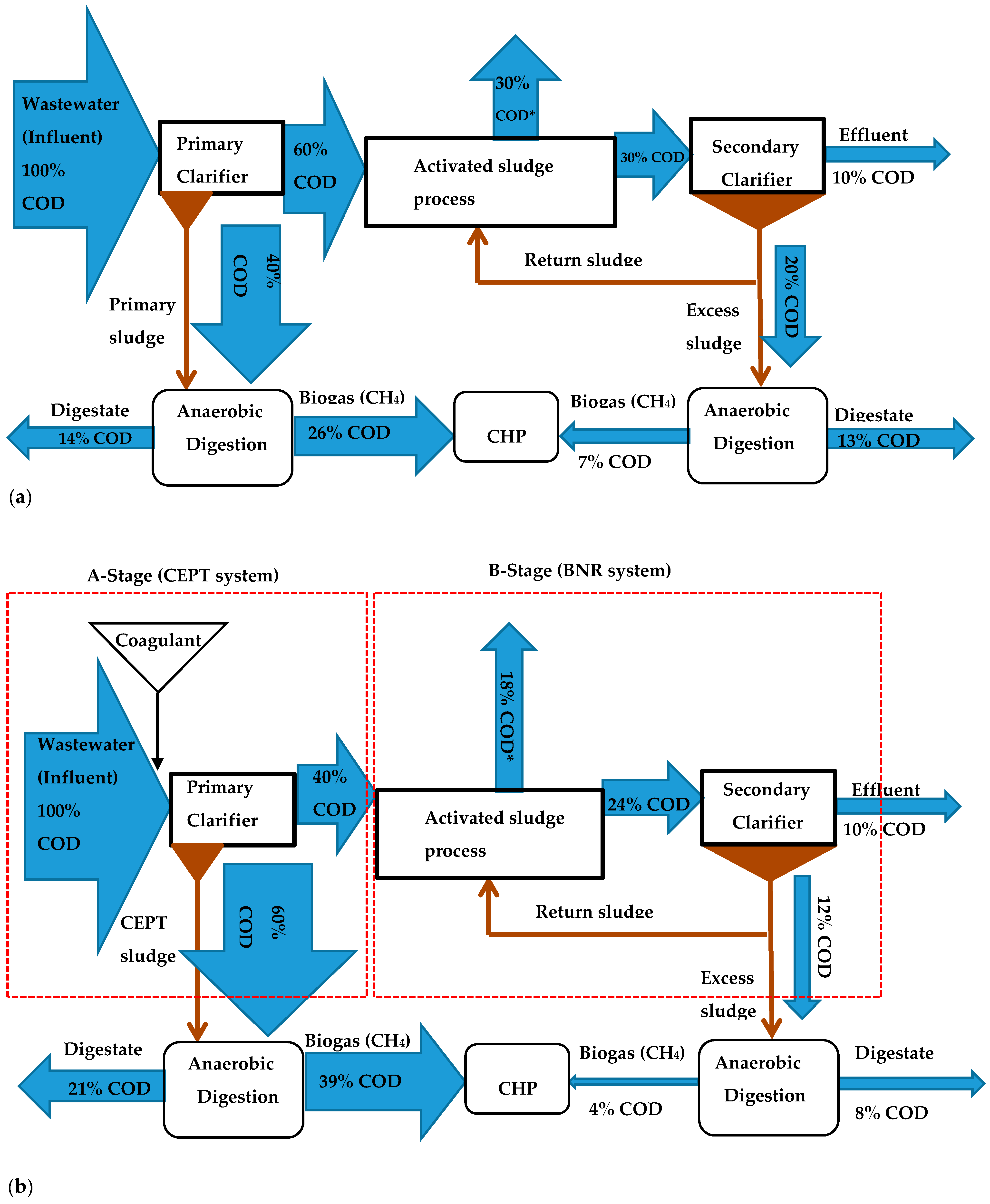
6. Impact of CEPT on Different Wastewater Fractions
7. CEPT Sludge Treatment, Recovery, and Disposal
- SP = sludge production (g SS/m3)
- SSin = suspended solids concentration in influent (g SS/m3)
- SSout = suspended solids concentration in effluent (g SS/m3)
- Kprec = sludge production coefficient (g SS/g Metal), typically 4–5 for Fe and 6–7 for Al
- D = Dossage of coagulant (g Metal/m3)
- E = Energy production (KW h/m3sludge)
- c = Sludge concentration (Kg solids/m3)
- ηAD = Anaerobic digestion efficiency (typically, 40%–50% in full-scale digesters)
8. Comparison of CEPT with Other Alternative Methods
9. Environmental Impacts
10. Conclusions
Supplementary Materials
Author Contributions
Funding
Conflicts of Interest
References
- Tchobanoglous, G.; Stensel, H.D.; Tsuchihashi, R.; Burton, F.L. Wastewater Engineering: Treatment and Resource Recovery, 5th ed.; McGraw-Hill Education: New York, NY, USA, 2014. [Google Scholar]
- Verma, A.K.; Dash, R.R.; Bhunia, P. A review on chemical coagulation/flocculation technologies for removal of colour from textile wastewaters. J. Environ. Manag. 2012, 93, 154–168. [Google Scholar] [CrossRef] [PubMed]
- Bratby, J. Coagulation and Flocculation in Water and Wastewater Treatment, 3rd ed.; IWA Publishing: London, UK, 2016. [Google Scholar]
- Bachis, G.; Maruéjouls, T.; Tik, S.; Amerlinck, Y.; Melcer, H.; Nopens, I.; Lessard, P.; Vanrolleghem, P.A. Modelling and characterization of primary settlers in view of whole plant and resource recovery modelling. Water Sci. Technol. 2015, 12, 2251–2261. [Google Scholar] [CrossRef] [PubMed][Green Version]
- Maktabifard, M.; Zaborowska, E.; Makinia, J. Achieving energy neutrality in wastewater treatment plants through energy savings and enhancing renewable energy production. Rev. Environ. Sci. Biotechnol. 2018, 17, 655–689. [Google Scholar] [CrossRef]
- Chua, S.C.; Chong, F.K.; Malek, M.A.; Mustafa, M.R.U.; Ismail, N.; Sujarwo, W.; Lim, J.W.; Ho, Y.C. Optimized use of ferric chloride and sesbania seed gum (SSG) as sustainable coagulant aid for turbidity reduction in drinking water treatment. Sustainability 2020, 12, 2273. [Google Scholar] [CrossRef]
- Nath, A.; Mishra, A.; Pande, P.P. A review natural polymeric coagulants in wastewater treatment. Mater. Today Proc. 2020, in press. [Google Scholar] [CrossRef]
- Neupane, D.R.; Riffat, R.; Murthy, S.N.; Peric, M.R.; Wilson, T.E. Influence of Source Characteristics, Chemicals, and Flocculation on Chemically Enhanced Primary Treatment. Water Environ. Res. 2008, 80, 331–338. [Google Scholar] [CrossRef]
- Harleman, D.R.F.; Murcott, S. The role of physical-chemical wastewater treatment in the mega-cities of the developing world. Water Sci. Technol. 1999, 40, 75–80. [Google Scholar] [CrossRef]
- Ju, F.; Wang, Y.; Lau, F.T.K.; Fung, W.C.; Huang, D.; Xia, Y.; Zhang, T. Anaerobic digestion of chemically enhanced primary treatment (CEPT) sludge and the microbial community structure. Appl. Microbiol. Biotechnol. 2016, 100, 8975–8982. [Google Scholar] [CrossRef]
- He, Q.; Wang, H.; Xu, C.; Zhang, J.; Zhang, W.; Zou, Z.; Yang, K. Feasibility and optimization of wastewater treatment by chemically enhanced primary treatment (CEPT): A case study of Huangshi. Chem. Speciat. Bioavailab. 2016, 28, 209–215. [Google Scholar] [CrossRef]
- Wang, H.; Li, F.; Keller, A.A.; Xu, R. Chemically enhanced primary treatment (CEPT) for removal of carbon and nutrients from municipal wastewater treatment plants: A case study of Shanghai. Water Sci. Technol. 2009, 60, 1803–1809. [Google Scholar] [CrossRef]
- Haydar, S.; Aziz, J.A. Characterization and treatability studies of tannery wastewater using chemically enhanced primary treatment (CEPT)-A case study of Saddiq Leather Works. J. Hazard. Mater. 2009, 163, 1076–1083. [Google Scholar] [CrossRef] [PubMed]
- Shewa, W.A.; Dong, T.; Mu, W.; Murray, K.; Dagnew, M. The impact of chemically enhanced primary treatment on the downstream liquid and solid train processes. Water Environ. Res. 2019, 92, 359–368. [Google Scholar] [CrossRef] [PubMed]
- Wan, J.; Gu, J.; Zhao, Q.; Liu, Y. COD capture: A feasible option towards energy self-sufficient domestic wastewater treatment. Sci. Rep. 2016, 6, 25054. [Google Scholar] [CrossRef] [PubMed]
- Aiyuk, S.; Xu, H.; van Haandel, A.; Verstraete, W. Removal of ammonium nitrogen from pretreated domestic sewage using a natural ion exchanger. Environ. Technol. 2004, 25, 1321–1330. [Google Scholar] [CrossRef] [PubMed]
- Mehrabi, S.; Houweling, D.; Dagnew, M. Establishing mainstream nitrite shunt process in membrane aerated biofilm reactors: Impact of organic carbon and biofilm scouring intensity. J. Water Process Eng. 2020, 37, 101460. [Google Scholar] [CrossRef]
- Dolejš, P.; Varga, Z.; Luza, B.; Pícha, A.; Jeníček, P.; Jeison, D.; Bartáček, J. Maximizing energy recovery from wastewater via bioflocculation-enhanced primary treatment: A pilot scale study. Environ. Technol. 2019, 1–11. [Google Scholar] [CrossRef]
- Nacheva, P.M.; Bustillos, L.T.; Camperos, E.R.; Armenta, S.L.; Vigueros, L.C. Characterization and coagulation-flocculation treatability of Mexico City wastewater applying ferric chloride and polymers. Water Sci. Technol. 1996, 34, 235–247. [Google Scholar] [CrossRef]
- Poon, C.S.; Chu, C.W. The use of ferric chloride and anionic polymer in the Chemically Assisted Primary Sedimentation Process. Chemosphere 1999, 39, 1573–1582. [Google Scholar] [CrossRef]
- Aiyuk, S.; Amoako, J.; Raskin, L.; Van Haandel, A.; Verstraete, W. Removal of carbon and nutrients from domestic wastewater using a low investment, integrated treatment concept. Water Res. 2004, 38, 3031–3042. [Google Scholar] [CrossRef]
- Bhuptawat, H.; Folkard, G.K.; Chaudhari, S. Innovative physico-chemical treatment of wastewater incorporating Moringa oleifera seed coagulant. J. Hazard. Mater. 2007, 142, 477–482. [Google Scholar] [CrossRef]
- Johnson, P.D.; Girinathannair, P.; Ohlinger, K.N.; Ritchie, S.; Teuber, L.; Kirby, J. Enhanced Removal of Heavy Metals in Primary Treatment Using Coagulation and Flocculation. Water Environ. Res. 2008, 80, 472–479. [Google Scholar] [CrossRef] [PubMed]
- Mahmoued, E.K. Application of cement kiln dust for chemically enhanced primary treatment of municipal wastewater. Desalin. Water Treat. 2014, 52, 4698–4704. [Google Scholar] [CrossRef]
- Lin, L.; Li, R.-H.; Li, X.-Y. Recovery of organic resources from sewage sludge of Al-enhanced primary sedimentation by alkali pretreatment and acidogenic fermentation. J. Clean. Prod. 2018, 172, 3334–3341. [Google Scholar] [CrossRef]
- Dong, T.; Shewa, W.A.; Murray, K.; Dagnew, M. Optimizing chemically enhanced primary treatment processes for simultaneous carbon redirection and phosphorus removal. Water 2019, 11, 547. [Google Scholar] [CrossRef]
- Yang, H.; Liu, J.; Hu, P.; Zou, L.; Li, Y.Y. Carbon source and phosphorus recovery from iron-enhanced primary sludge via anaerobic fermentation and sulfate reduction: Performance and future application. Bioresour. Technol. 2019, 294, 122174. [Google Scholar] [CrossRef]
- Chakraborty, T.; Balusani, D.; Smith, S.; Santoro, D.; Walton, J.; Nakhla, G.; Ray, M.B. Reusability of recovered iron coagulant from primary municipal sludge and its impact on chemically enhanced primary treatment. Sep. Purif. Technol. 2020, 231, 115894. [Google Scholar] [CrossRef]
- Lin, L.; Li, R.-H.; Li, Y.; Xu, J.; Li, X.-Y. Recovery of organic carbon and phosphorus from wastewater by Fe-enhanced primary sedimentation and sludge fermentation. Process Biochem. 2017, 54, 135–139. [Google Scholar] [CrossRef]
- Tatsi, A.A.; Zouboulis, A.I.; Matis, K.A.; Samaras, P. Coagulation-flocculation pretreatment of sanitary landfill leachates. Chemosphere 2003, 53, 737–744. [Google Scholar] [CrossRef]
- Ghafari, S.; Aziz, H.A.; Isa, M.H.; Zinatizadeh, A.A. Application of response surface methodology (RSM) to optimize coagulation-flocculation treatment of leachate using poly-aluminum chloride (PAC) and alum. J. Hazard. Mater. 2009, 163, 650–656. [Google Scholar] [CrossRef]
- Al-Hamadani, Y.A.J.; Yusoff, M.S.; Umar, M.; Bashir, M.J.K.; Adlan, M.N. Application of psyllium husk as coagulant and coagulant aid in semi-aerobic landfill leachate treatment. J. Hazard. Mater. 2011, 190, 582–587. [Google Scholar] [CrossRef]
- Cheng, S.Y.; Show, P.L.; Juan, J.C.; Ling, T.C.; Lau, B.F.; Lai, S.H.; Ng, E.P. Sustainable landfill leachate treatment: Optimize use of guar gum as natural coagulant and floc characterization. Environ. Res. 2020, 188. [Google Scholar] [CrossRef]
- Tawakkoly, B.; Alizadehdakhel, A.; Dorosti, F. Evaluation of COD and turbidity removal from compost leachate wastewater using Salvia hispanica as a natural coagulant. Ind. Crop. Prod. 2019, 137, 323–333. [Google Scholar] [CrossRef]
- Chi, F.H.; Cheng, W.P. Use of chitosan as coagulant to treat wastewater from milk processing plant. J. Polym. Environ. 2006, 14, 411–417. [Google Scholar] [CrossRef]
- Tran, N.V.N.; Yu, Q.J.; Nguyen, T.P.; Wang, S.L. Coagulation of chitin production wastewater from shrimp scraps with by-product chitosan and chemical coagulants. Polymers 2020, 12, 607. [Google Scholar] [CrossRef] [PubMed]
- Amuda, O.S.; Amoo, I.A. Coagulation/flocculation process and sludge conditioning in beverage industrial wastewater treatment. J. Hazard. Mater. 2007, 141, 778–783. [Google Scholar] [CrossRef] [PubMed]
- Ahmad, A.L.; Wong, S.S.; Teng, T.T.; Zuhairi, A. Improvement of alum and PACl coagulation by polyacrylamides (PAMs) for the treatment of pulp and paper mill wastewater. Chem. Eng. J. 2008, 137, 510–517. [Google Scholar] [CrossRef]
- Wang, J.P.; Chen, Y.Z.; Wang, Y.; Yuan, S.J.; Yu, H.Q. Optimization of the coagulation-flocculation process for pulp mill wastewater treatment using a combination of uniform design and response surface methodology. Water Res. 2011, 45, 5633–5640. [Google Scholar] [CrossRef]
- Asif, M.B.; Majeed, N.; Iftekhar, S.; Habib, R.; Fida, S.; Tabraiz, S. Chemically enhanced primary treatment of textile effluent using alum sludge and chitosan. Desalin. Water Treat. 2016, 57, 7280–7286. [Google Scholar] [CrossRef]
- Dehghani, M.; Alizadeh, M.H. The effects of the natural coagulant Moringa oleifera and alum in wastewater treatment at the Bandar Abbas Oil Refinery. Environ. Heal. Eng. Manag. 2016, 3, 225–230. [Google Scholar] [CrossRef]
- Huzir, N.M.; Aziz, M.M.A.; Ismail, S.B.; Mahmood, N.A.N.; Umor, N.A.; Faua’ad Syed Muhammad, S.A. Optimization of coagulation-flocculation process for the palm oil mill effluent treatment by using rice husk ash. Ind. Crop. Prod. 2019, 139, 111482. [Google Scholar] [CrossRef]
- Gong, W.; Luo, L.; Li, W.; Luo, X.; Liang, H.; Ngo, H.H.; Guo, W. Using Chemically Enhanced Primary Treatment (CEPT) as a pretreatment option for anaerobic digestate from cattle manure digestion system. Water 2017, 9, 487. [Google Scholar] [CrossRef]
- Xu, G.R.; Yan, Z.C.; Wang, Y.C.; Wang, N. Recycle of Alum recovered from water treatment sludge in chemically enhanced primary treatment. J. Hazard. Mater. 2009, 161, 663–669. [Google Scholar] [CrossRef]
- Moosvi, S.; Madamwar, D. An integrated process for the treatment of CETP wastewater using coagulation, anaerobic and aerobic process. Bioresour. Technol. 2007, 98, 3384–3392. [Google Scholar] [CrossRef] [PubMed]
- Riera-Torres, M.; Gutiérrez-Bouzán, C.; Crespi, M. Combination of coagulation-flocculation and nanofiltration techniques for dye removal and water reuse in textile effluents. Desalination 2010, 252, 53–59. [Google Scholar] [CrossRef]
- Zhao, C.; Chen, W. A review for tannery wastewater treatment: Some thoughts under stricter discharge requirements. Environ. Sci. Pollut. Res. 2019, 26, 26102–26111. [Google Scholar] [CrossRef] [PubMed]
- Asakura, H.; Matsuto, T. Experimental study of behavior of endocrine-disrupting chemicals in leachate treatment process and evaluation of removal efficiency. Waste Manag. 2009, 29, 1852–1859. [Google Scholar] [CrossRef]
- Suarez, S.; Lema, J.M.; Omil, F. Pre-treatment of hospital wastewater by coagulation-flocculation and flotation. Bioresour. Technol. 2009, 100, 2138–2146. [Google Scholar] [CrossRef]
- Zhou, G.J.; Lin, L.; Li, X.Y.; Leung, K.M.Y. Removal of emerging contaminants from wastewater during chemically enhanced primary sedimentation and acidogenic sludge fermentation. Water Res. 2020, 175, 115646. [Google Scholar] [CrossRef]
- Taboada-Santos, A.; Rivadulla, E.; Paredes, L.; Carballa, M.; Romalde, J.; Lema, J.M. Comprehensive comparison of chemically enhanced primary treatment and high-rate activated sludge in novel wastewater treatment plant configurations. Water Res. 2020, 169, 115258. [Google Scholar] [CrossRef]
- Gregory, J. Particles in Water: Properties and Processes; CRC Press: Boca Raton, FL, USA, 2006. [Google Scholar]
- Reynolds, T.D.; Richards, P.A. Unit Operations and Processes in Environmental Engineering, 2nd ed.; PWS Publishing Company: Boston, MA, USA, 1996. [Google Scholar]
- Ghernaout, D.; Ghernaout, B. Sweep flocculation as a second form of charge neutralisation—A review. Desalin. Water Treat. 2012, 44, 15–28. [Google Scholar] [CrossRef]
- Droste, R.L.; Gehr, R.L. Theory and Practice of Water and Wastewater Treatment, 2nd ed.; John Wiley and Sons, Inc.: Hoboken, NJ, USA, 2019. [Google Scholar]
- Edzwald, J.K. Water Quality and Treatment: A Handbook on Drinking Water, 6th ed.; McGraw-Hill Education: New York, NY, USA, 2010. [Google Scholar]
- Renault, F.; Sancey, B.; Badot, P.M.; Crini, G. Chitosan for coagulation/flocculation processes—An eco-friendly approach. Eur. Polym. J. 2009, 45, 1337–1348. [Google Scholar] [CrossRef]
- De Feo, G.; De Gisi, S.; Galasso, M. Definition of a practical multi-criteria procedure for selecting the best coagulant in a chemically assisted primary sedimentation process for the treatment of urban wastewater. Desalination 2008, 230, 229–238. [Google Scholar] [CrossRef]
- Hu, K.; Zhao, Q.L.; Chen, W.; Tang, F.; Xu, H. Preparation and performance of fly ash-based coagulants in chemically enhanced primary treatment of domestic wastewater. Desalin. Water Treat. 2016, 57, 4429–4438. [Google Scholar] [CrossRef]
- Xu, G.R.; Yan, Z.C.; Wang, N.; Li, G.B. Ferric coagulant recovered from coagulation sludge and its recycle in chemically enhanced primary treatment. Water Sci. Technol. 2009, 60, 211–219. [Google Scholar] [CrossRef] [PubMed]
- Taheriyoun, M.; Memaripour, A.; Nazari-Sharabian, M. Using recycled chemical sludge as a coagulant aid in chemical wastewater treatment in Mobarakeh Steel Complex. J. Mater. Cycles Waste Manag. 2020, 1–12. [Google Scholar] [CrossRef]
- Filippou, D.; Hudon, G. Iron removal and recovery in the titanium dioxide feedstock and pigment industries. JOM 2009, 61, 36. [Google Scholar] [CrossRef]
- Czerwionka, K.; Wilinska, A.; Tuszynska, A. The Use of Organic Coagulants in the Primary Precipitation Process at Wastewater Treatment Plants. Water 2020, 12, 1650. [Google Scholar] [CrossRef]
- Luo, X.; Liang, C.; Hu, Y. Comparison of different enhanced coagulation methods for azo dye removal fromwastewater. Sustainability 2019, 11, 4760. [Google Scholar] [CrossRef]
- Gautam, S.; Saini, G. Use of natural coagulants for industrial wastewater treatment. Glob. J. Environ. Sci. Manag. 2020, 6, 553–578. [Google Scholar] [CrossRef]
- Ang, W.L.; Mohammad, A.W. State of the art and sustainability of natural coagulants in water and wastewater treatment. J. Clean. Prod. 2020, 262, 121267. [Google Scholar] [CrossRef]
- Hatton, W.; Simpson, A.M. Use of alternative aluminium based chemicals in coagulation with particular reference to phosphorus removal. Environ. Technol. Lett. 1985, 6, 225–230. [Google Scholar] [CrossRef]
- Gori, R.; Jiang, L.M.; Sobhani, R.; Rosso, D. Effects of soluble and particulate substrate on the carbon and energy footprint of wastewater treatment processes. Water Res. 2011, 45, 5858–5872. [Google Scholar] [CrossRef] [PubMed]
- Diamantis, V.; Verstraete, W.; Eftaxias, A.; Bundervoet, B.; Vlaeminck, S.E.; Melidis, P.; Aivasidis, A. Sewage pre-concentration for maximum recovery and reuse at decentralized level. Water Sci. Technol. 2013, 67, 1188–1193. [Google Scholar] [CrossRef] [PubMed]
- Lema, J.M.; Suarez, S. Innovative Wastewater Treatment & Resource Recovery Technologies: Impacts on Energy, Economy and Environment. Water Intell. Online 2017. [Google Scholar] [CrossRef]
- Jarvis, P.; Jefferson, B.; Parsons, S.A. Floc structural characteristics using conventional coagulation for a high doc, low alkalinity surface water source. Water Res. 2006, 40, 2727–2737. [Google Scholar] [CrossRef]
- Murugesan, K.; Selvam, A.; Wong, J.W.C. Flocculation and dewaterability of chemically enhanced primary treatment sludge by bioaugmentation with filamentous fungi. Bioresour. Technol. 2014, 168, 198–203. [Google Scholar] [CrossRef]
- Guibal, E.; Van Vooren, M.; Dempsey, B.A.; Roussy, J. A Review of the Use of Chitosan for the Removal of Particulate and Dissolved Contaminants. Sep. Sci. Technol. 2006, 41, 2487–2514. [Google Scholar] [CrossRef]
- Popovic, O.; Gioelli, F.; Dinuccio, E.; Rollè, L.; Balsari, P. Centrifugation of digestate: The effect of chitosan on separation efficiency. Sustainability 2017, 9, 2302. [Google Scholar] [CrossRef]
- Pasztor, I.; Thury, P.; Pulai, J. Chemical oxygen demand fractions of municipal wastewater for modeling of wastewater treatment. Int. J. Environ. Sci. Technol. 2009, 6, 51–56. [Google Scholar] [CrossRef]
- Melcer, H.; Dold, P.L.; Jones, R.M.; Bye, C.M.; Takacs, I.; Stensel, H.D.; Wilson, A.W.; Sun, P.; Bury, S. Methods for Wastewater Characterization in Activated Sludge Modelling; Water Environment Research Foundation (WERF): Alexandria, VA, USA, 2008. [Google Scholar]
- APHA; AWWA; WPCF. Standard Methods for the Examination of Water and Wastewater, 23rd ed.; American Public Health Association: Washington, DC, USA, 2017. [Google Scholar]
- Dynamita, SARL. Sumo19. Available online: http://www.dynamita.com (accessed on 6 January 2020).
- Venkiteshwaran, K.; McNamara, P.J.; Mayer, B.K. Meta-analysis of non-reactive phosphorus in water, wastewater, and sludge, and strategies to convert it for enhanced phosphorus removal and recovery. Sci. Total Environ. 2018, 644, 661–674. [Google Scholar] [CrossRef]
- Henze, M.; van Loosdrecht, M.C.M.; Ekama, G.A.; Brdjanovic, D. Biological Wastewater Treatment: Principles, Modelling and Design; IWA Publishing: London, UK, 2008. [Google Scholar]
- Baalbaki, Z.; Torfs, E.; Maere, T.; Yargeau, V.; Vanrolleghem, P.A. Dynamic modelling of solids in a full-scale activated sludge plant preceded by CEPT as a preliminary step for micropollutant removal modelling. Bioprocess Biosyst. Eng. 2017. [Google Scholar] [CrossRef] [PubMed]
- Ødegaard, H. Optimised particle separation in the primary step of wastewater treatment. Water Sci. Technol. 1998, 37, 45–53. [Google Scholar] [CrossRef]
- Cano, R.; Pérez-Elvira, S.I.; Fdz-Polanco, F. Energy feasibility study of sludge pretreatments: A review. Appl. Energy 2015, 20, 53–60. [Google Scholar] [CrossRef]
- Li, Y.-Y.; Lin, L.; Li, X.-Y. Chemically enhanced primary sedimentation and acidogenesis of organics in sludge for enhanced nitrogen removal in wastewater treatment. J. Clean. Prod. 2020, 244, 118705. [Google Scholar] [CrossRef]
- Lin, L.; Li, R.-H.; Yang, Z.-Y.; Li, X.-Y. Effect of coagulant on acidogenic fermentation of sludge from enhanced primary sedimentation for resource recovery: Comparison between FeCl3 and PACl. Chem. Eng. J. 2017, 325, 681–689. [Google Scholar] [CrossRef]
- Kooijman, G.; De Kreuk, M.K.; Van Lier, J.B. Influence of chemically enhanced primary treatment on anaerobic digestion and dewaterability of waste sludge. Water Sci. Technol. 2017, 76, 1629–1639. [Google Scholar] [CrossRef]
- De-Bashan, L.E.; Bashan, Y. Recent advances in removing phosphorus from wastewater and its future use as fertilizer (1997–2003). Water Res. 2004, 38, 4222–4246. [Google Scholar] [CrossRef]
- Mehta, C.M.; Khunjar, W.O.; Nguyen, V.; Tait, S.; Batstone, D.J. Technologies to recover nutrients from waste streams: A critical review. Crit. Rev. Environ. Sci. Technol. 2015, 45, 385–427. [Google Scholar] [CrossRef]
- Egle, L.; Rechberger, H.; Krampe, J.; Zessner, M. Phosphorus recovery from municipal wastewater: An integrated comparative technological, environmental and economic assessment of P recovery technologies. Sci. Total Environ. 2016, 571, 522–542. [Google Scholar] [CrossRef]
- Amann, A.; Zoboli, O.; Krampe, J.; Rechberger, H.; Zessner, M.; Egle, L. Environmental impacts of phosphorus recovery from municipal wastewater. Resour. Conserv. Recycl. 2018, 130, 127–139. [Google Scholar] [CrossRef]
- Sancho, I.; Lopez-Palau, S.; Arespacochaga, N.; Cortina, J.L. New concepts on carbon redirection in wastewater treatment plants: A review. Sci. Total Environ. 2019, 647, 1373–1384. [Google Scholar] [CrossRef] [PubMed]
- Guven, H.; Dereli, R.K.; Ozgun, H.; Ersahin, M.E.; Ozturk, I. Towards sustainable and energy efficient municipal wastewater treatment by up-concentration of organics. Prog. Energy Combust. Sci. 2019, 70, 145–168. [Google Scholar] [CrossRef]
- Meerburg, F.A.; Boon, N.; Van Winckel, T.; Vercamer, J.A.R.; Nopens, I.; Vlaeminck, S.E. Toward energy-neutral wastewater treatment: A high-rate contact stabilization process to maximally recover sewage organics. Bioresour. Technol. 2015, 179, 373–381. [Google Scholar] [CrossRef] [PubMed]
- Meerburg, F.A.; Boon, N.; Van Winckel, T.; Pauwels, K.T.G.; Vlaeminck, S.E. Live fast, die young: Optimizing retention times in high-rate contact stabilization for maximal recovery of organics from wastewater. Environ. Sci. Technol. 2016, 50, 9781–9790. [Google Scholar] [CrossRef] [PubMed]
- Rahman, A.; Meerburg, F.A.; Ravadagundhi, S.; Wett, B.; Jimenez, J.; Bott, C.; Al-Omari, A.; Riffat, R.; Murthy, S.; De Clippeleir, H. Bioflocculation management through high-rate contact-stabilization: A promising technology to recover organic carbon from low-strength wastewater. Water Res. 2016, 104, 485–496. [Google Scholar] [CrossRef] [PubMed]
- Keeley, J.; Jarvis, P.; Judd, S.J. Coagulant recovery from water treatment residuals: A review of applicable technologies. Crit. Rev. Environ. Sci. Technol. 2014, 44, 2675–2719. [Google Scholar] [CrossRef]
- Zhao, W.; Ting, Y.P.; Chen, J.P.; Xing, C.H.; Shi, S.Q. Advanced primary treatment of waste water using a bio-flocculation-adsorption sedimentation process. Acta Biotechnol. 2000, 20, 53–60. [Google Scholar] [CrossRef]




| Wastewater Source | Coagulant | Flocculants | Removal Efficiency (%) | Reference | ||||
|---|---|---|---|---|---|---|---|---|
| Name | Dosage (mg/L) | Name/Type | Dosage (mg/L) | COD | Suspended Solids | Phosphate | ||
| Municipal | PACI | 100 | - | - | 68.8 | NA | 76 | [12] |
| Municipal | Ferric chloride | 20–30 | Anionic polymer | 0.2–1.5 | 48–55 | 74–84 | NA | [19] |
| Municipal | Ferric chloride | 30 | Anionic polymer (Magnafloc 1011) | 0.5 | NA | 80 | 40 c | [20] |
| Municipal | Ferric chloride | 50 | Anionic polymer | 10 | 73 | 85 | 80 | [21] |
| Municipal | Moringa oleifera | 100 | Alum | 10 | 64 | NA | NA | [22] |
| Municipal | Ferric chloride | 40 | Anionic polymer | 0.5 | NA | 83 | NA | [23] |
| Municipal | Cement kiln dust | 50 | PAM | 0.2 | 85 | NA | 95 | [24] |
| Municipal | Polyaluminium ferric chloride | 25 | - | - | >90 | - | [11] | |
| Municipal | Fly ash based solution | 3.2 mL/L | - | - | 65 | 92 | 98 | [24] |
| Municipal | PACl | 16 | 83 | NA | 97 | [25] | ||
| Municipal | Ferric chloride | 15 | PACl | 0.5 | 76 | 89 | 84 | [26] |
| Municipal | Ferrric chloride | 30 | - | - | 63 e | NA | 97.3 | [27] |
| Municipal | Ferric chloride | 40 | - | - | 62 | 90 | 77 | [28] |
| Municipal | Ferric chloride | 20 e | - | - | 75.6 a | NA | 99.3 | [29] |
| Landfill leachate | Ferric chloride | 2000 | - | - | 80 | NA | NA | [30] |
| Landfill leachate | PACl | 2000 | - | - | 43.1 | 92.2 | NA | [31] |
| Landfill leachate | Alum | 9500 | - | - | 62.8 | 90.1 | NA | [31] |
| Landfill leachate | PACl | 7.2 | Psyllium husk | 0.4 | 64 | 96 | NA | [32] |
| Landfill leachate | guar gum | 44.4 | - | - | 22.6 | NA | NA | [33] |
| Compost leachate. | Salvia hispanica | 40 | - | - | 39.8 | 62.4 b | NA | [34] |
| Milk Processing Plant | Chitosan | 25 | - | - | 54 | 94.3 b | NA | [35] |
| Chitin production | chitosan | 86.4 | - | - | 59 | 98 | 90 | [36] |
| Chitin production | PACL | 17.6 | - | - | 50 | 97 | 91 | [36] |
| Chitin production | PAM | 79.3 | - | - | 46 | 99 | 92 | [36] |
| Beverage industry | Ferric chloride | 300 | - | - | 73 | 97 | 95 | [37] |
| Beverage industry | Ferric chloride | 100 | PAM | 25 | 91 | 97 | 99 | [37] |
| Pulp and paper mill | Alum | 500 | C-PAM (Organopol 5415) | 1–6 | 95.6 | 99.5 | NA | [38] |
| Pulp mill | Aluminum chloride | 871 | starch-g-PAM g-PDMC | 22.3 | NA | 95.7 b | NA | [39] |
| Tannery | Alum | 200–240 | - | - | 53.3–60.9 | 94.3–97.1 | NA | [13] |
| Textile effluent | Chitosan | 18 | - | - | 70.9 | 98.36 | NA | [40] |
| Oil Refinery | Alum | 40 | - | - | 51.7 | 85.3 | NA | [41] |
| Oil Refinery | Moringa oleifera | 70 | - | - | 38.6 | 62.1 | NA | [41] |
| Palm oil mill | Alum | 13,000 | - | - | 52.4 | 84.9 | NA | [42] |
| Palm oil mill | Rice husk ash | 12,000 | - | - | 52.4 | 83.8 | NA | [42] |
| Cattle manure digestate | Ferric chloride | 40 | Anionic PAM | 0.2 | 75 | NA | 97 | [43] |
| Synthetic wastewater | Alum recovered from sludge | 12 | - | - | 53 | 96 b | 94 | [44] |
| Mixture of wastewater d | Ferric chloride | 10,000 | Lime | 4000 | 75 | 70 | NA | [45] |
| Mechanism | Description |
|---|---|
| Double-layer compression | The zeta potential represents the net charge of colloidal particles. Consequently, the higher the value of the zeta potential, the greater is the magnitude of the repulsive power between the particles and hence the more stable is the colloidal system. Coagulation increases the ionic strength of the wastewater, which has the effect of compressing the electrical double layer (EDL), which in turn reduces the zeta potential. If this layer is sufficiently compressed, then the van der Waals force will be predominant across the entire area of influence, so that the net force will be attractive and no energy barriers will exist. The net repulsive energy would become smaller or even would be eliminated, allowing the particles to approach each other and agglomerate (Figure S1). |
| Adsorption and charge neutralization | The aqua metallic ions (Al(H2O)63+ or Fe(H2O)63+)) formed during coagulation become part of the ionic cloud surrounding the colloid and, because they have a great affinity for surfaces, are adsorbed onto the surface of the colloid where they neutralize the surface charge. Once the surface charge has been neutralized, the ionic cloud dissipates, and the electrostatic potential disappears so that contact occurs freely. |
| Entrapment of particles in the precipitate (sweep coagulation) | When the coagulants alum [Al2(SO4)3] or ferric chloride (FeCl3) are added in high enough concentration, they will react with hydroxides (OH−) to form metal hydroxide precipitates, Al(OH)3(s) or Fe(OH)3(s), respectively. The colloidal particles become entrapped in the precipitates either during the precipitate formation or just after. |
| Interparticle bridging | Bridging occurs when segments of a high-molecular-weight polymer adsorb on more than one particle, thereby linking the particles together. When a polymer molecule comes into contact with a colloidal particle, some of the reactive groups on the polymer adsorb on the particle surface and other portions extend into the solution. If a second particle with an open surface can adsorb the extended molecule, then the polymer will have formed an interparticle bridge. |
| Chemicals | Unit Cost (EUR/ton) | Average Dose (mg/L) | Cost (EUR/m3) |
|---|---|---|---|
| Alum | 175–200 | 15–45 | 0.003–0.010 |
| Ferric chloride | 250–350 | 30–60 | 0.007–0.021 |
| Ferric sulfate | 250–350 | 30–60 | 0.007–0.021 |
| PACL | 250–400 | 15–40 | 0.004–0.016 |
| Cationic Polymer | 2200–3080 | 0.1–2.0 | 0.001–0.006 |
| Anionic polymer | 2000–2300 | 0.5–3.0 | 0.001–0.007 |
| Polymer Type | Examples |
|---|---|
| Cationic |
|
| Anionic |
|
| Nonionic |
|
© 2020 by the authors. Licensee MDPI, Basel, Switzerland. This article is an open access article distributed under the terms and conditions of the Creative Commons Attribution (CC BY) license (http://creativecommons.org/licenses/by/4.0/).
Share and Cite
Shewa, W.A.; Dagnew, M. Revisiting Chemically Enhanced Primary Treatment of Wastewater: A Review. Sustainability 2020, 12, 5928. https://doi.org/10.3390/su12155928
Shewa WA, Dagnew M. Revisiting Chemically Enhanced Primary Treatment of Wastewater: A Review. Sustainability. 2020; 12(15):5928. https://doi.org/10.3390/su12155928
Chicago/Turabian StyleShewa, Wudneh Ayele, and Martha Dagnew. 2020. "Revisiting Chemically Enhanced Primary Treatment of Wastewater: A Review" Sustainability 12, no. 15: 5928. https://doi.org/10.3390/su12155928
APA StyleShewa, W. A., & Dagnew, M. (2020). Revisiting Chemically Enhanced Primary Treatment of Wastewater: A Review. Sustainability, 12(15), 5928. https://doi.org/10.3390/su12155928
