Unburnable and Unleakable Carbon in Western Amazon: Using VIIRS Nightfire Data to Map Gas Flaring and Policy Compliance in the Yasuní Biosphere Reserve
Abstract
1. Introduction
1.1. Leaving Fossil Fuel Underground: From the Yasuní-ITT Initiative to Unburnable Carbon Areas
1.2. Unburnable Carbon and Unleakable Gas Flaring
1.3. Remote Sensing to Monitor Gas Flaring in the World
1.4. Geographical Framework: The Ecuadorian Amazon Region and the Yasuni Biosphere Reserve
1.5. Aims of the Study
2. Materials and Methods
2.1. Territorial Data Collection
2.2. Socio-Environmental Impacts and Metrics for Potential Impacts on Ecosystems and Local Communities
2.3. NOAA Nightfire for the Detection of Gas Flaring
- An annual dataset, which includes confirmed gas flaring sites from 2012 to 2018 and, for each flare, a data report of average temperature, amount of flared gas, number of usable images without cloud coverage (clear observations), and detection frequency. The included sites are extracted from daily detections using as discriminants: i) the number of detections in a 15 arc second grid, eliminating single and double detections; ii) if the estimation of the temperature was possible; iii) where temperature estimation was not possible, proximity to other flare sites and Google Earth Pro validation;
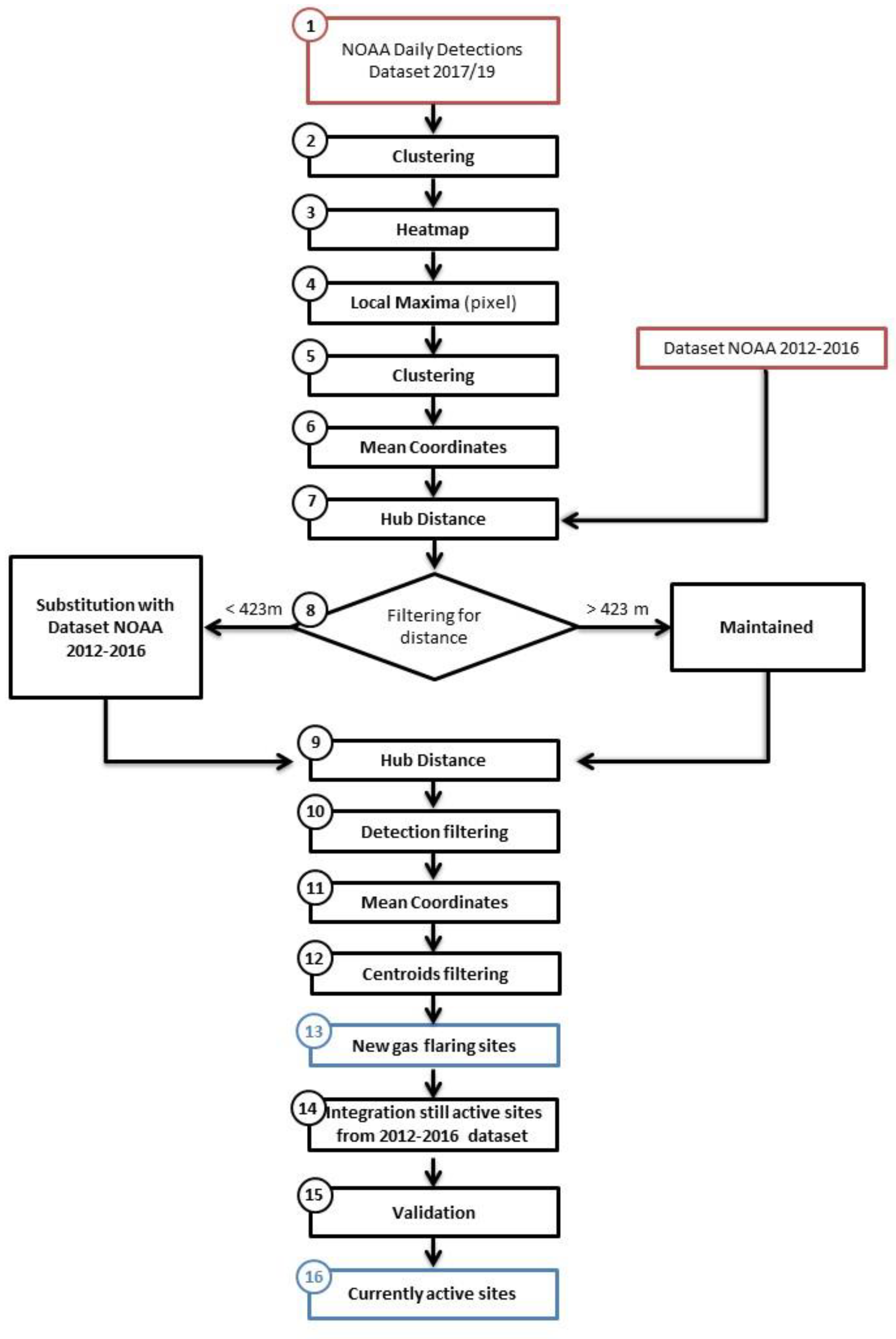
2.4. Daily Detection Data Processing for Near Real-Time Monitoring of Gas Flaring Activities
2.5. Spatial Validation of Identified New Flare Sites
3. Results and discussion
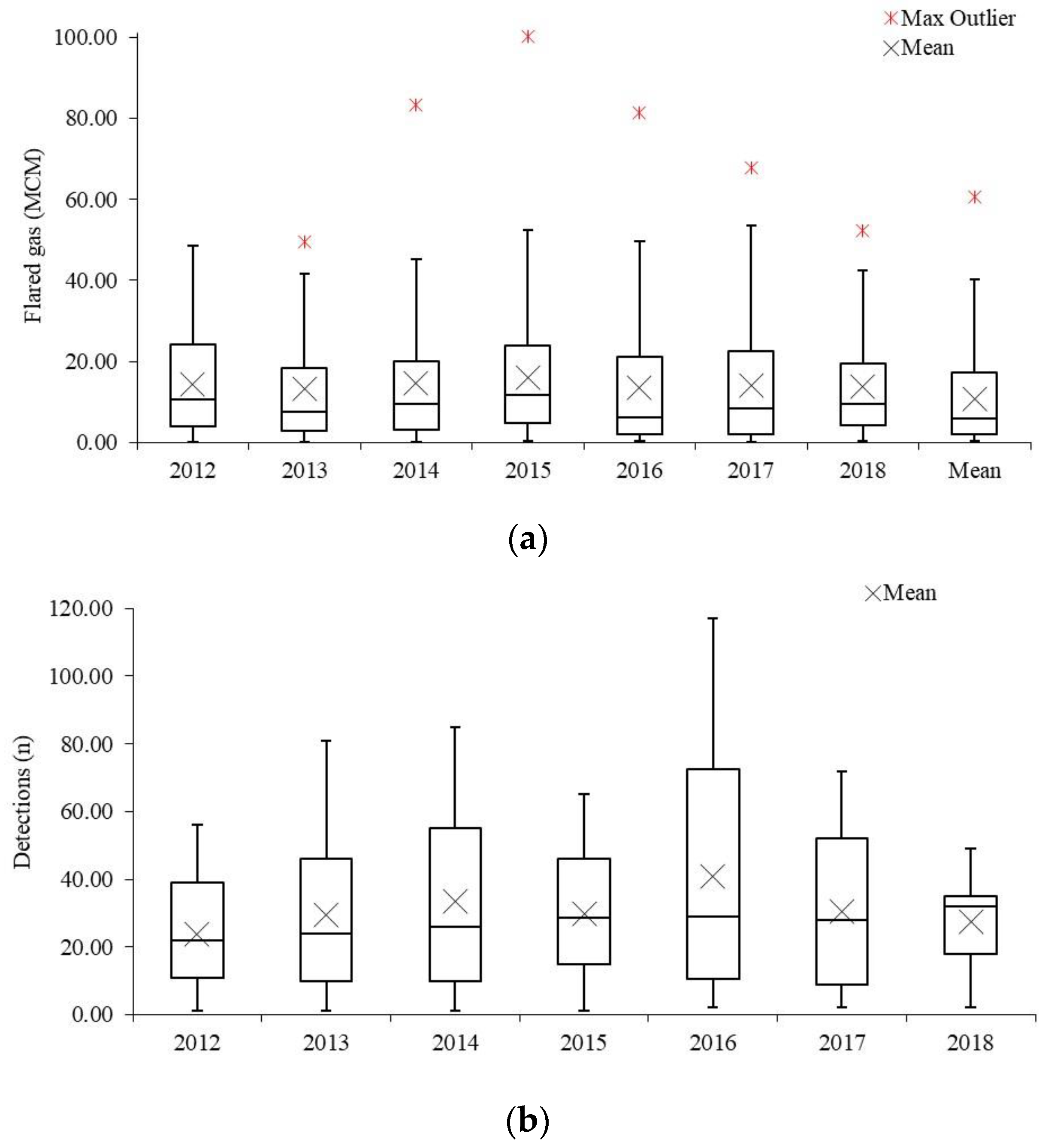
3.1. Gas Flaring Monitoring in the Ecuadorian Amazon Region over Seven Years (2012–2018)
3.2. Geospatial Analysis of Currently Active Gas Flaring Sites
3.3. Daily Detection Processing and Spatial Validation Results
3.4. Tiputini Oil Field: A Case Study
3.5. Potentially Affected Areas in Tropical Ecosystems and Local Communities
4. Discussion and Conclusions
Author Contributions
Funding
Acknowledgments
Conflicts of Interest
References
- Finer, M.; Jenkins, C.N.; Pimm, S.L.; Keane, B.; Ross, C. Oil and Gas Projects in the Western Amazon: Threats to Wilderness, Biodiversity and Indigenous Peoples. PLoS ONE 2008, 3, e2932. [Google Scholar] [CrossRef]
- Bass, M.S.; Finer, M.; Jenkins, C.N.; Kreft, H.; Cisneros-Heredia, D.F.; McCracken, S.F.; Pitman, N.C.A.; English, P.H.; Swing, K.; Villa, G.; et al. Global Conservation Significance of Ecuador’s Yasuní National Park. PLoS ONE 2010, 5, e8767. [Google Scholar] [CrossRef] [PubMed]
- Ulloa, J.; Callles, J.; Espíndola, F.; López, V. Amazonía Ecuatoriana Bajo Presión. 2013. Available online: www.raisg.socioambiental.org (accessed on 5 November 2019).
- Finer, M.; Babbitt, B.; Novoa, S.; Ferrarese, F.; Pappalardo, S.E.; Marchi, M.D.; Saucedo, M.; Kumar, A. Future of Oil and Gas Development in the Western Amazon. Environ. Res. Lett. 2015, 10, 024003. [Google Scholar] [CrossRef]
- Mittermeier, R.A.; Mittermeier, C.; Pil, P.R. Megadiversity: Earth’s Biologically Wealthiest Nations; Cemex: Mexico City, Mexico, 1997. [Google Scholar]
- Myers, N.; Mittermeier, R.A.; Mittermeier, C.G.; Da Fonseca, G.A.B.; Kent, J. Biodiversity Hotspots for Conservation Priorities. Nature 2000, 403, 853–858. [Google Scholar] [CrossRef] [PubMed]
- Rival, L. Resistance in an Amazonian Community, Huaorani Organizing against the Global Economy. J. Lat. Am. Anthropol. 2008, 10, 257–259. [Google Scholar] [CrossRef]
- Pappalardo, S.E.; De Marchi, M.; Ferrarese, F. Uncontacted Waorani in the Yasuní Biosphere Reserve: Geographical Validation of the Zona Intangible Tagaeri Taromenane (ZITT). PLoS ONE 2013, 8, e66293. [Google Scholar] [CrossRef]
- Fontaine, G.; Narvaez, I. Yasuní En El Siglo XXI. El Estado Ecuatoriano y La Conservacion de La Amazonia; FLACSO: Quito, Ecuador, 2008. [Google Scholar]
- Acosta, A. La Maldición de La Abundancia; Abya-Yala: Quito, Ecuador, 2009. [Google Scholar]
- Codato, D.; Pappalardo, S.E.; Diantini, A.; Ferrarese, F.; Gianoli, F.; De Marchi, M. Oil Production, Biodiversity Conservation and Indigenous Territories: Towards Geographical Criteria for Unburnable Carbon Areas in the Amazon Rainforest. Appl. Geogr. 2019, 102, 28–38. [Google Scholar] [CrossRef]
- The World Bank. Systematic Country Diagnostic Bolivia, Chile, Ecuador, Peru and Venezuela Country Management Unit. 2018. Available online: http://documents.worldbank.org/curated/en/835601530818848154/pdf/Ecuador-SCD-final-june-25-06292018.pdf (accessed on 5 November 2019).
- Lessmann, J.; Fajardo, J.; Moñoz, J.; Bonaccorso, E. Large Expansion of Oil Industry in the Ecuadorian Amazon: Biodiversity Vulnerability and Conservation Alternatives. Ecol. Evol. 2016, 6, 4997–5012. [Google Scholar] [CrossRef]
- McCracken, S.F.; Forstner, M.R.J. Oil Road Effects on the Anuran Community of a High Canopy Tank Bromeliad (Aechmea Zebrina) in the Upper Amazon Basin, Ecuador. PLoS ONE 2014, 9, e85470. [Google Scholar] [CrossRef]
- Azevedo-Santos, V.M.; Garcia-Ayala, J.R.; Fearnside, P.M.; Esteves, F.A.; Pelicice, F.M.; Laurance, W.F.; Benine, R.C. Amazon Aquatic Biodiversity Imperiled by Oil Spills. Biodivers. Conserv. 2016, 25, 2831–2834. [Google Scholar] [CrossRef]
- Arellano, P.; Tansey, K.; Balzter, H.; Boyd, D.S. Detecting the Effects of Hydrocarbon Pollution in the Amazon Forest Using Hyperspectral Satellite Images. Environ. Pollut. 2015, 205, 225–239. [Google Scholar] [CrossRef]
- Arellano, P.; Tansey, K.; Balzter, H.; Tellkamp, M. Plant Family-Specific Impacts of Petroleum Pollution on Biodiversity and Leaf Chlorophyll Content in the Amazon Rainforest of Ecuador. PLoS ONE 2017, 12, e0169867. [Google Scholar] [CrossRef] [PubMed]
- Sierra, R.; Stallings, J. The Dynamics and Social Organization of Tropical Deforestation in Northwest Ecuador‚ 1983–19951. Hum. Ecol. 1998, 26, 135–161. [Google Scholar] [CrossRef]
- Zapata-Ríos, G.; Suárez, R.E.; Utreras Víctor, B.; Vargas, J. Evaluation of Anthropogenic Threats in Yasuní National Park and Its Implications for Wild Mammal Conservation. Lyonia 2006, 10, 31–41. Available online: https://lyonia.org/articles/volume_21/volume.pdf#page=46 (accessed on 19 December 2019).
- Suárez, E.; Zapata-Ríos, G.; Utreras, V.; Strindberg, S.; Vargas, J. Controlling Access to Oil Roads Protects Forest Cover, but Not Wildlife Communities: A Case Study from the Rainforest of Yasuní Biosphere Reserve (Ecuador). Anim. Conserv. 2013, 16, 265–274. [Google Scholar] [CrossRef]
- Akchurin, M. Constructing the Rights of Nature: Constitutional Reform, Mobilization and Environmental Protection in Ecuador. Law Soc. Inq. 2015, 40, 937–968. [Google Scholar] [CrossRef]
- Kauffman, C.M.; Martin, P.L. Can Rights of Nature Make Development More Sustainable? Why Some Ecuadorian Lawsuits Succeed and Others Fail. World Dev. 2017, 92, 130–142. [Google Scholar] [CrossRef]
- Laastad, S.G. Nature as a Subject of Rights? National Discourses on Ecuador’s Constitutional Rights of Nature. Forum Dev. Stud. 2019, 1–25. [Google Scholar] [CrossRef]
- Finer, M.; Moncel, R.; Program, E.; Jenkins, C.N. Leaving the Oil Under the Amazon: Ecuador’s Yasuní-ITT Initiative. Biotropica 2010, 42, 63–66. [Google Scholar] [CrossRef]
- Rival, L. Ecuador’s Yasuní-ITT Initiative: The Old and New Values of Petroleum. Ecol. Econ. 2010, 70, 358–365. [Google Scholar] [CrossRef]
- Marx, E.; Calle, N. Conservation Biology. The Fight for Yasuni. Science 2010, 330, 1170–1171. [Google Scholar] [CrossRef]
- Larrea, C.; Warnars, L. Ecuador’s Yasuni-ITT Initiative: Avoiding Emissions by Keeping Petroleum Underground. Energy Sustain. Dev. 2009, 13, 219–223. [Google Scholar] [CrossRef]
- Vallejo, M.C.; Burbano, R.; Falconí, F.; Larrea, C. Leaving Oil Underground in Ecuador: The Yasuní-ITT Initiative from a Multi-Criteria Perspective. Ecol. Econ. 2015, 109, 175–185. [Google Scholar] [CrossRef]
- Fierro, L.G. Re-Thinking Oil: Compensation for Non-Production in Yasuní National Park Challenging Sumak Kawsay and Degrowth. Sustain. Sci. 2017, 12, 263–274. [Google Scholar] [CrossRef]
- Alava, J.J.; Calle, N. Drilling Plans Endanger Yasuní’s Biodiversity. Science 2013, 342, 931–932. [Google Scholar] [CrossRef] [PubMed]
- Sovacool, B.K.; Scarpaci, J. Energy Justice and the Contested Petroleum Politics of Stranded Assets: Policy Insights from the Yasuní-ITT Initiative in Ecuador. Energy Policy 2016, 95, 158–171. [Google Scholar] [CrossRef]
- Gobierno no Escatimará Esfuerzos Para Explotación Petrolera en Yasuní. Available online: https://www.elcomercio.com/actualidad/yasuni-itt-explotacion-petrolera-lorena.html (accessed on 5 November 2019).
- Petroamazonas Perforó el Primer Pozo Para Extraer Crudo Del ITT|El Comercio. Available online: https://www.elcomercio.com/actualidad/petroamazonas-perforacion-crudo-yasuniitt.html (accessed on 21 October 2019).
- Correa: Solo se Explotarán 200 Hectáreas Del Yasuní. Available online: https://www.eluniverso.com/noticias/2014/11/06/nota/4191661/presidente-rafael-correa-precisa-sobre-porcentaje-afectacion-yasuni (accessed on 21 October 2019).
- Renssnature Consulting (CÍA); LTDA. Borrador Del Alcance a la Reevaluación Del estudio de Impacto Ambiental y Plan de Manejo Ambiental Para el Desarrollo y Producción de Los Campos Tputini y Tambococha, Bloque 43; Gruporenss: Quito, Ecuador, 2017. [Google Scholar]
- McGlade, C.; Ekins, P. The Geographical Distribution of Fossil Fuels Unused When Limiting Global Warming to 2 °C. Nature 2015, 517, 187–190. [Google Scholar] [CrossRef]
- UNFCCC. Adoption of the Paris Agreement. 2015. Available online: https://unfccc.int/resource/docs/2015/cop21/eng/l09.pdf (accessed on 5 November 2019).
- Zhao, S.; Alexandroff, A. Current and Future Struggles to Eliminate Coal. Energy Policy 2019, 129, 511–520. [Google Scholar] [CrossRef]
- IPCC. Global Warming of 1.5 °C. An IPCC Special Report on the Impacts of Global Warming of 1.5 °C Above Pre-Industrial Levels and Related Global Greenhouse Gas Emission Pathways, in the Context of Strengthening the Global Response to the Threat of Climate Change; Intergovernamental Panel on Climate Change. 2018. Available online: https://www.ipcc.ch/sr15/download/#full (accessed on 5 November 2019).
- Rhodes, C.J. Only 12 Years Left to Readjust for the 1.5-Degree Climate Change Option—Says International Panel on Climate Change Report: Current Commentary. Sci. Prog. 2019, 102, 73–87. [Google Scholar] [CrossRef]
- Unburnable Carbon: Is Brazil Avoiding the Carbon Bubble? Available online: https://www.carbontracker.org/reports/is-brazil-avoiding-the-carbon-bubble/ (accessed on 5 November 2019).
- Hendrick, M.F.; Cleveland, S.; Phillips, N.G. Unleakable Carbon†. Clim. Policy 2017, 17, 1057–1064. [Google Scholar] [CrossRef]
- Erickson, P.; Lazarus, M.; Piggot, G. Limiting Fossil Fuel Production as the next Big Step in Climate Policy. Nat. Clim. Chang. 2018, 8, 1037–1043. [Google Scholar] [CrossRef]
- IPCC. Climate Change 2013. The Physical Science Basis. Contribution of Working Group I to the Fifth Assessment Report of the Intergovernmental Panel on Climate Change; Cambridge University Press: Cambridge, UK, 2014. [Google Scholar]
- Emam, E.A. Environmental Pollution and Measurement of Gas Flaring. Int. J. Innov. Res. Sci. Eng. Technol. 2016, 2, 252–262. Available online: https://pdfs.semanticscholar.org/0463/5c29995aefa3f8f7d431d4ca6a35d22c4813.pdf (accessed on 19 December 2019).
- Saheed Ismail, O.; Umukoro, G.E.; Ismail, O.S.; Umukoro, G.E. Global Impact of Gas Flaring. Energy Power Eng. 2012, 4, 290–302. [Google Scholar] [CrossRef]
- IPCC. Climate Change 2014: Mitigation of Climate Change. In Contribution of Working Group III to the Fifth Assessment Report of the Intergovernmental Panel on Climate Change; Cambridge University Press: New York, NY, USA, 2014. [Google Scholar]
- Amaechi, C.F.; Biose, E. Gas Flaring: Carbon Dioxide Contribution to Global Warming. J. Appl. Sci. Environ. Manag. 2016, 20, 309–317. Available online: https://www.ajol.info/index.php/jasem/article/view/140405 (accessed on 19 December 2019).
- Weyant, C.L.; Shepson, P.B.; Subramanian, R.; Cambaliza, M.O.L.; Heimburger, A.; Mccabe, D.; Baum, E.; Stirm, B.H.; Bond, T.C. Black Carbon Emissions from Associated Natural Gas Flaring. Environ. Sci. Technol. 2016, 500, 2075–2081. [Google Scholar] [CrossRef] [PubMed]
- Global Gas Flaring Reduction Partnership (GGFR). Available online: https://www.worldbank.org/en/programs/gasflaringreduction (accessed on 5 November 2019).
- Zero Routine Flaring by 2030. Available online: https://www.worldbank.org/en/programs/zero-routine-flaring-by-2030 (accessed on 5 November 2019).
- Elvidge, C.D.; Ziskin, D.; Baugh, K.E.; Tuttle, B.T.; Ghosh, T.; Pack, D.W.; Erwin, E.H.; Zhizhin, M. A Fifteen Year Record of Global Natural Gas Flaring Derived from Satellite Data. Energies 2009, 2, 595–622. [Google Scholar] [CrossRef]
- Fawole, O.G.; Cai, X.M.; Mackenzie, A.R. Gas Flaring and Resultant Air Pollution: A Review Focusing on Black Carbon. Environ. Pollut. 2016, 216, 182–197. [Google Scholar] [CrossRef]
- De Marchi, M.; Sengar, B.; Furze, J.N. Prospects for Sustainability in Human–Environment Patterns: Dynamic Management of Common Resources. In Mathematical Advances Towards Sustainable Environmental Systems; Furze, J.N., Swing, K., Gupta, A.K., McClatchey, R., Reynolds, D., Eds.; Springer International Publishing: Cham, The Switzerland, 2017; pp. 319–347. [Google Scholar] [CrossRef]
- Faruolo, M.; Lacava, T.; Pergola, N.; Tramutoli, V.; Faruolo, M.; Lacava, T.; Pergola, N.; Tramutoli, V. On the Potential of the RST-FLARE Algorithm for Gas Flaring Characterization from Space. Sensors 2018, 18, 2466. [Google Scholar] [CrossRef]
- Anejionu, O.C.D.; Blackburn, G.A.; Whyatt, J.D. Satellite Survey of Gas Flares: Development and Application of a Landsat-Based Technique in the Niger Delta. Int. J. Remote Sens. 2014, 35, 1900–1925. [Google Scholar] [CrossRef]
- Faruolo, M.; Coviello, I.; Filizzola, C.; Lacava, T.; Pergola, N.; Tramutoli, V. A Satellite-Based Analysis of the Val d’Agri Oil Center (Southern Italy) Gas Flaring Emissions. Nat. Hazards Earth Syst. Sci. 2014, 14, 2783–2793. [Google Scholar] [CrossRef]
- Chowdhury, S.; Shipman, T.; Chao, D.; Christopher, D.E.; Zhizhin, M.; Hsu, F.-C.; Survey, A.G.; Regulator, A.E. Daytime Gas Flare Detection Using Landsat-8 Multispectral Data. In Proceedings of the IEEE International Geoscience Remote Sensing Symposium, Quebec, QC, Canada, 13–18 July 2014; pp. 1–5. [Google Scholar]
- Anejionu, O.C.D.; Blackburn, G.A.; Whyatt, J.D. Detecting Gas Flares and Estimating Flaring Volumes at Individual Flow Stations Using MODIS Data. Remote Sens. Environ. 2015, 158, 81–94. [Google Scholar] [CrossRef]
- Caseiro, A.; Rücker, G.; Tiemann, J.; Leimbach, D.; Frauenberger, O.; Kaiser, J.W. A Methodology for Gas Flaring Detection and Characterisation Using SLSTR. Remote Sens. 2018, 10, 1118. [Google Scholar] [CrossRef]
- Doumbia, E.H.T.; Liousse, C.; Keita, S.; Granier, L.; Granier, C.; Elvidge, C.D.; Elguindi, N.; Law, K. Flaring Emissions in Africa: Distribution, Evolution and Comparison with Current Inventories. Atmos. Environ. 2019, 199, 423–434. [Google Scholar] [CrossRef]
- Zhizhin, M.; Elvidge, C.D.; Hsu, F.; Baugh, K.E. Using the Short-Wave Infrared for Nocturnal Detection of Combustion Sources in VIIRS Data. Proc. Asia-Pac. Adv. Netw. 2013, 35, 49–61. [Google Scholar] [CrossRef]
- Elvidge, C.D.; Zhizhin, M.; Baugh, K.; Hsu, F.C.; Ghosh, T. Methods for Global Survey of Natural Gas Flaring from Visible Infrared Imaging Radiometer Suite Data. Energies 2016, 9, 14. [Google Scholar] [CrossRef]
- Deetz, K.; Vogel, B. Development of a New Gas-Flaring Emission Dataset for Southern West Africa. Geosci. Model. Dev. 2017, 10, 1607–1620. [Google Scholar] [CrossRef]
- Sharma, A.; Wang, J.; Lennartson, E. Intercomparison of MODIS and VIIRS Fire Products in Khanty-Mansiysk Russia: Implications for Characterizing Gas Flaring from Space. Atmosphere 2017, 8, 95. [Google Scholar] [CrossRef]
- Caseiro, A.; Gehrke, B.; Leimbach, D.; Kaiser, J.W. Gas Flaring Activity and Black Carbon Emissions in 2017 Derived from Sentinel-3A SLSTR. Earth Syst. Sci. Data Discuss. 2019. [Google Scholar] [CrossRef]
- Lesmann, J.; Fajardo, J.; Bonaccorso, E.; Bruner, A. Cost-effective protection of biodiversity in the western Amazon. Biol. Conserv. 2019, 235, 250–259. [Google Scholar] [CrossRef]
- Mittermeier, R.A.; Mittermeier, C.G.; Brooks, T.M.; Pilgrim, J.D.; Konstant, W.R.; Fonseca, G.A.B.; Kormos, C. Wilderness and Biodiversity Conservation. In Proceedings of the National Academy of Sciences, Washington, DC, USA, 14 April 2003; pp. 10309–10313. [Google Scholar]
- Peres, C.A. Why We Need Megareserves in Amazonia. Conserv. Biol. 2005, 19, 728–733. [Google Scholar] [CrossRef]
- Ter Steege, H.; Pitman, N.; Sabatier, D.; Castellanos, H.; Van Der Hout, P.; Silveira, M.; Phillips, O.; Adalardo Oliveira, A.D.E.; Thomas, R.; Van Essen, J.; et al. A Spatial Model of Tree A-Diversity and Tree Density for the Amazon. Biodivers Conserv. 2003, 12, 2255–2277. [Google Scholar] [CrossRef]
- Finer, M.; Vijay, V.; Ponce, F.; Jenkins, C.N.; Kahn, T.R. Ecuador’s Yasuní Biosphere Reserve: A Brief Modern History and Conservation Challenges. Environ. Res. Lett. 2009, 4, 034005. [Google Scholar] [CrossRef]
- Weckmüller, H.; Barriocanal, C.; Maneja, E.; Boada, M. Factors Affecting Traditional Medicinal Plant Knowledge of the Waorani, Ecuador. Sustainability 2019, 11, 4460. [Google Scholar] [CrossRef]
- Biosphere Reserves Information. Available online: http://www.unesco.org/mabdb/br/brdir/directory/biores.asp?code=ECU+02&mode=all (accessed on 5 November 2019).
- Zoning Schemes|United Nations Educational, Scientific and Cultural Organization (UNESCO). Available online: http://www.unesco.org/new/en/natural-sciences/environment/ecological-sciences/biosphere-reserves/main-characteristics/zoning-schemes/ (accessed on 21 October 2019).
- Huertas, O.; Reyes, H. Informe de Evaluación Final Programa Yasuní. Ministerio del Ambiente del Ecuador y F-ODM. 2011. Available online: http://yasunitransparente.ambiente.gob.ec/documents/348542/351054/Informe_Programa.pdf/872553ed-b6fa-4742-9a5e-6f0d780f0c75;jsessionid=5phB5Dpzmxa9x9Z7ZIkyh3pL (accessed on 5 November 2019).
- Finer, M.; Ferrarese, F.; Pappalardo, S.E.; De Marchi, M. High Resolution Satellite Imagery Reveals Petroamazonas Violated Environmental Impact Study by Building Road into Yasuní National Park. 2014. Available online: http://www.geoyasuni.org/wp-content/uploads/2014/06/Yasuni-Technical-Report_bloque31.pdf (accessed on 5 November 2019).
- O’Rourke, D.; Connolly, S. Just Oil? The Distribution of Environmental and Social Impacts of Oil Production and Consumption. Annu. Rev. Environ. Resour. 2003, 28, 587–617. [Google Scholar] [CrossRef]
- Ramirez, M.I.; Arevalo, A.P.; Sotomayor, S.; Bailon-Moscoso, N. Contamination by Oil Crude Extraction—Refinement and Their Effects on Human Health. Environ. Pollut. 2017, 231, 415–425. [Google Scholar] [CrossRef] [PubMed]
- San Sebastián, M.S.; Armstrong, B.; Córdoba, J.A.; Stephens, C.; Manuel, C. Exposures and Cancer Incidence near Oil Fields in the Amazon Basin of Ecuador. Occup. Environ. Med. 2001, 58, 517–522. [Google Scholar] [CrossRef]
- UDAPT. Clinica Ambiental. Informe de Salud. 2017. Available online: http://www.clinicambiental.org/docs/publicaciones/informe_salud_tex.pdf (accessed on 5 November 2019).
- Anticona, C.; Bergdahl, I.A.; San Sebastian, M. Lead Exposure among Children from Native Communities of the Peruvian Amazon Basin. Rev. Panam. Salud Publica 2012, 31, 296–302. Available online: http://iris.paho.org/xmlui/handle/123456789/9380 (accessed on 19 December 2019).
- Anticona, C.; Bergdahl, I.A.; Lundh, T.; Alegre, Y.; Sebastian, M.S. Lead Exposure in Indigenous Communities of the Amazon Basin, Peru. Int. J. Hyg. Environ. Health 2011, 215, 59–63. [Google Scholar] [CrossRef]
- Bravo, E. Los Impactos de la Explotacion Petrolera en Ecosistemas Tropicales y la Biodiversidad. 2007. Available online: http://www.inredh.org/archivos/documentos_ambiental/impactos_explotacion_petrolera_esp.pdf (accessed on 5 November 2019).
- De Marchi, M.; Pappalardo, S.E.; Codato, D.; Ferrarese, F. Zona Intangible Tagaeri Taromenane y Expansión de Las Fronteras Hidrocarburíferas Miradas a Diferentes Escalas Geográficas; CLEUP: Padova, Italy, 2015. [Google Scholar]
- Pohlman, C.L.; Turton, S.M.; Goosem, M. Edge Effects of Linear Canopy Openings on Tropical Rain Forest Understory Microclimate. Biotropica 2007, 39, 62–71. [Google Scholar] [CrossRef]
- Peláez-Samaniego, M.R.; Garcia-Perez, M.; Cortez, L.A.B.; Oscullo, J.; Olmedo, G. Energy Sector in Ecuador: Current Status. Energy Policy 2007, 35, 4177–4189. [Google Scholar] [CrossRef]
- Durango-Cordero, J.; Saqalli, M.; Parra, R.; Elger, A. Spatial Inventory of Selected Atmospheric Emissions from Oil Industry in Ecuadorian Amazon: Insights from Comparisons among Satellite and Institutional Datasets. Saf. Sci. 2019, 120, 107–116. [Google Scholar] [CrossRef]
- Elvidge, C.D.; Baugh, K.; Zhizhin, M.; Hsu, F.C.; Ghosh, T. VIIRS Night-Time Lights. Int. J. Remote Sens. 2017, 38, 5860–5879. [Google Scholar] [CrossRef]
- WFS. Services of the Ecuadorian Environmental Ministry. Available online: http://mapainteractivo.ambiente.gob.ec/geoserver/wfs (accessed on 5 November 2019).
- WFS. Services from Ecuadorian Geospatial Insitute. Available online: http://www.geoportaligm.gob.ec/portal/index.php/descarga-de-servicios-wfs-del-igm/ (accessed on 5 November 2019).
- Solov’yanov, A.A. Associated Petroleum Gas Flaring: Environmental Issues. Russ. J. Gen. Chem. 2012, 81, 2531–2541. [Google Scholar] [CrossRef]
- Oseji, O.J. Environmental Impact of Gas Flaring within Umutu-Ebedei Gas Plant in Delta State, Nigeria. Arch. Appl. Sci. Res. 2011, 3. Available online: https://www.scholarsresearchlibrary.com/abstract/environmental-impact-of-gas-flaring-within-umutuebedei-gas-plant-in-delta-state-nigeria-3885.html (accessed on 19 December 2019).
- Seiyaboh, E.I.; Izah, S.C. A Review of Impacts of Gas Flaring on Vegetation and Water Resources in the Niger Delta Region of Nigeria. Int. J. Econ. Energy Environ. 2017, 2, 48–55. [Google Scholar] [CrossRef]
- Uzoma, H.C.; Maduka, O. Physico-Chemical Characteristics of Rainwater in a Nigerian Rural Community Experiencing Gas Flaring. J. Environ. Earth Sci. 2015, 5, 105–117. Available online: https://www.iiste.org/Journals/index.php/JEES/article/view/26545 (accessed on 19 December 2019).
- Odjugo, P.A.O.; Osemwenkhae, E.J. Natural Gas Flaring Affects Microclimate and Reduces Maize (Zea Mays) Yield. Int. J. Agric. Biol. 2009, 11, 408–412. [Google Scholar] [CrossRef]
- Argo, J. Unhealthy Effects of Upstream Oil and Gas Flaring: A Report Prepared for Save Our Seas and Shores (SOSS) for Presentation Before the Public Review Commission into Effects of Potential Oil and Gas Exploration, Drilling Activities within Licences; Save Our Seas and Shores (SOSS), Nova Scotia. 2002. Available online: https://www.osti.gov/etdeweb/biblio/20291224 (accessed on 5 November 2019).
- Ozabor, F.; Obisesan, A. Gas Flaring: Impacts on Temperature, Agriculture and the People of Ebedei in Delta State Nigeria. J. Sustain. Soc. 2015, 4, 5–12. [Google Scholar] [CrossRef]
- Nduka Ojeh, V. Sustainable Development and Gas Flaring Activities: A Case Study of Ebedei Area of Ukwuani LGA, Delta State, Nigeria. Resour. Environ. 2012, 2, 169–174. [Google Scholar] [CrossRef]
- Strosher, M. Investigations of Flare Gas Emissions in Alberta. 1996. Available online: https://www.osti.gov/etdeweb/biblio/430151 (accessed on 5 November 2019).
- Anomohanran, O. Thermal Effect of Gas Flaring at Ebedei Area of Delta State, Nigeria. Pac. J. Sci. Technol. 2012, 13, 555–560. Available online: http://www.akamaiuniversity.us/PJST13_2_555.pdf (accessed on 19 December 2019).
- Iyorakpo, J.; Iyorakpo, J.; Odibikuma, P.W. Impact of gas flaring on the built Environment: The case of Ogba/Egbema/Ndoni Local Govt Area, Rivers State, Nigeria. Eur. Sci. J. 2015, 11, 83–95. Available online: https://eujournal.org/index.php/esj/article/view/6232 (accessed on 19 December 2019).
- Elvidge, C.; Zhizhin, M.; Hsu, F.-C.; Baugh, K. VIIRS Nightfire: Satellite Pyrometry at Night. Remote Sens. 2013, 5, 4423–4449. [Google Scholar] [CrossRef]
- VIIRS. Nightfire Nighttime Detection and Characterization of Combustion Sources. Available online: https://eogdata.mines.edu/download_viirs_fire.html (accessed on 5 November 2019).
- Global Gas Flaring Observed from Space. Available online: https://www.ngdc.noaa.gov/eog/viirs/download_global_flare.html (accessed on 5 November 2019).
- Biosphere Reserves—Learning Sites for Sustainable Development. Available online: http://www.unesco.org/new/en/natural-sciences/environment/ecological-sciences/biosphere-reserves/ (accessed on 5 November 2019).
- En Ishpingo se prevé perforar pozos y construir un oleoduct|El Comercio. Available online: https://www.elcomercio.com/actualidad/ishpingo-preve-perforar-pozos-oleoducto.html (accessed on 18 December 2019).
- New Round of Oil Drilling Goes Deeper into Ecuador’s Yasuní National Park. Available online: https://www.theguardian.com/environment/2018/jan/10/new-round-of-oil-drilling-goes-deeper-into-ecuadors-yasuni-national-park (accessed on 5 November 2019).
- Ministerio de Ambiente del Ecuador. Sistema de Clasificación de Los Ecosistemas Del Ecuador Continental, Subsecretaría de Patrimonio Natural. 2012. Available online: http://www.ambiente.gob.ec/wp-content/uploads/downloads/2012/09/LEYENDA-ECOSISTEMAS_ECUADOR_2.pdf (accessed on 5 November 2019).
- Cochrane, M.A.; Laurance, W.F. Fire as a Large-Scale Edge Effect in Amazonian Forests. J. Trop. Ecol. 2002, 18, 311–325. [Google Scholar] [CrossRef]
- Loperte, S.; Calvello, M.; Faruolo, M.; Giocoli, A.; Alfredo Stabile, T.; Trippetta, S. The Contribution of the Scientific Research for a Less Vulnerable and More Resilient Community: The Val d’Agri (Southern Italy) Case. Geomat. Nat. Hazards Risk 2019, 10, 873–897. [Google Scholar] [CrossRef]











| Distance (m) | Impact | Target | Source |
|---|---|---|---|
| 5000 | Hazardous chemical contamination of air | Human | Argo, 2001 [96] |
| 650 | Temperature alteration | Environment | Ozabor and Obisesan, 2015 [97] |
| 650 | Pollutants above U.S. Environmental Protection Agencyconcentrations | Human | Nduka Ojeh V, 2012 [98] |
| 2000 | Alteration of microclimate, soil parameters and 50% decrease in mays yield | Environment | Odjugo, 2009 [95] |
| 1350 | Particulate matter above World Health Organization limits | Human | Strosher, 1996 [99] |
| 2000 | Temperature alteration | Environment | Anomoharan, 2012 [100] |
| 2000 | Lead in rainwater above World Health Organization limits | Human | Uzoma, 2015 [94] |
| 1000 | Damages to buildings | Human | Iyorakpo, 2015 [101] |
| 2012 | 2013 | 2014 | 2015 | 2016 | 2017 | 2018 | Total | |
|---|---|---|---|---|---|---|---|---|
| Gas flaring sites active each year | 58 | 62 | 69 | 67 | 84 | 77 | 68 | 102 |
| Active new gas flaring sites | - | 7 | 10 | 3 | 19 | 8 | 7 | 54 |
| Closed gas flaring sites | 3 | 3 | 5 | 2 | 15 | 16 | - | 44 |
| Variation of gas flaring sites (%) | +0.0 | +6.9 | +11.3 | −2.9 | +25.4 | −8.3 | −11.7 | +17.2 |
| Total flared gas (MCM) | 818 | 807 | 1006 | 1069 | 1169 | 1086 | 933 | 6888 |
| Variation of flared gas (%) | +0.0 | -1.3 | +24.6 | +6.3 | +9.3 | −7.1 | −14.0 | +14.1 |
| Flared gas from the activated new gas flaring sites in the study period (MCM) | - | 17 | 76 | 14 | 52 | 20 | 36 | 1044 |
| % of flared gas from the new gas flaring sites | 0.0 | 2.2 | 7.5 | 1.3 | 4.4 | 1.8 | 3.8 | 15.1 |
| 2012 | 2013 | 2014 | 2015 | 2016 | 2017 | 2018 | Total | |
|---|---|---|---|---|---|---|---|---|
| Gas flaring sites active each in YBR | 15 | 15 | 15 | 15 | 20 | 16 | 12 | 24 |
| Flared gas in YBR (MCM) | 186 | 166 | 195 | 178 | 210 | 173 | 159 | 1268 |
| Gas flaring sites in YBR/Core | 0 | 0 | 0 | 0 | 0 | 0 | 0 | 0 |
| Flared gas in YBR/Core (MCM) | 0 | 0 | 0 | 0 | 0 | 0 | 0 | 0 |
| Gas flaring sites in YBR/Buffer | 3 | 3 | 3 | 3 | 2 | 2 | 1 | 3 |
| Flared gas in YBR/Buffer (MCM) | 74 | 46 | 54 | 43 | 57 | 46 | 49 | 369 |
| Gas flaring sites in YBR/Transition | 12 | 12 | 12 | 12 | 18 | 14 | 11 | 21 |
| Flared gas in YBR/Transition (MCM) | 112 | 120 | 141 | 135 | 153 | 127 | 110 | 898 |
| Flare id | Included in the NOAA 2012/2016 Dataset | Detection Number | First Detection Date (yyyy/mm) | Last Detection Date (yyyy/mm) | Identified with Google Earth Pro | Date of Google Earth Pro Imagery (yyyy/mm) | Ground Validation |
|---|---|---|---|---|---|---|---|
| 1 | X | 68 | 2017/06 | 2019/04 | X | 2016/10 | X |
| 2 | X | 27 | 2017/07 | 2019/04 | 2012/1 | X | |
| 3 | 25 | 2017/12 | 2019/04 | 2007/9 | X | ||
| 4 | X | 25 | 2017/03 | 2019/03 | X | 2018/9 | X |
| 5 | 16 | 2018/08 | 2019/04 | low resolution | X | ||
| 6 | X | 15 | 2017/08 | 2019/04 | 2012/01 | X | |
| 7 | 14 | 2018/07 | 2019/04 | X | 2017/12 | X | |
| 8 | 14 | 2017/10 | 2019/04 | 2003/08 | X | ||
| 9 | 12 | 2018/09 | 2019/04 | 2017/12 | X | ||
| 10 | 11 | 2017/09 | 2019/01 | 2016/10 | X | ||
| 11 | 11 | 2018/03 | 2019/04 | 2012/01 | X | ||
| 12 | 10 | 2019/01 | 2019/04 | 2017/12 | X | ||
| 13 | 10 | 2018/12 | 2019/04 | X | 2018/9 | X | |
| 14 | 9 | 2017/10 | 2019/04 | Clouds | 2017/12 | X | |
| 15 | X | 9 | 2017/09 | 2018/12 | X | 2014/08 | X |
| 16 | 9 | 2018/09 | 2019/02 | X | 2018/02 | X | |
| 17 | X | 9 | 2019/01 | 2019/04 | 2017/12 | X | |
| 18 | X | 8 | 2017/06 | 2019/04 | 2014/08 | X | |
| 19 | 6 | 2019/03 | 2019/04 | 2018/09 | X | ||
| 20 | 6 | 2017/08 | 2019/04 | X | 2014/08 | X | |
| 21 | 6 | 2018/03 | 2019/04 | X | 2018/03 | No data | |
| 22 | 6 | 2018/03 | 2019/04 | 2012/06 | X | ||
| 23 | 5 | 2019/03 | 2019/04 | 2014/08 | X | ||
| 24 | 5 | 2019/01 | 2019/04 | 2012/01 | X | ||
| 25 | 4 | 2017/10 | 2019/01 | 2012/01 | X | ||
| 26 | 4 | 2018/06 | 2019/01 | 2014/10 | X | ||
| 27 | 4 | 2018/03 | 2019/04 | low resolution | No data | ||
| 28 | 4 | 2018/01 | 2019/01 | 2014/10 | X | ||
| 29 | 4 | 2018/09 | 2019/03 | X | 2017/12 | X | |
| 30 | 4 | 2019/03 | 2019/04 | 2018/09 | X | ||
| 31 | 4 | 2017/03 | 2018/05 | X | 2017/12 | X | |
| 32 | X | 4 | 2017/07 | 2019/03 | 2012/01 | X | |
| 33 | 3 | 2018/05 | 2019/04 | low resolution | X | ||
| 34 | 3 | 2018/10 | 2019/04 | 2015/10 | No data | ||
| 35 | X | 3 | 2017/10 | 2019/04 | X | 2016/10 | X |
| 36 | 3 | 2019/03 | 2019/04 | 2018/09 | |||
| 37 | 3 | 2018/04 | 2018/09 | 2007/05 | X | ||
| Total | 9 | - | 2017/01 | 2019/04 | 11 | - | 32 |
| Ecosystems as Categorized from Environment Ministry of Ecuador [108] | Code | Impacted Area: Precautional Scenario (km2) | Impacted Area: Conservative Scenario (km2) |
|---|---|---|---|
| Bosque inundable de la llanura aluvial de los ríos de origen amazónico | BsTa07 | 0.78 | 0 |
| Bosque inundado de la llanura aluvial de la Amazonía | BsTa09 | 1.0 | 0.1 |
| Bosque inundado de palmas de la llanura aluvial de la Amazonía | BsTa10 | 22.8 | 1.2 |
| Bosque siempreverde de penillanura del sector Aguarico/Putumayo/Caquetá | BsTa02 | 254.0 | 22.7 |
| Bosque siempreverde de penillanura y llanura del sector Napo/Curaray | BsTa03 | 221.3 | 22.6 |
| Bosque siempreverde piemontano del norte/centro de la cordillera oriental de los Andes | BsPa01 | 23.7 | 2.6 |
| Herbazal inundado lacustre/ripario de la llanura aluvial de la Amazonía | HsTa01 | 0.5 | 0 |
| Total | 524.1 | 49.3 |
© 2019 by the authors. Licensee MDPI, Basel, Switzerland. This article is an open access article distributed under the terms and conditions of the Creative Commons Attribution (CC BY) license (http://creativecommons.org/licenses/by/4.0/).
Share and Cite
Facchinelli, F.; Pappalardo, S.E.; Codato, D.; Diantini, A.; Della Fera, G.; Crescini, E.; De Marchi, M. Unburnable and Unleakable Carbon in Western Amazon: Using VIIRS Nightfire Data to Map Gas Flaring and Policy Compliance in the Yasuní Biosphere Reserve. Sustainability 2020, 12, 58. https://doi.org/10.3390/su12010058
Facchinelli F, Pappalardo SE, Codato D, Diantini A, Della Fera G, Crescini E, De Marchi M. Unburnable and Unleakable Carbon in Western Amazon: Using VIIRS Nightfire Data to Map Gas Flaring and Policy Compliance in the Yasuní Biosphere Reserve. Sustainability. 2020; 12(1):58. https://doi.org/10.3390/su12010058
Chicago/Turabian StyleFacchinelli, Francesco, Salvatore Eugenio Pappalardo, Daniele Codato, Alberto Diantini, Giuseppe Della Fera, Edoardo Crescini, and Massimo De Marchi. 2020. "Unburnable and Unleakable Carbon in Western Amazon: Using VIIRS Nightfire Data to Map Gas Flaring and Policy Compliance in the Yasuní Biosphere Reserve" Sustainability 12, no. 1: 58. https://doi.org/10.3390/su12010058
APA StyleFacchinelli, F., Pappalardo, S. E., Codato, D., Diantini, A., Della Fera, G., Crescini, E., & De Marchi, M. (2020). Unburnable and Unleakable Carbon in Western Amazon: Using VIIRS Nightfire Data to Map Gas Flaring and Policy Compliance in the Yasuní Biosphere Reserve. Sustainability, 12(1), 58. https://doi.org/10.3390/su12010058
