Study on the Impact of the Objective Characteristics and Subjective Perception of the Built Environment on Residents’ Physical Activities in Fuzhou, China
Abstract
1. Introduction
2. Data Sources, Variable Analysis, and Model Construction
2.1. Data Sources
2.2. Variable Analysis
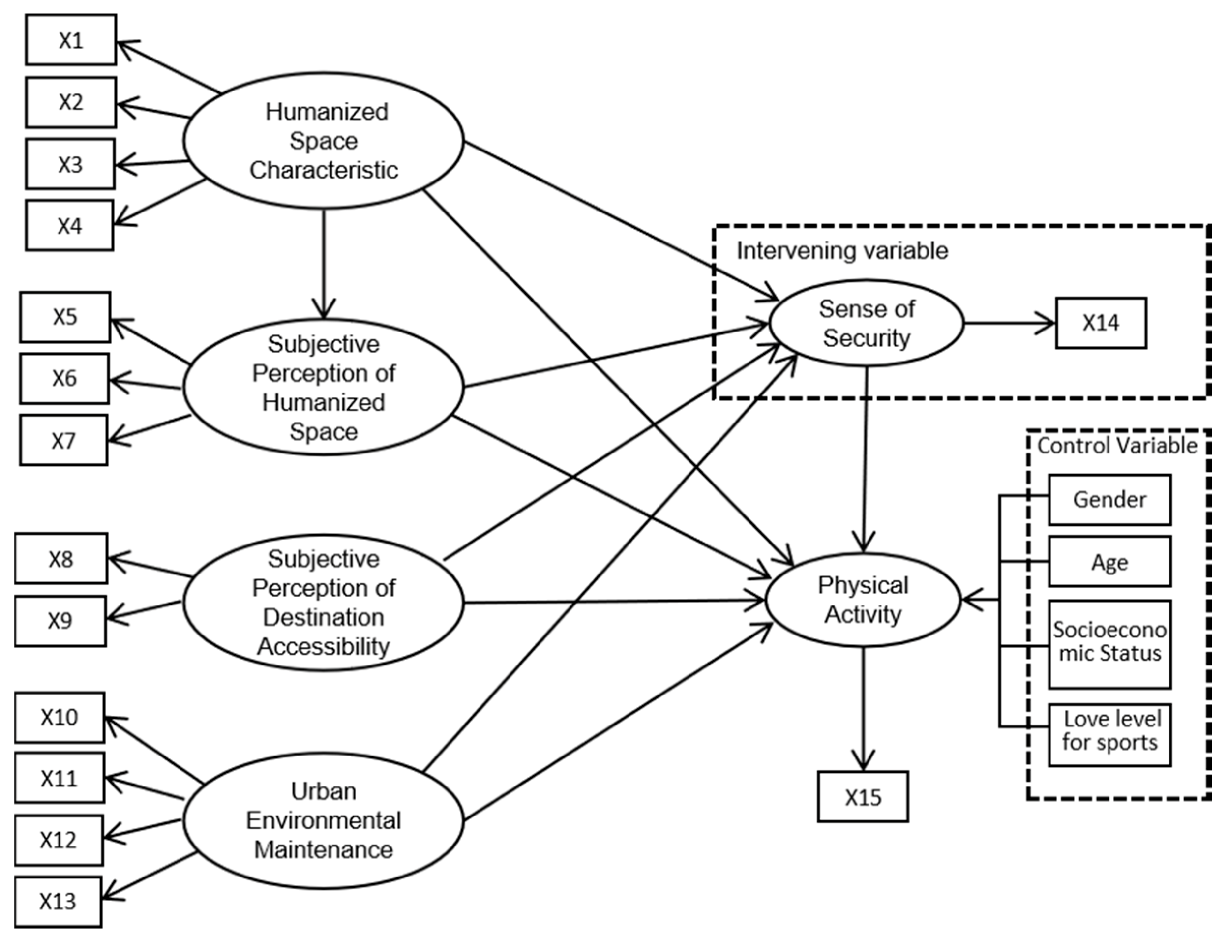
2.3. Structural Equation Model
3. Result Analysis
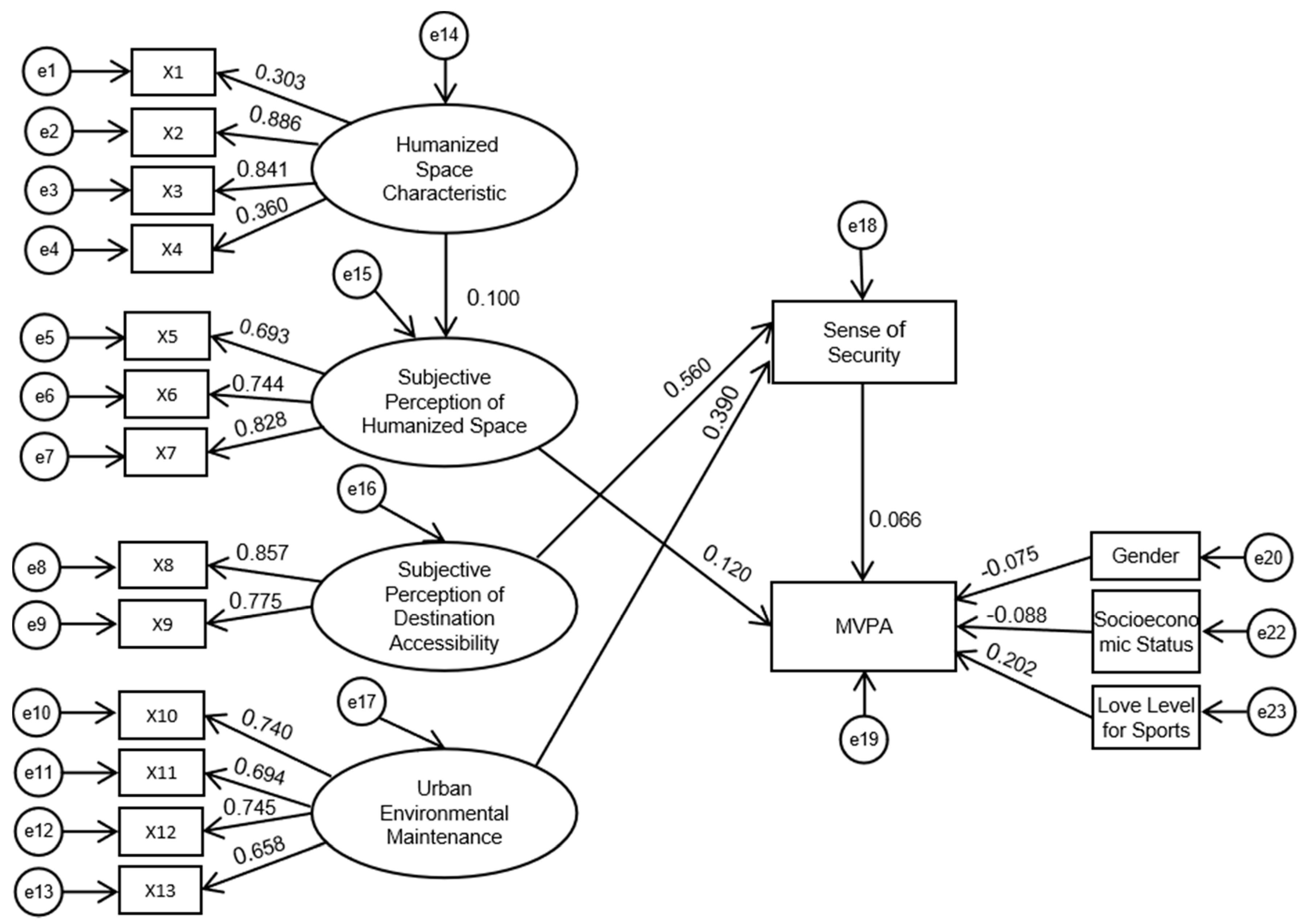
3.1. Influence of Objective Characteristics and Subjective Perception of the Built Environment on the Duration of Leisure MVPA in the Community within a Week
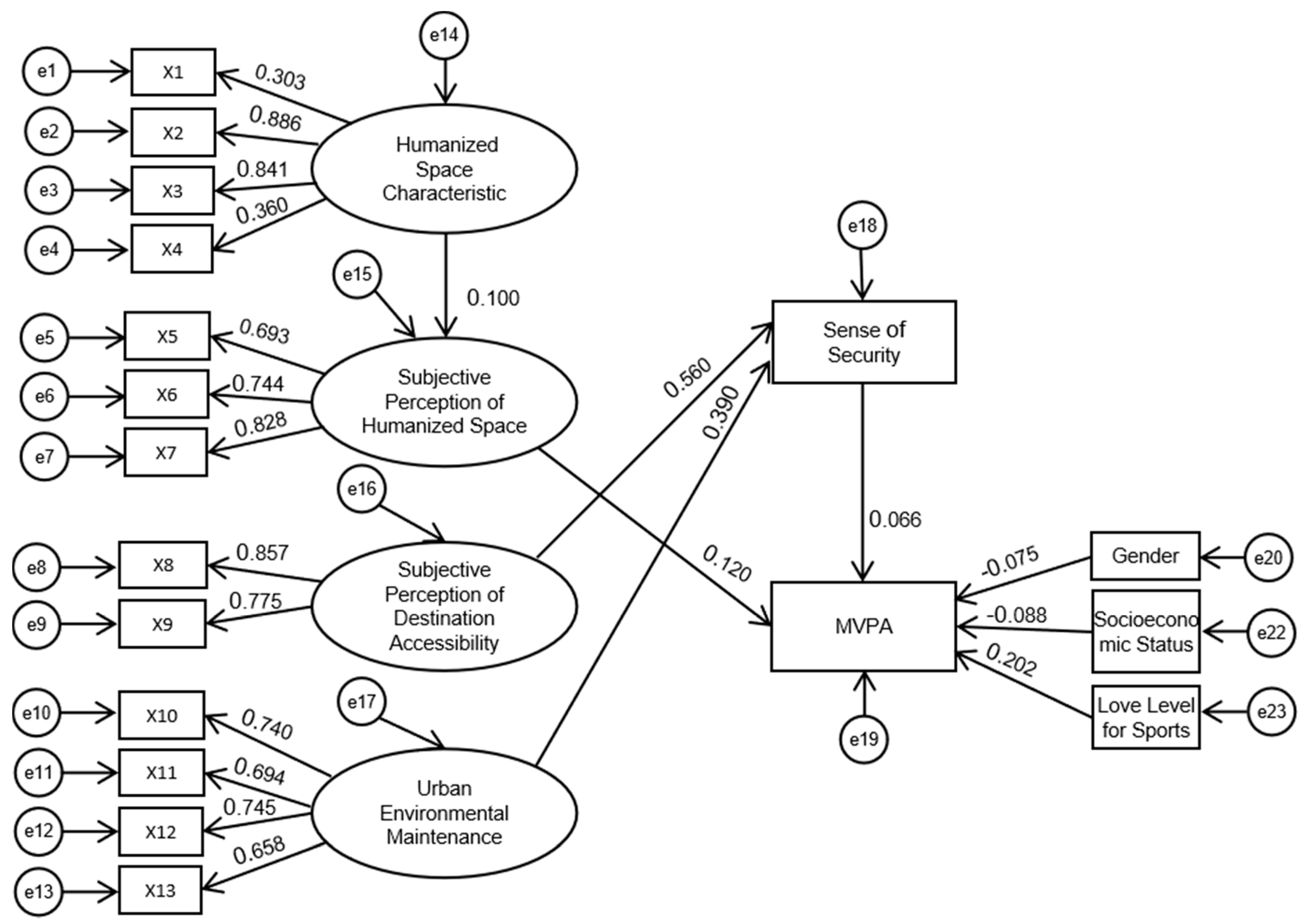
3.2. Influence of Mediating Variables in Security Perception
3.3. Influence between Objective Characteristics and Subjective Perception of the Built Environment

4. Discussion and Conclusions
Author Contributions
Funding
Conflicts of Interest
References
- World Health Organization. Global Health Risks: Mortality and Burden of Disease Attributable to Selected Major Risks; World Health Organization: Geneva, Switzerland, 2009. [Google Scholar]
- Giles-Corti, B.; Vernez-Moudon, A.; Reis, R.; Turrell, G.; Dannenberg, A.L.; Badland, H.; Foster, S.; Lowe, M.; Sallis, J.F.; Stevenson, M.; et al. City planning and population health: A global challenge. Lancet 2016, 388, 2912–2924. [Google Scholar] [CrossRef]
- US Department of Health and Human Services. Physical Activity and Health: A Report of the Surgeon General; Department of Health and Human Services Centers for Disease Control and Prevention: Atlanta, GA, USA, 1996.
- Liu, W.; Yang, J.; Chen, K. Analysis on international research focus and frontier of building environment of physical activity promotion. J. Cap. Univ. Phys. Educ. Sports 2016, 28, 463–468. [Google Scholar]
- Jane, J. The Death and Life of Great American Cities; Vintage Books: New York, NY, USA, 1996; Volume 1. [Google Scholar]
- Stokols, D. Translating social ecological theory into guideslines for community health promotion. Am. J. Health Promot. 1996, 10, 282. [Google Scholar] [CrossRef]
- Wells, N.; Yang, Y. Neighborhood Design and Walking. A Quasi−experimental Longitudinal Study. Am. J. Prev. Med. 2008, 34, 313–319. [Google Scholar] [CrossRef] [PubMed]
- Cervero, R.; Kockelman, K. Travel demand and the 3Ds: Density, diversity and design. Trans. Res. D 1997, 2, 199–219. [Google Scholar] [CrossRef]
- Ewing, R.; Cervero, R. Travel and the built environment: A meta-analysis. J. Am. Plan. Assoc. 2010, 76, 265–294. [Google Scholar] [CrossRef]
- Kärmeniemi, M.; Lankila, T.; Ikäheimo, T.; Koivumaa-Honkanen, H.; Korpelainen, R. The built environment as a determinant of physical activity: A systematic review of longitudinal studies and natural experiments. Ann. Behav. Med. 2018, 52, 239–251. [Google Scholar] [CrossRef]
- Sallis, J.F.; Cerin, E.; Conway, T.L.; Adams, M.A.; Frank, L.D.; Pratt, M.; Salvo, D.; Schipperijn, J.; Smith, G.; Cain, K.L.; et al. Physical activity in relation to urban environments in 14 cities worldwide: A cross sectional study. Lancet 2016, 387, 2207–2217. [Google Scholar] [CrossRef]
- Knuiman, M.W.; Christian, H.E.; Divitini, M.L.; Foster, S.A.; Bull, F.C.; Badland, H.M.; Giles-Corti, B. A longitudinal analysis of the influence of the neighborhood built environment on walking for transportation: The RESIDE study. Am. J. Epidemiol. 2014, 180, 453–461. [Google Scholar] [CrossRef]
- Frank, L.D.; Schmid, T.L.; Sallis, J.F.; Chapman, J.; Saelens, B.E. Linking objectively measured physical activity with objectively measured urban form: Findings from SMARTRAQ. Am. J. Prev. Med. 2005, 28, 117–125. [Google Scholar] [CrossRef]
- Carlson, J.A.; Sallis, J.F.; Conway, T.L.; Saelens, B.E.; Frank, L.D.; Kerr, J.; Cain, K.L.; King, A.C. Interactions between psychosocial and built environment factors in explaining older adults’ physical activity. Prev. Med. 2012, 54, 68–73. [Google Scholar] [CrossRef] [PubMed]
- Humpel, N.; Owen, N.; Leslie, E. Environmental factors associated with adults’ participation in physical activity—A review. Am. J. Prev. Med. 2002, 22, 188–199. [Google Scholar] [CrossRef]
- Mota, J.; Almeida, M.; Santos, P.; Ribeiro, J.C. Perceived Neighborhood Environments and Physical activity in Adolescents. Prev. Med. 2005, 41, 834–836. [Google Scholar] [CrossRef] [PubMed]
- Brown, B.B.; Werner, C.M.; Amburgey, J.W.; Szalay, C. Walkable Route Perceptions and Physical Features, Converging Evidence for En Route Walking Experiences. Environ. Behav. 2007, 39, 33–61. [Google Scholar] [CrossRef]
- Saelens, B.E.; Sallis, J.F.; Black, J.B.; Chen, D. Neighborhood–Based Differences in Physical Activity: An Environment Scale Evaluation. Am. J. Public Health 2003, 93, 1552–1558. [Google Scholar] [CrossRef]
- Handy, S.; Cao, X.; Mokhtarian, P. Self–Selection in the Relationship between the Built Environment and Walking. J. Am. Plan. Assoc. 2006, 72, 55–74. [Google Scholar] [CrossRef]
- Loon, J.; Frank, L. Urban form relationships with youth physical activity: Implications for research and practice. J. Plan. Lit. 2011, 26, 280–308. [Google Scholar] [CrossRef]
- Caspi, C.E.; Sorensen, G.; Subramanian, S.V.; Kawachi, I. The Local Food Environment and Diet: A Systematic Review. Health Place 2012, 18, 1172–1187. [Google Scholar] [CrossRef]
- Sohn, D. Residential crimes and neighbourhood built environment: Assessing the effectiveness of crime prevention through environmental design (CPTED). Cities 2016, 52, 86–93. [Google Scholar] [CrossRef]
- Foster, S.; Giles-Corti, B. The built environment, neighborhood crime and constrained physical activity: An exploration of inconsistent findings. Prev. Med. 2008, 47, 241–251. [Google Scholar] [CrossRef]
- Silva, I.C.; Payne, V.L.; Hino, A.A.; Varela, A.R.; Reis, R.S.; Ekelund, U.; Hallal, P.C. Physical Activity and Safety from Crime among Adults: A Systematic Review. J. Phys. Act. Health 2016, 13, 663–670. [Google Scholar] [CrossRef] [PubMed]
- Vojnovic, I. Building Communities to Promote Physical Activity: A Multi-Scale Geographical Analysis. Geogr. Ann. Ser. B Hum. Geogr. 2006, 88, 67–90. [Google Scholar] [CrossRef]
- Lo, B.K.; Graham, M.L.; Folta, S.C.; Paul, L.C.; Strogatz, D.; Nelson, M.E.; Parry, S.A.; Carfagno, M.E.; Wing, D.; Higgins, M.; et al. Examining the Associations between Walk Score, Perceived Built Environment, and Physical Activity Behaviors among Women Participating in a Community–Randomized Lifestyle Change Intervention Trial: Strong Hearts, Healthy Communities. Int. J. Environ. Res. Public Health 2019, 16, 849. [Google Scholar] [CrossRef] [PubMed]
- Gebel, K.; Bauman, A.E.; Sugiyama, T.; Owen, N. Mismatch between perceived and objectively assessed neighborhood walkability attributes: Prospective relationships with walking and weight gain. Health Place 2011, 17, 519–524. [Google Scholar] [CrossRef] [PubMed]
- Ainsworth, B.E.; Wilcox, S.; Thompson, W.W.; Richter, D.L.; Henderson, K.A. Personal, social, and physical environmental correlates of physical activity in African–American women in South Carolina. Am. J. Prev. Med. 2003, 25, 23–29. [Google Scholar] [CrossRef]
- Troped, P.J.; Wilson, J.S.; Matthews, C.E.; Cromley, E.K.; Melly, S.J. The built environment and location–based physical activity. Am. J. Prev. Med. 2010, 38, 429–438. [Google Scholar] [CrossRef]
- Humpel, N.; Owen, N.; Leslie, E.; Marshall, A.; Bauman, A.; Sallis, J. Associations of Location and Perceived Environmental Attributes with Walking in Neighborhoods. Am. J. Health Promot. 2004, 18, 239–242. [Google Scholar] [CrossRef]
- Hoehner, C.M.; Ramirez, L.K.; Elliott, M.B.; Handy, S.L.; Brownson, R.C. Perceived and objective environmental measures and physical activity among urban adults. Am. J. Prev. Med. 2005, 28, 105–117. [Google Scholar] [CrossRef]
- Brownson, R.C.; Hoehner, C.M.; Day, K.; Forsyth, A.; Sallis, J.F. Measuring the built environment for physical activity: State of the science. Am. J. Prev. Med. 2009, 36, S99–S123. [Google Scholar] [CrossRef]
- Lu, F.; Tan, S. Built environment’s influence on physical activity: Review and thought. Urban Plan. Int. 2015, 30, 62–70. [Google Scholar]
- Chen, Q.; Wen, X. Studies on Built Environment and Leisure Time Physical Activity: System Review. Sports Sci. 2014, 35, 46–51. [Google Scholar]
- Markus, K.A. Principles and Practice of Structural Equation Modeling by Rex B. Kline. Struct. Equ. Model. A Multidiscip. J. 2012, 19, 509–512. [Google Scholar] [CrossRef]
- Zhang, C.; Zhang, S. Study on Urban Form and Air Quality in Metropolitan Area: Identify Relations and Research Framework. Urban Dev. Stud. 2014, 9, 47–53. [Google Scholar]




| Observed Variables | Extract Components | |||
|---|---|---|---|---|
| 1 | 2 | 3 | 4 | |
| Road Network Density | 0.626 | |||
| Entropy Index of POI Type | 0.565 | |||
| POI Density | 0.835 | |||
| Ratio of Sports Facility POIs | 0.833 | |||
| Entropy Index of Subjective POI Type | 0.829 | |||
| Subjective POI Density | 0.813 | |||
| Ratio of Subjective Sports Facility POIs | 0.856 | |||
| Subjective Convenience of Public Transportation | 0.853 | |||
| Subjective Convenience of Shopping Facilities | 0.884 | |||
| Environment Cleanliness | 0.781 | |||
| Subjective Coverage Ratio | 0.788 | |||
| Beauty Degree of Sketch | 0.790 | |||
| Community Illuminance | 0.757 | |||
| Latent Variable | Index Variable | Measurement Method | Mean Value | Standard Deviation |
|---|---|---|---|---|
| Physical Activity | MVPA | The duration of leisure MVPA in the community within a week; Unit: hours | 3.04 | 8.99 |
| Humanized Space Characteristic | Entropy Index of POI Type | EI = ∑Si × ln(1/Si), ‘Si’ is the proportion of class ‘i’ POI amongst the total POI. | 2.08 | 0.30 |
| POI Density | Unit area POI number in buffer zone; Unit: per square metre. | 0.05 | 0.04 | |
| Ratio of Sports Facility POIs | POI ratio of sports places and green plazas in buffer zone. | 5.73 | 6.85 | |
| Road Network Density | Total length of road per unit area in buffer zone; Unit: km/km2. | 11.02 | 3.18 | |
| Subjective Perception of Humanized Space | Entropy Index of Subjective POI Type | EI = ∑Si × ln(1/Si), ‘Si’ is the proportion of class I POI amongst the total POI in the buffer. | 0.44 | 0.08 |
| Subjective POI Density | The number of POI per unit area in the buffer zone mentioned in the questionnaire; Unit: per square metre. | 16.16 | 7.87 | |
| Ratio of Subjective Sports Facility POIs | The ratio of POI of sports venues and green squares was mentioned in the questionnaire. | 1.00 | 0.98 | |
| Subjective Perception of Destination Accessibility | Subjective Convenience of Public Transportation | very dissatisfied = 1 to very satisfied = 10 | 7.30 | 2.06 |
| Subjective Convenience of shopping facilities | ditto | 7.60 | 1.96 | |
| Urban Environmental Maintenance | Environment Cleanliness | Very unclean = 1 to very clean = 4 | 2.78 | 0.71 |
| Subjective Green Coverage Ratio | Poor shading effect = 1 to good shading effect = 4 | 2.59 | 0.78 | |
| Beauty Degree of Sketch | Very ugly and messy = 1 to very beautiful and harmonious = 4 | 2.71 | 0.73 | |
| Community Illuminance | Very dull = 1 to very bright = 4 | 2.61 | 0.76 | |
| Sense of Security | Public Security Perception | Very dissatisfied = 1 to very satisfied = 10 | 6.82 | 2.18 |
| Control Variable | Gender | Dummy Variable: female = 1, male = 0 | 0.39 | 0.49 |
| Age | Unit: year | 31.32 | 9.04 | |
| Social Stratum Self-evaluation | 5-point scale: Uppermost layer = 5 to bottom layer = 1 | 2.45 | 0.90 | |
| Love for Sports | 4-point scale: Very fond = 4 to very loathsome = 1 | 2.79 | 0.74 |
| Structural Equation | Model 1 | Model 2 | ||||
|---|---|---|---|---|---|---|
| Estimate | P | Estimate | P | |||
| Subjective Perception of Humanized Space | <--- | Humanized Space Characteristic | 0.099 | *** | 0.100 | *** |
| Entropy Index of POI Type | <--- | Humanized Space Characteristic | 0.303 | - | 0.303 | - |
| POI Density | <--- | Humanized Space Characteristic | 0.885 | *** | 0.886 | *** |
| Ratio of Sports Facility POIs | <--- | Humanized Space Characteristic | 0.842 | *** | 0.841 | *** |
| Road Network Density | <--- | Humanized Space Characteristic | 0.360 | *** | 0.360 | *** |
| Entropy Index of Subjective POI Type | <--- | Subjective Perception of Humanized Space | 0.693 | - | 0.693 | - |
| Subjective POI Density | <--- | Subjective Perception of Humanized Space | 0.742 | *** | 0.744 | *** |
| Ratio of Subjective Sports Facility POIs | <--- | Subjective Perception of Humanized Space | 0.830 | *** | 0.828 | *** |
| Subjective Convenience of Public Transportation | <--- | Subjective Perception of Destination Accessibility | 0.624 | - | 0.857 | - |
| Subjective Convenience of Shopping Facilities | <--- | Subjective Perception of Destination Accessibility | 1.065 | *** | 0.775 | *** |
| Environment Cleanliness | <--- | Urban Environmental Maintenance | 0.721 | - | 0.740 | - |
| Subjective Green Coverage Ratio | <--- | Urban Environmental Maintenance | 0.699 | *** | 0.694 | *** |
| Beauty Degree of Sketch | <--- | Urban Environmental Maintenance | 0.758 | *** | 0.745 | *** |
| Community Illuminance | <--- | Urban Environmental Maintenance | 0.658 | *** | 0.658 | *** |
| MVPA | <--- | Humanized Space Characteristic | −0.043 | 0.141 | −0.042 | 0.154 |
| MVPA | <--- | Subjective Perception of Humanized Space | 0.115 | *** | 0.120 | *** |
| MVPA | <--- | Subjective Perception of Destination Accessibility | 0.085 | *** | 0.045 | 0.255 |
| MVPA | <--- | Urban Environmental Maintenance | −0.016 | 0.594 | −0.050 | 0.150 |
| MVPA | <--- | Gender | −0.076 | *** | −0.075 | *** |
| MVPA | <--- | Age | 0.005 | 0.856 | 0.004 | 0.884 |
| MVPA | <--- | Socioeconomic Status | −0.090 | *** | 0.202 | *** |
| MVPA | <--- | Love for Sports | 0.195 | *** | −0.088 | *** |
| Public Security Perception | <--- | Humanized Space Characteristic | −0.029 | 0.218 | ||
| Public Security Perception | <−−− | Subjective Perception of Humanized Space | −0.016 | 0.504 | ||
| Public Security Perception | <−−− | Urban Environmental Maintenance | 0.390 | *** | ||
| Public Security Perception | <−−− | Subjective Perception of Destination Accessibility | 0.560 | *** | ||
| MVPA | <−−− | Public Security Perception | 0.066 | * | ||
| CMIN = 1296.598; DF = 131; CMIN/DF = 9.898; RMSEA = 0.060 | CMIN = 1359.670; DF = 144; CMIN/DF = 9.442; RMSEA = 0.058 | |||||
| Latent Variables | Model 1 | Model 2 | ||||
|---|---|---|---|---|---|---|
| Direct Effects | Indirect Effects | Total Effects | Direct Effects | Indirect Effects | Total Effects | |
| Humanized Space Characteristic | −0.043 | 0.011 | −0.032 | −0.042 | 0.010 | −0.032 |
| Subjective Perception of Humanized Space | 0.115 | 0.000 | 0.115 | 0.120 | −0.001 | 0.119 |
| Subjective Perception of Destination Accessibility | 0.085 | 0.000 | 0.085 | 0.045 | 0.037 | 0.775 |
| Urban Environmental Maintenance | −0.016 | 0.000 | −0.016 | −0.050 | 0.026 | −0.025 |
| Public Security Perception | 0.066 | 0.000 | 0.066 | |||
© 2019 by the authors. Licensee MDPI, Basel, Switzerland. This article is an open access article distributed under the terms and conditions of the Creative Commons Attribution (CC BY) license (http://creativecommons.org/licenses/by/4.0/).
Share and Cite
Zhao, L.; Shen, Z.; Zhang, Y.; Sheng, F. Study on the Impact of the Objective Characteristics and Subjective Perception of the Built Environment on Residents’ Physical Activities in Fuzhou, China. Sustainability 2020, 12, 329. https://doi.org/10.3390/su12010329
Zhao L, Shen Z, Zhang Y, Sheng F. Study on the Impact of the Objective Characteristics and Subjective Perception of the Built Environment on Residents’ Physical Activities in Fuzhou, China. Sustainability. 2020; 12(1):329. https://doi.org/10.3390/su12010329
Chicago/Turabian StyleZhao, Lizhen, Zhenjiang Shen, Yanji Zhang, and Fubin Sheng. 2020. "Study on the Impact of the Objective Characteristics and Subjective Perception of the Built Environment on Residents’ Physical Activities in Fuzhou, China" Sustainability 12, no. 1: 329. https://doi.org/10.3390/su12010329
APA StyleZhao, L., Shen, Z., Zhang, Y., & Sheng, F. (2020). Study on the Impact of the Objective Characteristics and Subjective Perception of the Built Environment on Residents’ Physical Activities in Fuzhou, China. Sustainability, 12(1), 329. https://doi.org/10.3390/su12010329

