A Systems Analysis Approach to Identifying Critical Success Factors in Drinking Water Source Protection Programs
Abstract
1. Introduction
1.1. Role of Source Protection in Safe Drinking Water Supply
1.2. Source Protection Programs
1.3. Need for Further Research
2. Materials and Methods
2.1. STPA Methodology
- Define the purpose of analysis—defining the process is used to identify unacceptable system losses, system-level hazards and corresponding safety constraints.
- Model of the control structure—a safety system model comprised of a series of connected feedback and control loops.
- Identify unsafe control actions (UCAs)—the control actions which in a worst-case scenario will result in a hazard.
- Identify loss scenarios—these are the scenarios that result from the combination of causal factors that lead to UCAs and potential loss(es).
2.2. Identification of Critical Success Factors
3. Results
3.1. STPA Results
3.1.1. Purpose of Analysis
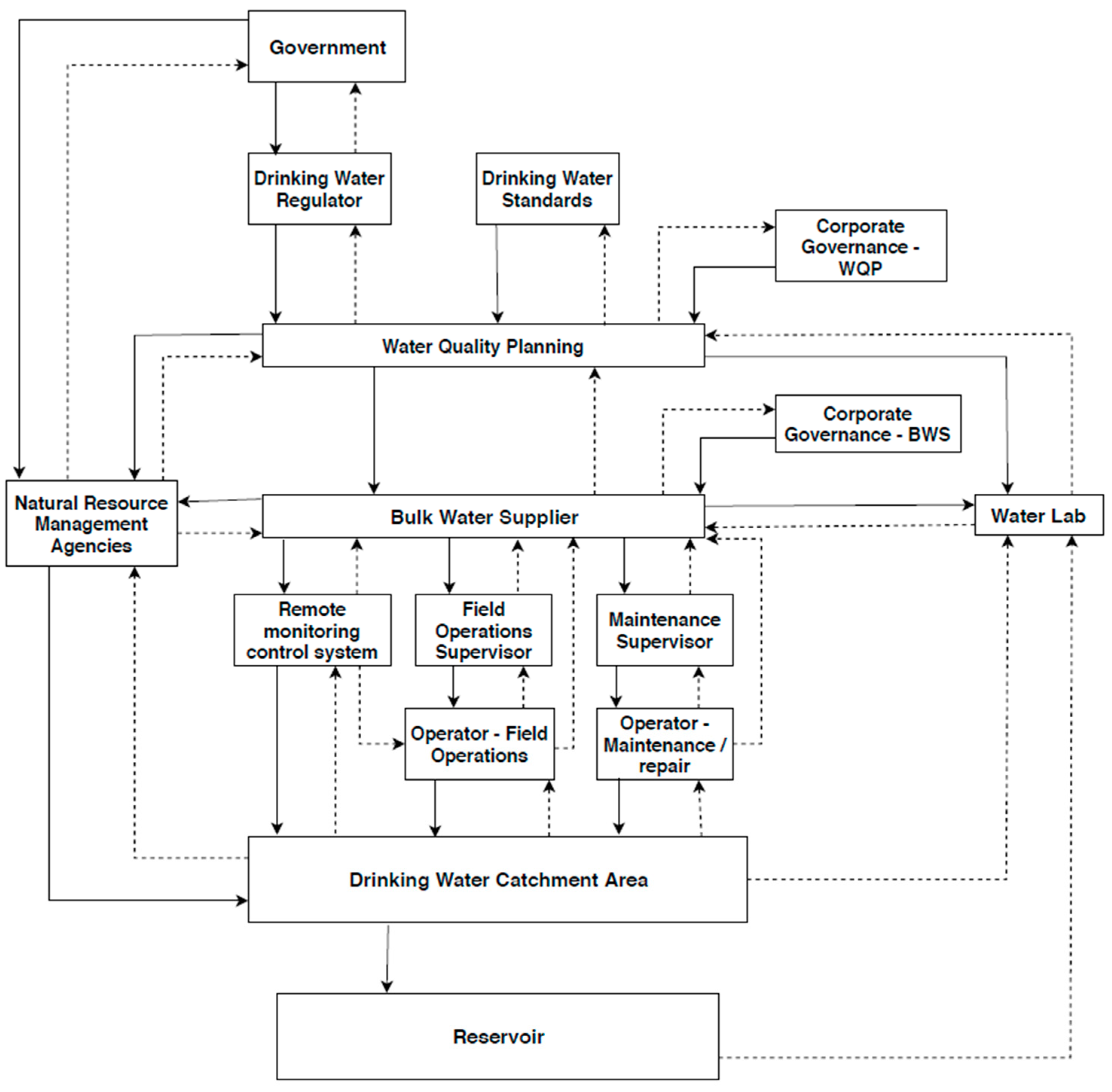
3.1.2. Source Protection Safety Control Structure
3.1.3. Unsafe Control Actions
3.1.4. Loss Scenarios and Countermeasures
3.2. Critical Success Factors
3.3. Questionnaire Development
3.3.1. Questionnaire Respondents
3.3.2. Test of Reliability and Validity
3.3.3. Questionnaire Responses
3.4. Principle Components Analysis
3.4.1. Data Suitability
3.4.2. Correlation Matrix
3.4.3. Extraction of Principle Components
4. Discussion
CSF 1: Effective policy and government agency support of source protection
CSF 2: Catchment condition information and risk monitoring
CSF 3: Support and enabling of operational activities
CSF 4: Response to water quality threats
5. Conclusions
Author Contributions
Funding
Acknowledgments
Conflicts of Interest
References
- WHO. Guidelines for Drinking-water Quality: Fourth Edition Incorporating the First Addendum. World Health Organisation: Geneva, Switzerland, 2017; ISBN 978-92-4-154995-0. [Google Scholar]
- NHMRC; NRMMC. Australian Drinking Water Guidelines Paper 6 National Water Quality Management Strategy; National Health and Medical Research Council; National Resource Management Ministerial Council, Commonwealth of Australia: Canberra, Australia, 2011; ISBN 186-496-5118.
- Postel, S.L.; Thompson, B.H. Watershed protection: Capturing the benefits of nature’s water supply services. Nat. Resour. Forum 2005, 98, 98–105. [Google Scholar] [CrossRef]
- Davies, J.M.; Mazumder, A. Health and environmental policy issues in Canada: The role of watershed management in sustaining clean drinking water quality at surface sources. J. Environ. Manag. 2003, 68, 273–286. [Google Scholar] [CrossRef]
- Azara, A.; Castiglia, P.; Piana, A.; Masia, M.D.; Palmieri, A.; Arru, B.; Maida, G.; Dettori, M. Derogation from drinking water quality standards in Italy according to the European Directive 98/83/EC and legislative Decree 31/2001-A look at the recent past. Ann. Ig. 2018, 30, 517–526. [Google Scholar] [CrossRef] [PubMed]
- Hrudey, S.E.; Hrudey, E.J.; Pollard, S.J.T. Risk management for assuring safe drinking water. Environ. Int. 2006, 32, 948–957. [Google Scholar] [CrossRef] [PubMed]
- Wu, S.; Hrudey, S.; French, S.; Bedford, T.; Soane, E.; Pollard, S. A role of human reliability analysis (HRA) in preventing drinking water incidents and securing safe drinking water. Water Res. 2009, 43, 3227–3238. [Google Scholar] [CrossRef][Green Version]
- Cook, R.I. How Complex Systems Fail; Cognitive Technologies Laboratory, University of Chicago: Chicargo, IL, USA, 2000; pp. 1–2. [Google Scholar]
- Hrudey, S.E.; Payment, P.; Huck, P.M.; Gillham, R.W.; Hrudey, E.J. A fatal waterborne disease epidemic in Walkerton, Ontario: Comparison with other waterborne outbreaks in the developed world. Water Sci. Technol. 2003, 47, 1–14. [Google Scholar] [CrossRef]
- Leveson, N.M.; Daouk, M.; Dulac, N.; Marais, K. Applying STAMP in Accident Analysis. In Proceedings of the 2nd Workshop on the Investigation and Reporting of Accidents, Hampton, VA, USA, September 2003; pp. 177–198. [Google Scholar]
- Bartram, J.; Corrales, L.; Davison, A.; Deere, D.; Drury, D.; Gordon, B.; Howard, G.; Rinehold, A.; Stevens, M. Water Safety Plan Manual: Step-by-step Risk Management for Drinking-water Suppliers; World Health Organisation: Geneva, Switzerland, 2009; pp. 1–5. ISBN 978-924-1-56263-8. [Google Scholar]
- Nadebaum, P.; Chapman, M.; Morden, R.; Rizak, S. A Guide to Hazard Identification & Risk Assessment for Drinking Water Supplies—Research Report 11; The Cooperative Research Centre for Water Quality and Treatment: Salisbury, Australia, 2004; pp. 7–18. ISBN 1876616121.
- Hokstad, P.; Røstum, J.; Sklet, S.; Rosén, L.; Pettersson, T.J.; Linde, A.; Sturm, S.; Beuken, R.; Kirchner, D.; Niewersch, C. Methods for Risk Analysis of Drinking Water Systems from Source to Tap—Guidance Report on Risk Analysis; TECHNEAU report: Marigni, France, 2009; pp. 50–70. Available online: http://citeseerx.ist.psu.edu/viewdoc/download?doi=10.1.1.367.4044&rep=rep1&type=pdf (accessed on 2 January 2019).
- Sulaman, S.M.; Beer, A.; Felder, M.; Host, M. Comparison of FMEA and STPA safety analysis methods: A case study. Softw. Qual. J. 2017, 1–39. [Google Scholar] [CrossRef]
- Merrett, H.C.; Chen, W.T.; Horng, J.J. Managing water catchments as water treatment assets for water quality and source protection. In Proceedings of the 6th Annual International Conference on Architecture and Civil Engineering, Singapore, 14–15 May 2018. [Google Scholar] [CrossRef]
- Rasmussen, J. Risk Management in a dynamic society: A modeling problem. Saf. Sci. 1997, 23, 183–213. [Google Scholar] [CrossRef]
- McInnes, R.R.; de Groot, J.; Plant, R.; Chong, J.; Olsazk, C. Managing Catchments as Business Assets: An Economic Framework for Evaluating Control Measures for Source Water Protection; Research Report No. 83; Water Quality Research Australia: Adelaide, Australia, 2008; ISBN 1876616334. [Google Scholar]
- Bennet, G.; Carroll, N. Gaining Depth: State of Watershed Investment 2014. Forest Trends Ecosystem Marketplace 2014. Available online: www.ecosystemmarketplace.com/reports/sowi2014 (accessed on 2 January 2019).
- WSAA. Manual for the Application of Health-Based Targets for Drinking Water Safety; Water Services Association of Australia: Sydney, Australia, 2015; pp. 15–25. ISBN 1-920760-68-7. [Google Scholar]
- Pollard, S.J.T.; Strutt, J.E.; Macgillivray, B.H.; Hamilton, P.D.; Hrudey, S.E. Risk analysis and management in water utility sector: A review of drivers, tools and techniques. Process. Saf. Environ. Prot. 2004, 82, 453–462. [Google Scholar] [CrossRef]
- Leveson, N. Engineering a Safer World; MIT Press: Boston, MA, USA, 2011; ISBN 978-0-262-53369-0. [Google Scholar]
- Jacinto, C.; Silva, C. A semi-quantitative assessment of occupational risks using bow-tie representation. Saf. Sci. 2010, 48, 973–979. [Google Scholar] [CrossRef]
- Cox, A.L. What’s wrong with risk matrices. Risk Anal. 2008, 28, 497–512. [Google Scholar]
- Guice, J.; Miller, R.; Deere, D. Risk Assessment for Drinking Water Supplies; CRC for water quality and research: Adelaide, Australia, Report 78; 2009; ISBN 187-661-6288.
- Leveson, N. A new accident model for engineering safer systems. Saf. Sci. 2004, 42, 237–270. [Google Scholar] [CrossRef]
- Leveson, N. A systems approach to risk management through leading safety indicators. Reliab. Eng. Syst. Saf. 2015, 136, 7–34. [Google Scholar] [CrossRef]
- Iyer, K.C.; Banerjee, P.S. Measuring benchmarking managerial efficiency of project execution schedule performance. Int. J. Proj. Manag. 2016, 34, 219–236. [Google Scholar] [CrossRef]
- Lingard, H.; Francis, V.; Michelle, T. Work–life strategies in the Australian construction industry: Implementation issues in a dynamic project-based work environment. Int. J. Proj. Manag. 2012, 30, 282–295. [Google Scholar] [CrossRef]
- Cameron, I.; Mannan, S.; N’emeth, E.; Pasman, H.; Rogers, W.; Seligmann, B. Process Hazard Analysis, Hazard Identification and Scenario Definition: Are the conventional tools sufficient, or should and can we do much better? Process. Saf. Environ. Prot. 110. [CrossRef]
- Gong, Y.; Li, Y. STAMP-based causal analysis of China-Donghuang oil transportation pipeline leakage and explosion accident. J. Loss Prev. Process. Ind. 2018, 56, 402–413. [Google Scholar] [CrossRef]
- Leveson, N.; Thomas, J. STPA Handbook. Available online: http://psas.scripts.mit.edu/ home/get_file.php?name=STPA_handbook.pdf. (accessed on 3 September 2018).
- Merrett, H.C.; Horng, J.J.; Piggott, A.; Qandour, A.; Chen, W.T. Comparison of STPA and Bowtie Method in the development and testing of an automated water quality management system. European STAMP Workshop & Conference, Amsterdam 31 October–2 November 2018. MATEC Web Conf. 2019, 273. [Google Scholar] [CrossRef]
- Boyton, A.C.; Zmund, R.W. An assessment of critical success factors. Sloan Manag. Rev. 1984, 25, 17–27. [Google Scholar]
- Tabachnick, B.G.; Fidell, L.S. Using Multivariate Statistics; Pearson: New York, NY, USA, 2013; ISBN 0-205-89081-4. [Google Scholar]
- Li, Y.; Ning, Y.; Chen, W.T. Critical Success Factors for Safety Management of High-Rise Building Construction Projects in China. Adv. Civ. Eng. 2018. 1516354. [Google Scholar] [CrossRef]
- WHO. Health Based Targets; World Health Organisation: Geneva, Switxerland, 2010; Available online: https://www.who.int/water_sanitation_health/WHS_WWD2010_health_targets_2010_8_en.pdf (accessed on 2 January 2018).
- Rickert, B.; Chorus, I.; Schmoll, O. Protecting Surface Water for Health. Identifying, Assessing and Managing Drinking-water Quality Risks in Surface-water Catchments; World Health Organisation: Geneva, Switzerland, 2016; ISBN 978 92 4 151055 4. [Google Scholar]
- Hinkin, T.R. A Brief Tutorial on the Development of Measures for Use in Survey Questionnaires; School of Hotel Administration, Cornell University: Ithica, NY, USA, 1998; Available online: http://scholarship.sha.cornell.edu/articles/521 (accessed on 2 May 2018).
- Hinton, P.R.; McMurray, I.; Brownlow, C. SPSS Explained; Routledge: New York, NY, USA, 2004; ISBN 978-1-315-79729-8. [Google Scholar]
- Gay, L.R. Educational Research: Competencies for Analysis and Application; Merrill: Englewood Cliffs, NJ, USA, 1996; ISBN 0675205069. [Google Scholar]
- Nunnally, J.C. Psychometric Theory; McGraw Hill: New York, NY, USA, 1978; ISBN 0070474656 9780070474659. [Google Scholar]
- Field, A. Discovering Statistics Using SPPS; Sage Publications: Thousand Oaks, CA, USA, 2009; ISBN 978-1-84787-906-6. [Google Scholar]
- Razali, N.M.; Wah, Y.B. Power comparisons of Shapiro-Wilk, Kolmogorov-Smirnov, Lilliefors and Anderson-Darling tests. J. Stat. Model. Anal. 2011, 2, 21–33. [Google Scholar]
- Mir, F.A.; Pinnington, A.H. Exploring the value of project management: Linking Project Management Performance and Project Success. Int. J. Proj. Manag. 2014, 32, 202–217. [Google Scholar] [CrossRef]
- Williams, B.; Onsman, A.; Brown, T. Exploratory factor analysis: A five-step guide for novices. J. Emerg. Prim. Health Care 2010, 8, 1–13. [Google Scholar] [CrossRef]
- Kaiser, H.F. The application of electronic computers to factor analysis. Educ. Psychol. Meas. 1960, 20, 141–151. [Google Scholar] [CrossRef]
- Comrey, A.L.; Lee, H.B. A First Course in Factor Analysis; Lawrence Erlbaum Associates: Hillsdale, MI, USA, 1992; ISBN 9780805810622. [Google Scholar]
- Plummer, R.; Velaniskis, J.; de Grosbois, D.; Kreutzwiser, R.D.; de Loe, R. The development of new environmental policies and processes in response to a crisis: The case of the multiple barrier approach for safe drinking water. Environ. Sci. Policy 2010, 13, 535–548. [Google Scholar] [CrossRef]
- Gartner, T.; Mulligan, J.; Schmidt, R.; Gunn, J. Natural Infrastructure: Investing in Forested Landscapes for Source Water Protection in the United States; WRI: Washington, DC, USA, 2013; ISBN 978-1-56973-813-9. [Google Scholar]



| Accident | Hazard ID | Hazard | Safety Constraint ID | Safety Constraint |
|---|---|---|---|---|
| Public Illness due to Drinking Water Contamination | H1 | Regulatory requirements/drinking water standards do not protect public health | SC1 | All regulatory requirements/drinking water standards must protect public health to an acceptable level |
| H2 | Chemical or microbial contamination of drinking water supply | SC2 | All parameters must be below stipulated guidelines | |
| H2.1 | Microbial/chemical contamination from transient human activity in catchment area | SC2.1 | Human access is maintained to target levels and locations to prevent microbial contamination above acceptable levels | |
| H2.2 | Microbial/chemical contamination from domestic livestock waste entering stream flow | SC2.2 | Waste from livestock must not be allowed to enter catchment waterways | |
| H2.3 | Microbial/chemical contamination of runoff from fixed location human activities in catchment area | SC2.3 | Runoff from fixed location human activities must not contaminate catchment | |
| H2.4 | Natural disasters result in microbial/chemical contamination of runoff | SC2.4 | Prevention and response to incidents/natural disasters and natural disasters must minimize microbial/chemical contamination of runoff |
| Control Structure Component | Description of Roles and Responsibilities | Control Actions Provided in the STPA Control Structure |
|---|---|---|
| Government | Assign relevant government departments the task of protection of natural areas, water resources, and public health | Pass Law for the protection of natural areas and public health Provide Resourcing required to meet objectives Set policy for the protection of natural areas and public health |
| Natural Resource Management Agencies | These are the governmental agencies assigned the task of land management and Regulating land uses in catchments which have potential to impact on water quality | Enforce approval conditions Enforce relevant legislation Natural hazard reduction Respond to natural disasters |
| Public Health Regulator | Regulate public health aspects of public drinking water supply through a formal relationship with the Water Service Provider | Set requirements for drinking water safety Requirements for safe drinking water |
| Water Quality Planning | Interpret catchment data to assess the level of risk Based on the level of risk plan catchment management operations to monitor and control risk to acceptable levels | Set operational risk management requirements Set limits for water quality Incident response protocols Set limits for observational data Internal policy requirements for water quality Set QA requirements for water sampling |
| Bulk Water Supplier | Use the water quality planning information to implement risk management operations | Operational requirements for water quality Configure remote monitoring system Set event alert criteria Create work orders: Field operations Work planning: Field operations Set water quality analysis parameters Incident management Set conditional approvals |
| Drinking Water Catchment Area | The area of land where water for the public drinking water supply is captured | Control water quality to reservoir |
| Remote Monitoring System | Send real-time information to field operators and provide data to water quality planning | System configuration commands |
| Drinking Water Standards | Set guidelines for ensuring safe drinking water in public drinking water supplies | Set industry standards for safe drinking water |
| Corporate Governance—WQP | The executive management of the water service provider. Responsible for the strategic direction and resources for completing the functions of water quality planning | Provide oversight Provide resourcing Corporate policy |
| Operators—Field Operations | Undertake the planned actions in the field required to protect drinking water objectives and respond to threats as they arise | Enforce bylaws Enforce approval conditions Inspect catchment condition Incident response Collect water samples Collect in situ water quality data Inspect reservoir condition |
| Operator—Maintenance/Repair | Repair and maintain catchment assets based on relevant work plans | Repair assets Inspect asset/barrier condition Maintain field monitoring equipment Inspect asset condition |
| Water Lab | Analyse water samples | N/A (operates as a sensor in STPA) |
| Corporate Governance—BWS | The executive management of the bulk water supplier responsible for strategic direction and provision of resources | Provide oversight Provide resourcing Corporate policy |
| Field Operations Supervisor | Schedule assigned work and assign resources to catchment operations | Work schedule: Field operations |
| Maintenance Supervisor | Oversee that the maintenance team complete all tasks to meet the requirements of the bulk water supplier | Work schedule: Maintenance and repair |
| Control Action | Not Providing Control Action | Providing Control Action Causes Hazard | Providing Control Action Too Early, Too Late, or Out of Order | Stopping Control Action Too Soon or Applying Too Long |
|---|---|---|---|---|
| Set Operational Limits for Water Quality Parameters | (UCA13-N-1) Water quality planning do not set operating limits for water quality parameters to protect public health | (UCA13-P-1) Water quality planning set operating limits which do not protect public health (UCA13-P-2) Water quality limits do not match the performance of downstream water treatment processes | (UCA13-T-1) Water quality limits are delayed in being amended to reflect changes in requirements for public health (UCA13-T-2) Water quality limits are not amended to reflect changes in catchment condition or requirements of the supply train | N/A |
| Inspect Catchment Area | (UCA15-N-1) Field operators do not inspect catchment condition when in the field | (UCA15-P-1) Incorrect section of the catchment area inspected when conducting catchment inspections (UCA15-P-2) High risk activities/conditions are missed when conducting catchment inspections | (UCA15-T-1) Catchment inspections are undertaken after water quality impacts have occurred | (UCA15-D-1) catchment inspections are ceased before covering the required areas |
| Natural Hazard Reduction i.e., Fuel Reduction | (UCA36-N-1) Natural hazard levels are not maintained to levels required for protection of drinking water quality | (UCA36-P-1) Hazard reduction program fails to reduce risk in the catchment area (UCA36-P-2) Hazard reduction activities impacts on ecosystem services (UCA36-P-3) The hazard reduction activities introduce contamination to the water | (UCA16-T-1) The timing of the hazard reduction reduces the effectiveness of the hazard reduction actions | (UCA36-T-1) Hazard reduction program ceased before fully completed |
| UCA | Causal Factor | Countermeasure |
|---|---|---|
| (UCA13-N-1) Water quality planning do not set limits to protect public health on water sample results | There is no industry agreed limit for the parameter of interest (potentially the case for emerging water quality issues) | Work with relevant industry bodies to research emerging issues and provide an agreed position on limits to protect public health |
| (UCA15-P-1) Incorrect section of the catchment area inspected when conducting catchment inspections | The field operator misses key risk areas of the catchment when conducting inspections | Field staff are provided with a plan showing all the areas required to be inspected as part of normal surveillance operations which includes fixed location and transient high-risk activities |
| (UCA36-N-1) Natural disaster hazard levels are not maintained to levels required for protection of drinking water quality | The natural resource management agency is not aware of the risk that the natural hazard levels in the catchment area have on drinking water quality | Provide information gained during surveillance that indicates potential hazards to drinking water quality from natural disaster events e.g., high fuel loads |
| Countermeasure Groups | |
|---|---|
|
|
|
|
|
|
|
|
|
|
|
|
|
|
|
|
|
|
|
|
|
|
|
|
|
|
| Years’ Experience | Frequency | Percent |
|---|---|---|
| <5 | 27 | 44% |
| 5–10 | 17 | 28% |
| 10–20 | 14 | 23% |
| >20 | 3 | 5% |
| Total | 61 | 100% |
| Role | Frequency | Percent |
|---|---|---|
| Operations Support | 25 | 41% |
| Strategy and Policy | 10 | 16% |
| Technical/Scientific Support | 18 | 30% |
| Water Quality Planning | 3 | 5% |
| Other | 5 | 8% |
| Total | 61 | 100% |
| Statement | Country (df = 2) | Role (df = 4) | Experience (df = 3) | Organization (df = 4) | ||||
|---|---|---|---|---|---|---|---|---|
| F-Test | Sig. | F-Test | Sig. | F-Test | Sig. | F-Test | Sig. | |
| 1 | 2.898 | 0.063 | 1.458 | 0.210 | 2.618 | 0.060 | 0.767 | 0.551 |
| 2 | 1.004 | 0.373 | 1.289 | 0.278 | 1.629 | 0.193 | 2.948 | 0.028 |
| 3 | 0.94 | 0.397 | 1.156 | 0.343 | 1.456 | 0.236 | 1.195 | 0.323 |
| 4 | 1.59 | 0.213 | 2.140 | 0.063 | 1.226 | 0.309 | 3.287 | 0.017 |
| 5 | 0.702 | 0.5 | 2.573 | 0.029 | 1.071 | 0.369 | 1.514 | 0.211 |
| 6 | 2.174 | 0.123 | 1.559 | 0.177 | 2.047 | 0.118 | 3.047 | 0.024 |
| 7 | 0.328 | 0.722 | 1.518 | 0.190 | 4.145 | 0.010 | 3.647 | 0.010 |
| 8 | 1.934 | 0.154 | 3.521 | 0.005 * | 1.513 | 0.221 | 2.143 | 0.087 |
| 9 | 3.565 | 0.035 | 2.006 | 0.081 | 2.099 | 0.110 | 2.301 | 0.070 |
| 10 | 0.443 | 0.645 | 0.321 | 0.923 | 0.195 | 0.899 | 1.561 | 0.197 |
| 11 | 1.721 | 0.188 | 0.714 | 0.640 | 0.868 | 0.463 | 2.003 | 0.106 |
| 12 | 0.394 | 0.676 | 0.831 | 0.552 | 1.024 | 0.389 | 0.528 | 0.715 |
| 13 | 0.437 | 0.648 | 1.678 | 0.144 | 0.443 | 0.723 | 0.486 | 0.746 |
| 14 | 2.326 | 0.107 | 0.473 | 0.825 | 0.912 | 0.441 | 0.639 | 0.637 |
| 15 | 1.455 | 0.242 | 0.686 | 0.661 | 1.576 | 0.205 | 2.246 | 0.076 |
| 16 | 0.453 | 0.638 | 0.160 | 0.986 | 0.247 | 0.863 | 1.265 | 0.295 |
| 17 | 4.723 | 0.013 | 1.453 | 0.212 | 1.511 | 0.222 | 0.771 | 0.549 |
| 18 | 1.445 | 0.244 | 1.064 | 0.396 | 0.776 | 0.512 | 0.623 | 0.648 |
| 19 | 3.891 | 0.026 | 2.592 | 0.028 | 1.222 | 0.310 | 0.845 | 0.503 |
| 20 | 2.736 | 0.073 | 0.931 | 0.480 | 0.497 | 0.686 | 2.648 | 0.043 |
| Factor | All n = 61 | Consulting n = 4 | Government Agency n = 25 | Research/ University n = 10 | Water Utility/Water Service Provider n = 18 | Other n = 4 | ||||||
|---|---|---|---|---|---|---|---|---|---|---|---|---|
| Mean Score | Rank | Mean Score | Rank | Mean Score | Rank | Mean Score | Rank | Mean Score | Rank | Mean Score | Rank | |
| 1 | 3.61 | 14 | 3.50 | 10 | 3.72 | 16 | 3.33 | 13 | 3.74 | 13 | 3.17 | 14 |
| 2 | 3.61 | 13 | 3.25 | 11 | 4.08 | 5 | 3.00 | 16 | 3.47 | 16 | 3.17 | 14 |
| 3 | 3.34 | 19 | 3.00 | 15 | 3.64 | 19 | 2.89 | 17 | 3.32 | 19 | 3.17 | 14 |
| 4 | 3.69 | 12 | 2.50 | 16 | 4.00 | 8 | 3.22 | 15 | 3.74 | 13 | 3.50 | 11 |
| 5 | 3.54 | 15 | 3.25 | 11 | 3.84 | 12 | 3.33 | 12 | 3.42 | 18 | 3.17 | 14 |
| 6 | 3.34 | 19 | 2.50 | 16 | 3.64 | 19 | 2.78 | 19 | 3.53 | 15 | 3.00 | 19 |
| 7 | 3.39 | 18 | 2.50 | 16 | 3.80 | 14 | 2.78 | 19 | 3.47 | 16 | 3.00 | 19 |
| 8 | 3.41 | 17 | 2.50 | 16 | 3.80 | 15 | 3.33 | 13 | 3.21 | 20 | 3.17 | 14 |
| 9 | 3.48 | 16 | 2.50 | 16 | 3.72 | 18 | 2.78 | 18 | 3.74 | 12 | 3.50 | 11 |
| 10 | 4.54 | 1 | 5.00 | 1 | 4.52 | 1 | 4.67 | 1 | 4.58 | 3 | 3.67 | 9 |
| 11 | 4.48 | 2 | 5.00 | 1 | 4.44 | 2 | 4.44 | 4 | 4.63 | 1 | 3.50 | 11 |
| 12 | 4.46 | 3 | 4.75 | 3 | 4.44 | 3 | 4.44 | 4 | 4.53 | 5 | 4.00 | 3 |
| 13 | 3.77 | 11 | 3.25 | 11 | 3.72 | 17 | 3.89 | 10 | 3.89 | 11 | 3.67 | 9 |
| 14 | 4.41 | 4 | 4.75 | 3 | 4.28 | 4 | 4.44 | 3 | 4.53 | 4 | 4.00 | 3 |
| 15 | 4.23 | 6 | 4.50 | 5 | 3.84 | 12 | 4.56 | 2 | 4.47 | 7 | 4.33 | 1 |
| 16 | 4.02 | 10 | 3.25 | 11 | 3.92 | 11 | 4.22 | 7 | 4.16 | 10 | 4.00 | 3 |
| 17 | 4.20 | 7 | 4.00 | 8 | 4.08 | 5 | 4.11 | 8 | 4.47 | 6 | 3.83 | 8 |
| 18 | 4.18 | 8 | 4.50 | 5 | 4.08 | 5 | 4.00 | 9 | 4.32 | 9 | 4.17 | 2 |
| 19 | 4.07 | 9 | 4.00 | 8 | 3.92 | 10 | 3.78 | 11 | 4.37 | 8 | 4.00 | 3 |
| 20 | 4.28 | 5 | 4.50 | 5 | 3.96 | 9 | 4.33 | 6 | 4.63 | 1 | 4.00 | 3 |
| Criteria and Characteristic Variables | Loading | Variance Percentage | Cumulative Variance Percentage |
|---|---|---|---|
| CSF 1: Policy and Government Agency Support of Source Protection | 40.13% | 40.13% | |
| 6: Natural Resource Management agencies support the protection of drinking water catchments | 0.892 | - | - |
| 2: Government agencies actively implement policy for the protection of drinking water quality catchments | 0.835 | ||
| 5: Natural Resource Management agencies have a good understanding of drinking water catchment management principles. | 0.777 | ||
| 7: Natural Resource Management agencies use their authority to manage activities within in drinking water catchments | 0.769 | ||
| 3: Government provides timely policy responses to emerging threats to drinking water catchments. | 0.766 | ||
| 1: Current government policies provide robust protection of drinking water catchments | 0.746 | ||
| 9: Natural Resource Management agencies see drinking water management agencies as key stakeholders | 0.759 | ||
| 4: Government engaging with relevant stakeholders when developing or reviewing policy for the protection of drinking water catchments | 0.668 | ||
| 8: Natural Resource Management agencies effectiveness in managing risk of natural disasters (i.e., Fire, flood, erosion/landslides) | 0.619 | ||
| CSF 2: Catchment Risk Monitoring and Information | 19.77% | 59.90% | |
| 10: Effective catchment management planning requires current land use information | 0.898 | - | - |
| 11: Observational information on catchment condition is critical to the catchment management planning process | 0.884 | ||
| 12: Effective catchment management planning requires water quality monitoring data | 0.854 | ||
| 14: Regular surveillance of human activities in catchment areas is essential to manage risk to drinking water quality | 0.721 | ||
| 15: Real time information on catchment activities is required for effective control of risk to drinking water quality. | 0.630 | ||
| CSF 3: Support of Operational Field Activities | 6.29% | 66.19% | |
| 19: Engagement with private land holders is essential in reducing risk in drinking water catchments. | 0.839 | - | - |
| 20: Continuous training of field staff is critical to effective catchment operations for the protection of drinking water. | 0.772 | ||
| 17: Data collected through inspections/surveillance is valuable in planning operations to reduce risk to drinking water quality | 0.568 | ||
| CSF 4: Response to Water Quality Threats | 5.32% | 71.51% | |
| 13: Best practice catchment management planning practices can identify and manage emerging threats to drinking water quality | 0.788 | - | - |
| 16: Enforcement of legal controls over activities in drinking water catchments are effective in reducing drinking water quality risk | 0.716 | ||
© 2019 by the authors. Licensee MDPI, Basel, Switzerland. This article is an open access article distributed under the terms and conditions of the Creative Commons Attribution (CC BY) license (http://creativecommons.org/licenses/by/4.0/).
Share and Cite
Merrett, H.C.; Chen, W.T.; Horng, J.J. A Systems Analysis Approach to Identifying Critical Success Factors in Drinking Water Source Protection Programs. Sustainability 2019, 11, 2606. https://doi.org/10.3390/su11092606
Merrett HC, Chen WT, Horng JJ. A Systems Analysis Approach to Identifying Critical Success Factors in Drinking Water Source Protection Programs. Sustainability. 2019; 11(9):2606. https://doi.org/10.3390/su11092606
Chicago/Turabian StyleMerrett, Hew Cameron, Wei Tong Chen, and Jao Jia Horng. 2019. "A Systems Analysis Approach to Identifying Critical Success Factors in Drinking Water Source Protection Programs" Sustainability 11, no. 9: 2606. https://doi.org/10.3390/su11092606
APA StyleMerrett, H. C., Chen, W. T., & Horng, J. J. (2019). A Systems Analysis Approach to Identifying Critical Success Factors in Drinking Water Source Protection Programs. Sustainability, 11(9), 2606. https://doi.org/10.3390/su11092606

