Energy Security Pattern Spatiotemporal Evolution and Strategic Analysis of G20 Countries
Abstract
1. Introduction
2. Literature Review
3. Construction of Index System
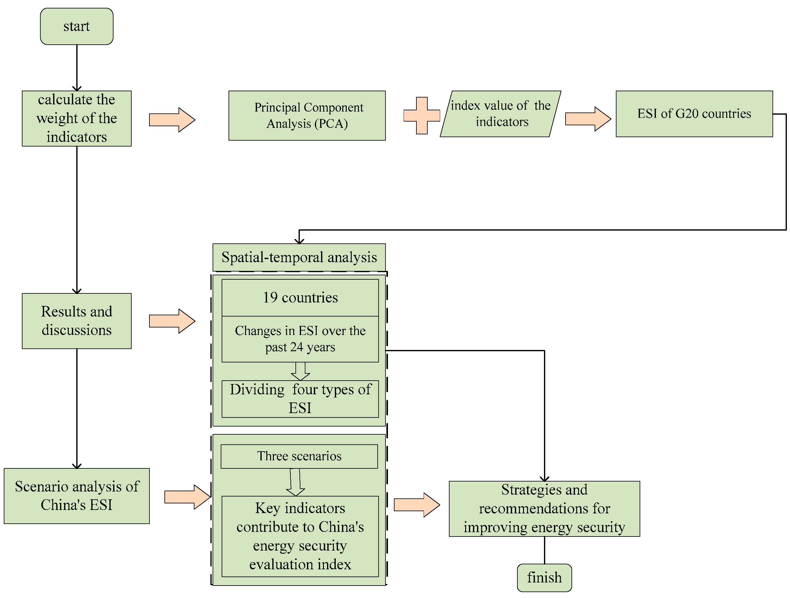
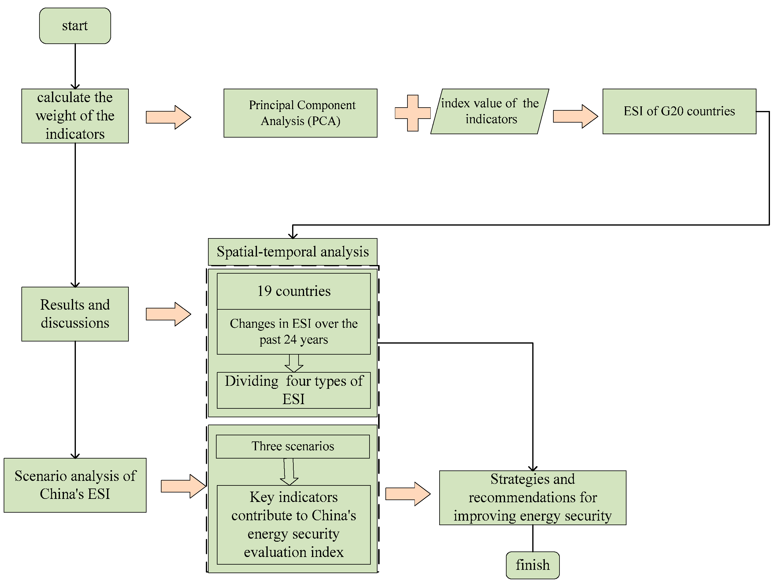
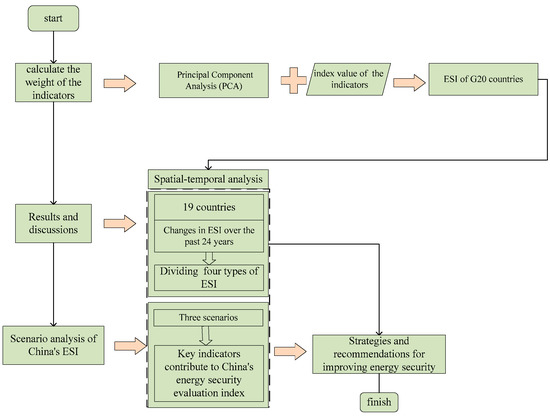
4. Evaluation Process of Energy Security
4.1. Implementation Path of Evaluation Model
4.2. Principal Component Analysis (PCA)
- Calculate the mean vector of the samples in the sample data set and centralize the sample data, .
- Construct the covariance matrix of the data matrix V, the eigenvalue λi and the corresponding eigenvector wi are obtained by eigendecomposition of the matrix V, and the eigenvalue λi is arranged in descending order.
- According to the contribution rate, the first d eigenvalues and corresponding eigenvectors are taken as the basis of the subspace. Then, the d principal components to be extracted are .
- The original data is reconstructed from the extracted principal components .
5. Case Study
5.1. Results and Discussions
5.1.1. Spatial-Temporal Analysis and SWOT Matrix Analysis of Energy Security Evolution in G20 Countries
5.1.2. Driving Factor Analysis
5.2. Scenario Analysis of China’s ESI
5.2.1. The Key Indicators of China’s ESI
5.2.2. Scenario Analysis Based on Key Indicators
5.2.3. Proposals for China to Improve Energy Security
6. Conclusions
- (1)
- On the whole, the energy security index of G20 countries shows an increasing trend, and the number of dangerous countries is decreasing, among which, China has increased from dangerous countries to generally safe countries.
- (2)
- From the geographical location of G20 countries, the security countries are mainly concentrated in the Americas and European developed countries, and the dangerous countries are mainly concentrated in Asia, Africa, and Latin America. Environmental sustainability and use safety dimensions are the main factors affecting dangerous countries. Improving energy efficiency and technical reliability and increasing clean energy installation are the keys to the trend change of energy security pattern in these countries.
- (3)
- From the point of view of driving mechanism, seven indicators, such as production diversity index, carbon intensity, energy intensity, fossil energy consumption ratio, renewable energy generation installation ratio, per capita installation and consumption diversity index, are the key impact indicators.
- (4)
- As far as China is concerned, the energy security index has continued to rise since 1995. At present, China is a generally safe country, which reflects the continuous optimization of the energy structure and the improvement of the energy situation in China. Constantly improve the relationship between energy system and economic, demographic, and environmental systems.
Author Contributions
Funding
Acknowledgments
Conflicts of Interest
References
- International Energy Agency (IEA). Energy Technology Policy; OECD/IEA: Paris, France, 1985; p. 29. [Google Scholar]
- Yergin, D. Energy security and markets. In Energy and Security: Toward a New Foreign Policy Strategy; Kalicki, J.H., Goldwyn, D.L., Eds.; Woodrow Wilson Press: Washington, DC, USA, 2005. [Google Scholar]
- Asia Pacific Energy Research Centre (APERC). A Quest for Energy Security in the 21st Century. 2007. Available online: http://aperc.ieej.or.jp/file/2010/9/26/APL,RC_2007_A_Quest_for Energy Security.Pdf (accessed on 8 March 2019).
- Ang, B.W.; Choong, W.L.; Ng, T.S. A framework for evaluating Singapore’s energy security. Appl. Energy 2015, 148, 314–325. [Google Scholar] [CrossRef]
- Narula, K.; Reddy, B.S. A SES (sustainable energy security) index for developing countries. Energy 2016, 94, 326–343. [Google Scholar] [CrossRef]
- Burgherr, P.; Hirschberg, S. Comparative risk assessment of severe accidents in the energy sector. Energy Policy 2014, 74, S45–S56. [Google Scholar] [CrossRef]
- Yao, L.; Chang, Y. Energy security in China: A quantitative analysis and policy implications. Energy Policy 2014, 67, 595–604. [Google Scholar] [CrossRef]
- Sovacool, B.K. Evaluating energy security in the Asia pacific: Towards a more comprehensive approach. Energy Policy 2011, 39, 7472–7479. [Google Scholar] [CrossRef]
- Li, Y.; Shi, X.; Yao, L. Evaluating energy security of resource-poor economies: A modified principle component analysis approach. Energy Econ. 2016, 58, 211–221. [Google Scholar] [CrossRef]
- Sovacool, B.K.; Mukherjee, I.; Drupady, I.M.; D’Agostino, A.L. Evaluating energy security performance from 1990 to 2010 for eighteen countries. Energy 2011, 36, 5846–5853. [Google Scholar] [CrossRef]
- Cho, S.; Kim, J. Feasibility and impact analysis of a renewable energy source (RES)-based energy system in Korea. Energy 2015, 85, 317–328. [Google Scholar] [CrossRef]
- Portugal-Pereira, J.; Esteban, M. Implications of paradigm shift in Japan’s electricity security of supply: A multi-dimensional indicator assessment. Appl. Energy 2014, 123, 424–434. [Google Scholar] [CrossRef]
- Vivoda, V. Evaluating energy security in the Asia-Pacific region: A novel methodological approach. Energy Policy 2010, 38, 5258–5263. [Google Scholar] [CrossRef]
- Sáfián, F. Modelling the Hungarian energy system—The first step towards sustainable energy planning. Energy 2014, 69, 58–66. [Google Scholar] [CrossRef]
- Geng, J.B.; Ji, Q. Multi-perspective analysis of China’s energy supply security. Energy 2014, 64, 541–550. [Google Scholar] [CrossRef]
- Tonn, B.; Healy, K.C.; Gibson, A.; Ashish, A.; Cody, P.; Beres, D.; Lulla, S.; Mazur, J.; Ritter, A.J. Power from Perspective: Potential future United States energy portfolios. Energy Policy 2009, 37, 1432–1443. [Google Scholar] [CrossRef]
- Laldjebaev, M.; Morreale, S.J.; Sovacool, B.K.; Kassam, K.A. Rethinking energy security and services in practice: National vulnerability and three energy pathways in Tajikistan. Energy Policy 2018, 114, 39–50. [Google Scholar] [CrossRef]
- Radovanović, M.; Filipović, S.; Pavlović, D. Energy security measurement—A sustainable approach. Renew. Sustain. Energy Rev. 2016, 68, 1020–1032. [Google Scholar] [CrossRef]
- Eshita, G. Oil vulnerability index of oil-importing countries. Energy Policy 2008, 36, 1195–1211. [Google Scholar] [CrossRef]
- Bompard, E.; Carpignano, A.; Erriquez, M.; Grosso, D.; Pession, M.; Profumo, F. National energy security assessment in a geopolitical perspective. Energy 2017, 130, 144–154. [Google Scholar] [CrossRef]
- Badea, A.C.; Tarantola, S.; Bolado, R. Composite indicators for security of energy supply using ordered weighted averaging. Reliab. Eng. Syst. Saf. 2011, 96, 651–662. [Google Scholar] [CrossRef]







| Author | Dimensions | Analysis Object | Indicators List by Frequency of Occurrence |
|---|---|---|---|
| B.W. Ang et al. [4] | economic, energy supply chain and environmental | Singapore | Reserve-production ratio Energy intensity Oil price The index of diversification of production Self-sufficiency rate The proportion of fossil fuels in energy consumption Carbon intensity Per capita energy consumption External dependence The proportion of renewable energy generation Political stability The index of PM2.5 Per capita installed capacity The index of diversification of consumption Energy supply efficiency The proportion of imported energy Availability of energy on the international market Electrified rate The rate of line loss Infrastructure Stability of electricity prices Land use Economic vulnerability index Water resources |
| Kapil Narula et al. [5] | availability, affordability, efficiency, acceptability | Developing countries | |
| Burgherr, P et al. [6] | energy security, sustainability and risk aversion | OECD, EU, and none OECD members | |
| Lixia Yao et al. [7] | availability, applicability, acceptability, affordability | China. | |
| Benjamin K et al. [8] | 20 dimensions such as availability, dependency, diversification, decentralization, et al. | Asia-Pacific region | |
| Yingzhu Li. [9] | vulnerability, efficiency, and sustainability | Singapore, Korea, Japan, and Taiwan. | |
| Sovacool et al. [10] | availability, affordability, technology, sustainability, regulation | United States, Australia and so on | |
| Seolhee Cho et al. [11] | the total required cost, the dependence on imported energy, CO2 emissions, and land use | Korea | |
| Joana Portugal et al. [12] | availability, reliability, global environmental sustainability, et al. | Japan. | |
| Vivoda V et al. [13] | 11 dimensions such as energy supply, demand management, et al. | Asia-Pacific region. | |
| Sáfián et al. [14] | sustainability, energy security and affordability | Hungary. | |
| Geng et al. [15] | energy external availability, energy technologies and energy efficiency, energy resource reserves, et al. | China. | |
| Tonn B et al. [16] | energy independence, energy security, greenhouse gas reduction | United States. | |
| Laldjebaev M et al. [17] | availability, accessibility, sustainability and other dimensions | Tajikistan |
| Index | Introduction | Index Attribute |
|---|---|---|
| Self-sufficiency rate | The index refers to the percentage of a country’s energy consumption that is provided by its own production. | positive index |
| Reserve-production ratio | The index refers to the ratio of remaining recoverable reserves to annual production. | positive index |
| The index of diversification of production | The higher the diversity index of energy production in a country, the richer the variety of energy production, the weaker the influence of various energy resources on the total energy supply, and the diversity of energy production contributes to the improvement of the stability of energy supply/demand. | positive index |
| The proportion of fossil fuels in energy consumption | This index refers to the proportion of fossil energy in primary energy consumption. The larger the proportion, the less safe it is. | negative index |
| The proportion of renewable energy generation | The index reflects the share of renewable energy in an area. | positive index |
| Per capita installed capacity | Installed capacity generally refers to the rated capacity of the generator installed in a power station. | positive index |
| External dependence | , where Pi is the share of energy i imports from country P in total energy imports. The bigger the index, the greater the concentration of energy imports, and the greater the impact on the overall energy security once the supply of energy suppliers is interrupted due to political, economic and other reasons. | negative index |
| Energy intensity | The index refers to the ratio of energy use to economic or material output. At the national level, energy intensity is the ratio of total domestic primary energy use or final energy use to GDP. | moderate index |
| The index of diversification of consumption | The higher the diversity index of energy consumption in a country, the richer the types of energy consumption, the weaker the influence of various energy resources on the total energy demand, and the diversity of energy consumption contributes to the improvement of the stability of energy demand. | positive index |
| Availability of energy on the international market | The index examines whether the domestic energy supply and demand gap can be met at a reasonable price through the international market. | positive index |
| Electrified rate | This index can reflect the electrification level of an area to a certain extent. | positive index |
| The rate of line loss | This index refers to the percentage of power consumed in the power network and supplied to the power network, and is used to evaluate the economy of power system operation. | negative index |
| Carbon intensity | The index refers to the amount of carbon dioxide emitted per unit of GDP, and the level of carbon intensity does not indicate the level of efficiency. Generally, the index declines with technological progress and economic growth. | negative index |
| The index of PM2.5 | PM2.5 refers to particulate matter smaller than or equal to 2.5 microns in diameter in the atmosphere, which is also known as luggable particulate matter. The higher the index value is, the more serious the pollution is. The negative impact of energy utilization is relatively large, which is unfavorable to the sustainable development of energy. | negative index |
| ESI | 1995 | 2000 | 2005 | 2010 | 2015 |
|---|---|---|---|---|---|
| High-risk type (3–4) | China; Saudi Arabia; South Africa | China; Saudi Arabia; South Africa | Saudi Arabia; South Africa | Saudi Arabia; South Africa | Saudi Arabia |
| Low-risk type (4–5) | India; South Korea | India; South Korea | China; India | China; India | India; South Africa |
| Slightly-safe type (5–6) | Argentina; Australia; Germany; The UK; Indonesia; Italy; Japan; Mexico; Russia; Turkey | Argentina; Australia; The UK; Indonesia; Italy; Japan; Mexico; Russia; Turkey | Argentina; Australia; French; Indonesia; Italy; Japan; Mexico; Russia; Turkey; South Korea | Argentina; Australia; Indonesia; Japan; Mexico; Russia; Turkey; South Korea | Argentina; Australia; Indonesia; Japan; Mexico; Russia; Turkey; South Korea; China |
| Safe type (6–8) | Brazil; Canada; French; The United States | Germany; Brazil; Canada; French; The United States | Germany; Brazil; Canada; The UK; The United States | Germany; Brazil; Canada; The UK; The United States; French; Italy | Brazil; Canada; The UK; The United States; French; Italy |
| Strengths | Weaknesses | |
| SWOT | S1: Developed economy and strong affordability. S2: Complete supply chain and supporting service facilities. S3: Advanced technology and high energy efficiency. S4: The market is highly liquid and energy sources are available. | W1: High energy demand, insufficient resource reserve and high external dependence. W2: Serious pollution and large carbon dioxide emission in the process of energy use. W3: High cost of energy import. |
| Opportunities | SO strategy: use advantages to seize opportunities | WO strategy: use opportunities to overcome disadvantages |
| O1: International policies are gradually keeping looser, trade between countries is frequent, and access to energy are diversified. O2: National policies support low-carbon development and promote the use of clean energy sources | 1. Make use of the country’s economic advantages and sound infrastructure to further develop clean energy. 2. Make use of the key technologies in the energy development process to build the brand and form the core advantages. | 1. Improve technology to reduce pollution emissions. 2. Optimize energy mix and seek energy alternatives. |
| Threats | ST strategy: use advantage to avoid threats | WT strategy: minimize weaknesses and threats |
| T1: With the reduction of energy reserves, global energy consumption has increased. T2: Energy prices continue to rise. T3: Major energy source countries are political instability. | 1. Seek new sources of energy with relatively political stability and strengthen international cooperation. 2. Establish an energy reserve system. | 1. Develop clean energy industry structure with core competitiveness. 2. Establish alliance system to jointly address energy tensions. |
| Strengths | Weaknesses | |
| SWOT | S1: High energy self-sufficiency. S2: Rich in resources, with the advantages of energy exports. | W1: The energy structure is single. W2: Regional politics is not stable enough. W3: Technical level needs to be further improved, low energy efficiency. W4: Low proportion of clean energy in the consumption. |
| Opportunities | SO strategy: use advantages to seize opportunities | WO strategy: use opportunities to overcome disadvantages |
| O1: International demand for energy imports is growing and energy prices are rising. O2: International cooperation has become more frequent, with various forms of cooperation and more extensive exchanges. | 1. Increase investment in upstream industries and improve the industrial structure. 2. Focus on developing the refining and chemical industries | 1. Use energy export industries to drive economic development in other areas and diversify the economic structure. 2. Strengthen infrastructure construction |
| Threats | ST strategy: use advantage to avoid threats | WT strategy: minimize weaknesses and threats |
| T1: Affected by external energy prices due to the single structure. T2: Energy supply status changes from “monopoly supplier” to “marginal supplier”. T3: Single object of international cooperation. | 1. Seek new partners, expand market share in the Asia-pacific region, and balance preferential pricing policies. 2. Encourage equal participation by all people in energy development and increase employment opportunities. | 1. Develop solar energy, nuclear energy and other clean energy sources. 2. Increase the proportion of natural gas in primary energy consumption. 3. Increase the installed capacity of clean energy. |
| Strengths | Weaknesses | |
| SWOT | S1: With a small energy gap and have some resource advantages. S2: Relatively stable regional politics. S3: Better infrastructure. | W1: Low energy efficiency and technical level to be improved. W2: Large pollution discharge. W3: The energy structure is not perfect, mainly dominated by fossil energy consumption. W4: Large energy consumption with imbalance of economic structure. |
| Opportunities | SO strategy: use advantages to seize opportunities | WO strategy: use opportunities to overcome disadvantages |
| O1: The international oil price has a downward trend. O2: New energy technologies are developing rapidly. O3: Close international cooperation. | 1. Improve infrastructure construction and reduce energy transportation costs. 2. Optimize the upstream industrial policy, develop and utilize domestic abundant resources, and improve the export trade of energy. | 1. Improve the construction of new energy and optimize the energy structure. 2. Use international cooperation to bring new markets and absorb foreign capital and advanced technologies. |
| Threats | ST strategy: use advantage to avoid threats | WT strategy: minimize weaknesses and threats |
| T1: Have a low voice on energy prices in the international market. T2: National energy policy constraints. | 1. Strengthen international cooperation. 2. Gradually liberalize policies and utilize international cooperation to develop and utilize domestic resources. | 1. Electric power trade has the potential to develop, improve infrastructure construction and increase installed capacity. 2. Actively develop other unconventional energy sources. |
| Scenario Set | Production Diversity Index | Carbon Intensity | Energy Intensity | The Proportion of Fossil Fuels | The Proportion of Renewable Energy | Per Capita Installed Capacity | Consumption Diversity Index |
|---|---|---|---|---|---|---|---|
| Optimism | 10 | 18 | 20 | 10 | 25 | 50 | 60 |
| Neutral | 8 | 14 | 15 | 8 | 20 | 40 | 45 |
| Pessimistic | 5 | 10 | 10 | 5 | 15 | 30 | 30 |
| Scenario | Production Diversity Index | Carbon Intensity | Energy Intensity | The Proportion of Fossil Fuels | The Proportion of Renewable Energy | Per Capita Installed Capacity | Consumption Diversity Index | Cumulative Contribution Rate (%) | ESI |
|---|---|---|---|---|---|---|---|---|---|
| Optimism | 0.049 | 0.093 | 0.073 | 0.018 | 0.065 | 0.113 | 0.319 | 0.730 | 5.884 |
| Neutral | 0.0040 | 0.072 | 0.055 | 0.014 | 0.052 | 0.090 | 0.240 | 0.563 | 5.717 |
| Pessimistic | 0.025 | 0.052 | 0.037 | 0.009 | 0.039 | 0.068 | 0.160 | 0.390 | 5.544 |
© 2019 by the authors. Licensee MDPI, Basel, Switzerland. This article is an open access article distributed under the terms and conditions of the Creative Commons Attribution (CC BY) license (http://creativecommons.org/licenses/by/4.0/).
Share and Cite
Li, J.; Wang, L.; Li, T.; Zhu, S. Energy Security Pattern Spatiotemporal Evolution and Strategic Analysis of G20 Countries. Sustainability 2019, 11, 1629. https://doi.org/10.3390/su11061629
Li J, Wang L, Li T, Zhu S. Energy Security Pattern Spatiotemporal Evolution and Strategic Analysis of G20 Countries. Sustainability. 2019; 11(6):1629. https://doi.org/10.3390/su11061629
Chicago/Turabian StyleLi, Jinchao, Lina Wang, Tianzhi Li, and Shaowen Zhu. 2019. "Energy Security Pattern Spatiotemporal Evolution and Strategic Analysis of G20 Countries" Sustainability 11, no. 6: 1629. https://doi.org/10.3390/su11061629
APA StyleLi, J., Wang, L., Li, T., & Zhu, S. (2019). Energy Security Pattern Spatiotemporal Evolution and Strategic Analysis of G20 Countries. Sustainability, 11(6), 1629. https://doi.org/10.3390/su11061629
