Landscape Conservation Planning to Sustain Ecosystem Services under Climate Change
Abstract
1. Introduction
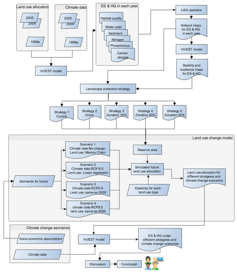
2. Materials and Methods
3. Results
3.1. Changes in Ecosystem Services Induced by Large Disturbances
3.2. Ecosystem Service Stability and Resilience
3.3. Impacts of Ecosystem Service Conservation Strategies and Climate Change Scenarios on the Predicted Landscape
3.4. Impacts of Ecosystem Service Conservation Strategies and Climate Change Scenarios on Ecosystem Services
4. Discussion
4.1. Driving Factors of Changes in Ecosystem Services and Habitat Quality
4.2. Differences in Ecosystem Service and Habitat Quality Resilience
4.3. Impact of Ecosystem Service Conservation Strategies and Climate Change Scenarios on Ecosystem Service-Habitat Quality Hotspots
5. Conclusions
Supplementary Materials
Author Contributions
Funding
Acknowledgments
Conflicts of Interest
References
- Kremen, C.; Ostfeld, R.S. A call to ecologists: Measuring, analyzing, and managing ecosystem services. Front. Ecol. Environ. 2005, 3, 540–548. [Google Scholar] [CrossRef]
- Millennium Ecosystem Assessment. Ecosystem and Human Well-Being: Biodiversity Synthesis; World Resources Institute: Washington, DC, USA, 2005. [Google Scholar]
- Gret-Regamey, A.; Bebi, P.; Bishop, I.D.; Schmid, W.A. Linking GIS-based models to value ecosystem services in an Alpine region. J. Environ. Manag. 2008, 89, 197–208. [Google Scholar] [CrossRef] [PubMed]
- Maes, J.; Liquete, C.; Teller, A.; Erhard, M.; Paracchini, M.L.; Barredo, J.I.; Grizzetti, B.; Cardoso, A.; Somma, F.; Petersen, J.E.; et al. An indicator framework for assessing ecosystem services in support of the EU Biodiversity Strategy to 2020. Ecosyst. Serv. 2016, 17, 14–23. [Google Scholar] [CrossRef]
- Koschke, L.; Furst, C.; Frank, S.; Makeschin, F. A multi-criteria approach for an integrated land-cover-based assessment of ecosystem services provision to support landscape planning. Ecol. Indic. 2012, 21, 54–66. [Google Scholar] [CrossRef]
- De Groot, R.S.; Alkemade, R.; Braat, L.; Hein, L.; Willemen, L. Challenges in integrating the concept of ecosystem services and values in landscape planning, management and decision making. Ecol. Complex. 2010, 7, 260–272. [Google Scholar] [CrossRef]
- Isbell, F.; Gonzalez, A.; Loreau, M.; Cowles, J.; Diaz, S.; Hector, A.; Mace, G.M.; Wardle, D.A.; O’Connor, M.I.; Duffy, J.E.; et al. Linking the influence and dependence of people on biodiversity across scales. Nature 2017, 546, 65–72. [Google Scholar] [CrossRef] [PubMed]
- Knoke, T.; Paul, C.; Hildebrandt, P.; Calvas, B.; Castro, L.M.; Hartl, F.; Dollerer, M.; Hamer, U.; Windhorst, D.; Wiersma, Y.F.; et al. Compositional diversity of rehabilitated tropical lands supports multiple ecosystem services and buffers uncertainties. Nat. Commun. 2016, 7. [Google Scholar] [CrossRef] [PubMed]
- Lautenbach, S.; Kugel, C.; Lausch, A.; Seppelt, R. Analysis of historic changes in regional ecosystem service provisioning using land use data. Ecol. Indic. 2011, 11, 676–687. [Google Scholar] [CrossRef]
- Lin, Y.P.; Lin, W.C.; Wang, Y.C.; Lien, W.Y.; Huang, T.; Hsu, C.C.; Schmeller, D.S.; Crossman, N.D. Systematically designating conservation areas for protecting habitat quality and multiple ecosystem services. Environ. Model. Softw. 2017, 90, 126–146. [Google Scholar] [CrossRef]
- Albert, C.; Galler, C.; Hermes, J.; Neuendorf, F.; von Haaren, C.; Lovett, A. Applying ecosystem services indicators in landscape planning and management: The ES-in-Planning framework. Ecol. Indic. 2016, 61, 100–113. [Google Scholar] [CrossRef]
- Birkhofer, K.; Diehl, E.; Andersson, J.; Ekroos, J.; Früh-Müller, A.; Machnikowski, F.; Mader, V.L.; Nilsson, L.; Sasaki, K.; Rundlöf, M. Ecosystem services—Current challenges and opportunities for ecological research. Front. Ecol. Evol. 2015, 2, 87. [Google Scholar] [CrossRef]
- Bhagabati, N.K.; Ricketts, T.; Sulistyawan, T.B.S.; Conte, M.; Ennaanay, D.; Hadian, O.; McKenzie, E.; Olwero, N.; Rosenthal, A.; Tallis, H.; et al. Ecosystem services reinforce Sumatran tiger conservation in land use plans. Biol. Conserv. 2014, 169, 147–156. [Google Scholar] [CrossRef]
- Sandifer, P.A.; Sutton-Grier, A.E.; Ward, B.P. Exploring connections among nature, biodiversity, ecosystem services, and human health and well-being: Opportunities to enhance health and biodiversity conservation. Ecosyst. Serv. 2015, 12, 1–15. [Google Scholar] [CrossRef]
- Rodriguez-Loinaz, G.; Alday, J.G.; Onaindia, M. Multiple ecosystem services landscape index: A tool for multifunctional landscapes conservation. J. Environ. Manag. 2015, 147, 152–163. [Google Scholar] [CrossRef] [PubMed]
- Hansen, R.; Frantzeskaki, N.; McPhearson, T.; Rall, E.; Kabisch, N.; Kaczorowska, A.; Kain, J.H.; Artmann, M.; Pauleit, S. The uptake of the ecosystem services concept in planning discourses of European and American cities. Ecosyst. Serv. 2015, 12, 228–246. [Google Scholar] [CrossRef]
- Mitchell, M.G.F.; Bennett, E.M.; Gonzalez, A. Strong and nonlinear effects of fragmentation on ecosystem service provision at multiple scales. Environ. Res. Lett. 2015, 10. [Google Scholar] [CrossRef]
- Darvill, R.; Lindo, Z. Quantifying and mapping ecosystem service use across stakeholder groups: Implications for conservation with priorities for cultural values. Ecosyst. Serv. 2015, 13, 153–161. [Google Scholar] [CrossRef]
- Zheng, H.; Li, Y.; Robinson, B.E.; Liu, G.; Ma, D.; Wang, F.; Lu, F.; Ouyang, Z.; Daily, G.C. Using ecosystem service trade-offs to inform water conservation policies and management practices. Front. Ecol. Environ. 2016, 14, 527–532. [Google Scholar] [CrossRef]
- Snall, T.; Lehtomaki, J.; Arponen, A.; Elith, J.; Moilanen, A. Green Infrastructure Design Based on Spatial Conservation Prioritization and Modeling of Biodiversity Features and Ecosystem Services. Environ. Manag. 2016, 57, 251–256. [Google Scholar] [CrossRef] [PubMed]
- Mupepele, A.C.; Walsh, J.C.; Sutherland, W.J.; Dormann, C.F. An evidence assessment tool for ecosystem services and conservation studies. Ecol. Appl. 2016, 26, 1295–1301. [Google Scholar] [CrossRef] [PubMed]
- Jorgensen, P.W.; Trotter, D.C.; Hill, T.R. Ecosystem services assessments in local municipal decision making in South Africa: Justification for the use of a business-based approach. J. Environ. Plan. Manag. 2016, 59, 263–279. [Google Scholar] [CrossRef]
- Verhagen, W.; Kukkala, A.S.; Moilanen, A.; van Teeffelen, A.J.A.; Verburg, P.H. Use of demand for and spatial flow of ecosystem services to identify priority areas. Conserv. Biol. 2017, 31, 860–871. [Google Scholar] [CrossRef] [PubMed]
- Musacchio, L.R. Key concepts and research priorities for landscape sustainability. Landsc. Ecol. 2013, 28, 995–998. [Google Scholar] [CrossRef]
- Nassauer, J.I.; Opdam, P. Design in science: Extending the landscape ecology paradigm. Landsc. Ecol. 2008, 23, 633–644. [Google Scholar] [CrossRef]
- Potschin, M.; Haines-Young, R. Landscapes, sustainability and the place-based analysis of ecosystem services. Landsc. Ecol. 2013, 28, 1053–1065. [Google Scholar] [CrossRef]
- Turner, M.G.; Donato, D.C.; Romme, W.H. Consequences of spatial heterogeneity for ecosystem services in changing forest landscapes: Priorities for future research. Landsc. Ecol. 2013, 28, 1081–1097. [Google Scholar] [CrossRef]
- Wu, J.G. Landscape sustainability science: Ecosystem services and human well-being in changing landscapes. Landsc. Ecol. 2013, 28, 999–1023. [Google Scholar] [CrossRef]
- Thom, D.; Seidl, R. Natural disturbance impacts on ecosystem services and biodiversity in temperate and boreal forests. Biol. Rev. 2016, 91, 760–781. [Google Scholar] [CrossRef] [PubMed]
- DeRose, R.J.; Long, J.N. Resistance and Resilience: A Conceptual Framework for Silviculture. For. Sci. 2014, 60, 1205–1212. [Google Scholar] [CrossRef]
- Seddon, A.W.R.; Macias-Fauria, M.; Long, P.R.; Benz, D.; Willis, K.J. Sensitivity of global terrestrial ecosystems to climate variability. Nature 2016, 531, 229–232. [Google Scholar] [CrossRef] [PubMed]
- Klein, C.; Wilson, K.; Watts, M.; Stein, J.; Berry, S.; Carwardine, J.; Smith, M.S.; Mackey, B.; Possingham, H. Incorporating ecological and evolutionary processes into continental-scale conservation planning. Ecol. Appl. 2009, 19, 206–217. [Google Scholar] [CrossRef] [PubMed]
- Margules, C.; Sarkar, S. Systematic Conservation Planning; Cambridge University Press: Cambridge, UK, 2007. [Google Scholar]
- Margules, C.R.; Pressey, R.L. Systematic conservation planning. Nature 2000, 405, 243–253. [Google Scholar] [CrossRef] [PubMed]
- Hermoso, V.; Januchowski-Hartley, S.R.; Pressey, R.L. When the suit does not fit biodiversity: Loose surrogates compromise the achievement of conservation goals. Biol. Conserv. 2013, 159, 197–205. [Google Scholar] [CrossRef]
- Levin, S.; Xepapadeas, T.; Crepin, A.S.; Norberg, J.; De Zeeuw, A.; Folke, C.; Hughes, T.; Arrow, K.; Barrett, S.; Daily, G.; et al. Social-ecological systems as complex adaptive systems: Modeling and policy implications. Environ. Dev. Econ. 2013, 18, 111–132. [Google Scholar] [CrossRef]
- Lin, Y.P.; Deng, D.P.; Lin, W.C.; Lemmens, R.; Crossman, N.D.; Henle, K.; Schmeller, D.S. Uncertainty analysis of crowd-sourced and professionally collected field data used in species distribution models of Taiwanese moths. Biol. Conserv. 2015, 181, 102–110. [Google Scholar] [CrossRef]
- Lin, Y.P.; Lin, W.C.; Li, H.Y.; Wang, Y.C.; Hsu, C.C.; Lien, W.Y.; Anthony, J.; Petway, J.R. Integrating Social Values and Ecosystem Services in Systematic Conservation Planning: A Case Study in Datuan Watershed. Sustainability 2017, 9, 718. [Google Scholar] [CrossRef]
- Pressey, R.L.; Cabeza, M.; Watts, M.E.; Cowling, R.M.; Wilson, K.A. Conservation planning in a changing world. Trends Ecol. Evol. 2007, 22, 583–592. [Google Scholar] [CrossRef] [PubMed]
- Nackoney, J.; Williams, D. A comparison of scenarios for rural development planning and conservation in the Democratic Republic of the Congo. Biol. Conserv. 2013, 164, 140–149. [Google Scholar] [CrossRef]
- Levy, J.S.; Ban, N.C. A method for incorporating climate change modelling into marine conservation planning: An Indo-west Pacific example. Mar. Policy 2013, 38, 16–24. [Google Scholar] [CrossRef]
- Smith, R.J.; Eastwood, P.D.; Ota, Y.; Rogers, S.I. Developing best practice for using Marxan to locate Marine Protected Areas in European waters. ICES J. Mar. Sci. 2009, 66, 188–194. [Google Scholar] [CrossRef]
- Esselman, P.C.; Edgar, M.; Breck, J.; Hay-Chmielewski, E.M.; Wang, L. Riverine connectivity, upstream influences, and multi-taxa representation in a conservation area network for the fishes of Michigan, USA. Aquat. Conserv. Mar. Freshw. Ecosyst. 2013, 23, 7–22. [Google Scholar] [CrossRef]
- Linke, S.; Kennard, M.J.; Hermoso, V.; Olden, J.D.; Stein, J.; Pusey, B.J. Merging connectivity rules and large-scale condition assessment improves conservation adequacy in river systems. J. Appl. Ecol. 2012, 49, 1036–1045. [Google Scholar] [CrossRef]
- Ardron, J.A.; Possingham, H.P.; Klein, C.J. (Eds.) Marxan Good Practices Handbook; Version 2; University of Queensland: St. Lucia, Queensland, Australia; Pacific Marine Analysis and Research Association: Vancouver, BC, Canada, 2010; Volume 165. [Google Scholar]
- Ball, I.; Possingham, H. MARXAN (V1. 8.2). Marine Reserve Design Using Spatially Explicit Annealing, a Manual, 2000. Available online: http://citeseerx.ist.psu.edu/viewdoc/download?doi=10.1.1.578.7220&rep=rep1&type=pdf (accessed on 5 March 2019).
- Moilanen, A. Landscape Zonation, benefit functions and target-based planning: Unifying reserve selection strategies. Biol. Conserv. 2007, 134, 571–579. [Google Scholar] [CrossRef]
- Di Minin, E.; Moilanen, A. Empirical evidence for reduced protection levels across biodiversity features from target-based conservation planning. Biol. Conserv. 2012, 153, 187–191. [Google Scholar] [CrossRef]
- Ahern, J. Urban landscape sustainability and resilience: The promise and challenges of integrating ecology with urban planning and design. Landsc. Ecol. 2013, 28, 1203–1212. [Google Scholar] [CrossRef]
- Leitao, A.B.; Ahern, J. Applying landscape ecological concepts and metrics in sustainable landscape planning. Landsc. Urban Plan. 2002, 59, 65–93. [Google Scholar] [CrossRef]
- Tallis, H.T.; Ricketts, T.; Guerry, A.D.; Wood, S.A.; Sharp, R.; Nelson, E.; Ennaanay, D.; Wolny, S.; Olwero, N.; Vigerstol, K.; et al. InVEST 2.5. 6 User’s Guide: Intergrated Valuation of Environmnetal Services and Tradeoffs; The Natural Capital Project: Stanford, CA, USA, 2013. [Google Scholar]
- Lin, C.-W.; Liu, S.-H.; Lee, S.-Y.; Liu, C.-C. Impacts of the Chi-Chi earthquake on subsequent rainfall-induced landslides in central Taiwan. Eng. Geol. 2006, 86, 87–101. [Google Scholar] [CrossRef]
- Lin, C.-W.; Shieh, C.-L.; Yuan, B.-D.; Shieh, Y.-C.; Liu, S.-H.; Lee, S.-Y. Impact of Chi-Chi earthquake on the occurrence of landslides and debris flows: Example from the Chenyulan River watershed, Nantou, Taiwan. Eng. Geol. 2004, 71, 49–61. [Google Scholar] [CrossRef]
- Jan, C.D.; Chen, C.L. Debris flows caused by Typhoon Herb in Taiwan. In Debris-Flow Hazards and Related Phenomena; Springer: Berlin/Heidelberg, Germany, 2005; pp. 539–563. [Google Scholar]
- Chen, J.C.; Jiang, J.G.; Huang, W.S.; Tsai, Y.F. Debris flow initiation characteristics and occurrence probability after extreme rainfalls: Case study in the Chenyulan watershed, Taiwan. Nat. Hazards Earth Syst. Sci. Discuss. 2017, 2017, 1–17. [Google Scholar] [CrossRef]
- Anselin, L. Local Indicators of Spatial Association—Lisa. Geogr. Anal. 1995, 27, 93–115. [Google Scholar] [CrossRef]
- Moilanen, A.; Anderson, B.J.; Eigenbrod, F.; Heinemeyer, A.; Roy, D.B.; Gillings, S.; Armsworth, P.R.; Gaston, K.J.; Thomas, C.D. Balancing alternative land uses in conservation prioritization. Ecol. Appl. 2011, 21, 1419–1426. [Google Scholar] [CrossRef] [PubMed]
- Cumming, G.S. Spatial resilience: Integrating landscape ecology, resilience, and sustainability. Landsc. Ecol. 2011, 26, 899–909. [Google Scholar] [CrossRef]
- Verburg, P.; Soepboer, W.; Limpiada, R.; Espaldon, M.; Sharifa, M.; Veldkamp, A. Land use change modelling at the regional scale: The CLUE-S model. Environ. Manag. 2002, 30, 391–405. [Google Scholar] [CrossRef] [PubMed]
- Seidl, R.; Spies, T.A.; Peterson, D.L.; Stephens, S.L.; Hicke, J.A. Searching for resilience: Addressing the impacts of changing disturbance regimes on forest ecosystem services. J. Appl. Ecol. 2016, 53, 120–129. [Google Scholar] [CrossRef] [PubMed]
- Chiang, L.C.; Lin, Y.P.; Huang, T.; Schmeller, D.S.; Verburg, P.H.; Liu, Y.L.; Ding, T.S. Simulation of ecosystem service responses to multiple disturbances from an earthquake and several typhoons. Landsc. Urban Plan. 2014, 122, 41–55. [Google Scholar] [CrossRef]
- Burgin, A.; Lazar, J.G.; Groffman, P.M.; Gold, A.J.; Kellogg, D.Q. Balancing nitrogen retention ecosystem services and greenhouse gas disservices at the landscape scale. Ecol. Eng. 2013, 56, 26–35. [Google Scholar] [CrossRef]
- Bagstad, K.J.; Villa, F.; Batker, D.; Harrison-Cox, J.; Voigt, B.; Johnson, G.W. From theoretical to actual ecosystem services: Mapping beneficiaries and spatial flows in ecosystem service assessments. Ecol. Soc. 2014, 19. [Google Scholar] [CrossRef]
- Hummel, C.; Poursanidis, D.; Orenstein, D.; Elliott, M.; Adamescu, M.C.; Cazacu, C.; Ziv, G.; Chrysoulakis, N.; van der Meer, J.; Hummel, H. Protected Area management: Fusion and confusion with the ecosystem services approach. Sci. Total Environ. 2019, 651, 2432–2443. [Google Scholar] [CrossRef] [PubMed]
- McPhearson, T.; Andersson, E.; Elmqvist, T.; Frantzeskaki, N. Resilience of and through urban ecosystem services. Ecosyst. Serv. 2015, 12, 152–156. [Google Scholar] [CrossRef]





| ES-HQ | Water Yield | Nitrogen Retention | Phosphorus Retention | Sediment Retention | Carbon Storage | Habitat Quality | |
|---|---|---|---|---|---|---|---|
| Period | |||||||
| 1999a | 28.81 | 3.09 | 2.67 | 6.27 | 40.43 | 52.51 | |
| 1999b | 28.7 | 3.57 | 2.47 | 6.31 | 41.21 | 51.99 | |
| 2000 | 28.4 | 2.5 | 1.72 | 6.58 | 39.48 | 52.41 | |
| 2001 | 34.76 | 2.39 | 1.61 | 6.55 | 39.96 | 51.68 | |
| 2004 | 30.77 | 2.83 | 1.82 | 7.6 | 42.54 | 52.5 | |
| 2005 | 27.87 | 3.66 | 1.92 | 6.6 | 43.69 | 51.89 | |
| No. of ES | None | One | Two | Three | Four | Five | Six | |
|---|---|---|---|---|---|---|---|---|
| Period | ||||||||
| 1999a | 33.31 | 21.92 | 26.56 | 14.61 | 3.12 | 0.46 | 0.02 | |
| 1999b | 33.66 | 21.47 | 25.82 | 15.38 | 3.35 | 0.31 | 0.00 | |
| 2000 | 35.15 | 21.2 | 25.11 | 14.71 | 3.58 | 0.24 | 0.00 | |
| 2001 | 35.93 | 17.11 | 24.95 | 18.31 | 3.49 | 0.21 | 0.00 | |
| 2004 | 33.45 | 18.75 | 28.28 | 15.59 | 3.69 | 0.25 | 0.00 | |
| 2005 | 35.49 | 17.5 | 27.28 | 15.63 | 3.83 | 0.27 | 0.00 | |
| Stability | Non-Hotspot in 1999a | Constant Hotspot from 1999–2005 | Hotspot Status Changes | Hotspot in 1999a but has since Changed | |||||
|---|---|---|---|---|---|---|---|---|---|
| Hotspot | 1 | 2 | 3 | 4 | 5 | ||||
| Water yield | 71.19 | 21.02 | 0.78 | 5.68 | 1.22 | 0.09 | 0.02 | 7.78 | |
| Nitrogen retention | 96.91 | 0.33 | 1.23 | 1.08 | 0.37 | 0.06 | 0.01 | 2.76 | |
| Phosphorus retention | 97.33 | 0.43 | 1.22 | 0.64 | 0.28 | 0.09 | 0.009 | 2.24 | |
| Sediment retention | 93.73 | 4.10 | 0.37 | 1.31 | 0.41 | 0.08 | 0.00 | 2.18 | |
| Carbon storage | 59.57 | 29.01 | 2.98 | 6.36 | 1.33 | 0.7 | 0.05 | 11.42 | |
| Habitat quality | 47.49 | 49.07 | 0.98 | 1.61 | 0.45 | 0.28 | 0.11 | 3.43 | |
| Number of Agricultural Land Use per Cell | Land Use Type Change | % of Total Watershed | |
|---|---|---|---|
| 6 | 0 | 1.44 | 1.44 |
| 5 | 1 | 1.09 | 2.61 |
| 2 | 1.52 | ||
| 4 | 1 | 1.73 | 4.38 |
| 2 | 1.7 | ||
| 3 | 0.844 | ||
| 4 | 0.11 | ||
| 3 | 1 | 0.81 | 4.95 |
| 2 | 2.59 | ||
| 3 | 1.29 | ||
| 4 | 0.22 | ||
| 5 | 0.04 | ||
| 2 | 1 | 1.92 | 5.85 |
| 2 | 2.9 | ||
| 3 | 0.93 | ||
| 4 | 0.09 | ||
| 1 | 1 | 2.58 | 4.7 |
| 2 | 2.12 | ||
| Period | Historical | Predicted | |||||||
|---|---|---|---|---|---|---|---|---|---|
| Land Use | 1999a | 1999b | 2000 | 2001 | 2004 | 2005 | Linear Regression | Markov Chain | |
| Grass | 3.76 | 3.56 | 4.45 | 5.48 | 5.02 | 3.99 | 5.83 | 4.08 | |
| Urban | 0.36 | 0.39 | 0.44 | 0.53 | 0.60 | 0.66 | 2.25 | 3.08 | |
| Agriculture | 10.20 | 10.57 | 11.15 | 11.65 | 13.02 | 13.66 | 32.46 | 17.68 | |
| River sand | 6.44 | 6.44 | 6.45 | 6.46 | 6.44 | 6.44 | 6.44 | 6.44 | |
| Forest | 78.60 | 77.61 | 76.23 | 73.75 | 73.71 | 73.25 | 47.03 | 65.54 | |
| * Landslide | 0.65 | 1.43 | 1.28 | 2.14 | 1.21 | 2.00 | 6.04 | 3.17 | |
© 2019 by the authors. Licensee MDPI, Basel, Switzerland. This article is an open access article distributed under the terms and conditions of the Creative Commons Attribution (CC BY) license (http://creativecommons.org/licenses/by/4.0/).
Share and Cite
Lin, Y.-P.; Chen, C.-J.; Lien, W.-Y.; Chang, W.-H.; Petway, J.R.; Chiang, L.-C. Landscape Conservation Planning to Sustain Ecosystem Services under Climate Change. Sustainability 2019, 11, 1393. https://doi.org/10.3390/su11051393
Lin Y-P, Chen C-J, Lien W-Y, Chang W-H, Petway JR, Chiang L-C. Landscape Conservation Planning to Sustain Ecosystem Services under Climate Change. Sustainability. 2019; 11(5):1393. https://doi.org/10.3390/su11051393
Chicago/Turabian StyleLin, Yu-Pin, Chi-Ju Chen, Wan-Yu Lien, Wen-Hao Chang, Joy R. Petway, and Li-Chi Chiang. 2019. "Landscape Conservation Planning to Sustain Ecosystem Services under Climate Change" Sustainability 11, no. 5: 1393. https://doi.org/10.3390/su11051393
APA StyleLin, Y.-P., Chen, C.-J., Lien, W.-Y., Chang, W.-H., Petway, J. R., & Chiang, L.-C. (2019). Landscape Conservation Planning to Sustain Ecosystem Services under Climate Change. Sustainability, 11(5), 1393. https://doi.org/10.3390/su11051393

