Temporal and Spatial Changes in Coupling and Coordinating Degree of New Urbanization and Ecological-Environmental Stress in China
Abstract
:1. Introduction
2. Materials and Methods
2.1. Assessment Objects and Data Sources
2.2. Constructing the Assessment Indicators of Two Systems
2.3. Coupling Analysis Method
2.3.1. Evaluating the Levels of the Systems
2.3.2. Model of Coupling and Coordinating Degree
2.4. Regional Development Index and Spatial Cluster Mode Recognition Method
2.4.1. Relative Development Rate (Nich Index)
2.4.2. Exploratory Spatial Data Analysis (ESDA)
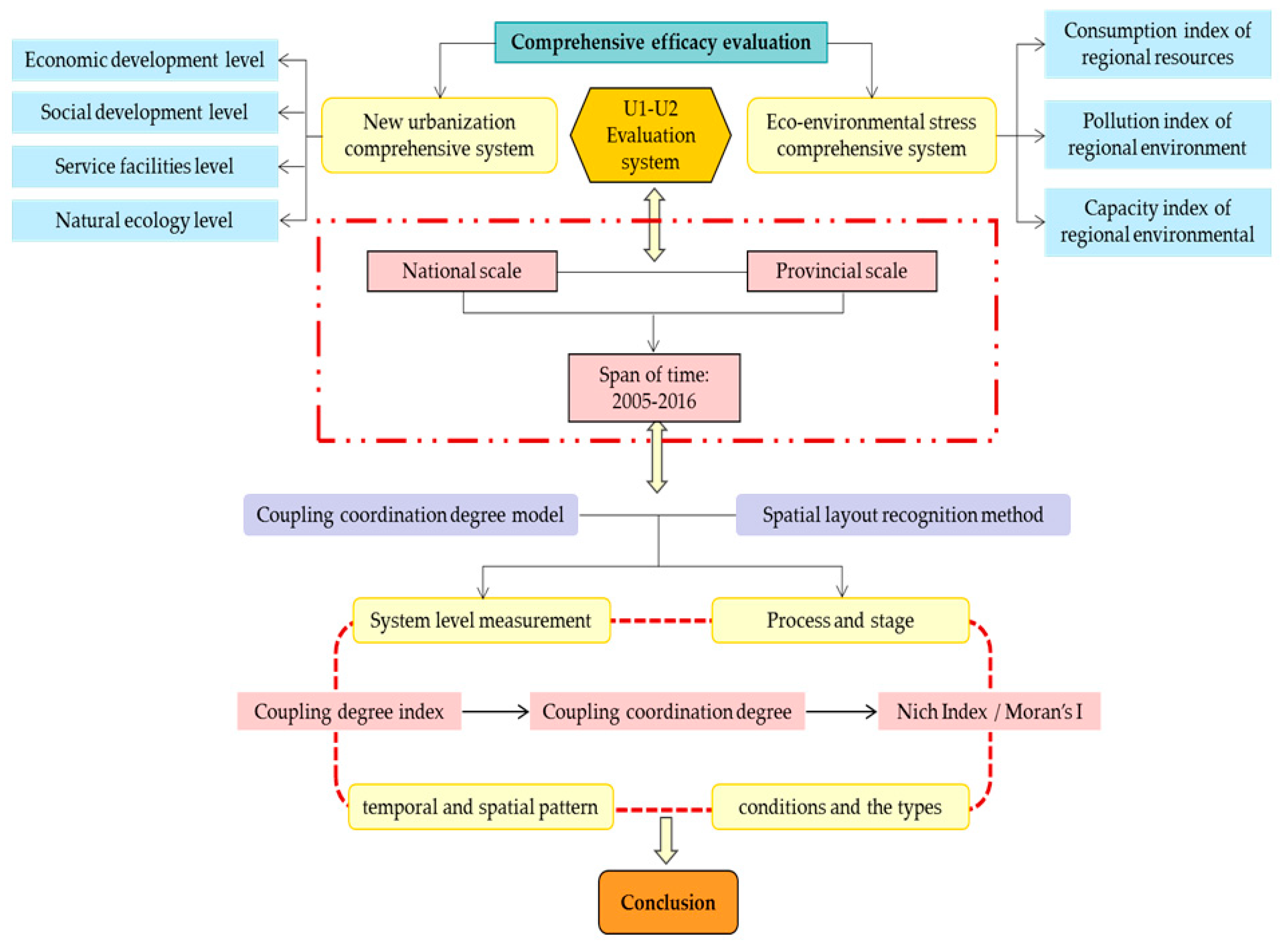
2.5. Research Framework
3. Results and Discussion
3.1. Temporal Dynamic Characteristic of Coupling Coordination Degree between New Urbanization and Eco-Environmental Stress in China: 2005–2016
3.2. Spatial Pattern of the Coupling Coordination Degree between New Urbanization and Eco-Environmental Stress in China: 2005–2016
3.2.1. Trend and Evolution Character of Coupling Relationship between New Urbanization and Eco-Environmental Stress in Different Provinces
3.2.2. Spatial Agglomeration Evolution Character of Coupling Coordination Degree between New Urbanization and Eco-Environmental Stress in China
4. Conclusions
Author Contributions
Funding
Conflicts of Interest
References
- Yang, X.J. China’s rapid urbanization. Science 2013, 342, 310. [Google Scholar] [CrossRef] [PubMed]
- Zhang, L.Q.; Cai, J.M.; Wang, Y. Advance in study on urbanization and urban eco-environment. Ecol. Environ. Sci. 2010, 19, 244–252. [Google Scholar]
- Wang, L.; Wei, H. The Impacts of Chinese Urbanization on Energy Consumption. Resour. Sci. 2014, 36, 1235–1243. [Google Scholar]
- Sorace, C.; Hurst, W. China’s phantom urbanization and the pathology of ghost cities. J. Contemp. Asia 2016, 46, 304–322. [Google Scholar] [CrossRef]
- Yao, S.M.; Zhang, P.Y.; Yu, C.; Li, G.Y.; Wang, C.X. The theory and practice of new urbanization in China. Sci. Geogr. Sin. 2014, 6, 641–647. [Google Scholar]
- Gu, S.Z.; Hu, Y.J.; Zhou, H. Ecological civilization construction: Scientific connotation and basic paths. Resour. Sci. 2013, 35, 2–13. [Google Scholar]
- Zhang, Y.; Yang, Q.Y.; Min, J. The quality evaluation and comparative analysis of new urbanization development in Chongqing, China. Econ. Geogr. 2016, 71, 817–828. [Google Scholar]
- Poelmans, L.; Van Rompaey, A.; Batelaan, O. Coupling urban expansion models and hydrological models: How important are spatial patterns? Land Use Policy 2010, 27, 965–975. [Google Scholar] [CrossRef]
- Shan, Z.R.; Huang, Y.P. An analysis of the concept, goals, contents, planning strategies and misunderstandings of new urbanization. Urban Plan. Forum 2013, 2, 16–22. [Google Scholar]
- Ma, L.; Jin, F.J.; Liu, Y. Spatial pattern and industrial sector structure analysis on the coupling and coordinating degree of regional economic development and environmental pollution in China. Acta Geogr. Sin. 2012, 67, 1299–1307. [Google Scholar]
- Shen, Q.J. Study on New Urbanization based on Ecological Civilization. Urban Plan. Forum 2013, 1, 29–36. [Google Scholar]
- Brown, D.L.; Cromartie, J.B.; Kulcsar, L.J. Micropolitan areas and the measurement of American urbanization. Popul. Res. Policy Rev. 2004, 23, 399–418. [Google Scholar] [CrossRef]
- Sanjib, D.; Mrinmoy, M.; Debasri, R. Determination of urbanization impact on rain water quality with the help of water quality index and urbanization index. In Impact of Climate Change on Natural Resource Management; Springer: Dordrecht, The Netherlands, 2010; pp. 131–142. [Google Scholar]
- Krajewski, P.; Solecka, I.; Mrozik, K. Forest Landscape Change and Preliminary Study on Its Driving Forces in Ślęża Landscape Park (Southwestern Poland) in 1883–2013. Sustainability 2018, 10, 4526. [Google Scholar] [CrossRef]
- Maraja, R.; Micha, S.; Jan, B.; Teja, T. Cultural Ecosystem Services Provided by Urban Green Change along an Urban-Periurban Gradient. Sustainability 2019, 11, 645. [Google Scholar]
- Fang, C.L.; Lu, D.D.; Zhang, H. Comprehensive measures and improvement of Chinese urbanization development quality. Geogr. Res. 2011, 30, 1931–1946. [Google Scholar]
- Chen, M.X.; Lu, D.D.; Zhang, H. Comprehensive evaluation and the driving factors of China’s urbanization. Acta Geogr. Sin. 2009, 64, 387–398. [Google Scholar]
- Rees, W.E. Revisiting carrying capacity: Area-based indicators of sustainability. Popul. Environ. 1996, 17, 195–215. [Google Scholar] [CrossRef]
- Talberth, J.; Bohara, A.K. Economic openness and green GDP. Ecol. Econ. 2006, 58, 743–758. [Google Scholar] [CrossRef]
- Zhang, J.; Lu, C.X.; Xie, G.D.; Chen, W.H.; Hu, X.Q. Energy consumption and the pressure of ecological environment research in Beijing. Resour. Sci. 2015, 37, 1133–1140. [Google Scholar]
- IHDP. Science Plan: Urbanization and Global Environmental Change; IHDP Report No. 15; IHDP Secretariat: Bonn, Germany, 2005. [Google Scholar]
- Deosthali, V. Assessment of impact of urbanization on climate: An application of bio-climatic index. Atmos. Environ. 1999, 33, 4125–4133. [Google Scholar] [CrossRef]
- Deplazes, P.; Hegglin, D.; Gloor, S.; Romig, T. Wilderness in the city: The urbanization of Echinococcus multilocularis. Trends Parasitol. 2004, 20, 77–84. [Google Scholar] [CrossRef] [PubMed]
- Grimm, N.B.; Faeth, S.H.; Golubiewski, N.E.; Redman, C.L.; Wu, J.; Bai, X.; Briggs, J.M. Global change and the ecology of cities. Science 2008, 319, 756–760. [Google Scholar] [CrossRef] [PubMed]
- Li, Y.; Li, Y.; Zhou, Y.; Shi, Y.; Zhu, X. Investigation of a coupling model of coordination between urbanization and the environment. J. Environ. Manag. 2012, 98, 127–133. [Google Scholar] [CrossRef] [PubMed]
- Vester, F.; Von Hesler, A. Ecology and Planning in Metropolitan Areas Sensitivity Model; Federal Environmental Agency: Berlin, Germany, 1980. [Google Scholar]
- Schoukens, H. Reconciliation ecology in practice: Legal and policy considerations when implementing temporary nature on undeveloped lands in the European Union. Land Use Policy 2017, 67, 178–189. [Google Scholar] [CrossRef]
- Huang, J.C.; Fang, C.L. Analysis of coupling mechanism and rules between urbanization and eco-environment. Geogr. Res. 2003, 22, 211–220. [Google Scholar]
- Wu, J.; Weber, B.A.; Partridge, M.D. Rural-Urban Interdependence: A Framework Integrating Regional, Urban, and Environmental Economic Insights. Am. J. Agric. Econ. 2017, 99, 464–480. [Google Scholar] [CrossRef]
- Fang, C.L.; Zhou, C.H.; Gu, C.L.; Chen, L.D.; Li, S.C. Theoretical analysis of interactive coupled effects between urbanization and eco-environment in mega-urban agglomerations. Acta Geogr. Sin. 2016, 71, 531–550. [Google Scholar] [CrossRef]
- Cocklin, C.; Keen, M. Urbanization in the Pacific: Environmental change, vulnerability and human security. Environ. Conserv. 2000, 27, 392–403. [Google Scholar] [CrossRef]
- Chen, M.; Lu, D.; Zha, L. The comprehensive evaluation of China’s urbanization and effects on resources and environment. J. Geogr. Sci. 2010, 20, 17–30. [Google Scholar] [CrossRef]
- Fang, C.L.; Bao, C.; Qiao, B. Urbanization Process and Urban Ecological Environment Effect; Science Press: Beijing, China, 2008. [Google Scholar]
- Song, J.B.; Wu, C.Y. The study on evaluation of coordinated development between urbanization and ecological environment among city cluster in the Yangtze River Delta. China Soft Sci. 2010, 2, 78–87. [Google Scholar]
- Li, J.F.; Yu, H.F.; Fu, Y.C.; Zhao, Y.L. Spatial-temporal changes of population-economy-land-society- ecology coordination level of urbanization and clustering: A case of Guangdong Province, China. Prog. Geogr. 2018, 37, 287–298. [Google Scholar]
- Zhang, Y.; Yang, Q.Y. An analysis of coupling between the bearing capacity of the ecological environment and the quality of new urbanization in Chongqing. Acta Geogr. Sin. 2016, 71, 817–828. [Google Scholar]
- Fei, C. The Measure Simulation and Improvement of China’s New Urbanization Quality. Finance Econ. 2014, 12, 8. [Google Scholar]
- Lv, D.; Ye, M.; Yang, Q. Summaries and reconstitution about new urbanization quality evaluation index system. Res. Financ. Econ. Issues 2014, 9, 72–78. [Google Scholar]
- Liu, Y.B.; Song, X.F. Analysis about coupling degree and forecast model of urbanization and ecological environment. J. China Min. Technol. Univ. 2005, 34, 91–96. [Google Scholar]
- Ma, L.B.; Niu, S.W.; Li, Y.X. Quantized analysis about urbanization and ecological environment coupling in Gansu Province, China. Urban Stud. 2010, 17, 52–58. [Google Scholar]
- Xu, F.L.; Zhao, S.; Du, T.T. Quantitative assessment for economic development stress status and trends of eco-environment. China Popul. Resour. Environ. 2004, 14, 30–36. [Google Scholar]
- Zhao, X.G.; Pan, Y.J.; Zhao, Q.Y. Decoupling analysis between regional economic growth and resources and environmental pressure based on view of scientific development: A case study of Yunnan province. Econ. Geogr. 2011, 31, 1196–1201. [Google Scholar]
- Li, F.; Liu, X.; Hu, D.; Wang, R.; Yang, W.; Li, D.; Zhao, D. Measurement indicators and an evaluation approach for assessing urban sustainable development: A case study for China’s Jining City. Landsc. Urban Plan. 2009, 90, 134–142. [Google Scholar] [CrossRef]
- Han, Z.L.; Zhang, Y.W. Temporal and spatial differences of the economic synthetic development ability in Northeast China. Econ. Geogr. 2010, 30, 716–722. [Google Scholar]
- Sun, P.J.; Ding, S.B.; Xiu, C.L. Analysis of population-economy-space urbanization and its coupled coordination in Beijing. Urban Plan. 2012, 36, 38–45. [Google Scholar]
- Ngai, K.L. An extended coupling model description of the evolution of dynamics with time in supercooled liquids and ionic conductors. J. Phys. Condens. Matter 2003, 15, S1107. [Google Scholar] [CrossRef]
- Liao, C.B. Quantitative judgment and classification system for coordinated development of environment and economy—A case study of the city group in the Pearl River Delta. Trop. Geogr. 1999, 19, 171–177. [Google Scholar]
- Zhang, X.D.; Chi, T.H. Differentiating and analysis of the coordination degree between economic development and environment of provinces (regions) in China. Geogr. Res. 2001, 20, 506–515. [Google Scholar]
- Anselin, L. Exploratory Spatial Data Analysis in a Geo-Computational Environment; Wiley: New York, NY, USA, 1981; pp. 77–94. [Google Scholar]
- Bailey, T.; Gatrell, A. Interactive Spatial Data Analysis; Longman: Harlow, UK, 1995. [Google Scholar]
- Anselin, L. Spatial Econometrics: Methods and Models; Kluwer Academic Publishers: Dordrecht, The Netherlands, 1998. [Google Scholar]




| System Layer | Factor Layer | Indictor Layer | Indictor Properties |
|---|---|---|---|
| New urbanization system NUR) | Economic development level (X1) | Per capita GDP (CNY) ——m1 | + |
| Three production ratio (%) ——m2 | + | ||
| Actual utilized foreign direct investment (104 CNY) ——m3 | + | ||
| Financial general public budget revenue (104 CNY) ——m4 | + | ||
| Total fixed assets investment (104 CNY) ——m5 | + | ||
| Social development level (X2) | Business total of posts and telecommunications (104 CNY) ——m6 | + | |
| Unemployment registration rate (%) ——m7 | - | ||
| Population of Internet users (104 person) ——m8 | + | ||
| Number of students in ordinary colleges and universities (person) ——m9 | + | ||
| Service facilities level (X3) | Per capita road area (m2) ——m10 | + | |
| Number of beds in medical and health institutions (units) ——m11 | + | ||
| Number of operating public steam (electric) vehicles at the end of the year (units) ——m12 | + | ||
| Density of highway network (km/km2) ——m13 | + | ||
| Natural ecology level (X4) | Per capita green area (m2) ——m14 | + | |
| Harmless treatment rate of domestic garbage (%) ——m15 | + | ||
| Eco-environmental stress system (EES) | Consumption Index of Regional Resources (Y1) | Per capita coal consumption (ton) ——m16 | - |
| Per capita crude oil consumption (ton) ——m17 | - | ||
| Per capita natural gas consumption (m3) ——m18 | - | ||
| Pollution Index of Regional Environment (Y2) | Per capita industrial wastewater discharge (ton) ——m19 | - | |
| Per capita sulfur dioxide emissions (ton) ——m20 | - | ||
| Per capita smoke emissions (ton) ——m21 | - | ||
| Capacity Index of Regional Environmental (Y3) | Forest coverage (%) ——m22 | + | |
| Per capita water supply (ton) ——m23 | + | ||
| Per capital energy production (104 ton) ——m24 | + |
| Category | D-value | Subclass |
|---|---|---|
| Coordination category (Zone of tolerance) | 0.90–1.00 | High coordination subclass |
| 0.80–0.89 | Well coordination subclass | |
| 0.70–0.79 | Middle coordination subclass | |
| 0.60–0.69 | Primary coordination subclass | |
| Transition category (Zone of reluctantly accept) | 0.50–0.59 | Reluctance coordination subclass |
| 0.40–0.49 | Near disorder recession subclass | |
| Imbalanced recessional category (Zone of unacceptable) | 0.30–0.39 | Light disorder recession subclass |
| 0.20–0.29 | Moderate disorder recession subclass | |
| 0.10–0.19 | Serious disorder recession subclass | |
| 0.00–0.09 | Extreme disorder recession subclass |
| Year | X1 | X2 | X3 | X4 | NUR | Y1 | Y2 | Y3 | EES | D-Value |
|---|---|---|---|---|---|---|---|---|---|---|
| 2005 | 0.115 | 0.051 | 0.210 | 0.128 | 0.504 | 0.255 | 0.354 | 0.209 | 0.818 | 0.395 |
| 2006 | 0.124 | 0.060 | 0.218 | 0.119 | 0.521 | 0.258 | 0.266 | 0.198 | 0.722 | 0.389 |
| 2007 | 0.141 | 0.073 | 0.232 | 0.144 | 0.591 | 0.263 | 0.265 | 0.198 | 0.726 | 0.404 |
| 2008 | 0.160 | 0.086 | 0.248 | 0.149 | 0.643 | 0.265 | 0.262 | 0.198 | 0.726 | 0.413 |
| 2009 | 0.173 | 0.099 | 0.257 | 0.162 | 0.690 | 0.276 | 0.262 | 0.198 | 0.736 | 0.422 |
| 2010 | 0.193 | 0.111 | 0.269 | 0.171 | 0.743 | 0.286 | 0.263 | 0.182 | 0.731 | 0.429 |
| 2011 | 0.215 | 0.094 | 0.283 | 0.175 | 0.766 | 0.307 | 0.274 | 0.196 | 0.777 | 0.439 |
| 2012 | 0.230 | 0.101 | 0.298 | 0.182 | 0.811 | 0.329 | 0.281 | 0.178 | 0.787 | 0.447 |
| 2013 | 0.250 | 0.110 | 0.313 | 0.187 | 0.860 | 0.344 | 0.282 | 0.179 | 0.805 | 0.456 |
| 2014 | 0.265 | 0.117 | 0.325 | 0.191 | 0.898 | 0.355 | 0.281 | 0.164 | 0.800 | 0.460 |
| 2015 | 0.287 | 0.129 | 0.337 | 0.196 | 0.948 | 0.387 | 0.292 | 0.162 | 0.841 | 0.472 |
| 2016 | 0.300 | 0.150 | 0.320 | 0.200 | 0.970 | 0.422 | 0.291 | 0.167 | 0.881 | 0.484 |
| Year | Indicator | Moran’s I | Z-Score | Significant Test |
|---|---|---|---|---|
| 2005 | New urbanization | 0.381 | 4.312 | 1% |
| Eco-environmental stress | 0.243 | 2.585 | 1% | |
| Coupling coordination degree | 0.306 | 3.370 | 1% | |
| 2010 | New urbanization | 0.240 | 3.571 | 1% |
| Eco-environmental stress | 0.144 | 2.275 | 5% | |
| Coupling coordination degree | 0.406 | 4.202 | 1% | |
| 2016 | New urbanization | 0.304 | 3.184 | 1% |
| Eco-environmental stress | −0.007 | −0.343 | Reject | |
| Coupling coordination degree | 0.270 | 2.743 | 1% |
© 2019 by the authors. Licensee MDPI, Basel, Switzerland. This article is an open access article distributed under the terms and conditions of the Creative Commons Attribution (CC BY) license (http://creativecommons.org/licenses/by/4.0/).
Share and Cite
Yao, L.; Li, X.; Li, Q.; Wang, J. Temporal and Spatial Changes in Coupling and Coordinating Degree of New Urbanization and Ecological-Environmental Stress in China. Sustainability 2019, 11, 1171. https://doi.org/10.3390/su11041171
Yao L, Li X, Li Q, Wang J. Temporal and Spatial Changes in Coupling and Coordinating Degree of New Urbanization and Ecological-Environmental Stress in China. Sustainability. 2019; 11(4):1171. https://doi.org/10.3390/su11041171
Chicago/Turabian StyleYao, Li, Xiaolu Li, Qiao Li, and Jiankang Wang. 2019. "Temporal and Spatial Changes in Coupling and Coordinating Degree of New Urbanization and Ecological-Environmental Stress in China" Sustainability 11, no. 4: 1171. https://doi.org/10.3390/su11041171
APA StyleYao, L., Li, X., Li, Q., & Wang, J. (2019). Temporal and Spatial Changes in Coupling and Coordinating Degree of New Urbanization and Ecological-Environmental Stress in China. Sustainability, 11(4), 1171. https://doi.org/10.3390/su11041171

