Predicting At-Risk Students Using Clickstream Data in the Virtual Learning Environment
Abstract
1. Introduction
- Firstly, we intended to leverage deep learning models by transforming the dataset into a sequential format by assembling students’ engagement with the virtual learning environment (VLE) weekly.
- Secondly, we delivered an understanding of the behavior of students at risk of failure, contributing to the decision making policies to devise early intervention strategies to improve student performance, enforcing student retention.
- Lastly, ascertaining the effectiveness of the deployed deep LSTM model in the early prediction of at-risk students compared to conventional approaches.
2. Literature Review
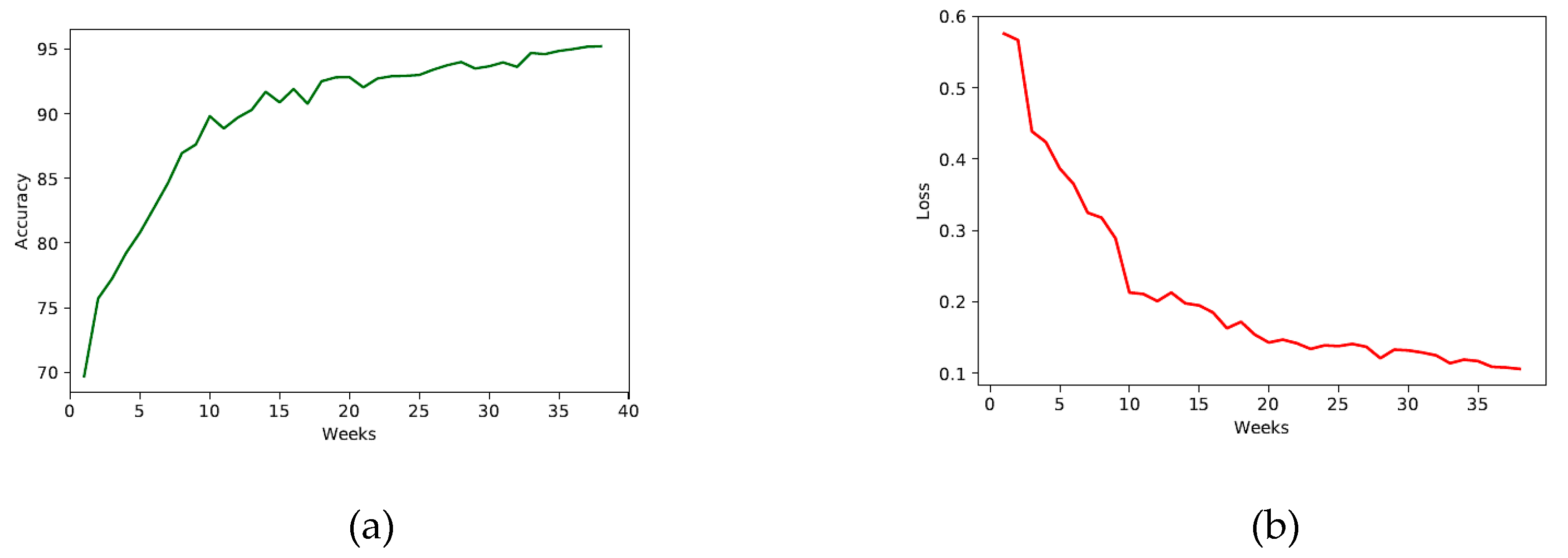
3. Data and Experimentation
3.1. Data Preprocessing
3.2. Approach
3.3. Experimentation and Evaluation
3.4. Evaluation with Baseline
3.5. Implication of Results
4. Concluding Remarks, Limitations, and Future Extensions
Author Contributions
Funding
Conflicts of Interest
References
- Yi, C.; Kang-Yi, C. Predictive analytics approach to improve and sustain college students’ non-cognitive skills and their educational outcome. Sustainability 2018, 10, 4012. [Google Scholar] [CrossRef]
- Schumacher, C.; Ifenthaler, D. Features students really expect from learning analytics. Comput. Hum. Behav. 2018, 78, 397–407. [Google Scholar] [CrossRef]
- Viberg, O.; Hatakka, M.; Bälter, O.; Mavroudi, A. The current landscape of learning analytics in higher education. Comput. Hum. Behav. 2018, 89, 98–110. [Google Scholar] [CrossRef]
- Hu, Q.; Rangwala, H. Course-Specific Markovian Models for Grade Prediction. In Advances in Knowledge Discovery and Data Mining. PAKDD 2018. Lecture Notes in Computer Science; Phung, D., Tseng, V., Webb, G., Ho, B., Ganji, M., Rashidi, L., Eds.; Springer: Cham, Germany, 2018; Volume 10938, pp. 29–41. [Google Scholar]
- Polyzou, A.; Karypis, G. Grade prediction with course and student specific models. In Pacific-Asia Conference on Knowledge Discovery and Data Mining; Springer: Cham, Germany, 2016; pp. 89–101. [Google Scholar]
- Baker, R.S.; Inventado, P.S. Educational data mining and learning analytics. In Learning Analytics; Springer: New York, NY, USA, 2014; pp. 61–75. [Google Scholar]
- Daniel, B.K. Big Data in Higher Education: The Big Picture. In Big Data and Learning Analytics in Higher Education; Daniel, B.K., Ed.; Springer: Cham, Germany, 2017; pp. 19–28. [Google Scholar]
- Rienties, B.; Boroowa, A.; Cross, S.; Kubiak, C.; Mayles, K.; Murphy, S. Analytics4Action Evaluation Framework: A Review of Evidence-Based Learning Analytics Interventions at the Open University UK. Available online: https://eric.ed.gov/?id=EJ1089327 (accessed on 16 December 2019).
- Palmer, S. Modelling engineering student academic performance using academic analytics. Int. J. Eng. Educ. 2013, 29, 132–138. [Google Scholar]
- Coelho, O.B.; Silveira, I. Deep Learning Applied to Learning Analytics and Educational Data Mining: A Systematic Literature Review. Proceedings of the Brazilian Symposium on Computers in Education (Simpósio Brasileiro de Informática na Educação-SBIE), Nova Scotia, Canada; 2017. Available online: https://br-ie.org/pub/index.php/sbie/article/view/7543 (accessed on 16 December 2019).
- Poplin, R.; Varadarajan, A.V.; Blumer, K. Prediction of cardiovascular risk factors from retinal fundus photographs via deep learning. Nat. Biomed. Eng. 2018, 2, 158. [Google Scholar] [CrossRef] [PubMed]
- Guo, B.; Zhang, R.; Xu, G.; Shi, C.; Yang, L. Predicting Students Performance in Educational Data Mining. In Proceedings of the 2015 International Symposium on Educational Technology (ISET), Wuhan, China, 27–29 July 2015. [Google Scholar]
- Corrigan, O.; Smeaton, A.F. A Course Agnostic Approach to Predicting Student Success from VLE Log Data Using Recurrent Neural Networks. In Proceedings of the European Conference on Technology Enhanced Learning, Tallinn, Estonia, 12–15 September 2017; pp. 545–548. [Google Scholar]
- Li, J.; Wong, Y.; Kankanhalli, M.S. Multi-stream Deep Learning Framework for Automated Presentation Assessment. In Proceedings of the 2016 IEEE International Symposium on Multimedia (ISM), San Jose, CA, USA, 11–13 December 2016. [Google Scholar]
- Gross, E.; Wshah, S.; Simmons, I.; Skinner, G. A Handwriting Recognition System for the Classroom. In Proceedings of the Fifth International Conference on Learning Analytics and Knowledge, Poughkeepsie, NY, USA, 16–20 March 2015. [Google Scholar]
- Wang, L.; Sy, A.; Liu, L.; Piech, C. Deep Knowledge Tracing on Programming Exercises. In Proceedings of the Fourth (2017) ACM Conference on Learning@ Scale, Cambridge, MA, USA, 20–21 April 2017. [Google Scholar]
- Davis, H.C.; Dickens, K.; Leon Urrutia, M.; Vera, S.; del Mar, M.; White, S. MOOCs for Universities and Learners an Analysis of Motivating Factors. In Proceedings of the 6th International Conference on Computer Supported Education, Barcelona, Spain, 1–3 April 2014. [Google Scholar]
- Hone, K.S.; El Said, G.R. Exploring the factors affecting MOOC retention: A survey study. Comput. Educ. 2016, 98, 157–168. [Google Scholar] [CrossRef]
- Fidalgo-Blanco, Á.; Sein-Echaluce, M.L.; García-Peñalvo, F.J.; Conde, M.Á. Using learning analytics to improve teamwork assessment. Comput. Hum. Behav. 2015, 47, 149–156. [Google Scholar] [CrossRef]
- Khan, I.U.; Hameed, Z.; Yu, Y.; Islam, T.; Sheikh, Z.; Khan, S.U. Predicting the acceptance of MOOCs in a developing country: Application of task-technology fit model, social motivation, and self-determination theory. Telemat. Inform. 2018, 35, 964–978. [Google Scholar] [CrossRef]
- Bydžovská, H.A. Comparative Analysis of Techniques for Predicting Student Performance. In Proceedings of the 9th International Conference on Educational Data Mining 2016, Raleigh, NC, USA, 29 June–2 July 2016. [Google Scholar]
- Morsy, S.; Karypis, G. Cumulative Knowledge-based Regression Models for Next-Term Grade Prediction. In Proceedings of the 2017 SIAM International Conference on Data Mining, Houston, TX, USA, 27–29 April 2017. [Google Scholar]
- Marbouti, F.; Diefes-Dux, H.A.; Madhavan, K. Models for early prediction of at-risk students in a course using standards-based grading. Comput. Educ. 2016, 103, 1–15. [Google Scholar] [CrossRef]
- Marbouti, M.F.; Diefes-Dux, H.A. Building course-specific regression-based models to identify at-risk students. Age 2015, 26, 1. [Google Scholar]
- Leitner, P.; Khalil, M.; Ebner, M. Learning analytics in higher education—A literature review. In Learning Analytics: Fundaments, Applications, and Trends; Springer: Houston, TX, USA, 27–29 April 2017; pp. 1–23. [Google Scholar]
- LeCun, Y.; Bengio, Y.; Hinton, G. Deep learning. Nature 2015, 521, 436. [Google Scholar] [CrossRef] [PubMed]
- Okubo, F.; Yamashita, T.; Shimada, A.; Ogata, H. A Neural Network Approach for Students’ Performance Prediction. In Proceedings of the Seventh International Learning Analytics & Knowledge Conference, Vancouver, BC, Canada, 13–17 March 2017. [Google Scholar]
- Fei, M.; Yeung, D.Y. Temporal Models for Predicting Student Dropout in Massive Open Online Courses. In Proceedings of the 2015 IEEE International Conference on Data Mining Workshop (ICDMW), Atlantic, NJ, USA, 14–17 November 2015. [Google Scholar]
- Klampfer, A. Virtual/Augmented Reality in Education Analysis of the Potential Applications in the Teaching/Learning Process. Available online: https://www.researchgate.net/publication/318680101_VirtualAugmented_Reality_in_Education_Analysis_of_the_Potential_Applications_in_the_TeachingLearning_Process (accessed on 28 November 2019).
- Gettinger, M.; Kohler, K.M. Process-outcome approaches to classroom management and effective teaching. In Handbook of Classroom Management; Routledge: Abingdon, UK, 2013; pp. 83–106. [Google Scholar]
- Klampfer, A.; Köhler, T. Learners’ and teachers’ motivation toward using e-portfolios. An empirical investigation. Int. J. Cont. Eng. Educ. Life-Long Learn. 2015, 25, 189. [Google Scholar] [CrossRef]
- Kuzilek, J.; Hlosta, M.; Zdrahal, Z. Open university learning analytics dataset. Sci. Data 2017, 4, 170–171. [Google Scholar] [CrossRef] [PubMed]
- Nielsen, M.A. Neural Networks and Deep Learning; Determination Press: San Francisco, CA, USA, 2015. [Google Scholar]
- Zhang, G.; Patuwo, B.E.; Hu, M.Y. Forecasting with artificial neural networks: The state of the art. Int. J. Forecast. 1998, 14, 35–62. [Google Scholar] [CrossRef]
- Karpathy, A. The Unreasonable Effectiveness of Recurrent Neural Networks. Available online: http://karpathy.github.io/2015/05/21/rnn-effectiveness/ (accessed on 27 November 2019).
- Sak, H.; Senior, A.; Beaufays, F. Long Short-term Memory Recurrent Neural Network Architectures for Large Scale Acoustic Modeling. In Proceedings of the Fifteenth Annual Conference of the International Speech Communication Association, Singapore, 14–18 September 2014. [Google Scholar]
- Graves, A.; Schmidhuber, J. Framewise phoneme classification with bidirectional LSTM and other neural network architectures. Neural Netw. 2005, 18, 602–610. [Google Scholar] [CrossRef] [PubMed]
- Okubo, F.; Yamashita, T.; Shimada, A.; Konomi, S. Students’ Performance Prediction Using Data of Multiple Courses by Recurrent Neural Network. In Proceedings of the 25th International Conference on Computers in Education, Christchurch, New Zealand, 4–8 December 2017. [Google Scholar]
- Ballesteros, M.; Dyer, C.; Smith, N.A. Improved Transition-Based Parsing by Modeling Characters Instead of Words with LSTMs. Available online: https://arxiv.org/abs/1508.00657 (accessed on 27 November 2019).
- Srivastava, N.; Hinton, G.; Krizhevsky, A.; Sutskever, I.; Salakhutdinov, R. Dropout: A simple way to prevent neural networks from overfitting. J. Mach. Learn. Res. 2014, 15, 1929–1958. [Google Scholar]
- Ananiadou, S.; Thompson, P.; Nawaz, R. Enhancing Search: Events and Their Discourse Context. In International Conference on Intelligent Text Processing and Computational Linguistics; Springer: Berlin, Germany, 2013; pp. 318–334. [Google Scholar]
- Shardlow, M.; Batista-Navarro, R.; Thompson, P.; Nawaz, R.; McNaught, J.; Ananiadou, S. Identification of Research Hypotheses and New Knowledge from Scientific Literature. Available online: https://bmcmedinformdecismak.biomedcentral.com/articles/10.1186/s12911-018-0639-1 (accessed on 27 November 2019).
- Hassan, S.U.; Visvizi, A.; Waheed, H. The ‘who’ and the ‘what’ in international migration research: data-driven analysis of Scopus-indexed scientific literature. Behav. Inf. Technol. 2019, 38, 924–939. [Google Scholar]
- Jahangir, M.; Afzal, H.; Ahmed, M.; Khurshid, K.; Nawaz, R. An Expert System for Diabetes Prediction Using Auto Tuned Multi-layer Perceptron. In Proceedings of the 2017 Intelligent Systems Conference (IntelliSys), London, UK, 7–8 September 2017. [Google Scholar]
- Batista-Navarro, R.; Theresa, G.K.; Mihăilă, C.; Thompson, P.; Rak, R.; Nawaz, R.; Korkontzelos, I.; Ananiadou, S. Facilitating the analysis of discourse phenomena in an interoperable NLP platform. In International Conference on Intelligent Text Processing and Computational Linguistics; Springer: Berlin/Heidelberg, Germany, 2013; pp. 559–571. [Google Scholar]






© 2019 by the authors. Licensee MDPI, Basel, Switzerland. This article is an open access article distributed under the terms and conditions of the Creative Commons Attribution (CC BY) license (http://creativecommons.org/licenses/by/4.0/).
Share and Cite
Aljohani, N.R.; Fayoumi, A.; Hassan, S.-U. Predicting At-Risk Students Using Clickstream Data in the Virtual Learning Environment. Sustainability 2019, 11, 7238. https://doi.org/10.3390/su11247238
Aljohani NR, Fayoumi A, Hassan S-U. Predicting At-Risk Students Using Clickstream Data in the Virtual Learning Environment. Sustainability. 2019; 11(24):7238. https://doi.org/10.3390/su11247238
Chicago/Turabian StyleAljohani, Naif Radi, Ayman Fayoumi, and Saeed-Ul Hassan. 2019. "Predicting At-Risk Students Using Clickstream Data in the Virtual Learning Environment" Sustainability 11, no. 24: 7238. https://doi.org/10.3390/su11247238
APA StyleAljohani, N. R., Fayoumi, A., & Hassan, S.-U. (2019). Predicting At-Risk Students Using Clickstream Data in the Virtual Learning Environment. Sustainability, 11(24), 7238. https://doi.org/10.3390/su11247238

