An Evaluation Method of Green Development for Chemical Enterprises
Abstract
:1. Introduction
2. Methods
2.1. Material Flow Analysis
2.2. Analytic Hierarchy Process
2.3. Evaluation Index of Enterprise Green Development
- Objective
- Systematic
- Scientific
- Comparable
- Operability
2.3.1. Economic Index
2.3.2. Resource Index
2.3.3. Environment Index
2.3.4. Energy Index
2.3.5. Green Development Degree
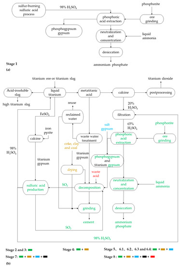
3. Case Study
4. Results and Discussion
4.1. Results of the Green Development Degree
4.2. Analysis of the Economy Contribution
4.3. Analysis of the Resource Contribution
4.4. Analysis of the Environmental Contribution
4.5. Analysis of the Energy Contribution
5. Conclusions
Author Contributions
Funding
Acknowledgments
Conflicts of Interest
References
- Cui, J.; Zhang, D.; Lv, Y.; Ding, M. Talking about the Present Situation of China’s Coal Chemical Industry and the Development Trend of the 13th Five-Year Plan. Henan Chem. Ind. 2018, 35, 8–12. [Google Scholar]
- Lin, H. Environmental status and development trend of the chemical industry. Chem. Eng. Des. Commun. 2018, 44, 195. [Google Scholar]
- Fu, C.; Wang, F. Environmental Protection of Chemical Enterprises and Treatment of Three Wastes. Shandong Chem. Ind. 2017, 46, 181–182. [Google Scholar]
- Hu, R.; Wu, L. Analysis of the status quo of Chinese chemical enterprises. Chem. Enterp. Manag. 2018, 24, 4. [Google Scholar]
- Anastas, P.T.; Warner, J.C. Principles of Green Chemistry. Sustain. Ind. 1998, 01, 29–56. [Google Scholar]
- Dong, X. The current situation and development strategy of environmental protection in China’s chemical industry. Chem. Eng. Des. Commun. 2018, 44, 188–208. [Google Scholar]
- Zhe, L.; Yong, G.; Hung-Suck, P.; Huijuan, D.; Liang, D.; Tsuyoshi, F. An emergy-based hybrid method for assessing industrial symbiosis of an industrial park. J. Clean. Prod. 2016, 114, 132–140. [Google Scholar] [CrossRef]
- Cheng, L. The significance, difficulties and safeguards of promoting green development under the new economic normal. MYKJ 2016, 9, 240. [Google Scholar]
- Constable, D.J.C.; Curzons, A.D.; Cunningham, V.L. Metrics to ‘green’ chemistry—Which are the best? Green Chem. 2002, 4, 521–527. [Google Scholar] [CrossRef]
- Jiménezgonzález, C.; Constable, D.J.; Ponder, C.S. Evaluating the “greenness” of chemical processes and products in the pharmaceutical industry—A green metrics primer. Chem. Soc. Rev. 2012, 41, 1485–1498. [Google Scholar] [CrossRef]
- Sheldon, R.A. Green chemistry and resource efficiency: Towards a green economy. Green Chem. 2016, 18, 3180–3183. [Google Scholar] [CrossRef]
- Marek, T.; Mariusz, M.; Agnieszka, G.U.; Jacek, N.N. Green Chemistry Metrics with Special Reference to Green Analytical Chemistry. Molecules 2015, 20, 10928–10946. [Google Scholar]
- Tickner, J.A.; Becker, M. Mainstreaming green chemistry: The need for metrics. Curr. Opin. Green Sustain. Chem. 2016, 1, 1–4. [Google Scholar] [CrossRef]
- Mustapha, M.A.; Manan, Z.A.; Wan Alwi, S.R. A new green index as an overall quantitative green performance indicator of a facility. Clean Technol. Environ. Policy 2016, 45, 1–11. [Google Scholar] [CrossRef]
- Ga Uszka, A.; Migaszewski, Z.A.M.; Konieczka, P.; Nik, J.N. Analytical Eco-Scale for assessing the greenness of analytical procedures. Trends Anal. Chem. 2012, 37, 61–72. [Google Scholar] [CrossRef]
- Sheldon, R.A. Metrics of Green Chemistry and Sustainability: Past, Present and Future. ACS Sustain. Chem. Eng. 2017, 6, 32–48. [Google Scholar] [CrossRef]
- Jimenez-Gonzalez, C.; Ponder, C.S.; Broxterman, Q.B.; Manley, J.B. Using the Right Green Yardstick: Why Process Mass Intensity Is Used in the Pharmaceutical Industry To Drive More Sustainable Processes. Org. Process Res. Dev. 2011, 15, 912–917. [Google Scholar] [CrossRef]
- Chen, X.; Qiao, L. Material Flow Analysis of China’s Economic-Environment System. J. Natl. Resour. 2000, 15, 17–23. [Google Scholar]
- Brunner, P.H.; Rechberger, H. Practical handbook of material flow analysis. Int. J. Life Cycle Assess. 2004, 9, 337–338. [Google Scholar] [CrossRef]
- Shi, Y.; Yang, J.; Liu, J.; Chen, B.; Wang, R. Analysis of Research Methods of Material Metabolism in Eco-industrial Park Based on MFA. Acta Ecol. Sin. 2010, 30, 228–237. [Google Scholar]
- Ramanathan, R. A note on the use of the analytic hierarchy process for environmental impact assessment. J. Environ. Manag. 2001, 63, 27–35. [Google Scholar] [CrossRef] [PubMed]
- Handfield, R.; Walton, S.V.; Sroufe, R.; Melnyk, S.A. Applying environmental criteria to supplier assessment: A study in the application of the Analytical Hierarchy Process. Eur. J. Oper. Res. 2002, 141, 70–87. [Google Scholar] [CrossRef]
- Curzons, A.D.; Mortimer, D.N.; Constable, D.J.C.; Cunningham, V.L. So you think your process is green, how do you know?—Using principles of sustainability to determine what is green—A corporate perspective. Green Chem. 2001, 3, 1–6. [Google Scholar] [CrossRef]
- Li, C. Construction and Application of Retrospective Evaluation Index System for Environmental Performance of Eco-industrial Demonstration Park. Master’s Thesis, Shandong University, Jinan, China, 2014. [Google Scholar]
- Zhao, T.; Yang, L.; Yin, Y. Comprehensive evaluation of eco-industrial park. Chin. Agric. Mech. 2009, 1, 35–38. [Google Scholar]
- Deng, J. Research on Evaluation Index System and Evaluation Method of Eco-industrial Park. Master’s Thesis, Xi’an University of Science and Technology, Xi’an, China, 2004. [Google Scholar]
- Wu, X.; Wang, Y.; Liu, N.; Gao, Q.; Lu, G. Evaluation of Industrial Park Circular Economy Development Based on Ecological Efficiency Theory and TOPSIS Method. Chin. J. Ecol. 2008, 27, 2203–2208. [Google Scholar]
- Gao, Y. Research on Evaluation Index System and Evaluation Method of Eco-industrial Park. Master’s Thesis, Harbin Engineering University, Harbin, China, 2007. [Google Scholar]
- Yang, T.; Ren, Y.; Shi, L.; Wang, G. The circular transformation of chemical industrial parks: An integrated evaluation framework and 20 cases in China. J. Clean. Prod. 2018, 196, 763–772. [Google Scholar] [CrossRef]
- Axon, S.; James, D. The UN Sustainable Development Goals: How can sustainable chemistry contribute? A view from the chemical industry. Curr. Opin. Green Sustain. Chem. 2018, 13, 140–145. [Google Scholar] [CrossRef]
- Qin, Y.; Li, M.; De, G.; Huang, L.; Yang, S.; Tan, Q.; Tan, Z.; Zhou, F. Research on Green Management Effect Evaluation of Power Generation Enterprises in China Based on Dynamic Hesitation and Improved Extreme Learning Machine. Processes 2019, 7, 474. [Google Scholar] [CrossRef]
- Wang, B.; Wu, Y.; Zhao, J. Comprehensive evaluation on low-carbon development of coal enterprise groups. Environ. Sci. Pollut. Res. 2019, 26, 17939–17949. [Google Scholar] [CrossRef]
- Han, Y.; Lu, Z.; Chen, S. A hybrid inconsistent sustainable chemical industry evaluation method. J. Ind. Manag. Optim. 2019, 15, 1225–1239. [Google Scholar] [CrossRef]
- Guo, L. Research on Comprehensive Evaluation Method of Technology and Economy of Energy Supply System. In Proceedings of the 2018 4th International Conference on Environmental Science and Material Application, Xi’an, China, 15–16 December 2019; pp. 32206–32207. [Google Scholar]
- Tao, S. Model of Green Evaluation Index of PetroChemical Enterprises by Consistency AHP; ICSP: Weihai, China, 2019; pp. 52008–52009. [Google Scholar]
- Miao, Y.; Kang, R.; Chen, X. Level Evaluation of Ecological Sustainable Development of Chemical Enterprises. In Proceedings of the 2nd International Symposium on Resource Exploration and Environmental Science, Ordos, China, 28–29 April 2018; pp. 32004–32008. [Google Scholar]
- Wang, L. Research on the Development Model of Regional Circular Economy. Ph.D. Thesis, Ocean University of China, Qingdao, China, 2005. [Google Scholar]
- Ren, J.; Qian, F.; Liu, P. Regional resource output rate accounting method and empirical research. China Popul. Resour. Environ. 2017, 27, 152–154. [Google Scholar]
- Qian, Y.; Li, H. Empirical Study on Zhejiang Province’s Manufacturing Resource Output Rate. Zhejiang Stat. 2007, 2, 10–12. [Google Scholar]
- Feng, Z. Resource output rate: An important indicator of green transformation. China Econ. Wkly. 2011, 14, 20–21. [Google Scholar]
- Zhao, J. Analysis of the Survey of Regional Resource Output Rate in Taiyuan City. Technol. Innov. Product. 2013, 8, 17–19. [Google Scholar]
- Lu, Z. How was the miracle created?—Report from Lubei Chemical Co., Ltd. Zhongguo Huagong 1996, 11, 42–43. [Google Scholar]
- She, C. Research on Circular Economy Model of Lubei Chemical Industry Group—The Birth and Development of Legal Licensing System. Mod. Bus. Trade Ind. 2007, 3, 16–17. [Google Scholar]
- Li, C.; Li, X.; Hou, M. Lubei Chemical: “Three Degrees” to Build an Eco-industrial Symbiosis System. China Economic Times, 8 August 2006; C2. [Google Scholar]
- Liu, D.; Wang, Z. Lubei: Creating a circular economy model in the park. Chem. Enterp. Manag. 2008, 9, 13–14. [Google Scholar]
- Lu, Z.; Wang, W. The Dream of Recycling with High-tech Round Resources—Recording the Road of Developing Circular Economy of Shandong Lubei Enterprise Group. Chem. Enterp. Manag. 2003, 1, 48–49. [Google Scholar]
- Sun, J. Shandong Lubei Enterprise Group Corporation. Eng. Sci. 1999, 2, 95–96. [Google Scholar]
- Sun, J. Shandong Lubei Enterprise Group Corporation. Sulphuric Acid Ind. 2014, 5, 75. [Google Scholar]
- Bao, S.; Gao, Q.; Zhang, H. Titanium white waste acid high efficiency and high value utilization industrial practice. Shandong Chem. Ind. 2014, 43, 117–120. [Google Scholar]
- Li, B. Research on Industrial Waste Management Model and Its Resource Utilization Approach. Masters’ Thesis, Chongqing University, Chongqing, China, 2003. [Google Scholar]
- Deng, Q.; Wang, Q.; Huang, Q.; Wang, Q. Study on Optimization Model of Industrial Solid Waste Recycling. Metal. Mine 2010, 407, 171–174. [Google Scholar]
- Chatterjee, D.K. Intergovernmental Panel on Climate Change; Springer: Dordrecht, The Netherlands, 2011; p. 57. [Google Scholar]
- Haigh, E. The Earth’s Biosphere: Evolution, Dynamics, and Change. Ann. Assoc. Am. Geogr. 2003, 93, 753–755. [Google Scholar]
- Keinonen, T.; Kärkkäinen, S.; Kukkonen, J.; Vesala, P.; Hurri, A. What Is the Greenhouse Effect? Fifth Graders’ Ideas. Int. J. Learn. 2009, 16, 415–430. [Google Scholar]




| Target | Criterion | Weight | Index | Category |
|---|---|---|---|---|
| Economy | 0.329 | Gross profit percentage | Positive | |
| Resource | 0.200 | Substance efficiency | Positive | |
| Resource productivity | Positive | |||
| GDD | Environment | 0.329 | Waste gas emission | Negative |
| Wastewater emission | Negative | |||
| Integrated utilization of solid waste (Industrial residue) | Positive | |||
| Energy | 0.142 | Energy consumption | Negative |
| Stage | 1 | 2 | 3 | 4 | 5 | 6.1 | 6.2 | 6.3 | 6.4 | 7 | 8 |
|---|---|---|---|---|---|---|---|---|---|---|---|
| gross profit percentage/% | 8.919 | 11.62 | 13.35 | 13.35 | 13.35 | 15.12 | 16.6 | 17.24 | 17.46 | 18.49 | 18.68 |
| utilization of P/% | 88.66 | 88.66 | 92.71 | 92.71 | 92.71 | 93.09 | 95.04 | 94.73 | 95.48 | 96.86 | 96.86 |
| cycle index of S/% | 0 | 87 | 87.77 | 87.77 | 90.02 | 90.48 | 91.02 | 91.7 | 92.39 | 92.79 | 92.79 |
| resource productivity/yuan·t−1 | 354.2 | 438.5 | 453.4 | 453.4 | 453.4 | 453.4 | 464.2 | 482 | 484 | 853.6 | 871.2 |
| SO2 emission/t·billion yuan−1 | 20.15 | 1.544 | 1.431 | 1.431 | 1.78 | 0.8511 | 0.7699 | 0.918 | 0.7409 | 0.2925 | 0.2866 |
| CO2 emission/t·billion yuan−1 | 3370 | 15,272 | 13,746 | 13,746 | 13,201 | 13,201 | 11,942 | 14,238 | 12,641 | 5253 | 5147 |
| integrated utilization of solid waste/% | 0 | 95.06 | 95.43 | 102.5 | 102 | 102 | 98.51 | 100.5 | 98.97 | 99 | 98.73 |
| energy consumption/t·ten thousand yuan−1 | 1.773 | 1.614 | 1.625 | 1.625 | 2.051 | 2.051 | 1.967 | 1.936 | 2.544 | 1.651 | 1.954 |
| Stage | 1 | 2 | 3 | 4 | 5 | 6.1 | 6.2 | 6.3 | 6.4 | 7 | 8 |
|---|---|---|---|---|---|---|---|---|---|---|---|
| Igross profit percentage | 149.5 | 194.8 | 223.8 | 223.8 | 223.8 | 253.5 | 278.3 | 289.0 | 292.7 | 310.0 | 313.2 |
| Iutilization of P | 155.5 | 155.5 | 162.6 | 162.6 | 162.6 | 163.3 | 166.7 | 166.2 | 167.5 | 169.9 | 169.9 |
| Iresource productivity | 12.15 | 15.04 | 15.55 | 15.55 | 15.55 | 15.55 | 15.92 | 16.53 | 16.60 | 29.27 | 29.88 |
| ISO2 emission | 13.45 | 175.5 | 189.4 | 189.4 | 152.2 | 318.4 | 351.9 | 295.2 | 365.7 | 928.1 | 944.3 |
| ICO2 emission | 34.60 | 7.636 | 8.484 | 8.484 | 8.834 | 8.834 | 9.766 | 8.190 | 9.225 | 22.20 | 22.66 |
| Iintegrated utilization of solid waste | 0 | 157.6 | 158.3 | 169.9 | 169.1 | 169.1 | 163.4 | 166.6 | 164.1 | 164.2 | 163.7 |
| Ienergy consumption | 34.96 | 38.42 | 38.16 | 38.16 | 30.22 | 30.22 | 31.52 | 32.02 | 24.37 | 37.54 | 31.73 |
© 2019 by the authors. Licensee MDPI, Basel, Switzerland. This article is an open access article distributed under the terms and conditions of the Creative Commons Attribution (CC BY) license (http://creativecommons.org/licenses/by/4.0/).
Share and Cite
Chen, Y.; Hu, S.; Chen, D.; Zhai, H.; Bao, S.; Lv, T. An Evaluation Method of Green Development for Chemical Enterprises. Sustainability 2019, 11, 6491. https://doi.org/10.3390/su11226491
Chen Y, Hu S, Chen D, Zhai H, Bao S, Lv T. An Evaluation Method of Green Development for Chemical Enterprises. Sustainability. 2019; 11(22):6491. https://doi.org/10.3390/su11226491
Chicago/Turabian StyleChen, Yitong, Shanying Hu, Dingjiang Chen, Hongxuan Zhai, Shutao Bao, and Tianbao Lv. 2019. "An Evaluation Method of Green Development for Chemical Enterprises" Sustainability 11, no. 22: 6491. https://doi.org/10.3390/su11226491
APA StyleChen, Y., Hu, S., Chen, D., Zhai, H., Bao, S., & Lv, T. (2019). An Evaluation Method of Green Development for Chemical Enterprises. Sustainability, 11(22), 6491. https://doi.org/10.3390/su11226491
