Community Empowerment and Sustainable Tourism Development: The Mediating Role of Community Support for Tourism
Abstract
1. Introduction
2. Literature Review
2.1. Community-Based Tourism and STD
2.2. Community Empowerment
2.3. Community Support for Tourism
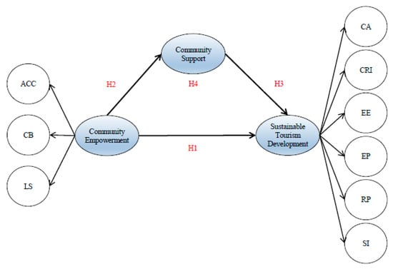
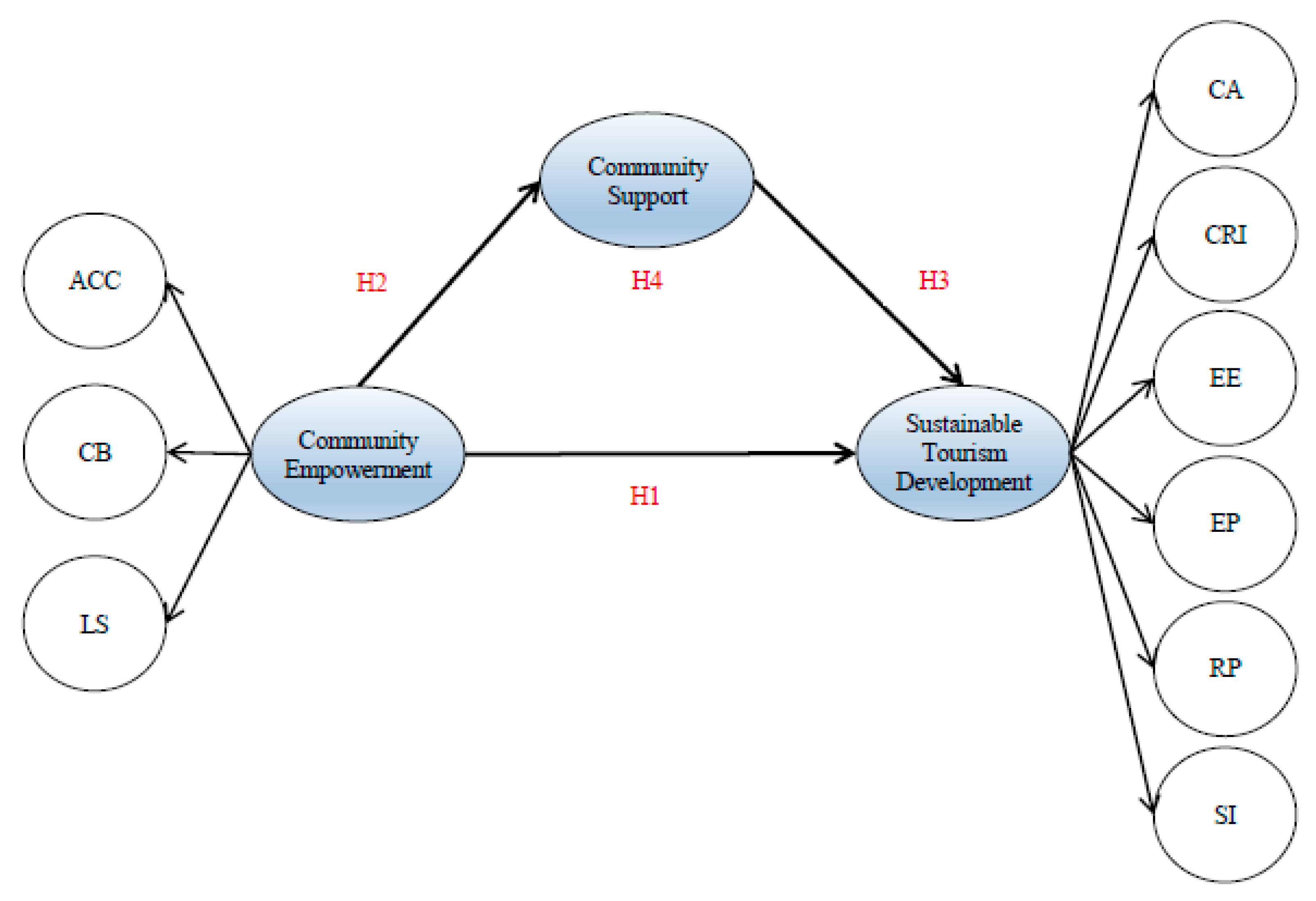
3. Method
3.1. Measures
3.2. The Research Area
3.3. Data Collection
3.4. Data Analysis Process
4. Results
4.1. Measurement Model
4.2. Structural Model
5. Discussion
6. Conclusions
6.1. Practical Implications
6.2. Theoretical Contribution
6.3. Limitations and Future Research
Author Contributions
Funding
Conflicts of Interest
References
- Asmelash, A.G.; Kumar, S. Assessing progress of tourism sustainability: Developing and validating sustainability indicators. Tour. Manag. 2019, 71, 67–83. [Google Scholar] [CrossRef]
- Gius, C. Facing the pain of others: Perspectives on international volunteer tourism between agency and spectatorship. Curr. Issues Tour. 2017, 20, 1620–1632. [Google Scholar] [CrossRef]
- Zhao, S.N.; Timothy, D.J. Governance of red tourism in China: Perspectives on power and guanxi. Tour. Manag. 2015, 46, 489–500. [Google Scholar] [CrossRef]
- Dodds, R.; Ali, A.; Galaski, K. Mobilizing knowledge: Determining key elements for success and pitfalls in developing community-based tourism. Curr. Issues Tour. 2018, 21, 1547–1568. [Google Scholar] [CrossRef]
- Lee, T.H.; Jan, F.H. Can community-based tourism contribute to sustainable development? Evidence from residents’ perceptions of the sustainability. Tour. Manag. 2019, 70, 368–380. [Google Scholar] [CrossRef]
- Ellis, S.; Sheridan, L. The role of resident perceptions in achieving effective community-based tourism for least developed countries. Anatolia 2015, 26, 244–257. [Google Scholar] [CrossRef]
- Sebele, L.S. Community-based tourism ventures, benefits and challenges: Khama rhino sanctuary trust, central district, Botswana. Tour. Manag. 2010, 31, 136–146. [Google Scholar] [CrossRef]
- Manyara, G.; Jones, E. Community-based tourism enterprises development in Kenya: An exploration of their potential as avenues of poverty reduction. J. Sustain. Tour. 2007, 15, 628–644. [Google Scholar] [CrossRef]
- Boley, B.B.; McGehee, N.G.; Perdue, R.R.; Long, P. Empowerment and resident attitudes toward tourism: Strengthening the theoretical foundation through a Weberian lens. Ann. Tour. Res. 2014, 49, 33–50. [Google Scholar] [CrossRef]
- Choi, H.S.C.; Sirakaya, E. Measuring residents’ attitude toward sustainable tourism: Development of sustainable tourism attitude scale. J. Travel Res. 2005, 43, 380–394. [Google Scholar] [CrossRef]
- Di Castri, F. Sustainable tourism in small islands: Local empowerment as the key factor. INSUL. PARIS 2004, 13, 49. [Google Scholar]
- Kline, C.; McGehee, N.; Delconte, J. Built capital as a catalyst for community-based tourism. J. Travel Res. 2019, 58, 899–915. [Google Scholar] [CrossRef]
- Nunkoo, R.; Smith, S.L. Political economy of tourism: Trust in government actors, political support, and their determinants. Tour. Manag. 2013, 36, 120–132. [Google Scholar] [CrossRef]
- Hall, J.K.; Daneke, G.A.; Lenox, M.J. Sustainable development and entrepreneurship: Past contributions and future directions. J. Bus. Ventur. 2010, 25, 439–448. [Google Scholar] [CrossRef]
- Boley, B.B.; Maruyama, N.; Woosnam, K.M. Measuring empowerment in an eastern context: Findings from Japan. Tour. Manag. 2015, 50, 112–122. [Google Scholar] [CrossRef]
- Li, Y. Exploring Community Tourism in China: The Case of Nanshan Cultural Tourism Zone. J. Sustain. Tour. 2004, 12, 175–193. [Google Scholar] [CrossRef]
- Hatton, M.J. Community-Based Tourism in the Asia-Pacific; School of Media Studies, Humber College: Toronto, ON, Canada, 1999. [Google Scholar]
- Gurung, D.B.; Seeland, K. Ecotourism in Bhutan: Extending its benefits to rural communities. Ann. Tour. Res. 2008, 35, 489–508. [Google Scholar] [CrossRef]
- Lepp, A. Attitudes towards initial tourism development in a community with no prior tourism experience: The case of Bigodi, Uganda. J. Sustain. Tour. 2008, 16, 5–22. [Google Scholar] [CrossRef]
- Sebastian, L.M.; Rajagopalan, P. Socio-cultural transformations through tourism: A comparison of residents’ perspectives at two destinations in Kerala, India. J. Tour. Cult. Chang. 2009, 7, 5–21. [Google Scholar] [CrossRef]
- Din, K.H. Dialogue with the hosts: An educational strategy towards sustainable tourism. In Tourism in South-East Asia; Routledge: London, UK, 2018. [Google Scholar]
- Hughes, E.; Scheyvens, R. Development Alternatives in the Pacific: How Tourism Corporates Can Work More Effectively with Local Communities. Tour. Plan. Dev. 2018, 15, 516–534. [Google Scholar] [CrossRef]
- Lee, T.H. Influence analysis of community resident support for sustainable tourism development. Tour. Manag. 2013, 34, 37–46. [Google Scholar] [CrossRef]
- Mathew, P.V.; Sreejesh, S. Impact of responsible tourism on destination sustainability and quality of life of community in tourism destinations. J. Hosp. Tour. Manag. 2017, 31, 83–89. [Google Scholar] [CrossRef]
- Ahmad, M.S.; Talib, N.B.A. Empowering local communities: Decentralization, empowerment and community driven development. Qual. Quant. 2015, 49, 827–838. [Google Scholar] [CrossRef]
- Byrd, E.T. Stakeholders in sustainable tourism development and their roles: Applying stakeholder theory to sustainable tourism development. Tour. Rev. 2007, 62, 6–13. [Google Scholar] [CrossRef]
- Bello, F.G.; Lovelock, B.; Carr, N. Enhancing community participation in tourism planning associated with protected areas in developing countries: Lessons from Malawi. Tour. Hosp. Res. 2018, 18, 309–320. [Google Scholar] [CrossRef]
- Shakeela, A.; Weaver, D. Participatory planning and tourism development in the Maldives: A prerequisite of sustainability? In Managing Asian Destinations; Springer: Singapore, 2018; pp. 73–85. [Google Scholar]
- Strzelecka, M.; Boley, B.B.; Strzelecka, C. Empowerment and resident support for tourism in rural Central and Eastern Europe (CEE): The case of Pomerania, Poland. J. Sustain. Tour. 2017, 25, 554–572. [Google Scholar] [CrossRef]
- Sutawa, G.K. Issues on Bali tourism development and community empowerment to support sustainable tourism development. Procedia Econ. Financ. 2012, 4, 413–422. [Google Scholar] [CrossRef]
- Sood, J.; Lynch, P.; Anastasiadou, C. Community non-participation in homestays in Kullu, Himachal Pradesh, India. Tour. Manag. 2017, 60, 332–347. [Google Scholar] [CrossRef]
- Nunkoo, R.; So, K.K.F. Residents’ support for tourism: Testing alternative structural models. J. Travel Res. 2016, 55, 847–861. [Google Scholar] [CrossRef]
- Strzelecka, M.; Boley, B.B.; Woosnam, K.M. Place attachment and empowerment: Do residents need to be attached to be empowered? Ann. Tour. Res. 2017, 66, 61–73. [Google Scholar] [CrossRef]
- Budeanu, A.; Miller, G.; Moscardo, G.; Ooi, C.S. Sustainable Tourism, Progress, Challenges and Opportunities: An Introduction. J. Clean. Prod. 2016, 111, 285–294. [Google Scholar] [CrossRef]
- Rasoolimanesh, S.M.; Ringle, C.M.; Jaafar, M.; Ramayah, T. Urban vs. rural destinations: Residents’ perceptions, community participation and support for tourism development. Tour. Manag. 2017, 60, 147–158. [Google Scholar] [CrossRef]
- Sofield, T.H. Empowerment for Sustainable Tourism Development; Pergamon: Oxford, UK, 2003. [Google Scholar]
- Butler, G. Fostering community empowerment and capacity building through tourism: Perspectives from Dullstroom, South Africa. J. Tour. Cult. Chang. 2017, 15, 199–212. [Google Scholar] [CrossRef]
- Mendoza-Ramos, A.; Prideaux, B. Assessing ecotourism in an Indigenous community: Using, testing and proving the wheel of empowerment framework as a measurement tool. J. Sustain. Tour. 2018, 26, 277–291. [Google Scholar] [CrossRef]
- Chen, N.; Hsu, C.H.; Li, X.R. Feeling superior or deprived? Attitudes and underlying mentalities of residents towards Mainland Chinese tourists. Tour. Manag. 2018, 66, 94–107. [Google Scholar] [CrossRef]
- Eusébio, C.; Vieira, A.L.; Lima, S. Place attachment, host–tourist interactions, and residents’ attitudes towards tourism development: The case of Boa Vista Island in Cape Verde. J. Sustain. Tour. 2018, 26, 890–909. [Google Scholar] [CrossRef]
- McCaughey, R.; Mao, I.; Dowling, R. Residents’ perceptions towards cruise tourism development: The case of Esperance, Western Australia. Tour. Recreat. Res. 2018, 43, 403–408. [Google Scholar] [CrossRef]
- Gursoy, D.; Jurowski, C. Resident attitudes in relation to distance from tourist attractions. Ann. Tour. Res. 2002, 31, 296–312. [Google Scholar]
- Nunkoo, R.; Ramkissoon, H. Residents’ satisfaction with community attributes and support for tourism. J. Hosp. Tour. Res. 2011, 35, 171–190. [Google Scholar] [CrossRef]
- Suess, C.; Baloglu, S.; Busser, J.A. Perceived impacts of medical tourism development on community wellbeing. Tour. Manag. 2018, 69, 232–245. [Google Scholar] [CrossRef]
- Panyik, E. Rural tourism governance: Determinants of policy-makers’ support for tourism development. Tour. Plan. Dev. 2015, 12, 48–72. [Google Scholar] [CrossRef]
- Canalejo, A.M.C.; Tabales, J.N.; López, J.M.C.; Fuentes-García, F.J. Resident perceptions of community tourism in Cape Verde. Tour. Cult. Commun. 2015, 15, 103–119. [Google Scholar] [CrossRef]
- Park, D.B.; Lee, K.W.; Choi, H.S.; Yoon, Y. Factors influencing social capital in rural tourism communities in South Korea. Tour. Manag. 2012, 33, 1511–1520. [Google Scholar] [CrossRef]
- Bittar Rodrigues, C.; Prideaux, B. A management model to assist local communities developing community-based tourism ventures: A case study from the Brazilian Amazon. J. Ecotour. 2018, 17, 1–19. [Google Scholar] [CrossRef]
- Chen, Z.; Li, L.; Li, T. The organizational evolution, systematic construction and empowerment of Langde Miao’s community tourism. Tour. Manag. 2017, 58, 276–285. [Google Scholar] [CrossRef]
- Cheng, T.M.; Wu, H.C.; Wang, J.T.M.; Wu, M.R. Community Participation as a mediating factor on residents’ attitudes towards sustainable tourism development and their personal environmentally responsible behaviour. Curr. Issues Tour. 2019, 22, 1764–1782. [Google Scholar] [CrossRef]
- Moghavvemi, S.; Woosnam, K.M.; Paramanathan, T.; Musa, G.; Hamzah, A. The effect of residents’ personality, emotional solidarity, and community commitment on support for tourism development. Tour. Manag. 2017, 63, 242–254. [Google Scholar] [CrossRef]
- Selin, S. Elaborating the Role of Backbone Leadership Organizations in Sustainable Tourism Development: The Monongahela River Valley Coalition. Sustainability 2017, 9, 1367. [Google Scholar] [CrossRef]
- Nunkoo, R.; Ramkissoon, H. Power, trust, social exchange and community support. Ann. Tour. Res. 2012, 39, 997–1023. [Google Scholar] [CrossRef]
- Satarat, M.N. Sustainable Management of Community-Based Tourism in Thailand (Unpublished doctoral dissertation). 2010. Available online: http://libdcms.nida.ac.th/thesis6/2010/b166706.pdf (accessed on 7 November 2019).
- Scott, N.; Marzano, G. Governance of tourism in OECD countries. Tour. Recreat. Res. 2015, 40, 181–193. [Google Scholar] [CrossRef]
- Park, D.B.; Nunkoo, R.; Yoon, Y.S. Rural residents’ attitudes to tourism and the moderating effects of social capital. Tour. Geogr. 2015, 17, 112–133. [Google Scholar] [CrossRef]
- Cárdenas, D.A.; Byrd, E.T.; Duffy, L.N. An exploratory study of community awareness of impacts and agreement to sustainable tourism development principles. Tour. Hosp. Res. 2015, 15, 254–266. [Google Scholar] [CrossRef]
- Theobald, W.F. Global Tourism, 2nd ed.; Butterworth-Heinemann: Oxford, UK, 2001. [Google Scholar]
- Ven, S. Host residents’ attitude toward community-based ecotourism: Empirical study in southwestern Cambodia. J. Tour. Hosp. 2015, 4, 1–11. [Google Scholar]
- Simpson, M. Community Benefit Tourism Initiatives—A conceptual oxymoron? Tour. Manag. 2008, 29, 1–18. [Google Scholar] [CrossRef]
- Tosun, C. Limits to community participation in the tourism development process in developing countries. Tour. Manag. 2000, 21, 613–633. [Google Scholar] [CrossRef]
- Wang, F.; Deng, Z.; Petrick, J.F. Exploring the formation mechanisms of urban residents’ travel behaviour in China: Perceptions of travel benefits and travel constraints. J. Travel Tour. Mark. 2018, 35, 909–921. [Google Scholar] [CrossRef]
- Anderson, J.C.; Gerbing, D.W. Structural equation modeling in practice: A review and recommended two-step approach. Psychol. Bull. 1988, 103, 411. [Google Scholar] [CrossRef]
- Hair, J.F., Jr.; Sarstedt, M.; Ringle, C.M.; Gudergan, S.P. Advanced Issues in Partial Least Squares Structural Equation Modeling; Sage Publications: Thousand Oaks, CA, USA, 2017. [Google Scholar]
- Ziggers, G.W.; Henseler, J. The reinforcing effect of a firm’s customer orientation and supply-base orientation on performance. Ind. Mark. Manag. 2016, 52, 18–26. [Google Scholar] [CrossRef]
- Fornell, C.; Larker, D. Structural equation modeling and regression: Guidelines for research practice. J. Mark. Res. 1981, 18, 39–50. [Google Scholar] [CrossRef]
- Henseler, J.; Ringle, C.M.; Sarstedt, M. A new criterion for assessing discriminant validity in variance-based structural equation modeling. J. Acad. Mark. Sci. 2015, 43, 115–135. [Google Scholar] [CrossRef]
- Kline, R.B. Principles and Practice of Structural Equation Modeling, 3rd ed.; Guilford: New York, NY, USA, 2011. [Google Scholar]
- Preacher, K.J.; Hayes, A.F. SPSS and SAS procedures for estimating indirect effects in simple mediation models. Behav. Res. Methods Instrum. Comput. 2004, 36, 717–731. [Google Scholar] [CrossRef] [PubMed]
- Preacher, K.J.; Hayes, A.F. Asymptotic and resampling strategies for assessing and comparing indirect effects in multiple mediator models. Behav. Res. Methods 2008, 40, 879–891. [Google Scholar] [CrossRef] [PubMed]
- Nunkoo, R. Tourism development and trust in local government. Tour. Manag. 2015, 46, 623–634. [Google Scholar] [CrossRef]
- McGehee, N.G.; Andereck, K.L. Factors predicting rural residents’ support of tourism. J. Travel Res. 2004, 43, 131–140. [Google Scholar] [CrossRef]
- Özel, Ç.H.; Kozak, N. An exploratory study of resident perceptions toward the tourism industry in Cappadocia: A Social Exchange Theory approach. Asia Pac. J. Tour. Res. 2017, 22, 284–300. [Google Scholar] [CrossRef]
- Wu, J.M.; Tsai, H.; Lee, J.S. Unraveling public support for casino gaming: The case of a casino referendum in Penghu. J. Travel Tour. Mark. 2017, 34, 398–415. [Google Scholar] [CrossRef]
- Kafashpor, A.; Ghasempour Ganji, S.F.; Sadeghian, S.; Johnson, L.W. Perception of tourism development and subjective happiness of residents in Mashhad, Iran. Asia Pac. J. Tour. Res. 2018, 23, 521–531. [Google Scholar] [CrossRef]
- Armstrong, R. An analysis of the conditions for success of community-based tourism enterprises. ICRT Occas. Paper 2012, 21, 1–52. [Google Scholar]
- Moscardo, G. Sustainable tourism innovation: Challenging basic assumptions. Tour. Hosp. Res. 2008, 8, 4–13. [Google Scholar] [CrossRef]
- Martín, H.S.; Garcia de los Sánchez, M.M.; Herrero, Á. Residents’ attitudes and behavioural support for tourism in host communities. J. Travel Tour. Mark. 2018, 35, 231–243. [Google Scholar] [CrossRef]


| Characteristics | Categories | Frequency (N) | Percentage (%) |
|---|---|---|---|
| Gender | Male | 205 | 58 |
| Female | 148 | 41.9 | |
| Age | 22–30 | 86 | 24.36 |
| 31–38 | 93 | 26.35 | |
| 39–45 | 63 | 17.84 | |
| 46–60 | 51 | 14.44 | |
| Older than 60 | 60 | 17.1 | |
| Resident Type | Community members | 183 | 51.84 |
| Local leaders | 87 | 24.64 | |
| Tourist operators | 83 | 23.51 | |
| Level of Education | Primary—Secondary | 44 | 12.46 |
| 10th grade—12 grade | 97 | 27.47 | |
| Bachelors | 68 | 19.26 | |
| Masters—Doctoral | 59 | 16.71 | |
| Diploma | 85 | 24.07 |
| Construct | Mean | Std. Dev. | Cronbach | CR | AVE |
|---|---|---|---|---|---|
| Community Empowerment | |||||
| Accountability (ACC) | 3.714 | 0.643 | 0.812 | 0.865 | 0.518 |
| Capacity Building (CB) | 3.650 | 0.658 | 0.836 | 0.877 | 0.505 |
| Leader Support (LS) | 2.757 | 0.550 | 0.846 | 0.884 | 0.521 |
| Community Support | 3.279 | 0.545 | 0.766 | 0.841 | 0.516 |
| Sustainable Tourism Development | |||||
| Cultural Awareness (CA) | 4.092 | 0.766 | 0.779 | 0.900 | 0.819 |
| Community Resources (CRI) | 4.211 | 0.752 | 0.790 | 0.877 | 0.705 |
| Environmental Education (EE) | 3.989 | 0.628 | 0.803 | 0.859 | 0.504 |
| Economic Planning (EP) | 4.014 | 0.648 | 0.821 | 0.870 | 0.529 |
| Resource Preservation (RP) | 4.015 | 0.684 | 0.870 | 0.898 | 0.525 |
| Stakeholder Inclusion (SI) | 3.952 | 0.665 | 0.847 | 0.887 | 0.567 |
| Construct | Weights | t-Values | VIF |
|---|---|---|---|
| Community Empowerment | |||
| ACC → Community Empowerment | 0.377 | 15.328 ** | 1.524 |
| CB → Community Empowerment | 0.436 | 20.024 ** | 1.630 |
| LS → Community Empowerment | 0.395 | 17.436 ** | 1.559 |
| Sustainable Tourism Development | |||
| CA → Sustainable Tourism Development | 0.092 | 17.405 ** | 1.942 |
| CRI → Sustainable Tourism Development | 0.119 | 18.778 ** | 1.901 |
| EE → Sustainable Tourism Development | 0.208 | 27.575 ** | 3.892 |
| EP → Sustainable Tourism Development | 0.213 | 27.596 ** | 3.015 |
| RP → Sustainable Tourism Development | 0.291 | 28.637 ** | 3.450 |
| SI → Sustainable Tourism Development | 0.229 | 24.639 ** | 3.207 |
| Construct | 1 | 2 | 3 |
|---|---|---|---|
| 1. Community Empowerment | Formative | ||
| 2. Community Support | 0.326 | 0.718 | |
| 3. Sustainable Tourism Development | 0.594 | 0.466 | Formative |
| Hypothesis | Std. Estimate | Std. Error | t | Decision | 95% Boot CI | |
|---|---|---|---|---|---|---|
| LL | UL | |||||
| H1: CE → STD | 0.494 | 0.056 | 8.848 ** | Supported | 0.368 | 0.592 |
| H2: CE → CS | 0.326 | 0.062 | 5.249 ** | Supported | 0.189 | 0.424 |
| H3: CS → STD | 0.305 | 0.044 | 6.940 ** | Supported | 0.209 | 0.387 |
| H4: CE → CS → STD | 0.099 | 0.022 | 4.547 ** | Supported | 0.057 | 0.138 |
© 2019 by the authors. Licensee MDPI, Basel, Switzerland. This article is an open access article distributed under the terms and conditions of the Creative Commons Attribution (CC BY) license (http://creativecommons.org/licenses/by/4.0/).
Share and Cite
Khalid, S.; Ahmad, M.S.; Ramayah, T.; Hwang, J.; Kim, I. Community Empowerment and Sustainable Tourism Development: The Mediating Role of Community Support for Tourism. Sustainability 2019, 11, 6248. https://doi.org/10.3390/su11226248
Khalid S, Ahmad MS, Ramayah T, Hwang J, Kim I. Community Empowerment and Sustainable Tourism Development: The Mediating Role of Community Support for Tourism. Sustainability. 2019; 11(22):6248. https://doi.org/10.3390/su11226248
Chicago/Turabian StyleKhalid, Shahrukh, Muhammad Shakil Ahmad, T. Ramayah, Jinsoo Hwang, and Insin Kim. 2019. "Community Empowerment and Sustainable Tourism Development: The Mediating Role of Community Support for Tourism" Sustainability 11, no. 22: 6248. https://doi.org/10.3390/su11226248
APA StyleKhalid, S., Ahmad, M. S., Ramayah, T., Hwang, J., & Kim, I. (2019). Community Empowerment and Sustainable Tourism Development: The Mediating Role of Community Support for Tourism. Sustainability, 11(22), 6248. https://doi.org/10.3390/su11226248

