Abstract
The aim of this research is to carry out a bibliometric and bibliographic study of the scientific production indexed in the international databases Scopus and Web of Science (WoS) on the use of cultural heritage by tourism as an alternative for regional development. This research allows us to observe the current situation of this area of study and to develop a research roadmap on this subject. The methodology used focuses on applying productivity, dispersion, collaboration, and citation indicators to a set of 103 articles identified through an advanced search of terms, in addition to applying an iterative analysis for the bibliographic study. The main findings of this study show that the documents are mostly analytical, mainly signed by a single author, and the productivity rate per author is 1.04. The co-author index in the subject is 2.34, and the subject is in an exponential growth phase that began in 2004, with a ratio of 6.53 articles/year, with the majority of the production being by a single author per article. The country with the highest production is China, with 28 articles, 26 authors, 28 authorships, and 15 centers, followed by the Russian Federation, with 21 articles. Universiti Sains Malaysia (Malaysia) is the most productive institution, with 15 authorships, and there is a group of aspiring authors (between 2 and 4 articles) whose geographical affiliation is Malaysia, a group that represents 3% of the total of authors and concentrates 17 articles.
1. Introduction
The concept of cultural heritage is subjective and evolves over the years. It is subjective in the sense that cultural heritage is made up of those goods that the values that prevail in each society at a given time establish must be susceptible of being protected and preserved as a legacy of the past for future generations. This approach is reflected in the definition of cultural heritage proposed in The Charter of Krakow [1] (p. 5): “heritage is that complex of man’s works in which a community recognizes its particular and specific values and with which it identifies. Identification and specification of heritage is therefore a process related to the choice of values”. Smith [2] defines the concept of cultural heritage as the footprint of memory and oblivion, as a cultural practice involved in the construction and regulation of a spectrum of values and ways of understanding. This footprint is composed of the set of products of human activity, and its remains, intentional and unintentional, tangible intangibles, represent historical and social processes.
Therefore, in the first place it is important to establish the concept of “cultural heritage” and the elements that make it up. First, it is important to refer to the work done by the United Nations Educational, Scientific and Cultural Organization—UNESCO. UNESCO aims to encourage “the identification, protection, conservation, presentation and transmission to future generations of the cultural and natural heritage” throughout the world that is considered of great value to humanity [3]. The work was shown in the international treaty adopted in 1972, the “Convention Concerning the Protection of the World Cultural and Natural Heritage” [3], which lays the foundation for the first definition of the term “cultural heritage”.
In this sense, one of the first definitions is the one proposed by UNESCO in the Declaration of Mexico on Cultural Policies [4] (p. 3): “The cultural heritage of a people includes the works of its artists, architects, musicians, writers and scientists and also the work of anonymous artists, expressions of the people’s spirituality, and the body of values which give meaning to life. It includes both tangible and intangible works through which the creativity of that people finds expression: languages, rites, beliefs, historic places and monuments, literature, works of art, archives and libraries”.
Subsequently, UNESCO approved The Convention for the Safeguarding of the Intangible Cultural Heritage [5] (p. 4) in 2003, which specifically defines what is meant by intangible cultural heritage: “the ‘intangible cultural heritage’ means the practices, representations, expressions, knowledge, skills—as well as the instruments, objects, artefacts and cultural spaces associated therewith—that communities, groups and, in some cases, individuals recognize as part of their cultural heritage. This intangible cultural heritage, transmitted from generation to generation, is constantly recreated by communities and groups in response to their environment, their interaction with nature and their history, and provides them with a sense of identity and continuity, thus promoting respect for cultural diversity and human creativity…”. According to Timothy and Boyd [6] (p. 94), the conservation of cultural heritage can be carried out in different ways: by the preservation, restoration, renovation of goods, and urban regeneration.
According to UNESCO, cultural heritage is subdivided into the tangible (movable and immovable property), which can be preserved and restored by some kind of intervention [4], and intangible, which “is manifested inter alia in the following domains: (a) oral traditions and expressions, including language as a vehicle of the intangible cultural heritage; (b) performing arts; (c) social practices, rituals, and festive events; (d) knowledge and practices concerning nature and the universe; (e) traditional craftsmanship” [5] (p. 4).
Continuing with the contextualization of this research work, the next step is to relate cultural heritage and tourism. Thus, cultural heritage, composed of a wide variety of tangible and intangible assets, can be enhanced in order to articulate new development alternatives by the tourism activity. Tourism management of cultural heritage enables it to be transformed into tourist resources.
Thus arises the concept of heritage tourism and cultural tourism. Timothy [7] (pp. 4–5) points out that both terms are often used in the literature as distinct but related concepts. For Timothy and Boyd [6] (p. 14), the terms cultural and heritage tourism overlap and, in their opinion, are interchangeable (see the overlapping of the concepts cultural and heritage tourism in Timothy and Boyd [6] (p. 9)). Along the same lines, Timothy [7] suggests that heritage tourism is based on “old things” and usually occurs in rural areas and in more specific places, while cultural tourism predominates in urban areas and less determined places (see the exhaustive classification of the different attractions offered by heritage tourism in Timothy [7] (p. 49)). For Timothy [7], all definitions of heritage tourism include elements of the human past as a resource, and all collect a variety of reasons why tourists move (tourists move for reasons that may stem from the desire to improve their own personal culture, learn something new, spend time with friends or family, satisfy a curiosity, or simply spend the free time available).
In this sense, there are several studies that show that knowledge of the culture of other spaces is one of the main motivations that drive tourists [8,9,10,11]. Therefore, exploiting cultural heritage, being either tangible or intangible, through tourism activity becomes a fundamental means throughout the world for the development of spaces where this heritage is located. According to the World Tourism Organization (UNWTO), it was identified that within the practice of tourism activities related to culture, those related to intangible heritage are the most important, closely followed by tangible ones [12]. In short, tourism becomes an attractive option to take advantage of the local resources available, including heritage [13].
Focusing on cultural wealth as attractions of tourist interest allows for the creation of several hubs through which the cultural heritage and tourism relationship is developed, including: (1) the recovery or conservation of heritage, (2) economic growth focused on the commercialization of goods, (3) the increase of tourist facilities from internal or external investment ad an improved image for the community, and (4) social benefit for communities in order to improve living conditions [14,15,16,17]. In this way, cultural heritage becomes an element capable of generating benefits for the development of societies, the relationship with tourism being the most often used to achieve this goal. Thus, cultural tourism becomes an essential strategic feasibility for tourism development. This type of tourism may reduce the seasonality of the sector and favor the opening to new markets.
Developing tourism around cultural heritage is considered an action that is not focused on mass culture that homogenizes, imposing one culture over another, or that mythologizes or fragments the value of heritage. In this sense, it is proposed by the popular culture in which its vital particularities are created and preserved, and it is not based on selling but on participating with the purpose that this is produced and consumed by the human group itself. This approach allows for an increase in the quality of life, which, at the same time, enables the strengthening of the transmission and revitalization networks of elements contained in the collective memory of groups [14,15]. With this, it is argued that each community has something unique to offer that manages to generate considerable tourist flows based on the interests that they arouse for the existence of a vibrant culture.
The participation of the community is essential, and it should not be left out; the empowerment of processes leads to a more efficient development of heritage [18]. This must be the pillar in the process of tourism development and heritage management [19], always supported by local identity, that is, heritage [20,21].
In this context, this research aims to analyze and examine the scientific production developed in relation to exploiting cultural heritage by tourism activities for regional development. To achieve the objective, a bibliometric analysis is first performed, which is complemented by a bibliographic analysis, allowing for a systematic and structured analysis of production. The novelty of the study is based on the fact that there is no research of similar characteristics that provides a complete view of the research carried out in this field of study. The findings will be very useful for researchers as they provide a better understanding of current research and serve as a guide for future research.
This article is structured into five sections. The topic is contextualized, the literature is reviewed, and the objective is presented in the introduction. In the second section, the methodology is introduced. The results are shown in the third section and in the fourth section, the bibliographic analysis. Finally, to conclude, the conclusions and limitations of the investigation are discussed.
2. Methodology
The methodology used in this research is an exploratory quantitative bibliometric and bibliographic analysis, focused on identifying and analyzing scientific production on cultural heritage and its use by the tourism activity for regional development. This methodology is the most adequate to organize scientific information; on the one hand, it enables the identification and analysis of bibliographical sources of interest, while on the other hand, it provides an evaluation structure for this scientific production [22].
In the bibliometric analysis, indicators are applied [23] that arise from different mathematical models that are based on the relationship of two or more variables [24], which enables the measurement of the bibliographic material in quantitative terms. The indicators that will be used in this research are classified according to two criteria: activity indicators that provide information on quantity, productivity, dispersion, and collaboration, among others, and impact indicators, which provide information on the citation level of the documents through the impact factor or immediacy index, the H index, among others [25].
2.1. Databases
As in most research, the chances of covering a complete universe of study are small (the number of databases is very large). Therefore, three conditions should be complied with to choose the database. These are set out by Rueda et al. [26]: availability, relevance, and reliability of information.
Thus, the selection of databases was based on three criteria: (a) application of rigorous quality standards through Relative Quality Indexes, SJR (Scimago Journal Rank) for Scopus and JCR (InCites Journal Citation Report) for WoS (Web of Science); (b) extensive coverage over time compared to other databases; and (c) they allow for simultaneous downloading of a considerable number of references stored in detail as metadata. According to Harzing and Alakangas [27], the presence of these characteristics validates the information indexed in the database and are sufficient to justify its use.
2.2. Tracking Methodology
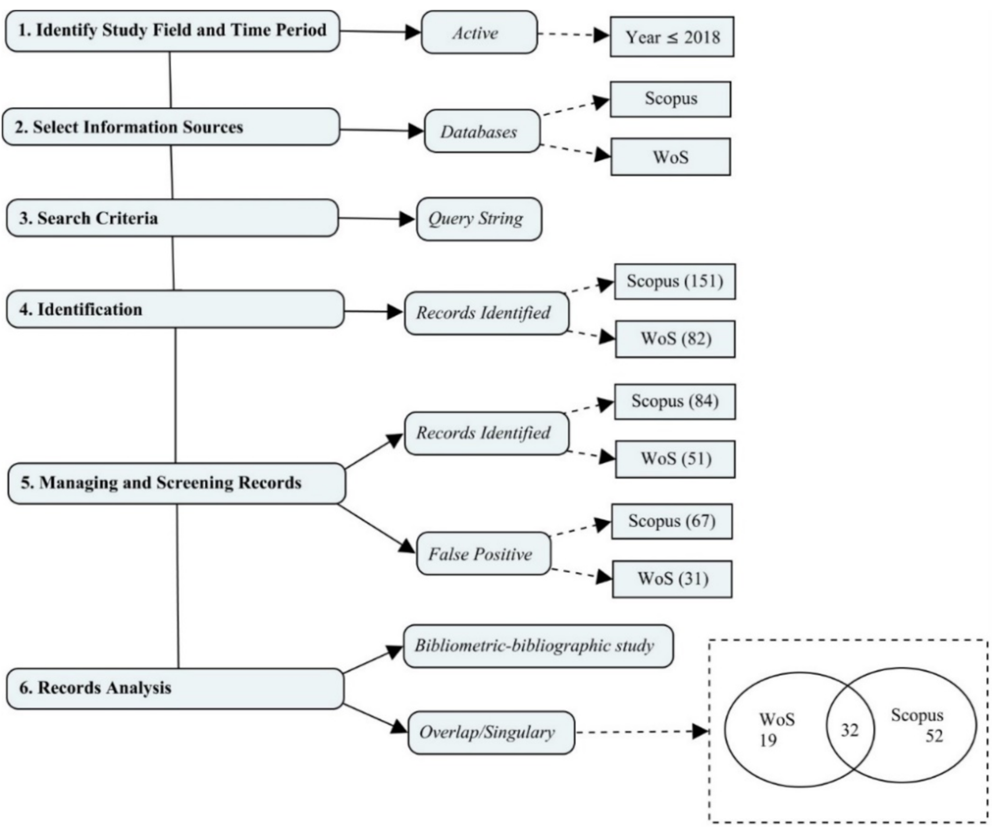
To construct the data matrix with which to work, it is necessary to establish the search criteria of the bibliographic production. Firstly, the coverage time was determined; in this study, this was set as equal to or less than the year 2018, with the purpose of considering the information published in full years. Secondly, the scientific article published in journals was determined as the documentary unit of analysis. This choice was based on the consideration of six criteria: (1) speed within publication processes, (2) rigorous arbitration process, (3) visibility and impact at different levels (local, national, and international), (4) specific outline for presenting the information, (5) acceleration in the positioning of the authors within the scientific community, and (6) increase of the feedback [28,29]. The articles from conferences, books and chapters, editorials, notes, letters or errata contained in WoS or Scopus were excluded from the search. Finally, the keywords and search equation were determined for the advanced search (Table 1).
Table 1.
Search strategy.
2.3. Methodology of Calculations
When working with two databases (WoS and Scopus), it is essential to determine the overlap level between both databases in relation to the identified articles and their degree of coverage. For this purpose, Meyer’s index, traditional overlapping (TO), and relative overlapping (RO), which are the appropriate tools to identify the overlap level of indexed articles [30,31], were applied (Table 2). Although the overlap phenomenon has been known for more than 50 years, it is only in the last decade that there has been a greater interest in its study and application [30].
Table 2.
Formulas to determine the level of overlap and degree of coverage between databases.
2.4. Systematization of Information
To finish the construction of the study matrix (final ad hoc database) through the review of the identified bibliographic sources, the data collected was refined and normalized. This process led to the elimination of duplicate documents or those lacking any relationship with the subject of study, the latter situation generated by an inappropriate use of keywords by the authors during their indexation. As a result, the joint study matrix built in Microsoft Office Excel software was made up of 103 articles, and for the individual analysis of each of the databases, the original matrices constituted by 84 articles published in Scopus and 51 in WoS were maintained. The bibliographic references were managed with EndNote.
The methodological process of the study is shown in Figure 1.
Figure 1.
Bibliometric methodological procedure. Source: own elaboration.
3. Results
3.1. Overlap of Databases
The linear correlation coefficient is 0.73, which indicates a strong and direct correlation between Scopus and WoS. Of the 135 articles (84 Scopus and 51 WoS), it was observed that 32 articles were indexed in both databases, which represents 38% of the articles from Scopus and 63% of those from WoS. Consequently, the remaining 52 articles from Scopus and 19 from WoS were classified as single documents as they are present in only one of the two bases. Table 3 shows the results related to the singularity of the databases, measured through the Meyer index (MI), with Scopus being the database with the highest singularity index with a MI = 0.81, while in WoS it reaches MI = 0.69.
Table 3.
Singularity of the databases.
The traditional overlapping (TO) percentage between Scopus and WoS determined a similarity of 31.07% between the databases, which is also understood as the existence of a 68.93% disparity between them. Likewise, in addition to the previous calculations, it is necessary to determine the percentage of coverage that Scopus shows in relation to WoS and vice versa [35], for which relative overlapping (RO) was applied. The percentages obtained show that 38.10% of Scopus was covered by WoS, while the RO of WoS shows that 62.75% of this database was covered by Scopus. As a result, Scopus has a lower overlap than WoS.
3.2. Productivity Per Years
The joint database consists of 103 articles (32 duplicated articles were eliminated). Figure 2 shows that scientific production covers 25 years (1994–2018), the first indexed study being Market-Based Product Development in Heritage Tourism, by Light and Prentice [37]. During this period, 2017 is consolidated as the year of greatest productivity, with 21 published articles.
Figure 2.
Trend of publications Scopus ∪ WoS.
Considering the four stages of Price [38] in the evolution of scientific production, precursors, exponential growth, linear growth, and collapse of the scientific field, the presence of two of them in the growth process are observed here. The first part or stage of precursors lasts from 1994 to 2003 and corresponds to 0.50 articles/year (60% with a single signature), with slow growth being evident. The second stage goes from 2004 to 2018, with a ratio of 6.53 articles/year, and most of the production involving a single author per article. It is observed that the Price law is fulfilled: between 10 and 15 years after the first publication, the information developed on the subject at a global level is duplicated [38].
Finally, Figure 3 shows an average correlation between Scopus and WoS regarding articles that have been indexed, with R2 = 0.5364.
Figure 3.
Correlation between the numbers of articles published in Scopus and WoS.
3.3. Citations
During the 25 years of study, a cumulative total of 1135 citations (13.51 citations/article) are identified regarding the 84 Scopus articles indexed in Scopus. In WoS, 687 citations (51 articles), 13.47 citations/article, are recorded. Scopus has an h = 14, which means that at least 14 of the total articles identified have obtained 14 citations or more, and WoS an h = 8. The year that reaches the highest number of citations in both databases is 1998, with 378 citations in Scopus and 317 in WoS, concentrating 33% and 47% of the total citations, respectively.
Of the Scopus and WoS articles, 65% and 51%, respectively, obtained between 24 and 1 citations, while 27% and 43% of the articles, respectively, do not have any citations recorded during the analysis period. On the other hand, more than 100 citations were recorded in 3 articles. It was observed that documents published in recent years have not received a significant number of citations; surely because these studies did not achieve the necessary dissemination to be consolidated as referents of the subject, a fact that limits the amount of citations they can receive [39].
The most-cited articles on the subject were Local Development and Heritage: Traditional Food and Cuisine as Tourist Attractions in Rural Areas, by Bessiere [20], with 378 citations in Scopus (18.0 citations per year) and 314 in WoS (15.1 citations per year), Tourism Development of World Heritage Sites in China: A Geographic Perspective, by Li et al. [40] with 156 citations (14.2) in Scopus and 138 in WoS (12.5), and The “Vicious Circle” of Tourism Development in Heritage Cities, by Russo [41], with 130 in Scopus (7.6) and 106 in WoS (6.2). In addition, three articles that have received a considerable number of citations were identified, but these are only indexed within Scopus: Industrial Heritage: A Nexus for Sustainable Tourism Development, by Jonsen-Verbeke [42], Resident Attitudes towards Heritage Tourism Development, by Chen and Chen [43], and “Heritagisation”, a Challenge for Tourism Promotion and Regional Development: An example of Food Heritage, by Bessiere [44].
3.4. Authors
A total of 231 authors were identified in the scientific productions analyzed in the joint analysis matrix (103 articles), which corresponds to a productivity index per author of 1.04 articles. The most productive authors in the subject were Rasoolimanesh and Jaafar, with four articles belonging to the Universiti Sains Malaysia (Malaysia). Both authors have an average citations/article of 15.33 in Scopus and 8.25 in WoS. The second most productive author was Bessiere, of the University of Toulouse II (France), with 2 articles; however, he has a better citation average of 202.5 in Scopus and 317 in WoS. Authors such as Huibin, Marzuki, Razak, Min, and Sun are also in this second position, with 2 articles, but they are indexed only in the Scopus database and the number of citations is very small.
Total author productivity can be analyzed by means of different types of processes, which enables them to be classified according to the contribution that each author provides within the subject of study. The classification of Crane [45] is used to fulfill this purpose in this study, in which the production by authors can be explained by four groups of authors: (1) large producers—those who have a production greater than 10 articles, (2) moderate producers—authors who have produced between 5 and 9 documents, (3) aspiring authors—authors who have between 2 and 4 studies, and (4) transition authors—authors who have only produced one work. There are no large or moderate producers in this area; 223 are transition and 8 are aspiring.
The total transience index (TI = [PI (productivity index)= 0]) of the total set of documents under study is 96.5%; that is, this index is the same or represents the total of occasional authors who only arise once within the subject and who do not continue making contributions throughout the rest of the line of evolution, a figure which is based on the classification of Crane [45].
Another important element of analysis is the collaboration trend in scientific production, which makes it possible to analyze current relationships. In this sense, Berelson [46] determines that the more varied and the greater the collaboration shown within the development of documents, the greater the maturity of the subject of study [47]. This study revealed that 35% (36) of the articles are of a single authorship, and the remaining 65% (67) are the product of collaboration. In the case of collaboration, 29% (30) are signed by two authors, 17% (18) of papers are signed by three authors, 12% (12) by four authors, and 7% (7) are signed by five or more authors. With these data, the co-authorship index is 2.34 authors/article.
3.5. Productivity by Type of Institution and Country
Establishing productivity based on the affiliation registered by the authors allows the evaluation and understanding of the information nodes that are being developed based on the geographical and institutional affiliations registered during the study period. In this sense, geographical affiliation is established by country, with China being the country with the highest productivity, with 28 articles, 26 authors, 28 authorships, and 15 centers. The second most productive country is the Russian Federation, with 21 articles, 21 authors, 21 authorships, and 9 centers. In relation to the number of citations, France is the country that concentrates the largest number of citations, with 410 in Scopus and 317 in WoS, with 9 and 2 articles identified in each database, respectively (Table 4).
Table 4.
Number of centers, authors, and authorships by their country of affiliation.
With regard to productivity by institution, the presence of 47 different types of affiliation centers was registered (universities, institutes, private companies, public institutions, international organizations, etc.). However, universities are the ones that concentrate the highest number of affiliations, with 70.2% (33).
Table 5 shows the ranking of the most productive institutions, considering the number of authors. Universiti Sains Malaysia (Malaysia) occupies the first position followed by the University of Novi Sad (Serbia) and the Institute Of Geographic Sciences and Natural Resources Research (China), with 8 authors, respectively.
Table 5.
Most productive institutions measured by authors and authorships.
In relation to collaboration networks, collaboration at the institutional and geographical level is considered in the analysis. In 79% (53) of the 67 articles signed by several authors, the authors are affiliated to the same country, and the remaining 21% (14) are articles written by authors from different countries. In the first case, affiliated to the same country, 64% (34) of the articles are signed by authors from the same center and 36% (19) by authors from different centers.
3.6. Journals
The total set of articles (103) was published in 80 journals, 64 of which only published one article and the remaining 16 journals publishing two or more. Therefore, the index of dispersion is 1.29 articles/journal. The most productive journal is the Journal of Heritage Tourism, with five published articles (Table 6). However, in relation to the total number of citations received, Sociologia Ruralis leads with 378 citations accumulated within the only published study. Regarding the geographical origin of the journals, it can be seen that these are published mainly in the United Kingdom, with 39.1% (25) of Scopus journals and 32.6% (14) of WoS, followed by the United States with 9.4% of Scopus and 16.3% of WoS articles.
Table 6.
Ranking of the most productive journals.
To conclude with the analysis of productivity by type of institution and country, the concentration cores generated in relation to the scientific production of this subject can be identified, for which the law of Bradford [49] is applied, making it possible to identify a high percentage of studies concentrated in a small number of journals when analyzing the scientific production of a specific subject. First, the minimum Bradford zone (MBZ), which takes the value of 32, is calculated. The ranking of journals is arranged in descending order according to their productivity. Thus, the Bradford core corresponds to the group of journals whose summed productivity is equal to 32. In this area, the Bradford core consists of 41 journals (Figure 4).
Figure 4.
Lorenz curve—Bradford core of the most productive journals. Source: own elaboration.
3.7. Thematic Areas
Next, the thematic areas by which the resources within Scopus and WoS are classified are analyzed. In relation to the area of knowledge, the social sciences is the area that predominates, with 39 articles (46%) and a total of 932 citations accumulated in Scopus; in WoS it accounts for 19 (37%) articles and 327 citations (Table 7).
Table 7.
Classification of articles by subject area.
3.8. Keywords
In recent years, keywords have been the most used mechanism for the identification of documents by the scientific community. Despite their relevance, today it is possible to observe articles that lack keywords, on the one hand, because the dissemination structure does not include this criterion, which makes it difficult to place them within the metadata of the different bases. In this study, 45 Scopus and 14 WoS documents do not have metadata in relation to the authors’ keywords. The rest of the documents show that the term “tourism development” is the central descriptor, with a frequency of 31 in Scopus and 19 in WoS (Table 8).
Table 8.
Classification of articles by keywords.
4. Bibliographic Analysis
The bibliographic analysis is based on the methodology of iterative analysis by Madden and Shipley [13], which proposes a documentary organization based on categories and subcategories, which are then reflected in an easy-to-understand relational concept map. The categories of analysis are established in: (a) intention, type of process applied; (b) study area, geographical perspective of study; and (c) analysis element, central theme of study. Within these three categories, a series of subcategories are generated that allow them to deepen their analysis. In relation to the intention, they are determined as subcategories: analytical, theoretical, and application; the study area is divided into urban, rural, or both (urban-rural); and the analysis element is classified into heritage, tourism, society, and economic development.
4.1. Intention
The distribution in this category was 64 analytical works, 26 case studies, and 13 theoretical studies. The analytical works show a greater concentration in rural areas, with 30 documents [50,51,52]. This data is of interest because these areas tend to be of less interest for the development of research due to the absence of regulation or planning. On the other hand, 13 documents refer to urban areas, highlighting the works of Kodir [53], which show an analysis of economic development from tourism experienced by the city of Batu, Indonesia; as well as the work of Kranjčević et al. [54], whose aim is to determine the potential for the development of cultural heritage, and in particular, the urban and architectural heritage of Lički (Croatia). Finally, 21 documents with considerably large areas of study are identified, covering both urban and rural areas. This is the case of the work by Ledo et al. [55], whose aim is to contribute to territorial development from both rural (the path) and urban development (the city of Santiago de Compostela, Spain) of the Camino de Santiago. In addition, the work by Lemmi and Tangheroni [56] is included in this category. These authors propose to take advantage of cultural heritage in general, and religion in particular, in the different areas that make up the region of Tuscany in order to start new tourism market segments.
The case studies (26) are very diverse, and most models or applications were developed for the different study areas they address. This is the case of Arthur and Mensah [57], who formulate and implement the plan called “Estrategia Elimina 2015” in Ghana. On the other hand, Armaitiene et al. [58] develop a discriminant analysis model on the conditions of erosion, entry, and accumulation of sediments in order to propose a model of tourism development for the transboundary Curonian Spit World Heritage site, which is based on the results.
Finally, the 13 theoretical studies address the conceptualization of culture and heritage within tourism development [20,59], relationships with society and key actors [60], as well as the conceptualization of the relationships between rural development, cultural heritage, and tourism [61]. Due to the geographical scope that can be covered, 5 works can be seen in urban-rural contexts, 6 in rural contexts, and only 1 in an urban context.
4.2. Element of Analysis
This category includes 43 documents on tourism, 27 on cultural heritage, 20 on society, and 13 on economic development. Tourism includes works whose general objective is to address tourism as a tool for local development [62,63,64,65], the development of products or tourist uses of heritage [66,67,68,69,70], and the formulation of strategic planning or development plans [71,72,73], in addition to sustainable strategies for the enhancement of heritage within tourism [74,75].
Within the cultural heritage category, there are studies that propose strengthening the identity of the areas through the use and enhancement of material or intangible heritage for tourism activities [76,77]. Other studies analyze the impact of heritage on local development [78,79,80] or the conservation and recognition of the heritage value [81,82,83,84]. Finally, studies on creating policies or cultural heritage planning are also collected [85,86].
In the society category, we find works that address the perception of the resident population in relation to the use of heritage [87,88,89,90,91], the relationships or levels of community participation in exploitation processes [92,93,94], and the benefits perceived by society from the use that heritage gets [95,96].
Economic development is the last subcategory. Included here are studies that highlight the economic and territorial achievements reached [97,98,99,100], as well as studies that propose or analyze economic development plans based on heritage [101,102]. Studies that are related to business networks based on heritage that generates economic development are also collected [103].
4.3. Study Area
This category includes 51 papers that address rural areas for the application of research [104,105,106,107,108,109]. A total of 23 studies consider heritage located in urban centers [110,111,112,113,114]. Finally, 29 documents cover entire countries, as well as national and international regions composed of several countries [115,116,117,118,119] (Figure 5).
Figure 5.
Concept map of themes. Source: own elaboration. * The circles represent the subcategories of analysis. The size corresponds to the proportion of items they contain. The lines detail the quantity relationships that connect each subcategory.
5. Conclusions
These types of studies have, in recent years, constituted a highly valuable consultation tool for new researchers, as this analysis shows a detailed overview of the evolution and current state of the subject under study. In this way, there is information available on the following: the most productive authors based on citations and documents produced, the main journals whose interest is in the publication of topics related to the subject, and countries and institutions focused on the development of related research, among others.
The bibliometric analysis shows that the study of cultural heritage and regional development in tourism began in 1994. Currently, 25 years of scientific literature are consolidated in 103 articles, of which 50 in Scopus and 19 in WoS are unique to each database, recording an overlap of 32 articles between the databases.
The highest production year is 2017, during which no collaboration networks were developed due to the fact that of the 21 published documents, 6 of them were developed individually; while the year with the highest number of citations is 1998, with 378 citations. The line of evolution of the subject determines that it is in an exponential growth stage, and due to its distribution, it is far from reaching a linear adjustment growth, which shows that the subject is still very new, mainly due to the presence of a greater number of qualitative exploratory studies.
In relation to the production by authors, there is a predominance of transient researchers, and an absence of large producers is clear, which confirms that the subject is new. On the other hand, depending on the growth presented by the subject, the emergence of a small group of aspiring authors is shown, each presenting between 2 and 4 studies, of which 63% have Malaysia as their geographical affiliation. This group represents 3% of the total of authors and is responsible for 17% of the articles. The co-authorship index in this subject is 2.34 authors/article.
As for affiliations, a wide variety of latitudes can be seen regarding both geographical and institutional affiliation. In the latter case, universities are the type of center with the highest number of researchers (70.2% of the total), with the Universiti Sains Malaysia (Malaysia) leading the ranking. In relation to geographical affiliation, China is the leading country, comprising 26 authors, 28 authorships, and 15 centers; its collaboration networks are nationwide.
The Bradford core is 64 and is made up of 62% of the articles in 51% of the journals, which determines the absence of a concentration core. The journal with the highest concentration of articles is the Journal of Heritage Tourism, with 4.85% of articles. The predominant classification area in the journals identified is social science, in both databases. It was also observed that 31% of the total of Scopus resources are indexed in the third quartile of their respective areas, while 53% of WoS resources lack the quartile calculation due to having recently been re-entered or removed from their indexation.
On the other hand, the correct use of keywords in studies can become a complex task to achieve, and in many cases is poorly recognized. It can be seen that the authors tend to use simple terms that allow them to achieve the greatest coincidence of their studies in the general searches that are developed in the scientific community. Unfortunately, this does not ensure that the terms fully express the objective achieved by the document, which is why should be highlighted that in order to obtain quality results in advanced searches, it is necessary to develop a greater effort so that these terms become correct descriptors of the investigation.
Regarding the limitations presented by the research, several points can be mentioned: (1) other databases are not taken into account, although their inclusion presents challenges to overcome, these could offer a more complete view of the subject (EBSCOhost, REBID, GoogleSchoolar, ProQuest, etc.); (2) the problem of homogenizing the names of the authors (different authors with the same name); (3) the bias of using a certain search equation. Finally, this study has contributed to describing the current situation of this subject in a descriptive and quantitative way, ruling out the intention of assessing the quality of the articles.
Author Contributions
All authors contributed equally to this work. All authors wrote, reviewed, and commented on the manuscript. All authors have read and approved the final manuscript.
Funding
The dissemination of this work was possible thanks to the funding granted by the European Regional Development Fund (ERDF) and by the Junta de Extremadura to the DESOSTE research group through the aid with reference GR18052.
Conflicts of Interest
The authors declare no conflict of interest.
References
- The Charter of Krakow. Principles for Conservation and Restoration of Built Heritage. 2000. Available online: http://smartheritage.com/wp-content/uploads/2015/03/KRAKOV-CHARTER-2000.pdf (accessed on 9 September 2019).
- Smith, L. Uses of Heritage; Routledge: Abingdon, UK, 2006. [Google Scholar]
- UNESCO. Convention Concerning the Protection of the World Cultural and Natural Heritage. Adopted by the General Conference at its Seventeenth Session Paris, 16 November 1972. Available online: http://whc.unesco.org/archive/convention-en.pdf (accessed on 9 September 2019).
- UNESCO. Mexico City Declaration on Cultural Policies World Conference on Cultural Policies Mexico City, 26 July–6 August 1982. Available online: https://culturalrights.net/descargas/drets_culturals401.pdf (accessed on 9 September 2019).
- UNESCO. The Convention for the Safeguarding of the Intangible Cultural Heritage. 2003. Available online: https://ich.unesco.org/doc/src/01852-EN.pdf (accessed on 9 September 2019).
- Timothy, D.J.; Boyd, S.W. Heritage Tourism; Prentice Hall: Harlow, UK, 2003. [Google Scholar]
- Timothy, D.F. Cultural Heritage and Tourism: An Introduction; Chanel View Publications: Bristol, UK, 2011. [Google Scholar]
- Chhabra, D.; Healy, R.; Sills, E. Staged authenticity and heritage tourism. Ann. Tour. Res. 2003, 30, 702–719. [Google Scholar] [CrossRef]
- Pearce, P.L.; Lee, U.I. Developing the travel career approach to tourist motivation. J. Travel Res. 2005, 43, 226–237. [Google Scholar] [CrossRef]
- Tan, S.K.; Luh, D.B.; Kung, S.F. A taxonomy of creative tourists in creative tourism. Tour. Manag. 2014, 42, 248–259. [Google Scholar] [CrossRef]
- Pereira, G.A.; de Sevilha Gosling, M. Los viajeros y sus motivaciones. Un estudio exploratorio sobre quienes aman viajar. Estudios y Perspectivas en Turismo 2017, 26, 62–85. [Google Scholar]
- World Tourism Organization. Tourism and Culture Synergies; World Tourism Organization (UNWTO): Madrid, Spain, 2018. [Google Scholar]
- Madden, M.; Shipley, R. An analysis of the literature at the nexus of heritage, tourism, and local economic development. J. Herit. Tour. 2012, 7, 103–112. [Google Scholar] [CrossRef]
- Clements, C.J.; Schultz, J.H.; Lime, D.W. Recreation, tourism, and the local residents: Partnership or co-existence? J. Park Recreat. Adm. 1993, 11, 78–91. [Google Scholar]
- Weikert, B.; Kertstetter, D. Resident’s Attitudes toward Tourism: An Applied Study in a Historic Community. In Proceedings of the 1995 Northeastern Recreation Research Symposium, Radnor, PA, USA, 9–11 April 1995; USFS: Washington, DC, USA, 1996; pp. 218–227. [Google Scholar]
- Tuan, T.H.; Navrud, S. Capturing the benefits of preserving cultural heritage. J. Cult. Herit. 2008, 9, 326–337. [Google Scholar] [CrossRef]
- Cano, M.; Garzón, E.; Sánchez-Soto, P.J. Preservation and conservation of rural buildings as a subject of cultural tourism: A review concerning the application of new technologies and methodologies. J. Tour. Hosp. 2013, 2, 1–23. [Google Scholar]
- Elkington, J. Cannibals with Forks: Triple Bottom Line of 21st Century Business; New Society Publishers: Gabriola Island, BC, Canada, 1998. [Google Scholar]
- Choi, H.S.C.; Sirakaya, E. Measuring Residents’ Attitude toward Sustainable Tourism: Development of Sustainable Tourism Attitude Scale. J. Travel Res. 2005, 43, 380–394. [Google Scholar] [CrossRef]
- Bessiere, J. Local development and heritage: Traditional food and cuisine as tourist attractions in rural areas. Sociol. Rural. 1998, 38, 21–34. [Google Scholar] [CrossRef]
- Wachter, S. Etat, Décentralisation et Territoires; L’Harmattan: Paris, France, 1987. [Google Scholar]
- Andrés, A. Measuring Academic Research: How to Undertake a Bibliometric Study; Elsevier: Amsterdam, The Netherlands, 2009. [Google Scholar]
- Spinak, E. Diccionario Enciclopédico de Bibliometría, Cienciometría e Informática; Unesco: Paris, France, 1996. [Google Scholar]
- Hubert, J.J. General Bibliometric Models. Libr. Trends 1981, 30, 65–81. [Google Scholar]
- Escorcia-Otálora, T.A.; Poutou-Piñales, R.A. Análisis bibliométrico de los artículos originales publicados en la revista Universitas Scientiarum (1987–2007). Univ. Sci. 2008, 13, 236–244. [Google Scholar]
- Rueda, G.; Gerdsri, P.; Kocaoglu, D. Bibliometrics and Social Network Analysis of the Nanotechnology Field. Paper Presented at the Portland International Conference on Management of Engineering & Technology (PICMET), Portland, OR, USA, 6–9 August 2007. [Google Scholar]
- Harzing, A.W.; Alakangas, S. Google Scholar, Scopus and the Web of Science: A longitudinal and cross-disciplinary comparison. Scientometrics 2016, 106, 787–804. [Google Scholar] [CrossRef]
- Rojas-Sola, J.I.; Navarrete-Cortes, J.; Fernandez-Lopez, J.A.; Chaichio-Moreno, J.A. Scientific production in the graphic expression in engineering area at the Spanish universities: An approach to ISI database. Revista Española de Documentación Científica 2008, 31, 190–204. [Google Scholar] [CrossRef]
- Goldschmidt, P.G. Information synthesis: A practical guide. Health Serv. Res. 1986, 21, 215. [Google Scholar]
- Gavel, Y.; Iselid, L. Web of Science and Scopus: A journal title overlap study. Online Inf. Rev. 2008, 32, 8–21. [Google Scholar] [CrossRef]
- Pulgarín, A.; Escalona, M. Medidas del solapamiento en tres bases de datos con información sobre ingeniería. Anales de Documentación 2008, 10, 335–344. [Google Scholar]
- Costas, R.; Moreno, L.; Bordons, M. Solapamiento y singularidad de MEDLINE, WoS e IME para el análisis de la actividad científica de una región en Ciencias de la Salud. Revista Española de Documentación Científica 2008, 31, 327–343. [Google Scholar]
- Cañedo, R. Estudios de solapamiento en la selección de las publicaciones seriadas y las bases de datos. ACIMED 1999, 7, 164–170. [Google Scholar]
- Meyer, D.E.; Mehlman, D.W.; Reeves, E.S.; Origoni, R.B.; Evans, D.; Sellers, D.W. Comparison study of overlap among 21 scientific databases in searching pesticide information. Online Rev. 1983, 7, 33–43. [Google Scholar] [CrossRef]
- Gluck, M. A review of journal coverage overlap with an extension to the definition of overlap. J. Am. Soc. Inf. Sci. 1990, 41, 43–60. [Google Scholar] [CrossRef]
- Bearman, T.; Kunberger, W. A Study of Coverage Overlap among Fourteen Major Science and Technology Abstracting and Indexing Services; National Federation of Abstracting and Indexing Services: Philadelphia, PA, USA, 1977. [Google Scholar]
- Light, D.; Prentice, R. Market-based product development in heritage tourism. Tour. Manag. 1994, 15, 27–36. [Google Scholar] [CrossRef]
- Price, D.J. The exponential curve of science. Discovery 1956, 17, 240–243. [Google Scholar]
- Merigó, J.M.; Mas-Tur, A.; Roig-Tierno, N.; Ribeiro-Soriano, D. A bibliometric overview of the Journal of Business Research between 1973 and 2014. J. Bus. Res. 2015, 68, 2645–2653. [Google Scholar] [CrossRef]
- Li, M.; Wu, B.; Cai, L. Tourism development of World Heritage Sites in China: A geographic perspective. Tour. Manag. 2008, 29, 308–319. [Google Scholar] [CrossRef]
- Russo, A.P. The “vicious circle” of tourism development in heritage cities. Ann. Tour. Res. 2002, 29, 165–182. [Google Scholar] [CrossRef]
- Jonsen-Verbeke, M. Industrial heritage: A nexus for sustainable tourism development. Tour. Geogr. 1999, 1, 70–85. [Google Scholar] [CrossRef]
- Chen, C.F.; Chen, P.C. Resident attitudes toward heritage tourism development. Tour. Geogr. 2010, 12, 525–545. [Google Scholar] [CrossRef]
- Bessiere, J. ‘Heritagisation’, a challenge for tourism promotion and regional development: An example of food heritage. J. Herit. Tour. 2013, 8, 275–291. [Google Scholar] [CrossRef]
- Crane, D. Social Structure in a Group of Scientists: A Test of the “Invisible College” Hypothesis. American Sociological Rev. 1969, 34, 335–352. [Google Scholar] [CrossRef]
- Berelson, B. Content Analysis in Communication Research; Free Press: New York, NY, USA, 1952. [Google Scholar]
- López López, P. Introducción a la Bibliometría; Promolibro: Valencia, Spain, 1996. [Google Scholar]
- Hirsch, J.E. An index to quantify an individual’s scientific research output. Proc. Natl. Acad. Sci. USA 2005, 102, 16569–16572. [Google Scholar] [CrossRef] [PubMed]
- Bradford, S.C. Sources of information on specific subjects. Engineering 1934, 137, 85–86. [Google Scholar]
- Zúñiga, B. The territorial changes of Totonacapan Veracruzano, Mexico and their heritage cultural based on the touristic activity as a regional development strategy. Cuadernos de Turismo 2014, 34, 351–442. [Google Scholar]
- Ćopić, S.; Đorđević, J.; Lukić, T.; Stojanović, V.; Đukičin, S.; Besermenji, S.; Tumarić, A. Transformation of industrial heritage: An example of tourism industry development in the Ruhr area (Germany). Geogr. Pannonica 2014, 18, 43–50. [Google Scholar] [CrossRef]
- Kisiel, R.; Zielińska-Szczepkowska, J.; Tradejna, D. Natural and Cultural Resources of Green Kurpie as Drivers of Tourism Development. Ekonomia i Środowisko 2018, 2, 231–245. [Google Scholar]
- Kodir, A. Tourism and development: Land acquisition, achievement of investment and cultural change (case study tourism industry development in Batu City, Indonesia). Geoj. Tour. Geosites 2018, 21, 253–265. [Google Scholar] [CrossRef]
- Kranjčević, J.; Marković, I.; Božić, N. Lički Osik-Urban and Architectural Heritage as Tourism Development Potential. Sociologija i Prostor Časopis za Istraživanje Prostornoga i Sociokulturnog Razvoja 2016, 54, 103–126. [Google Scholar] [CrossRef][Green Version]
- Ledo, A.P.; Bonín, A.R.; Iglesias, A.M. The cultural tourism as strategic factor of development: The Santiago route. Estudios Geográficos 2007, 68, 205–234. [Google Scholar]
- Lemmi, E.; Tangheroni, M.S. Cultural and religious heritage and place names in Tuscan areas crossed by Via Francigena for a sustainable tourist development. Riv. Geogr. Ital. 2013, 120, 155–169. [Google Scholar]
- Arthur, S.N.; Mensah, J.V. Urban management and heritage tourism for sustainable development: The case of Elmina cultural heritage and management programme in Ghana. Manag. Environ. Qual. Int. J. 2006, 17, 299–312. [Google Scholar] [CrossRef]
- Armaitiene, A.; Boldyrev, V.L.; Povilanskas, R.; Taminskas, J. Integrated shoreline management and tourism development on the cross-border World Heritage Site: A case study from the Curonian spit (Lithuania/Russia). J. Coast. Conserv. 2007, 11, 13–22. [Google Scholar] [CrossRef]
- Alinejad, M.E.; Razaghi, Z. Culture and its role in tourism development. Life Sci. J. 2012, 9, 1593–1597. [Google Scholar]
- Rasoolimanesh, S.M.; Jaafar, M. Community Participation toward Tourism Development and Conservation Program in Rural World Heritage Sites. In Tourism-From Empirical Research Towards Practical Application; IntechOpen: London, UK, 2016. [Google Scholar]
- Condesso, F. Rural development, cultural heritage and tourism. Cuadernos de Desarrollo Rural 2011, 8, 197–222. [Google Scholar]
- Chakravarty, S.; Irazábal, C. Golden geese or white elephants? The paradoxes of world heritage sites and community-based tourism development in Agra, India. Community Dev. 2011, 42, 359–376. [Google Scholar] [CrossRef]
- Damir, D. The importance of the Danube strategy for tourism and culture development of the Croatian Danube region. Geogr. Pannonica 2012, 16, 112–125. [Google Scholar]
- Fonseca, F.P.; Ramos, R.A.R. Heritage Tourism in Peripheral Areas: Development Strategies and Constraints. Tour. Geogr. 2012, 14, 467–493. [Google Scholar] [CrossRef]
- Fournier, L.S. Local fêtes as cultural heritage in provence: New means for local development policies and tourism. Nottm. Fr. Stud. 2011, 50, 31–43. [Google Scholar] [CrossRef]
- Gabrielli, C. “Fundacao Casa Grande” and the touristic development of Nova Olinda/CE: New chances for the dialogue between the local cultura and tourism. Turismo Estudos e Praticas 2015, 4, 74–95. [Google Scholar]
- Londono, M.L.; Medina, F.X. Effects of Cultural and Tourism Policies on Local Development: The Case of Food Trails in Medellin, Colombia. Almatour. J. Tour. Cult. Territ. Dev. 2017, 8, 89–106. [Google Scholar] [CrossRef]
- Nzeda Tagowa, W. Rural tourism as a factor of sustainable development: A case study of Sukur World Heritage Site in Adamawa State, Northeastern Nigeria. WIT Trans. Ecol. Environ. 2010, 142, 675–688. [Google Scholar] [CrossRef]
- Saiken, A.; Zhaoping, Y.; Mazbayev, O.; Duissembayev, A.; Izenbaev, B.; Nassanbekova, S. Ethnic cultural tourism resources evaluation and development: Kazakh cultural tourism resources analysis. J. Environ. Manag. Tour. 2017, 8, 467–475. [Google Scholar] [CrossRef]
- Vistad, O.I.; Wold, L.C.; Daugstad, K.; Haukeland, J.V. Mimisbrunnr Climate Park—A network for heritage learning, tourism development, and climate consciousness. J. Herit. Tour. 2016, 11, 43–57. [Google Scholar] [CrossRef]
- Beloborodova, D.G.; Unagaeva, N.A.; Kukina, I.V. Spatial and Architectural Heritage of Yeniseysk Town Fringe Belts in the context of the development of cultural tourism. Vestn. Tomsk State Univ. J. Cult. Stud. Art Hist. 2017, 27, 220–228. [Google Scholar] [CrossRef][Green Version]
- Iliopoulou-Georgudaki, J.; Theodoropoulos, C.; Konstantinopoulos, P.; Georgoudaki, E. Sustainable tourism development including the enhancement of cultural heritage in the city of Nafpaktos–Western Greece. Int. J. Sustain. Dev. World Ecol. 2017, 24, 224–235. [Google Scholar] [CrossRef]
- Sun, Y.H.; Min, Q.W.; Zhong, L.S.; Cheng, S.K.; Zhang, D.; Long, D.Y. Agricultural heritage tourism development in minority areas: Taking congjian county in guizhou province as a case. China Popul. Resour. Environ. 2009, 19, 120–124. [Google Scholar]
- Huibin, X.; Marzuki, A.; Razak, A.A. Conceptualizing a sustainable development model for cultural heritage tourism in Asia. Theor. Empir. Res. Urban. Manag. 2013, 8, 51–66. [Google Scholar]
- Morales-Yago, F.J. Landscape and Heritage: Key Elements for Tourism Development in an Interior Space: The Case of Yecla (Murcia). Revista de Estudios Andaluces 2017, 34, 399–428. [Google Scholar] [CrossRef]
- Kravanja, B. Selling and sharing culture: On relations between cultural heritage, nature conservation and tourism development institutions in the Upper Soča Valley, Slovenia. Narodna Umjetnost 2014, 51, 89–112. [Google Scholar] [CrossRef]
- Valdez, L.M.C.; Fontecha, J.F. Gastronomy: A source for the developmente of tourism and the strengthening of the cultural identity in Santander. Anuario Turismo y Sociedad 2018, 22, 167–193. [Google Scholar] [CrossRef]
- Duval, M.; Smith, B.W. UNESCO world Heritage list inscription and tourist development: The Ukhahlamba-Drakensberg Park world Heritage site (South Africa). Ann. De Geogr. 2014, 697, 912–934. [Google Scholar] [CrossRef]
- Nieves, A.E.; Vargas, M.B.; Quesada, E.B. The potential of cultural assets associated to tourism activity as a local factor development at the Getsemani neighborhood, Cartagena de Indias. Anuario Turismo y Sociedad 2017, 21, 107–143. [Google Scholar] [CrossRef][Green Version]
- Rogerson, C.M.; van der Merwe, C.D. Heritage tourism in the global South: Development impacts of the Cradle of Humankind World Heritage Site, South Africa. Local Econ. 2016, 31, 234–248. [Google Scholar] [CrossRef]
- Awuah-Nyamekye, S.; Sarfo-Mensah, P.; Amisah, S.; Owusu-Bi, A. Environmental conservation and preservation of cultural heritage: Assets for tourism development in the Akyem Abuakwa traditional area of Ghana. Worldviews Environ. Cult. Relig. 2014, 18, 30–53. [Google Scholar] [CrossRef]
- Franch, M.; Irimias, A.; Buffa, F. Place identity and war heritage: Managerial challenges in tourism development in Trentino and Alto Adige/Südtirol. Place Branding Public Dipl. 2017, 13, 119–135. [Google Scholar] [CrossRef]
- Herrera, O.J.M. Cultural heritage and tourism, a development alternative: Case Viota, Cundinamarca. Anuario Turismo y Sociedad 2016, 18, 99–116. [Google Scholar] [CrossRef]
- Łach, J. Using the geographical space of the Little Beskid Mts. for the development of cultural tourism with the aim of protection of the landscape heritage. Annales Universitatis Mariae Curie-Sklodowska 2017, 72, 103–119. [Google Scholar]
- Fredholm, S. Assets in the age of tourism: The development of heritage planning in Ghanaian policy. J. Contemp. Afr. Stud. 2016, 34, 498–518. [Google Scholar] [CrossRef]
- Popa, D.; Popa, A. Development of the cultural heritage tourism by rehabilitating the Sancraia Castle, Alba County. J. Environ. Prot. Ecol. 2016, 17, 1443–1451. [Google Scholar]
- Deng, J.Y.; McGill, D.; Arbogast, D.; Maumbe, K. Stakeholders’ perceptions of tourism development in Apalachian Forest Heritage Area. Tour. Rev. Int. 2016, 20, 235–253. [Google Scholar] [CrossRef]
- Di Lernia, S. Incoming tourism, outgoing culture: Tourism, development and cultural heritage in the Libyan Sahara. J. North. Afr. Stud. 2005, 10, 441–457. [Google Scholar] [CrossRef]
- Gunjić, L. Local perceptions of cultural heritage and tourism development—Case study Bač, Serbia. Ge-Conserv. 2017, 1, 57–62. [Google Scholar]
- Kulcsar, L.; Bodrogai, L.A.; Vizi, I.G. Tourism development and cultural heritage: The stakeholders’ opinion on the rol of the restored Esterhazy Palace in western Hugary. Econ. Thought Pract. 2017, 26, 813–827. [Google Scholar]
- Quyen, L.; Khanjanusthiti, P. The cultural impact of tourism development in a dong hoa hiep local community, Cai Be District, Vietnam. Asian Soc. Sci. 2015, 11, 203–214. [Google Scholar] [CrossRef]
- Draper, J.; Oh, C.O.; Harrill, R. Preferences for heritage tourism development using a choice modeling approach. Tour. Anal. 2012, 17, 747–759. [Google Scholar] [CrossRef]
- Francis-Lindsay, J. From fashion to ‘tangible-intangible’ action: Local communities ‘culturizing’ new tourism development. WIT Trans. Ecol. Environ. 2010, 139, 489–500. [Google Scholar] [CrossRef]
- Frolova, E.V.; Rogach, O.V.; Medvedeva, N.V.; Kabanova, E.E.; Ryabova, T.M. Volunteer activity as a factor in the development of cultural tourism in the Russian Federation. Acad. Strateg. Manag. J. 2017, 16, 1–12. [Google Scholar]
- Chand, M. Residents’ perceived benefits of heritage and support for tourism development in Pragpur, India. Tourism 2013, 61, 379–394. [Google Scholar]
- Su, M.; Sun, Y.; Min, Q.; Jiao, W. A Community livelihood approach to agricultural heritage system conservation and tourism development: Xuanhua Grape Garden Urban Agricultural Heritage Site, Hebei Province of China. Sustainability 2018, 10, 361. [Google Scholar] [CrossRef]
- Biville, Q. Enhancing the heritage value of small cities in the western region of sichuan province: The dynamics of development in dujiangyan and qingchengshan. Espace Geogr. 2017, 46, 364–379. [Google Scholar] [CrossRef]
- Boujrouf, S. Heritage resources and the development of tourist areas in the High Atlas and southern regions of Morocco. Revue de Geographie Alpine 2014, 2, 102–112. [Google Scholar] [CrossRef]
- Camelia, T.; Laurenţiu Ştefan, S. The ethno-creativity in the pilot centers in Romania and their role in the development of cultural tourism and the educational process. Forum Geogr. 2017, 16, 88–97. [Google Scholar] [CrossRef]
- Lloyd, K.; Morgan, C. Murky Waters: Tourism, Heritage and the Development of the Ecomuseum in Ha Long Bay, Vietnam. J. Herit. Tour. 2008, 3, 1–17. [Google Scholar] [CrossRef]
- De Montis, A.; De Montis, V. Planners in the face of mining cultural heritage: Tourism development at L’Argentiera, Italy. Int. J. Serv. Technol. Manag. 2008, 10, 128–146. [Google Scholar] [CrossRef]
- Delaplace, M.; Gatelier, E. Individual and collective heritage strategies and development of the wine tourism in Burgundy. Territoire en Mouvement 2014, 21, 40–53. [Google Scholar] [CrossRef]
- Ferguene, A.; Idir, S. Heritage, tourism and sustainable territorial development in the Algerian Sahara: The case of Tassili N’Ajjer. Geo Regards 2012, 5, 95–109. [Google Scholar]
- Kocaman, M.; Kocaman, E.M. The importance of cultural and gastronomic tourism in local economic development: Zile sample. Int. J. Econ. Financ. Issues 2014, 4, 735–744. [Google Scholar]
- Lenao, M.; Saarinen, J. Integrated rural tourism as a tool for community tourism development: Exploring culture and heritage projects in the North-East District of Botswana. South. Afr. Geogr. J. 2015, 97, 203–216. [Google Scholar] [CrossRef]
- Morosi, J.; Amarilla, B.; Conti, A.; Contin, M. Estancias of buenos aires province, Argentina: Rural heritage, sustainable development and tourism. Int. J. Herit. Stud. 2008, 14, 589–594. [Google Scholar] [CrossRef]
- Olya, H.G.; Alipour, H.; Gavilyan, Y. Different voices from community groups to support sustainable tourism development at Iranian World Heritage Sites: Evidence from Bisotun. J. Sustain. Tour. 2018, 26, 1728–1748. [Google Scholar] [CrossRef]
- Salinas Chavez, E.; Delgado Mesa, F.A.; Henthorne, T.L.; Miller, M.M. The Hershey sugar mill in Cuba: From global industrial heritage to local sustainable tourism development. J. Herit. Tour. 2018, 13, 426–439. [Google Scholar] [CrossRef]
- Xiao, H.; Li, L. Villagers’ Perceptions of Traditions: Some Observations on the Development of Rural Cultural Tourism in China. Tour. Recreat. Res. 2004, 29, 69–80. [Google Scholar] [CrossRef]
- Brebbia, C.A.; Doganer, S.; Dupont, W.; Doganer, S.; Dupont, W. Accelerating cultural heritage tourism in San Antonio: A community-based tourism development proposal for the missions historic district. Int. J. Sustain. Dev. Plan. 2015, 10, 1–19. [Google Scholar] [CrossRef]
- Rivera, M.; Hernández, R. MSMEs craft, tourism and local development strategies: Challenges and opportunities in a historical-heritage city (Cordoba, Spain). Estudios Geográficos 2018, 79, 529–553. [Google Scholar] [CrossRef]
- Tur, J.N.; Martínez, A.F.; Spiegelhalder, M.R. From complement to motor: The changing role of leisure and tourism in local development strategies. The case of the recovery and valorisation of cultural heritage. Arbor 2012, 188, 379–393. [Google Scholar] [CrossRef][Green Version]
- Wang, Y.P. A study on Kinmen resident’s perception of tourism development and culture heritage impact. Eurasia J. Math. Sci. Technol. Educ. 2016, 12, 2909–2920. [Google Scholar] [CrossRef]
- Xu, H. Managing side effects of cultural tourism development—The case of Zhouzhuang. Syst. Anal. Model. Simul. 2003, 43, 175–188. [Google Scholar] [CrossRef]
- Alonso, A.D.; O’Neill, M.A. Muscadine Grapes, Food Heritage and Consumer Images: Implications for the Development of a Tourism Product in Southern USA. Tour. Plan. Dev. 2012, 9, 213–229. [Google Scholar] [CrossRef]
- Huibin, X.; Marzuki, A.; Razak, A.A. Protective development of cultural heritage tourism: The case of Lijiang, China. Theor. Empir. Res. Urban. Manag. 2012, 7, 39–54. [Google Scholar]
- Montanari, A. Geography of taste and local development in abruzzo (Italy): Project to establish a training and research centre for the promotion of enogastronomic culture and tourism. J. Herit. Tour. 2009, 4, 91–103. [Google Scholar] [CrossRef]
- Seidl, A. Cultural ecosystem services and economic development: World Heritage and early efforts at tourism in Albania. Ecosyst. Serv. 2014, 10, 164–171. [Google Scholar] [CrossRef]
- Zaiane, S. Heritage tourism in Tunisia: Development one-way choice. Tour. Rev. 2006, 61, 26–31. [Google Scholar] [CrossRef]
© 2019 by the authors. Licensee MDPI, Basel, Switzerland. This article is an open access article distributed under the terms and conditions of the Creative Commons Attribution (CC BY) license (http://creativecommons.org/licenses/by/4.0/).




