Abstract
The quality of life of citizens in a city is related to the sustainable decisions made by their leaders. By using principal component analysis (PCA) and taking an intellectual capital perspective (all sources of knowledge in human, relational and structural areas), we explore which of the three dimensions used to measure the sustainability of a city—economic, social or environmental—has the greatest effect on a subjective measurement of quality of life. We propose an econometric model based on a tangible production model to study the relationship between the quality of life and sustainability. To that end, we perform an in-depth examination of the different effects on the four dimensions that comprise the measure of the subjective quality of life: satisfaction, mobility, integration and public service. The results of the estimated model of citizens’ quality of life confirm the existence of a direct relationship for the 52 European cities under study; however, the least relevant role is played by the environmental dimension, which is still unappreciated by citizens. Conversely, the economic and social dimension are found to be determinants in all cases, except for social integration. Therefore, a key requirement of the management aimed at achieving sustainable development in European cities is to activate the environmental dimension.
1. Introduction
The conceptualization of the quality of life in and sustainability of a territory, along with the analysis of the relationship between these concepts, has become a key focus of applied economics research, even for social and environmental policies [1]. In seeking to improve citizens’ quality of life, we must go beyond minimalist approaches limited to single variables, such as per capita income or gross domestic product (GDP), to include aspects such as sustainable development and smart planning [2]. That is, citizens should have a good life but within the limits of this planet. In other words, we should consider whether countries, cities or regions meet the basic needs of their citizens (nutrition, health, housing, etc.) at a globally sustainable level of resource use. Well-being is thus multidimensional, and the economy is only one of its bases. The environment, social policy, and good governance are essential pillars of a good quality of life and can be analyzed in terms of types of intangible capital or intellectual capital [3].
Under such an approach, it should be considered that while governments, agencies, companies and individuals themselves seek to raise that standard of living, according to O’Neill et al. (2018) [2], achieving said objective may require the use of our planet’s resources at between two and six times the level considered sustainable, based on current socio-economic relationships. If we also take into account the United Nations’ (UN) prediction that the world’s population will rise to 9.7 billion by 2050 and to 11.2 billion by 2100, it can be seen that the challenge will become even greater in future if efforts are not made to stabilize these figures.
However, this forecasted population growth tends to be concentrated in cities, with a consequent detrimental effects on rural development, which are not the subject of this analysis, so sustainable urban development is key. In this regard, the studies of Yigitcanlar et al. (2008) [4] and Yigitcanlar et al. (2013) [5] asserted that knowledge plays a critical role in wealth creation for cities; moreover, they claimed that one of the goals of these knowledge cities must be to achieve sustainability while also maintaining a focus on improving the quality of life, precisely the qualities that define the governance and planning of a smart city.
We can thus refer to the concept of green cities; that is, cities which seek to generate economic growth while reducing greenhouse gases, emissions and pollution, thereby safeguarding environment and biodiversity [6,7]. A similar concept is that of healthy cities, which strive to improve the quality of life of a population while ensuring sustainable development [8]. The main aim of knowledge cities is to achieve sustainability and raise the quality of life by improving citizens’ skills and knowledge, providing them with the necessary services, and enriching their cultural life [4]. In short, these are smart cities where the strategic component is environmental, social, and economic sustainability [9] and cities where criteria relating to intellectual capital outweigh those relating to economic development.
In this vein, the study by Lever (2002) [10] of 19 European cities showed a broad relationship between the quality of a city’s knowledge base—comprising tacit knowledge, codified knowledge and knowledge infrastructure—and economic change. In order to estimate a city’s capacity for sustainable growth, it is therefore necessary to establish tangible and intangible measures of this economic, social and environmental space. This means accounting for aspects such as the available human resources, quality of life, bureaucratic processes or conditions, trade, entrepreneurship, R&D, innovation, external image and environmental conditions [3]. In this regard, the intellectual capital approach is the optimal management tool for decision-making.
Quality of life and sustainability are therefore related: quality of life can be considered to play a highly relevant role in sustainable development, especially regarding the social dimension. That is, quality of life is affected by social conditions, as well as by economic and environmental conditions. Thus, policies that adversely affect a citizen’s quality of life cannot be deemed sustainable [11], but, equally, sustainable development can positively or negatively affect the quality of life of an individual; for example, a sustainable transport system may mean that citizens have to make less use of private vehicles, which may be less appealing in terms of comfort, independence, etc. [12]. Thus, another aspect to consider is which elements influence quality of life and how they do so.
In short, personal well-being and sustainability are two concepts that are often connected. Indeed, living with the highest possible quality of life in a sustainable environment can markedly improve happiness and health. Using a sample of 58 countries, Apergis (2018) [13] showed that greenhouse gas emissions have a significant effect on personal well-being. Therefore, the aim of this study was to address the relationship between quality of life and sustainability in cities in order to determine the extent to which achieving higher standards of quality of life can be compatible with sustainable development. The approach to deal with all dimensions of sustainable development is intellectual capital, and we will prove that the least significant dimension for the quality of citizen life is environmental. To that end, the study analyzes the relationships between, on the one hand, subjective indicators of quality of life generated using information from Eurostat surveys of European citizens with structural information on 79 European cities, (Flash Eurobarometer; technical specifications in [14]), and on the other, a composite indicator including the three dimensions of sustainability (economic, social and environmental) based on an intellectual capital approach for a total of 158 European cities [3].
Therefore, this research explores the hypothesis of whether there is a direct relationship between the level of sustainability achieved in a city and its citizens’ quality of life. In attempting to answer this question, we demonstrate the relationships between sustainability from an intellectual capital perspective and subjective measures of quality of life. These relationships are examined using an overall quality of life index and also by means of a detailed analysis of the relationships with the different component dimensions. Thus, in the following section, we provide a literature review that compiles the main sustainability indices, distinguishing between general and geographical indices. Likewise, we present some of the main indices used to measure quality of life. We then outline the methodology applied in this study to construct the sustainability and quality of life indices used in the analysis. Next, we propose the model of citizens’ quality of life, along with the main results obtained from the analysis performed for 52 European cities and their discussion. Finally, we detail the main conclusions and lines of research that remain open following this study.
2. Quality of Life and Sustainability—Literature Review
The concepts of sustainability and sustainable development have been gathering momentum in recent years as a response to ecosystem alterations [15]. In this regard, sustainable development is understood to be development that meets people’s present needs without compromising the ability of future generations to meet their own needs, a definition that was first set out in the report produced by the World Commission on Environment and Development [16]. This concept has been further developed and extended to address the issue at the levels of countries, regions and cities.
Furthermore, the concept of sustainability has been widely discussed, and there have been major controversies regarding its definition [17,18,19]. Consequently, a number of difficulties have arisen in the practical application of this concept [20]. According to Ahi and Searcy (2013) [21], the term “sustainability” has been understood in various ways, fluctuating from an intergenerational philosophical point to a multidimensional term for business management. However, the concept appears to have evolved such that it is now generally understood to be based on three pillars: environmental, social and economic [22]. This evolution has entailed the development of ideas, concepts and measurement processes aimed at providing tools to support policymakers. Initially, the focus was exclusively on the environmental dimension, with the social and then economic dimensions subsequently incorporated, as associated with the concept of the triple bottom line (TBL). In this sense, Alfaro et al. (2017) [3] stated that a city’s intellectual capital is formed for all sources of knowledge in different areas: human resources, infrastructure efficiency, mobility, accessibility, business, image, quality of life, tourism, innovation, and sustainability of environment, all of which allow for smart and sustainable growth and wealth capacity.
It can thus be seen that sustainability and intellectual capital are interrelated; that is, their influence on one another enables the use of an intellectual capital approach to measure sustainability. In this sense, intellectual capital defines the human, relational and structural components that generate value for a territory, and therefore, the strategy that allows for its development, a fundamental objective of the multidimensional vision of sustainable development. Indeed, Januškaitė and Užienė (2018) [23] concluded that the interlinkages between intellectual capital and sustainable regional competitiveness are strong and inseparable. Similarly, Dal Mas (2019) [24] analyzed 1651 posts published by practitioners on a leading sustainability website, where they discussed 17 main themes split into areas of financial (also referred to as economic), social and environmental sustainability. The three main components of intellectual capital—human capital, relational capital and structural capital—have been shown to connect with most of these themes, demonstrating that intellectual capital and sustainability influence each other.
In this context, complex tools have been used to measure and evaluate the sustainability of a city, in most cases based on indicators that provide measures of progress towards achieving sustainable development [25]. These measures can be daunting, thus requiring an analysis of the interrelationships, redundancy and spatial distributions. Such indicators are based on one or two dimensions of sustainability and vary between the use of “top–down” and “bottom–up” approaches [26]; a more detailed analysis can be seen in the works of Singh (2019) [27], Mori and Christodoulou (2012) [28], and Nevado et al. (2019) [29]. Table 1 lists the main indices grouped according to whether they take a general perspective or are for several geographical areas.
Table 1.
Sustainability indices.
Generally speaking, each index aims to address deficiencies identified in previously published ones; hence, different authors also present indicators for specific geographical areas, for example, [40,41,42,43,44,45,46]. In our case, we make an ambitious attempt, avoiding information biases, to develop a TBL sustainability index by using an intellectual capital approach. This can be characterized as a composite indicator constructed using principal component analysis with objective weightings that accounts for the three abovementioned dimensions, as can be seen in the study by Alfaro et al. (2017) [3]. This index is then used to analyze the relationships with citizens’ quality of life.
In addition, there are a variety of different understandings of the concept of quality of life, since it can be interpreted through a multidimensional, interdisciplinary approach [47]. Thus, it can be used to assess citizens’ general well-being (wealth, employment, health, education) or aspects such as human rights and happiness. Similarly, there is often confusion between the different meanings of the terms “quality-of-life”, “well-being”, and “happiness”; at times, they are used as umbrella terms, while at others they denote particular qualities [48].
From the literature review, with works including those by Dissart and Deller (2000) [49], Kahneman and Deaton (2010) [50], and Sen (2001) [51], it can be seen that there is a consensus that the quality of life has two interrelated dimensions: objective (physical, social, economic, etc.) and subjective (psychological state of satisfaction). Given its subjective nature, it is precisely this second dimension that is the most difficult to measure, as it is related to factors of social and economic inclusion; however, this is the focus we used to measure quality of life in the present article. Citizen’s quality of life can thus be considered as a general aim of sustainable development which can be assessed through objective and subjective profiles of economic, social and environmental elements. Such assessments allow us to examine the relationships between them using sustainability and quality of life indices (Figure 1).
Figure 1.
Concept and measurement of quality of life and sustainability.
To that end, just as for sustainability, we established subjective quality of life indicators that offer a multidimensional perspective. These indicators thus entail substantial complexity, and there are no widely-accepted proposals for countries, regions or cities. Indeed, a number of different indices covering these two spheres have been produced, as can be seen in studies by Marans and Cooper (2000) [52] and Turkoglu (2015) [53]. Similarly, Marans and Stimson (2011) [54] and Ballas (2013) [55] provided a descriptive analysis of the different studies on the objective and subjective measures of quality of life and their interrelationships, especially for cities and regions.
The literature highlights the different methodologies used to assess quality of life; generally speaking, however, the most widespread is the use of indicators or indices, with the most common variables being those relating to health, education, economy and life expectancy. Such indicators have been produced for countries, cities and regions; Table 2 presents the most commonly-used indicators. Nevertheless, other authors have also proposed specific indicators, such as those in [56,57,58,59,60,61,62,63].
Table 2.
Quality of life indices.
On the basis of the carried out review, it can be seen that there is no universally-accepted index or standard dimensions to account for measuring the quality of life. While there have been numerous studies that have taken an objective approach to measuring quality of life, relatively few have used the subjective approach of obtaining information through surveys. Thus, using the data made available in the Flash Eurobarometer 419, we present a proposal for measuring the quality of life of European citizens that compiles all this subjective information into a number of indicators.
Thus, after constructing an index to measure sustainability and another for quality of life, we were able to carry out an analysis of the relationship between the two. Below, we explain the methodology used to do so.
3. Materials and Methods
The fact that there is no generally-accepted methodology for defining either sustainability or quality of life indicators led us to use the methodology developed in a study by Alfaro et al. (2017) [3]. These authors proposed a TBL sustainability indicator for 158 European cities that includes three dimensions related to the types of capital considered in the measurement of intellectual capital. In this regard, environmental structural capital was used to measure the environmental dimension (ED), gross domestic product (GDP) and the labor market situation were used to measure the economic dimension (EcD), and social human capital was used to measure the social dimension (SD). A principal component analysis was used to construct these indices, as was done in a study López et al. (2014) [72], where the good performance of this technique for index construction was demonstrated. This method allows the variable information with available data to be aggregated into a number of synthetic indicators without any loss of information, with weights assigned objectively.
To prevent any loss of relevance, since it is not possible to aggregate information on variables of different types, they were rescaled by assigning them a maximum value of 100 and a minimum value of 0. These variables were transformed into principal components (PCs) by means of Equation (1):
where ui is the characteristic vector of each PC and xi is the variable used to build the capitals for the total of k variables considered. Finally, on the basis of these PCs, a value for each of the proposed indicators can be determined by a weighted geometric mean [73], whereby weightings are assigned according to the percentage of variance retained by each component in the principal component analysis.
According to Alfaro et al. (2017) [3], the environmental dimension (ED) includes four components: pollution, water consumption, waste management, and land uses. Each of these components is measured by a set of indicators. The economic dimension (EcD) is measured using gross domestic product (GDP) and labor market indicators such as unemployment rate, active population, and types of jobs (self-employed, salaried, part-time, and full time). Finally, the social dimension (SD) is disaggregated into four components: health, safety, education, and cultural conditions. Again, each of these is measured by a set of indicators. The cities and indicators used were selected on the basis of the literature review carried out, depending on the data available in the Urban Audit database from Eurostat. Specifically, 17 environmental indicators, 8 economic indicators and 15 social indicators were used to measure the consequences of a sustainable governance for cities within a macroeconomic framework of intellectual capital. Subsequently, these three dimensions were aggregated into a sustainability index using the same procedure.
Regarding quality of life, we again took a multidimensional approach and drew on the information published by Eurostat in the Flash Eurobarometer 419 [14] to produce a measurement of European citizens’ subjective quality of life based on four dimensions: life satisfaction, mobility, culture and sports, social integration, and public services. In this case, the framework was microeconomic, based on citizens’ subjective perceptions. Table 3 presents the variables used to measure each of these dimensions, along with the definition and the acronym. Values correspond to the percentage of people who, in the abovementioned survey developed in 2015, declared themselves very satisfied with each of the aspects considered. Finally, the indicators obtained for each of the dimensions could be merged to obtain an overall quality of life index for each city, which we refer to as the quality of life (QOL) index.
Table 3.
Quality of life components.
The available data, taking into account both indices and their component dimensions, yielded complete information for 52 European cities from 24 countries. The results showed that the cities of Hamburg, Kobenhavn and Bratislava occupy the top three positions in terms of sustainability, while Zurich, Kobenhavn and Stockholm stand out in terms of their citizens’ assessment of quality of life. At the other end of the spectrum, the cities with the worst sustainability index score are Napoli, Bucharest and Oviedo, and the worst in terms of quality of life are Roma, Palermo and Lisbon. According to the rankings of the general indices, we observed that the less populated cities offer better positions in terms of citizen’s quality of life, with notable differences with respect to their sustainable development strategy (see Table A1 in Appendix A).
By using the studied relationship, we propose a mathematical model based on the tangible production model, where quality of life—which includes citizens’ assessment of intangibles—is endogenous. The three dimensions of sustainability are thus taken as exogenous in determining citizens’ quality of life; that is, it depends not just on purely economic factors but also on social and environmental factors linked to the sustainable development of their city. Citizens’ quality of life can then be defined according to Equation (2):
where the subjective QOL index or its components (satisfaction of life (SLS); social integration (SI); mobility, sport, and culture (MCS); and public service (PS)) depend on the dimensions of sustainable governance from an intellectual capital perspective for city i, with β, γ, δ being the effects of these economic (EcD), social (SD) and environmental (ED) factors, respectively; finally, ε is the uncorrelated random error with zero bias and constant variance.
However, the results of these relationships are analyzed in more depth in the following section, in accordance with the structure set out in Figure 2.
Figure 2.
Relationships structure.
4. Results: Quality of Life Model
Taking Figure 2 as a theoretical basis, it can be hypothesized that better sustainable planning and governance in a city aimed at improving its tangible and intangible capitals should result in better well-being or quality of life for its citizens. This proposition, based on a multidisciplinary theoretical framework, fits with the SOLA model (abbreviation for social quality in Finnish) proposed by Pieper (2019) [74]. Said model offers an interdisciplinary, multi-level, comprehensive framework or meta-model made up of five modules (human ecology, three levels of social systems, and ethical quality standards) which conceive of social sustainability, social quality and quality of life in terms of evolving systems theory.
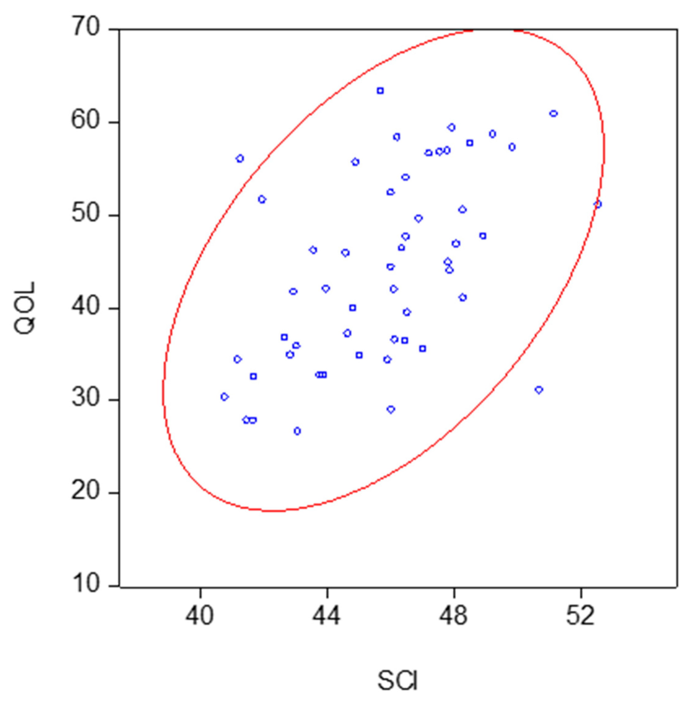
In our case, following the analysis of the QOL index together with the sustainability competitiveness index (SCI), we observed a direct relationship between the two (see Figure 3, which includes the confidence ellipse). In addition, in the analysis of the relationship between the SCI and QOL indices, the Pearson correlation coefficient yielded a value of 0.5. This indicates that there was a positive relationship between the two, highlighting that the best quality of life levels are found in the most sustainable cities or that it is the most sustainable cities that enable their citizens to achieve a better quality of life.
Figure 3.
Scatter with confidence ellipse quality of life (QOL) index and sustainability competitiveness index (SCI).
In this sense, the coefficients of Equation (2) were expected to have a positive value, indicating a direct relationship between sustainable management, incorporating intangibles, and citizens’ quality of life. Table 4 presents the estimated results of these coefficients for this equation and for its four components.
Table 4.
Relationship between the sustainability index and citizen’s quality of life.
From the values obtained for the coefficients and their significance (t-values), it could be seen that quality of life in the European cities under study fundamentally depends on the economic and social dimensions; citizens still do not assess the environmental management as good enough to satisfy their quality of life needs.
Europeans are satisfied with their lives (SLS) in terms of the physical safety, financial security relating to their income level, their work (β = 1.11), and especially regarding the social benefits they enjoy in terms of health, education and culture (γ = 1.19). However, advances in the environmental management of waste, water and green spaces do not contribute to greater satisfaction with the lives they lead. The findings are similar for urban planning, transport, mobility, culture and sports (MCS), as once again the predominant relationship relates to social factors in the 52 analyzed European cities (γ = 1.33), followed by economic factors. In this case, in terms of sustainable management, it is critical that advances in environmental policies are significantly perceived by citizens in their assessment of quality of life.
Focusing on the efficiency of public services (PS) in citizens’ quality of life, it is the economic factors of per capita income and the labor market that most to ensure their satisfaction in this regard (β = 1.42), followed by social factors, indicating that this type of management is implemented best in the richest cities, or that they are the most efficient. Finally, separate mention should be made of the relationship with citizens’ quality of life in terms of the social integration of foreigners and the surroundings (SI). No significant relationship is found between SI and economic or social factors. The relationship with the environmental dimension is significant at 10%, although it could be much improved as the significance level of the model is low (R2 = 0.05).
In short, we observed similar behavior for SLS, MCS and PS, with both SLS and MCS recording the highest values for the social dimension. Regarding SI, the only relationship found was with the environmental dimension, although it was only weakly significant.
5. Discussion
The results discussed here reflect those from the study carried out by Mizobuchi (2017) [75], who incorporated a sustainability indicator into the better life index by applying corrected convex non-parametric least squares. The author found that while the overall ranking of countries produced by the better life index did not significantly change, the composite indicators of some countries were significantly affected by the incorporation of the sustainability indicator. Therefore, as in this paper, those results demonstrated the impact of sustainability on the quality of life.
For the governing authorities in European cities, the results of the model of citizens’ quality of life should be used to evaluate their management; it can be seen that Europe is making progress in terms of income and in keeping its social guarantees, given the improved quality of life of its citizens, but little or no progress is being made in environmental terms, as reflected in citizens’ assessment of this dimension in terms of their quality of life levels.
In this way, the concern for the environment is almost absent from the political and institutional agendas of the different public administrations. This situation is also evident, for example, in the Citix Barometer [76], where citizens’ opinions on municipal services and quality of life are collected, and which are used to suspend environmental-related policies.
In this sense, it has also been demonstrated that citizen’s quality of life is sensitive to strategic actions in economic and social terms, but this does not occur in social integration. Similarly, the environmental dimension is not reflected in the European quality of life, where it can be seen in the rankings that only the low level of population is a variable worth taking into account.
The study presented was relevant because it quantitatively demonstrates how sustainable development and citizen sustainability for Europeans lack sufficient environmental and social integration instruments.
6. Conclusions
Sustainable development is one of the key elements in new economic paradigms, because it is fundamental for citizens’ quality of life. Thus, this study analyzed the influence that each of the components of sustainability has on the quality of life. To that end, we used indices to measure the sustainable development of a city from a triple bottom line approach, with quality of life assessed from a subjective perspective. Given the information available, it was possible to carry out a disaggregated analysis of 52 European cities from 24 countries.
The results revealed that the sustainability dimension that plays the least relevant role in citizens’ subjective quality of life is the environmental one; indeed, it was found to be non-significant in most of the established relationships, indicating that it is not appreciated by citizens. However, both the economic and social dimensions are determinants of the overall quality of life, as well as specific elements; the exception is social integration, for which neither the social nor the economic dimension is significant.
From our model of European citizens’ quality of life, we were able to determine that the situation regarding the key factors (economic, social and environmental) is critical for achieving sustainable development. In this regard, a reordering is required relative to the effects on quality of life; in order to achieve a good quality and sustainable life, economic and social dimensions should be maintained without seeking continuous growth; at the same time, efficient environmental management aimed at growth should be implemented. Moreover, immediate action is called for to set short-term goals and plans to ensure their viability. These goals should address waste recycling, relocation planning and the development of green and smoke-free spaces, the management of greenhouse-effect pollutants, and the consumption and uses of water. A production model centered solely on an economic—or even social—vision of continuous growth is no longer sustainable.
Lastly, it should be noted that this work represents a starting point for more in-depth research that can be carried out as more information becomes available. In this regard, having information on other, non-European cities would enable us to determine the influence and the success of the sustainable development policies implemented in the European Union. In addition, if we had access to information for more years, a panel data approach could be applied to reveal the evolution over time of the established relationships.
Another important issue for the analysis is the difference in probably the relationship between quality of life and sustainable development according to the population of cities, in this sense, clusters differentiated by inhabitants can clarify this aspect more than the rankings used.
Author Contributions
The authors contributed equally to this work.
Funding
This research has been funded partially by the University of Castilla-La Mancha (2019-GRIN-26930).
Acknowledgments
This research has been supported by the Intellectual Capital Research Group at University of Castilla-La Mancha and the Vice Chancellor for Research and Scientific Politic.
Conflicts of Interest
The authors declare no conflict of interest. The founding sponsors had no role in the design of the study; in the collection, analyses, or interpretation of data; in the writing of the manuscript, and in the decision to publish the results.
Appendix A
Table A1.
Rankings: citizen`s quality of life index and sustainability.
Table A1.
Rankings: citizen`s quality of life index and sustainability.
| Country | City | QOL Ranking | Sustainability Ranking |
|---|---|---|---|
| Belgium | Brussels | 36 | 25 |
| Antwerp | 17 | 9 | |
| Liège | 39 | 17 | |
| Bulgaria | Sofia | 49 | 27 |
| Burges | 23 | 40 | |
| Denmark | Kobenhavn | 2 | 2 |
| Germany | Berlin | 31 | 8 |
| Hamburg | 16 | 1 | |
| Munich | 4 | 5 | |
| Essen | 25 | 13 | |
| Leipzig | 19 | 6 | |
| Dortmund | 27 | 12 | |
| Estonia | Tallinn | 29 | 26 |
| Spain | Madrid | 28 | 37 |
| Barcelona | 30 | 43 | |
| Malaga | 15 | 46 | |
| Oviedo | 11 | 50 | |
| France | Paris | 37 | 22 |
| Strasbourg | 26 | 28 | |
| Bordeaux | 20 | 20 | |
| Lille | 33 | 19 | |
| Marseille | 43 | 30 | |
| Italy | Roma | 52 | 41 |
| Napoli | 48 | 52 | |
| Torino | 44 | 38 | |
| Palermo | 51 | 48 | |
| Bologna | 40 | 44 | |
| Verona | 38 | 42 | |
| Latvia | Riga | 45 | 39 |
| Lithuania | Vilnius | 24 | 36 |
| Luxemburg | Luxembourg (city) | 6 | 7 |
| Hungary | Budapest | 35 | 45 |
| Miskolc | 46 | 47 | |
| Netherlands | Amsterdam | 21 | 10 |
| Rotterdam | 22 | 23 | |
| Groningen | 7 | 4 | |
| Austria | Wien | 10 | 16 |
| Poland | Warszawa | 41 | 32 |
| Krakow | 34 | 35 | |
| Gdansk | 32 | 34 | |
| Portugal | Lisbon | 50 | 49 |
| Romania | Bucharest | 42 | 51 |
| Slovenia | Ljubljana | 12 | 33 |
| Slovakia | Bratislava | 47 | 3 |
| Finland | Helsinki | 13 | 21 |
| Sweden | Stockholm | 3 | 11 |
| Malmö | 8 | 14 | |
| UK | London | 18 | 18 |
| Manchester | 14 | 29 | |
| Newcastle upon Tyne | 5 | 24 | |
| Norway | Oslo | 9 | 15 |
| Switzerland | Zürich | 1 | 31 |
References
- Cantú-Martínez, P.C. Conciencia y construcción social de la sustentabilidad. Cienc. UANL 2013, 16, 36–44. [Google Scholar]
- O’Neill, D.; Fanning, A.L.; Lamb, W.F.; Steinberger, J.K. A good life for all within planetary boundaries. Nat. Sustain. 2018, 1, 88–95. [Google Scholar] [CrossRef]
- Alfaro, J.L.; López, V.R.; Nevado, D. A new sustainability city index based on intellectual capital approach. Sustainability 2017, 9, 860. [Google Scholar] [CrossRef]
- Yigitcanlar, T.; O’Connor, K.; Westerman, C. The making of knowledge cities: Melbourne’s knowledge-based urban development experience. Cities 2008, 25, 63–72. [Google Scholar] [CrossRef]
- Yigitcanlar, T.; Lönnqvist, A. Benchmarking knowledge-based urban development performance: Results from the international comparison of Helsinki. Cities 2013, 31, 357–369. [Google Scholar] [CrossRef]
- Roseland, M. Dimensions of the eco-city. Cities 1997, 14, 197–202. [Google Scholar] [CrossRef]
- Batagan, L. Smart cities and sustainability models. Inform. Econ. 2011, 15, 80–87. [Google Scholar]
- Salas, L.; López, J.M.; Gómez, S.; Franco, D.; Martínez, E. Ciudades sostenibles y saludables: Estrategias en busca de la calidad de vida. Rev. Fac. Nac. Salud Pública 2016, 34, 105–110. [Google Scholar]
- Caragliu, A.; Del Bo, C.; Nijkamp, P. Smart cities in Europe. J. Urban Technol. 2011, 18, 65–82. [Google Scholar] [CrossRef]
- Lever, W.F. Correlating the knowledge-base of cities with economic growth. Urban Stud. 2002, 39, 859–870. [Google Scholar] [CrossRef]
- El Din, H.S.; Shalaby, A.; Farouh, H.E.; Elariane, S.A. Principles of urban quality of life for a neighborhood. HBRC J. 2013, 9, 86–92. [Google Scholar] [CrossRef]
- Garling, T.; Steg, L. Threats from Car Traffic to the Quality of Urban Life, 1st ed.; Elsevier: Amsterdam, The Netherlands, 2007. [Google Scholar]
- Apergis, N.J. The impact of greenhouse gas emissions on personal well-being: Evidence from a panel of 58 countries and aggregate and regional country samples. J. Happiness Stud. 2018, 19, 69–80. [Google Scholar] [CrossRef]
- European Union. Quality of Life in European Cities 2015. Flash Eurobarometer, 419; European Union: Brussels, Belgium, 2016. [Google Scholar]
- Naredo, J.M.; Gutiérrez, L. La Incidencia de la Especie Humana Sobre la faz de la Tierra (1955–2005); Universidad de Granada y Fundación César Manrique: Lanzarote, Spain, 2005. [Google Scholar]
- WCED. United Nations General Assembly. Report of the World Commission on Environment and Development: Our Common Future; Transmitted to the General Assembly as an Annex to document A/42/427—Development and International Co-Operation: Environment; Our Common Future, Chapter 2: Towards Sustainable Development. 1987. Available online: http://www.un-documents.net/ocf-02.htm (accessed on 14 July 2019).
- Naredo, J. Sobre el Origen, el Uso y el Contenido del Término Sostenible. Otro Desarrollo—Espacio de Intercambio Para ir Más Allá del Desarrollo; Centro Americano de Ecología Social, CLAES: Montevideo, Uruguay, 1997; 8p. [Google Scholar]
- Robinson, J. Squaring the circle? Some thoughts on the idea of sustainable development. Eco. Econ. 2004, 48, 369–384. [Google Scholar] [CrossRef]
- Pascual, J. La insostenibilidad como punto de partida del desarrollo sostenible. Rev. Iberoam. Cienc. Tecnol. Soc. 2008, 4, 81–94. [Google Scholar]
- Flores, C.; Sarandón, J. ¿Racionalidad económica versus sustentabilidad ecológica? El ejemplo del costo oculto de la pérdida de fertilidad del suelo durante el proceso de Agriculturización en la Región Pampeana Argentina. Rev. Fac. Agron. Plata 2003, 105, 52–67. [Google Scholar]
- Ahi, P.; Searcy, C.A. Comparative literature analysis of definitions for green and sustainable supply chain management. J. Clean. Prod. 2013, 52, 329–341. [Google Scholar] [CrossRef]
- Daly, H.E.; Gayo, D. Significado, conceptualización y procedimientos operativos del desarrollo sostenible: Posibilidades de aplicación a la agricultura. In Agricultura y Desarrollo Sostenible; Cárdenas, A., Ed.; Ministerio de Agricultura, Pesca y Alimentación: Madrid, Spain, 1995; pp. 17–19. [Google Scholar]
- Januškaitė, V.; Užienė, L. Intellectual capital as a factor of sustainable regional competitiveness. Sustainability 2018, 10, 4848. [Google Scholar] [CrossRef]
- Dal Mas, F. The relationship between intellectual capital and sustainability: An analysis of practitioner’s thought. In Intellectual Capital Management as a Driver of Sustainability; Matos, F., Vairinhos, V., Selig, P., Edvinsson, L., Eds.; Springer: Cham, Switzerland, 2019; pp. 11–24. [Google Scholar]
- Egger, S. Determining a sustainable city model. Environ. Model. Softw. 2006, 21, 1235–1246. [Google Scholar] [CrossRef]
- Magee, L.; Scerri, A.; James, P. Measuring social sustainability: A community-centred approach. Appl. Res. Qual. Life 2012, 7, 239–261. [Google Scholar] [CrossRef]
- Singh, R.K.; Murty, H.R.; Gupta, S.K.; Dikshit, A.K. An overview of sustainability assessment methodologies. Ecol. Indic. 2009, 9, 189–212. [Google Scholar] [CrossRef]
- Mori, K.; Christodoulou, A. Review of sustainability indices and indicators: Towards a new city sustainability. Environ. Impact Assess. Rev. 2012, 32, 94–106. [Google Scholar] [CrossRef]
- Nevado, D.; López, V.R.; Alfaro, J.L. Improving the quality of life with the use and technological capacity in Europe. Technol. Forecast. Soc. Chang. 2019, 148, 119734. [Google Scholar] [CrossRef]
- Siemens, A.G. European Green City Index, A Summary of the Green City Index Research Series. 2012. Available online: http://www.siemens.com/press/pool/de/events/2012/corporate/2012-06-rio20/GCI-Report-e.pdf (accessed on 12 September 2019).
- UN-HABITAT. State of the World’s Cities 2012/2013. Prosperity of Cities. 2012. Available online: https://sustainabledevelopment.un.org/content/documents/745habitat.pdf (accessed on 12 September 2019).
- Wackernagel, M.; Kitzes, J.; Moran, D.; Goldfinger, S.; Thomas, M.T. The Ecological Footprint of cities and regions: Comparing resource availability with resource demand. Environ. Urban. 2006, 18, 103–112. [Google Scholar] [CrossRef]
- SolAbility. The Sustainable Competitiveness Report, 6th ed.; SolAbility Sustainable Intelligence: Zurich, Switzerland; Seoul, Korea, 2017; Available online: http://solability.com/the-global-sustainable-competitiveness-index/the-index (accessed on 12 September 2019).
- Dual Citizen LLC. The Global Green Economy Index 2018; Dual Citizen LLC: New York, NY, USA, 2018; Available online: https://dualcitizeninc.com/global-green-economy-index/ (accessed on 12 September 2019).
- Urban China Initiative (UCI). Launch 2016 Urban Sustainability Index (USI) Report. 2016. Available online: http://www.urbanchinainitiative.org/en/content/details_19_62344.html (accessed on 12 September 2019).
- Huang, S.L.; Wong, J.H.; Chen, T.C. A framework of indicator system for measuring Taipei’s urban sustainability. Landsc. Urban Plan. 1998, 42, 15–27. [Google Scholar] [CrossRef]
- Atkisson, A.; Hatcher, R.L. The compass index of sustainability: Prototype for a comprehensive sustainability information system. J. Environ. Assess. Policy Manag. 2001, 3, 509–532. [Google Scholar] [CrossRef]
- Arcadis. Arcadis UK Sustainable Cities Index. 2016. Available online: https://www.arcadis.com/media/B/C/9/%7BBC95FF8A-4DEE-4D74-96F9-E0BE24316051%7DUK-SCI-2016.pdf (accessed on 12 July 2019).
- Kondyli, J.U. Measurement and evaluation of sustainable development. A composite indicator for the islands of the North Aegean region, Greece. Environ. Impact Assess. Rev. 2010, 30, 347–356. [Google Scholar] [CrossRef]
- Ferrarini, A.; Bodini, A.; Becchi, M. Environmental quality and sustainability in the province of Reggio Emilia (Italy): Using multi-criteria analysis to assess and compare municipal performance. J. Environ. Manag. 2001, 63, 117–131. [Google Scholar] [CrossRef] [PubMed]
- Babcicky, P. Rethinking the foundations of sustainability measurement: The limitations of the environmental sustainability index (ESI). Soc. Indic. Res. 2013, 113, 133–157. [Google Scholar] [CrossRef]
- Egilmez, G.; Gumus, S.; Kucukvar, M. Environmental sustainability benchmarking of the U.S. and Canada metropoles: An expert judgment-based multi-criteria decision making approach. Cities 2015, 42, 31–41. [Google Scholar] [CrossRef]
- Mori, K.; Fujii, T.; Yamashita, T.; Mimura, Y.; Uchiyama, Y.; Hayashi, K. Visualization of a city sustainability index (CSI): Towards transdisciplinary approaches involving multiple stakeholders. Sustainability 2015, 7, 12402–12424. [Google Scholar] [CrossRef]
- Hara, M.; Nagao, T.; Hannoe, S.; Nakamura, J. New key performance indicators for a smart sustainable city. Sustainability 2016, 8, 206. [Google Scholar] [CrossRef]
- Lu, C.; Xue, B.; Lu, C.; Wang, T.; Jiang, L.; Zhang, Z.; Ren, W. Sustainability investigation of resource-based cities in Northeastern China. Sustainability 2016, 8, 1058. [Google Scholar] [CrossRef]
- Shi, B.; Yang, H.; Wang, J.; Zhao, J. City green economy evaluation: Empirical evidence from 15 sub-provincial cities in China. Sustainability 2016, 8, 551. [Google Scholar] [CrossRef]
- Andrejovský, P.; Gajdoš, J.; Hajduová, Z.; Andrejkovič, M. Ecologisation of social development and quality. In Proceedings of the 12th International Multidisciplinary Scientific Geoconference SGEM 2012, Albena, Bulgaria, 17–23 June 2012; pp. 307–312. [Google Scholar]
- Veenhoven, R. The four qualities of life: Ordering concepts and measures of the good life. J. Happiness Stud. 2000, 1, 1–39. [Google Scholar] [CrossRef]
- Dissart, J.C.; Deller, S.C. Quality of life in the planning literature. J. Plan. Lit. 2000, 15, 135–162. [Google Scholar] [CrossRef]
- Kahneman, D.; Deaton, A. High income improves evaluation of life but not emotional well-being. Proc. Natl. Acad. Sci. USA 2010, 107, 16489–16493. [Google Scholar] [CrossRef]
- Sen, A. Development as Freedom; Oxford University Press: Oxford, UK, 2001. [Google Scholar]
- Marans, R.W.; Cooper, M. Measuring the quality of community life: A program for longitudinal and comparative international research. In Proceedings of the Second International Conference on Quality of Life in Cities, Singapore, 8–10 March 2000. [Google Scholar]
- Turkoglu, H. Sustainable development and quality of urban life. Procedia Soc. Behav. Sci. 2015, 202, 10–14. [Google Scholar] [CrossRef]
- Marans, R.W.; Stimson, R.J. Investigating Quality of Urban Life; Springer: Dodrecht, The Netherlands, 2011. [Google Scholar]
- Ballas, D. What makes a ‘happy city’? Cities 2013, 32, 39–50. [Google Scholar] [CrossRef]
- Xia, B.; Zuo, J.; Skitmore, M.; Chen, Q.; Rarasati, A. Sustainable retirement village for older people: A case study in Brisbane, Australia. Int. J. Strateg. Prop. Manag. 2015, 19, 149–158. [Google Scholar] [CrossRef]
- Lazauskaitė, D.; Burinskienė, M.; Podvezko, V. Subjectively and objectively integrated assessment of the quality indices of the suburban residential environment. Int. J. Strateg. Prop. Manag. 2015, 19, 297–308. [Google Scholar] [CrossRef]
- Nuuter, T.; Lill, I.; Tupenaite, L. Comparison of housing market sustainability in European countries based on multi-criteria assessment. Land Use Policy 2015, 42, 642–651. [Google Scholar] [CrossRef]
- Chen, C.C. Measuring departmental and overall regional performance: Applying the multi-activity DEA model to Taiwan’s cities/counties. Omega 2016, 67, 60–80. [Google Scholar] [CrossRef]
- Yue, W.; Zhang, L.; Liu, Y. Measuring sprawl in large Chinese cities along the Yangtze River via combined single and multidimensional metrics. Habitat Int. 2016, 57, 43–52. [Google Scholar] [CrossRef]
- Wei, Y.; Huang, C.; Li, J.; Xie, L. An evaluation model for urban carrying capacity: A case study of China’s mega-cities. Habitat Int. 2016, 53, 87–96. [Google Scholar] [CrossRef]
- Hsu, Y.H.; Juan, Y.K. ANN-based decision model for the reuse of vacant buildings in urban areas. Int. J. Strateg. Prop. Manag. 2016, 20, 31–43. [Google Scholar] [CrossRef]
- Kaklauskas, A.; Zavadskas, E.K.; Radzeviciene, A.; Ubarte, I.; Podviezko, A.; Podvezko, V.; Kuzminske, A.; Banaitis, A.; Binkyte, A.; Bucinskas, V. Quality of city life multiple criteria analysis. Cities 2018, 72, 82–93. [Google Scholar] [CrossRef]
- OECD. Create Your Better Life Index. 2019. Available online: http://www.oecdbetterlifeindex.org/ (accessed on 12 August 2019).
- UNDP. International Human Development Indicators, Human Development Data (1990–2017). 2019. Available online: http://hdr.undp.org/en/data (accessed on 12 July 2019).
- Legatum. The Legatum Prosperity Index—Annual Report 2018. 2018. Available online: https://prosperitysite.s3-accelerate.amazonaws.com/2515/4321/8072/2018_Prosperity_Index.pdf (accessed on 12 July 2019).
- OECD. OECD Regional Well-Being: A Closer Measure of Life. 2019. Available online: https://www.oecdregionalwellbeing.org/ (accessed on 12 July 2019).
- EIU. Economist Intelligence Unit’s Liveability Ranking and Overview. 2018. Available online: https://www.eiu.com/public/topical_report.aspx?campaignid=Liveability2018 (accessed on 12 July 2019).
- Monocle. Quality of Life Survey: Top 25 Cities. 2018. Available online: https://monocle.com/film/affairs/quality-of-life-survey-top-25-cities-2018/ (accessed on 12 July 2019).
- Mercer. 2019 Quality of Living Rankings. 2019. Available online: https://www.imercer.com/content/mobility/quality-of-living-city-rankings.html (accessed on 12 July 2019).
- Numbeo. Quality of Life Index 2019. 2019. Available online: https://www.numbeo.com/quality-of-life/region_rankings.jsp?title=2019®ion=150 (accessed on 12 July 2019).
- López, V.R.; Alfaro, J.L.; Nevado, D. Knowledge-city index construction: An intellectual capital perspective. Expert Syst. Appl. 2014, 41, 5560–5572. [Google Scholar] [CrossRef]
- Böhringer, C.; Jochem, P.E. Measuring the immeasurable—A survey of sustainability indices. Ecol. Econ. 2007, 6, 1–8. [Google Scholar] [CrossRef]
- Pieper, R.; Karvonen, S.; Vaarama, M. The SOLA model: A theory based approach to social quality and social sustainability. Soc. Indic. Res. 2019, 1–28. [Google Scholar] [CrossRef]
- Mizobuchi, H. Incorporating sustainability concerns in the better life index: Application of corrected convex non-parametric least squares method. Soc. Indic. Res. 2017, 131, 947–971. [Google Scholar] [CrossRef]
- STIGA. Informe CITIX. 2018. Available online: https://www.stigacx.com/citix/mobile/ (accessed on 17 October 2019).
© 2019 by the authors. Licensee MDPI, Basel, Switzerland. This article is an open access article distributed under the terms and conditions of the Creative Commons Attribution (CC BY) license (http://creativecommons.org/licenses/by/4.0/).


