Next Article in Journal
Performance Analyses of a Renewable Energy Powered System for Trigeneration
Previous Article in Journal
Agricultural Diversity and Sustainability: General Features and Bangladeshi Illustrations
 
 
Font Type:
Arial Georgia Verdana
Font Size:
Aa Aa Aa
Line Spacing:
Column Width:
Background:
Article

Identification of Schedule-Performance Indicators and Delay-Recovery Strategies for Low-Cost Housing Projects

1
Department of Civil Engineering, University of Texas at Arlington, Arlington, TX 76019, USA
2
School of Engineering, California State University East Bay, Hayward, CA 94542, USA
3
Department of Civil, Construction, and Environmental Engineering, San Diego State University, San Diego, CA 92182, USA
*
Author to whom correspondence should be addressed.
Sustainability 2019, 11(21), 6005; https://doi.org/10.3390/su11216005
Submission received: 20 September 2019 / Revised: 22 October 2019 / Accepted: 24 October 2019 / Published: 29 October 2019

Abstract

Many construction projects suffer from schedule delays that ultimately lead to considerable cost overruns and defeat the purpose of low-cost housing (LCH), which is to support low-income earners. It is, therefore, vital that the schedule delays and cost overruns be minimized. The objectives of this research were to investigate, identify, and classify the schedule-delay indicators (SDIs), prioritize them based on their level of impact, and formulate constructive strategies to improve the schedule performance. To achieve the objectives set forth, 68 interviews were conducted with professionals who are active in LCH projects, and a structured survey was developed and distributed to other experts involved in LCH projects to validate the result of the interviews and collect additional data. Survey responses were collected from 101 individuals and were analyzed. The significant SDIs were identified and classified by the research team and were ranked and prioritized, using the Relative Importance Index (RII) method. The results demonstrated that the identified SDIs could be classified into the following eight main categories: legal, design and technology, project characteristic, project management, material resource, human resource, location, and finance. The outcomes of this study will help project managers and stakeholders identify the causes of schedule delays early in the project and implement effective strategies for improving project performance in low-cost housing projects.

1. Introduction

Housing is considered a key element of human survival, as it contributes significantly to economic growth and society’s general well-being [1]. In underdeveloped countries, increases in population and urbanization have led to a growing demand for low-cost housing (LCH), which is one of the most significant needs of low-income families [2,3].
Scholars and practitioners frequently encounter the challenges of schedule delays and cost overruns in construction projects [4] which negatively affect the cost of the projects and the growth of the economy. Since LCH is designed to help low-income earners, it is critical that the projects are completed on time. A lack of knowledge of the root causes of schedule delays is one of the main reasons that such projects fail [5].
Although multiple studies have been conducted to investigate causes of schedule delays through existing literature [6], the schedule performance of many construction projects is still poor [7]. This is particularly detrimental to LCH projects. This research addressed the problem by formulating the following objectives: (1) identify the root causes of schedule delays in low-cost housing (LCH) projects, (2) classify the schedule-delay indicators (SDIs), (3) rank and prioritize the significant SDIs in LCH projects, (4) investigate constructive strategies to improve schedule performance in the these type of projects, and (5) investigate the relationships between the proposed recommendations and schedule categories. The outcomes of this study will help practitioners identify the root causes of schedule delays in the early stages of LCH projects and will help them develop a mitigation plan to improve their projects’ performance.

2. Literature Review

2.1. Housing

The United Nations Human Settlements Programme or UN-Habitat [8] stated that housing is a key element in integrated physical and economic development, environmental sustainability, and the creation of wealth; and it impacts the health, social behavior, and general welfare of communities. Housing reflects the cultural, social, and economic values of a society, or in brief, is valuable evidence of civilization in every country. The term housing does not merely refer to the dwelling, but also includes the physical and social components that make up the housing system [5].

2.2. Low-Cost Housing (LCH)

Oxley [9] defined low-income housing as a vehicle for helping households who are unable to support themselves. Similarly, UN-Habitat [10] defined low-income housing as provided housing that meets the needs of low-income individuals/families who are unable to compete in the marketplace for decent housing options.
The term “low-cost housing” has various meanings in different societies. In underdeveloped countries, low-income individuals/families in urban or rural areas are often unable to access the housing market through mortgage institutions and consequently need low-cost housing. In developed countries, such as the USA, low-income housing is usually affordable if the household can purchase or rent the housing unit for a small portion of its income [11]. Mortgage lenders consider this standard as one of the main criteria in qualifying buyers for mortgage loans.

2.3. Schedule Performance

Failure to finish construction project services on time is a common issue and leads to schedule delays, cost overruns, and in some cases, low-quality products [12]. O’Brien [13] defined schedule delays as the completion of a project beyond the agreed-upon contract deadline and/or beyond the date that the parties agreed on for the delivery of a project. In 2008, [14] described schedule delays as acts or events that extend the time to perform the task beyond the agreed-on contract deadline.
Project success with respect to a particular project participant was defined by [5] as the degree of achievements of project objectives and expectations of that participant. They also mentioned that schedule, cost, and quality are considered the three factors that most significantly impact a construction projects’ success. In 2009, [15] stated that project success is strongly connected to the project parties’ satisfaction, minimal disputes/conflicts/legal proceedings, safety, and environmental impacts of the project. Additionally, schedule delays commonly have negative impacts on primary and secondary stakeholders such as clients, contractors, and consultants [16].

2.4. Schedule-Performance Indicators in Low-Cost Housing (LCH)

An attribute of LCH projects is their tight schedule and congested critical path. Any delay in the project schedule would result in cost overrun which defeats the purpose of finishing the project with a low cost. As the main purposes of providing LCH is to support low-income individuals/families, delivering the projects on time is critical to preventing cost overruns. Therefore, it is important to identify the critical root causes of delays in these projects [17]. In 2014, [18] conducted a study and identified the main causes of schedule delays in housing projects as ineffective execution policies, unqualified team members, and poor leadership of the project management team.
In 2014, [19] performed a study that found the unavailability of housing loans, high lending costs or interest, short loan repayment terms, and low-quality materials as the most significant delay indicators in housing projects. In 2010, [20] concluded that unsuitable locations of housing projects was one of the main factors of low schedule performance in these projects. In 2008, [21] identified the lack of governmental support as one of the key indicators of schedule delays.

3. Gap of Knowledge

Identification of the root causes of schedule delays during the early stages of construction projects is important to prevent them and the resulting cost overruns from occurring [22]. Multiple studies, as indicated in Table 1, have been conducted to identify SDIs in different sectors of the construction industry. However, few studies have focused their attention on the significance of SDIs in LCH projects. Since the main target of providing LCH is to support low-income earners, delivering the projects on time and within budget is crucial. Thus, the focus of this study was to determine significant SDIs, classify them, and prioritize them based on their impact on LCH projects. Additionally, constructive best practices were developed and are proposed to improve the schedule performance of LCH projects.

4. Research Methodology

To achieve the objectives of this study, a five-step research framework was developed. As shown in Figure 1, the existing literature was thoroughly reviewed to identify the list of potential SDIs associated with the construction of LCH projects. An interview protocol, using the potential SDIs, was developed, and 68 professionals and experts active in LCH projects from all over the world (i.e., North America, Africa, and Asia) were interviewed, and the collected data was analyzed. To validate the results and collect additional data, a structured survey was developed based on the SDIs mentioned by the interviewees, and the survey was distributed among other experts and professionals involved in LCH projects globally. A total of 101 survey responses were collected, and, as shown in Figure 1, the collected survey data was analyzed to determine and classify the significant SDIs associated with LCH projects. The significant SDIs were ranked and prioritized, using the RII approach. In the fourth step, constructive and practical recommendations, based on the outcomes of the previous steps, were developed and proposed. The relationships between the recommendations and schedule categories were investigated, and the results were discussed in detail.

Relative Importance Index

The RII method has been previously used in different studies to calculate the relative importance of the various causes of delays [36]. The RII method was also adopted in this study to quantify the relative importance of significant SDIs. The significant SDIs were ranked and prioritized based on the calculated values of the RIIs. The SDI with the highest value of RII was ranked as first. The equation to calculate the RII is shown in Equation (1).
RII = W A   ×   N   ( 0   RII     1 )
where W, A, and N indicate “weight associated with each SDI,” “highest weight” and “total number of survey questions” respectively.

5. Data Collection Approach

The procedures implemented to develop the interview protocol and survey questions are presented in Figure 2. A comprehensive list of the potential SDIs associated with LCH projects are shown in Figure 2. The research team’s interviews with a large group (68) of experts and professionals involved in LCH projects revealed the SDIs that they deemed the most significant, which were used to develop a structured survey to validate the results of the interviews and collect more data.

6. Data Collection: Interview

The literature review and list of potential SDIs were used to develop an interview protocol consisting of 22 questions designed to gather data essential for identifying the critical SDIs in LCH projects. The interviews were conducted with professional and experienced participants such as general contractors, project engineers, superintendents, project managers, and finance officers who were involved in LCH projects. The interview protocol was sent to the interviewees two weeks prior to the telephone interviews. Table 2 presents the professional information of the interviewees: 17 general contractors, 17 subcontractors, 17 project managers, and 17 superintendents.

Results of Interviews

The significant SDIs were determined based on the interviews conducted with 68 professionals involved in LCH projects and the results are presented in Table 3. Table 3 consists of five columns: the number assigned to the SDI, category, schedule-delay indicator, frequency of responses, and percentage of responses. The research team classified the SDIs into different categories that were inspired by existing literature [11,30]: project management, human resources, material resource, legal, design and technology, finance, and project characteristics.
As indicated in Table 3, the entire group of expert interviewees believes that inefficient site management and supervision, belonging to the category of project management, is a significant SDI associated with LCH projects. Inefficient site management and supervision can lead to the issuance of change orders that may modify the design in the later construction stages of LCH projects, which might cause major delays in the delivery of a service and consequently decrease the schedule performance.
As shown in Table 3, all 68 of the professional interviewees believe that one of the critical indicators leading to substantial schedule delays in LCH projects is the lack of qualified team management members, which belongs to the human resource category. The project management team is commonly responsible for applying the knowledge, skills, tools, and techniques that are necessary to deliver the project’s objectives. Therefore, a dearth of qualified managers results in improper manipulation of the project tasks and personnel and consequently leads to inefficient coordination and an increased rework. Thus, the schedule performance of the LCH projects is negatively impacted.
All the interviewees stated that inefficient logistics and material supply, belonging to the material resource category, is one of the main SDIs in LCH projects and causes inefficient planning, execution, control of procurement, transportation, and stationing of material. These SDIs tend to increase the duration and decrease the schedule performance of the projects.
As shown in Table 3, most of the interviewees (98.5%) believe that delays in the approval of submittals, design drawings, and shop drawings, belonging to the legal category, is one of the main SDIs in LCH projects. Delays in approval squanders the workers’ time and as a result, increases the number and frequency of schedule delays.

7. Data Collection: Survey

After identifying a list of potential critical SDIs from existing literature and performing the interviews, a survey was developed that consisted of five-point Likert scale questions associated with significant SDIs. The survey included three main sections: general information, causes of schedule delays, and recommendations. Each of the identified SDIs became one question in the second section of the survey. Five sample questions belonging to the category of project management are presented in Figure 3.
The survey was distributed to qualified professionals and experts involved in LCH projects, and 101 survey responses were returned to the research team. The demographic information of respondents is presented in Table 4. Participant profiles illustrate that 38 respondents (37.6%) had five years or less work experience in LCH projects, approximately 37% of the respondents had more than five years, and equal or less than ten years job experience in LCH projects. As shown in Table 4, 27 (26.7%) of the respondents were project engineers, and 24 (23.8%) of the respondents were project managers.

Data Analysis of Collected Survey Responses

The value of RII associated with each SDI was calculated and is presented in Table 5. “Scope creep”, belonging to the legal category, received the highest value (0.75), based on the RII method, and was ranked first among the significant SDIs. Scope changes often lead to the issuance of change orders in the field and/or design modifications and thus seriously affect the schedule performance of LCH projects by requiring extra time to complete the project.
Table 5 shows that “design changes/modifications,” belonging to the design and technology category, received the second highest ranking among the significant SDIs, with an RII value of 0.74. Design changes and/or modifications can occur due to many factors, such as financial issues, quality of material/equipment and lack of craft labor experience which cause major negative impacts on the project completion time and schedule performance of LCH projects.
Table 5 indicates that the third highest ranked SDI is “unrealistic baseline schedule”, belonging to the project characteristic category. The unrealistic baseline schedule SDI causes schedule delays for all activities throughout the execution phases of LCH projects. A tight schedule may cause delays in delivery of the equipment, tools, and materials, and lead to considerable schedule delays in LCH projects.
The survey respondents ranked “ineffective communication and coordination” as the fourth highest ranked SDI in contributing to low schedule performance in LCH projects. Lack of effective communication and coordination can drive numerous challenges associated with conflicts among the LCH project parties and prevent important information and knowledge from being disseminated among the project parties in a timely manner [37]. Major schedule delays can result from lack of communication and coordination throughout the execution of LCH projects.

8. Recommendation

In the last step, the respondents were asked to provide recommendations that might help reduce and/or prevent delays in LCH projects. The recommendations are presented below.

8.1. Early Identification of Errors in Planning and Specifications

As “design changes and modifications” attribute to schedule delays in construction projects [38,39], it is very important to identify their root cause. The professionals who were involved in LCH projects stated that errors and omissions in the planning and specification stages are a key cause of reworks. Therefore, it is very important to identify the mentioned errors and omissions early in LCH projects so that the reworks can be minimized or prevented.

8.2. Prevention of Complex Design

When the design of a system is complex, there is an increased potential for errors that lead to design changes and modifications during the construction phase. This is probably attributable to multiple factors, such as deficiencies in the designers’ knowledge and/or experience [40]. To prevent these challenges, architectures/engineers need to conduct an initial constructability analysis to prevent the possibility of design changes in the construction of the LCH projects.

8.3. Development of Realistic Schedule

The project schedule is frequently established before the scope of the project is well-defined and the project team is finalized. Unrealistic deadlines put unnecessary pressure on the staff and project management team who are expected to deliver services on time. In addition, the number of design changes and modifications often increase as the project progresses [41], and leads to schedule delays. Therefore, it is vital that a realistic and reasonable schedule project is developed to ensure that the construction activities can be completed in the time allotted. Collaborative planning strategies such as the use of Lean construction methods such as the Last Planner System (LPS) could help alleviate the challenges associated with unrealistic schedules [42].

8.4. Establishment of Effective Communication

The establishment of effective communication among different project parties is commonly considered to be one of the main responsibilities of the project management team. As each of the project parties has unique set of experience, knowledge, and skills, reaching an agreement is often challenging and time-consuming [43]. Ineffective communication may cause an increase in the number of design changes and/or modifications in a project; thus, effective communication among the project parties is one of the most efficient ways to avoid conflicts that can delay the project.

8.5. Implication of Advanced Tools and Techniques

Multiple advanced tools and techniques have been developed to improve the performance of construction projects and decrease the number and cost of reworks in projects. Building Information Modeling (BIM) is one of the advanced tools [44] that is very useful for improving project performance and decreasing the number of change orders in LCH projects. The professionals and experts involved in LCH projects suggested implementing BIM software platforms such as Navisworks to help the construction management team identify clashes early in the design of projects which can in turn result in cost saving for LCH projects.

9. Relationship Between Schedule Performance and Recommendations

The research team analyzed the relationships between the SDIs and the five recommendations. The results are presented in Table 6.
Two of the recommendations are particularly important to improving the schedule performance in LCH projects: the implementation of advanced tools and techniques, which helps laborers with minimal experience and skills execute projects effectively, with few errors; and early identification of errors in planning and specifications, which leads to a considerable reduction in design changes and/or modifications.
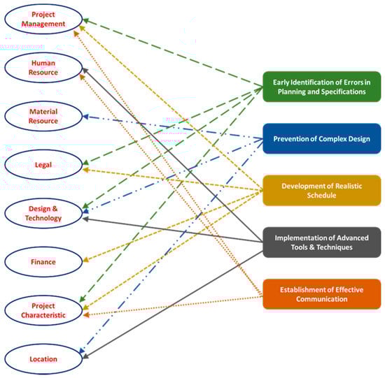
The research team analyzed the relationships between the eight schedule-performance categories and five recommendations, and the results are presented in Figure 4. This figure illustrates that the adoption of the three recommendations, namely “early identification of errors in planning and specifications”, “development of a realistic schedule” and “establishment of effective communication” would help reduce the number of schedule delays in LCH projects caused by SDIs belonging to the project management category. Figure 4 also indicates that implementing three strategies, “adoption of advanced tools and techniques”, “prevention of complex designs” and “early identification of errors in planning and specifications” can help reduce the number of schedule delays that belong to the design and technology category.
As shown Figure 4, the elimination of complex designs in LCH projects could potentially prevent delays in LCH projects by precluding the issuance of major design changes and modifications belonging to the design and technology category. The execution of a complex design for an LCH project might require skilled, experienced, and qualified team management members and laborers, as well as advanced technologies and equipment, resulting in many design changes and modifications and schedule delays. Therefore, it can be concluded that the elimination of complex designs in LCH projects would help mitigate schedule delays.
As presented in Figure 4, establishing effective communication could reduce schedule delays related to finance in LCH projects. Since funding delays have negative impacts on the quality of a delivered service, such as an insufficient number of qualified project management team members and laborers, and inadequate materials and equipment, the process of reaching an agreement becomes more time-consuming. Delays in payments also result in discouraged staff and project members, and seriously affect their motivation to work efficiently and deliver the project on time. These challenges and issues normally generate several difficulties during the execution of an LCH project and increase the probability of schedule delays, but the establishment of effective communication could be constructive in mitigating those issues.

10. Conclusions

This study aimed to determine, classify, and prioritize the critical root causes of schedule delays in LCH projects. Recommendations were also formulated and the relationships between the recommendations and schedule performance were studied and analyzed. The results revealed that “scope creep” was the highest ranked SDI and can seriously affect the schedule performance of LCH projects, requiring extra time and money to complete the projects. “Design changes and modifications” was ranked second highest among the identified SDIs in LCH projects and can lead into many issues, such as financial challenges, changes in the required material types and equipment, and lack of experienced craft labor, all of which negatively impact the schedule performance of LCH projects.
The respondents made multiple constructive suggestions on how to decrease schedule delays in LCH projects, such as: (1) early identification of errors in planning and specifications, (2) prevention of complex designs, (3) development of realistic schedules, (4) establishment of effective communication, and (5) implementation of effective tools and techniques. It was concluded that if project management met the challenges inherent in the five above named areas, it would greatly improve the schedule performance in LCH projects. The outcomes of this study can assist practitioners in evaluating the causes of schedule delays early in the project, and in adopting effective and efficient best practices to improve project performance in the construction of LCH projects.

Author Contributions

E.S. wrote the original draft, S.K. and R.A. reviewed and edited, and B.A. conducted formal analysis of this study.

Funding

This research received no external funding.

Acknowledgments

The authors would like to thank Tibebu D. Bekele for his help with the data collection.

Conflicts of Interest

The authors declare no conflict of interest.

References

  1. Suflan, A.; Ibrahim, A. Equitable distribution of low-cost houses in Malaysia: Constraints and challenges. Int. J. Econ. Manag. 2011, 5, 251–265. [Google Scholar]
  2. UN-Habitat. Affordable Land and Housing in Africa; United Nations Human Settlements Programme: Nairobi, Kenya, 2011. [Google Scholar]
  3. Ramzanpour, M.; Nourtaghani, A. Impact of four physical design factors on mixed-income housing. J. Archit. Eng. 2019, 25, 05018006. [Google Scholar] [CrossRef]
  4. Luo, L.; He, Q.; Xie, J.; Yang, D.; Wu, G. Investigating the Relationship between Project Complexity and Success in Complex Construction Projects. J. Manag. Eng. 2016, 33, 04016036. [Google Scholar] [CrossRef]
  5. Mukhtar, M.M.; Amirudin, R.B.; Sofield, T.; Mohamad, I.B. Critical success factors for public housing projects in developing countries: A case study of Nigeria. Environ. Dev. Sustain. 2017, 19, 2039–2067. [Google Scholar] [CrossRef]
  6. Al-Hazim, N.; Salem, Z.A.; Ahmad, H. Delay and cost overrun in infrastructure projects in Jordan. Procedia Eng. 2017, 182, 18–24. [Google Scholar] [CrossRef]
  7. Asiedu, R.O.; Alfen, H.W. Understanding the underlying reasons behind time overruns of government building projects in Ghana. J. Civ. Eng. 2016, 20, 2103–2111. [Google Scholar] [CrossRef]
  8. Un-Habitat. Shelter for All: The Potential of Housing Policy in the Implementation of the Habitat Agenda; UN-Habitat: Nairobi, Kenya, 2006. [Google Scholar]
  9. Oxley, M. Economics, Planning and Housing; Red Globe Press: London, UK, 2004. [Google Scholar]
  10. UN-Habitat. Financing Affordable Social Housing in Europe; UN-Habitat: Nairobi, Kenya, 2009. [Google Scholar]
  11. Federal Republic of Nigeria. National Housing Policy; Federal Government Press: Lagos, Nigeria, 1991.
  12. Habibi, M.; Kermanshachi, S.; Safapour, E. Engineering, Procurement and Construction Cost and Schedule Performance Leading Indicators: State-of-the-Art Review. In Proceedings of the Construction Research Congress, New Orleans, LA, USA, 2–4 April 2018. [Google Scholar]
  13. O’Brien, J.J. Construction Delay: Responsibilities, Risks, and Litigation; Cahners: Boston, MA, USA, 1976. [Google Scholar]
  14. Sweis, G.; Sweis, R.; Abu Hammad, A.; Shboul, A. Delays in construction projects: The case of Jordan. Int. J. Proj. Manag. 2008, 26, 665–674. [Google Scholar] [CrossRef]
  15. Toor, S.R.; Ogunlana, S.O. Construction professionals’ perception of critical success factors for large-scale construction projects. Constr. Innov. 2009, 9, 149–167. [Google Scholar] [CrossRef]
  16. Yates, J.; Epstein, A. Avoiding and minimizing construction delay claim disputes in relational contracting. J. Prof. Issues Eng. Educ. Pract. 2006, 132, 168–179. [Google Scholar] [CrossRef]
  17. Ahadzie, D.K.; Proverbs, D.G.; Olomolaiye, P.O. Critical success criteria for mass house building projects in developing countries. Int. J. Proj. Manag. 2008, 26, 675–687. [Google Scholar] [CrossRef]
  18. Ihuah, P.W.; Kakulu, I.I.; Eaton, D. A review of Critical Project Management Success Factors (CPMSF) for sustainable social housing in Nigeria. Int. J. Sustain. Built Environ. 2014, 3, 62–71. [Google Scholar] [CrossRef]
  19. Iweala, N.O. Unleashing the housing sector in Nigeria and in Africa. In Proceedings of the 6th Global Housing Finance Conference 2014, World Bank Headquarters, Washington, DC, USA, 28 May 2014. [Google Scholar]
  20. Turcotte, D.A.; Geiser, K. A framework to guide sustainable housing development. Hous. Soc. 2010, 37, 87–117. [Google Scholar] [CrossRef]
  21. Udechukwu, C.E. Obstacles to individual home ownership in Nigeria. Int. J. Hous. Mark. Anal. 2008, 1, 182–194. [Google Scholar] [CrossRef]
  22. Ho, P.H. Labour and skill shortages in Hong Kong’s construction industry. Eng. Constr. Archit. Manag. 2016, 23, 533–550. [Google Scholar] [CrossRef]
  23. Ali, A.S.; Kamaruzzaman, S.N. Cost performance for building construction projects in Klang Valley. J. Build. Perform. 2010, 1, 110–118. [Google Scholar]
  24. Mohamad, M.I.; Nekooie, M.A.; Al-Harthy, A.B.S.; Amur, B. Design changes in residential reinforced concrete buildings: The causes, sources, impacts and preventive measures. J. Constr. Dev. Ctries. 2012, 17, 23–44. [Google Scholar]
  25. Alaghbari, W.E.; Salim, A.; Dola, K.; Abdullah Abang Ali, A. Identification of significant factors influencing housing cost in Yemen. Int. J. Hous. Mark. Anal. 2012, 5, 41–52. [Google Scholar] [CrossRef]
  26. Larsen, J.; Shen, G.; Lindhard, S.; Brunoe, T. Factors affecting schedule delay, cost overrun, and quality level in public construction projects. J. Manag. Eng. 2016, 32, 04015032. [Google Scholar] [CrossRef]
  27. Manavazhi, M.R.; Adhikari, D.K. Material and equipment procurement delays in highway projects in Nepal. Int. J. Proj. Manag. 2002, 20, 627–632. [Google Scholar] [CrossRef]
  28. Frimpong, Y.; Oluwoye, J.; Crawford, L. Causes of delay and cost overruns in construction of groundwater projects in a developing countries: Ghana as a case study. Int. J. Proj. Manag. 2003, 21, 321–326. [Google Scholar] [CrossRef]
  29. Kaliba, C.; Muya, M.; Mumba, K. Cost escalation and schedule delays in road construction projects in Zambia. Int. J. Proj. Manag. 2009, 27, 522–531. [Google Scholar] [CrossRef]
  30. Kermanshachi, S.; Anderson, S.D.; Goodrum, P.; Taylor, T.R. Project Scoping Process Model Development to Achieve On-Time and On-Budget Delivery of Highway Projects. Transp. Res. Rec. J. Transp. Res. Board 2017, 2630, 147–155. [Google Scholar] [CrossRef]
  31. Habibi, M.; Kermanshachi, S. Phase-based analysis of key cost and schedule performance causes and preventive strategies: Research trends and implications. Eng. Constr. Archit. Manag. 2018, 25, 1009–1033. [Google Scholar] [CrossRef]
  32. Kermanshachi, S.; Rouhanizadeh, B. Sensitivity Analysis of Construction Schedule Performance Due to Increased Change Orders and Decreased Labor Productivity. In Proceedings of the 7th CSCE International Construction Specialty Conference (ICSC) 2019, Laval, QC, Canada, 12–15 June 2019. [Google Scholar]
  33. Kermanshachi, S.; Dao, B.; Shane, J.; Anderson, S. Uncertainty analysis of procurement phase performance indicators using extreme bounds analysis (EBA). In Proceedings of the 6th CSCE International Construction Specialty Conference 2017, Vancouver, UK, 31 May–3 June 2017. [Google Scholar]
  34. Kuprenas, J.A. Project management actions to improve design phase cost performance. J. Manag. Eng. 2003, 19, 25–32. [Google Scholar] [CrossRef]
  35. Iyer, K.C.; Jha, K.N. Factors affecting cost performance: Evidence from Indian construction projects. Int. J. Proj. Manag. 2005, 23, 283–295. [Google Scholar] [CrossRef]
  36. Kometa, S.T.; Olomolaiye, P.O.; Harris, F.C. Attributes of UK construction clients influencing project consultants’ performance. Constr. Manag. Econ. 1994, 12, 433–443. [Google Scholar] [CrossRef]
  37. Safapour, E.; Kermanshachi, S.; Nipa, T.; Kamalirad, S. Investigation of Conflict Impacts on Engineering, Procurement, and Construction Schedule Performance. In Proceedings of the 7th CSCE International Construction Specialty Conference, Laval, QC, Canada, 12–15 June 2019. [Google Scholar]
  38. Kermanshachi, S.; Thakur, R.; Govan, P. Discovering the Impact of Late Change Orders and Rework on Labor Productivity: A Water Treatment Case Study Analysis Using System Dynamics Modeling. In Proceedings of the Construction Research Congress, New Orleans, LA, USA, 2–4 April 2018. [Google Scholar]
  39. Safapour, E.; Kermanshachi, S. Investigation and analysis of human, organizational, and project based rework indicators in construction projects. In Proceedings of the ASCE International Conference on Computing in Civil Engineering, Atlanta, GA, USA, 17–19 June 2019. [Google Scholar]
  40. Ahern, T.; Leavy, B.; Byrne, P.J. Complex project management as complex problem solving: A distributed knowledge management perspective. Int. J. Proj. Manag. 2013, 32, 1371–1381. [Google Scholar] [CrossRef]
  41. Hegazy, T.; Said, M.; Kassab, M. Incorporating rework into construction schedule analysis. Autom. Constr. 2011, 20, 1051–1059. [Google Scholar] [CrossRef]
  42. Brittle, P.; Gaedicke, C.; Akhavian, R. Perspective of the last planner: Effectiveness of the traditional critical path method in comparison with the last planner system. J. Supply Chain Oper. Manag. 2018, 16, 59–81. [Google Scholar]
  43. Safapour, E.; Kermanshachi, S.; Kamalirad, S.; Tran, D. Identifying effective project-based communication indicators within primary and secondary stakeholders in construction projects. ASCE J. Leg. Aff. Disput. Resolut. Eng. Constr. 2019, 11, 04519028. [Google Scholar] [CrossRef]
  44. Nguyen, P.; Akhavian, R. Synergistic effect of integrated project delivery, lean construction, and Building Information Modeling on project performance measures: A quantitative and qualitative analysis. Adv. Civ. Eng. 2019. [Google Scholar] [CrossRef]
Figure 1. Research framework.
Figure 1. Research framework.
Sustainability 11 06005 g001
Figure 2. Schematic process of developing interview protocol and survey.
Figure 2. Schematic process of developing interview protocol and survey.
Sustainability 11 06005 g002
Figure 3. Five sample questions of the survey belonging to the category of project management.
Figure 3. Five sample questions of the survey belonging to the category of project management.
Sustainability 11 06005 g003
Figure 4. Schematic relationship between schedule-performance categories and recommendations.
Figure 4. Schematic relationship between schedule-performance categories and recommendations.
Sustainability 11 06005 g004
Table 1. Previous Studies Investigating the Causes of Schedule Delays in Construction Projects.
Table 1. Previous Studies Investigating the Causes of Schedule Delays in Construction Projects.
Construction SectorPrevious Studies
Building[7,23,24,25,26]
Road and Infrastructure[6,27,28,29,30]
General Construction[31,32,33,34,35]
Table 2. Information Pertaining to Expert Interviewees.
Table 2. Information Pertaining to Expert Interviewees.
RoleFrequencyPercentage
General Contractor1725%
Subcontractor1725%
Project Manager1725%
Superintendent1725%
Total68100%
Table 3. List of SDIs and their Categories.
Table 3. List of SDIs and their Categories.
#CategorySchedule-Delay IndicatorFrequency of ResponsesPercentage of Responses
1Project ManagementInefficient site management and supervision68100%
2Human ResourcesLack of qualified team management members68100%
3Material ResourcesInefficient logistics and material supply 68100%
4LegalDelay in approval of submittals, design drawings, shop drawings6798.5%
5Human ResourcesLack of qualified laborers, contractors, and subcontractors5479.5%
6Design and TechnologyInefficient equipment use5479.5%
7FinanceDelay in payments by client5378%
8Project ManagementIneffective planning and scheduling by contractor5073.5%
9Human ResourcesPoor problem-solving experience4870.5%
10Project CharacteristicUnrealistic baseline schedule4870.5%
11LegalScope creep4667.5%
12FinanceDelay by subcontractors4262%
13Project ManagementLack of site access, infrastructure, and enough space4262%
14LegalPolitical issues by the government4160%
Table 4. Demographic Information of the Participants who completed the Survey.
Table 4. Demographic Information of the Participants who completed the Survey.
CategoryFrequencyPercentage (%)
Years of Experience
1–5 years3837.6%
6–10 years3736.6%
More than 10 years2625.7%
Current Position
Project Engineer2726.7%
Project Manager2423.8%
Field Engineer1817.8%
Senior Project Engineer1211.9%
Superintendent76.9%
Other1312.9%
Table 5. Results of RII Associated with Significant SDIs and Their Rankings.
Table 5. Results of RII Associated with Significant SDIs and Their Rankings.
#CategorySchedule-Delay IndicatorRIIRank
1LegalScope creep0.751
2Design and TechnologyDesign changes/modifications0.742
3Project CharacteristicsUnrealistic baseline schedule0.733
4Project ManagementIneffective communication and coordination0.724
5Project ManagementIneffective site management and supervision0.715
6Project ManagementDelays by contractors and subcontractors0.676
7Project CharacteristicsProject size0.637
8Material ResourcesIneffective logistics and material supply 0.618
9LegalDelay in approval of submittals, design drawings, shop drawings0.618
10Project ManagementConflicts in subcontractor’s schedule0.609
11Project ManagementLack of qualified team management members0.5910
12Human ResourcesLack of qualified laborers0.5811
13LocationSafety of site0.5712
14FinanceDelay in payments by client0.5613
15LegalGovernmental political issues0.5414
16LocationLack of site access, infrastructure. and enough space0.5315
17LocationWeather conditions0.4816
Table 6. Relationship between schedule-delay indicators and recommendations.
Table 6. Relationship between schedule-delay indicators and recommendations.
Schedule-Delay IndicatorRecommendation
Scope creepDevelopment of realistic schedule
Design changes/modifications
-
Implementation of advanced tools and techniques
-
Early identification of errors in planning and specifications
-
Prevention of complex design
Unrealistic baseline scheduleDevelopment of realistic schedule
Ineffective communication and coordinationEstablishment of effective communication
Ineffective site management and supervisionEarly identification of errors in planning and specifications
Delays by contractors and subcontractorsDevelopment of realistic schedule
Project size
-
Establishment of effective communication
-
Early identification of errors in planning and specifications
Ineffective logistics and material supplyPrevention of complex design
Delay in approval of submittals, design drawings, shop drawingsEarly identification of errors in planning and specifications
Conflicts in subcontractor’s scheduleDevelopment of realistic schedule
Lack of qualified team management membersEstablishment of effective communication
Lack of qualified laborers
-
Implementation of advanced tools and techniques
-
Establishment of effective communication
Safety of site
-
Implementation of advanced tools and techniques
-
Prevention of complex design
Delay in payments by clientDevelopment of realistic schedule
Lack of site access, infrastructure, and enough space
-
Implementation of advanced tools and techniques
-
Prevention of complex design

Share and Cite

MDPI and ACS Style

Safapour, E.; Kermanshachi, S.; Alfasi, B.; Akhavian, R. Identification of Schedule-Performance Indicators and Delay-Recovery Strategies for Low-Cost Housing Projects. Sustainability 2019, 11, 6005. https://doi.org/10.3390/su11216005

AMA Style

Safapour E, Kermanshachi S, Alfasi B, Akhavian R. Identification of Schedule-Performance Indicators and Delay-Recovery Strategies for Low-Cost Housing Projects. Sustainability. 2019; 11(21):6005. https://doi.org/10.3390/su11216005

Chicago/Turabian Style

Safapour, Elnaz, Sharareh Kermanshachi, Bahaa Alfasi, and Reza Akhavian. 2019. "Identification of Schedule-Performance Indicators and Delay-Recovery Strategies for Low-Cost Housing Projects" Sustainability 11, no. 21: 6005. https://doi.org/10.3390/su11216005

APA Style

Safapour, E., Kermanshachi, S., Alfasi, B., & Akhavian, R. (2019). Identification of Schedule-Performance Indicators and Delay-Recovery Strategies for Low-Cost Housing Projects. Sustainability, 11(21), 6005. https://doi.org/10.3390/su11216005

Note that from the first issue of 2016, this journal uses article numbers instead of page numbers. See further details here.

Article Metrics

Back to TopTop