Next Article in Journal
Embedding Sustainability Competences into Engineering Education. The Case of Informatics Engineering and Industrial Engineering Degree Programs at Spanish Universities
Next Article in Special Issue
Analysis of Fatal Accidents and Their Causes in the Korean Construction Industry
Previous Article in Journal
Augmenting Museum Communication Services to Create Young Audiences
Previous Article in Special Issue
Materials Challenges in Reconstruction of Historical Projects: A Case Study of the Old Riwaq Project
 
 
Font Type:
Arial Georgia Verdana
Font Size:
Aa Aa Aa
Line Spacing:
Column Width:
Background:
Article

Sustainable Construction Safety Knowledge Sharing: A Partial Least Square-Structural Equation Modeling and A Feedforward Neural Network Approach

1
Department of Economics and Finance/HKSYU Real Estate and Economics Research Lab/Sustainable Real Estate Research Centre, Hong Kong Shue Yan University, Hong Kong, China
2
Department of Real Estate and Construction, The University of Hong Kong, Hong Kong, China
*
Author to whom correspondence should be addressed.
Sustainability 2019, 11(20), 5831; https://doi.org/10.3390/su11205831
Submission received: 6 September 2019 / Revised: 17 October 2019 / Accepted: 18 October 2019 / Published: 21 October 2019
(This article belongs to the Special Issue Sustainable Construction Quality and Safety Management)

Abstract

Most studies focused on the introduction of new technologies have not investigated the psychological factors affecting the willingness to use them or conducted empirical studies to explore whether willingness and actual construction safety knowledge-sharing behavior are associated with fewer construction incidents. We conducted face-to-face and LinkedIn open-ended interviews as well as a global survey to study the willingness and actual behavior to share construction knowledge via social software Web 2.0, Internet of Things (IoT) and mobile apps. Then, the Partial Least Square-Structural Equation Model (PLS-SEM) for willingness and actual knowledge-sharing behavior, as well as the Multilayer Perceptron (MLP) Neural Network were used to illustrate the effect of various factors on predicting the willingness to share knowledge via Web 2.0, mobile apps and IoT. Results of the interviews found that practitioners use IoT for knowledge sharing, mainly because they do not want to fall behind the curve. PLS-SEM and MLP revealed that practitioners share construction safety knowledge are not driven by safety-related reasons such as safety awareness enhancement but perceived organization support from their companies. Employees who agree that their organization cared about their employees’ well-being was the strongest predictor in influencing people’s decision to use tools for knowledge sharing. Moreover, many respondents claimed that factors such as monetary rewards have little impact on motivating people to use tools for knowledge sharing.

1. Introduction

Construction safety and accident prevention is linked to the construction industry as well as the sustainability of the individual project [1,2]. As workers accumulate experience and skill at work, losing one worker due to an accident not only leads to financial losses, but also valuable industry knowledge. Adequate safety knowledge is a prerequisite to making the ‘right’ safety decisions, judgements, performance, and behavior [3]. Knowledge is often shared via different platforms [4], the most important being Web 2.0, IoT, and mobile apps. Web 2.0 enables users to write and change web content, share knowledge and socialize with others online [5] via online social networks such as Facebook, LinkedIn, YouTube, wikis, fora and folksonomies [6]. IoT enables information and knowledge exchange via a network of many connected ‘things’, such as radio-frequency identification (RFID), mobile phones and computers [7], and mobile apps are an integral part of people’s daily lives. These platforms are also a meaningful way to share construction safety knowledge on construction sites, for example, Nourbakhsh, et al. [8] suggested that in Malaysia, workers used Microsoft Office SharePoint Server mobile app to report on-site accidents.
Many studies have examined the development of IoT and Web 2.0 tools. However, they have not investigated the psychological and informal institutional factors (anything outside the traditional black and white rules) that affect the willingness to share construction safety knowledge. Not to mention the psychological factors, such as Homans’ propositions (HP), perceived organizational support (POS), leader membership exchange (LMX), and informal institutional factors. Furthermore, no research has been done to compare the motivators and barriers of construction safety knowledge sharing as compared to other types of knowledge sharing, nor building prediction model for people’s willingness to use the tool. Therefore, this study aimed to fill this gap in research by using face-to-face and LinkedIn open-ended interviews, SmartPLS and MLP.

2. Literature Review

2.1. Application of Web 2.0, Mobile Apps, and IoT Tools in the Construction Industry

In the construction industry, mobile apps, IoT tools and Web 2.0 are applied for various uses, for example, mobile apps improve safety performance by providing a safety knowledge-sharing channel about potential chemical, fire and electrical hazards [9]. According to Liu [10], mobile apps offer the construction workers with affordable, quick, and user-friendly platforms to obtain necessary information. As such, there are nearly 13,000 construction apps in New Zealand alone. On the other hand, Web 2.0 helps construction worker to share knowledge. Thus, an internet forum with collaborative knowledge management solution in Finland’s recorded 90% workers’ participation [6]. By contrast, IoT integrates devices and platforms by engaging the virtual and physical world [11]. Apart from using QR code (one application of IoT) for highway construction document management, IoT is used to detect safety threat and develop a proactive warning system that alert construction worker before getting close to hazards. Web-based portal systems with Radio Frequency Identification (RFID) improve the efficiency of on-site information-sharing [12]. Nonetheless, there is a lack of research regarding the motives of construction safety knowledge sharing via Web 2.0, IoT, and mobile apps.

2.2. Motivations and Barriers of Knowledge Sharing by Social Software Web 2.0, IoT and Mobile Apps

Previous research studied the motives and barriers of knowledge sharing via these tools in various industries except construction. Regarding IoT, improvement in participants’ ability to reflect on what they learned motivated them to use it for knowledge sharing [13]. According to Zhang [14] development of the coordination mechanism and public service platforms motivates workers in the utility sector to share knowledge. On the other hand, people do not share knowledge via Web 2.0 mainly due to information security, confidentiality, openness, sensitivity and people not being ready to accept criticism from colleagues [15]. Concerning mobile apps, although people use them for teaching and learning purposes [16], they are reluctant to use them for knowledge sharing because different operating systems demands customized applications, or unwilling to be controlled when they use mobile apps [17]. Based on the previous literature, we hypothesised that the motivators and barriers in the construction industry to adopt the IoT, Web 2.0 and mobile apps for safety knowledge sharing are similar as the tools are the same (H1) (Table 1).

2.3. Knowledge Sharing and Psychology: Homan Proposition (HP), Perceived Organisation Support (POS), and Leader Membership Exchange (LMX)

Powell and Dalton [34] proposed that HP comprises of the value proposition, that is, people repeat an act if the reward of that act is valuable. And success proposition which suggests that people tend to repeat the same act if they are rewarded for the activity. Wang et al. [35] suggested that the characteristics and expected rewards of the knowledge affected the possibility of knowledge sharing in high-technology companies. Research into any of HP psychological factor is rare, but the literature identified provides grounds for hypothesis H4.
POS echoes the perceived organization concerns regarding employees’ well-being and values their contributions to the companies, leading to employees’ different expectation on their effort which will be rewarded. Employees possess higher POS exhibit stronger commitments at work [36]. Likewise, POS had a positive and significant impact on the Norwegian oil and gas industry’ knowledge sharing activities [37]. Li [38] noted that employees with better POS recorded lower incidents through the mediating effect of safety communication and commitment in the manufacturing sector, and proposed a conceptual framework in which POS affected employees’ perceptions of the organizational safety climate. Thus, we hypothesize that employees with better perceived POS are more likely to share construction safety knowledge at work (H2).
LMX concerns the vertical relationships between subordinates and managers. Better LMX results in more resources being available to subordinates and restricted information [39]. Employees in a mobile phone company with better LMX, characterized with a high degree of mutual trust, were more willing to share their knowledge [40]. When we apply the same analogy, employees with better perceived LMX share more construction safety knowledge (H3).

2.4. Informal Institution Settings and Knowledge Sharing

Institutions are rules of games in a society which affect our behaviors [41]. People can be forced by formal institutions, such as laws and regulations to share knowledge. Additionally, informal institutions like cultures can provide insights to construction worker that may make them willing to share knowledge. However, cultures differ among locals and migrants, different generations, nations as well as ethnic minorities.
According to Sanaei, et al. [42] construction workers comes from three generations. Generation Y (1981–1999) get used to social media information technology. Generation X (1965–1980) favour informational learning. Thus, they only pick formal training if there is no other option. ‘Digital immigrant baby boomers’ generation are comfortable with knowledge sharing over phone or through face-to-face communication. Their research found that there were significant differences in knowledge sharing via instant messaging, echoed with other studies which suggested different ages shared different viewpoints [43].
When we conceptualize the role of institutions in economic geography, a natural starting point is to consider the incentives that affect people’s action. Arpaci and Baloglu [44] found that culture exhibited a significant positive impact on attitudes and norms of knowledge sharing among undergraduates. The effect of a willingness to share construction safety knowledge due to the cultural differences has rarely been examined. Nevertheless, the literature provides grounds for our speculation that locals and migrants or even generations who have different cultural backgrounds/norms, may have different levels of willingness to share knowledge via Web 2.0, IoT and mobile apps (H5).

2.5. Willingness and Actual Behavior

Although knowledge-sharing properties and tools affect an individual’s desire to share knowledge, there is a lack of research into the willingness to share construction safety knowledge via IoT, Web 2.0 and mobile apps. The previous study primarily examined the willingness to pay, for example, Rodiger et al. [45] investigated the desire to spend and real purchase for organic food. It was found that people do not usually act due to practicality reasons. For example, they feel that they have no responsibility, are not obligated to do, cannot change the situation at hand, or lack of time [46]. Wang et al. [35] suggested that knowledge-sharing behavior was linked to willingness.
Shin, et al. [47] projected an RFID-based framework that combined legacy systems to facilitate communication. Nevertheless, knowledge sharing does not depend solely on ontologies. The willingness to use technologies for sharing construction safety knowledge is also essential. Many research developed new safety knowledge-sharing technologies but not the desire to use them.
We conjecture that willingness leads to the actual knowledge-sharing behavior via these technologies which reduces incidents eventually (H6). Nevertheless, the practicality issues lower people’s incentives in sharing knowledge through these tools (H7). Based on the results regarding the six hypotheses, we then studied the possibility of utilizing the most impactful factor to predict people’s likelihood of using these tools for knowledge sharing.

3. Research Method

This study involved three stages 1) interviews/open-ended LinkedIn interview, followed by text mining of the results. 2) we utilized a close-ended questionnaire, and PLS-SEM was used to identify the crucial factors that affect the willingness and actual knowledge-sharing behaviors. 3) We predict knowledge-sharing activities via a feedforward neural network. Information inconsistencies were clarified by triangulating data and methods from multiple sources to enhance credibility [48].

3.1. Interviews and Text mining

Facebook and WhatsApp are commonly used applications, but the layperson may not be familiar with IT terminology such as IoT. A five-minute video on the definition and application of Web 2.0, IoT and mobile apps was shown to interviewees to avoid any misunderstanding of technical terms. A similar technique was used in information science research [49], which helped interviewees learn more about the issues and prompt discussion in interviews. Open-ended questions increased flexibility and the depth of information collected.
Invitations were sent to individuals listed as construction practitioners in LinkedIn, all companies listed in the Hong Kong Special Administrative Region Government List of Approved Contractors in Development Bureau requesting interviews. The snowball method increased the number of interview participants, and the results were analyzed using text analytics and content analysis [48]. Respondents’ viewpoints were compared by studying the co-occurrence of concepts mentioned by the interviewees [50]. The results, including the factors that motivate and bar people from adopting Web 2.0, IoT and mobile apps for knowledge sharing, were tokenized to parse the body of text into terms.

3.2. Surveys, PLS-SEM and MLP Prediction

The results of the literature review and interviews provided the basis of the questionnaire design. Definitions of IoT, Web 2.0 and mobile apps were presented in the questionnaires to enhance measurement validity and reliability (Abowitz & Toole 2010). Questionnaires with 5-point Likert scale questions were used to assess construction practitioners’ perceptions [51] (see full list questions in Table 4). PLS-SEM was used to study the causal relationship between leader membership exchange, POS, Homan’s proposition, and institutional factors such as education, willingness to share various tools, actual knowledge-sharing behavior and construction accidents. The PLS-SEM algorithm was used to calculate the path coefficient of the structural model between −1 and +1, where the positive and highly correlated value is closer to +1, the negative and highly correlated value is closer to −1, the closer the value to 0, the weaker the relationship [52].
Chong and Bai [53] suggested that a good quality neural network for prediction could be obtained by selecting the most significant hypothesized variables through structural equation modelling to determine the required inputs before making predictive models via the neural network. Thus, the most influential factor indicated in PLS-SEM which affect the willingness to share knowledge into the feed-forward artificial neural network (ANN) MLP was included to investigate which factors better predict the likelihood of knowledge sharing.
Neural networks have rarely been applied in construction research, except in a study of concrete dispatch conducted by Maghrebi, et al. [54]; however, they did not use feedforward MLP. MLP ANN works on the principle of the human nervous system, learning and making data predictions. The neural structure is inter-connected by many processing elements, known as neurons, which receive information from other sources, perform non-linear operations on the output results, then produce the final output. It first learns, then stores the data with weights, with algorithms to adjust the weights and reduce biases in the training process, the error between actual and predicted values. The main advantage lies on its ability to solve complex problems fast. The basic structure of multilayer perception consists of three layers: the first input layer, middle hidden layer and last output layer, with the product of input elements (ai) and weights (wij) fed to summing junctions with bias (bj) of neurons as follows [55]:
X = ( i = 1 n w ij a i )   +   b j
Then, the sum passes through the transfer function F, which generates the output:
F ( X ) = u j = F [ ( i = 1 n w ij a i ) + b j ]
Hidden layer activation function, including hyperbolic tangent or exponential was used.

4. Results

4.1. Interview / LinkedIn Open-End Interview Results

Among the 134 global respondents, participants suggested that they wished to know more about construction safety, upgrade their knowledge via Web 2.0 and enhance their safety awareness. Many construction practitioners were not aware of Web 2.0 and did not want to use a phone during work, while some considered that the older generation does not know Web 2.0. Moreover, the information on the internet may be incorrect. An assistant engineer who mainly works for a tunnel project in China suggested that people are motivated to use Web 2.0: “more people understand the safety knowledge in the construction process, discover the safety hidden danger in time, and solve it timely can largely reduce construction accidents”. It also depended on the complexities of projects, project parties and other factors. Regarding factors that demotivate construction practitioners from using Web 2.0 for knowledge sharing, another engineer who worked for sewers suggested that “no one is encouraged to play on his own phone during work, especially in construction sites, whereas a phone is the most accessible electronic machine.”
Many people suggested that safety knowledge increases by using mobile apps. A site worker from Hong Kong commented: “I think the people who do this are the ones that want others to have the understanding of safety knowledge directly.” However, many people, especially the older generations, do not know how to use mobile apps and are worried that workers are hit by vehicles when they use apps. An engineer who worked for road, sewage, and drains commented that the use of mobile apps is not recommended, being regarded as “another safety issue, phones are usually prohibited during construction works. Imagine a place with possible falling objects, people work at height, tower cranes lifting materials, and cars moving in the corridors. Are you sure you are going to check out the phone and read a safety notification?”
Regarding IoT, many people consider that the use of IoT is an excellent way to keep pace with technology. A construction superintendent suggested, “since safety problems are the most important thing, knowing more about this knowledge can better protect ourselves.” People do not use IoT to share knowledge as sharing safety knowledge via IoT is boring or as an engineering assistant suggested, “people may not have related knowledge about the Internet of Things”. Table 2 and Table 3 show the highest frequency factors that motivated and prevented individuals from sharing construction safety knowledge mentioned by the construction practitioners. The interview results confirmed the hypothesis that practicality issues reduce people’s incentives in sharing knowledge (H7).

4.2. Questionnaire Results

Questionnaires were sent to all registered LinkedIn account users who labelled themselves as working in the construction industry, with a total of 602 completing the surveys. Respondents usually work in China, the US, Europe and Australia etc. over the past five years (Figure 1). Most respondents were male (408), reflecting the male-dominated construction industry. Among all the leader membership exchange questions, the most significant number of respondents agreed with the statement “I respect my supervisor’s knowledge and competency on the job”. The least number of respondents agreeing to the statement “If I make a mistake, my boss protects me against others.” Surprisingly, only 295 out of 602 respondents agreed that they were more willing to share construction safety knowledge if there was a valuable reward, which was the lowest number of respondents to coincide with a statement. Table 4 shows that results of the questionnaires such as the psychological factors (LMX, POS, and HP), institutional factors and some other factors impacted the willingness to share construction safety knowledge via Web 2.0.
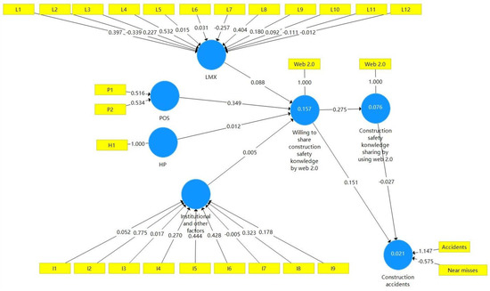
Figure 2 shows that the relationship between willingness to share construction knowledge via Web 2.0 with construction accidents was 0.151. Still, the actual behavior of construction safety knowledge sharing via Web 2.0 recorded a negative relationship with accidents −0.027. Also, the willingness to share construction knowledge via Web 2.0 affected (0.275) the actual behavior using Web 2.0 to share construction safety knowledge. Perceived organization support had the most substantial impact (0.349), with institutional factors having little effect on the willingness to share construction safety knowledge via Web 2.0. Support of the boss (L4) imposed a substantial influence on leader membership exchange (0.532). Education level (I2) had the most definite impact on the institutional factors, with higher educated practitioners being more willing to share construction safety knowledge. The number in the three latent variables is R square, that shows how well the regression predictions approximate the real data points, the data is between 0 to 1 and R square of 1 indicates that the regression predictions perfectly fit the data.
Figure 3 shows that the willingness to share construction knowledge via mobile apps positively affected the actual behavior of sharing construction safety knowledge by mobile phones (0.249). Perceived organization support (POS) has the most impact (0.306), with Homan proposition (HP) having little effect on the willingness to share construction safety knowledge via mobile apps (0.003). The support of the boss (L4) predicted well for the leader membership exchange (LMX), while the efforts put to fulfil the boss’s objective (L8) had little effect on the LMX. The migrate situation (I6) had the most impact on the institutional factors and other factors, while gender (I4) had little effect. The R square of the three variables (i.e. "willing to share construction safety knowledge by mobile apps”, “construction safety knowledge sharing by using mobile apps”, and “construction accident”) fell between 0 and 1, indicating an acceptable level.
Figure 4 shows that practitioners who are more willing to share construction safety knowledge by IoT had a lower construction accident rate. The actual usage of IoT construction safety knowledge sharing using IoT for knowledge sharing, however, records a positive relationship of 0.101. Besides, the willingness to share construction knowledge by IoT positively (0.376) affected the actual behavior of using IoT to share construction safety knowledge. The R square of the three independent variables (i.e. “willing to share construction safety knowledge by IoT”, “construction safety knowledge sharing by using IoT”, and “construction accident”) was between 0–1, so was an acceptable level.
POS had the most potent prediction power (0.392), and HP had little affect (0.036) on the willingness to share construction safety knowledge via IoT. The efforts to fulfil the boss’s objective (L8) predicted well for the LMX, while the preference of the supervisor (L1) had little effect on the LMX. The age of people (I1) had the most negative impact on the institutional factors and other factors, while the duration of work experience (I3) had little effect.

4.3. Feedforward Neural Network Results

The predictive algorithms for willingness and actual knowledge-sharing behaviour based on the MLP neural network illustrated the effect of various factors on predicting the desire to share the knowledge via Web 2.0, mobile apps and IoT (Table 5 and Table 6). It was found that employees who agreed that their organisation cared about employees’ well-being was the strongest predictor influencing people’s decisions regarding the use of tools for knowledge sharing, which was particularly true for IoT. Willingness to share knowledge using these tools was an essential factor promoting actual usage.
All in all, our results indicated that POS was the most important driver in construction safety knowledge sharing by these tools. Interestingly, while we may perceive monetary reward motivate people to share safety knowledge, that was not a major driver. Table 7 summarizes our research findings.

5. Conclusions

This study investigated the impact of three psychological factors, i.e. LMX, POS and HP, as well as the institutional factors on construction safety knowledge sharing. The face-to-face and LinkedIn research responses indicated that respondents wished to know more about construction safety, upgrade their knowledge via Web 2.0 and enhance their safety awareness. In sharp contrast, however, individuals who used IoT for knowledge sharing mainly intended to keep "pace of the technology era". IoT was reported to be the least popular tool among those investigated, implying that some people used the devices do not know them well. They used these tools as they do not want to fall behind the curve, but safety-related reasons do not drive them.
Previous research found that people are motivated to use IoT, Web 2.0, and mobile apps in other industries as these tools are easy to use or they can improve processes such as production. These studies considered the use from an individual or the tools’ perspective, and none considered the group psychological perspective. This research offers a practical contribution, insights to the key to successful knowledge sharing, informing contractors and employers that we must consider the group psychological factors to enhance knowledge sharing. The results can be generalized to other types of work and knowledge which needs to be shared. Academically speaking, most previous research studied the motivations and barriers of knowledge sharing in education, health care and business sectors, so this research fills the void in construction safety research.
Furthermore, PLS-SEM was used to study the impact of the four major groups of psychological motivators: POS, LMX, HP and institutional factors on the willingness and actual knowledge-sharing behavior. Essential factors identified in the PLS-SEM model were then included in the applied artificial intelligence approach, i.e. MLP feed-forward neural network to formulae the model for predicting people’s knowledge-sharing behavior. To the best of our knowledge, this approach in studying knowledge-sharing behavior is the first of its kind, offering a new direction to other knowledge-sharing research studies.

Author Contributions

Conceptualization, R.Y.M.L. and K.W.C.; research method, R.Y.M.L.; B.T.; formal analysis, R.Y.M.L.; B.T..; resources, R.Y.M.L., K.W.C; data curation, R.Y.M.L.; B.T..; writing, R.Y.M.L.; B.T.

Funding

This research is funded by Research Grant Council, grant number UGC/FDS15/E01/18 and UGC/FDS15/E01/17.

Conflicts of Interest

The authors declare no conflicts of interest.

References

  1. Li, R.Y.M.; Chau, K.W.; Zeng, F.F. Ranking of Risks for Existing and New Building Works. Sustainability 2019, 11, 2863. [Google Scholar] [CrossRef]
  2. Kim, H.; Han, S. Accuracy Improvement of Real-Time Location Tracking for Construction Workers. Sustainability 2018, 10, 1488. [Google Scholar] [CrossRef]
  3. Oswald, D. The use and abuse of safety indicators in construction. Eng. Constr. Archit. Manag. 2018, 25, 1188–1209. [Google Scholar] [CrossRef]
  4. Shen, X.; Marks, E.; Pradhananga, N.; Cheng, T. Hazardous Proximity Zone Design for Heavy Construction Excavation Equipment. J. Constr. Eng. Manag. 2016, 142, 05016001. [Google Scholar] [CrossRef]
  5. Li, R.Y.M.; Poon, S.W. Using Web 2.0 to Share the Knowledge of Construction Safety as a Public Good in Nature Among Researchers: the Fable of Economic Animals. Econ. Aff. 2011, 31, 73–79. [Google Scholar] [CrossRef]
  6. Dave, B.; Koskela, L. Collaborative Knowledge Management—A Construction Case Study. Autom. Constr. 2009, 18, 894–902. [Google Scholar] [CrossRef]
  7. Zhao, C.; Liu, J.; Shen, F.; Yi, Y. Low power CMOS power amplifier design for RFID and the Internet of Things. Comput. Electr. Eng. 2016, 52, 157–170. [Google Scholar] [CrossRef]
  8. Nourbakhsh, M.; Zin, R.M.; Irizarry, J.; Zolfagharian, S.; Gheisari, M. Mobile Application Prototype for On-site Information Management in Construction Industry. Eng. Constr. Archit. Manag. 2012, 19, 474–494. [Google Scholar] [CrossRef]
  9. Lu, W.; Huang, G.Q.; Li, H. Scenarios for Applying RFID Technology in Construction Project Management. Autom. Constr. 2011, 20, 101–106. [Google Scholar] [CrossRef]
  10. Liu, T. Benefits and barriers in uptake of mobile apps in New Zealand construction industry. Facilities 2019, 37, 254–265. [Google Scholar] [CrossRef]
  11. Elhoseny, M.; Ramírez-González, G.; Abu-Elnasr, O.M.; Shawkat, S.A.; Arunkumar, N.; Farouk, A. Secure Medical Data Transmission Model for IoT-Based Healthcare Systems. Ieee Access 2018, 6, 20596–20608. [Google Scholar] [CrossRef]
  12. Xu, L.D. Information Architecture for Supply Chain Quality Management. Int. J. Prod. Res. 2011, 49, 183–198. [Google Scholar] [CrossRef]
  13. Bennett, S.; Bishop, A.; Dalgarno, B.; Waycott, J.; Kennedy, G. Implementing Web 2.0 technologies in higher education: A collective case study. Comput. Educ. 2012, 59, 524–534. [Google Scholar] [CrossRef]
  14. Zhang, Y. Research on the development of Internet of Things in Jiangsu and the cultivation of the industry chain. Contemp. Logist. 2013, 13, 31–35. [Google Scholar]
  15. Caruso, S.J. Toward understanding the role of Web 2.0 technology in self-directed learning and job performance. Contemp. Issues Educ. Res. 2018, 11, 89–98. [Google Scholar] [CrossRef]
  16. Hoang, T.V.; Caverly, D.C. Mobile apps and college mathematics. J. Dev. Educ. 2013, 37, 30–31. [Google Scholar]
  17. Ferguson, R. Use of questions to facilitate social learning in a Web 2.0 environment. RUSC 2011, 8, 316–327. [Google Scholar] [CrossRef][Green Version]
  18. Chow, H.K.H.; Choy, K.L.; Lee, W.B. A dynamic logistics process knowledge-based system – An RFID multi-agent approach. Knowl. -Based Syst. 2007, 20, 357–372. [Google Scholar] [CrossRef]
  19. Sodhro, A.H.; Pirbhulal, S.; Sangaiah, A.K. Convergence of IoT and product lifecycle management in medical health care. Future Gener. Comput. Syst. 2018, 86, 380–391. [Google Scholar] [CrossRef]
  20. Welbourne, E.; Battle, L.; Cole, G.; Gould, K.; Rector, K.; Raymer, S.; Balazinska, M.; Borriello, G. Building the Internet of Things using RFID: The RFID ecosystem experience. Ieee Internet Comput. 2009, 13, 48–55. [Google Scholar] [CrossRef]
  21. Zhang, J.; Puron-Cid, G.; Gil-Garcia, J.R. The influence of political factors in policymakers’ perceptions on the implementation of Web 2.0 technologies for citizen participation and knowledge sharing. Inf. Polity 2015, 20, 199–220. [Google Scholar]
  22. Hsu, C.-l.; Park, H.W. Sociology of hyperlink network of Web 1.0, Web 2.0, and Twitter: A case study of South Korea. Soc. Sci. Comput. Rev. 2013, 29, 354–368. [Google Scholar] [CrossRef]
  23. Kulakli, A.; Mahony, S. Knowledge creation and sharing with Web 2.0 tools for teaching and learning roles in so-called University 2.0. Procedia Soc. Behav. Sci. 2014, 150, 648–657. [Google Scholar] [CrossRef][Green Version]
  24. Mtega, W.P.; Dulle, F.W.; Malekani, A.W.; Chailla, A.M. Awareness and use of Web 2.0 technologies in sharing of agricultural knowledge in Tanzania. Knowl. Manag. E-Learn. 2014, 6, 188–202. [Google Scholar]
  25. Noh, M.J.; Lee, K.T. An analysis of the relationship between quality and user acceptance in smartphone apps. Inf. Syst. E-Bus. Manag. 2016, 14, 273–291. [Google Scholar] [CrossRef]
  26. Said, E.; Arcila, C. The cyber media in Latin America and Web 2.0. Comunicar 2011, 19, 125–131. [Google Scholar] [CrossRef]
  27. Einav, L.; Levin, J.; Popov, I.; Sundaresan, N. Growth, adoption, and use of mobile E-commerce. Am. Econ. Rev. 2014, 104, 489–494. [Google Scholar] [CrossRef]
  28. Furlong, L.; Morris, M.; Serry, T.; Erickson, S. Mobile apps for treatment of speech disorders in children: An evidence-based analysis of quality and efficacy. Plos One 2018, 13, 1–12. [Google Scholar] [CrossRef]
  29. Handal, B.; Novak, A.; Watson, K.; Maber, M.; MacNish, J.; Eddler-Hirsh, K. Numeracy education through mobile apps. Aust. J. Middle Sch. 2014, 14, 28–37. [Google Scholar]
  30. Kenny, R.; Dooley, B.A.; Fitzgerald, A. Developing mental health mobile apps: exploring adolescents’ perspectives. Health Inform. J. 2016, 22, 265–275. [Google Scholar] [CrossRef]
  31. Sim, J.-Z.; Zang, Y.; Nguyen, P.-V.; Leow, M.K.-S.; Gan, S.K.-E. Thyroid-SPOT for mobile devices: Personalised thyroid treatment management app. Sci. Phone Apps Mob. Devices 2017, 3, 1–5. [Google Scholar] [CrossRef]
  32. Thornton, L.; Quinn, C.; Birrell, L.; Guillaumier, A.; Shaw, B.; Forbes, E.; Deady, M.; Kay-Lambkin, F. Free smoking cessation mobile apps available in Australia: A quality review and content analysis. Aust. New Zealand J. Public Health 2017, 41, 625–630. [Google Scholar] [CrossRef] [PubMed]
  33. Wai, I.; Ng, S.; Chiu, K.; Ho, K.; Lo, P. Exploring undergraduate students’ usage pattern of mobile apps for education. J. Librariansh. Inf. Sci. 2016, 50, 1–29. [Google Scholar] [CrossRef]
  34. Powell, K.H.; Dalton, M.M. Co-Production, Service Exchange Networks, and Social Capital. Soc. Policy J. 2003, 2, 89–106. [Google Scholar] [CrossRef]
  35. Wang, H.-K.; Tseng, J.-F.; Yen, Y.-F. How do institutional norms and trust influence knowledge sharing? An institutional theory. Innovation 2014, 16, 374–391. [Google Scholar] [CrossRef]
  36. Knippenberg, D.v.; Prooijen, J.W.v.; Sleebos, E. Beyond Social Exchange: Collectivism’s Moderating Role in the Relationship Between Perceived Organizational Support and Organizational Citizenship Behaviour. Eur. J. Work Organ. Psychol. 2015, 24, 152–160. [Google Scholar] [CrossRef]
  37. Smith, T.N.J. Knowledge Sharing in Projects: does Employment Arrangement Matter? Pers. Rev. 2015, 44, 255–269. [Google Scholar]
  38. Li, R.Y.M. Construction Safety and Waste Management: An Economic Analysis; Springer: Berlin/Heidelberg, Germany, 2015. [Google Scholar]
  39. Krafft, M.; DeCarlo, T.E.; Poujol, F.J.; Tanner, J.F.J. Compensation and Control Systems: A New Application of Vertical Dyad Linkage Theory. J. Pers. Sell. Sales Manag. 2012, 32, 107–115. [Google Scholar] [CrossRef]
  40. Su, T.; Wang, Z.; Lei, X.; Ye, T. Interaction Between Chinese Employees’ Traditionality and Leader-member Exchange in Relation to Knowledge-sharing Behaviors. Soc. Behav. Personal. 2013, 41, 1071–1082. [Google Scholar]
  41. Bathelt, H.; Glückler, J. Institutional change in economic geography. Prog. Hum. Geogr. 2013, 38, 340–363. [Google Scholar] [CrossRef]
  42. Sanaei, M.; Javernick-Will, A.N.; Chinowsky, P. The Influence of Generation on Knowledge Sharing Connections and Methods in Construction and Engineering Organizations Headquartered in the US. Constr. Manag. Econ. 2013, 31, 991–1004. [Google Scholar] [CrossRef]
  43. Li, R.Y.M. Generation X and Y’s demand for homeownership in Hong Kong. Pac. Rim Prop. Res. J. 2015, 21, 15–36. [Google Scholar] [CrossRef]
  44. Arpaci, I.; Baloğlu, M. The impact of cultural collectivism on knowledge sharing among information technology majoring undergraduates. Comput. Hum. Behav. 2016, 56, 65–71. [Google Scholar] [CrossRef]
  45. Rödiger, M. Organic consumers’ price knowledge, willingness-to-pay and purchase decision. Br. Food J. 2016, 118, 2732–2743. [Google Scholar] [CrossRef]
  46. Kollmuss, A.; Agyeman, J. Mind the Gap: Why do people act environmentally and what are the barriers to pro-environmental behavior? Environ. Educ. Res. 2002, 8, 239–260. [Google Scholar] [CrossRef]
  47. Shin, T.H.; Chin, S.; Yoon, S.W.; Kwon, S.W. A Service-oriented Integrated Information Framework for RFID/WSN-based Intelligent Construction Supply Chain Management. Autom. Constr. 2011, 20, 706–715. [Google Scholar] [CrossRef]
  48. Gyi, D.E.; Haslamt, R.A.; Gibb, A.G.F. Case Studies of Occupational Health Management in the Engineering Construction Industry. Occup. Med. 1998, 48, 263–271. [Google Scholar] [CrossRef][Green Version]
  49. Denda, K. Developing Interview Skills and Visual Literacy: A New Model of Engagement for Academic Libraries. Libr. Acad. 2015, 15, 299–314. [Google Scholar] [CrossRef]
  50. IBM. IBM SPSS Modeler Text Analytics 15 User’s Guide; IBM: Armonk, NY, USA, 2012. [Google Scholar]
  51. Sabi, H.M.; Uzokab, F.M.E.; Langmia, K.; Njeh, F.N. Conceptualizing a Model for Adoption of Cloud Computing in Education. Int. J. Inf. Manag. 2016, 36, 183–191. [Google Scholar] [CrossRef]
  52. Su, C.-H.; Cheng, T.-W. A Sustainability Innovation Experiential Learning Model for Virtual Reality Chemistry Laboratory: An Empirical Study with PLS-SEM and IPMA. Sustainability 2019, 11, 1027. [Google Scholar] [CrossRef]
  53. Chong, A.Y.-L.; Bai, R. Predicting open IOS adoption in SMEs: An integrated SEM-neural network approach. Expert Syst. Appl. 2014, 41, 221–229. [Google Scholar] [CrossRef]
  54. Maghrebi, M.; Sammut, C.; Waller, S.T. Feasibility Study of Automatically Performing the Concrete Delivery Dispatching through Machine Learning Techniques. Eng. Constr. Archit. Manag. 2015, 22, 573–590. [Google Scholar] [CrossRef]
  55. Ghritlahre, H.K.; Prasad, R.K. Exergetic performance prediction of solar air heater using MLP, GRNN and RBF models of artificial neural network technique. J. Environ. Manag. 2018, 223, 566–575. [Google Scholar] [CrossRef] [PubMed]
Figure 1. Places of work of the respondents over the past five years.
Figure 1. Places of work of the respondents over the past five years.
Sustainability 11 05831 g001
Figure 2. SmartPLS results of Web 2.0.
Figure 2. SmartPLS results of Web 2.0.
Sustainability 11 05831 g002
Figure 3. SmartPLS results for mobile apps.
Figure 3. SmartPLS results for mobile apps.
Sustainability 11 05831 g003
Figure 4. SmartPLS results for IoT.
Figure 4. SmartPLS results for IoT.
Sustainability 11 05831 g004
Table 1. Factors that motivate or bar individuals from using various tools for construction safety knowledge sharing.
Table 1. Factors that motivate or bar individuals from using various tools for construction safety knowledge sharing.
Literatures CountrySector of ApplicationFactors that Motivate People to Share KnowledgeBarriers that Motivate People to Share Knowledge
IoT
Chow, et al. [18]Hong KongMilk outbound processSpot the possible procedure problems quickly and deliver the correct knowledge to solve these problems
Sodhro, et al. [19] Health care Battery energy management life and cycle of portage or wearable devices. Connectivity of knowledge sharing between stakeholders such as manufacturing engineer and medical expert.
Welbourne, et al. [20]USIntelligent buildingsImprovement in production processes
Zhang [14]ChinaUtilityImprovement in the production process, includes a coordination mechanism and a public service platformHigh cost in integrating business resources, lack of large-scale application, and inefficient business mode
Web 2.0
Bennett, Bishop, Dalgarno, Waycott and Kennedy [13]AustraliaEducationImprove participants’ ability to reflect what they learned and helps develop thinking skills by writing or producing related study materialsNot enhancing participants’ learning; sharing knowledge did not assist their studies; atopic expertise and academic qualifications were not improved
Zhang, et al. [21]SpainPoliticsPolitical factors including ideology, political competition or stability affect policymakers’ perceptions on the use of Web 2.0 technologies for public sector knowledge sharing
Caruso [15] Not specificWeb 2.0 tool is used more for knowledge sharing if Employees cannot obtain relevant knowledge from other communication channels.Information sensitivity, an unwillingness to share unfinished work, the openness of information, a lack of confidence to accept criticism on their contributions, concern about security and confidentiality risks
Ferguson [17] EducationInteractive communication, potential extraction of ideas from expertsTime to adapt social community and confidence to receive timely and appropriate responses
Hsu and Park [22]South KoreaNetwork infrastructureStrengthen interlinks between users with similar preferences; ease to connect and manage people’s webspace to that of their friends
Kulakli and Mahony [23]UKEducationNew functionalities, ease of useInstitutional restrictions, academic’s adoption, time restraints, and privacy and confidentiality
Mtega, et al. [24]TanzaniaEducationTraining workshops promote the use and ease of Web 2.0; improve agricultural productivity; reliable and accessible communication channels and technologiesLimited awareness and inadequate skills on Web 2.0 tools
Noh and Lee [25] Network infrastructureAttitude and intention to use the blog
Said and Arcila [26]Latin AmericaNetwork infrastructure Misleading information, lack of users’ interest in communicative processes
Mobile apps
Einav, et al. [27]USEmerging business modelMobile application interface and platform design
Furlong, et al. [28]AustraliaHealthcare Difficulty in search and retrieve appropriate mobile application
Handal, et al. [29]AustraliaEducationImprovement in teaching processes
Hoang and Caverly [16]USEducationImprovement in teaching (instruction, advice, and feedback) process
Kenny, et al. [30]IrelandHealthcareAnonymous data collection for health status assessmentUser are reluctant to be “controlled” to use mobile application
Sim, et al. [31] HealthcareConvenience to communicate, particularly between doctor and patients
Thornton, et al. [32]AustraliaHealthcare Poor quality mobile application
Wai, et al. [33]Hong KongEducationThe apps are useful in improving students’ academic performance
Table 2. Text mining results regarding factors that motivate individuals to share construction safety knowledge.
Table 2. Text mining results regarding factors that motivate individuals to share construction safety knowledge.
Web 2.0CountMobile AppsCountIotCount
people awareness3safety knowledge4industries better follow the pace3
safety awareness3via mobile4the pace of the technology era3
good to upgrade3knowledge via mobile apps3practices in construction industries better3
industry to match3knowledge via mobile3better follow the pace3
people can know3make more people3construction industries better follow3
practices in construction3knowledge via3the pace of the technology3
upgrade the practices3many people3practices in construction industries3
construction industry to match3smart phone3construction industries better3
guess it is good3 follow the pace3
match with the technology3 industries better follow3
practices in construction industry3 practices in construction3
sharing safety knowledge3
better follow3
construction industries3
sharing safety3
technology era3
Table 3. Text mining results regarding factors that prevent the individuals to share construction safety knowledge.
Table 3. Text mining results regarding factors that prevent the individuals to share construction safety knowledge.
Web 2.0CountMobile AppsCountIoTCount
know how to use8safety knowledge10know how to use4
share safety knowledge6know how to use9much information4
safety knowledge via5may not know5people may4
share safety knowledge via4use the apps5safety knowledge4
especially in construction sites whereas3another safety issue phones3use internet3
one is encouraged to play3cars moving in the corridors3
phone is the most accessible3another safety issue phones3
play on his own phone3cars moving in the corridors3
work especially in construction sites3check out the phone3
construction sites whereas phone3construction works imagine a place3
especially in construction sites3cranes lifting materials and cars3
phone during work especially3falling objects people work3
safety knowledge via web3generation may not know3
work especially in construction3gonna check out the phone3
accessible electronic machine3height tower cranes lifting materials3
construction sites whereas3imagine a place with possible3
encouraged to play3issue phones are usually prohibited3
especially in construction3lifting materials and cars moving3
face-to-face3materials and cars moving3
may not know3moving in the corridors3
may not use3objects people work at height3
phone during work3older generation may not know3
sites whereas phone3people work at height tower3
accessible electronic3phone and read a safety3
much information3phones are usually prohibited3
old age3place with possible falling objects3
older generation3possible falling objects people work3
sites whereas3prohibited during construction works3
work especially3read a safety notification3
safety issue phones are usually3
safety notification3
tower cranes lifting materials3
usually prohibited during construction works3
work at height tower cranes3
Table 4. List of the survey questions.
Table 4. List of the survey questions.
QuestionsYesNo
L1I like my supervisor as a person77.1%22.9%
L2Everybody tends to like my supervisor as a friend63.0%37.0%
L3I feel pleasure when I work with my superior69.6%30.4%
L4My boss supports me as a superior even if he doesn’t have enough information about my activities66.9%33.1%
L5When I was attacked by others, my boss defended me65.0%35.0%
L6If I make a mistake, my boss protects me against others58.0%42.0%
L7I do more than my regular work just to please my superior59.6%40.4%
L8I put in more effort than the job requires to fulfil my manager’s objectives71.8%28.2%
L9I am ready to work my hardest for my boss71.4%28.6%
L10I admire my boss’s professional knowledge75.6%24.4%
L11I respect my supervisor’s knowledge and competency on the job80.1%19.9%
L12I admire my supervisor’s professionalism and competency on the job79.9%20.1%
H1Would you be more willing to share construction safety knowledge if there was a valuable reward?49.0%51.0%
I5Are you a migrant?10.5%89.5%
I6Are you from an ethnic minority?5.3%94.7%
I7Are you a smart phone user?74.4%25.6
MaleFemale
I4Sex67.9%32.1%
0–5051–100101–150
I8Company size (number of people: 0–50, 50–100, 100–150, 150–200, 200 or above)28.1%14.4%9.8%
151–200>200
8.3%39.4%
MeanMedianSD
I1Age333010
I2Education (Secondary school or below = 1; Associate degree/diploma = 2, undergraduate = 3, Postgraduate = 4)2.7130.98
I3Work experience in construction industry (years)9.2169.69
I9How many years have you worked for this company?5.4537.21
Table 5. MLP results regarding various factors’ predictive power on using Web 2.0, IoT and mobile apps.
Table 5. MLP results regarding various factors’ predictive power on using Web 2.0, IoT and mobile apps.
Parameter Estimates
PredictorPredicted (Web 2.0)Predicted (Mobile Apps)Predicted (IoT)
Hidden LayerOutput LayerHidden LayerOutput LayerHidden LayerOutput Layer
H (1:1)H (1:2)H (1:1)H (1:2)H (1:1)H (1:2)H (1:3) H (1:1)H (1:2)H (1:3)
Input Layer(Bias)−0.4330.1420.387 −0.149−0.2120.019 −0.6070.4910.052
P10.165−0.2170.793 −0.077−0.935−0.582 0.6860.202−0.188
L4−0.0950.1440.407 −0.441−0.163−0.100 −0.056−0.2680.344
L80.387−0.142−0.255 −0.0630.1220.001 −0.0680.530−0.137
H10.464−0.100−0.319 −0.112−0.0520.102 0.193−0.442−0.014
I20.188−0.0920.121 −0.3590.117−0.010 −0.4460.3970.454
I5−0.157−0.3190.100 −0.4780.147−0.408 0.105−0.7870.627
Hidden Layer 1(Bias) −0.055 −0.072 0.213
H (1:1) 0.206 0.056 1.130
H (1:2) −0.160 −0.390 0.617
H (1:3) 0.390 −0.135 0.548
Table 6. Factors’ predictive power on using Web 2.0, IoT and mobile apps.
Table 6. Factors’ predictive power on using Web 2.0, IoT and mobile apps.
Questions Include in the Predictive Model and the Corresponding HypothesesWeb 2.0Mobile AppsIoT
Organization cared about employees’ well-being (H2)0.370.4390.797
Boss supports the employee as a superior, even if he doesn’t have enough information about staff activities (H3)0.1160.052−0.040
I put in more effort than the job requires to fulfil my manager’s objectives (H3)0.003−0.0510.175
Valuable reward for knowledge sharing (H4)−0.0130.0002−0.062
Education (H5)0.101−0.064−0.010
Migrant (H5)0.058−0.029−0.023
Willingness to share construction safety knowledge lead to actual knowledge-sharing behavior (H6)0.2750.2490.376
Actual knowledge-sharing behavior’s impact on construction accidents (H6)−0.0270.0860.101
Table 7. Summary of research findings.
Table 7. Summary of research findings.
HypothesesText Mining Results of Interviews/Open-Ended SurveyPLS-SEM ResultsFeed forward Neural Network Results
H1: the motivators and barriers in the construction industry to adopt the IoT, Web 2.0 and mobile apps for safety knowledge sharing are similar as the tools are the same.Practitioners use IoT to follow the pace of technology, but more are motivated to use Web 2.0 and mobile apps to enhance safety awareness and knowledge respectivelyPOS is the strongest motivator to share safety knowledge among all the tools investigatedPOS is the strongest motivator to share the safety knowledge among all the tools investigated
H2: employees with better POS are more likely to share construction safety knowledge at workX
H3: employees with better perceived LMX are more likely to share construction safety knowledgeXWeakWeak or negative relationship
H4: properties of shared knowledge, expected rewards and incentives affected the likelihood of knowledge sharingXWeakVery weak or negative relationship
H5: locals and migrants or generations with different cultural backgrounds/norms may have different levels of willingness to share knowledge via Web 2.0, IoT and mobile appNAMigrants have the strongest willingness to share knowledge via Web 2.0; practitioners from larger firms are more willing to share safety knowledge via mobile apps and IoTEducation and migrants display a weak or negative relationship
H6: willingness leads to actual knowledge-sharing behavior through these technologies, thus reduces incidentsNAWeak relationship between willingness and actual knowledge-sharing behavior among Web 2.0 and mobile apps; a negative relationship in IoTWillingness leads to actual knowledge-sharing behavior; all except Web 2.0 reduce incidents
H7: the practicality issues lower people’s incentives in sharing knowledgePeople do not know how to use and safety risks on sitesNo evidenceNo evidence

Share and Cite

MDPI and ACS Style

Li, R.Y.M.; Tang, B.; Chau, K.W. Sustainable Construction Safety Knowledge Sharing: A Partial Least Square-Structural Equation Modeling and A Feedforward Neural Network Approach. Sustainability 2019, 11, 5831. https://doi.org/10.3390/su11205831

AMA Style

Li RYM, Tang B, Chau KW. Sustainable Construction Safety Knowledge Sharing: A Partial Least Square-Structural Equation Modeling and A Feedforward Neural Network Approach. Sustainability. 2019; 11(20):5831. https://doi.org/10.3390/su11205831

Chicago/Turabian Style

Li, Rita Yi Man, Beiqi Tang, and Kwong Wing Chau. 2019. "Sustainable Construction Safety Knowledge Sharing: A Partial Least Square-Structural Equation Modeling and A Feedforward Neural Network Approach" Sustainability 11, no. 20: 5831. https://doi.org/10.3390/su11205831

APA Style

Li, R. Y. M., Tang, B., & Chau, K. W. (2019). Sustainable Construction Safety Knowledge Sharing: A Partial Least Square-Structural Equation Modeling and A Feedforward Neural Network Approach. Sustainability, 11(20), 5831. https://doi.org/10.3390/su11205831

Note that from the first issue of 2016, this journal uses article numbers instead of page numbers. See further details here.

Article Metrics

Back to TopTop