Designing a Web Spatial Decision Support System Based on Analytic Network Process to Locate a Freight Lorry Parking
Abstract
:1. Introduction: On the Freight Lorry Parking Location Problem
2. Problem Description and Research Objectives
- Traffic flow interference and congestion
- Depositing of various types of litter by HGV drivers
- Theft of goods from curtainsider trailers
- Noise pollution (running engines, refrigeration units) emitted by lorries
- Damage to pavement or footpath infrastructure
- Visual intrusion of lorries
2.1. Purposes of This Research
- RO.1
- Identify the classes of stakeholders involved in a lorry parking location problem and their respective objectives (stakeholder analysis);
- RO.2
- Evaluate ANP as an MCDA approach to be adopted as an underlying model component for the considered Spatial Decision Support System;
- RO.3
- Study the set of elements to be included in the SDSS to take into account all the factors influencing the decision making process;
- RO.4
- Conceptualise and represent the dependency relationships among the considered elements (dependency network modelling);
- RO.5
- Devise the architecture of the proposed Spatial Decision Support System;
- RO.6
- Beyond the conceptual design: identify the most suitable technological tools to allow for a practical and successful implementation of the proposed SDSS.
3. Analytic Network Process Approach
3.1. Stakeholder Analysis
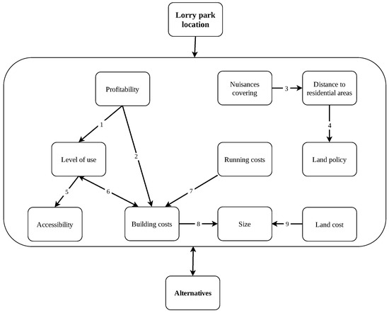
3.2. Building an ANP Model for the Considered Problem
4. Architecture of the Web Spatial Decision Support System
4.1. WSDSS General Process Description
4.2. Proposed WSDSS Components and Design
5. Discussion and Conclusions
Author Contributions
Funding
Conflicts of Interest
References
- Malik, L.; Sánchez-Díaz, I.; Tiwari, G.; Woxenius, J. Urban freight-parking practices: The cases of Gothenburg (Sweden) and Delhi (India). Res. Transp. Bus. Manag. 2017, 24, 37–48. [Google Scholar] [CrossRef]
- Carrese, S.; Sandro, M.; Nigro, M. A security plan procedure for Heavy Goods Vehicles parking areas: An application to the Lazio Region (Italy). Transp. Res. Part E Logist. Transp. Rev. 2014, 65, 35–49. [Google Scholar] [CrossRef]
- Coleman, J.A.; Trentacoste, M.F. Model Development For National Assessment of Commercial Vehicle Parking; FHWA-RD-01-159; Turner-Fairbank Highway Research Center: McLean, VA, USA, 2002. [Google Scholar]
- Nourinejad, M.; Wenneman, A.; Habib, K.N.; Roorda, M.J. Truck parking in urban areas: Application of choice modelling within traffic microsimulation. Transp. Res. Part A Policy Pract. 2014, 64, 54–64. [Google Scholar] [CrossRef]
- Sugumaran, R.; Degroote, J. Spatial Decision Support Systems: Principles and Practices; CRC Press: Boca Raton, FL, USA, 2010. [Google Scholar]
- Jelokhani-Niaraki, M.; Malczewski, J. A group multicriteria spatial decision support system for parking site selection problem: A case study. Land Use Policy 2015, 42, 492–508. [Google Scholar] [CrossRef]
- Neisani Samani, Z.; Karimi, M.; Alesheikh, A. A Novel Approach to Site Selection: Collaborative Multi-Criteria Decision Making through Geo-Social Network (Case Study: Public Parking). ISPRS Int. J. Geo-Inf. 2018, 7, 82. [Google Scholar] [CrossRef]
- Ferretti, V. From stakeholders analysis to cognitive mapping and Multi-Attribute Value Theory: An integrated approach for policy support. Eur. J. Oper. Res. 2016, 253, 524–541. [Google Scholar] [CrossRef]
- Ferretti, V.; Pluchinotta, I.; Tsoukiás, A. Studying the generation of alternatives in public policy making processes. Eur. J. Oper. Res. 2019, 273, 353–363. [Google Scholar] [CrossRef]
- Office for National Statistics. 2011 Census. Available online: https://www.ons.gov.uk/census/2011census (accessed on 13 August 2019).
- Department of Transport. Department of Transport Traffic Counts. Available online: https://www.dft.gov.uk/traffic-counts/cp.php?la=Bradford (accessed on 13 August 2019).
- Hosseini, S.; Moharerhaye Esfahani, A. Obnoxious Facility Location. In Facility Location; Zanjirani Farahani, R., Hekmatfar, M., Eds.; Contributions to Management Science; Physica: Heidelberg, Germany, 2009. [Google Scholar]
- Densham, P.J. Spatial Decision Support Systems. In Geographical Information Systems: Principles and Applications; Maguire, D.J., Goodchild, M.F., Rhind, D.W., Eds.; Longman Scientific & Technical: Harlow, UK, 1993. [Google Scholar]
- Saaty, T.L. Axiomatic Foundation of the Analytic Hierarchy Process. Manag. Sci. 1986, 32, 841–855. [Google Scholar] [CrossRef]
- Saaty, T.L. Decision Making With Dependence and Feedback: The Analytic Network Process; RWS Publication: Pittsburgh, PA, USA, 1996. [Google Scholar]
- Dente, B. Understanding Policy Decisions; PoliMI SpringerBriefs; Springer: Cham, Switzerland; Heidelberg, Germany, 2014; pp. 1–27. [Google Scholar]
- Saaty, T.L. Theory and Applications of the Analytic Network Process: Decision Making With Benefits, Opportunities, Costs, and Risks; RWS Publications: Pittsburgh, PA, USA, 2005. [Google Scholar]
- Perron, O. Zur theorie der matrices. Math. Ann. 1907, 64, 248–263. [Google Scholar] [CrossRef]





| Stakeholders | Main Objectives | Resources |
|---|---|---|
| Local residents | maximise distance from residential areas | cognitive/political |
| Freight vehicle drivers | minimise deviation from planned routes | economic |
| City Council | minimise nuisances | political/economic |
| Local business | maximise delivery security | cognitive |
| Freight lorry parking owners | maximise profitability | economic |
| Elements | Descriptions |
|---|---|
| Level of use | Potential use for a new parking areas based on data collected through manual counting of the highway network flow |
| Distance to residential areas | The residential areas are all currently or potentially inhabited areas |
| Running costs | Preliminary estimate of the annual maintenance costs related with the built facility |
| Profitability | Preliminary estimate of the revenues associated with the facility and the level of use |
| Building costs | Preliminary estimate of the construction costs related with the size and the facilities |
| Nuisances covering | The coverage of areas subject to inappropriate HGV parking |
| Size | The potential physical dimensions of the build |
| Land cost | Preliminary estimate of the land purchase costs in relation to the land size |
| Land policy | Whether there is a constraint on possible uses of the land |
| Accessibility | This attribute evaluates how easy it is to reach the location from the main truck routes |
| Component | Technology | Motivation |
|---|---|---|
| Tile server | Mapnik | customisable |
| GIS | QGIS | open-source, easy integration with Python |
| Page generation | Flask | easy, supports extensions |
| Map/layer rendering | Leaflet | open source, small code footprint |
| SQL queries | SQLAlchemy | efficient, high-performing database access |
| Spatial data queries | GeoAlchemy 2 | extensions for spatial database access |
| Computing | NumPy | supports the calculation of large matrices |
| Database | PostgreSQL | advanced relational database |
| Spatial database | PostGIS | extensions for spatial database |
© 2019 by the authors. Licensee MDPI, Basel, Switzerland. This article is an open access article distributed under the terms and conditions of the Creative Commons Attribution (CC BY) license (http://creativecommons.org/licenses/by/4.0/).
Share and Cite
Crimi, A.; Jones, T.; Sgalambro, A. Designing a Web Spatial Decision Support System Based on Analytic Network Process to Locate a Freight Lorry Parking. Sustainability 2019, 11, 5629. https://doi.org/10.3390/su11205629
Crimi A, Jones T, Sgalambro A. Designing a Web Spatial Decision Support System Based on Analytic Network Process to Locate a Freight Lorry Parking. Sustainability. 2019; 11(20):5629. https://doi.org/10.3390/su11205629
Chicago/Turabian StyleCrimi, Alessandro, Tom Jones, and Antonino Sgalambro. 2019. "Designing a Web Spatial Decision Support System Based on Analytic Network Process to Locate a Freight Lorry Parking" Sustainability 11, no. 20: 5629. https://doi.org/10.3390/su11205629
APA StyleCrimi, A., Jones, T., & Sgalambro, A. (2019). Designing a Web Spatial Decision Support System Based on Analytic Network Process to Locate a Freight Lorry Parking. Sustainability, 11(20), 5629. https://doi.org/10.3390/su11205629

