Next Article in Journal
Understanding Urban Mobility Pattern with Cellular Phone Data: A Case Study of Residents and Travelers in Nanjing
Next Article in Special Issue
Sustainability of Agricultural Diversity in the Farm Households of Southern Tibet
Previous Article in Journal
Disparity in Spatial Access to Public Daycare and Kindergarten across GIS-Constructed Regions in Seoul, South Korea
Previous Article in Special Issue
Trends and Features of Agroforestry Research Based on Bibliometric Analysis
 
 
Font Type:
Arial Georgia Verdana
Font Size:
Aa Aa Aa
Line Spacing:
Column Width:
Background:
Article

Risk of Low Productivity is Dependent on Farm Characteristics: How to Turn Poor Performance into an Advantage

by
Pirjo Peltonen-Sainio
1,* and
Lauri Jauhiainen
2
1
Natural Resources Institute Finland (Luke), FI-00790 Helsinki, Finland
2
Natural Resources Institute Finland (Luke), FI-31600 Jokioinen, Finland
*
Author to whom correspondence should be addressed.
Sustainability 2019, 11(19), 5504; https://doi.org/10.3390/su11195504
Submission received: 27 August 2019 / Revised: 16 September 2019 / Accepted: 3 October 2019 / Published: 4 October 2019
(This article belongs to the Special Issue Sustainable Agricultural Diversity)

Abstract

The principle role of agriculture is to produce food for the increasing human population. However, the environmental footprint needs to be simultaneously reduced. Data from the Finnish Food Authority (181,108 parcels in the south-western crop production region of Finland) were used to identify the farming system, farm type, farm size, field parcel scale, physical parcel characteristics, cultivated crops, crop rotations and cultivars. Sentinel-2 derived Normalized Difference Vegetation Index (NDVI) values were used to identify fields with very low productivity. Thereby, the impacts of farm and field characteristics on risks of low NDVI values and their associated means of coping by the farmer were studied. High variations in field parcel characteristics and growth capacity were typical in the studied area. Although it is challenging for farmers, high variation can provide many opportunities for the development of multifunctional and resource-smart production systems, e.g., by optimizing land use: allocating high-quality fields for food production, and poorly performing fields for extensification, i.e., the production of environmental benefits. Many usable policy instruments are available to support such a transition, but more focus should be put onto the most efficient means to enable progress towards environmentally, economically and socially sustainable high-latitude agricultural systems.

1. Introduction

Even though the primary function of agriculture is and will be to produce food for the increasing human population with increasing standards of living, multifaceted targets are set for agriculture alongside food production and security. Agriculture needs to meet the “additional” requirements of sharing land for production of renewable materials for industries, and to tackle various environmental challenges that it is linked to: biodiversity loss, eutrophication, soil degradation and greenhouse gas emissions [1]. Increasing food production by reducing yield gaps in a changing climate, as well as reducing markedly the environmental footprint of agriculture [2] and also otherwise contributing to the Sustainable Development Goals of the United Nations [3,4] means that large-scale transformations and improvements are needed everywhere. Agriculture needs to be redesigned to become more productive, resource- and climate-smart, and environmentally, economically and socially sustainable [5]. Multifunctional agriculture is an apt term to describe the multifaceted role that agriculture needs today to meet all the societal requirements [6]. It aims to produce food, provide benefits for the environment and reciprocally benefit from ecosystem services. Due to many apparent trade-offs in the target setting characterized as “increasing while decreasing”, holistic approaches are needed [7,8] as well as indicators of the current status and progress [4,9].
A yield gap that differs depending on the region [10] provides an easy and comparable estimate of the regional yield potential. However, the variation in yield gaps is high within a country, region, farm and even field parcel depending on the management, soil and weather conditions. Northern European growing conditions are not only highly variable, but farms and fields are very heterogeneous. Ignoring differences in performance by making generalizations may cause stagnation in the yield due to the non-optimal use of resources (as in Finland) [11,12] and the excess use of resources, reminding us of the drawbacks of the Green Revolution [7]. For this reason, the redesign of production systems needs to progress from the bottom up by acknowledging the variation existing at the field parcel scale. Concrete policy roadmaps are needed to support the national redesign of agricultural systems given the heterogeneity of conditions and their environmental impacts [3].
With ever expanding farm sizes, achieving joint multifaceted targets call for precision agriculture [13], but also many other types of decision support systems and tools [14,15,16]. Land use optimization is a means of allocating land in a rational way to improve resource use efficiency and to link the reduction of the environmental footprint to economic and social sustainability. The Natural Resources Institute Finland (Luke) has developed a land use optimization tool which is available for all the Finnish farmers at Luke’s EconomyDoctor-portal [17]. Using the tool, field parcels with a high production capacity and valuable field parcel characteristics can be allocated for sustainable intensification, while underperforming parcels with poor physical characteristics can be allocated for extensification, or in the uttermost case for afforestation if there is no future food security role. Thereby, farmers have access to a land use action plan to sustain climate- and resource-smart production [17] and to also follow other practices and principles of sustainable intensification [5,18].
The production capacity of each field parcel is critical for land allocation. However, contrary to the physical field parcel characteristics, the yield data are scattered, and when available are at the farm and not field parcel scale and only for a limited number of field crops. Hence, comprehensive data on production capacity are needed with good spatial and temporal coverage. Open satellite data haves opened many new solutions for agriculture and many of them support the large-scale transformation of agriculture: e.g., in the estimation of yields [19,20,21] as well as the identification of crops [16], crop conditions [22,23], pre-crop values for crop sequence [24] and providing sets of sustainable intensification indicators [25].
To support land use optimization for farmers, a method for the estimation of productivity gaps was developed on the field parcel scale, based on Sentinel-2 derived Normalized Difference Vegetation Index (NDVI) values [17]. This study aimed to identify how farming system characteristics and farm and field parcel properties contribute to the risk of high NDVI-gaps. Farmers’ allocation of field parcels for different crops, rotations and cultivars was analyzed in order to understand the means used by farmers to cope with poor growth performance. Thereby, additional support (e.g., knowledge sharing) to assist decision making by farmers may be needed, and the novel understanding could be used to update or make changes in the prioritization of policy incentives to achieve sustainability goals for high-latitude agriculture.

2. Materials and Methods

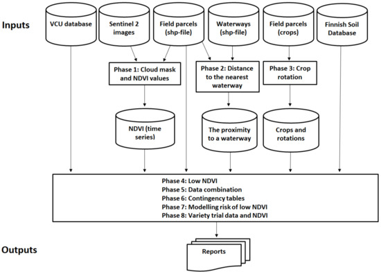
In this study six original data files or databases were used as inputs to determine the drivers of low NDVI values, which were outputs of the processes (Figure 1). In the first phase, Sentinel-2 images with a cloud mask (less than 99% cloud cover) were used to derive Normalized Difference Vegetation Index (NDVI) time series for field parcels from May to August for the years 2016 and 2017. The Sentinel-2 data were processed automatically by utilizing the Earth Observation processing toolkit developed at the Finnish Geospatial Institute (FGI) (for more details see [26]). Cloud masks and NDVI-images were calculated by FGI by using ESA’s Sentinel Application Platform python interface snappy3 [17,24]. The NDVI values were calculated as:
N D V I = N I R R e d N I R + R e d
where NIR is near infrared wavelength (842 nm) and Red is red wavelength (665 nm). NDVI values for clouds or for shadows of clouds are near zero. For typical fields, NDVI increases from 0.1–0.3 to 0.4–0.8 during growing seasons, being highest at the end of July or at the beginning of August. Additional information on data processed by the FGI was published earlier [24] The field parcel scale data (shp-file) from the Finnish Food Agency were available for all fields in Finland, but only data in the southwest part of Finland were used (in total 181,108 field parcels). This is because the length of the growing season does not restrict the crop choices in this part of Finland and also the productivity data as NDVI values were available for this region. Because the position of agricultural parcels within the field parcels was unknown, a field parcel was included if the largest agricultural parcel covered at least 70% of the area of the field parcel. Thereby, the combined data comprised a total of 120,174 field parcels in 2016 and 118,116 in 2017.
In the second phase (Figure 1), the National Land Survey of Finland database, containing waterway width and classification for surface and irrigation water resources (lakes, rivers and ditches) in Finland [27] was combined with the field parcel scale data from the Finnish Food Agency (shp-file). ArcGIS (v.10.2) software was used to calculated distance to the nearest waterway (with 50, 100 and 300 meter buffering zones). Results were categorized as follows: next to any waterway (lake, river or main ditch) and <50 m, 50–99 m, 100–299 m and ≥ 300 m apart). Additional information on data processed was published earlier [28].
In the third phase, a crop rotation of five years was defined for each field parcel using the crop cultivation database from the Finnish Food Agency. Six pre-defined rotations were identified: (1) Cereal species monoculture, (2) cereal monoculture, (3) rotation with break-crop, (4) diverse crop rotation, (5) grassland rotation and (6) green-fallow rotation (Figure 1). Additional information on data processed was published earlier [29].
In the fourth phase, a risk of a low NDVI value was defined to occur when the NDVI value for the field was in the first tertile of the NDVI value distribution of the same crop within the same sub-area (Figure 1). The study area was divided into four sub-areas and the NDVI value of a crop in a field parcel was compared to a distribution of NDVI values for the same crop in field parcels with the same sub-area. These comparisons were made on three pre-selected dates between 1st July and 10th August. The dates were selected separately for each sub-area so that cloudiness disturbed the satellite signal as little as possible. For grasslands, three dates were selected between 10th May and 10th June. In Finland, the 1st cut is typically done between 15th and 25th June and the NDVI values for grass are mutually comparable only before that.
In the fifth phase, data from all previous phases and three additional data sets were combined (Figure 1). The Finnish soil database included the dominating soil type (coarse mineral soils such as Haplic Podzol 1 and 2, clay soils such as Vertic Cambisols, other clay soils such as Eutric Cambisol, Gleyic Cambisol and Gleysols, and organic soils such as Fibric/Terric Histosol 1 and 2 and Dystric Cleysol). Another dataset included the field slope (<1.3%, 1.3–2.89%, 2.9–6.99% and ≥ 7.0%) [30]. The crop cultivation dataset from the Finnish Food Agency included seven additional variables (and their categorization): (1) the total field area of the farm (<30 ha, 30–59 ha, 60–99 ha and ≥ 100 ha); (2) the field size (<0.5 ha, 0.5–0.99 ha, 1.0–2.99 ha, 3.0–4.99 ha and ≥ 5.0 ha); (3) the distance from the farm center (<300 m, 300–599 m, 600–1199 m, 1200–2499 m, 2500–4999 m and ≥ 5000 m); (4) the field shape (<0.3, 0.3–0.49, 0.5–0.69 and ≥ 0.7); (5) the farm type (cattle, pig, poultry, sheep and horse, cereal, special crops and others); (6) field ownership (owned by the farmer vs. leased land); and (7) farming system (organic and conventional farming). Additional information on used data has been published [29]. Finally, breeding country (Finland or not) was obtained from the Value for Cultivation and Use VCU database (i.e., Finnish Official variety trial database).
In the sixth phase (Figure 1), the allocation of crops after spring wheat (Triticum aestivum L.), barley (Hordeum vulgare L.) and oats (Avena sativa L.) in crop sequence was analyzed using the Cochran-Mantel-Haenszel test (CMH) with SAS/FREQ software [31]. Field parcels with spring wheat, barley or oats were separately divided into four equal sized groups according to their NDVI values in 2016. After that, the association between the allocation of crops in 2017 and the NDVI value in the preceding year (2016) was tested for each crop in 2017 against other available crops (a CMH-test for a 4 × 2 contingency table, with one degree of freedom). Crops that were grown in fewer than 30 field parcels were excluded.
In the seventh phase (Figure 1), statistical modeling for whole dataset was done. Most statistical modeling was based on logistic regression. The focus was on the events of interest for this study, and dichotomous outcome variables were used: either an event occurred or it did not occur. The following events were tested: the risk of low NDVI values, whether a Finnish cultivar or certain crop was cultivated or not and whether a certain crop-rotation was used or not. Independent variables were those generated in the second and third phases or combined in the fifth phase. Most of the variables were originally continuous. Relationships between the log odds of the probability for success and independent variables were not, however, linear. Therefore, all continuous variables were categorized for final analyses as defined in the second, third and fifth phases. In the case that the difference between organic and conventional farming was obvious without statistical testing, when analyzing crop rotation data, the farming systems were analyzed separately. Otherwise, the farming system was used as a two-level independent variable.
The results of the seventh phase (Figure 1) were given as odds ratios with 95% confidence limits (CL). If the confidence limits cross 1.00 (e.g., in the case of 0.90–1.20), it implies that there is no statistically significant difference between the risks of the two tested groups at a 5% significance level. Confidence limits were used instead of p-values because some tests utilize plenty of fields and a practically non-important difference can appear as statistically significant. The logistic regression analyses were performed using SAS/LOGISTIC software [31].
In the eighth phase, results of variety trial data (VCU data) were compared to results of the first phase (Figure 1). The field parcel scale data on crops from the Finnish Food Agency included the name of the variety. The official variety trial data provided by Luke were used to estimate the average yield (kg ha−1) for all varieties using a linear mixed model, in which the cultivar was used as a fixed effect (the set of cultivars varied from year to year), while an experimental site (>20 sites, the set of sites varied from year to year), the year (1970–2018) and their interaction were used as random effects. This model resulted in mutually comparable yield estimates for all cultivars in spite of the fact that their yields varied widely between trials and each cultivar was tested only in a limited set of trials. A mixed model analysis was performed using SAS/MIXED software [31].

3. Results

3.1. Drivers of Risks of Low NDVI values

The farming system, farm type, farm size and field parcel characteristics including the field size, soil type, distance from farm center and proximity to waterways had an impact on the risks of low NDVI values (Table 1). The shape of the parcel (p = 0.17) and whether the parcel was owned or leased by the farmer (p = 0.85) had no impact. Organic farms had higher risks of low NDVI values than conventional farms (p < 0.01) as did small farms (<30 ha) when compared to very large farms (>100 ha). Farm types differed in their risks concerning low NDVI values (p < 0.001). In general, animal production farms had lower risks than cereal farms. More specialized field crop production farms (e.g., malting barley, grain legumes, potatoes (Solanum tuberosum L.)) had less risk of low NDVI values than cereal farms (Table 1). Regarding field parcel characteristics, the risks gradually declined with the increasing size of the parcel (p < 0.001). Field parcels with clay soils had the highest risk of low NDVI values compared to other soil types (p < 0.001). The differences in the distances to the farm centers were significant (p < 0.001), but they were negligible and inconsistent (Table 1). Field parcels differed in their risks of low NDVI values depending on their proximity to waterways (p < 0.001), but this was quite inconsistent (data not shown).
The origin of a cultivar was associated with a risk of low NDVI values when spring cereals were analyzed. In general, the risk of lower NDVI values was higher for domestic cultivars than those bred elsewhere, as the odds ratio (OR) for low NDVI was 0.94 for Finnish wheat cultivars, while it was 0.73 for foreign cultivars. The corresponding OR-values were 1.72 and 1.36 for barley and were 1.98 and 1.50 for oats. This finding was linked to the means of the grain yield across Finnish and foreign cultivars to confirm the finding. The respective mean grain yields were 4820 kg ha−1 and 5150 kg ha−1 for Finnish and foreign wheat cultivars, 5040 kg ha−1 and 5110 kg ha−1 for barley and 5180 kg ha−1 and 5510 kg ha−1 for oats according to official variety trials in Finland. Additional analyses revealed that all Finnish spring cereal cultivars were more frequently grown on small rather than large farms when compared to foreign cultivars (p < 0.001), and for barley (p < 0.001) and oats (p < 0.001) this was more frequent for small field parcels (Table 2). Organic farms favored Finnish cultivars more than conventional farms did, but the difference was significant only for wheat (p < 0.01) and oats (p = 0.02).

3.2. Land Allocation Depending on the Risk of Low NDVI

On conventional farms, the allocation of field parcels to different crops was dependent on the productivity of the field parcel (p < 0.001), which was estimated according to the NDVI values. If spring wheat followed itself in sequence, this tended to happen more frequently in parcels with a low rather than high NDVI value (p < 0.001), which was the opposite to barley (p < 0.001), sugar beet (p < 0.001), field peas (Pisum sativum L.) (p = 0.04), caraway (Carum carvi L.) (p = 0.03) and oilseed radishes (Raphanus sativus var. oleiformis L.) used as a nurse crop (p < 0.01) as a subsequent crop for wheat (Table 3). If barley followed barley in the sequence, this took place most frequently in fields with high NDVI values (p < 0.001), as it did when rapeseed (p < 0.001) and sugar (Beta vulgaris var. altissima) beet (p < 0.001) followed barley in the sequence. Spring wheat (p < 0.001), oats (p < 0.001) and winter rye (Secale cereale L.) (p < 0.001) followed barley a bit more frequently in poorly performing fields, as did also naturally managed fields (p = 0.06, data not shown). Oats were again most frequently followed by barley (p < 0.001), rapeseed (p < 0.001) and potatoes (p = 0.05) in field parcels characterized by the highest NDVI values, which was opposite to e.g., faba beans (Vicia faba L.) (p < 0.001) and perennial grasslands (p < 0.001). On organic farms, the productivity of field parcels estimated as NDVI values had less impact on the allocation for different crops than on conventional farms (data now shown). Garden peas followed barley (p < 0.001) and perennial grasslands followed oats (p < 0.01) in field parcels characterized with very low NDVI values, while oats (p < 0.001) and annual grasslands (p < 0.01) again followed oats in the parcels with the highest NDVI values (data now shown).
The evenness of a parcel according to the NDVI value had a significant (p < 0.001) but hardly any systematic impact on the crop choices following spring cereals that were used as model crops. The only exception for conventional farms was that green fallow fields (p < 0.01) were more frequently allocated to even field parcels after both barley and oats (data not shown). For organic farms, wheat (p = 0.02) was more frequently allocated after wheat in uneven field parcels, as were wheat (p = 0.05) and garden peas (p < 0.001) after barley, and perennial grasslands after oats (p < 0.01). Oats were again allocated to the most even parcels after barley (p < 0.001) and oats (p < 0.01) as were perennial grasslands after oats (p < 0.01) (data not shown).

3.3. Differences in the Crop Choice and Crop Rotation Depending on Farm and Field Parcel Characteristics

Land use was dominated by perennial grasslands and spring cereals on conventional farms (Table 4). On organic farms only the shares of perennial grasslands were high, being almost half of the land area across Finland, while each of the other crops had quite a low share, oats being the only exception with 13.8% of the share. All the other crops or forms of land use had a share of <2% except for perennial pastures (5.6%), cereal-legume intercrops (3.7%), barley (3.6%) and naturally managed fields (2.9%).
The allocation of field parcels for different spring cereals (Table 5), rapeseed and grain legumes (Table 6) (all these used as model primary crops) differed depending on the farm size (p < 0.001), the size of the field parcel (p < 0.001) and the farming system (p < 0.001). Both on conventional and organic farms (Table 5), wheat and barley were allocated more frequently to the larger field parcels than smaller ones and no farming system × field size interaction occurred (p = 0.75 for wheat, p = 0.31 for barley). Oats were also cultivated more often on larger than small field parcels. However, the farming system × field size was significant for oats (p < 0.001), and the trend of larger parcels allocated for the production of oats was stronger on organic than conventional farms. When the farm size increased, wheat and barley were favored more both on organic and conventional farms, which was contrary to oats that were favored by small farms. However, the farming system × farm size was significant for all spring cereals (p < 0.001). On conventional farms the differences were steeper between small and big farms in the allocation of wheat and barley compared to organic farms. Both rapeseed and grain legumes were more frequent in larger rather than small field parcels in both conventional and organic farming (Table 6). For rapeseed, the farming system × field size was insignificant (p = 0.88) in contrast to grain legumes (p < 0.01), while for both rapeseed (p = 0.02) and grain legumes (p < 0.001) the farming system × farm size was significant. Grain legumes were cultivated most frequently on very large farms (>100 ha) independent of the farming system, while in organic production, rapeseed was most frequent on medium (30–59 ha) and large (60–100 ha) farms and on conventional farms it became more common the larger the farm.
Contrary to monotonous crop rotations typical for conventional farms, organic farms had very diverse crop sequence patterns in the study region (Table 7). On conventional farms, 12.6% of 5-year crop rotations were cereal species monoculture rotations (primarily barley after barley or oats after oats), 7.5% cereal monoculture rotations and 14.1% rotations with break-crops, while the corresponding figures for organic farms were only 1.3%, 1.2% and 7.5%. On conventional farms, only 1.7% of 5-year rotations were diverse crop rotations, but on organic farms the share was even 13.8%. The shares for perennial grassland rotations were more equal, 8.8% and 7.5% on conventional and organic farms, respectively. In this study region, on organic farms 34.8% of the parcels had green-fallow rotations compared to 15.8% on conventional farms. Hence, the share of unidentified rotations was slightly lower for organic (33.9%) than for conventional farms (39.5%).
The low share of cereal-based rotations on organic farms (Table 8) increases uncertainties related to the analyses. Nonetheless, both in conventional and organic systems, cereal species monocultures were more frequent on small rather than on large farms, but the difference according to farm size was more striking on organic farms. The same tendency was also found for cereal monoculture rotation. On conventional farms these rotations were more common on larger than small field parcels, while on organic farms the differences remained insignificant, which was likely due to their low share. On conventional farms, rotations with a break-crop were more frequent the larger the farm and field parcel, while on organic farms such a systematic increase in frequency was only found for the size of the field parcel. Break-crop rotations were most common on medium-sized organic farms (Table 8).
Diverse crop rotations were more frequent the larger the size of the farm and field parcel in both farming systems (Table 9). Both in conventional and organic systems, grassland rotations were more frequent in small than in large field parcels, but the difference between parcel sizes was more striking on organic farms. Contrary to conventional farms, grassland rotations tended to be more frequent on large farms (p = 0.09). On organic farms, green-fallow rotations were more common on small and medium than very large farms, while on conventional farms no clear trend was found. On organic farms again, no significant trend was found for the impact of the field size on the allocation of green-fallow rotations, while on conventional farms they were more frequent the smaller the field size (Table 9).

4. Discussion

This study identified contributors to poor performance of a field parcel by using NDVI value as an indicator of growth capacity, because the field parcel scale data on actual yields are not available. Data with some 240000 NDVI values were considered to be comprehensive as the results were systematic and logical. Furthermore, the high number of NDVI values dispels the potential sporadic misinterpretations caused by, e.g., heavy infestation of weeds or use of under-sown crops. This study revealed that risk of low productivity varied depending on the farming system, farm size and field parcel characteristics. Thereby, an “ideotype” of a well performing field parcel was characterized, which again served as the premise for considerations on how to turn such a situation for a farmer to an advantage.

4.1. An “Ideotype” for a Field Parcel When Considering Risks Related to Productivity

An “ideotype” of a field parcel with low risks for poor growth performance had organic or mineral soil, was large or very large in size (>3 ha) and was part of a large farm (≥ 100 ha) with animal production, and it followed the principles of conventional production systems and favored foreign cereal cultivars (Table 1 and Table 2). Contrary to this, a field parcel with a high risk of incurring a low NDVI value was characterized as having a small parcel size (<1 ha) with clay soil close to the farm center (<300 m), and it was under an organic production system on a small farm (<30 ha) specialized in plant production that favored domestic cereal cultivars.
Organic farms had higher risks of low NDVI values than conventional farms (Table 1). This is attributable to, e.g., risks caused by pests and diseases and challenges concerning the adequacy and timely release of nutrients. However, such risks may be partly buffered by various ecosystem services [32,33] provided by organic farming practices including intercropping, more diverse crop choices and heterogeneous land use compared to conventional production (Table 4). Even though the risks caused, e.g., by pests and diseases are in general lower for high-latitude agricultural systems compared to those in the more southern regions [34], organic yields for peas were ca. 80%, faba bean and winter wheat 70%, spring cereals 60% while winter rye, rapeseed and potato 50% of those in conventional production in the south-western primary crop production region of Finland during the last five years [35]. Hence, compared to conventional production, the yield gaps remained lower for N-fixing grain legumes, peas and faba beans, while again they were higher for rapeseed and potato, which both have high pest and disease pressures also in northern Europe [34,36].
Clay soils had high risks for low NDVI values (Table 1). They are often prone to drought in spite of their good capillary rising capacity. Not least, as they are mostly located in the south-western prime crop production region, where early summer droughts are common and occur during the most vulnerable growth phase [37,38]. However, in these drought-prone regions, one third of the field parcels are next to a waterway and an additional 20% are only 50 meters apart. However, farmers are reluctant to use irrigation [28] and hence, risk of low NDVI values was inconsistently dependent on proximity to waterway (Table 1). These make the risk of poor performance a permanent feature. Crop production farms dominate these regions and they often favor monotonous cereal sequence patterns [39] and suffer from stagnated or even declining yields [11,12]. All these findings allude to the gradual decrease in soil organic carbon content [40]. On animal farms, manure serves as a soil amendment, providing nutrients, stimulating soil microbial activity and increasing the soil’s organic carbon content [41], which may all provide a buffer against risks of low productivity shown with this study (Table 1). Nonetheless, animal farms are mostly located in the northern and inland regions of Finland [35] and manure is scarcely available for southern crop production farms with compacted clay soils. The polarization of farm types across Finland is an outcome of regional policies aiming to improve social and economic sustainability in rural areas, but a lack of mixed-farming systems has challenged long-term productivity and sustainability of the southern crop production farms.
Small field parcels had elevated risks of low NDVI values (Table 1), but they are not necessarily low production in principal. Even though they may be located close to the farm center, they are often otherwise logistically challenging and resource-intensive with high labor and energy costs [42]. Therefore, farmers often prioritize field operations into large parcels and work is not carried out in a timely fashion on small ones. Farmers may also neglect small parcels when they make decisions on the allocation of basic improvements such as liming and subsurface drainage [42]. All these are apt to contribute to the higher risks of low NDVI values for a small parcel revealed by this study. However, the risk of low productivity did not differ depending on whether the land was owned or leased, though farmers are often cautious about making any investments with a long payback period in the typical case of short-term leasing contracts [43].

4.2. Allocation of Poorly Performing Fields—is Sustainability Considered?

Crop management offers many means having to cope with poor growth performance and to recover from handicaps that limit the productivity of a parcel. Such data were not, however, comprehensively available on the field parcel scale. Nonetheless, a farmer needs to diversify monotonous crop sequence patterns to improve long-term sustainability and productivity [39]. Organic farms had very diverse crop choices and crop sequence patterns compared to conventional farms that favored monotonous cereal sequence (Table 4 and Table 7). Diversity may provide many ecosystem services for agriculture [44,45]. However, often farmers invest in fields that they consider to be the prime production capital of the farm [42]. This was true also for diversification in the sense that farmers allocated diverse crop rotations more frequently to large parcels both in conventional and organic farming (Table 9). Such fields have logistic advantages as the lot sizes of the harvested yield are high without the need to aggregate small and possibly heterogeneous lots from small parcels in order to gather a full load for selling. This also likely explains why cereal-based rotations were more frequent on small than on large farms both in organic and conventional production (Table 8), as were grain legumes (Table 6).
Perennial grasslands and green-fallow rotations provide heterogeneity in landscapes, which makes them more favorable, e.g., for farmland birds [46]. Both in conventional and organic farming, perennial grasslands were allocated to small field parcels, while only on conventional farms green-fallow rotations were allocated primarily to small field parcels (Table 9). Hence, different types of green set-asides were not used to enhance the long-term productivity of the prime field parcels on conventional farms. However, interestingly, oilseed radish was used as tap-rooted nurse crop in fields with high NDVI values (Table 3), likely to proactively maintain rather than restore the productivity. Thereby, conventional farms have a more straightforward and steep division between field parcels allocated for the production of food and nature benefits compared to mixed-farming systems typical to organic farms to undermine the long-term sustainability.
The land use optimization tool freely available for all Finnish farmers was developed to support farmer’s decision making on land allocation for sustainable intensification, extensification and afforestation [17] with the main emphasis on safeguarding environmental, economic and social sustainability in the long-run through land use changes, and overall guiding farmers towards more heterogeneous and flexible land use in space and time. Poorly performing fields that were identified in this study are likely to be an economic burden for farmers [42] if used for food production. If they are allocated for extensification, they deliver environmental benefits such as the reduction of nutrient losses, the enhancement of biodiversity and associated ecosystem services [47].
In addition to the allocation of crops and rotations, it was considered how farmers allocate cultivars of different origin, depending on the field and farm characteristics (Table 2). However, comprehensive data were available only for spring cereals due to their high cultivation areas. Nonetheless, selecting appropriate cultivars is a means to enhance yields, resilience to weather variability and resource use efficiency [48], and thereby reduce the risks of, e.g., nutrient loads on the environment [49]. In Finland, the life cycle of a cultivar is long because a high share of farm-saved seeds are used for sowing [50] in spite of clear yield increases achievable from the use of certified seeds [51] and switching to cultivars with a higher yield potential [50]. Interestingly, farmers tended to allocate domestic cultivars more frequently than foreign ones to a field parcel with low NDVI values. Finnish cereal cultivars were favored by small rather than large farms and on small field parcels in the case of barley and oats (Table 2). These findings may indicate that farmers try to cope with the expected higher risks of failure in a parcel, as domestic cultivars are particularly bred to be better tolerant to the highly variable and challenging high-latitude conditions found in Finland. This may, however, associate with a lower yield potential compared to foreign cultivars. The lower yield potential of Finnish cultivars is not, however, a major reason for the recorded low NDVI values as the fields at high risk of low NDVI values were characterized as having at least 50% lower productivity than the best field parcels in a region. Thereby, it is apparent that farmers identified field parcels with very poor growth performance and acted accordingly [17], i.e., they possibly tried to avoid any additional drawbacks by using cultivars which were as well adapted as possible. On the other hand, allocating foreign, higher yielding cultivars to fields that do not suffer from poor growth performance is in line with the finding that farmers tend to allocate resources and inputs to highly responsive fields. Nonetheless, the high NDVI-gap, despite the use of well-adapted cultivars, suggests that such fields should be targeted only for extensification: green-fallow, green-manure, nature-managed fields, game fields and other types of semi-natural habitats. Allocating fields with high NDVI-gap, as characterized in this study, for low-input food production may reduce the nutrient and pesticide use [52], but is not a sustainable solution considering biodiversity, because low-input cereal systems do not increase landscape heterogeneity and therefore have fewer farmland specialist birds [53], for example.

5. Conclusions

High variations in field parcel characteristics and productivity are typical of the high latitudes of Europe. This study identified contributors of poor yield performance and characterized an “ideotype” of a parcel with low risk of high yield gap. This novel understanding provides eminent opportunities for multifunctional and resource-smart agriculture, as in any case farmers need to find alternative land uses for fields that do not belong to the prime food production capital of the farm and are logistically and economically challenging. However, policies are needed to support land use changes in a restrained manner and to end up in the most beneficial outcome considering environmental, economic and social sustainability. The Common Agricultural Policy of the European Union and the Agri-Environment Scheme have many instruments to support extensification of low productivity fields, but some of the measures are insufficiently implemented compared to their efficiency according to follow-up studies. One example is the current low share of High Nature Value farmlands including extensive permanent and semi-permanent grasslands. The results of this study support rational land allocation to better meet the multifaceted targets set for agriculture and to benefit from the potential for land use changes provided by highly variable fields.

Author Contributions

Conceptualization, P.P.-S. and L.J.; methodology, L.J.; validation, L.J.; investigation, P.P.-S. and L.J.; resources, P.P.-S.; data curation, L.J.; writing and editing, P.P.-S. and L.J.; project administration, P.P.-S.; funding acquisition, P.P.-S.

Funding

This work was funded by the Ministry of Agriculture and Forestry projects VILKAS, grant number 1455/03.01.02/2016 and DIGITALIS, grant number 405/03.01.02/2018, and by EU-Life project OPAL-Life, grant number LIFE14 CCM/FI/000254. This paper reflects only the authors’ views and the EASME/Commission is not responsible for any use that may be made of the information it contains.

Acknowledgments

The authors are grateful to the colleagues on the DIGITALIS and OPAL-Life projects at the Finnish Geospatial Institute (FGI) for providing the Sentinel-2 data for these research activities.

Conflicts of Interest

The authors declare no conflict of interest.

References

  1. Rockström, J.; Steffen, W.; Noone, K.; Persson, Å.; Stuart, I.C.; Lambin, E.; Lenton, T.M.; Scheffer, M.; Folke, C.; Schellnhuber, H.J.; et al. Planetary boundaries: Exploring the safe operating space for humanity. Ecol. Soc. 2009, 14, 32. [Google Scholar]
  2. Foley, J.A.; Ramankutty, N.; Brauman, K.A.; Cassidy, E.S.; Gerber, J.S.; Johnston, M.; Mueller, N.D.; O’Connell, C.; Ray, D.K.; West, P.C. Solutions for a cultivated planet. Nature 2011, 478, 337–342. [Google Scholar] [CrossRef] [PubMed]
  3. Kanter, D.R.; Schwoob, M.; Baethgen, W.E.; Bervejillo, J.E.; Carriquiry, M.; Dobermann, A.; Ferraro, B.; Lanfranco, B.; Mondelli, M.; Penengo, C.; et al. Translating the sustainable development goals into action: A participatory backcasting approach for developing national agricultural transformation pathways. Global Food Secur. 2016, 10, 71–79. [Google Scholar] [CrossRef]
  4. Gil, J.D.B.; Reidsma, P.; Giller, K.; Todman, L.; Whitmore, A.; van Ittersum, M. Sustainable development goal 2: Improved targets and indicators for agriculture and food security. Ambio 2019, 48, 685–698. [Google Scholar] [CrossRef]
  5. Pretty, J.; Benton, T.G.; Bharucha, Z.P.; Dicks, L.V.; Flora, C.B.; Godfray, H.C.; Goulson, D.; Hartley, S.; Lampkin, N.; Morris, C. Global assessment of agricultural system redesign for sustainable intensification. Nature 2018, 1, 441–446. [Google Scholar] [CrossRef]
  6. Vereijken, P.H. Transition to multifunctional land use and agriculture. NJAS-Wagen. J. Life Sci. 2002, 50, 171–179. [Google Scholar] [CrossRef]
  7. Struik, P.; Kuyper, T. Sustainable intensification in agriculture: The richer shade of green. A review. Agr. Sust. Dev. 2017, 37, 39. [Google Scholar] [CrossRef]
  8. Firbank, L.G.; Elliott, J.; Field, R.H.; Lynch, J.M.; Peach, W.J.; Ramsden, S.; Turner, C. Assessing the performance of commercial farms in England and Wales: Lessons for supporting the sustainable intensification of agriculture. Food Energy Secur. 2018, 7, e00150. [Google Scholar] [CrossRef]
  9. Mahon, N.; Crute, I.; Di Bonito, M.; Simmons, E.A.; Islam, M.M. Towards a broad-based and holistic framework of sustainable intensification indicators. Land Use Policy 2018, 77, 576–597. [Google Scholar] [CrossRef]
  10. Schils, R.; Olesen, J.E.; Kersebaum, K.; Rijk, B.; Oberforster, M.; Kalyada, V.; Khitrykau, M.; Gobin, A.; Kirchev, H.; Manolova, V.; et al. Cereal yield gaps across Europe. Eur. J. Agron. 2018, 101, 109–120. [Google Scholar] [CrossRef]
  11. Peltonen-Sainio, P.; Salo, T.; Jauhiainen, L.; Lehtonen, H.; Sieviläinen, E. Static yields and quality issues: Is the agri-environment program the primary driver? Ambio 2015, 44, 544–556. [Google Scholar] [CrossRef] [PubMed]
  12. Peltonen-Sainio, P.; Jauhiainen, L.; Lehtonen, H. Land use, yield and quality changes of minor field crops: Is there superseded potential to be reinvented in northern Europe? Plos One 2016, 11, e0166403. [Google Scholar] [CrossRef] [PubMed]
  13. Koutsos, T.; Menexes, G. Economic, agronomic, and environmental benefits from the adoption of precision agriculture technologies: A systematic review. Int. J. Agric. Environ. Inform. Serv. 2019, 10, 40–56. [Google Scholar] [CrossRef]
  14. Kaur, R.; Paul, M.; Malik, R. Impact assessment and recommendation of alternative conjunctive water use strategies for salt affected agricultural lands through a field scale decision support system—A case study. Envir. Monit. Assess. 2007, 129, 257–270. [Google Scholar] [CrossRef] [PubMed]
  15. Carof, M.; Godinot, O. A free online tool to calculate three nitrogen-related indicators for farming systems. Agr. Syst. 2018, 162, 28–33. [Google Scholar]
  16. Li, Q.; Cao, X.; Jia, K.; Zhang, M.; Dong, Q. Crop type identification by integration of high-spatial resolution multispectral data with features extracted from coarse-resolution time-series vegetation index data. Int. J. Remote Sens. 2014, 35, 6076–6088. [Google Scholar] [CrossRef]
  17. Peltonen-Sainio, P.; Jauhiainen, L.; Laurila, H.; Sorvali, J.; Honkavaara, E.; Wittke, S.; Karjalainen, M.; Puttonen, E. Land use optimization tool for sustainable intensification of high-latitude agricultural systems. Land Use Policy 2019, 88, 104104. [Google Scholar] [CrossRef]
  18. Dicks, L.V.; Rose, D.C.; Ang, F.; Aston, S.; Birch, A.N.; Boatman, N.; Bowles, E.L.; Chadwick, D.; Dinsdale, A.; Durham, S. What agricultural practices are most likely to deliver “sustainable intensification” in the UK? Food Energy Secur. 2019, 8, e00148. [Google Scholar] [CrossRef]
  19. Johnson, M.D.; Hsieh, W.W.; Cannon, A.J.; Davidson, A.; Bédard, F. Crop yield forecasting on the Canadian prairies by remotely sensed vegetation indices and machine learning methods. Agric. For. Meteorol. 2016, 218, 74–84. [Google Scholar] [CrossRef]
  20. Yu, B.; Shang, S. Multi-year mapping of major crop yields in an irrigation district from high spatial and temporal resolution vegetation index. Sensors 2018, 18, 3787. [Google Scholar] [CrossRef]
  21. Guo, C.; Tang, Y.; Lu, J.; Zhu, Y.; Cao, W.; Cheng, T.; Zhang, L.; Tian, Y. Predicting wheat productivity: Integrating time series of vegetation indices into crop modeling via sequential assimilation. Agric. For. Meteorol. 2019, 272, 69–80. [Google Scholar] [CrossRef]
  22. Sierra-Soler, A.; Adamowski, J.; Malard, J.; Qi, Z.; Saadat, H.; Pingale, S. Assessing agricultural drought at a regional scale using LULC classification, SPI, and vegetation indices: Case study in a rainfed agro-ecosystem in central Mexico. Geomat. Nat. Haz. Risk 2016, 7, 1460–1488. [Google Scholar] [CrossRef]
  23. Polinova, M.; Jarmer, T.; Brook, A. Spectral data source effect on crop state estimation by vegetation indices. Envion. Earth Sci. 2018, 77, 752. [Google Scholar] [CrossRef]
  24. Peltonen-Sainio, P.; Jauhiainen, L.; Honkavaara, E.; Wittke, S.; Karjalainen, M.; Puttonen, E. Pre-crop values from satellite images for various previous and subsequent crop combinations. Fronties Plant Sci. 2019, 10, 462. [Google Scholar] [CrossRef] [PubMed]
  25. Hunt, M.L.; Blackburn, G.A.; Rowland, C.S. Monitoring the sustainable intensification of arable agriculture: The potential role of earth observation. Int. J. Appl. Earth Obs. Geoinformation 2019, 81, 125–136. [Google Scholar] [CrossRef]
  26. Wittke, S.; Yu, X.; Karjalainen, M.; Hyyppä, J.; Puttonen, E. Comparison of two-dimensional multitemporal sentinel-2 data with three-dimensional remote sensing data sources for forest inventory parameter estimation over a boreal forest. Int. J. Appl. Earth Obs. Geoinformation 2019, 76, 167–178. [Google Scholar] [CrossRef]
  27. National Land Survey of Finland (NLS) Topographic Dataset. Available online: http://www.paikkatietoikkuna.fi/web/fi/maastotietokanta (accessed on 16 September 2019).
  28. Peltonen-Sainio, P.; Laurila, H.; Jauhiainen, L.; Alakukku, L. Proximity of waterways to Finnish farmlands and associated characteristics of regional land use. Agric. Food Sci. 2015, 24, 24–38. [Google Scholar] [CrossRef]
  29. Peltonen-Sainio, P.; Jauhiainen, L.; Sorvali, J. Diversity of high-latitude agricultural landscapes and crop rotations: Increased, decreased or back and forth? Agr. Syst. 2017, 154, 25–33. [Google Scholar]
  30. Lilja, H.; Uusitalo, R.; Yli-Halla, M.; Nevalainen, R.; Väänänen, T.; Tamminen, P. Suomen Maannostietokanta: Maannoskartta 1:250 000 Ja Maaperän Ominaisuuksia. MTT:n selvityksiä 2006, 114, 1–70. [Google Scholar]
  31. SAS/STAT® 9.3 User’s Guide; SAS Institute Inc.: Cary, NC, USA, 2011; p. 8621.
  32. Hauggaard-Nielsen, H.; Jörnsgaard, B.; Kinane, J.; Jensen, E.S. Grain legume-cereal intercropping: The practical application of diversity, competition and facilitation in arable and organic cropping systems. Renew. Agr. Food. Syst. 2008, 23, 3–12. [Google Scholar] [CrossRef]
  33. Gosme, M.; de Villemandy, M.; Bazot, M.; Jeuffroy, M. Local and neighbourhood effects of organic and conventional wheat management on aphids, weeds, and foliar diseases. Agric. Ecosyst. Environ. 2012, 161, 121–129. [Google Scholar] [CrossRef]
  34. Hakala, K.; Hannukkala, A.; Huusela-Veistola, E.; Jalli, M.; Peltonen-Sainio, P. Pests and diseases in a changing climate a major challenge for Finnish crop production. Agric. Food Sci. 2011, 20, 3–14. [Google Scholar] [CrossRef]
  35. Luke’s Statistical Services. Available online: https://stat.luke.fi/en/ (accessed on 23 August 2019).
  36. Lehsten, V.; Wiik, L.; Hannukkala, A.; Andreasson, E.; Chen, D.; Ou, T.; Liljeroth, E.; Lankinen, Å.; Grenville-Briggs, L. Earlier occurrence and increased explanatory power of climate for the first incidence of potato late blight caused by Phytophthora infestans in Fennoscandia. PloS One 2017, 12, 1–21. [Google Scholar] [CrossRef] [PubMed]
  37. Peltonen-Sainio, P.; Jauhiainen, L.; Hakala, K. Crop responses to temperature and precipitation according to long-term multi-location trials at high-latitude conditions. J. Agric. Sci. 2011, 149, 49–62. [Google Scholar] [CrossRef]
  38. Peltonen-Sainio, P.; Venäläinen, A.; Mäkelä, H.M.; Pirinen, P.; Laapas, M.; Jauhiainen, L.; Kaseva, J.; Ojanen, H.; Korhonen, P.; Huusela-Veistola, E. Harmfulness of weather events and the adaptive capacity of farmers at high latitudes of Europe. Clim. Res. 2016, 67, 221–240. [Google Scholar] [CrossRef]
  39. Peltonen-Sainio, P.; Jauhiainen, L. Unexploited potential to diversify monotonous crop sequence at high latitudes. Agr. Syst. 2019, 174, 73–82. [Google Scholar] [CrossRef]
  40. Heikkinen, J.; Ketoja, E.; Nuutinen, V.; Regina, K. Declining trend of carbon in Finnish cropland soils in 1974-2009. Global Change Biol. 2013, 19, 1456–1469. [Google Scholar] [CrossRef]
  41. Karhu, K.; Gärdenäs, A.I.; Heikkinen, J.; Vanhala, P.; Tuomi, M.; Liski, J. Impacts of organic amendments on carbon stocks of an agricultural soil—comparison of model-simulations to measurements. Geoderma 2012, 189–190, 606–616. [Google Scholar] [CrossRef]
  42. Myyrä, S.; Pietola, K. Economic importance of parcel structure on Finnish farms. Agric. Food Sci. Finl. 2002, 11, 163–173. [Google Scholar] [CrossRef]
  43. Pouta, E.; Myyrä, S.; Pietola, K. Landowner response to policies regulating land improvements in Finland: Lease or search for other options? Land Use Policy 2012, 29, 367–376. [Google Scholar] [CrossRef]
  44. Nemecek, T.; Hayer, F.; Bonnin, E.; Carrouée, B.; Schneider, A.; Vivier, C. Designing eco-efficient crop rotations using life cycle assessment of crop combinations. Eur. J. Agron. 2015, 65, 40–51. [Google Scholar] [CrossRef]
  45. Lin, B.B. Resilience in agriculture through crop diversification: Adaptive management for environmental change. Biosci. 2011, 61, 183–193. [Google Scholar] [CrossRef]
  46. Herzon, I.; Ekroos, J.; Rintala, J.; Tiainen, J.; Seimola, T.; Vepsäläinen, V. Importance of set-aside for breeding birds of open farmland in Finland. Agric. Ecosyst. Environ. 2011, 143, 3–7. [Google Scholar] [CrossRef]
  47. Stoate, C.; Báldi, A.; Beja, P.; Boatman, N.D.; Herzon, I.; van Doorn, A.; de Snoo, G.R.; Rakosy, L.; Ramwell, C. Ecological impacts of early 21st century agricultural change in Europe—A review. J. Environ. Manag. 2009, 91, 22–46. [Google Scholar] [CrossRef] [PubMed]
  48. Rajala, A.; Peltonen-Sainio, P.; Jalli, M.; Jauhiainen, L.; Hannukkala, A.; Tenhola-Roininen, T.; Ramsay, L.; Manninen, O. One century of Nordic barley breeding: Nitrogen use efficiency, agronomic traits and genetic diversity. J. Agric. Sci. 2017, 155, 582–598. [Google Scholar] [CrossRef]
  49. Peltonen-Sainio, P.; Jauhiainen, L. Cultivar improvement and environmental variability in yield removed nitrogen of spring cereals and rapeseed in northern growing conditions according to a long-term dataset. Agric. Food Sci. 2010, 19, 341–353. [Google Scholar] [CrossRef]
  50. Peltonen-Sainio, P.; Rajala, A. Use of quality seed as a means to sustainably intensify northern European barley production. J. Agric. Sci. 2014, 152, 93–103. [Google Scholar] [CrossRef]
  51. Rajala, A.; Niskanen, M.; Isolahti, M.; Peltonen-Sainio, P. Seed quality effects on seedling emergence, plant stand establishment and grain yield in two-row barley. Agric. Food Sci. 2011, 20, 228–234. [Google Scholar] [CrossRef]
  52. Hossard, L.; Archer, D.W.; Bertrand, M.; Colnenne-David, C.; Debaeke, P.; Ernfors, M.; Jeuffroy, M.; Munier-Jolain, N.; Nilsson, C.; Sanford, G.R. A meta-analysis of maize and wheat yields in low-input vs. conventional and organic systems. Agron. J. 2016, 108, 1155–1167. [Google Scholar] [CrossRef]
  53. Herzon, I.; Auninš, A.; Elts, J.; Preikša, Z. Intensity of agricultural land-use and farmland birds in the Baltic states. Agric. Ecosyst. Environ. 2008, 125, 93–100. [Google Scholar] [CrossRef]
Figure 1. Flowchart to represent main sources of data and a step-by-step data processing. A cylinder indicates a data file or database; a rectangle, data processing; and a rectangle with a wavy base, the production of multiple documents and outcomes.
Figure 1. Flowchart to represent main sources of data and a step-by-step data processing. A cylinder indicates a data file or database; a rectangle, data processing; and a rectangle with a wavy base, the production of multiple documents and outcomes.
Sustainability 11 05504 g001
Table 1. Odds ratios (OR) with 95% confidence limits showing the impacts of farm and field characteristics and the differences on the risk of low NDVI values. These values were considered to be low, if they were at least 50% lower than the uppermost 10% of the NDVI values. When the odds ratio is < 1.0 and > 1.0, the risk of a low NDVI is lower and higher, respectively, when compared to the reference, provided that the confidence limit does not include the value 1.0, as then the difference is significant.
Table 1. Odds ratios (OR) with 95% confidence limits showing the impacts of farm and field characteristics and the differences on the risk of low NDVI values. These values were considered to be low, if they were at least 50% lower than the uppermost 10% of the NDVI values. When the odds ratio is < 1.0 and > 1.0, the risk of a low NDVI is lower and higher, respectively, when compared to the reference, provided that the confidence limit does not include the value 1.0, as then the difference is significant.
CharacteristicOR95% Confidence Limit for OR
Farming system compared to conventional
Organic production1.261.091.45
Farm type compared to cereal production
Cattle0.780.730.84
Pig0.780.720.84
Poultry0.690.901.25
Sheep and horse0.650.480.87
Special crop0.940.890.99
Others1.060.621.49
Farm size compared to ≥100 ha
<30 ha1.201.121.29
30–59 ha1.040.991.10
60–99 ha1.040.991.10
Size of the field compared to ≥5 ha
<0.5 ha1.181.091.29
0.5–0.9 ha1.161.081.25
1.0–2.9 ha1.091.021.16
3.0–4.9 ha1.060.991.14
Distance to farm center compared to <300 m
300–599 m0.940.881.00
600–1199 m0.940.881.00
1200–2499 m0.900.840.96
2500–4999 m0.830.760.91
≥5000 m0.950.881.03
Soil type compared to peat soil
Coarse mineral soils1.090.781.52
Clay soils (Vertic Cambisol)1.421.021.98
Other clay soils1.501.072.11
Other organic soils1.060.751.49
Table 2. Odds ratios (OR) with 95% confidence limits (CL) showing when Finnish spring cereal cultivars were grown more frequently than foreign ones in field parcels characterized as high risk of low NDVI, depending on the farming system, farm size and size of the field parcel. When the odds ratio is > 1.0 and < 1.0, Finnish cultivars are favored or not compared to foreign ones, provided that the confidence limit does not include the value 1.0, as then the difference is significant.
Table 2. Odds ratios (OR) with 95% confidence limits (CL) showing when Finnish spring cereal cultivars were grown more frequently than foreign ones in field parcels characterized as high risk of low NDVI, depending on the farming system, farm size and size of the field parcel. When the odds ratio is > 1.0 and < 1.0, Finnish cultivars are favored or not compared to foreign ones, provided that the confidence limit does not include the value 1.0, as then the difference is significant.
Characteristic 1WheatOatsBarley
OR95% CLOR95% CLOR95% CL
Compared to conventional
Organic production1.461.101.931.401.061.840.910.671.25
Farm size
<30 ha1.531.341.742.532.252.852.171.942.42
30–59 ha1.611.481.741.871.702.051.371.261.48
60–99 ha1.311.201.411.501.361.671.351.241.47
Size of the field
<0.5 ha1.000.851.171.281.081.501.471.271.71
0.5–0.9 ha0.950.851.071.261.111.431.441.291.61
1.0–2.9 ha0.970.891.061.131.011.251.301.191.42
3.0–4.9 ha0.990.901.091.030.911.171.141.031.26
1 Farm sizes compared to ≥100 ha; size of the field compared to ≥5 ha.
Table 3. The allocation of crops after spring wheat, barley and oats in crop sequence on conventional farms, depending on their NDVI values when categorized into four groups from high to low (the sum of the four groups was 100%). Only such crop sequences are shown for which the NDVI-categories differed significantly. Only crops with more than 30 fields were analyzed.
Table 3. The allocation of crops after spring wheat, barley and oats in crop sequence on conventional farms, depending on their NDVI values when categorized into four groups from high to low (the sum of the four groups was 100%). Only such crop sequences are shown for which the NDVI-categories differed significantly. Only crops with more than 30 fields were analyzed.
Sequence Crops(N)Production Capacity According to NDVI Value
HighMedium-HighMedium-LowLowp-Value
Following wheat
Wheat731422.924.225.627.3<0.001
Barley592827.226.927.618.3<0.001
Field peas29927.425.824.622.30.04
Caraway6832.426.529.411.80.03
Sugar beet19537.927.723.111.3<0.001
Oilseed radishes7231.934.723.69.70.01
Following barley
Wheat534523.024.525.626.8<0.001
Barley12,40126.825.624.423.2<0.001
Oats529823.124.325.227.5<0.001
Winter rye103320.325.027.427.3<0.001
Rapeseed151329.226.024.520.3<0.001
Sugar beet18032.832.222.212.8<0.001
Following oats
Barley482827.527.123.721.6<0.001
Rapeseed63130.428.726.114.7<0.001
Faba beans49322.120.925.431.6<0.001
Potatoes3735.127.021.616.40.05
Perennial grasslands140421.923.525.229.3<0.001
Table 4. Differences in the shares (%) of crops cultivated on conventional and organic farms in Finland.
Table 4. Differences in the shares (%) of crops cultivated on conventional and organic farms in Finland.
CropConventionalOrganic
Spring wheat9.41.9
Spring barley23.53.6
Spring oats14.613.8
Winter wheat1.20.4
Winter rye1.01.9
Cereal intercrops1.01.5
Cereal-legume intercrops0.43.7
Rapeseed2.91.0
Field peas0.20.8
Faba beans0.61.4
Caraway1.00.2
Perennial grassland24.147.6
Perennial pastures2.05.6
Annual grassland0.31.7
Green fodder crops0.40.8
Green fallow2.10.5
Green-manure crops1.10.7
Naturally managed fields4.12.9
Game fields0.90.5
Permanent grassland0.31.2
Table 5. Odds ratios (OR) with 95% confidence limits (CL) showing how conventional and organic farmers favor spring cereals depending on the farm and field parcel size. When the odds ratio is < 1.0 and > 1.0, the cereal is grown less and more, respectively, compared to the reference, provided that the confidence limit does not include the value 1.0, as then the difference is significant.
Table 5. Odds ratios (OR) with 95% confidence limits (CL) showing how conventional and organic farmers favor spring cereals depending on the farm and field parcel size. When the odds ratio is < 1.0 and > 1.0, the cereal is grown less and more, respectively, compared to the reference, provided that the confidence limit does not include the value 1.0, as then the difference is significant.
CharacteristicConventionalOrganic
OR95% CLOR95% CL
Wheat
Farm size compared to ≥100 ha
<30 ha0.390.380.400.840.730.97
30–59 ha0.660.650.670.930.821.06
60–99 ha0.800.780.810.850.740.97
Size of the field compared to ≥5 ha
<0.5 ha0.380.370.390.380.330.45
0.5–0.9 ha0.420.410.440.440.370.52
1.0–2.9 ha0.550.540.560.520.450.59
3.0–4.9 ha0.760.740.780.740.630.86
Oats
Farm size compared to ≥100 ha
<30 ha1.351.331.371.391.321.46
30–59 ha1.401.381.431.341.281.41
60–99 ha1.291.271.311.050.991.10
Size of the field compared to ≥5 ha
<0.5 ha0.630.610.640.450.430.48
0.5–0.9 ha0.750.730.760.530.500.56
1.0–2.9 ha0.900.880.920.660.620.69
3.0–4.9 ha0.990.971.010.770.720.82
Barley
Farm size compared to ≥100 ha
<30 ha0.600.590.610.810.740.89
30–59 ha0.890.880.901.000.921.09
60–99 ha0.970.960.980.910.830.99
Size of the field compared to ≥5 ha
<0.5 ha0.500.490.500.480.430.53
0.5–0.9 ha0.560.550.580.590.520.66
1.0–2.9 ha0.720.710.730.720.650.79
3.0–4.9 ha0.870.860.890.800.710.89
Table 6. Odds ratios (OR) with 95% confidence limits (CL) showing how conventional and organic farmers favor rapeseed and grain legumes depending on the farm and field parcel size. When the odds ratio is < 1.0 and > 1.0, the cereal is grown less and more, respectively, when compared to the reference, provided that the confidence limit does not include the value 1.0, as then the difference is significant.
Table 6. Odds ratios (OR) with 95% confidence limits (CL) showing how conventional and organic farmers favor rapeseed and grain legumes depending on the farm and field parcel size. When the odds ratio is < 1.0 and > 1.0, the cereal is grown less and more, respectively, when compared to the reference, provided that the confidence limit does not include the value 1.0, as then the difference is significant.
CharacteristicConventionalOrganic
OR95% CLOR95% CL
Rapeseed
Farm size compared to ≥100 ha
<30 ha0.310.290.320.440.340.55
30–59 ha0.580.550.601.110.941.31
60–99 ha0.800.770.831.170.991.38
Size of the field compared to ≥5 ha
<0.5 ha0.380.360.400.460.370.58
0.5–0.9 ha0.450.430.480.680.540.85
1.0–2.9 ha0.610.590.630.760.630.92
3.0–4.9 ha0.770.740.810.820.661.03
Grain legumes
Farm size compared to ≥100 ha
<30 ha0.620.580.650.750.660.84
30–59 ha0.640.610.680.730.660.82
60–99 ha0.730.690.770.760.680.85
Size of the field compared to ≥5 ha
<0.5 ha0.360.340.380.340.300.39
0.5–0.9 ha0.430.400.460.410.350.48
1.0–2.9 ha0.530.510.560.520.470.59
3.0–4.9 ha0.680.640.730.710.620.81
Table 7. Shares of different rotations and the significance of the difference in the allocation of field parcels for different rotations depending on the farm and field size on conventional (CON) and organic farms (ORG).
Table 7. Shares of different rotations and the significance of the difference in the allocation of field parcels for different rotations depending on the farm and field size on conventional (CON) and organic farms (ORG).
RotationShare (%)Farm SizeSize of Field Parcel
CONORGCONORGCONORG
Cereal species monocultures12.61.3<0.001<0.01<0.0010.23
Cereal monocultures7.51.2<0.001<0.001<0.0010.40
Rotation with break-crops14.17.5<0.001<0.001<0.001<0.001
Diverse crop rotations1.713.8<0.001<0.001<0.001<0.001
Grassland rotations8.87.5<0.0010.09<0.001<0.001
Green-fallow rotations15.834.8<0.001<0.001<0.0010.28
Table 8. Odds ratios (OR) with 95% confidence limits (CL) showing how conventional and organic farmers allocate cereal-based crop rotations depending on the farm and field size. When the odds ratio is < 1.0 and > 1.0, the cereal is grown less and more, respectively, when compared to the reference, provided that the confidence limit does not include the value 1.0, as then the difference is significant.
Table 8. Odds ratios (OR) with 95% confidence limits (CL) showing how conventional and organic farmers allocate cereal-based crop rotations depending on the farm and field size. When the odds ratio is < 1.0 and > 1.0, the cereal is grown less and more, respectively, when compared to the reference, provided that the confidence limit does not include the value 1.0, as then the difference is significant.
Characteristic 1Cereal Species MonocultureCereal MonocultureBreak-Crop Rotation
OR95% CLOR95% CLOR95% CL
Conventional
Farm size
<30 ha1.591.531.660.900.860.940.430.410.44
30–59 ha1.321.271.371.061.011.110.730.700.75
60–99 ha1.071.031.121.040.991.090.920.880.95
Size of the field
<0.5 ha0.580.530.620.530.480.580.350.330.38
0.5–0.9 ha0.670.640.710.600.560.630.430.410.45
1.0–2.9 ha0.840.810.880.800.760.830.620.600.65
3.0–4.9 ha0.940.900.990.970.921.020.840.800.87
Organic
Farm size
<30 ha10.342.3844.983.550.9912.680.920.671.27
30–59 ha11.882.8050.509.242.7930.611.971.512.58
60–99 ha8.621.9438.198.472.5028.721.330.991.79
Size of the field
<0.5 ha1.830.675.020.810.213.160.250.130.47
0.5–0.9 ha0.670.271.640.750.301.870.470.340.65
1.0–2.9 ha0.870.401.921.060.482.330.560.430.74
3.0–4.9 ha0.920.382.251.520.663.540.740.551.00
1 Farm size compared to ≥100 ha; size of the field compared to ≥5 ha.
Table 9. Odds ratios (OR) with 95% confidence limits (CL) showing how conventional and organic farmers allocate diverse, perennial grassland and green-fallow rotations depending on the farm and field parcel size. The farm size is compared to ≥100 ha and the field size is compared to ≥5 ha. When the odds ratio is <1.0 and >1.0, the cereal is grown less and more, respectively, when compared to the reference, provided that the confidence limit does not include the value 1.0, as then the difference is significant.
Table 9. Odds ratios (OR) with 95% confidence limits (CL) showing how conventional and organic farmers allocate diverse, perennial grassland and green-fallow rotations depending on the farm and field parcel size. The farm size is compared to ≥100 ha and the field size is compared to ≥5 ha. When the odds ratio is <1.0 and >1.0, the cereal is grown less and more, respectively, when compared to the reference, provided that the confidence limit does not include the value 1.0, as then the difference is significant.
Characteristic 1Diverse rotationGrassland rotationGreen-fallow rotation
OR95% CLOR95% CLOR95% CL
Conventional
Farm size
<30 ha0.310.270.353.243.033.460.970.931.02
30–59 ha0.610.550.681.301.211.390.920.880.96
60–99 ha0.860.780.951.040.961.120.980.941.02
Size of the field
<0.5 ha0.420.330.531.561.401.737.506.908.15
0.5–0.9 ha0.510.450.591.521.401.655.395.025.78
1.0–2.9 ha0.740.670.821.391.291.502.622.452.80
3.0–4.9 ha0.880.791.001.111.011.211.311.211.42
Organic
Farm size
<30 ha0.450.360.560.730.540.972.802.373.31
30–59 ha0.580.480.710.980.761.271.561.331.83
60–99 ha0.860.701.060.900.681.201.040.871.25
Size of the field
<0.5 ha0.500.320.794.992.888.631.320.991.76
0.5–0.9 ha0.760.590.995.563.528.791.220.991.49
1.0–2.9 ha0.950.761.183.021.934.721.211.011.46
3.0–4.9 ha1.090.851.391.320.782.231.190.961.46
1 Farm size compared to ≥100 ha; size of the field compared to ≥5 ha.

Share and Cite

MDPI and ACS Style

Peltonen-Sainio, P.; Jauhiainen, L. Risk of Low Productivity is Dependent on Farm Characteristics: How to Turn Poor Performance into an Advantage. Sustainability 2019, 11, 5504. https://doi.org/10.3390/su11195504

AMA Style

Peltonen-Sainio P, Jauhiainen L. Risk of Low Productivity is Dependent on Farm Characteristics: How to Turn Poor Performance into an Advantage. Sustainability. 2019; 11(19):5504. https://doi.org/10.3390/su11195504

Chicago/Turabian Style

Peltonen-Sainio, Pirjo, and Lauri Jauhiainen. 2019. "Risk of Low Productivity is Dependent on Farm Characteristics: How to Turn Poor Performance into an Advantage" Sustainability 11, no. 19: 5504. https://doi.org/10.3390/su11195504

APA Style

Peltonen-Sainio, P., & Jauhiainen, L. (2019). Risk of Low Productivity is Dependent on Farm Characteristics: How to Turn Poor Performance into an Advantage. Sustainability, 11(19), 5504. https://doi.org/10.3390/su11195504

Note that from the first issue of 2016, this journal uses article numbers instead of page numbers. See further details here.

Article Metrics

Back to TopTop