Abstract
Electricity has become one of the main driving forces for development, especially in remote areas where the lack of energy is linked to poverty. Traditionally, in these areas power is supplied by grid extension projects, which are expensive, or stand-alone systems based on fossil fuels. An actual alternative to these solutions is community micro-grid projects based on distributed renewable energy sources. However, these solutions need to introduce a holistic approach in order to be successfully implemented in real cases. The main purpose of this research work is the definition and development of a comprehensive methodology to encourage the use of decentralized renewable power systems to provide power supply to non-electrified areas. The methodology follows a top-down approach. Its main novelty is that it interlinks a macro and micro analysis dimension, considering not only the energy context of the country where the area under study is located and its development towards a sustainable scenario; but also the potential of renewable power generation, the demand side management opportunities and the socio-economic aspects involved in the final decision on what renewable energy solution would be the most appropriate for the considered location. The implementation of this methodology provides isolated areas a tool for sustainable energy development based on an environmentally friendly and socially participatory approach. Results of implementing the methodology in a case study showed the importance of introducing a holistic approach in supplying power energy to isolated areas, stating the need for involving all the different stakeholders in the decision-making process. Despite final raking on sustainable power supply solutions may vary from one area to another, the implementation of the methodology follows the same procedure, which makes it an inestimable tool for governments, private investors and local communities.
1. Introduction
Economic growth of emerging countries is intimately related to reliable power supply, particularly in remote areas where poverty depends to a great extent on energy services accessibility. As stated by many international organizations, such as the United Nations [1,2], the World Bank [3] or the International Energy Agency [4], electricity provides the necessary framework for economic, social and human progress with a positive effect on productivity, health, education, climate change, food and water security, and communication services. Based on a prospective study carried out by the International Energy Agency (IEA), nearly 16% of the world population will still lack access to electricity in 2030 unless additional policies are implemented to palliate energy poverty [5]. Also, in a complementary study on universal modern energy access, IEA projections for 2030 [4] suggest that 60% of the additional power capacity will be achieved with sustainable energy systems, increasing 63% of the investment budget of mini-grids and off-grid systems based on renewable sources. Distributed power systems will emerge as an alternative solution to improve welfare and socio-economic development of small isolated communities, as islands and remote villages.
Energy Planning (EP) analyzes the various paths for energy evolution of a region by studying different energy scenarios. Each energy scenario involves assessing and matching energy sources and their conversion with the energy requirements of different demand sectors (commercial, industrial, domestic, etc.). Although it may seem a simple idea, it becomes a complex problem in which various decisions and criteria converge, together with the existence of complex relationships between the different actors involved in the simulation process: Generation, demand, emissions, economics, and technologies [6,7]. Remote and non-connected areas do not normally use energy planning in their energy analysis due to their small size. Their electrification plans normally follow modest structures, implementing simple solutions based on one technology, the most suitable one depending on the available natural resource (solar radiation, wind, type of biomass residues, etc.) [8,9]. These structures mainly referred to stand-alone systems based on photovoltaic and/or wind configurations, storing the excess of energy in batteries and using diesel generators as backup. However, this approach does not take into consideration other important factors, such as: Energy needs of the population, potential flexibility of consumers, expected demand’s growth and synergies between different renewable generation systems, which should be address by analyzing more in detail the different variables and relationships involved in the corresponding energy plan.
Global concerns on climate change justify renewable energy utilization since it produces few or no emissions. In addition, the utilization of renewable sources diversifies the energy supply mix, ensuring both energy security and sustainability [10]. In the case of large rural areas in dispersed countries, renewable sources become and can be utilized in a distributed generation approach to generate electricity [11]. Distributed Generation (DG) refers to the concept of generating electricity near the customer, thus DG technology is considered as a promising alternative for electrifying geographically disadvantaged rural and remote areas [12,13,14]. In fact, the rapid deployment of renewable energy technologies over the past years and the wider projection for the near future, raise challenges and opportunities for their integration that should be taken into consideration in the strategies for energy planning and optimization methods of the electricity supply of isolated areas.
Nowadays, energy demand of a remote area is usually met from locally available renewable energy sources like solar, wind, hydro or biomass micro plants. The solution for electrifying an area is usually single-system based, however the synergy by combining renewable energy sources with back-up units in renewable hybrid systems (HRES) may provide an economic, environmental and reliable supply of electricity for power demand at isolated regions. Several research works have demonstrated the suitability [15,16] of HRES to extend renewable energy penetration in a developing region and the immense potential to meet the load demand of remote, isolated sites while supplying uninterrupted power at zero emission level [17,18].
Energy demand characterization of an isolated area depends on various factors: geographical location, population, economic activity, annual demand and demand growth rate, etc. The location is important to determine the electrical demand patterns since they highly relate to geographical site and cultural habits. Islands normally represent communities with higher energy demand and potential use of natural resources for electrical generation and storage; while remote villages include communities that may or may not be geographically isolated, therefore have the possibility of grid-connection in some cases. Demand determination and its evolution is an important element for the determination of the energy system to be installed in the isolated community.
Demand side management (DSM) actions normally aim to reduce peak demand by either, decreasing total energy use or shedding the loads to a more convenient time. The use DSM strategies in power sector have evolved significantly during the past 20 years [19]. Electrical generation at isolated areas based on renewable sources, which are non-continuous and difficult to predict, requires the use of back-up systems to increase reliability of the global system, such as battery banks or diesel generator systems. However, these systems carry other environmental problems, such as disposal after use for few years, in the case of the batteries, or use of a contaminant fuel as diesel. DSM strategies can significantly benefit the global HRES by alleviating daily peaks and filling load curve valleys to obtain a better fit between generation and demand curves [20,21] reducing the size of backup system to be included.
Multi-criteria decision models (MCDM) [22] is a branch of operation research models in the field of decision-making. These methods tackle both quantitative as well as qualitative criteria and analyze conflict in criteria and decision making [23]. Multi-criteria analysis is used to select the ‘‘best fitted’’ solution from multi-attribute distinct options in a multi-dimensional space of different indicators and objectives. The use of multi-criteria decision analysis techniques provides a reliable methodology to rank alternative energy solutions for rural communities, considering renewable energy resources, technologies, demand and environmental impact [24].
State of the art review, including research studies in decentralized planning, electrification of isolated areas and multi-criteria analysis, together with the exploration of projects for electrifying remote communities with renewable energies, reveal a significant effort carried out by the scientific community in the last years. It also denotes the noteworthy interest in the different aspects associated to remote electrification of communities: software development for decentralized planning, including HRES; strategies for HRES control to maximize demand coverage; integration of demand side management, optimization of design system’s operation to respond different demand profiles; decision-making approaches.
However, all these scientific and technical works deal with specific issues of the challenge, but it has not been identified in the literature a comprehensive methodology for HRES optimization considering decentralized planning and multi-criteria assessment of quantitative and qualitative aspects of the project, which are key in the success of real implementation projects.
This article presents a methodology to assess the potential of hybrid renewable energy generation, evaluating possible mix-configurations, together with demand side management strategies and energy storage. In summary, this methodology improves the quality of energy services to non-connected areas from three main approaches: Technical, economic and sustainability.
The research work is organized into three major stages. First stage carries out a macro analysis, defining the method for analyzing the energy context of the country where the area is located and analyzing its evolution towards a sustainable energy scenario based on renewable energies. This allows understanding the advantages and limitations for massively deploying renewable hybrid power supply at different locations (villages, cities, regions, etc) in the country.
Then, it is analyzed whether the integration of different renewable energy systems are feasible at a micro level, carrying out a local analysis of the implementation of sustainable technologies as a means for local development of the emerging country. This micro-analysis responds to the implementation of macro policies established at the national level. At this stage, it is identified the most promising configurations of hybrid renewable systems capable to respond to the energy needs of the pilot area.
In the third step it is introduced the method of multi-criteria analysis which allows to select, among the promising configurations identified in the previous stage, the most appropriate for the specific context of the area under study. This approach takes into account not only economic or technical aspects, but also sociological, political, and environmental criteria.
Finally, it is presented the results of the methodology applied to a case study in order to show its usability and potential. A standard isolated community in Democratic Republic of Congo has been selected for this application since 90% of the population is living in areas isolated from the mains; despite it is one of the African countries with the greatest potential for renewable energy generation.
2. Materials and Methods
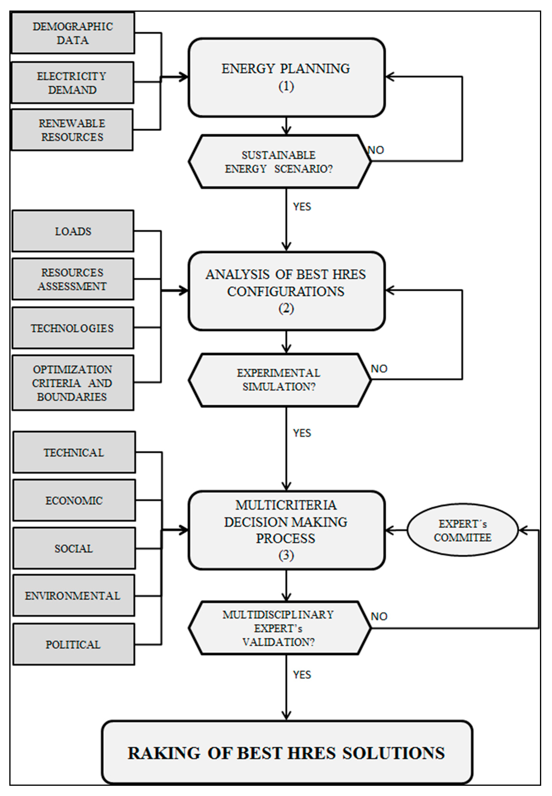
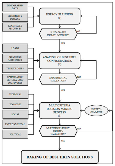
This section summarizes the integral methodology for isolated areas electrification developed in this study. It includes three main components: sustainable energy planning, identification of the most promising HRES configuration and multicriteria decision process. Then, this methodology is implemented in a case study, which was carried out using the support of several tools. Sustainable energy planning was studied using SIMESEN v5, a tool for analyzing the impact of different energy scenarios [25,26]. The tool SIMESEN, used for simulating energy scenarios, was specifically developed for analyzing the potential of meeting the energy demand of a remote area with renewable hybrid systems. The study of combining different renewable energy technologies to meet the demand was performed using HOMER Energy [27]. HOMER is a software application used for dimensioning and evaluating technically and economically the options for off-grid and on-grid power supply in microgrid and distributed generation power systems. Finally, it was used the AHP method [28] to perform the multi-criteria assessment with the support of Super Decisions v2.10 software [29], a decision support tool for AHP and ANP implementations.
Existing planning tools, such as EnergyPLAN [30] or LEAP [31] are not specifically oriented to this task. In the case of EnergyPLAN is more oriented to the system operation instead of the design or economic investment optimization, while LEAP does not currently support optimization modelling and it is oriented to support a number of different modelling methodologies. The code developed in this work, SIMESEN [25,26], allows studying the evolution of sustainable energy indicators of a particular energy scenario using as starting point the energy demand and the primary energy. Then, it allows analyzing the role that renewable energies could play to enable a sustainable scenario within a predetermined timeframe. Once this participation is determined, the possible configurations of HRES that comply with this scenario are determined and, depending on the remaining elements to be considered: Required technologies, environmental impact, costs and demand participation, obtain through a criterion of multi-criteria optimization, the most appropriate HRES to the needs of the population under study (Figure 1).
Figure 1.
Integral Methodology for Isolated Electrification.
2.1. Energy Planning
SIMESEN is based on a linear model that relates the demand with the possible contributions of each primary energy source and electricity, and provides for the considered scenario the evolution of each of these contributions and the emissions generated by them in order to evaluate the sustainability indicators [25,26].
The evolution of the independent variables, which are assumed to be the energy demand of each sector are defined by predetermined mathematical laws or, in the most usual way for this type of analysis, by numerical annual rhythms of variation [26].
where the following variables have been used (Table 1):
Table 1.
Variables used in the SIMESEN code [26].
In order to quantify the degree of compliance with the sustainability objective, and the evolution followed to achieve it, the following indicators have been used based on the most frequently used in the literature:
- Population;
- GDPppp;
- Consumption of Electricity;
- CO2 Emissions;
- Primary Energy (EP);
- EP Generated;
- Electricity Import-Export;
- Generated Electricity;
- External Dependency;
- GDPppp/capita;
- TEP/capita;
- TEP/GDPppp;
- Electricity/capita;
- CO2/TEP;
- CO2/GDPppp;
- CO2/capita;
- Renewable Fraction in Primary Energy;
- Renewable Fraction in Final Energy.
Block diagram of the SIMESEN code is presented at Figure 2.
Figure 2.
Energy Planning Model SIMESEN [25].
2.2. Configurations of Renewable Hybrid Systems
Once the energy planning study is completed, the methodology addresses the optimization of HRES configuration, following the scheme depicted at Figure 3.
Figure 3.
Method for identifying HRES Feasible Configurations.
First, natural resource evaluation is carried out based on local site parameters, such as meteorological data and geographic profile of the area. Meteorological data includes solar radiation, wind speed and direction, temperature, humidity, etc. This data helps determining the potential for RES power generation in an area, together with the required power technologies. The majority of isolated villages are characterized by having generous solar radiation and/or wind speeds (especially in the case of mountainous regions), as well as significant biomass residues since most isolated communities have agriculture as main subsistence activity.
Second, it is performed a detailed study of the different load profiles (domestic, commercial and industrial) in order to estimate the power needs of the community. To do so, it is studied the main consumption in domestic (households), commercial (health clinic, school, etc.) and industry (bakery, small business, etc.). Based on these profiles, it is identified the renewable hybrid configurations to supply energy to it.
Most typical load curve for rural villages is normally composed by 3 main components [32]: A base load, a morning/middle peak and an evening peak (Figure 4). First one is the base load, which generally represents night and early morning hours with limited or non-existent load during nocturne hours in the case of small communities. This load level is generally low compared with the morning-middle and evening peaks. Second one is the morning-middle peak, which builds from base load and refers to the activities from breakfast to lunch. Last one corresponds to evening activities, which is the highest peak and refers to lighting and entertaining activities, such as TV watching. Generally, this demand is supplied by stand-alone renewable power systems such as PV, wind, hydro or biomass, together with a storage system (battery bank) and a back-up generation system like a diesel generator.
Figure 4.
Typical load of an isolated village. Source: [32].
In the third place, different types of Demand Response (DR) strategies are considered to achieve a more reliable power supply through responsible consumer’s behavior by means of energy conservation, energy efficiency, load curtailment and fuel substitution programs. Main types of demand response mechanisms are tariff pricing and economic incentives for customers [33,34]. In this instrument, customers decide when to consume. There are different electricity prices depending on the time of the day. This instrument encourages consumers to have specific usage patterns, consuming energy during periods with lower tariffs in order to reduce their electrical bills [33].
Once the abovementioned customer actions are implemented, next step in the methodology is identifying possible HRES power systems to cover the “updated” demand which considers demand flexibility actions in critical conditions, simulating from the simplest to more complex: Renewable stand-alone power systems (with or without storage); HRES with batteries or other storage systems, and micro-grid systems. Technical and economical characterization of the required technologies for the depicted configuration is provided in order to understand their limitations, but also the strong aspects of each component.
Once resource assessment, load requirements and available technologies have been analyzed, it is necessary to define the boundary and constraints for the techno-economic study. Throughout the evaluation of all possible combinations of renewable hybrid systems and sizes, the optimization process discards any solution that does not comply with imposed constraints, such as: Maximum Annual Capacity Shortage (MACS), Minimum Renewable Fraction (MRF); Load Following Strategy, and Cycle Charging Strategy. In this study, it has been defined a project time boundary of 25 years, with the following technical limitations: HRES power generator should respond to the requested demand at all times and renewable fraction of the supplied energy should be higher than 50%. Considering these inputs, it is simulated a series of possible configurations with HOMER to obtain a set of possible HRES configurations that satisfy all constrains, ranked from cheaper to more expensive systems. Hybrid Optimization Model for Electric Renewables (HOMER) software [27] is one of the most powerful tools for HRES configurations and sizing. It is the one of the most used tools in energy studies for remote areas without grid access. This software compares the energy generated by each HRES alternative with load needs at each hour for a complete year (8760 h). It simulates each possible HRES configurations, calculating the Net Present Cost (NPC) of each system. The optimization criterion is to minimize this NPC, which includes the costs of the initial investment in construction, the replacement of component within the project lifetime, its maintenance and fuel expenses. Another important economic parameter is the levelled cost of energy (COE) as the average cost per kWh of useful electrical energy produced by the system. COE takes into account the annualized capital (initial) cost, annualized replacement cost, annual O&M cost and annual fuel cost.
The concept of annualized cost (), especially for initial investment, is mathematically expressed as:
where:
- : is the initial capital cost of the component (Eur);
- : is the capital recovery factor;
- : is the real interest rate;
- : is the project lifetime.
The Capital Recovery Factor (CRF) is a ratio used to calculate the present value of an annuity (a series of equal annual cash flows), using the following equation:
where:
- : is the real interest rate;
- N: is the number of years.
2.3. Multi-Criteria Assessment
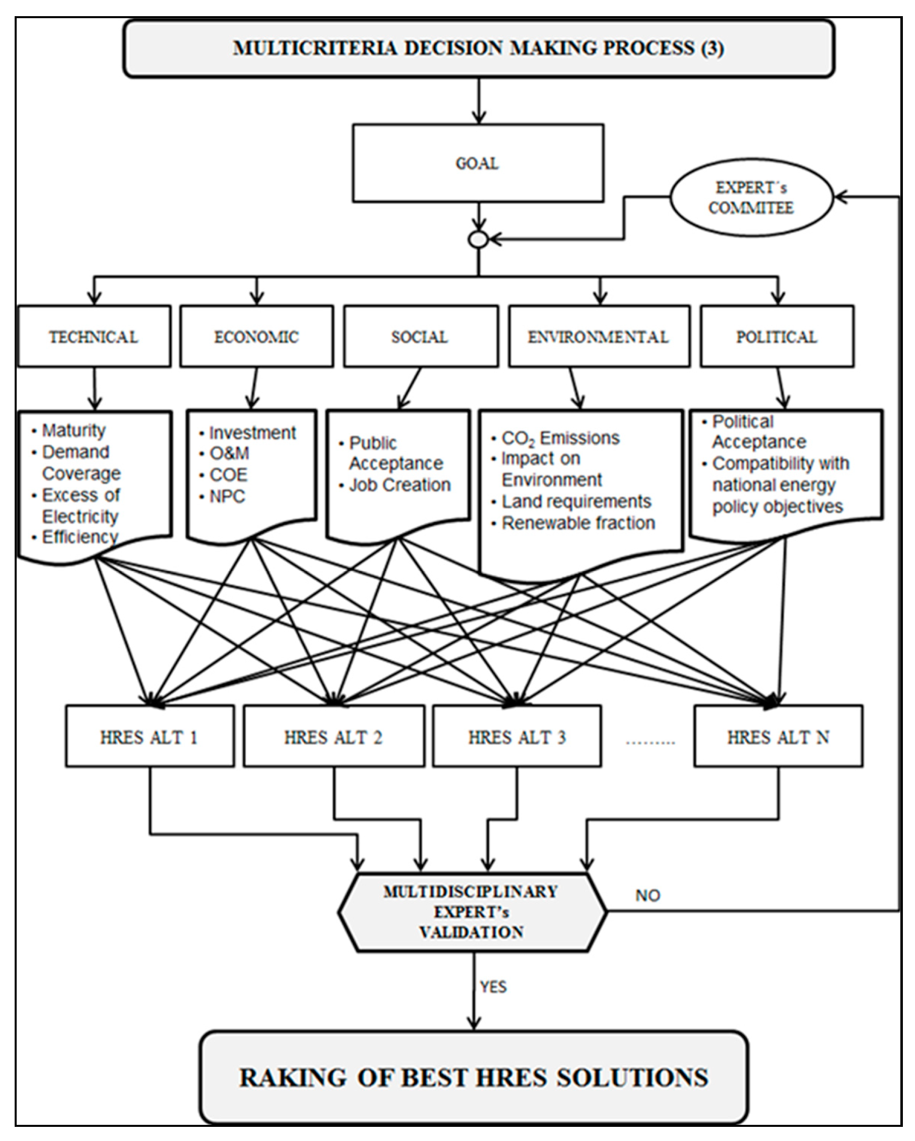
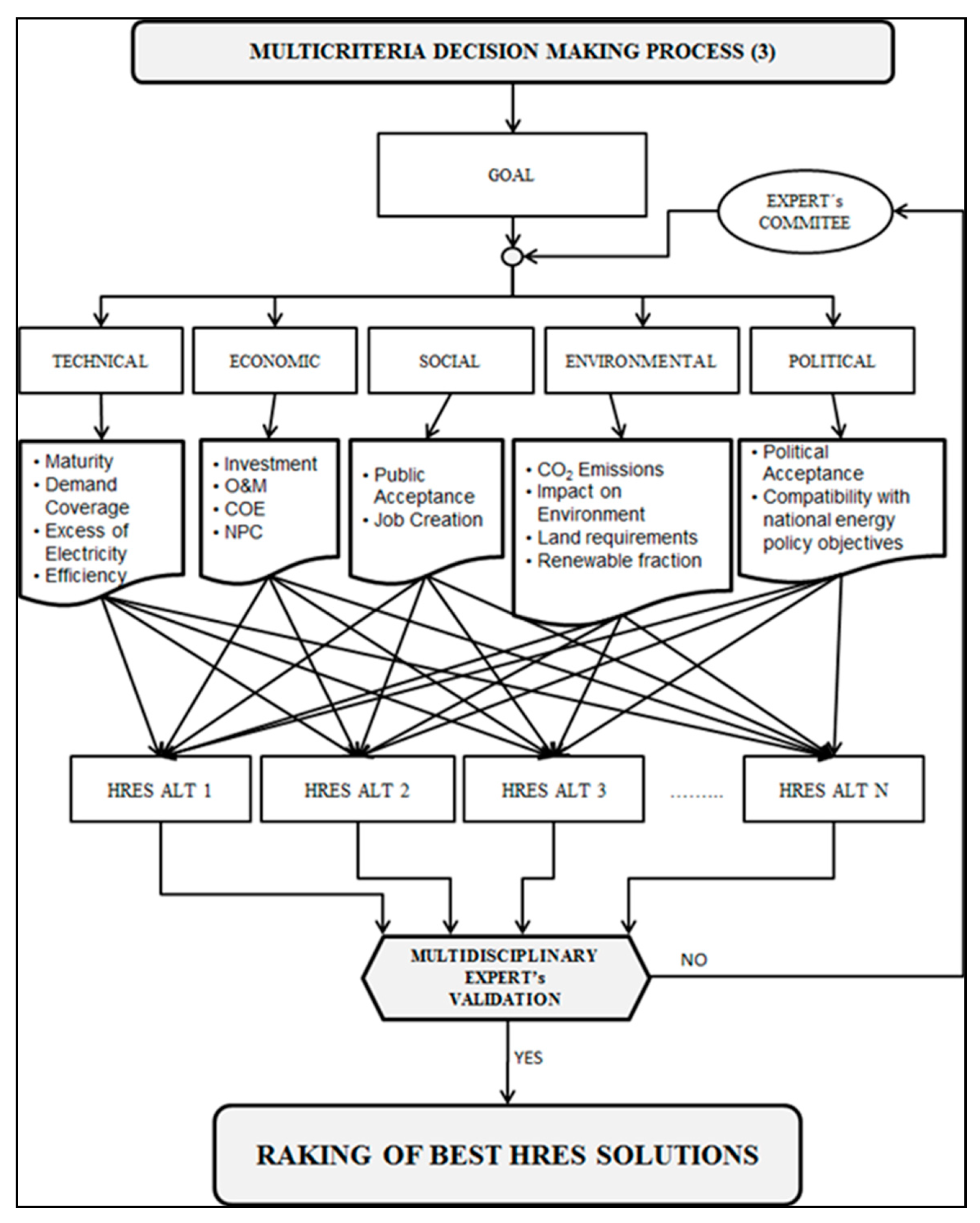
Last step in the methodology presented in this study is the multi-criteria assessment of HRES feasible solutions, which is approached using the Analytic Hierarchy Process (AHP) [32]. AHP is one of the most commonly used methods of multi-criteria analysis, which considers hierarchical process with multiple levels. At the top level of the hierarchy is the goal, next level includes selected criteria, and the lowest level consists of the possible alternatives. In each hierarchical level paired comparisons are made with judgments using numerical values taken from the AHP absolute fundamental scale of 1 to 9 (Figure 5). These comparisons are used to set matrices in which eigenvectors are defined from ratio scales. AHP combines multidimensional scales of measurement into a single one-dimensional scale of priorities. The method also calculates a consistency ratio (CR) to verify the coherence of the judgments, which must be below 0.10 to be acceptable.
Figure 5.
AHP Hierarchical model.
The methodology applies AHP to a selected set of HRES configurations. It aims to identifying the most convenient HRES solution from the alternatives deduced in the previous steps, using four criteria: technical, economic, environmental, social and political. Each criterion includes several sub-criteria that are also studied with AHP.
- In the case of the Technical Criteria, the sub-criteria are: Maturity of the technology to be used; percentage of total demand covered by HRES configuration; surplus of electricity that must be discarded because it cannot be used to serve a load or charge the batteries; autonomy provided by the battery bank.
- For the Economic Criteria: Initial investment; O&M cost; Cost of Electricity (COE); Net Present Cost of the system. For the social criteria: Public acceptance and Job creation.
- For the Environmental Criteria: CO2 emission; Percentage of HRES´s total energy production generated from renewable power sources; Impact on environment and biodiversity, and land requirements.
- Finally, for the Political Criteria: Political priorities in terms of energy and the promotion of renewable power supply, and compatibility with national/regional energy policies.
The AHP structure used in the methodology is presented in Figure 6. This final step of the methodology allows ranking the most promising HRES configurations identified in previous stage according to their adequacy to the specifics of the area, considering quantitative and qualitative aspects.
Figure 6.
Multi-criteria Decision Making Process.
3. Results
In this section, a case study implementing the integrated methodology is presented. Specifically, the methodology is applied to Dekese village in Democratic Republic of Congo (DRC), a rural community whose economic development is mainly based on agriculture for subsistence. The implementation process is organized in three main stages. Initially, it is performed a macro-energy analysis, studying the energy context of the country and identifying key parameters towards a sustainable development. Using a prospective analysis and energy planning tools, this first step provides the results of an energy roadmap aiming to increase energy access to a higher percentage of the population. To accomplish this objective, it is compared the evolution of several energy indicators in a Business as Usual Scenario and a Sustainable Energy Scenario based on off-grid hybrid renewable energy systems (HRES).
Second and third stage are based on a micro-energy analysis, which studies the viability of implementing macro roadmap strategies and policies at a local scale. This activity includes: (1) the identification of the most promising configurations of renewable hybrid systems to respond the electrical demand of the village; and (2) the recognition of the best-suited configuration for the community according to local quantitative and qualitative aspects, mainly economic, technical, political, social and environmental criteria.
3.1. Energy Planning
This section describes the macro-energy analysis, which includes the study of the energy context in Democratic Republic of Congo, and analyses two possible country scenarios: Business As Usual (BAU) and Sustainable Energy based on HRES. This comparative analysis provides the necessary information for the definition of a sustainable energy roadmap aiming to increase energy access in remote areas of Democratic Republic of Congo (DRC). Afterwards, the implementation of these HRES actions is evaluated in a specific pilot, a geographical village within DRC (Dekese), to analyze the viability of the energy strategies at a micro scale.
DRC is the second largest country in Africa with an estimated population of 75 million inhabitants and a growth rate of 3.1% from 1990 to 2014 [35]. The country’s electrification ratio is 9%, achieving 30% in the country’s capital, Kinshasa [35]. Dekese, located in the area of Western Kasai, is a rural community based on agriculture subsistence. Main natural resources for energy valorization are solar radiation and agricultural biomass.
Macro-analysis involved the comparative study of two scenarios of DRC with a time horizon of 2035. Business as usual scenario presents a continuity evolution approach, while the Sustainable scenario analyses the impact of massively introducing mini-grid renewable distributed generation near to the consumption areas. Summarizing main highlights of the comparative study are presented in Table 2.
Table 2.
List of feasible HRES configurations.
In addition, the evolution of crucial indicators is presented in Figure 7, where it may be observed the impact of massively increasing energy access in the country by means of combined renewable systems.
Figure 7.
Comparison of Usual versus Sustainable Scenario: (a) Primary Energy Consumption; (b) CO2 Emissions, (c) External Dependency, (d) Energy Intensity.
3.2. HRES Configuration
Different HRES configurations are studied from a techno-economic perspective in order to identify a set of the most promising HRES system architectures that will meet the needs of the village. The study is conducted in several steps. First, it is estimated the electricity demand; then it is assessed natural resources, analysis of the technologies, and a techno-economics evaluation of different HRES configurations using HOMER software [27].
3.1.1. Demand Profile and Flexibility
Demand of the isolated community is determined by analyzing the requirements from residential, commercial and industrial loads. Residential demand refers to the 20 households’ loads in the village, which include basic illumination and electrical appliances (Figure 8a). Commercial loads include a school (Figure 8b) and a health clinic (Figure 8c). In terms of electrical loads, school consumes in lighting (indoor and outdoor) and office appliances, while health clinic is composed of external and indoor lighting, a vaccine freezer, a communication system, a microscope, a printer, a computer and a TV. A bakery and a milling machine for bread preparation compose the industrial electric demand with the hourly dedication indicated at Figure 8d. Total electricity daily demand profile is shown at Figure 8e.

Figure 8.
Power demand profiles from the different sectors: (a) Domestic; (b) School (Commercial) (c) Heath clinic (Commercial), (d) Industrial, (e) Total.
Next, it is studied the potential for demand side management actions (DSM) based on their flexibility, which allows reducing energy supply in “critical” periods of low natural resources availability (Figure 9). Dimensioning of the HRES system is designed based on the total demand of the village, serving these DSM strategies as “emergency actions” for critical conditions of the system (ex. low availability of resources, such as solar radiation or wind, and high power energy needs). Demand side management potential is estimated by determining load priorities (being 1-highest and 10-lowest) in consumption time-slots (1 hour). Highest load priority means a load cannot be interrupted in a specific time-slot, while lowest priority expresses that the load may be suspended if necessary, during a one hour time-slot. During the implementation of the case study, demand flexibility was only used to avoid unmet demand during peak times.
Figure 9.
Total profile of electricity demand.
3.1.2. Resources and Technologies
A feasibility analysis of the renewable potential at the specific location highlights solar, wind and biomass as major potential sources. Therefore, further analysis of these resources is performed. Solar resource is evaluated using the PVGIS-CMSAF [36] solar radiation database at the location of Kinshasa, resulting an annual average of solar radiation as high as 6.4 kWh/m2/day and a clearness index mean in the order of 0.6. There are almost no variations along the year for both magnitudes (Figure 10), thus significant PV power contributions are expected for power generation.
Figure 10.
Solar Radiation Profile.
Wind resource is assessed using meteorological data from a local source [35]. Average wind speed throughout the year is 1.8 m/s, except for September and October where average increases to 2.3 m/s (Figure 11). So, contributions from wind energy are expected but at modestly.
Figure 11.
Monthly wind speed average.
Regarding biomass availability, DRC has 145 million hectares of forest (47% of the total forest resources in Africa) [37] and consumes 54.7 million tons of wood for energy use, mainly for domestic energy as firewood and small-scale commercial sectors [38]. Moreover, reducing the demand for firewood is a key factor for reducing deforestation and exhaustion of DRC’s natural resources, so more efficient forms of biomass energy generation should be implemented and promoted, being gasification a clean alternative. Biomass potential in the isolated area under consideration is large, both from forest growing and agricultural waste. For the actual case, it is considered a gasification system of 10 kW, requiring approximately 100 ton of local biomass residues [18,39] for operating 8760 h per year [18,39].
Since the area under study did not have access to the Congo River micro hydro power generation was not considered in this case study. Thus, main natural resources are solar, wind and biomass. Technologies are solar photovoltaics, micro wind turbines and biomass gasification which are well developed and available nowadays for the estimated powers to be required in this application, in the order of 20 kWs.
3.1.3. Techno-Economic Simulation
Modelling and simulation of different HRES configurations has been carried out using HOMER [27]. Detailed data regarding the analyzed demand, resources and components are introduced as input data of the model, together with the unitary technology cost in Table 3 (capital, replacement and O&M), the cycle-charging dispatch strategy and model constraints with a no minimum renewable fraction set mandatory.
Table 3.
Cost Assumptions in HRES simulation.
HOMER uses all this information to simulate all different system configurations, or combinations of components, generating a list of feasible configurations sorted by net present cost, considering the capital, replacement, operation and maintenance, fuel, and interest costs. It simulates the operation of each HRES system, calculating the hourly energy balance. For each of the 8760 hours of the year, HOMER compares the electric demand with the energy supplied by the system and calculates the energy flow to and from each component of the system. Then, it determines whether a configuration meets the electric demand under pre-defined conditions, such as minimum fraction of renewable or demand capacity shortage and estimates the cost of installing and operating the system over the lifetime of the project.
Results of this simulation are presented in Table 4, showing a list of possible HRES configurations capable to satisfy the electric requirements of the community.
Table 4.
List of feasible HRES configurations.
3.3. Multi-Criteria Assessment
Finally, a multi-criteria evaluation of the most promising alternatives deduced from the previous simulation is carried out in this section. Initially, a series of expert from different disciplines and professions were invited to participate in the assessment. Expert committee was composed by a HRES technician, an economist, a social worker, a politician and a representative of the community. First decision to be taken was to identify and select the three electrification alternatives that resulted more attractive for to them, based on their professional experience. This resulted in three HRES systems detailed at Table 5.
Table 5.
Possible power systems to install.
Then, it is defined the goal, criteria and sub-criteria for the first and second level with the expert committee (Table 6) in order to carry out the multi-criteria assessment based on the AHP method. Initial step consists on setting the hierarchical structure of the problem (Figure 7) and collecting the results of the pair-wise comparisons from the expert’s committee, which was performed by means of a questionnaire. In this regard, special attention is provided to the consistency ratio, based on the matrix size, since a high inconsistency value will indicate that the expert committee should reconsider their evaluation.
Table 6.
First Level Assessment.
First level assessment provides the weights for each aspect to be considered in the alternatives evaluation, detailed at Table 6, has an inconsistency is 1.7%, far below the 10% limit for a matrix size of 5.
Thus it is possible to proceed to the second level of pair-wise comparison, summarized at Table 7.
Table 7.
Second Level Assessment.
Finally, alternatives are pondered based on qualitative and quantitative considerations. Qualitative aspects are evaluated by means of a questionnaire, while quantitative variables are assessed using specific values obtained from simulations performed in the previous step of the methodology. Normalized weights, shown at Table 8, are obtained from these values and introduce in the comparison.
Table 8.
Evaluation method for quantitative variables.
Using these values, each alternative per criteria (technical, economic, social, environmental, political), obtaining the results detailed at Table 9.
Table 9.
Evaluation of the criteria in each alternative.
Finally, global weights for each alternative are calculated according to the following mathematical equation:
where:
- : weighs of the first level analysis
- : weighs of the second level analysis
- : weighs of the alternatives
Thus, a final global weight of the alternatives in summarized in Table 10. According to the results the best alternative for this case study is the HRES configuration that includes photovoltaics panels (10 kW), a diesel backup, generator (6 kW) and a battery bank (54 kWh).
Table 10.
Ranking of Alternatives.
4. Discussion
The sustainable development of countries with low electrification rates based on HRES is possible and should be accompanied by national and regional energy directives. Enhancing HRES in remote communities will provide energy access to isolated areas, promoting the economic development of these communities without increasing CO2 emissions. Responding to this, the first stage of the methodology studies the impact and requirements for HRES deployment in remote areas based on a series of sustainable energy indicators. Although the main purpose of this stage is to provide power supply to grid-isolated areas, the study promotes the use of distributed renewable systems near to the demand.
HRES modelling and simulation of off-grid HRES configurations may be optimized on a second stage based on the electricity load, climatic data sources, and economics of the power components in which the NPC has to be minimized to select an economic feasible power system. However, in a third phase is crucial to gather the opinion of local experts and local residents. During the implementation of the methodology to the case study, results of the second and third stage highlighted as the top-ranked HRES configuration the alternative including photovoltaics, diesel and batteries for storage. Among the alternatives, it was also evaluated the HRES configuration using a biomass gasifier system instead of diesel back-up generator, considering the abundant biomass resources in the area. However, the price of these systems is still expensive in comparison to diesel back-up system. AHP implementation showed that the main decision-taken driver is still the cost of the overall system and electricity cost. This conclusion denotes that an extra effort needs to be done in remote areas to enhance sustainable energy configurations with no fossil fuel generation.
Main result of this research is the comprehensive methodology for sustainable power supply which may be implemented in different areas or regions. It uses a holistic approach to interlink national/regional energy policies based on a sustainable development with small scale mini-grid projects based on renewable hybrid systems in specific community needs (political, social, technical, and economic). Results in the “HRES ranking of best solutions” will not be the same from one region to another, but the implementation of the methodology will follow the same procedure, which may serve as a tool for public and private organizations.
Similar research works focus on one of the stages of the challenge, either energy planning, HRES simulation or AHP method applied to energy technologies selection or power plant site. Most popular scientific works deal with software development for decentralized planning (including HRES), definition of HRES control strategies for maximizing demand coverage and challenges associated to the integration of renewable hybrid systems in the grid. However, these scientific and technical works address very specific aspects of the global problem. They do not address intangible aspects. The methodology presented in this paper fills this gap, interlinking national and regional policies with small-scale mini-grid HRES projects based on a participatory approach.
5. Conclusions
Electrification of rural areas will remain a challenge for governments in developing countries like Democratic Republic of Congo. Comparing renewable energy systems with conventional generation units powered by fuel may not be cost effective yet, but the necessity of environmental protection and global tendency toward more environmentally friendly habits will derive in a decrement of fossil fuels and its substitution by renewable energy technologies.
State of the art revealed an important effort carried out by the scientific community to study isolated areas electrification, mainly based on decentralized energy generation. However, these efforts mainly focused on technical operation challenges. Further to this, the process of decision taken in selecting and implementing feasible energy projects is a complex problem that needs to be tackled from different perspectives (technical, economic, social, environmental and political). In this regard, the use of multi-criteria methods is essential for the success and continuity of the project in the future. Responding to this approach, it has been developed a holistic methodology for the implementing mini-grid electrification projects considering the different perspectives.
This comprehensive methodology optimizes the quality of energy services to non-connected areas from three main approaches: technical, economical, and sustainability, assessing the potential for energy generation with renewable energies, evaluating possible hybrid configurations, together with demand side management strategies.
In addition, it analyses the available resources with potential for demand response actions for distributed generation and energy storage needs and integrate qualitative assessment of social and political aspects of the implementation of HRES in the isolated community using the Analytic Hierarchy Process. The methodology has been presented in this article and used, as a test case of its applicability and example of the procedure to follow in its application, to a local community located in the Democratic Republic of Congo.
Author Contributions
E.P.-L.and A.P.-N. developed the methodology; E.H. and F.J.C.-C. gathered and analysed the data for the case study. E.P.-L. and A.P.-N. wrote the paper.
Funding
This research was funded by Universitat Politècnica de València and Generalitat Valenciana, grant references SP20180248 and GV/2017/023, respectively.
Acknowledgments
The authors deeply thank the Universitat Politècnica de Valencia and Generalitat Valenciana for their support and funding provision. Also, thanks to the colleagues at the Institute for Energy Engineering for their support and revision.
Conflicts of Interest
The authors declare no conflict of interest. The funders had no role in the design of the study; in the collection, analyses, or interpretation of data; in the writing of the manuscript, or in the decision to publish the results.
References
- United Nations Development Programme (UNDP). Sharing Innovative Experience: Examples of Successful Uses of Renewable Energy Sources in the South; United Nations Development Programme (UNDP): New York, NY, USA, 2003; Volume 8. [Google Scholar]
- United Nations. Commercialization of Renewable Energy Technologies for Sustainable Development; United Nations: New York, NY, USA, 2000; ISBN 978-9-21-119966-6. [Google Scholar]
- Energy and Mining Sector Board. The World Bank’s Energy Program: Poverty Reduction, Sustainability, and Selectivity; World Bank: Washington, DC, USA, 2002. [Google Scholar]
- International Energy Agency. World Energy Outlook 2018; OECD/IEA: Paris, France, 2018. [Google Scholar]
- International Energy Agency. Energy for all: Financing Access for the Poor; OECD/IEA: Paris, France, 2011. [Google Scholar]
- Loken, E. Use of multicriteria decision analysis methods for energy planning problems. Renew. Sustain. Energy Rev. 2007, 11, 1584–1595. [Google Scholar] [CrossRef]
- Ifaei, P.; Karbassi, A.; Lee, S.; Yoo, C. A renewable energies-assisted sustainable development plan for Iran using techno-econo-socio-environmental multivariate analysis and big data. Energy Convers. Manag. 2017, 153, 257–277. [Google Scholar] [CrossRef]
- Cherni, J.; Dayner, I.; Henao, F.; Jaramillo, P.; Smith, R. Energy supply for sustainable rural livelihoods. A multi-criteria decision support. Energy Policy 2007, 35, 1493–1502. [Google Scholar] [CrossRef]
- Ghaib, K.; Ben-Fares, F.-Z. A design methodology of stand-alone photovoltaic power systems for rural electrification. Energy Convers. Manag. 2017, 148, 1127–1141. [Google Scholar] [CrossRef]
- Gabaldón Estevan, D.; Peñalvo-López, E.; Alfonso-Solar, D. The Spanish Turn against Renewable Energy Development. Sustainability 2018, 10, 1208. [Google Scholar] [CrossRef]
- Ouyang, W.; Cheng, H.; Zhang, X.; Yao, L. Distribution network planning method considering distributed generation for peak cutting. Energy Convers. Manag. 2010, 51, 2394–2401. [Google Scholar] [CrossRef]
- Chaurey, A.; Ranganathan, M.; Mohanty, P. Electricity access for geographically disadvantaged rural communities: Technology and policy insights. Energy Policy 2004, 32, 1693–1705. [Google Scholar] [CrossRef]
- Cárcel-Carrasco, F.J.; Peñalvo-López, E.; De Murga, G. Oficinas auto-sostenibles para las agencias de ayuda internacional en zonas geográficas remotas. DYNA Ingeniería e Industria 2018, 93, 272–277. [Google Scholar] [CrossRef]
- Peñalvo-López, E.; Valencia Salazar, I.; Cárcel Carrasco, F.J.; De Murga, G. Renewable power supply for international aid offices in remote areas. Impuls. Tecnol. 2018, 16, 480–482. [Google Scholar]
- Erdinc, O.; Uzunoglu, M. Optimum design of hybrid renewable energy systems: Overview of different approaches. Renew. Sustain. Energy Rev. 2012, 16, 1412–1425. [Google Scholar] [CrossRef]
- Al-Falahi, M.D.A.; Jayasinghe, S.D.G.; Enshaei, H. A review on recent size optimization methodologies for standalone solar and wind hybrid renewable energy system. Energy Convers. Manag. 2017, 143, 252–274. [Google Scholar] [CrossRef]
- Bajpai, P.; Dash, V. Hybrid renewable energy systems for power generation in stand-alone applications: A review. Renew. Sustain. Energy Rev. 2012, 16, 2926–2939. [Google Scholar] [CrossRef]
- Pérez-Navarro, Á.; Alfonso, D.; Ariza, H.; Cárcel, J.; Correcher, A.; Escrivá-Escrivá, G.; Hurtado, E.; Ibáñez, F.; Peñalvo, E.; Roig, R.; et al. Experimental verification of hybrid renewable systems as feasible energy sources. Renew. Energy 2016, 86, 384–391. [Google Scholar] [CrossRef]
- Eberhard, A.; Eberhard, A.; Lazarus, M.; Bernow, S.; Rajan, C.; Lefevre, T.; Cabrera, M.; O’Leary, D.; Peters, R.; Svensson, B.; et al. Electricity Supply and Demand Side Management; Option Issues Series IV; World Commission on Dams: Cape Town, South Africa, 2000; Volume 1, pp. 64–70. [Google Scholar]
- Al-Alawi, A.; Islam, S.M. Demand side management for remote area power supply systems incorporating solar irradiance model. Renew. Energy 2004, 29, 2027–2036. [Google Scholar] [CrossRef]
- Ardakani, F.J.; Ardehali, M.M. Novel effects of demand side management data on accuracy of electrical energy consumption modeling and long-term forecasting. Energy Convers. Manag. 2014, 78, 745–752. [Google Scholar] [CrossRef]
- Kavrakoglu, I. Multi-objective strategies in power system planning. Eur. J. Oper. Res. 1983, 12, 159–170. [Google Scholar] [CrossRef]
- Pohekar, S.D.; Ramachandran, M. Application of multi-criteria decision-making to sustainable energy planning—A review. Renew. Sustain. Energy Rev. 2004, 8, 365–381. [Google Scholar] [CrossRef]
- Kabak, M.; Dagdeviren, M. Prioritization of renewable energy sources for Turkey by using a hybrid MCDM methodology. Energy Convers. Manag. 2014, 79, 25–33. [Google Scholar] [CrossRef]
- Peñalvo-López, E.; Pérez-Navarro, A.; Cárcel Carrasco, F.J.; Devece Carañana, C.A. Methodology for Analysing Electrical Scenarios as a Means of Sustainable Development in Emerging Countries. In Strategies and Best Practices in Social Innovation; An Institutional Perspective (105–117); Springer International Publishing: Champaign, IL, USA, 2018; ISBN 978-3-31-989856-8. [Google Scholar]
- Peñalvo-López, E.; Cárcel Carrasco, F.J.; Devece Carañana, C.A.; Morcillo Marco, A.I. A Methodology for Analysing Sustainability in Energy Scenarios. Sustainability 2017, 9, 1590. [Google Scholar] [CrossRef]
- HOMER Pro® Microgrid Software, the Micro-Power Optimization Model; HOMER Pro 3.13, HOMER Energy. Available online: https://www.homerenergy.com/products/pro/index.html (accessed on 9 August 2019).
- Saaty, T.L.; Vargas, L.G. Models, Methods, Concepts & Applications of the Analytic Hierarchy Process; Kluwer Academic Publishers: Norwell, MA, USA, 2001. [Google Scholar]
- Super Decisions Software. Available online: https://www.superdecisions.com/ (accessed on 9 August 2019).
- ENRGYPLAN Advanced Energy System Analysis. Available online: http://www.energyplan.eu/ (accessed on 9 August 2019).
- LEAP Code Energy Analysis. Available online: https://www.energycommunity.org/default.asp?action=introduction (accessed on 9 August 2019).
- Léna, G. Rural Electrification with PV Hybrid Systems; IEA PVPS Task 9, Subtask 4, Report IEA-PVPS T9-13; International Energy Agency: Paris, France, 2013. [Google Scholar]
- US Department of Energy. Benefits of Demand Response in Electricity Markets and Recommendations for Achieving Them; US Department of Energy: Washington, DC, USA, 2006. Available online: https://eetd.lbl.gov/sites/all/files/publications/report-lbnl-1252d.pdf (accessed on 6 August 2019).
- Rodríguez-García, J.; Ribó-Pérez, D.G.; Álvarez, C.; Peñalvo-López, E. Novel Conceptual Architecture for the Next-Generation Electricity Markets to Enhance a Large Penetration of Renewable Energy. Energies 2019, 12, 2605. [Google Scholar] [CrossRef]
- Ministere des Ressources Hydrauliques et Electricite. Atlas des Energies Renouvelables de la RDC; Ministère de l’Environnement, Conservation de la Nature et Tourisme (MECNT): Kinshasa, République Démocratique du Congo, 2014. [Google Scholar]
- Huld, T.; Müller, R.; Gambardella, A. A new solar radiation database for estimating PV performance in Europe and Africa. Sol. Energy 2012, 86, 1803–1815. [Google Scholar] [CrossRef]
- FAO (Food and Agriculture Organization). State of the World´s Forest. Rome, 2011. Available online: http://www.eip.gov.eg/Upload/Publications/i2000e.pdf (accessed on 6 August 2019).
- Fischer, G.; Schrattenholzer, L. Global bioenergy potentials through 2050. Biomass Bioenergy 2001, 20, 151–159. [Google Scholar] [CrossRef]
- Hurtado, E.; Peñalvo-López, E.; Pérez-Navarro, A.; Vargas Salgado, C.A.; Alfonso Solar, D. Optimization of a hybrid renewable system for high feasibility application in non-connected zones. Appl. Energy 2015, 155, 308–314. [Google Scholar] [CrossRef]
© 2019 by the authors. Licensee MDPI, Basel, Switzerland. This article is an open access article distributed under the terms and conditions of the Creative Commons Attribution (CC BY) license (http://creativecommons.org/licenses/by/4.0/).











