A Comparative Life Cycle Assessment of Meat Trays Made of Various Packaging Materials
Abstract
:1. Introduction
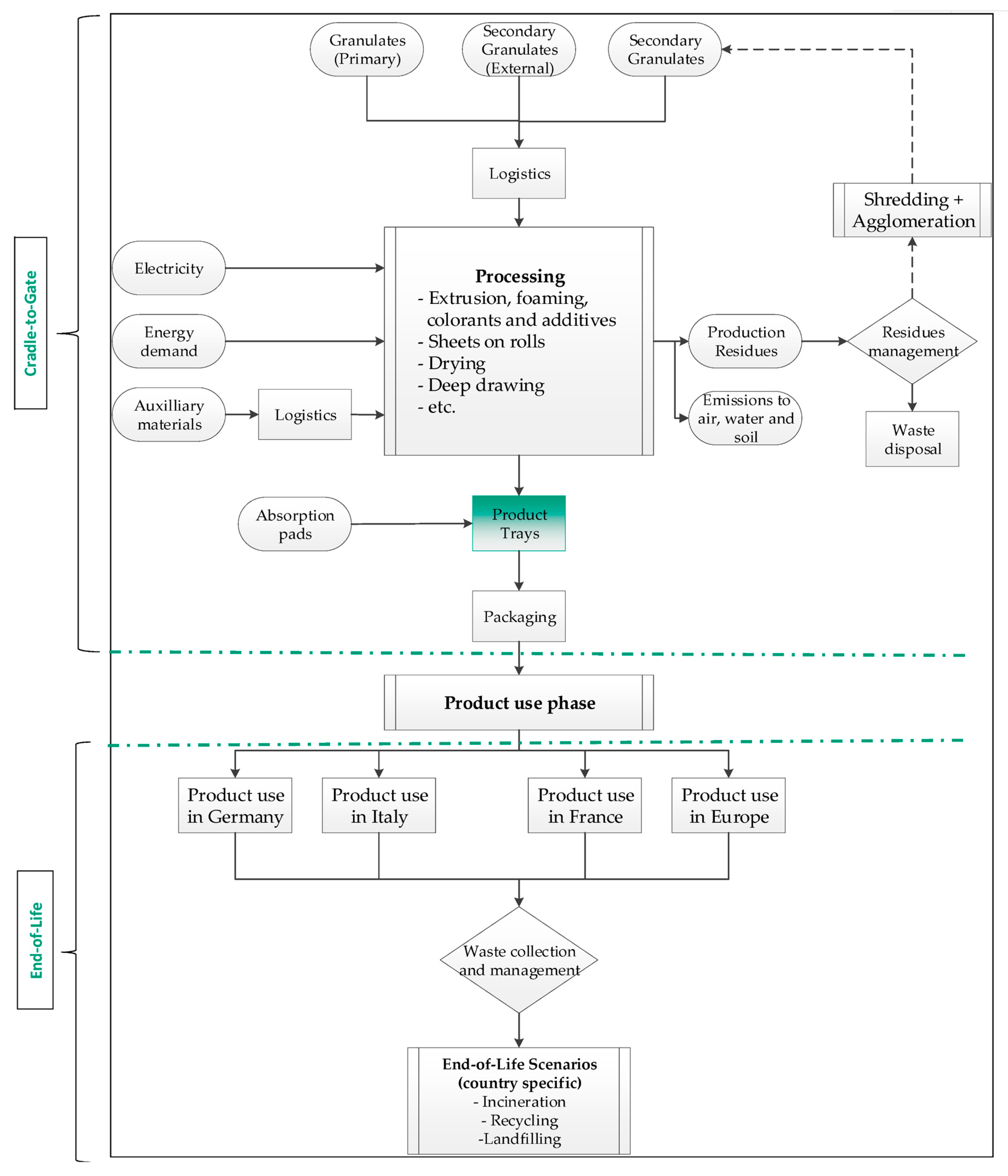
2. Materials and Methods
3. Results
3.1. Life Cycle Impact Assessment
3.2. Sensitivity Analysis on End-Of-Life
4. Discussion
4.1. Discussions of Results
4.2. Limitations of the Study
4.3. Implications of the Study
Supplementary Materials
Author Contributions
Funding
Acknowledgments
Conflicts of Interest
References
- Geyer, R.; Jambeck, J.R.; Law, K.L. Production, use, and fate of all plastics ever made. Sci. Adv. 2017, 3, e1700782. [Google Scholar] [CrossRef] [PubMed]
- EU. A European Strategy for Plastics in A Circular Economy; EU: Brussels. Available online: https://ec.europa.eu/environment/circular-economy/pdf/plastics-strategy-brochure.pdf (accessed on 25 September 2019).
- van Eygen, E.; Laner, D.; Fellner, J. Circular economy of plastic packaging: Current practice and perspectives in Austria. Waste Manag. 2018, 72, 55–64. [Google Scholar] [CrossRef] [PubMed]
- Directive (EU) 2018/ of the European Parliament and of the Council of 30 May 2018 /62/EC on Packaging and Packaging Waste. Available online: https://eur-lex.europa.eu/legal-content/EN/TXT/PDF/?uri=CELEX:32018L0852&from=EN (accessed on 25 September 2019).
- VerpackG. Law on the Development of Close-To-Home Collection of Recyclable Waste. Berlin, Germany. Available online: https://www.bgbl.de/xaver/bgbl/start.xav?start=//*%5b@attr_id=%27%27%5d#__bgbl__%2F%2F*%5B%40attr_id%3D%27bgbl117s2234.pdf%27%5D__1499860922556 (accessed on 25 September 2019).
- EMF. Towards the Circular Economy Vol. 1: Economic and Business Rationale for an Accelerated Transition. 2013. Available online: https://www.ellenmacarthurfoundation.org/assets/downloads/publications/Ellen-MacArthur-Foundation-Towards-the-Circular-Economy-vol.1.pdf (accessed on 25 September 2019).
- Ranta, V.; Aarikka-Stenroos, L.; Ritala, P.; Mäkinen, S.J. Exploring Institutional Drivers and Barriers of the Circular Economy: A Cross-Regional Comparison of China, the US, and Europe. Available online: https://reader.elsevier.com/reader/sd/pii/S0921344917302653?token=64681B3F1C62A2BAF4FB1A25C0B1D1A4B46B7C8E916C096E85617590D20140F32CDF5FBC53098EB6399A82BB48775ECE (accessed on 8 September 2019).
- Eriksen, M.K.; Damgaard, A.; Boldrin, A.; Astrup, T.F. Quality Assessment and Circularity Potential of Recovery Systems for Household Plastic Waste-Eriksen-2019-Journal of Industrial Ecology-Wiley Online Library//Quality Assessment and Circularity Potential of Recovery Systems for Household Plastic Waste. J. Ind. Ecol. 2019, 23, 156–168. [Google Scholar] [CrossRef]
- Zink, T.; Geyer, R. Circular Economy Rebound-Zink-2017-Journal of Industrial Ecology-Wiley Online Library//Circular Economy Rebound. J. Ind. Ecol. 2017, 21, 593–602. [Google Scholar] [CrossRef]
- Haupt, M.; Zschokke, M. How can LCA support the circular economy?—63rd discussion forum on life cycle assessment, Zurich, Switzerland, November 30, 2016. Int. J. Life Cycle Assess. 2017, 22, 832–837. [Google Scholar] [CrossRef]
- Korhonen, J.; Honkasalo, A.; Seppälä, J. Circular Economy: The Concept and its Limitations. Ecol. Econ. 2018, 143, 37–46. [Google Scholar] [CrossRef]
- Dinkel, F.; Kägi, T. Ökobilanz Getränkeverpackung. 2014. Available online: https://carbotech.ch/cms/wp-content/uploads/Carbotech-LCA-Getraenkeverpackung-2014.pdf (accessed on 6 August 2018).
- Marsh, K.; Bugusu, B. Food packaging—Roles, materials, and environmental issues. J. Food Sci. 2007, 72, R39–R55. [Google Scholar] [CrossRef] [PubMed]
- Whyte, C. Costa Rica Is Banning the Use of Polystyrene Packaging from 2021. Available online: https://www.newscientist.com/article/2210341-costa-rica-is-banning-the-use-of-polystyrene-packaging-from-2021/ (accessed on 8 May 2019).
- Rozenstein, O.; Puckrin, E.; Adamowski, J. Development of a new approach based on midwave infrared spectroscopy for post-consumer black plastic waste sorting in the recycling industry. Waste Manag. 2017, 68, 38–44. [Google Scholar] [CrossRef]
- Wikström, F.; Williams, H.; Venkatesh, G. The influence of packaging attributes on recycling and food waste behaviour—An environmental comparison of two packaging alternatives. J. Clean. Prod. 2016, 137, 895–902. [Google Scholar] [CrossRef]
- Belley, C. Comparative Life Cycle Assessment Report of Food Packaging Products. 2011. Available online: https://www.cascades.com/media/multiuploader_images/6/12/41/LCAFoodPackagingProducts.pdf (accessed on 2 August 2019).
- Ingrao, C.; Lo Giudice, A.; Bacenetti, J.; Mousavi Khaneghah, A.; Sant’Ana, A.S.; Rana, R.; Siracusa, V. Foamy polystyrene trays for fresh-meat packaging: Life-Cycle inventory data collection and environmental impact assessment. Food Res. Int. 2015, 76, 418–426. [Google Scholar] [CrossRef]
- Ingrao, C.; Gigli, M.; Siracusa, V. An attributional Life Cycle Assessment application experience to highlight environmental hotspots in the production of foamy polylactic acid trays for fresh-food packaging usage. J. Clean. Prod. 2017, 150, 93–103. [Google Scholar] [CrossRef]
- Suwanmanee, U.; Varabuntoonvit, V.; Chaiwutthinan, P.; Tajan, M.; Mungcharoen, T.; Leejarkpai, T. Life cycle assessment of single use thermoform boxes made from polystyrene (PS), polylactic acid, (PLA), and PLA/starch: Cradle to consumer gate. Int. J. Life Cycle Assess. 2013, 18, 401–417. [Google Scholar] [CrossRef]
- Gallego-Schmid, A.; Mendoza, J.M.F.; Azapagic, A. Environmental impacts of takeaway food containers. J. Clean. Prod. 2019, 211, 417–427. [Google Scholar] [CrossRef]
- Gallego-Schmid, A.; Mendoza, J.M.F.; Azapagic, A. Improving the environmental sustainability of reusable food containers in Europe. Sci. Total. Environ. 2018, 628–629, 979–989. [Google Scholar] [CrossRef] [PubMed]
- ISO. Environmental Management-Life Cycle Assessment-Requirements and Guidelines (ISO 14044); DIN Deutsches Institut für Normung e.V.: Berlin, Germany, 2006. [Google Scholar]
- ISO. Environmental Management-Life Cycle Assessment-Principles and Framework: ISO 14040:2006; Beuth Verlag GmbH: Berlin, Germany, 2009; 13.020.10 (14040). [Google Scholar]
- Gontia, P. Life Cycle Assessment of Bio-Based Sodium Poly-Acrylate Production from Pulp Mill Side Streams-Case at A TMP and Sulphite Pulp Mill; Chalmers University of Technology: Gothenburg, Sweden, 2014. [Google Scholar]
- Thinkstep, A.G. Gabi ts 9.0: Database for Life Cycle Engineering. 2019. Available online: http://www.gabi-software.com/international/support/gabi/gabi-lcia-documentation/environmental-footprint-efilcd-recommendation/ (accessed on 1 July 2019).
- JRC. ILCD Handbook: Recommendations for Life Cycle Impact Assessment in the European Context-Based on Existing Environmental Impact Assessment Models and Factors; JRC: Tokyo, Japan, 2011. [Google Scholar]
- Plastics Europe. Plastics-the Facts 2017. 2017. Available online: https://www.plasticseurope.org/application/files/5715/1717/4180/Plastics_the_facts_2017_FINAL_for_website_one_page.pdf (accessed on 25 September 2019).
- Bertoluci, G.; Leroy, Y.; Olsson, A. Exploring the environmental impacts of olive packaging solutions for the European food market. J. Clean. Prod. 2014, 64, 234–243. [Google Scholar] [CrossRef]
- Conversio. Material Flow Analysis Plastics in Germany 2017. Available online: https://www.bvse.de/images/news/Kunststoff/2018/181011_Kurzfassung_Stoffstrombild_2017.pdf (accessed on 25 September 2019).
- Kaiser, K.; Schmid, M.; Schlummer, M. Recycling of Polymer-Based Multilayer Packaging: A Review. Recycling 2018, 3, 1. [Google Scholar] [CrossRef]
- Jelse, K. Packaging Product Category Classification: Multiple CPC. Draft Version for Open Consultation. 2018. Available online: https://www.environdec.com/PCR/Detail/?Pcr=13818 (accessed on 2 January 2019).
- Maga, D.; Hiebel, M.; Thonemann, N. Life cycle assessment of recycling options for polylactic acid. Resour. Conserv. Recycl. 2019, 149, 86–96. [Google Scholar] [CrossRef]
- European Commission. EU Energy, Transport and GHG Emissions-Trends to 2050-Reference Scenario 2013. 2013. Available online: https://ec.europa.eu/transport/sites/transport/files/media/publications/doc/trends-to-2050-update-2013.pdf (accessed on 12 August 2019).
- Schlummer, M.; Maeurer, A.; Wagner, S.; Berrang, A.; Fell, T.; Knappich, F. Recycling of flame retarded waste polystyrene foams (EPS and XPS) to PS granules free of hexabromocyclododecane (HBCDD). Adv. Recycl. Waste Manag. 2017, 2, 1–6. [Google Scholar] [CrossRef]
- Gutiérrez, C.; Rodríguez, J.F.; Gracia, I.; de Lucas, A.; García, M.T. Reduction of the carbon footprint through polystyrene recycling: Economical evaluation. Process. Saf. Environ. Prot. 2016, 101, 144–151. [Google Scholar] [CrossRef]
- Asem-Hiablie, S.; Battagliese, T.; Stackhouse-Lawson, K.R.; Alan Rotz, C. A life cycle assessment of the environmental impacts of a beef system in the USA. Int. J. Life Cycle Assess. 2019, 24, 441–455. [Google Scholar] [CrossRef]
- Molina-Besch, K.; Wikström, F.; Williams, H. The environmental impact of packaging in food supply chains—Does life cycle assessment of food provide the full picture? Int. J. Life Cycle Assess. 2019, 24, 37–50. [Google Scholar] [CrossRef]
- Chung, Y.D.; Moore, B.M.; Zhang, Y. US 2018/0029767 A1: Methods and Apparatus for Manufacturing Fiber-Based Meat Containers. 2018. Available online: https://patents.google.com/patent/US20180029764A1/en (accessed on 25 September 2019).
- European Commission. COM 28 Final: Communication from the Commission to the European Parliament, the Council, the European Economic and Social Committee and the Committee of the Regions. A European Strategy for Plastics in a Circular Economy. 2018. Available online: https://eur-lex.europa.eu/resource.html?uri=cellar:2df5d1d2-fac7-11e7-b8f5-01aa75ed71a1.0001.02/DOC_1&format=PDF (accessed on 14 August 2019).
- Nessi, S.; Bulgheroni, C.; Konti, A.; Sinkko, T.; Tonini, D.; Pant, R. Environmental Sustainability Assessment Comparing through the Means of Lifecycle Assessment the Potential Environmental Impacts of the Use of Alternative Feedstock (biomass, recycled plastics, CO2) for Plastic Articles in Comparison to Using Current Feedstock (Oil and Gas). Draft Report for Stakeholder Consultation (Part 2). 2018. Available online: https://eplca.jrc.ec.europa.eu/permalink/PLASTIC_LCI/Plastic_LCA_Report%20II_2018.11.20.pdf (accessed on 8 September 2019).






| Product Name | Material Weight (Without Liner) [in g] | Liner | Material Weight (With Liner 1) [in g], FU | Type | Film Structure |
|---|---|---|---|---|---|
| XPS CC | 6.68 | no | 6.68 | mono-layer | foam |
| XPS OC | 9.90 | no | 9.90 | mono-layer | foam |
| XPS-EVOH | 7.97 | yes | 9.13 | multilayer | foam |
| PS-EVOH | 11.90 | yes | 13.35 | multilayer | rigid |
| APET | 18.50 | no | 18.50 | mono-layer | rigid |
| rPET | 18.43 | no | 18.43 | mono-layer | rigid |
| rPET-PE | 17.65 | yes | 19.66 | multilayer | rigid |
| PP | 11.90 | no | 11.90 | mono-layer | rigid |
| PLA | 13.90 | no | 13.90 | mono-layer | rigid |
| EoL Pathway | Multilayer [%] | Rigid PP [%] | Rigid PET [%] | Foamed [%] | PLA [%] |
|---|---|---|---|---|---|
| Share to incineration | 74.8 | 45.1 | 82.7 | 75.7 | 66.8 |
| Share to landfill | 25.2 | 15.3 | 17.3 | 24.3 | 33.2 |
| Share to recycling | 0 | 39.7 | 0 | 0 | 0 |
| EoL Pathway | Multilayer [%] | Rigid PP [%] | Rigid PET [%] | Foamed [%] | PLA [%] |
|---|---|---|---|---|---|
| Share to incineration | 35 | 35 | 35 | 35 | 100 |
| Share to landfill | 10 | 10 | 10 | 10 | 0 |
| Share to recycling | 55 | 55 | 55 | 55 | 0 |
| Impact Category | XPS CC | XPS OC | XPS-EVOH | PS-EVOH | APET | rPET | rPET-PE | PP | PLA |
|---|---|---|---|---|---|---|---|---|---|
| Acidification | +117% | +46% | +120% | +115% | +117% | +130% | +122% | +109% | +96% |
| Climate change, excluding biogenic carbon | −17% | −18% | −17% | −14% | −13% | −22% | −18% | −6% | −6% |
| Climate change, including biogenic carbon | −18% | −18% | −17% | −15% | −14% | −22% | −18% | −7% | +14% |
| Eutrophication freshwater | −12% | −37% | −13% | −22% | −7% | −8% | −20% | +1% | −30% |
| Eutrophication marine | +22% | +40% | +24% | +18% | +15% | +31% | +22% | +11% | −3% |
| Eutrophication terrestrial | +10% | +32% | +11% | +9% | +9% | +14% | +11% | +5% | −2% |
| Ionising radiation, human health | > | > | > | > | > | > | > | +676% | −23% |
| Land use | +2% | > | +3% | +2% | +2% | +2% | +2% | +1% | 0% |
| Ozone depletion | 0% | 0% | 0% | 0% | 0% | 0% | 0% | 0% | 0% |
| Particulate matter/Respiratory inorganics | +23% | +60% | +26% | +20% | +24% | +45% | +31% | +12% | −5% |
| Photochemical ozone formation | +24% | +27% | +23% | +18% | +10% | +42% | +28% | +10% | −3% |
| Resource depletion water | +18% | +45% | +23% | +21% | +30% | +27% | +19% | +6% | −4% |
| Resource depletion | +3% | +2% | +3% | +11% | +52% | +112% | +55% | +13% | −5% |
© 2019 by the authors. Licensee MDPI, Basel, Switzerland. This article is an open access article distributed under the terms and conditions of the Creative Commons Attribution (CC BY) license (http://creativecommons.org/licenses/by/4.0/).
Share and Cite
Maga, D.; Hiebel, M.; Aryan, V. A Comparative Life Cycle Assessment of Meat Trays Made of Various Packaging Materials. Sustainability 2019, 11, 5324. https://doi.org/10.3390/su11195324
Maga D, Hiebel M, Aryan V. A Comparative Life Cycle Assessment of Meat Trays Made of Various Packaging Materials. Sustainability. 2019; 11(19):5324. https://doi.org/10.3390/su11195324
Chicago/Turabian StyleMaga, Daniel, Markus Hiebel, and Venkat Aryan. 2019. "A Comparative Life Cycle Assessment of Meat Trays Made of Various Packaging Materials" Sustainability 11, no. 19: 5324. https://doi.org/10.3390/su11195324
APA StyleMaga, D., Hiebel, M., & Aryan, V. (2019). A Comparative Life Cycle Assessment of Meat Trays Made of Various Packaging Materials. Sustainability, 11(19), 5324. https://doi.org/10.3390/su11195324

