Synergies and Trade-Offs in the Sustainable Development Goals—The Implications of the Icelandic Tourism Sector
Abstract
1. Introduction
2. Overview of Existing SDG Interactions and Trade-Off Studies
3. Tourism and Sustainability Impacts in Iceland
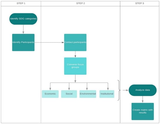
4. Research Methods
4.1. Focus Groups
- SDG7 on affordable and clean energy was grouped within the economic rather than the social theme because of its emphasis on the affordability of energy.
- SDG16 and SDG17 were placed in the institutional theme in order to facilitate discussion on the cross-cutting issues of institutional capacity and coordination, data collection, and implementation in the context of tourism and the SDGs.
4.2. Participants
- (a)
- Purposive sampling: Participants was chosen based on their expected knowledge in terms of the content of each SDG goal, their related targets, and the tourism sector. Participants were contacted by email and informed about the study and its aims. They were also asked to propose an expert to take their place if they were unable or unwilling to participate in the focus groups. This was done to ensure that participants were key informants in their respective fields and to utilise the snowball method.
- (b)
- Representative sampling: Each focus group had to include participants from various stakeholder groups: business, academia, non-governmental organisations (NGOs), tourism organisations, and governmental institutions.
- (c)
- Composition: Equal numbers of male and female participants were included in the initial pool of participants to ensure an equitable gender balance.
4.3. Procedures
4.4. Analysis
5. Results and Discussion
5.1. Summary of Main Outcomes
5.2. Synergies
5.2.1. Economic
5.2.2. Environmental
5.2.3. Social
5.2.4. Institutional
5.3. Trade-Offs
5.3.1. Economic
5.3.2. Environmental
5.3.3. Social
5.3.4. Institutional
5.4. Implications of Results
5.5. Contribution of Iceland’s Tourism Sector to Meeting the SDGs
5.6. Broader Applicability of Methods to Other Contexts
5.7. Methodological Limitations
6. Conclusions
Supplementary Materials
Author Contributions
Funding
Conflicts of Interest
References
- Hák, T.; Janoušková, S.; Moldan, B. Sustainable Development Goals: A need for relevant indicators. Ecol. Indic. 2016, 60, 565–573. [Google Scholar] [CrossRef]
- Agudelo, M.A.L.; Jóhannsdóttir, L.; Davíðsdóttir, B. A literature review of the history and evolution of corporate social responsibility. Int. J. Corp. Soc. Responsib. 2019, 4, 1. [Google Scholar] [CrossRef]
- United Nations (UN). Transforming Our World: The 2030 Agenda for Sustainable Development; UN Publishing: New York, NY, USA, 2015; Available online: https://sustainabledevelopment.un.org/post2015/transformingourworld (accessed on 15 November 2018).
- Singh, G.G.; Cisneros-Montemayor, A.M.; Swartz, W.; Cheung, W.; Guy, J.A.; Kenny, T.A.; McOwen, C.J.; Asch, R.; Geffert, J.L.; Wabnitz, C.C.C.; et al. A rapid assessment of co-benefits and trade-offs among Sustainable Development Goals. Mar. Policy 2018, 93, 223–231. [Google Scholar] [CrossRef]
- Nilsson, M.; Griggs, D.; Visbeck, M. Policy: Map the interactions between Sustainable Development Goals. Nat. News 2016, 534, 320. [Google Scholar] [CrossRef] [PubMed]
- Bowen, K.J.; Cradock-Henry, N.A.; Koch, F.; Patterson, J.; Häyhä, T.; Vogt, J.; Barbi, F. Implementing the “Sustainable Development Goals”: Towards addressing three key governance challenges—Collective action, trade-offs, and accountability. Curr. Opin. Environ. Sustain. 2017, 26, 90–96. [Google Scholar] [CrossRef]
- Nerini, F.F.; Tomei, J.; To, L.S.; Bisaga, I.; Parikh, P.; Black, M.; Borrion, A.; Spataru, C.; Broto, V.C.; Anandarajah, G.; et al. Mapping synergies and trade-offs between energy and the Sustainable Development Goals. Nat. Energy 2018, 3, 10. [Google Scholar] [CrossRef]
- Pelenc, J.; Ballet, J. Strong sustainability, critical natural capital and the capability approach. Ecol. Econ. 2015, 112, 36–44. [Google Scholar] [CrossRef]
- Barbier, E.B.; Burgess, J.C. The Sustainable Development Goals and the systems approach to sustainability. Econ. Open Access Open Assess. E J. 2017, 11, 1–23. [Google Scholar] [CrossRef]
- Goodland, R.; Daly, H. Environmental sustainability: Universal and non-negotiable. Ecol. Appl. 1996, 6, 1002–1017. [Google Scholar] [CrossRef]
- Ekins, P. Identifying critical natural capital: Conclusions about critical natural capital. Ecol. Econ. 2003, 44, 277–292. [Google Scholar] [CrossRef]
- Costanza, R.; Daly, H.; Cumberland, J.H.; Goodland, R.; Norgaard, R.B.; Kubiszewski, I.; Franco, C. An Introduction to Ecological Economics; CRC Press: Boca Raton, FL, USA, 2014. [Google Scholar]
- Cook, D.; Davidsdottir, B.; Petursson, J.G. Accounting for the utilisation of geothermal energy resources within the genuine progress indicator—A methodological review. Renew. Sustain. Energy Rev. 2015, 49, 211–220. [Google Scholar] [CrossRef]
- Hall, C.M.; Gossling, S.; Scott, D. The Routledge Handbook of Tourism and Sustainability; Routledge: London, UK, 2015. [Google Scholar]
- Kumar, R.R.; Loganathan, N.; Patel, A.; Kumar, R.D. Nexus between tourism earnings and economic growth: A study of Malaysia. Qual. Quant. 2015, 49, 1101–1120. [Google Scholar] [CrossRef]
- Tang, C.F.; Tan, E.C. Does tourism effectively stimulate Malaysia’s economic growth? Tour. Manag. 2015, 46, 158–163. [Google Scholar] [CrossRef]
- Boluk, K.; Cavaliere, C.T.; Higgins-Desbiolles, F. Critical thinking to realize sustainability in tourism systems: Reflecting on the 2030 sustainable development goals. J. Sustain. Tour. 2017, 25, 1201–1204. [Google Scholar] [CrossRef]
- Saviolidis, N.M.; Cook, D.; Davíðsdóttir, B.; Jóhannsdóttir, L.; Ólafsson, S. Measuring environmental sustainability of key economic sectors: The case of tourism in Iceland. Scand. J. Hosp. Tour. 2019. under review. [Google Scholar]
- Organization for Economic Cooperation and Development (OECD). OECD Economic Surveys: Iceland 2017; OECD Publishing: Paris, France, 2017; Available online: https://www.stjornarradid.is/lisalib/getfile.aspx?itemid=ce6db030-5b19-11e7-941c-005056bc530c (accessed on 14 April 2019).
- Jónsson, Á.; Sigurgeirsson, H. The Icelandic Financial Crisis: A Study into the World’s Smallest Currency Area and Its Recovery from Total Banking Collapse; Springer: London, UK, 2017. [Google Scholar]
- Iceland Tourist Board (ITB). Tourism in Iceland in Figures 2018. Available online: https://www.ferdamalastofa.is/static/files/ferdamalastofa/Frettamyndir/2018/oktober/tourism-in-iceland-2018.pdf (accessed on 15 November 2018).
- World Travel and Tourism Council (WTTC). Travel and Tourism Economic Impact—Iceland 2018. Available online: https://www.wttc.org/-/media/files/reports/economic-impact-research/countries-2018/iceland2018.pdf (accessed on 15 November 2018).
- Costanza, R.; Fioramonti, L.; Kubiszewski, I. The UN Sustainable Development Goals and the dynamics of well-being. Front. Ecol. Environ. 2016, 14, 59. [Google Scholar] [CrossRef]
- Stafford-Smith, M.; Griggs, D.; Gaffney, O.; Ullah, F.; Reyers, B.; Kanie, N.; O’Connell, D. Integration: The key to implementing the Sustainable Development Goals. Sustain. Sci. 2017, 12, 911–919. [Google Scholar] [CrossRef]
- Liftenegger, M.; Marek, V.; Peters, H.; Pirnea, R.; Rampitsch, M. Case Study: The influences of tourism on natural, economic, social and cultural values in Iceland with special emphasis on sustainable tourism. In Exploring Regional Sustainable Development Issues; Barton, A., Dlouhá, J., Eds.; Grosvenor House Publishing Ltd.: Surrey, UK, 2014; pp. 299–352. [Google Scholar]
- Csagoly, Z.; Sæþórsdóttir, A.D.; Ólafsdóttir, R. Tourism changing the edge of the wild. J. Outdoor Recreat. Tour. 2017, 17, 1–8. [Google Scholar] [CrossRef]
- Jóhannsdóttir, L.; Cook, D.; Minelgaite, I. Economic, environmental and social sustainability perspectives on Iceland’s expanded tourism sector. In Development and Transformation Processes in the Tourism Industry under the Conditions of Globalization; Kinderis, R., Ed.; Klaipeda State University of Applied Sciences: Klaipėda, Lithuania, 2019. [Google Scholar]
- Sutherland, D.; Stacey, J. Sustaining nature-based tourism in Iceland. In OECD Economics Department Working Papers, No. 1422; OECD Publishing: Paris, France, 2017. [Google Scholar]
- Hall, C.M. Tourism Planning: Policies, Processes and Relationships, 2nd ed.; Pearson Education Limited: Essex, UK, 2008. [Google Scholar]
- Creswell, J.W. Qualitative Inquiry and Research Design: Choosing among Five Approaches; Kindle Edition; SAGE Publications: Thousand Oaks, CA, USA, 2013. [Google Scholar]
- Hennink, N.M. Focus Group Discussions; Oxford University Press: New York, NY, USA, 2014. [Google Scholar]
- Stockholm Resilience Centre. How Food Connects all the SDGs: Johan Rockström and Pavan Sukhdev Present New Way of Viewing the Sustainable Development Goals and How They Are All Linked to Food. Available online: https://www.stockholmresilience.org/research/research-news/2016-06-14-how-food-connects-all-the-sdgs.html (accessed on 3 December 2018).
- Nordic Council of Ministers. Nordic Tourism Policy Analysis. Available online: https://www.norden.org/en/publication/nordic-tourism-policy-analysis (accessed on 3 March 2019).
- Cook, D.; Saviolidis, N.M.; Davíðsdóttir, B.; Jóhannsdóttir, L.; Ólafsson, S. Measuring countries’ environmental sustainability performance—The development of a nation-specific indicator set. Ecol. Indic. 2017, 74, 463–478. [Google Scholar] [CrossRef]
- Landsbankinn. Tourism. Available online: https://umraedan.landsbankinn.is/umraedan/samfelagid/ferdathjonusta-2017/ (accessed on 14 April 2019).
- Statistics Iceland. Tourism Direct Gross Domestic Product. Available online: http://px.hagstofa.is/pxen/pxweb/en/Atvinnuvegir/Atvinnuvegir__ferdathjonusta__ferdaidnadur__ferdaidnadur/SAM08008.px/table/tableViewLayout1/?rxid=397e1430-de95-4998-b9e9-ccb9cf246984 (accessed on 18 January 2019).
- Statistics Iceland. Number of Employees in Tourism. Available online: https://www.statice.is/statistics/business-sectors/tourism/short-term-indicators-in-tourism/ (accessed on 23 January 2019).
- CBI. Economy of Iceland. Available online: https://www.cb.is/publications/publications/publication/2018/10/05/Economy-of-Iceland-2018/ (accessed on 1 February 2019).
- Ministry of Finance and Economic Affairs (MFEA). Tillaga til Þingsályktunar um Fjármálaáætlun Fyrir Árin 2019–2023. [Proposal for Parliamentary Resolution on the Financial Plan for the Years 2019–2023]. Available online: https://www.stjornarradid.is/lisalib/getfile.aspx?itemid=fc52c4b3-3a5b-11e8-942a-005056bc530c (accessed on 1 February 2019).
- Federation of Icelandic Industries (FII). Innvíðir á Íslandi: Ástand og framtíðarhorfur (Infrastructure in Iceland: State and Future Prospects). Available online: https://www.si.is/starfsnemi/innvidir-a-islandi-astand-og-framtidarhorfur/ (accessed on 1 February 2019).
- Iceland Magazine. Ecosystem of Mývatn Lake under Threat from Inadequate, Faulty Sewage Treatment by Hotels. Available online: https://icelandmag.is/article/ecosystem-myvatn-lake-under-threat-inadequate-faulty-sewage-treatment-hotels (accessed on 23 March 2019).
- EFLA. Uppbygging Aðstöðu Fyrir Ferðamenn: Staða Salernismála á Ferðamannastöðum. [Upgrading Tourist Facilities: The State of Toilets at Tourist Destinations]. Available online: https://www.efla.is/media/utgefid-efni/4883-001-SKY-001-V03-__standsgreining_ni__urst____ur[1].pdf (accessed on 24 March 2019).
- City of Reykjavík. Ferðaþjónusta í Reykjavík: Áhrif á Húsnæðis- og Vinnumarkað. [Tourism in Reykjavik: Impact on the Housing and Labour Markets]. Available online: https://reykjavik.is/sites/default/files/husnaedisaaetlun/skjol/grg170324-ferdathjonusta_husnaedis_og_vinnumarkadur.pdf (accessed on 25 March 2019).
- Statistics Iceland. Foreign Citizens 1950–2018. Available online: https://px.hagstofa.is/pxen/pxweb/en/Ibuar/Ibuar__mannfjoldi__3_bakgrunnur__Rikisfang/MAN04001.px/table/tableViewLayout1/?rxid=c027ba2f-8667-49c8-9248-a1940a6b4415 (accessed on 26 March 2019).
- Gil-Alana, L.A.; Huijbens, E.H. Tourism in Iceland: Persistence and seasonality. Ann. Tour. Res. 2018, 68, 20–29. [Google Scholar] [CrossRef]
- Jóhannesson, G.T.; Huijbens, E.H. Tourism resolving crisis? Exploring Tourism Development in Iceland in the wake of economic recession. In New Issues in Polar Tourism; Müller, D.K., Lundmark, L., Lemelin, R.H., Eds.; Kindle Edition; Springer: Berlin, Germany, 2013; pp. 133–147. [Google Scholar]
- Íslandsbanki Research. Íslensk Ferðaþjónusta. [Icelandic Tourism]. Available online: https://gamli.islandsbanki.is/library/Skrar/Fyrirtaeki/Islensk-ferdathjonustaskyrsla2017-LQ.PDF (accessed on 1 April 2019).
- Íslandsbanki Research Íslensk Ferðaþjónusta. [Icelandic Tourism]. Available online: https://gamli.islandsbanki.is/library/Skrar/Fyrirtaeki/I%CC%81slensk%20fer%C3%B0a%C3%BEjo%CC%81nusta-apri%CC%81l-2018_vef.pdf (accessed on 1 April 2019).
- EFLA. Álagsmat Umhverfis, Innviða og Samfélags Gagnvart Fjölda Ferðamanna á Íslandi 1. Áfangi: Þróun vísa Fyrir Álagsmat. [Assessment of Pressures on the Environment, Infrastructure and Society Regarding the Number of Tourists in Iceland Phase 1: Development of Indicators for Assessment of Pressures]. Available online: https://www.efla.is/media/utgefid-efni/6732-001-sky-v01-tholmarkarverkefni-lokaeintak_web.pdf (accessed on 24 March 2019).
- United Nations Framework Convention on Climate Change (UNFCCC). Annual Compilation and Accounting Report for Annex B Parties under the Kyoto Protocol for 2015: Iceland. Available online: http://unfccc.int/resource/docs/2015/cmp11/eng/06.pdf (accessed on 12 March 2019).
- Ministry for the Environment and Natural Resources (MENR). Iceland’s Climate Action Plan for 2018–2030—Summary. 2018. Available online: https://www.government.is/library/Files/Icelands%20new%20Climate%20Action%20Plan%20for%202018%202030.pdf (accessed on 1 April 2019).
- Sharp, H.; Grundius, J.; Heinonen, J. Carbon footprint of inbound tourism to Iceland: A consumption-based life-cycle assessment including direct and indirect emissions. Sustainability 2016, 8, 1147. [Google Scholar] [CrossRef]
- Johnson, D. Environmentally sustainable cruise tourism: A reality check. Mar. Policy 2010, 26, 261–270. [Google Scholar] [CrossRef]
- Associated Icelandic Ports (AIP). Cruise Statistics. Available online: https://www.faxafloahafnir.is/en/cruise-statistics/ (accessed on 12 February 2019).
- Iceland Magazine. With Booming Tourism Comes Growing Prostitution. Available online: https://icelandmag.is/article/booming-tourism-comes-growing-prostitution (accessed on 24 April 2019).
- US Department of State. 2018 Trafficking in Persons Report: Iceland. Available online: https://www.state.gov/reports/2018-trafficking-in-persons-report/iceland/ (accessed on 13 April 2019).
- The Icelandic Travel Industry Association (SAF). Tillögur til Skilvirkara Eftirlits Með Erlendri og Ólöglegri Starfsemi í Ferðaþjónustu. [Suggestions for more Effective Oversight of Foreign and Illegal Tourism Activities]. 2019. Available online: https://www.saf.is/wp-content/uploads/tillogur_saf_eftirlit_erlend_ologleg_starfsemi_skyrsla_05.03.2019.pdf (accessed on 26 March 2019).
- Central Bank of Iceland (CBI). Financial Stability. Available online: https://www.cb.is/publications/publications/publication/2018/10/23/Financial-Stability-2018-2/ (accessed on 1 April 2019).
- Statistics Iceland. Social Indicators: Special Issue on Immigrants. Available online: http://hagstofan.s3.amazonaws.com/media/public/2019/901e98bb-a182-4dc1-9059-261b7bea719b.pdf (accessed on 12 March 2019).
- Björnsson, D.F.; Kopsch, F.; Zoega, G. Discrimination in the housing market as an impediment to European labour force integration: The case of Iceland. Int. Migr. Integr. 2018, 19, 829–847. [Google Scholar] [CrossRef]
- Reykjavik Grapevine. Tourism. Slavery, and Worker Exploitation. Available online: https://grapevine.is/mag/articles/2016/06/18/tourism-slavery-and-worker-exploitation/ (accessed on 23 May 2019).
- Reykjavik Grapevine. Thousands of Foreign Workers in Iceland Exploited, Indicating Systemic Problems. Available online: https://grapevine.is/news/2018/10/03/thousands-of-foreign-workers-in-iceland-exploited-indicating-systemic-problems/ (accessed on 23 May 2019).
- Organization for Economic Cooperation and Development (OECD). Measuring Distance to the SDG Targets 2019: An Assessment of Where OECD Countries Stand; OECD Publishing: Paris, France, 2019; Available online: https://read.oecd-ilibrary.org/development/measuring-distance-to-the-sdg-targets-2019_a8caf3fa-en?fbclid=IwAR0lgq9noHPm3Edv6OdNkNwzFatjeXiU3VhRR_IswcYTLC9prd7Mrq0g4tU#page3 (accessed on 26 March 2019).
- Burns, G.L.; Haraldsdóttir, L. Hydropower and tourism in Iceland: Visitor and operator perspectives on preferred use of natural areas. J. Outdoor Recreat. Tour. 2019, 25, 91–101. [Google Scholar] [CrossRef]
- Organization for Economic Cooperation and Development (OECD). Wildlife and Nature-Based Tourism for Pro-Poor Growth. Chapter 8 in Natural Resources and Pro-Poor Growth: The Economics and Politics; OECD Publishing: Paris, France, 2008; Available online: https://www.oecd-ilibrary.org/docserver/9789264060258-10-en.pdf?expires=1559124207&id=id&accname=guest&checksum=2A93191782C833AF6351D11EBDCD63A6 (accessed on 1 April 2019).

| Type of Impact | Synergies | Trade-Offs |
|---|---|---|
| Economic dimension | ||
| Economic environment | Increased expenditure | Localised inflation and national price increases |
| Creation of employment | Replacement of local with foreign labour | |
| Increase in labour supply | Greater seasonal unemployment | |
| Increased value of real estate | Real estate speculation | |
| Increase in standard of living | Increased income gap between wealthy and poor | |
| Improved investment in infrastructure and services | Opportunity cost of investment in tourism means that other services and sectors do not get support | |
| Increased free trade | Inadequate consideration of alternative investments | |
| Increased foreign investment | Inadequate estimation of infrastructure costs of tourism development | |
| Diversification of economy | Increased free trade | |
| Loss of local ownership due to increased ownership by investment funds and foreign investors | ||
| Overdependence on tourism for employment and economic development | ||
| Industry and firm | Increased destination awareness | Acquisition of a poor reputation as a result of inadequate facilities, improper practices or inflated prices |
| Increased investor knowledge concerning the potential for new competition for investment and commercial activity in the destination | Negative reactions from existing local enterprises due to the possibility of commercial competition | |
| Development of new infrastructure and visitor facilities | ||
| Increase in accessibility | ||
| Improvements in destination image | Inappropriate destination images and brands | |
| Environmental dimension | Changes in natural processes that enhance environmental values | Changes in natural environmental processes due to air and water pollution, and waste issues |
| Maintenance of biodiversity | Loss of biodiversity and invasive species | |
| Maintenance and regeneration of habitat and ecosystems | Destruction of habitat and ecosystems exceeding physical carrying capacity | |
| Socio-cultural dimension Community | Strengthening of community values and traditions | Weakening or loss of community values and traditions |
| Exposure to new ideas through globalisation and transnationalism | Increase in criminal activity | |
| Creation of new community space | Loss of community space | |
| Greater security presence | Social dislocation | |
| Tourism as a general force for peace | Exceeding social carrying capacity | |
| Revival and upkeep of local traditions | Loss of authenticity | |
| Psychological/Individual | Increased local pride and community spirit | Tendency towards defensive attitudes concerning host regions |
| Greater cross-cultural understanding | High possibility of misunderstandings leading to host/visitor hostility | |
| Increased awareness of non-local values and perceptions | Increased alienation due to rapid changes to the local community |
| SDG Number | Short Title | Aim |
|---|---|---|
| Social | ||
| 1 | No poverty | End poverty in all its forms everywhere |
| 2 | Zero hunger | End hunger, achieve food security, improve nutrition, and promote sustainable agriculture |
| 3 | Good health and well-being | Ensure healthy lives and promote well-being for all at all ages |
| 4 | Quality education | Ensure inclusive and quality education and promote lifelong learning opportunities for all |
| 5 | Gender equality | Achieve gender equality and empower all women and girls |
| 11 | Sustainable cities and communities | Make cities and human settlements inclusive, safe, resilient, and sustainable |
| Environmental | ||
| 6 | Clean water and sanitation | Ensure availability and sustainable management of water and sanitation for all |
| 13 | Climate action | Take urgent action to combat climate change and its impacts |
| 14 | Life below water | Conserve and sustainably use the oceans, seas, and marine resources for sustainable development |
| 15 | Life on land | Promote, protect, and restore terrestrial ecosystems, sustainably manage forests, combat desertification, and halt and reverse land degradation, and halt biodiversity loss |
| Economic | ||
| 7 | Affordable and clean energy | Ensure access to affordable, reliable, sustainable, and modern energy for all |
| 8 | Decent work and economic growth | Promote sustained, inclusive, and sustainable economic growth, full and productive employment, and decent work for all |
| 9 | Industrial innovation and infrastructure | Build resilient infrastructure, promote inclusive and sustainable industrialisation, and foster innovation |
| 10 | Reduced inequalities | Reduce inequality within and among nations |
| 12 | Responsible consumption and production | Ensure sustainable consumption and production patterns |
| Institutional | ||
| 16 | Peace, justice, and strong institutions | Promote peaceful and inclusive societies for sustainable development, provide access to justice for all, and build effective, accountable, and inclusive institutions at all levels |
| 17 | Partnerships for the goals | Strengthen the means of implementation and revitalise the global partnership for sustainable development |
| Sustainable Development Goal | |||||||||||||||||
|---|---|---|---|---|---|---|---|---|---|---|---|---|---|---|---|---|---|
| Target | 1 | 2 | 3 | 4 | 5 | 6 | 7 | 8 | 9 | 10 | 11 | 12 | 13 | 14 | 15 | 16 | 17 |
| 1 | −0.20 | 0.00 | 0.00 | 0.00 | −0.40 | 0.00 | −1.25 | 1.75 | 2.00 | 0.25 | −1.00 | 1.25 | 0.80 | −2.20 | −0.20 | −0.80 | 1.00 |
| 2 | 0.60 | −0.60 | 0.00 | 0.00 | −2.40 | 0.80 | −1.00 | 0.00 | 0.00 | 0.50 | 0.00 | 1.75 | 1.00 | −1.80 | 0.00 | −0.40 | 0.00 |
| 3 | 0.00 | 1.00 | −0.20 | 1.40 | 0.00 | −1.80 | 0.25 | 2.25 | 1.25 | 0.50 | 0.00 | 0.75 | 1.20 | −1.20 | −0.60 | 0.80 | 0.00 |
| 4 | 0.00 | 0.40 | 0.00 | 1.80 | −0.20 | 0.00 | 1.25 | 1.25 | 0.50 | 2.00 | −0.75 | 0.00 | −0.80 | −0.40 | 0.00 | ||
| 5 | −0.60 | 0.20 | −0.40 | 0.00 | 1.00 | 0.00 | 1.25 | 0.50 | 0.75 | 0.00 | 0.75 | −0.20 | −1.20 | −1.20 | 0.00 | ||
| 6 | 0.20 | 0.00 | 0.00 | 0.00 | 2.50 | 0.00 | −0.80 | 0.25 | 0.00 | 0.00 | 0.00 | 0.00 | |||||
| 7 | −0.20 | 1.00 | 0.00 | 0.75 | 0.00 | 0.25 | 0.00 | 0.00 | 0.00 | 0.00 | |||||||
| 8 | 0.00 | 0.25 | 2.00 | −2.20 | 0.00 | 0.00 | |||||||||||
| 9 | −0.40 | 1.75 | 0.00 | 0.00 | 0.00 | ||||||||||||
| 10 | 1.25 | 0.00 | 0.00 | ||||||||||||||
| 11 | 0.00 | ||||||||||||||||
| 12 | 0.00 | ||||||||||||||||
| 13 | 0.00 | ||||||||||||||||
| 14 | 2.00 | ||||||||||||||||
| 15 | 0.00 | ||||||||||||||||
| 16 | 1.00 | ||||||||||||||||
| 17 | 1.60 | ||||||||||||||||
| 18 | 0.00 | ||||||||||||||||
| 19 | 0.00 | ||||||||||||||||
| A | −0.80 | −0.60 | 0.00 | 0.00 | 0.20 | 0.60 | 1.25 | 0.25 | 0.25 | 0.00 | 1.40 | 0.50 | 0.00 | 0.40 | −0.20 | 0.00 | |
| B | −0.20 | 0.00 | 0.00 | 0.00 | 0.00 | 1.40 | 1.00 | 0.00 | 1.00 | 0.00 | 1.40 | 0.75 | 0.00 | 0.00 | 0.00 | 0.60 | |
| C | 0.00 | 0.00 | 0.00 | 0.20 | 0.50 | 0.00 | 0.00 | 0.25 | 0.00 | 0.00 | |||||||
| D | 0.20 | ||||||||||||||||

© 2019 by the authors. Licensee MDPI, Basel, Switzerland. This article is an open access article distributed under the terms and conditions of the Creative Commons Attribution (CC BY) license (http://creativecommons.org/licenses/by/4.0/).
Share and Cite
Cook, D.; Saviolidis, N.; Davíðsdóttir, B.; Jóhannsdóttir, L.; Ólafsson, S. Synergies and Trade-Offs in the Sustainable Development Goals—The Implications of the Icelandic Tourism Sector. Sustainability 2019, 11, 4223. https://doi.org/10.3390/su11154223
Cook D, Saviolidis N, Davíðsdóttir B, Jóhannsdóttir L, Ólafsson S. Synergies and Trade-Offs in the Sustainable Development Goals—The Implications of the Icelandic Tourism Sector. Sustainability. 2019; 11(15):4223. https://doi.org/10.3390/su11154223
Chicago/Turabian StyleCook, David, Nína Saviolidis, Brynhildur Davíðsdóttir, Lára Jóhannsdóttir, and Snjólfur Ólafsson. 2019. "Synergies and Trade-Offs in the Sustainable Development Goals—The Implications of the Icelandic Tourism Sector" Sustainability 11, no. 15: 4223. https://doi.org/10.3390/su11154223
APA StyleCook, D., Saviolidis, N., Davíðsdóttir, B., Jóhannsdóttir, L., & Ólafsson, S. (2019). Synergies and Trade-Offs in the Sustainable Development Goals—The Implications of the Icelandic Tourism Sector. Sustainability, 11(15), 4223. https://doi.org/10.3390/su11154223

