Next Article in Journal
Consumer Preferences of Sustainability Labeled Cut Roses in Germany
Previous Article in Journal
Are Social Media Data Pushing Overtourism? The Case of Barcelona and Chinese Tourists
 
 
Font Type:
Arial Georgia Verdana
Font Size:
Aa Aa Aa
Line Spacing:
Column Width:
Background:
Article

Optimal Travel Route Recommendation Mechanism Based on Neural Networks and Particle Swarm Optimization for Efficient Tourism Using Tourist Vehicular Data

Computer Engineering Department, Jeju National University, Jeju-si 63243, Korea
*
Author to whom correspondence should be addressed.
Sustainability 2019, 11(12), 3357; https://doi.org/10.3390/su11123357
Submission received: 22 April 2019 / Revised: 30 May 2019 / Accepted: 6 June 2019 / Published: 17 June 2019

Abstract

With the swift growth in tourism all around the world, it has become vital to introduce advancements and improvements to the services provided to the tourists, in order to ensure their ease of travel and satisfaction. Optimal travel route identification and recommendation is one of these amenities, which requires our attention as a basic and much-needed facility to improve the experience of travelers. In this work, we propose an optimal route recommendation mechanism for the prediction of the next tourist attraction and optimal route recommendation to the predicted tourist attraction. The algorithms used in the proposed methodology are neural networks for prediction and particle swarm optimization for finding the optimal route. We design an objective function for the route optimization based on the five route parameters of distance, road congestion, weather conditions, route popularity, and user preference. The data used is the tourism data of Jeju Island from December 2016 to December 2017. The performance analysis in the prediction mechanism is performed based on the accuracy of test data results with varying route sizes, while for route optimization, the obtained results are compared with the non-optimized technique. Also, comparisons analysis is performed by comparing the performance of the applied particle swarm optimization algorithm with an identical system-level implementation of the genetic algorithm, which is one of most widely used optimization algorithms. An extended comparative analysis with some related recommendation system studies is also performed based on key optimization factors in route optimization.

1. Introduction

As a cosmic industry, tourism delivers a variety of auxiliary services. The tourism industry of South Korea plays a vital role toward boosting the national economy; especially in the past few years, it has had an accelerated impact. According to a report, the contribution of tourism toward the country’s total gross domestic product (GDP), employment, and investments in 2017 was recorded to be 1.6% of the total GDP, 5.3% of total employment, and 2.3% of total investments, respectively, and these contributions are expected to rise by 3.5% for GDP, 1.8% for employment, and 2.4% for investments by 2028 [1].
The tourist experience has dramatically changed in recent years with the huge boost in the tourism industry. In the tourism industry, sustainability can be mainly of two types. One is for the sustainable tourists’ experience, and other is for the sustainable destination environment. In this paper, our focus is on the sustainability of the tourists’ experience so that the tourists get the most satisfactory, enjoyable, and on-demand travel experience, according to the variable conditions of the destination. A pleasing tour is one where the involved factors and risks are manageable. A tour typically consists of four main factors: conveyance, sightseeing, accommodation, and food. The conveyance and sightseeing are inter-related, and can be combined to form one problem of first selecting the tourist attraction and then finding a route for conveyance to the selected spot. Although it sounds like a simple two-fold problem, it has many variable parameters involved in it that need to be taken care of in order to ensure a sustainable tourist’s experience. The involved variables in tourism change with the change in location, such as the road conditions, weather conditions, tourist’s in-flow rate at the destination, etc. Hence, an invulnerable system is required for the tourists’ sightseeing recommendation and route optimization to the site based on the current ground conditions of the location from source to destination. Such a system can not only provide an upgraded tourists experience in the average scenarios, but can also ensure a better balanced experience for the tourists in the possible worst case scenarios.
Forecasting the destination or next most probable route to be taken by the driver is valuable for several purposes. One of the primary purposes can be assisting the driver with a personalized driving experience by providing functions as alerts, risk calculation and extenuation, alternative routes based on traffic congestion, or any other unforeseen circumstances. Besides that, for hybrid vehicles, having the knowledge of routes beforehand serves to optimize the schedule of fuel charging, which in some cases have shown enhancements of up to 7.8% in fuel economy [2]. As far as the driver’s significant intents are concerned, route and destination prediction have been the subject of numerous efforts by the research community [3,4,5,6,7]. There are many applications that make use of route prediction in order to assist the drivers in multiple ways. Drivers these days mostly use navigation applications to get better routes for their trips.
Mostly, the observed routine in our driving is that we tend to visit the same destinations again and again, typically resulting in the selection of the same routes probably at the same time or day. Route selection is mostly based on the history of the driver’s driving habits; although they have much efficient and shorter alternatives, drivers tend to follow the routes that they have used in past. According to research, 60% of the routes are recurring and can be predictable based on the driving history [6]. Another study suggests that more than 90% of the routes or paths that a user selects are possibly predictable based on the patterns of user mobility [8]. Many approaches and models have been proposed. Some used global positioning satellite (GPS) data [6] to discover the geometric similarity among trajectories; other approaches focused on Markov chains and hidden Markov models in order to extract the expected routes and destinations, including the most likely turns to be taken by the driver or tour clusters, etc. [3,9,10]. These approaches were developed upon the roads’ network structure.
In this work, we use the tourism data of Jeju Island (South Korea) for optimal travel route recommendation to a selected tourist site. Jeju Island is a self-governing province that is known for its beach resorts and volcanic landscape. Jeju is a prime tourism destination for both domestic and international tourists as a vital region contributing significantly toward the country’s economy. Jeju is blessed with different resources and places that attract tourists from all over the world [11]. The primary air route to Jeju is the domestic link between Gimpo airport (Seoul) and Jeju airport, which was listed as the world’s busiest air route for the year 2017, with a total number of 13,460,306 passengers (Figure 1) [12].
Therefore, considering the high interest of tourists in Jeju Island, the tourist data of Jeju Island is being used in this study. The swift information dispersion, rapid advancements in communication technologies, and unremitting flow of information have resulted in the dire need for continuous advancements and improvements in the facilities or services provided to tourists in order to deliver them ease and satisfaction. Optimal route identification and recommendation is one of these amenities, which requires our attention as a basic and much-needed facility to improve the traveler experience.
In this paper, one of the primary focuses is to provide an optimal route recommendation to the next point that a tourist will visit during his or her tour, which is predicted based on the previously visited and current location. We predict the most probable next location by using neural networks for learning the patterns with the impact of different input parameters as past routes, season, day, time, and vehicles on the route. The route optimization is performed using particle swarm optimization (PSO) for finding the optimal route to the next location.
The rest of the paper is structured as follows. In Section 2, we present the literature review. In Section 3, we present the proposed methodology for the route recommendation model. In Section 4, we present the data set and experimental setup. Section 5 contains the results analysis. In Section 6, we present the comparative analysis with some related works, and Section 7 concludes the paper.

2. Related Work

In recent years, route prediction has become a hot research topic, and many research methods have been proposed. A probabilistic forecast-based novel algorithm for the prediction of a tourist’s destination is presented in [13]. The proposed algorithm works on probabilities; i.e., for every possible destination, it predicts a complete route plan toward that destination. The probabilities are accumulated on all the roads along the planned route for their respective destinations; high probabilities are assigned to roads leading toward or alongside the higher probability destinations. The algorithm learns a parameter, and once it’s calculated, there remains no need to store the tour history, and it can perform accurate predictions for the places where a tourist has never been before. The evaluations were performed for 100 recorded routes with the help of GPS.
For any tourist or traveler, planning a beautiful yet easy and efficient route toward his or her destination can be considered one of the primary tasks. Therefore, for automated route prediction applications or services, it is necessary to identify the essential elements and attributes of the route linked with the external environment, e.g., its scenery. To achieve this purpose of attributes identification, a model named path-size logit (PSL), which is also known as the route selection model, is presented in [14]. Based on different volunteered geographical data for California as the study area, a set of scenic routes is formulated. The evaluations are performed against three PSL models.
Apart from the attributes of the route for destination planning, route recommendations, and advertising the tourist attractions, understanding the traveler’s mobility patterns plays an essential part. The work presented by Zheng et al. [15], looks for a particular destination or attraction, the aim was to predict the next location of the traveler, and a heuristic procedure based on a data mining approach was proposed. This procedure learns the mobility of the tourist against the past movements of visitors; i.e., it uses historical data. For this study, data was collected for travelers using GPS-like tracking applications at the Summer Palace in Beijing, China. The proposed model and study can contribute significantly toward providing better location-based services, promotions of tourist attractions, crowd control, etc. Personalized route predictions are systems that predict routes based on user requirements. A detailed review and survey of some approaches based on machine learning are presented by Sudhanva et al. [16]. In another study presented by Xu et al. [17], an improvised version of personalized route predictions and recommendation algorithms was proposed that uses the current congestion situation and user-preferred spots, and then builds a recommendation matrix. Wörndl et al. [18], based on a user’s points of interest, propose a new method to design routes consisting of users’ preferred spots; the user uses a website to enter his or her starting and end points in a tour. Then, the user is given recommendations of interesting places across that route. Here, the Dijkstra algorithm is used to find the shortest paths. In another study of a route recommendation system proposed by Sun et al. [19], a personalized system was proposed that works based on the user’s preferences. This system is based on two-stage architecture where in the first stage, candidates are generated by using the support vector machine (SVM) model, and in the second stage, these candidates are ranked based on a gradient boosting regression tree that scores the candidates and updates the list with new ranks. Another personalized route recommendation system based on preferred spots is proposed in the studies presented by Cao et al. and Chen et al. [20,21]. The intelligent recommendation system proposed by Chen et al. in [21] is based on Hadoop in order to mend the scalability of the recommendation facility. A three-step algorithm for the recommendation of independent travel routes is proposed by Pan et al. [22]. In the first step, a 0–1 knapsack problem is modeled that under precise conditions selects landmarks in the destination. In the second step, through an analytic hierarchy process model, the selected landmarks are evaluated, scored, and selected through a simulated annealing algorithm. After that, the most rational and reasonable route is selected out of all the candidates. Finally, among all the landmarks, a route planning is generated as a traveling sales problem. An approach based on the Density-Based Spatial Clustering of Applications with Noise (DBSCAN) algorithm that uses hot spots for route recommendation is proposed by Shen et al. [23]; in this study, clusters of routes at the coarse level are generated based on distance. Recommendations are made based on a weighted tree that takes into account the time to drive, distance, velocity, and the attractiveness of the destination from an uncrowded to crowded hot spot for the optimal recommendations.
A state-of-the-art algorithm proposed by Morzy [24], blends a prefix tree (PrefixSpan) and frequent pattern mining (FP-tree) to extract the mobility patterns of vehicles. Some studies have focused on the temporal and geographical features of a route as well. The work presented by Ying et al. [25], the semantic and spatial locations of routes were fused together to forecast the next point in the trip. Each method has its own pros and cons; another way is to record all the possible factors that are linked with a vehicle, i.e., its movement speed, the direction of motion, and many other factors in order to predict the next location. A Hidden Markov model-based Trajectory Prediction (HMTP) algorithm was presented by Qiao et al. [26] that is based on the hidden Markov model (HMM), in which hidden and observation states are mined from an enormous amount of data regarding routes. An improved version of this technique named HMTP* was proposed by Qiao et al. [27]; this approach overcomes the disadvantages of the previous approaches by self-adapting the features with the dynamic factors of vehicle, e.g., its speed.
There is another model that has been proposed with an observable feature of the Markov chain model HMM and an unobservable feature that doesn’t change during the state change [28]. A refitted Bayesian inference method was proposed by Wangao et al. [29], which is useful in cases where route history is limited. The work proposed by Kostov et al. [30], in order to provide traveling assistance, information such as personal mobility data was used to extract patterns of user mobility. A simple model was presented by Neto et al. [31], along with an algorithm that aims to predict user destination and routes. The hidden Markov model presented in this study uses the updated road links visited by the diver on an ongoing trip. The route is predicted based on the recurrent road links and trip history. Based on this study, another study presented by Alvarez-Garcia et al. [32], attempted to predict the route, destination, and travel pattern of a current trip. The presented Markov model takes travel history as a stochastic process. Some other techniques have also been used to predict routes; for example social network analysis-based route prediction is performed by Ye et al. [33]. The road structure is defined as a relationship between different roads, i.e. how they connect in order to predict the future routes. In a work presented by Zhang et al. [34], a novel approach is proposed that takes advantage of both support vector regression and deep learning. The work presented by Wang et al. [35], proposes a mathematical optimization model for the vehicle routing problem for cold chain logistics based on the carbon tax. The objective function aims to find an optimal balance among the vehicle distribution cost, transportation cost, damage cost, refrigeration costs, penalty costs, shortage costs, and carbon emission costs. The goal of the study is to reduce the carbon emission and save energy. The study presented by Mou et al. [36], provides a spatial pattern and regional relevance analysis for the shipping network of the maritime Silk Road. The results provided in the study are of huge significance for the route optimization of transport vehicles in regard to saving time and cost.
A detailed survey for intelligent tourism recommender systems is presented in [37]. It provides an overview of the recommender system interfaces, implemented algorithms, and other offered functionalities of literature work from 2008 to 2014. The work presented by Gavalas et al. [38], presents a survey on algorithmic approaches for solving tourist trip design problems. It provided the methodologies and focused on the best modeled point of interest (POI) for tourists’ trip design problems. A detailed survey review for tourist itinerary recommendation is presented by Lim et al. [39]. The conducted survey considers data collection phases, proposed recommendation systems, algorithms, comparisons analysis, and future directions.
Table 1 presents the summary of studied related works. We can infer from the table that most of the related works have focused on route prediction or recommendation based on the past routes data, while some have also considered the user preference for personalized results. A next location or route recommendation model that considers all the possible involved factors in its model can present better results and be more reliable in worst-case scenarios. Hence, our work focuses on a site prediction and route optimization model that is based on the most important involved factors such as distance, road conditions, weather conditions, and route popularity and user preference. Mostly, the HMM and other probabilistic models have been used for route/site prediction problems. We choose the reliable and robust combination of artificial neural network (ANN)-based learning and PSO for route optimization.

3. Proposed Methodology for Optimal Travel Route Recommendation

In this section, we present our proposed methodology for the tourist site and route recommendation. Our considered scenario is of a tourist (single or group) who wishes to visit a new city/location and wants to cover many tourist spots on each day of the trip. The wrong selection of tourist sites, wrong order to visit these sites, or wrong selection of routes to sites can make the trip hectic for the tourists. Hence, we aim to make recommendations based on the personal and environmental context for the tourist; also, a key part is to recommend the optimized route to the recommended spots to bring more ease into the travel.
The overall system model for the proposed system is given below in Figure 2. The tourists’ input data is taken into the site prediction module; here, predictions for recommending next site are made using artificial neural networks (ANNs). The output of the site prediction module is forwarded as input to the route optimization module along with the detailed tourist data, system constraints, and user preferences as inputs. The route optimization module takes into consideration all the given inputs and finds the optimal route to the recommended site using particle swarm optimization (PSO).
In Section 3.1, we present the basic equations of the algorithms used for tourist site recommendation and route optimization. In Section 3.2, we present the proposed model for an optimal route recommendation model based on site prediction and route optimization.

3.1. Algorithms Applied

In this sub-section, we introduce the basic working of two main algorithms that we have used in our prediction and optimization model.

3.1.1. Artificial Neural Networks

The research work carried out in [40] resulted in shifting the focus to the study of artificial intelligence-based neural networks. After the dramatic increase in the processing power of computers, the use of ANNs grew dramatically, too [41]. The artificial neural networks have two operational phases: the training phase and the testing phase. The input data is divided into two sets: training data for the training phase, and testing data for testing. In configurations of ANNs, we have to set the number of inputs, hidden layers, and output layers. Each input has a weight associated with it. First, the training phase is carried out, where the learning of the system according to parameter scenarios is performed, i.e., whether the system should fire and output under a given pattern or not. Then, in the testing phase, the accuracy for the learned system is evaluated. The output of a neuron in ANNs is calculated as shown in Equation (1) below [42]:
a k = f ( i = 0 n w k i x i )
where a k is the output of the jth neuron. x 1 , x 2 , , x n are the inputs to the neuron. The x 0 input   is   bias b j assigning   it + 1   value , with w j 0 = b j = 1 . wj1, wj2, …, wjn are the weights associated to each input. f is the activation function, which incorporates flexibility in the neural networks.
We have used two activation functions as tanh [43] and softmax [44] in the implementation of neural networks, which are shown in Equations (2) and (3), respectively:
t a n h x = 1 e 2 x 1 + e 2 x
S o f t m a x X i = E x p X i j = 0 k E x p X j

3.1.2. Particle Swarm Optimization (PSO)

The particle swarm optimization algorithm (PSO) is a population-based optimization algorithm, which was proposed in 1995 [45]. Each particle in PSO moves with a certain velocity in a given search space, searching for an optimal solution.
In configurations of PSO, the size of the population is set along with initial positions and moving velocities. The size of the population defines the total number particles in the search space. Each particle in the PSO maintains two values: the particle’s best (pbest) value and the global best (gbest) value. The velocity of the particle is updated by using Equation (4), while the position of a particle is updated by using Equation (5) [46]:
v = v + c 1 × r a n d × p b e s t p r e s e n t + c 2 × r a n d × g b e s t p r e s e n t
p r e s e n t = p r e s e n t + v
where, v is the particle’s velocity, p r e s e n t is the current particle position (solution), p b e s t is the particle’s personal best solution found so far in the search process, g b e s t is the global best solution found by any particle so far in the search, r a n d is a random number generated between 0 and 1, and c 1 and c 2 are the learning factors; usually, both c1 and c2 are kept as 2.

3.2. Tourist Site and Route Recommendation Model

In this sub-section, we present the detailed methodology for the recommended model based on the site prediction module and optimization module.
Figure 3 below shows the flow and configurations for an ANN-based site prediction module for recommending the upcoming tourist sites. First, the tourist data is given as input to the system. After pre-processing, the data is divided into training and testing modules. Training data is given as input to the learning module, where ANNs are used to prepare the learned model for the system. Once the learning process is complete, the test data is given to the recommendation module. In this phase, the site to be recommended next to the tourist is predicted.
The ANN-based site prediction module has as inputs the day of the week, day of the month (marking special days for events), season, set of past routes, vehicles on the route, and number of tourists visiting the routes in the past. The output of the module is the tourist site to be recommended.
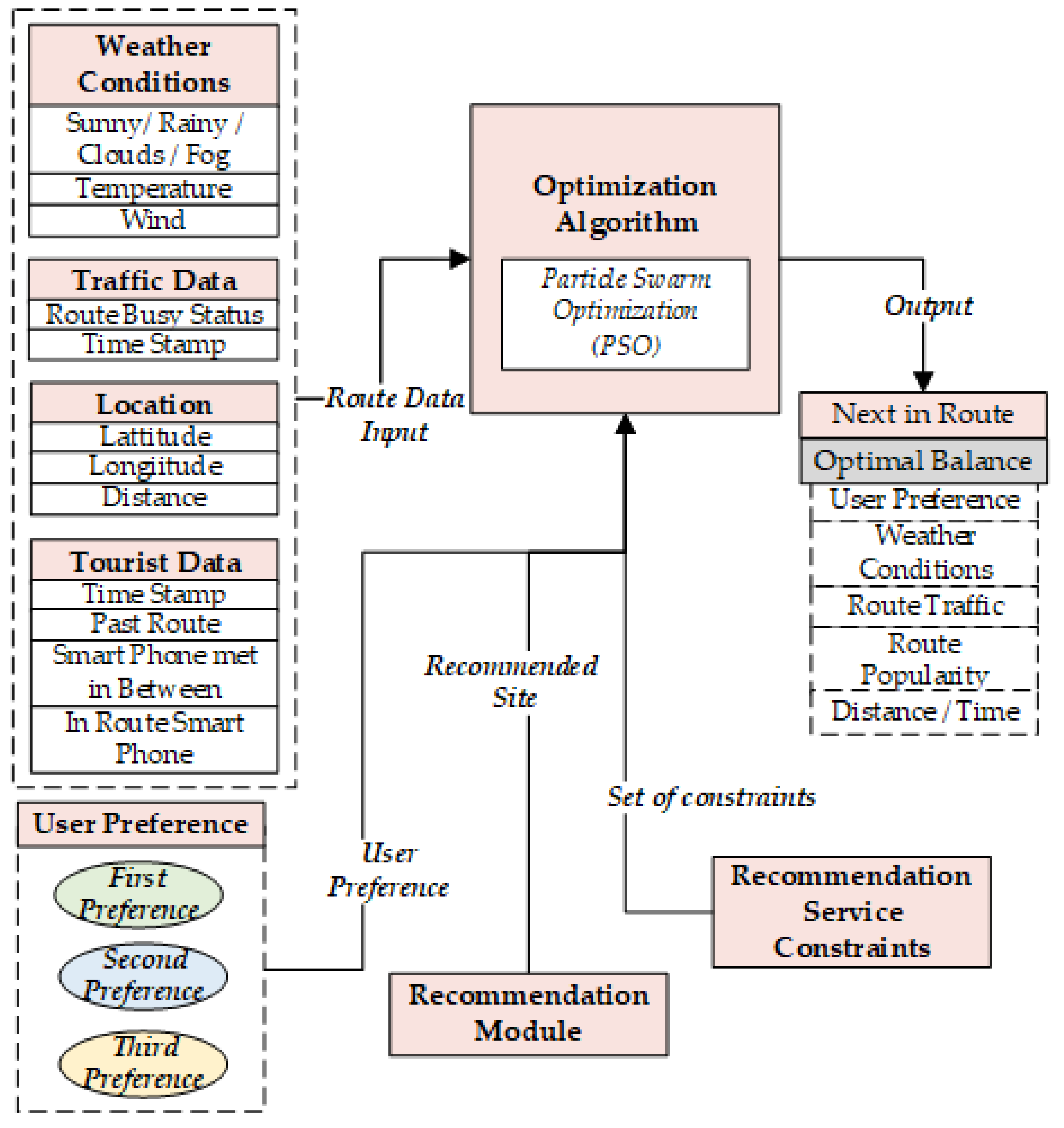
Once the ‘best’ tourist attraction based on the learning model is selected, then, the next task of the recommendation mechanism is to find an optimal route to the selected tourist site. The output of the ANN-based tourist site recommendation module is fed to the route optimization module along with other inputs to find an optimal route to the site. Figure 4 below elaborates the overall flow for the route optimization module. The optimization algorithm used in this module is PSO, which takes the route data, user preference, recommended site (ANN module’s output), and a set of service constraints as input. The route data consists of detailed data on all the possible points, connecting the tourist’s current location to the selected site to recommend. This detailed data compromises weather conditions, traffic data, location data, and the tourists’ data. User preference is user-input for the most desirable places and routes to visit, if there are any. The recommended site is the site selected to be recommended from the previous module. The recommendation service constraints are a set of constraints attached to some tourist sites. Constraints include visiting hours for the tourist sites for different days and different seasons, and the status of the site based on season, as some sites are open for a specific season only.
The goal of the optimization module is to achieve the best route for the tourist with optimal parameter values. An optimization algorithm needs an objective function for finding an optimal solution. Based on our input parameters and available data, we design our objective function for finding the best route for the traveler. There are five parameters extracted from the available data that are to be used in the objective function. The extracted parameters are distance, road congestion, bad weather conditions, user preference, and route popularity.

3.2.1. Objective Function for Route Optimization

First, consider two nodes i and j in a route, where i is the tourist’s current location and j is the tourist’s probable next location. The distance is the total number of kilometers that the tourist has to cover in order to travel from node i to node j. Road congestion is the density of traffic between the two nodes, i and j. Bad weather conditions are an occurrence of non-preferable travel weather conditions between nodes i and j. User preference is the user’s preference factor for the given link between nodes i and j. Route popularity is the rate at which the link between nodes i and j is visited by the other travelers. Note that there can be multiple links between the two nodes i and j, with each link having its own set of values for distance, road congestion, weather conditions, user preference, and route popularity (Figure 5).
The aim of the objective function is to find the route to the next destination with the minimum distance, minimum road congestion, minimum bad weather conditions, maximum user preference, and maximum route popularity. Hence, we will break our objective function into two parts: one minimization function and one maximization function. The minimization objective function is given in Equation (6), and the maximization objective function is given in Equation (7).
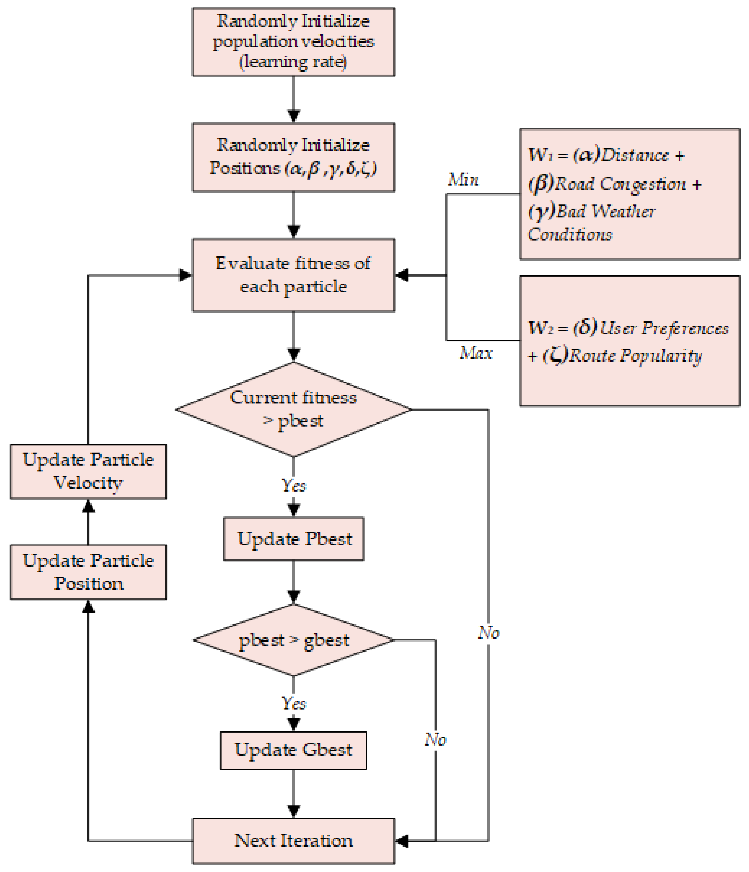
w 1 = α D i s t a n c e + β R o a d   C o n g e s t i o n + γ B a d   W e a t h e r   C o n d i t i o n
w 2 = δ U s e r   P r e f e r e n c e + ζ R o u t e   P o p u l a r i t y
Figure 6 shows the working flow of the PSO algorithm. In PSO, first, the population particles are generated; then, the velocities and positions are initialized for each particle. Next, the fitness of each particle is evaluated based on the current velocity and position. In the fitness evaluation, we use our minimization objective function and maximization objective function. Next, the current fitness of each particle is compared to its best fitness (pbest). If the particle’s current fitness is better than its best fitness, then the pbest is updated to the current fitness; otherwise, it moves to the next iteration. After updating the pbest, the particle’s pbest is compared with the global best fitness (gbest). If the particle’s pbest is better than the gbest, then the gbest is updated to the particle’s pbest; otherwise, it moves to the next iteration. The particle’s velocity and position are updated in each iteration to calculate the new fitness values.
In Equations (6) and (7), α , β , γ , δ and ζ are the weights associated with the traffic data parameters of distance, road congestion, bad weather conditions, user preference, and route popularity, respectively. The goal of the objective function in PSO is to minimize the weights of distance, road congestion, and bad weather conditions in Equation (6) and maximize the weights of user preference and route popularity in Equation (7). Our final objective function can be described as given below in Equation (8) (Figure 7):
w = M i n w 1 + M a x w 2

3.2.2. Efficacy of Route Parameters’ Selection

We have a total number of five route parameters: distance, road congestion, weather conditions, user preference, and route popularity. All of these parameters play a vital role in the selection of the route from a starting point to a destination. As shown in Figure 5 above, there can be multiple available routes from a source to a destination. Our goal as described in the objective function above is to find a route that maximizes the good route parameters, such as user preference and route popularity, and minimizes the bad route parameters, such as distance, road congestion, and bad weather conditions. Table 1 below elaborates each parameter’s optimization goal along with its effectiveness in route selection. We have described the usefulness of parameter selection in terms of saving travel time, avoiding any additional travel fatigue, safely traveling, and improving the travel experience. In route optimization, selecting a route with optimized distance, road congestion, and weather conditions can result in saving travel time for the tourist and giving more time for sightseeing. Also, the selection of routes with less road congestion and minimum bad weather conditions will save tourists from any additional travel fatigue. Avoiding the extreme weather conditions will also make traveling more safe. For example, in winter, there are routes that might have high snowfall, and thus are not recommended for safe travel. Adding the features of user preference and route popularity will allow tourists to visit top tourist sites along with the ability to get a customized travel experience. In Table 2, Yes/No refers to whether the selected parameter might provide the considered benefit in some cases or might not provide in other cases, depending on the scenarios.
There can be different scenarios of a route depending on the values of road congestion, weather conditions, route popularity, and user preferences. Table 3 below shows the classification of the data scenarios for better understanding the route optimization process. Each scenario class follows the parameters of road congestion, weather conditions, user preference, and route popularity, and is drawn based on set upper and lower threshold values that are derived from the collected data.

4. Data Set and Experimental Setup

In this section, we present the used data set details and experimental setup for our proposed recommendation system. In Section 4.1, we present the data set and data pre-processing details. In Section 4.2, we present the experimental setup for our system implementation.

4.1. Data Set and Data Preprocessing

The data collection phase is elaborated in Figure 8 below. The data set that is used is the tourism data of Jeju Island, which was collected between December 2016 and December 2017 [47]. A route in collected data might consist of multiple points in between; i.e., a complete route covers the whole trip of a smart vehicle for a day from source to destination with many possible stops in between as well.
The route data collected from the smart vehicles contains the routes visited by a vehicle, the number of vehicles per route—which is the number of vehicles starting from the same source and arriving at the same destination—and the number of vehicles met from point ‘Pi’ to point ‘Pj’ per day, month, and year.
Further, for point ‘Pi’ to point ‘Pj’ in the route, the traffic data, location data, weather data, and user preference are collected. Traffic data is the road congestion extracted on the basis of the number of vehicles met between the routes. The location contains the latitude and longitude between two points in the route. The weather conditions data have the temperature, wind, rain, sunshine, fog, and cloud data. User preference includes whether any traveler of the smart vehicle has marked some priority/must-visit places.
In our collected data, the minimum number of places covered by a vehicle per day is two, and the maximum number of places covered by a vehicle per day is eight. In pre-processing, we separate the data based on route size, i.e., two, three, four, five, six, seven, and eight (Figure 8).
Table 4 below shows the summary of route data. Route data contains the information of tourists traveling via different routes. The data contains the month, year, total number of vehicles collecting data each month, and total number of vehicles met in-route by the tourist vehicle. The vehicles met in-route can be redundant depending on their individual route.

4.2. Experimental Setup

The implementation and experimental setup is shown in Table 5 below.

5. Results Analysis

In this section, we present the results analysis of our proposed route recommendation mechanism based on PSO and ANNs. In Section 5.1, we present the initial recommendation accuracy of the recommendation module using ANNs. In Section 5.2, we present the route optimization results for the tourist site recommendation. In Section 5.3, we present the comparisons of the genetic algorithm (GA) for the optimization with PSO.
For prediction-based recommendations using ANNs, we have divided our dataset into two subsets: a training set and a testing set. We have taken 75% of the data as the training set and 25% of the data as the testing set. We have six inputs, six hidden layers, and one output in the applied ANN implementation.
In PSO implementation, we have used a total number of 17 particles in the search space. The search space position array for the PSO particles holds a combination array for α , β , γ , δ and ζ .

5.1. ANNs Prediction Accuracy Based on Route Size

In this sub-section, we present the performance results of site prediction on the tourist’s data. As mentioned in Section 4.1, in pre-processing, we separate our data based on route size.
As we have earlier discussed in Section 4.1, that dataset consists of multiple tourist trips spanning over a time period of one year. Each tourist trip can cover multiple locations each day; the number of tourist locations covered in a day during a tourist trip is referred to as the route size. We have route sizes ranging from two to eight. In our learning-based prediction model, if we give x number of tourist sites covered so far to the system as input along with other required input parameters, the system should be able to predict the most likely tourist site to be visited next.
In Figure 9, the results of the prediction accuracy for varying route sizes are shown. The prediction accuracy for a route size of two is around 68%, reaching up to more than 99% for a route size of eight. For smaller route sizes, the learning of the system becomes very limited. In contrast, when the input route size is high, the training phase is improved with more data, and the error rate is subsequently reduced.
The system is robust against large numbers of route sizes. Although our available data is up to the size of eight routes size only, for system performance insurance purposes, we have generated the large route sizes test data with the use of available data. The system ensures the accommodation of larger route sizes, and works efficiently for higher route sizes, too.
The comparisons of prediction accuracy for prediction algorithms as ANN, SVM, random forest (RF), and naive Bayes (NB) are shown in Figure 10. The results show the average prediction accuracy for multiple iterations of test data with route sizes of six, seven, and eight. It clearly shows in the results that ANN proves to be the best fit in the given problem scenarios, as it gives the maximum prediction accuracy.
The learning mechanism for prediction is also done based on seasons and special annual events, too. The tourist site results vary depending on the season and whether the given day is any special day of the year. An example of an event-based prediction and season-based prediction for site recommendation is given in Table 6. Since our dataset is of Jeju Island, in October, the Chisimni festival is held in the Seogwipo City of Jeju Island, and in March, the cherry blossom festival is held in Jeju Island. Hence, the recommendations to the tourists will be based on special events and season-based learnings.
The selected sites for recommendation, as a sample shown in Table 5, are cross-referenced with tourist opinions extracted using Naver and TripAdvisor. Naver is a South Korean online platform that is widely used in South Korea and has more records available. Figure 11 shows the mapping of recommended sites onto the tourists’ ranking obtained from Naver and Trip Advisor. There are five rankings: 0–1 (Terrible), 1–2 (Poor), 2–3 (Average), 3–4 (Good), and 4–5 (Excellent). We can observe that most of the recommended sites fall into the good and excellent categories of tourist rankings.

5.2. Tourist Site Recommendation with Route Optimization

In this sub-section, we evaluate the results of our proposed optimization technique for the route optimization of tourist site recommendations. The optimized system is compared with a non-optimized approach, where the tourist site and route is recommended based on the learnings from the prediction module only. We map the obtained results into the classes presented in Table 1 except for distance, which is directly represented in kilometers, for better understanding the difference between the optimized routes and non-optimized routes.
Figure 12 below shows the results for the road congestion level of the selected route to the recommended site. In road congestion, we have five levels—0, 1, 2, 3, and 4—representing very low traffic, low traffic, medium traffic, high traffic, and very high traffic, respectively. Each class of road congestion basically shows the traffic density level at the selected route. The proposed optimization algorithm aims to minimize the level of road congestion to save the tourist’s time and travel fatigue. In the figure, we can observe that the road congestion drops one to two levels with route optimization in comparison to the non-optimized route.
Figure 13 below shows the weather conditions comparisons, for the selected route to the recommended site, of optimized and non-optimized solutions. In weather conditions, we have five levels of 0, 1, 2, 3, and 4 representing very good weather conditions, good weather conditions, average weather conditions, bad weather conditions, and very bad weather conditions (Table 1). The optimized technique showed some improvement in the weather conditions as compared to the non-optimized approach, but the difference is not very high. Since the collected data is based on Jeju Island, which is a comparatively small island based on two cities only, the weather conditions can only be improved when the route has to be taken from one edge of the island to another. Regarding short routes, the weather conditions remain almost the same on alternative routes.
In Figure 14, we present comparisons between the optimized and non-optimized approaches for the total distance covered. The total distance refers to the sums of distances covered by a tourist over a whole day’s route, considering all the stops, depending on the route size. Our proposed optimization technique considers distance as one of the important factors, as it is directly proportional to the time taken. Hence, the proposed technique best optimizes the set of tourist sites to be recommended in a manner that takes the least overall time.
In Figure 15, we compare the route popularity levels among the optimized and non-optimized approaches. In the figure, we can observe that the non-optimized approach targets the highly popular routes most of the time, while the optimized approach lies at the medium popular route mostly. Since the optimal approach considers other factors such as minimizing the distance, road congestion, and bad weather conditions, it finds an optimal balance between the route popularity instead of targeting the highest popular route and failing at the minimization function. Similarly, regarding user preference, a behavior identical to the route popularity is observed. However, both route popularity and user preference can be given a forced high weightage in any such preferred scenarios, if required.
In order to keep an optimal balance between the maximization and minimization parts of the objective function, the maximization function for maximizing the route popularity and maximizing the user preference settles near average levels in order to perform best at minimizing the distance, minimizing the road congestion, and minimizing the bad weather conditions. The optimal balance between the weights of five optimization factors varied depending on the different input scenarios. Table 7 below shows most recurring set of weights ranges for the optimization factors.
Figure 16 shows the Pareto front for the optimization minimization and maximization functions. The Pareto front is an area where one parameter’s criteria cannot improve without worsening another parameter’s criteria. In many scenarios, the optimization algorithm has to make optimal tuning between minimization and maximization, as improving one can have an effect on the other. The red line in Figure 16 shows the Pareto frontier, which presents the set of the optimal solution points’ trade-off between minimization and maximization.

5.3. Scenarios Case Assumptions

In this section, we make assumed scenarios for the optimization parameter values and test their output for the proposed system.

5.3.1. Scenario 1

If a parameter value is at the same level (best or worst) on all the possible routes to the recommended site, R1, R2… Rn are the possible routes between two points Px and Py:
X ( R 1 ) = X ( R 2 ) = X ( R n )
where, X = { α , β , γ , δ , ζ } . If Equation (9) is true, then the parameter weightage for the X parameter behind X will be set as zero, i.e., { α = 0 , β = 0 , γ = 0 , δ = 0 , ζ = 0 } .
In order to test the given scenario, we take a starting point Px and a destination point Py from our dataset. We have taken a sample set of points (Px, Py) that have five possible routes from starting point Px to destination Py. We set the same values on all five routes for the parameters of road congestion and user preference. Now, in this scenario, the parameters of road congestion and user preference are set to 0 throughout, as they have the same values over all five routes. The route optimization decision is made based on the parameters of distance, weather conditions, and route popularity. In Figure 17, we can clearly observe from the results that route four is the most optimal route of the available five routes. For route four, we can find a clear balance among all three parameters of distance, route popularity, and weather conditions. Route one can be preferred over route four if the user chooses to settle at a considerably less popular route as a trade-off for slightly better distance and weather condition values. For route three, the weather conditions are bad, and also the route popularity is low. For route five, the distance is the smallest, but the route popularity and the weather conditions are at their lowest too among all the available routes.

5.3.2. Scenario 2

The second scenario is defined as whether the user has assigned a high weightage to any parameter: distance, weather conditions, road congestion, route popularity, or user-preferred route. We have assumed a high weightage for user preference to be between the given ranges as below.
0.4 X 1.0
where, X = { α , β , γ , δ , ζ } . The user can fix any parameters’ weightage as high between the given ranges of 0.4 to 1.0.
We have tested the available data by fixing each one of the parameter’s weightage to 0.5, one by one. In Table 8, we present the average weight adjustment results for scenarios where one of the parameters is fixed at a higher weightage. Once a parameter is fixed at a high weightage, the optimization process would make its best effort to find an optimal balance among the other available parameters. In Table 8, we can observe how the weights are fluctuating with each test scenario, but also result in finding a fair distribution among the remaining parameters.

5.4. Comparisons of GA vs. PSO

In this sub-section, we compare the optimization results of PSO with GA. In our implementation of GA, for holding the comparisons, we used the same system environment as used for PSO.
Both the algorithms gave same optimized route as output using the proposed objective function. The difference seen is in the performance levels of both the algorithms in terms of the total number of iterations performed and the total time taken for the optimization process. The total number of iterations is the number of turns that an algorithm takes to find the best positions for particles in the case of PSO and the best crossover and mutation rate in the case of the GA. As we can clearly observe in Figure 18a below, the average number of iterations taken by the GA is much higher in comparison to that of PSO. Similarly, since GA takes a larger number of iterations to find the optimal route, hence, it also takes more time for the optimization process, as shown in Figure 18b.

6. Comparative Analysis and Discussions

Tourist sites mostly are widely known; also, information and rankings can be found on online forums. Data found on online forums might not be all authentic; also, it’s a hectic job for the tourist to search for tourist sites, make a list of points to be covered in a day, and manage the time accordingly. Mostly, the tourists have to be dependent on the travel guides for a multi-point day trip. In our proposed system, we target building an on-the-spot recommendation system that continuously updates the recommendations as the tourist’s location changes based on the tourist’s current data and past tourism data that is fed to the system. The goal of the proposed work is to make tourism flexible and easy, with point-to-point site recommendations and route optimization.
In this work, we have presented a mechanism for predicting a tourist’s probable next location and provided an optimal route recommendation to the site. Previously, many works have focused on site recommendation and route recommendation, but the optimal route to the next destination, considering all involved factors, has not been given much attention. Table 9 below gives a comparison between previously proposed recommendation systems and our proposed recommendation system. Most of the related works for route recommendation focus more on the parameters such as user preference and distance, while very few studies have focused on approaches based on route popularity and weather conditions and visiting time constraints. To the best of our knowledge, our proposed system is the first of its kind in considering all six input parameters of user preference, distance, route congestion, route/site popularity, weather conditions, and visiting time constraints.
Regarding the comparisons above, it can be clearly seen that one study [55] considered just one parameter of preference. The combination of two parameters of preference and route/site popularity is covered by two studies: [53] and [56]. The combination of two parameters of preference and distance is covered by four studies: [48], [50], [52], and [58]; whereas the study in [49] adds a third parameter of route/site popularity, the study in [51] adds a third parameter of weather conditions, and the study in [54] considers a third parameter of road congestion. The study in [57] considers the parameters of preference and visiting time constraints. In total, out of the six optimization factors, only three studies consider a combination of the three optimization factors, which is the maximum number considered factors in the above comparisons, excluding our proposed system. The optimization factors make a clear impact on the optimization outcome, as the results are derived in accordance to the considered factors in the optimization process. For example, if weather conditions are not considered, the system might suggest a place that is under the effect of heavy snowfall or heavy rain, which might make the experience miserable for the tourist. Similarly, not considering road congestion might waste many hours of the tourist on traffic jammed roads. Visiting time constraints allow the recommendations be made in accordance to the opening hours and working days of the tourist spots and facilities. Distance, road congestions, and weather conditions factors make an effort to save a tourist’s time and avoid travel fatigue. Preference and route popularity are applied to improve the tourist’s experience based on personal priorities and popular feedback. Hence, each optimization factor has its own significance, and the outcome of the recommended route can be hugely affected by the factors that an optimization algorithm takes into consideration during the processing phase. Therefore, we can conclude from above comparisons that our proposed system makes its best effort to cover all the possible scenarios and save the traveler from any bad experience.

7. Conclusions

A sustainable tourist experience is one that can cope with the continuously changing travel conditions. The rise of the tourism industry has shifted the research focus on tourism-based recommendation systems. Many efforts have been done in the provision of better prediction and recommendation systems for tourists in the last decade. Tourist attraction prediction and optimal route recommendation is a tricky problem, as many factors get involved in the finding of an optimal route. These factors also keep on changing depending on different tourists and location scenarios.
In this work, we have made an attempt to address two of the main factors of travel as sightseeing and route selection for traveling to the tourist site. We propose a recommendation system based on a next-tourist attraction prediction module and route optimization module. We also pay profound attention to listing most of the possible factors involved in route optimization. A popular sight alone out of context cannot be recommended, as it is not necessary that a sight that is popular in March is also popular in August, since many of the tourist sites in the world have seasonal and timeline dependencies. Hence, the recommendable tourist sites keep changing throughout the year. In the recommendation process, based on past tourists’ data using the learned model, a recommendation is made for the most likely site to be visited for the tourist. The recommendations are made in accordance to the special events in a year, weekends, and popular tourist spots with respect to the seasons. In the prediction module, we use ANNs. In the optimization module, we use PSO to find the optimal route for a given set of input scenarios. In our route optimization, we have five main factors under consideration: distance, road congestion, bad weather conditions, route popularity, and user preference. Our optimization aims to minimize the weights for distance, road congestion, and bad weather conditions as a tourist would want to save time on routes and spend more time at the destination and enjoy the views at the tourist site instead. In results analysis, we have compared the performance of the optimized and non-optimized approaches. We have also compared the performance results of our chosen PSO algorithm with GA optimization technique. The results analysis and performance comparisons demonstrate that our proposed system is ideal, as it takes into account most of the crucial factors between the two links of a route, putting forward the best effort for an optimal route recommendation.
Our main contribution in this work can be summarized as a context-based recommendation system and a best effort route optimization. The limitations of the system can be cases where we do not have enough data to feed to the system. In the future, we aim to continue the problem and explore better solutions regarding data limitations.

Author Contributions

Data curation, S.M.; Formal analysis, S.M.; Funding acquisition, D.H.K.; Investigation, S.M.; Methodology, S.M.; Resources, D.H.K.; Software, S.M.; Supervision, D.H.K.; Validation, S.M.; Visualization, S.M.; Writing—original draft, S.M.; Writing—review & editing, D.H.K. and S.M.

Funding

This research was supported by Energy Cloud R&D Program through the National Research Foundation of Korea (NRF) funded by the Ministry of Science, ICT (2019M3F2A1073387), and this research was supported by Institute for Information & communications Technology Planning & Evaluation (IITP) grant funded by the Korea government (MSIT) (No. 2018-0-01456, AutoMaTa: Autonomous Management framework based on artificial intelligent Technology for adaptive and disposable IoT), and this research was supported by the MSIT (Ministry of Science and ICT), Korea, under the ITRC (Information Technology Research Center) support program (IITP-2019-2014-1-00743) supervised by the IITP (Institute for Information & communications Technology Planning & Evaluation).

Acknowledgments

This research was supported by Energy Cloud R&D Program through the National Research Foundation of Korea (NRF) funded by the Ministry of Science, ICT (2019M3F2A1073387), and this research was supported by Institute for Information & communications Technology Planning & Evaluation (IITP) grant funded by the Korea government(MSIT) (No. 2018-0-01456, AutoMaTa: Autonomous Management framework based on artificial intelligent Technology for adaptive and disposable IoT), and this research was supported by the MSIT (Ministry of Science and ICT), Korea, under the ITRC (Information Technology Research Center) support program (IITP-2019-2014-1-00743) supervised by the IITP (Institute for Information & communications Technology Planning & Evaluation). Any correspondence related to this paper should be addressed to Dohyeun Kim.

Conflicts of Interest

The authors declare no conflict of interest.

References

  1. World Travel & Tourism Council. Available online: https://www.wttc.org/economic-impact/ (accessed on 20 March 2019).
  2. Deguchi, Y.; Kuroda, K.; Shouji, M.; Kawabe, T. HEV charge/discharge control system based on navigation information. In Convergence International Congress & Exposition on Transportation Electronics; Convergence Transportation Electronics Association: Detroit, MI, USA, 2004. [Google Scholar]
  3. Simmons, R.; Browning, B.; Zhang, Y.; Sadekar, V. Learning to predict driver route and destination intent. In Proceedings of the 2006 IEEE Intelligent Transportation Systems Conference, Toronto, ON, Canada, 17–20 September 2006; pp. 127–132. [Google Scholar]
  4. Xue, A.Y.; Zhang, R.; Zheng, Y.; Xie, X.; Huang, J.; Xu, Z. Destination prediction by sub-trajectory synthesis and privacy protection against such prediction. In Proceedings of the 2013 IEEE 29th International Conference on Data Engineering (ICDE), Brisbane, Australia, 8–11 April 2013; pp. 254–265. [Google Scholar]
  5. Chen, L.; Lv, M.; Chen, G. A system for destination and future route prediction based on trajectory mining. Pervasive Mob. Comput. 2010, 6, 657–676. [Google Scholar] [CrossRef]
  6. Froehlich, J.; Krumm, J. Route Prediction from Trip Observations; SAE Technical Paper; SAE International: Warrendale, PA, USA, 2008. [Google Scholar]
  7. Manasseh, C.; Sengupta, R. Predicting driver destination using machine learning techniques. In Proceedings of the 16th International IEEE Conference on Intelligent Transportation Systems, Hague, The Netherlands, 6–9 October 2013; pp. 142–147. [Google Scholar]
  8. Song, C.; Qu, Z.; Blumm, N.; Barabási, A.-L. Limits of predictability in human mobility. Science 2010, 327, 1018–1021. [Google Scholar] [CrossRef] [PubMed]
  9. Lassoued, Y.; Monteil, J.; Gu, Y.; Russo, G.; Shorten, R.; Mevissen, M. Hidden Markov model for route and destination prediction. In Proceedings of the IEEE International Conference on Intelligent Transportation Systems, Yokohama, Japan, 16–19 October 2017. [Google Scholar]
  10. Krumm, J.A. Markov Model for Driver Turn Prediction; SAE Technical Paper; SAE International: Warrendale, PA, USA, 2008. [Google Scholar]
  11. Available online: http://congress.aks.ac.kr/korean/files/2_1358493328.pdf (accessed on 20 March 2019).
  12. Available online: https://edition.cnn.com/travel/article/worlds-busiest-flight-routes/index.html (accessed on 20 March 2019).
  13. Krumm, J.; Gruen, R.; Delling, D. From destination prediction to route prediction. J. Locat. Based Serv. 2013, 7, 98–120. [Google Scholar] [CrossRef]
  14. Alivand, M.; Hochmair, H.; Srinivasan, S. Analyzing how travelers choose scenic routes using route choice models. Comput. Environ. Urban Syst. 2015, 50, 41–52. [Google Scholar] [CrossRef]
  15. Zheng, W.; Huang, W.; Li, Y. Understanding the tourist mobility using GPS: Where is the next place? Tour. Manag. 2017, 59, 267–280. [Google Scholar] [CrossRef]
  16. Sudhanva, G.M.; Kishore, S.; Dixit, S. Personalized dynamic route prediction using machine learning: A review. In Proceedings of the 2017 International Conference of Electronics, Communication and Aerospace Technology, Coimbatore, India, 20–22 April 2017. Volume 1. [Google Scholar]
  17. Xu, Y.; Tao, H.; Ying, L. A travel route recommendation algorithm with personal preference. In Proceedings of the 2016 12th International Conference on Natural Computation, Fuzzy Systems and Knowledge Discovery, Changsha, China, 13–15 April 2016. [Google Scholar]
  18. Wolfgang, W.; Hefele, A.; Herzog, D. Recommending a sequence of interesting places for tourist trips. Inf. Technol. Tour. 2017, 17, 31–54. [Google Scholar]
  19. Sun, X.; Huang, Z.; Peng, X.; Chen, Y.; Liu, Y. Building a model-based personalised recommendation approach for tourist attractions from geotagged social media data. Int. J. Digit. Earth 2018, 661–687. [Google Scholar] [CrossRef]
  20. Cao, L.; Tao, J.; Chen, B. Implementation of Personalized Scenic Spots Route Recommendation System. In Proceedings of the 2018 13th International Conference on Computer Science & Education, Colombo, Sri Lanka, 8–11 August 2018. [Google Scholar]
  21. Chen, X.; Zhou, L. Design and implementation of an intelligent system for tourist routes recommendation based on Hadoop. In Proceedings of the 2015 6th IEEE International Conference on Software Engineering and Service Science, Beijing, China, 18–20 October 2015. [Google Scholar]
  22. Pan, Q.; Wang, X. Independent travel recommendation algorithm based on analytical hierarchy process and simulated annealing for professional tourist. Appl. Intell. 2018, 48, 1565–1581. [Google Scholar] [CrossRef]
  23. Shen, Y.; Ligang, Z.; Jing, F. Analysis and visualization for hot spot based route recommendation using short-dated taxi GPS traces. Information 2015, 6, 134–151. [Google Scholar] [CrossRef]
  24. Morzy, M. Mining frequent trajectories of moving objects for location prediction. In Proceedings of the 5th International Conference on Machine Learning and Data Mining in Pattern Recognition, Leipzig, Germany, 12–16 July 2007; Springer: Heidelberg, Germany, 2007; pp. 667–680. [Google Scholar]
  25. Ying, J.C.; Lee, W.C.; Weng, T.C.; Tseng, S. Semantic trajectory mining for location prediction. In Proceedings of the 19th ACM SIGSPATIAL International Conference on Advances in Geographic Information Systems, Chicago, IL, USA, 13–17 January 2011; ACM Press: New York, NY, USA, 2011; pp. 34–43. [Google Scholar]
  26. Qiao, S.J.; Jin, K.; Han, N.; Tang, C.J. Trajectory prediction algorithm based on Gaussian mixture model. J. Softw. 2015, 26, 21–32. [Google Scholar]
  27. Qiao, S.; Shen, D.; Wang, X. A self-adaptive parameter selection trajectory prediction approach via hidden Markov model. IEEE Trans. Intell. Trans. Syst. 2014, 16, 284–296. [Google Scholar] [CrossRef]
  28. Asahara, A.; Sato, A.; Maruyama, K.; Seto, K. Pedestrian-movement prediction based on mixed Markov-chain model. In Proceedings of the 19th ACM SIGSPATIAL nternational Conference on Advances in Geographic Information Systems, Chicago, IL, USA, 1–5 January 2011; pp. 25–33. [Google Scholar]
  29. Wangao, L.; Zhao, X.; Sun, D. Prediction of trajectory based on modified Bayesian inference. J. Comput. Appl. 2013, 33, 1960–1963. [Google Scholar]
  30. Kostov, V.; Ozawa, J.; Yoshioka, M.; Kudoh, T. Travel destination prediction using frequent crossing pattern from driving history. In Proceedings of the 2005 IEEE Intelligent Transportation Systems, Vienna, Austria, 13–16 September 2005. [Google Scholar]
  31. Neto, F.; Nobre, F.D.; Baptista, C.d.; Campelo, C.E.C. Combining Markov model and prediction by partial matching compression technique for route and destination prediction. Knowl.-Based Syst. 2018, 154, 81–92. [Google Scholar] [CrossRef]
  32. Alvarez-Garcia, J.A.; Ortega, J.A.; Gonzalez-Abril, L.; Velasco, F. Trip destination prediction based on past GPS log using a Hidden Markov Mode. Expert Syst. Appl. 2010, 37, 8166–8171. [Google Scholar] [CrossRef]
  33. Ye, N.; Wang, Q.Z.; Malekian, R.; Zhang, Y.Y.; Wang, R.C. A method of vehicle route prediction based on social network analysis. J. Sens. 2015, 2015. [Google Scholar] [CrossRef]
  34. Zhang, X.; Zhao, Z.; Zheng, Y.; Li, J. Prediction of Taxi Destinations Using a Novel Data Embedding Method and Ensemble Learning. IEEE Trans. Intell. Trans. Syst. 2019, 1–11. [Google Scholar] [CrossRef]
  35. Wang, S.; Tao, F.; Shi, Y.; Wen, H. Optimization of vehicle routing problem with time windows for cold chain logistics based on carbon tax. Sustainability 2017, 9, 694. [Google Scholar] [CrossRef]
  36. Mou, N.; Liu, C.; Zhang, L.; Fu, X.; Xie, Y.; Li, Y.; Peng, P. Spatial Pattern and Regional Relevance Analysis of the Maritime Silk Road Shipping Network. Sustainability 2018, 10, 977. [Google Scholar] [CrossRef]
  37. Borràs, J.; Moreno, A.; Valls, A. Intelligent tourism recommender systems: A survey. Expert Syst. Appl. 2014, 41, 7370–7389. [Google Scholar] [CrossRef]
  38. Gavalas, D.; Konstantopoulos, C.; Mastakas, K.; Pantziou, G. A survey on algorithmic approaches for solving tourist trip design problems. J. Heuristics 2014, 20, 291–328. [Google Scholar] [CrossRef]
  39. Lim, K.H.; Chan, J.; Karunasekera, S.; Leckie, C. Tour recommendation and trip planning using location-based social media: A survey. Knowl. Inf. Syst. 2018. [Google Scholar] [CrossRef]
  40. McCulloch, W.; Walter, P. A Logical Calculus of Ideas Immanent in Nervous Activity. Bull. Math. Biophys. 1943, 5, 115–133. [Google Scholar] [CrossRef]
  41. Minsky, M.; Papert, S. Perceptrons: An Introduction to Computational Geometry; MIT Press: Cambridge, MA, USA, 1969. [Google Scholar]
  42. Artificial Neuron Output. Available online: https://en.wikipedia.org/wiki/Artificial_neuron (accessed on 4 May 2018).
  43. Hyperbolic Function. Available online: https://en.wikipedia.org/wiki/Hyperbolic_function (accessed on 4 May 2018).
  44. Softmax Function. Available online: https://en.wikipedia.org/wiki/Softmax_function (accessed on 4 May 2018).
  45. Kennedy, J.; Eberhart, R. Particle Swarm Optimization. In Proceedings of the IEEE International Conference on Neural Networks, Perth, Australia, 27 November–1 December 1995; pp. 1942–1948. [Google Scholar]
  46. Poli, R.; Kennedy, J.; Blackwell, T. Particle swarm optimization. Swarm Intell. 2007, 1, 33–57. [Google Scholar] [CrossRef]
  47. Open Data Portal. Available online: https://www.data.go.kr/main.do?lang=en (accessed on 30 June 2018).
  48. Ashokkumar, P.; Arunkumar, N.; Don, S. Intelligent optimal route recommendation among heterogeneous objects with keywords. Comput. Electr. Eng. 2018, 68, 526–535. [Google Scholar]
  49. Jiang, B.; Du, X. Personalized travel route recommendation with skyline query. In Proceedings of the 2018 IEEE 9th International Conference on Dependable Systems, Services and Technologies, Kyiv, Ukraine, 24–27 May 2018; pp. 549–554. [Google Scholar]
  50. Kurashima, T.; Iwata, T.; Irie, G.; Fujimura, K. Travel route recommendation using geotagged photos. Knowl. Inf. Syst. 2013, 37, 37–60. [Google Scholar] [CrossRef]
  51. Hang, L.; Kang, S.H.; Jin, W.; Kim, D.H. Design and Implementation of an Optimal Travel Route Recommender System on Big Data for Tourists in Jeju. Processes 2018, 6, 133. [Google Scholar] [CrossRef]
  52. Dai, J.; Yang, B.; Guo, C.; Ding, Z. Personalized route recommendation using big trajectory data. In Proceedings of the 2015 IEEE 31st International Conference on Data Engineering, Seoul, Korea, 13–17 April 2015; pp. 543–554. [Google Scholar]
  53. Su, H.; Zheng, K.; Huang, J.; Jeung, H.; Chen, L.; Zhou, X. Crowdplanner: A crowd-based route recommendation system. In Proceedings of the 2014 IEEE 30th International Conference on Data Engineering, Chicago, IL, USA, 31 March–4 April 2014; pp. 1144–1155. [Google Scholar]
  54. Liu, L.; Xu, J.; Liao, S.S.; Chen, H. A real-time personalized route recommendation system for self-drive tourists based on vehicle to vehicle communication. Expert Syst. Appl. 2014, 41, 3409–3417. [Google Scholar] [CrossRef]
  55. Wen, Y.T.; Yeo, J.; Peng, W.C.; Hwang, S.W. Efficient Keyword-Aware Representative Travel Route Recommendation. IEEE Trans. Knowl. Data Eng. 2017, 29, 1639–1652. [Google Scholar] [CrossRef]
  56. Tsai, C.Y.; Lai, B.H. A location-item-time sequential pattern mining algorithm for route recommendation. Knowl.-Based Syst. 2015, 73, 97–110. [Google Scholar] [CrossRef]
  57. Zhu, X.; Hao, R.; Chi, H.; Du, X. Fineroute: Personalized and time-aware route recommendation based on check-ins. IEEE Trans. Veh. Technol. 2017, 66, 10461–10469. [Google Scholar] [CrossRef]
  58. Cui, G.; Luo, J.; Wang, X. Personalized travel route recommendation using collaborative filtering based on GPS trajectories. Int. J. Digit. Earth 2018, 11, 284–307. [Google Scholar] [CrossRef]
Figure 1. Top Ten Busiest Air Routes of 2017 [12].
Figure 1. Top Ten Busiest Air Routes of 2017 [12].
Sustainability 11 03357 g001
Figure 2. Traveler’s Route Prediction and Optimization Model.
Figure 2. Traveler’s Route Prediction and Optimization Model.
Sustainability 11 03357 g002
Figure 3. Prediction-Based Tourist Site Recommendation Module Using Artificial Neural Networks (ANNs) Based on Tourist Data.
Figure 3. Prediction-Based Tourist Site Recommendation Module Using Artificial Neural Networks (ANNs) Based on Tourist Data.
Sustainability 11 03357 g003
Figure 4. Route Optimization Module Using Particle Swarm Optimization (PSO) Based on Route Data.
Figure 4. Route Optimization Module Using Particle Swarm Optimization (PSO) Based on Route Data.
Sustainability 11 03357 g004
Figure 5. Graphical Representation of Links between Two Nodes.
Figure 5. Graphical Representation of Links between Two Nodes.
Sustainability 11 03357 g005
Figure 6. Flow Chart for Route Optimization using PSO.
Figure 6. Flow Chart for Route Optimization using PSO.
Sustainability 11 03357 g006
Figure 7. Objective Function Formulization for Route Optimization.
Figure 7. Objective Function Formulization for Route Optimization.
Sustainability 11 03357 g007
Figure 8. Data Collection and Pre-Process Phase.
Figure 8. Data Collection and Pre-Process Phase.
Sustainability 11 03357 g008
Figure 9. Site Prediction Accuracy Based on Test Data with Varying Route Sizes.
Figure 9. Site Prediction Accuracy Based on Test Data with Varying Route Sizes.
Sustainability 11 03357 g009
Figure 10. Prediction Algorithms’ Comparisons for the Tourist Site Prediction.
Figure 10. Prediction Algorithms’ Comparisons for the Tourist Site Prediction.
Sustainability 11 03357 g010
Figure 11. Recommended Tourist Site’s Reputation-Based Tourist Ranking.
Figure 11. Recommended Tourist Site’s Reputation-Based Tourist Ranking.
Sustainability 11 03357 g011
Figure 12. Road Congestion Comparisons for Optimized Routes and Non-Optimized Routes.
Figure 12. Road Congestion Comparisons for Optimized Routes and Non-Optimized Routes.
Sustainability 11 03357 g012
Figure 13. Weather Conditions’ Comparisons for Optimized Routes and Non-Optimized Routes.
Figure 13. Weather Conditions’ Comparisons for Optimized Routes and Non-Optimized Routes.
Sustainability 11 03357 g013
Figure 14. Total Distance Covered Comparisons for Optimized and Non-Optimized Techniques.
Figure 14. Total Distance Covered Comparisons for Optimized and Non-Optimized Techniques.
Sustainability 11 03357 g014
Figure 15. Route Popularity Comparisons for Optimized and Non-Optimized Techniques.
Figure 15. Route Popularity Comparisons for Optimized and Non-Optimized Techniques.
Sustainability 11 03357 g015
Figure 16. Trade-Off Comparisons between Minimization and Maximization Objective Function.
Figure 16. Trade-Off Comparisons between Minimization and Maximization Objective Function.
Sustainability 11 03357 g016
Figure 17. Optimization Parameters’ Weight Adjustments.
Figure 17. Optimization Parameters’ Weight Adjustments.
Sustainability 11 03357 g017
Figure 18. Comparison between PSO-Based Optimization and Genetic Algorithm (GA)-Based Optimization Techniques: (a) Average Number of Iterations Taken for Route Optimization; (b) Average Time Taken in Seconds for Route Optimization.
Figure 18. Comparison between PSO-Based Optimization and Genetic Algorithm (GA)-Based Optimization Techniques: (a) Average Number of Iterations Taken for Route Optimization; (b) Average Time Taken in Seconds for Route Optimization.
Sustainability 11 03357 g018
Table 1. Summary of Related Works.
Table 1. Summary of Related Works.
System ModelGoalData Used
Probabilistic model [14]Route predictionPast routes
Path-size logit (PSL) [15]Scenic route selectionGeographical scenery data
Tourist mobility based model [16]Next location recommendationPast movements of visitors
Personalized route recommendation (PRR) [17]Route prediction Road congestion, user preference
Data mining based on Dijkstra [18] Route recommendation based on users’ interest pointUsers’ preference data
Support Vector Machine (SVM) and Gradient Boosting Regression Tree (GBRT) [19]
Hadoop model [21]
Personalized route recommendationPast routes, user preference
0-1 knapsack problem and Simulated Annealing (SA) [22]Independent travel route recommendationRoute and destination geographic data
Density-Based Spatial Clustering of Applications with Noise (DBSCAN) [23]Route recommendation based on hot spotsHot spots route data
PrefixSpan and Frequent Pattern (FP)-tree [24]Vehicle’s mobility pattern extractionVehicle’s past mobility data
Semantic and spatial location based model [25]Forecast next point in tripTrajectory data
Gaussian mixture model [26]Route predictionTrajectory data
Hidden Markov model (HMM) [27,28,31,32]Route predictionTrajectory data
Bayesian inference model [29]Route prediction with limited route historyRoute history
FP-growth algorithm [30]Mobility pattern prediction for traveling assistancePersonal mobility data
Social networks analysis-based model [33]Vehicle route predictionRoute history
Support Vector Regression (SVR) and deep learning [34]Taxi destination predictionRoute history
Table 2. Route Parameter’s Goal and Efficacy.
Table 2. Route Parameter’s Goal and Efficacy.
ParametersGoalEfficacy
Save TimeAvoid Extra Travel FatigueSafe TravelImproved Travel Experience
DistanceMinYesYesYes/NoYes
Road CongestionMinYesYesYesYes
Bad Weather ConditionsMinYesYesYesYes
User Preference MaxYes/NoYes/NoYes/NoYes
Route PopularityMaxYes/NoYes/NoYes/NoYes
Table 3. Route Parameter Scenarios.
Table 3. Route Parameter Scenarios.
ParametersScenarios
Road CongestionVery High Traffic
High Traffic
Medium Traffic
Low Traffic
Very Low Traffic
Weather ConditionsFog/Heavy Rain/Heavy Snow
Rain/Little Snow
Overcast
Partly Cloudy
Sunny/Clear
User Preference Highly Preferred
Medium Preferred
Not Preferred
Route PopularityHighly Popular
Average Popular
Not Popular
Table 4. Route Data Summary.
Table 4. Route Data Summary.
MonthTotal Routes VisitedTotal VehiclesConnected Vehicles Met In-Route
Dec-1653139153
Jan-1751208229
Feb-1773239275
Mar-1763288314
Apr-1782384425
May-1771333394
Jun-1758016011975
Jul-17149241405949
Aug-17555014,66238,903
Sep-17846325,921104,880
Oct-17978231,076125,831
Nov-17739824,239100,837
Dec-1728897661180,784
Table 5. Implementation and Experimental Environment.
Table 5. Implementation and Experimental Environment.
System ComponentValue
Operating System 64-bit Windows (10.0.17134 Build 17134, Microsoft, Redmond, WA, USA)
CPUIntel ® Core ™ i5-4570 CPU at 3.20 GHz (Santa Clara, CA, USA)
Primary Memory8 GB (DDR3, Samsung)
PlatformVisual Studio 2017 (Microsoft, Redmond, WA, USA)
Programming Language C #
Table 6. Event-Based Prediction and Season-Based Prediction for Site Recommendation.
Table 6. Event-Based Prediction and Season-Based Prediction for Site Recommendation.
MonthSelected Tourist Sites for RecommendationSignificance
OctoberChilsimni Food Specialized Street Seogwipo Chilsimni Festival
Seogwipo Jaguri Park
MarchJeju Sports ComplexCherry Blossom Season Festival
Downtown Seogwipo
Table 7. Optimal Balance for Optimization Factors.
Table 7. Optimal Balance for Optimization Factors.
Optimization ParametersOptimal Weights
α (Distance)[0.235–0.255]
β (Road Congestion)[0.205–0.225]
γ (Bad Weather Conditions)[0.195–0.215]
δ (User Preference)[0.185–0.215]
ζ (Route Popularity)[0.155–0.185]]
Table 8. Average Parameter Optimization Weightage Adjustments for Scenario 2.
Table 8. Average Parameter Optimization Weightage Adjustments for Scenario 2.
Fixed Weightage DistanceRoad CongestionWeather ConditionsRoute PopularityUser Preference
Distance0.50.1410.1240.1150.12
Road Congestion0.1580.50.1240.1080.11
Weather Conditions0.1410.1390.50.1070.113
Route Popularity0.1550.1350.1130.50.097
User Preference0.1510.1330.1160.10.5
Table 9. Comparative Analysis of Optimization Factors of Proposed System with the Related Systems.
Table 9. Comparative Analysis of Optimization Factors of Proposed System with the Related Systems.
WorkPreferenceDistanceRoad CongestionRoute/Site PopularityWeather ConditionsVisiting Time Constraints
[48]
[49]
[50]
[51]
[52]
[53]
[54]
[55]
[56]
[57]
[58]
Proposed System

Share and Cite

MDPI and ACS Style

Malik, S.; Kim, D. Optimal Travel Route Recommendation Mechanism Based on Neural Networks and Particle Swarm Optimization for Efficient Tourism Using Tourist Vehicular Data. Sustainability 2019, 11, 3357. https://doi.org/10.3390/su11123357

AMA Style

Malik S, Kim D. Optimal Travel Route Recommendation Mechanism Based on Neural Networks and Particle Swarm Optimization for Efficient Tourism Using Tourist Vehicular Data. Sustainability. 2019; 11(12):3357. https://doi.org/10.3390/su11123357

Chicago/Turabian Style

Malik, Sehrish, and DoHyeun Kim. 2019. "Optimal Travel Route Recommendation Mechanism Based on Neural Networks and Particle Swarm Optimization for Efficient Tourism Using Tourist Vehicular Data" Sustainability 11, no. 12: 3357. https://doi.org/10.3390/su11123357

APA Style

Malik, S., & Kim, D. (2019). Optimal Travel Route Recommendation Mechanism Based on Neural Networks and Particle Swarm Optimization for Efficient Tourism Using Tourist Vehicular Data. Sustainability, 11(12), 3357. https://doi.org/10.3390/su11123357

Note that from the first issue of 2016, this journal uses article numbers instead of page numbers. See further details here.

Article Metrics

Back to TopTop