You are currently viewing a new version of our website. To view the old version click .
Sustainability
  • Article
  • Open Access

24 May 2019

Research on Developers’ Green Procurement Behavior Based on the Theory of Planned Behavior

,
,
and
1
School of Civil Engineering, Northeast Forestry University, Harbin 150040, China
2
School of Management, Harbin Institute of Technology, Harbin 150001, China
3
Guangdong Huiqing Expressway Co., Ltd., Guangzhou 510900, China
*
Author to whom correspondence should be addressed.
This article belongs to the Special Issue Sustainability in Civil Engineering: from Sustainable Materials to Sustainable Structures

Abstract

In recent years, environmental problems in the construction industry have become increasingly prominent and need to be improved. The production and use of building materials remain one of the main causes of various eco-environmental problems in the construction industry. Compared with traditional building materials, green building materials are environmentally friendly and safer to the human body. Therefore, the promotion of green building materials in the construction industry can handle the eco-environmental problems of the industry to a great extent, and promote the green and low-carbon development of the industry. As the main buyer of building materials products, developers shoulder the responsibility of promoting the development of green building materials. The research on the green purchasing behavior of developers is conductive to winning a good reputation for developers and promoting the sustainable development of the construction industry. However, few scholars have focused on the in-depth research on the impact of developers’ green procurement behavior. Based on the theory of planned behavior, this study analyzes the problem of the developers’ green procurement using the structural equation model in the way of the questionnaire. The results showed that subjective norms and perceived behavior control factors exerted a significant influence on developers’ green procurement (GP) behavior attitude. The subjective norm, perceived behavior control, and other factors indirectly affected developers’ GP behavior through behavior intention. The influence mechanism of perceptual behavior control on developers’ GP behavior is more complicated, and the degree of influence is the greatest among the three kinds of factors. According to the research results, this paper puts forward some suggestions to promote developers to actively implement GP behavior. The results help to promote the GP behavior of developers and promote the planning development of green buildings. In addition, on the basis of a quantitative theoretical model, this paper finds out the key factors that influence the behavior of GP from the point of view of developers, enriches the theory and method of GP research, as well as complements the related literature of GP research. Future research will explore GP behavior from the perspective of other stakeholders and from the developers’ internal level.

1. Introduction

The construction industry is one of the main causes of resource crisis, energy shortage and environment deterioration [1]. According to the data released by the United Nations Environment Agency for Sustainable Architecture and Climate Promotion, building energy consumption globally accounts for 40% of total energy consumption, with residential and public buildings consuming 60% of the world’s electricity [2]. In the United States, approximately 18% of greenhouse gas emissions and 21% of carbon dioxide emissions come from the real estate industry [3]. In Europe, the operating energy consumption of residential buildings accounts for nearly 40% of the total energy consumption of the whole society [4]. China, as the representative of the Asian developing countries, confronts more prominent eco-environmental problems in the construction industry [5]. According to estimates [4], 60 per cent of global carbon emissions growth in the real estate sector comes from the real estate sector in developing countries in the Asian region. Therefore, especially in developing countries with high population density and high activity in construction industry, the ecological problems of the construction industry need to be greatly improved.
The environmental problems in the construction industry are caused by the production and use of building materials to a large extent, which are mainly in the following aspects. First, the building materials production energy consumption is high and the resource consumption is large. In the broad sense, building energy consumption and resource consumption account for a large proportion. Based on estimates, building material production energy consumption accounted for 33% of the broad sense of building energy consumption. Second, building materials with poor environmental performance lead to high energy consumption and high resource consumption. According to Zhu et al. [6], due to the environmental performance of exterior wall insulation and other materials, the energy consumption of residential housing heating in winter in Beijing is 50% higher than that in the same climate cities in western countries. Third, building materials are the main cause of air pollution and indoor environment pollution in the construction industry. In accordance with the statistics [7], the total emissions from the building materials industry in 2013 occupy 18% of the country’s total industrial emissions. In addition, gases and dust emitted from building materials in the use and waste phases will also cause serious indoor and outdoor environmental pollution and endanger human health. Compared with the traditional building materials, green building materials are environmentally friendly and beneficial to the human body [8]. As a result, the application of green building materials can solve the environmental problems of the construction industry to a great extent, as well as promote the green and low carbon development of the construction industry [9]. According to Balaras et al. [10], the use of green wall materials and energy-efficient windows can save 33–60% and 14–20% of the energy consumption of residential buildings in Europe, respectively. In addition, based on the research by Galante and Pasetti [11], if the existing residential buildings in the United States are modified with energy-saving wall materials, the annual operating energy consumption will be reduced by 24.8%. Therefore, it is of great importance to promote the production and application of green building materials.
Green procurement (GP) can bring many benefits to construction projects. For example, the procurement of low energy, high performance, high durability and local building materials can effectively reduce the energy consumption of building materials in the life cycle, efficiently saving natural resources. Procurement of biodegradable building materials with less waste from the production process can reduce environmental pollution [7]. In the process of green procurement, life cycle environmental impact assessment technology is employed to evaluate green building material products. The selection and use of LCA can effectively reduce waste and pollution caused by materials, and reduce the production and use of harmful materials. The use of recyclable materials is promoted [12,13]. Zsidisin and Siferd [14] believe that through green procurement, enterprises can establish recycling channels for materials, from the production, use, disposal of waste materials, to recycling of building materials. This channel can effectively realize the recycling of materials and improve the utilization of resources. Shen et al. [15] conducted on-the-spot research on real estate enterprises in China, finding that the implementation of green procurement can effectively achieve product differentiation, attract consumers, and thus add value to the project. Through investigating the construction industry in the Netherlands and Finland, Vrijhoef and Koskela [16] found that the environmental problems of construction materials are mainly caused by the improper work of the supply chain. Consequently, construction enterprises should communicate and establish partnerships with all parties in the supply chain using a green procurement strategy in order to realize the green development of the project [17]. Dadhich and Genovese [18] suggest that construction enterprises should fully consider and combine the ideas and suggestions of green building materials suppliers in the product design stage, which will be beneficial to the green innovation of products.
The implementation of Green Building requires the participation of all the entities in the construction activities of the project [19,20]. Although each stakeholder needs to make a specific contribution to the realization of green building, the developers play a key role in demanding the realization of green building by other stakeholders [21,22]. Typically, developers in the construction industry are the consumers, their will and their needs to shape products and processes from the start to build projects [23,24]. It is easier for developers to implement GP from the beginning of the project for subsequent green building decision-making and practice [25]. In other words, the real driver of GP comes from the developers. Although the developers are regarded as the main driving force of the green supply chain, the lack of awareness and motivation of GP is also the main obstacle to the green building [23]. In Malaysia, for example, although the Government has begun to implement supply chain management, developers are reluctant to move from traditional methods or risks to new technical areas [25]. Similarly, the lack of understanding of the developers’ GP hinders the development of sustainable buildings [26].
Briefly, developers’ GP behavior is the main driving force to promote green building material products and low carbon development in the construction industry. At present, GP has been extensively used in manufacturing, chemical industry and many other industries, and successfully promoted the application of green products and the green low-carbon development of the industry [27,28]. Practice shows that GP is considered to be effective in reducing waste and pollution caused by materials, reducing the production and use of hazardous materials and promoting the use of recyclable materials [12,13]. In addition to environmental benefits, GP can also bring considerable economic benefits to enterprises. Walker and Di Sisto [29] believe that GP can improve the competitiveness of all enterprises in the material supply chain. However, currently, GP has not been widely promoted and applied in the construction industry. Developers and construction enterprises usually use the lowest bid method to purchase building materials products, and little consideration is given to the environmental performance of building materials in the procurement process [29,30]. Todd and Pyke [31] have found that only 1% and 2% of green building products certified by LEED (Leadership in Energy and Environmental Design) in the United States satisfy the requirements of the certification standards for recycled and renewable materials. Ruparathna and Hewage study the challenges and current situation of sustainable procurement in the Canadian construction market, and points out that the construction industry has always been avoiding sustainable procurement [32,33].
As a developing country, Chinese developers are considered to have low awareness of environmental protection, lack green strategic objectives, and possess backward green procurement [34]. Appolloni et al. [27] pointed out that there is a need for more research on GP. The existing research on GP is basically the developed countries [32,33] and the behavior of government departments [35]. The research on the enterprise behavior level of developing countries is scarce. In order to supplement and perfect the relevant research, this paper takes the developers who play a key role in guiding decision making in the process of GP as the research object. Considering the innovative basic characteristics of GP, this paper introduces the TPB (Theory of Planned Behavior). Based on the consideration of the individual factors of the developers, the GP is extended according to its characteristics to explore the factors influencing developers’ GP behavior. From the perspective of developers in developing countries, the research on green building can be supplemented, which can perfect the applied research of GP by other scholars. In view of the decision-making key role of developers, its research can promote the adoption and diffusion of green buildings better.
The remainder of the paper is divided into four sections. In Section 2, some relevant research on GP and TPB are summarized and research hypotheses have been proposed. Then, in Section 3, the research method including the questionnaire design and analytical method are introduced. In Section 4, the hypotheses are tested, and results are explored through analyzing the data. In Section 5, we make a detailed discussion of the statistical analysis and present the conclusions, as well as management inspiration to the research.

2. Research Background

2.1. Green Procurement

At present, “green procurement”, “sustainable procurement” and “environmental purchasing” are used alternately in the literature [12,36,37,38]. Different ways of expression are defined according to the specific research contents and the background in the paper. Currently, there is a lack of definition of green procurement authority in academia [27].
Large and Thomsen defined green procurement as an enterprise management strategy that integrates environmental protection concepts into enterprise procurement rules and practices [39]. Ho and Dickinson defined green procurement as a series of research, evaluation, selection, use and waste disposal measures and behaviors undertaken by enterprises to deal with environmental problems [40]. Zhu and Geng defined green building materials as consultation and decision-making among various departments within the enterprise, consideration of environmental factors in purchasing behavior by reducing the cost of material use and end-treatment costs [41]. However, these definitions have limitations, lacking concern and understanding of the green supply chain. For example, the definitions of Zhu and Geng are limited to the internal organizational environment of the enterprise. The definitions given by Large, Thomsen, and Ho are too limited to transactions at the level of green procurement operations. These limitations make the green procurement definition a lack of focus on the green procurement policy transaction level, including: Green supplier information sharing, collaboration, green collaboration design, vendor training, and so on. Crespin-Mazet and Dontenwill believe that if an enterprise does not actively share and cooperate with the members of its product supply chain, it will be very difficult to realize the true green development of products and enterprises [39]. The definition of Zsdisin and Siferd is more accurate, and green procurement is defined as a series of enterprise procurement planning, rules and practice management, aiming to solve eco-environmental problems [14]. It involves material supplier selection, evaluation and relationship management; supplier production activities support and management; material logistics management; material packaging; material recycling; material reuse; disposal of waste materials and so on. The most striking difference between the definitions of Zsdisin and Siferd and that of other scholars is that they do not merely define the need for companies to manage material flows at all stages of their life cycle. Additionally, it also emphasizes the importance of the effective flow of procurement information, and the establishment of a harmonious and cooperative relationship between suppliers, which embodies the consciousness of green supply chain management. Therefore, the definition of green procurement proposed by Zsdisin and Siferd is more helpful for enterprises to establish a comprehensive and scientific concept of green procurement, as well as to guide enterprises to carry out strategic planning and implementation of green procurement.
At present, the concept of GP is mainly used in the manufacturing industry. In recent days, the principles and methods of GP have also been applied to the construction industry in order to deal with the problems of environmental pollution in the process of building production. Environmental pollution can be reduced from Source, which can also environmental benefit of Industry [42]. Based on the above analysis, the definition of green procurement in this paper is mainly based on the definitions of Zsdisin and Siferd, and refers to Ruparathna, Hewage [33], Bohari et al. [43], Shen et al. [7] etc., which defines GP as: During the construction of the whole life cycle of the project, the purchasing behavior of reducing the risk of environmental pollution and improving the social, economic and environmental benefits from the organizational culture of the enterprise to the selection of specific construction materials and construction machinery is carried out.
GP can also improve the economic benefits of enterprises. Bai and Sarkis [29] suggest that the implementation of GP can improve the corporate image of enterprises. Walker and Di Sisto [44] believe that GP can improve the competitiveness of all enterprises in the material supply chain. Through the implementation of GP strategy, enterprises can build partnerships with green vendors and share information. It reduces the cost of research, evaluation, oversight and audit in the procurement process to a certain extent [45]. Through extensive cooperation with green suppliers, enterprises can also promote their business philosophy, values and corporate culture in the product supply chain, which will benefit the enterprise to cooperate effectively with the members of the supply chain and fully share the advantages of each member and improve product competitiveness [46]. In addition, extensive communication and cooperation with supply chain members or other non-governmental organizations can also be benefited from intellectual and popular support [47].

2.2. Theory of Planned Behavior

The concept of the TAM (Technology Acceptance Model) dates back to 1975. By studying the relationship between human Behavioral Beliefs, Normative Beliefs and Actual Behavior, Ajzen puts forward TRA (Theory of Reasoned Action) [48,49]. In 1985, Ajzen discovered that there was a key factor in Control Beliefs in the process of human behavior decision-making. He introduced elements of Perceived Behavior Control on the basis of TRA theory. Finally, the TPB (Theory of Planned Behavior) is put forward and summarized [50]. The theory of planned behavior (TPB), proposed by Ajzen [51], is a social cognitive model used in social psychology to explain will behavior, especially to study behavior under the complete control of the non-individual will. According to the theory, behavior intention is the most suitable predictive variable to explain behavior, and behavior can be affected by three factors. The first factor is the individual’s attitude towards specific behavior. The second factor is the social situational factor, that is, the subjective norm, which is the social pressure that individuals feel when they choose to implement or choose not to conduct specific behavior. The third factor is perceptual behavior control, which is the degree of difficulty for the individual to carry out specific behavior. In general, the more positive the individual’s attitude and subjective norm about behavior, the stronger the control of perceptual behavior, the stronger the individual’s will to choose and implement the behavior.
TPB provides a theoretical basis for understanding the GP behavior of developers. It believes that behavior attitudes (favorable or adverse evaluations of behavior), subjective norm (the perception of the expectations of others) and perceived behavioral control (the belief that one has the ability to perform successfully) are the three most important predictors of behavior. These three predictive variables affect the behavior intention of developers’ GP as a whole, and then influence developers’ GP behavior. Thus, the interpretation of the TPB-based developers’ GP behavior is feasible.
At present, numerous scholars have applied TPB in the research of behavior decision-making of enterprises, such as investment behavior research in the economic field [52] and research of enterprise environmental behavior [53]. These studies have made TPB have good application and development in the research of enterprise’s behavior decision-making [54]. In addition, TPB has also been successfully applied in the field of construction behavior. Teo and Loosemore [55] used TPB to investigate the power of attitudes of operators in the construction industry (e.g., site foremen, workers) in wasteful behavior, showing that operators are not negative, but few attempts to minimize construction waste. Wu et al. [56] investigated Chinese contractors’ views on the minimization of construction waste. Her findings suggest that both site managers and workers in China’s construction industry are negative about the miniaturization of waste in the construction process. Currently, there is no research on developers’ GP behavior using TPB.

3. Theoretical Framework and Hypotheses

Ajzen and Fishbein consider that individual behavior is rational in most cases, and put forward rational behavior theory. The basic framework of the theory is mainly composed of three main dimensions, in which the behavior attitude and subjective norm will influence the individual’s final actual action through the intermediate variable of behavior intention. The basic framework of the theory mainly consists of three main dimensions, in which the behavior attitude and subjective norm will influence the individual’s final actual action through the intermediate variable of behavior intention. In 1985, on the basis of behavioral rationality, Ajzen added perceptual behavior control factors as a pre-factor to the model, and proposed the theory of planning behavior (TPB). Based on the TPB and combined with the developers’ GP behavior, this work constructs the basic theoretical model of developers’ GP behavior decision-making. The concrete behavior model is shown in Figure 1.
Figure 1. Developers’ green procurement (GP) behavior decision model.

3.1. Developers’ GP Behavior Attitude and GP Behavior Intention

Attitude is the positive or negative emotion that people hold to be engaged in a certain goal behavior. Psychological research generally believes that, as a cognitive-based psychological response tendency, the attitude has three components including cognition, emotion and action [57]. In studying individual entrepreneurial behavior, Phan suggests that attitudes include endogenous and exogenous attitudes [58]. Bagozzi indicates that attitude should include instrumental attitude and emotional attitude [59]. Obviously, different standards of attitude classification can lead to differences in the results of attitude classification, but no matter what kind of behavioral attitude, there is a prominent belief behind it that affects its formation. According to Ajzen [51], individuals’ beliefs about behavior results are the key factors influencing their formation. Behavioral attitude refers to the main beliefs held by an individual when making an active decision, which is an overall assessment and prediction of the behavior, in response to the expected outcome of the behavior. Developers have the basic motivation of rational economic man. It is the nature of developers to pursue the maximization of interests and pay more attention to the economic effects of enterprises in the development of the construction projects. In the current construction market environment, the improvement of the environmental benefit brought by the GP behavior and the good reputation of the developer can continue to stimulate the developers’ GP behavior intention.
It is widely believed that the main advantage of GP is that it improves the environmental and financial performance of the construction processes [38]. Therefore, the benefits of implementing GP can be divided into two main aspects including the environmental benefits gained by minimizing the negative impact on the surrounding people and the environment and the enterprise benefits gained by bringing business benefits to the company itself. First, on the environmental front, GP behavior can help developers reduce the waste of resources and protect the environment, and encourage other stakeholders in the project to participate in green building project practices. Products in GP behavior can promote the use of clean technologies and fuels, improve energy, water and resource conservation through maximizing efficiency, minimizing waste and reducing toxic emissions from construction processes [60,61].
Secondly, GP behavior can improve the competitiveness and image of the enterprise. Active implementation of GP can improve the competitive advantage and enhance the reputation of developers [62]. For developers, the active implementation of GP can reduce the environmental pollution of construction projects, reduce the waste of resources, improve the recycling of resources, and exert an important role in the cost saving and environmental protection of construction enterprises [38,60]. The active implementation of GP, by developers can improve the awareness and awareness of environmental protection and resource conservation within the enterprise organization from the top down. In indicates the shaping of the organizational atmosphere related to the green building of employees from the management to the company, enhance the company’s sense of social responsibility and reputation image. These will help to improve the competitiveness of developers in the domestic market, but will also promote developers in the international market opportunities. In addition, GP will enhance green supply chain networking, reduce transaction costs for developers and reduce the risk of environmental pollution [63]. Therefore, we propose the assumption that H1:
Hypothesis 1 (H1).
Developers’ behavior attitude has a positive impact on GP behavior intention.

3.2. Developers’ Subjective Norms and GP Behavior Intention

There are two main types of subjective norms, respectively, two-factor structure and three-factor structure. According to the study of two-factor substructure theory, subjective norms include exemplary norms and instructive norms, both of which reflect the pressure and sense of control produced by social influence on individuals, and are two sub-factors of subjective norms. They have an independent predictive function of willingness to act [64]. Based on dividing subjective norm into two factors, Cialdini et al. added individual norm factor, that is, the subjective norm is a three-factor structure composed of the individual norm, the exemplary norm, and the instructive norm [65]. Individual normative factors can improve the explanatory power of TPB in some moral-related behavior studies. Therefore, the subjective norms of developers’ GP behavior are divided into individual norms, exemplary norms and instructive norms using the division of subjective norms by Cialdini et al. [65]. As individuals living in the social context, the GP behavior of developers is bound to be influenced by the surrounding environment, especially the environment of the construction market consisted of the surrounding individuals and teams. Therefore, when choosing GP behavior, developers will consider the attitude of the government departments, other interest-related units and industry organizations that they value in the surrounding building environment to their implementation of GP behavior. This kind of attitude has guidance influence on the developer’s GP behavior choice. Meanwhile, the GP behavior belongs to the typical behavior of the organization, and the developer chooses GP behavior is entirely the self-conscious behavior. If the developers’ social responsibility consciousness is high, it is thought that the development of the green building is its own duty and obligation.
According to the basic point of view of planning behavior theory, the subjective norm is that the purchasing behavior of developers in the process of project construction will be subjected to pressure from different levels of departments [66]. The construction industry is the pillar industry of the national economy. The GP behavior of the developer relates to the basic quality and safety of the project, the national economy and people’s livelihood and social stability, and affects the natural and social environment. Therefore, the construction process of the project will inevitably be affected by the external socio-economic environment. Under the background of the gradual upgrading and diversification of Chinese construction enterprises and the increasing demand of consumers, the GP behavior of developers will firstly be subject to the laws, regulations and regulations of the government regulatory departments [66]. Besides, it will also be supervised by public opinion, such as social groups. In addition, the behavior of developers also has a certain nature of public welfare, and the choice of environmental impact, such as GP behavior is also a voluntary sexual choice of developers. Under the increasingly fierce competition in the construction market, the active implementation of GP is also an important means for developers to improve their reputation. Consequently, we propose the assumption H2:
Hypothesis 2 (H2).
Subjective norms have a positive effect on developers’ GP behavior intention.

3.3. Developers’ Perceived Behavioral Control and Behavior Intention

Ajzen and Trafimow first put forward the concept of perceptual behavior control in the TPB model. According to Bandura, people’s judgment and understanding of their ability play a major role in the self-regulation system of their behavior, and individual behavior can be predicted by self-efficacy [67]. The stronger the sense of self-efficacy is, the more forceful its efforts are, the more able to persist. When encountered difficulties, those who doubt their abilities will relax their efforts or give up altogether while those with a strong sense of self-efficacy will take on the challenge with greater effort.
In determining whether or not to perform a specific behavior, the subject has the perceptual ability to the difficulty degree of the behavioral objective, that is, perceptual behavior. Generally, the stronger the subjective perception of the target, the greater the driving force of the behavior execution, and the more probable it is that the behavior is willing to perform the specific behavior. GP behavior involves high amount of risk and uncertainly. Likewise, there is uncertainty about the future benefits of green building. If developers do not have firm confidence in GP behavior, it will be difficult to overcome the difficulties encountered in the process of their GP behavior. From this perspective, the self-efficacy, is an important factor affecting the choice and implementation of GP behavior. Actually, the behavior of incomplete will control is not only influenced by behavior attitude, but also by the control conditions of opportunity and resources. In his empirical study, Hagge et al. found that perceptual behavior control affects behavior intention [68]. No matter how much developers want to implement GP behavior, if they do not have enough control over the green building environment and resources, they feel that they will face a lot of resource constraints. It will affect the enthusiasm of GP behavior and the execution of GP behavior. On the contrary, if developers think that they have better control over green building resources and building environment, they will greatly stimulate their GP behavior will, at the same time, provide better convenience for the implementation of their GP behavior. If developers have full knowledge of their own people, things and environment in GP behavior, they will expect cost-benefit of procurement and the resource endowments available based on past procurement experience to carry out GP behavior expectations.
According to TPB, perceptual behavior control can not only affect individual behavior intention, but also can directly predict individual actual behavior. Because when the perception of individual behavior control can accurately reflect its actual control conditions, it can directly predict the possibility of individual behavior. When the developer can accurately control the actual behavior in the future by the perceived control ability, the perceptual control ability will directly predict the possibility of the developers’ GP behavior, that is, perceptual behavior control can directly affect the developers’ GP behavior. On this basis, we propose the assumption H3, H4:
Hypothesis 3 (H3).
Perceptual behavior control has a positive effect on developers’ GP behavior intention.
Hypothesis 4 (H4).
Perceptual behavior control has a positive effect on developers’ GP actual behavior.

3.4. Developers’ GP Behavior Attitude and Subjective Norm, Perceptual Behavior Control

According to the relationship hypothesis in TPB, there is a mutual influence among the basic variables: Behavior attitude, subjective norm and perceptual behavior control [13]. As the three basic elements of TPB, behavior attitude, subjective norm and perceptual behavior control are not independent of each other. Subjective norms and perceptual behavior control exert a significant positive influence on behavior attitude [69,70]. The persuasion theory in the field of social psychology believes that: In the group environment in which the subject exists, the recommendation of the other subjects in the group and the argument of the other subjects about a certain behavior will indirectly affect the original attitude of the subject to the behavior [71]. Simultaneously, the behavior subject will change their behavior attitude consciously in order to obey the group norm.
In the project construction process of developers, there is uncertainty in the whole life cycle construction activities of green buildings. There are inherent shortcomings of supply chain separation and fragmentation in the construction industry, lacking a clear understanding of the practical significance of GP in the industry. The construction industry itself has the inertia of relying on the traditional experience. When the green behavior choice of the new technology new material is faced, the construction industry is more inclined to rely on the guidance of the government policy. Other projects with experience are involved in the help of the enterprise or the institution. With enough information that supports GP behavior, developers develop a positive attitude towards the GP. In the process of developers’ GP behavior, the existing green building mandatory and encouraging policies have not played an ideal role in promoting the development of green building materials [7]. In many cases, developers do not have a clear understanding of the performance of GP. This needs the guidance of the government management department and the organization support of the association and other industry departments. Only when developers get enough GP-related information will they become more and more positive about green GP.
Generally, developers choose the right GP partners and procurement content based on their own resources. In the procurement process, the development cycle of a green building project and the uncertainty of the result are the contents that developers need to consider. Most developers will determine the level and degree of GP according to the various resources that the enterprise itself has. When the developer can accurately locate the various resources and the ability of the enterprise itself, the GP attitude of the developer will be increasingly positive. On the contrary, the stronger the uncertainty of purchasing unit and content in GP behavior, the more uncontrollable factors can be perceived, which will reduce the enthusiasm of developer GP and have a negative effect on behavior attitude [45]. Therefore, we propose the assumptions H5 and H6:
Hypothesis 5 (H5).
Subjective norms have a positive effect on developers’ GP behavior attitude.
Hypothesis 6 (H6).
Perceptual behavior control has a positive effect on GP behavior attitude of developers.

3.5. Developers’ GP Behavior Intention and GP Actual Behavior

In TPB, behavior intention is the most important predictor of behavior [72]. Behavioral intention refers to the tendency of an individual to a particular behavior and is one of the best predictors of individual behavior [71,73]. Numerous studies have proved that the will to act has a positive effect on the behavior [74,75], and others believe that the will to act can directly determine the behavior [76]. Many studies have shown that individual-specific behavior intention has a high correlation with behavior and has a good predictive effect. If measured properly, behavior intention can explain a large part of the actual behavior. The past meta-analysis of the will and behavior shows that the correlation coefficient between BI and behavior ranges from 0.47 to 0.65, reaching a significant level [77,78]. In general, the final implementation of the act is determined by behavior intention. In the developers’ GP behavior, only when the developers think that GP will bring positive benefits to them, will the developers have a positive intention to the GP behavior. When developers determine that GP behavior will obtain GP performance internally, and will enhance the competitiveness of developers in the outside, they will consciously cognize and comprehend GP, improve GP willingness, and finally implement the specific GP behavior. Therefore, we propose the assumption H7:
Hypothesis 7 (H7).
Developers’ GP behavior intention will have a positive impact on GP behavior.

4. Research Method

4.1. Questionnaire Design

In this paper, the questionnaire method is employed to analyze the model and the object of investigation is the staff in the developer companies. The design of the questionnaire was based on TPB theory, and has been discussed and revised with three university professors and two developers’ management personnel. All of them have over a decade of relevant experience in the field of construction. After determining the basic contents of the questionnaire, 17 developers were tested to ensure the reliability and applicability of the questionnaire. On this basis, the questionnaire was further modified. The final questionnaire can be seen in Appendix A. The questionnaires are mainly got through e-mail by selecting the top 20 real estate developers in China, through snowball way to obtain the data which has been used in other researches [79]. Totally 400 questionnaires were issued, 322 were withdrawn and 307 valid questionnaires were obtained. The effective rate of the questionnaire was 76.8%. The questionnaire used the Likert five-point table, scored with 1–5, indicating “very disapproval, neutrality, agreement, and agreement.” The survey was conducted between November 5, 2018 and January 13, 2019. The final questionnaire consists of two parts, respectively, the basic information of the respondents and the specific questions of GP. As shown in Table 1, the majority of men account for 75.24% of developers’ statistics. The current age of developers is middle-aged, with 83.06% of the 30–40 population, a higher level of general education, and a higher income for developers, with 89.25% of the 6000 and above stations.
Table 1. Basic information of the sample.

4.2. Analytical Method

Based on the hypothesis test of the correlation variables in the developers’ GP behavior model, the structural equation model is mainly used. In this paper, SPSS (Statistical Product and Service Solutions) and AMOS (Analysis of Moment Structure) software are adapted to test the reliability and validity of the model, and the relevant results are obtained.

4.3. Data Analysis

4.3.1. The Reliability and Validity of the Questionnaire

To ensure the follow-up factor analysis of the data, the KMO (Kaiser-Meyer-Olkin) test and the Barlett spherical test of the data were carried out using SPSS. The specific results are shown in Table 2. The Bartley spherical test statistic is 2868.447 and the corresponding probability Sig is 0.000. Therefore, it can be concluded that there is a significant difference between the correlation coefficient matrix and the unit matrix [80]. At the same time, the KMO value is 0.762. According to the KMO metric given by Kaiser, the original variables are suitable for factor analysis [81]. Based on the basic description in the above paper, the developer GP behavior model involves five main measurement scales. The abbreviated forms whose corresponding abbreviations are shown in Table 3. The scale mainly refers to the measurement items that have been determined by a large number of research results, so it has good content validity. However, to ensure the feasibility of the model to research the developers’ GP behavior, the reliability of the scale is tested by SPSS software, and the specific results are shown in Table 4. The cumulative equation interpretation of all the related factors in the scale was over 50%, the values of Cronach α were above 0.8, and the factor loads were more than 0.8, satisfying the basic standard requirements of each index [81,82]. According to the test, we can see that the model has good reliability and validity, and it is suitable for analyzing the GP behavior of developers.
Table 2. KMO and Bartlett’s Test.
Table 3. Abbreviations of relevant variables.
Table 4. Model check results.

4.3.2. Correlation Analysis

After analyzing the reliability and validity of the model, a Pearson correlation analysis of the factors of the model is also needed. As presented in Table 5, there is a significant correlation between the factors (p < 0.01) and thus the model and assumptions are reasonable.
Table 5. Factor correlation coefficient.

4.3.3. Hypothesis Test

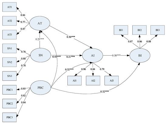
In this paper, we use Amos software to test the construct relation of developers’ GP behavior decision model, and the concrete results are shown in Figure 2.
Figure 2. The structural equation model *** p-value is less than 0.001; ** p-value is less than 0.01; * p-value is less than.
The final results of the model fitting are as follows, as shown in Table 6. Each fitting index of the structural model meets the requirements of its judgment standard, showing that the model has a good explanatory ability for the GP behavior of developers.
Table 6. Results of the structural model fitting test.

5. Discussions

5.1. Research Results

The test results of the specific model are shown in Table 7. Obviously, the behavior attitude has a positive effect on the developers’ behavior intention to the developers’ GP behavior, and the standardization coefficient is 0.299, which is significant under p < 0.001, assuming that H1 is proved. Subjective norms have a positive effect on the intention of developers’ GP behavior. The standardization coefficient is 0.213, which is significant under p < 0.001, assuming that H2 is proved; Perceptual behavior control has a positive effect on developers’ willingness. The standardization coefficient is 0.316, which is significant under p < 0.001, assuming that H3 is proved. The subjective norms experienced by developers have a positive effect on behavior and attitude. The standardized path coefficient is 0.246, which is significant at the level of p < 0.001, assuming that H5 is proved. Perceptual behavior control also has a positive effect on behavior attitude. The standardized path coefficient is 0.455, which is significant at p < 0.001. H6 is proved. The behavior intention of developer GP has a significant positive effect on its actual behavior. Its standardized path coefficient is 0.379, which is significant at p < 0.001 level, assuming that H7 is proved. The intention of the developer acts as an intermediary between the behavior attitude, subjective norm, perceived behavior control and the actual behavior of the final developer. Additionally, perceptual behavior control has a direct impact on the actual behavior of developers. The standardized path coefficient is 0.315, which is significant at the level of p < 0.001, and H4 is proved.
Table 7. Model parameter estimation coefficient.
This paper constructs and analyzes the decision-making model of developers’ GP behavior based on TPB. The findings of the current study support the hypothesis that, in accordance with the TPB research area. The structural equation model is used to verify and analyze the basic research hypotheses of the model. The conclusion demonstrates that the behavior intention of developer GP has a significant positive effect on the actual behavior of GP. The developers’ actual behavior of GP is indirectly influenced by three kinds of pre-variables, including behavior attitude, subjective norm and perceptual behavior control, while the intermediate variable is GP behavior attitude. In addition, perceptual behavior control directly affects the actual behavior of the developers’ GP. The detailed discussion and analysis are presented as follows:
Developers’ GP behavior, affected by different factors, presents a complex behavior state. According H1–3, it can be seen that the GP behavior intention of the developers is directly influenced by the developers’ behavior attitude, subjective norm and perceptual behavior control. According to H5 and H6, the subjective norms and perceptual behavior control of developers indirectly affect the willingness of GP behavior of developers through GP behavior attitude. It indicates that the more active the developers’ attitude towards GP, the greater the internal and external environment support for GP, and the stronger the ability to control the developers’ own resources and external response, the more willing the developer is to implement GP.
In the decision-making process of developers’ purchasing behavior, the whole purchasing behavior system is more complicated because as it contains many related participants and various complicated factors related to the construction project environment. According to H7, the higher the willingness of the developer GP behavior, the better the developer can choose the GP behavior. Based on the assumption, the perception of behavior control will directly influence the GP behavior of the developer. In addition, according to the structure of the model, developers’ GP behavior will play an intermediary role between the behavior attitude, subjective norm, perceived behavior control and the actual behavior of the developers’ GP.

5.2. Management Implications

Improving developer managers’ awareness of GP behavior is necessary. Developers’ attitude towards GP behavior not only directly affects the developers’ GP behavior through that behavior’s intention, but also has an important intermediary utility. Subjective norms and perceptual behavior control also need to influence the actual GP behavior through the behavior’s intention. As a result, the GP behavior intention plays a decisive role in developers’ GP behavior level. Therefore, developers’ managers should constantly improve the cognitive level of GP behavior.
It is regarded as an effective way to promote GP for enterprise managers to formulate green planning and management strategy. These green plans and strategies put pressure on employees within an organization to GP behavior. The greater the pressure on employees within the enterprise is, the higher the tendency to GP. Additionally, this rule is also prevalent in the construction industry of the United States [83], the United Kingdom [45] and Australia [84]. However, the research found that the actual internal pressure on employees in Chinese real estate enterprises is not great and thus the degree of implementation of GP in real estate enterprises is not high. This is largely due to the lack of environmental-related enterprise planning and policies. Actually, this problem is common in many developing and developed countries. For example, Kiron et al. [84] conducted a worldwide survey of the sustainable development of enterprises, finding that construction companies generally did not focus on formulating policies to encourage employees and partners to make a positive response to environmental issues.
There are several reasons why Chinese developers do not pay attention to the practice of GP. First of all, GP will significantly increase the development costs of construction projects, which may harm the economic benefits of developers. This also makes many developers; especially small developers deterred. In recent years, because China’s real estate industry is not good enough, small developers have small profits and difficulty in the financing, it is difficult to afford the high cost of GP and thus they are unwilling to invest in green and environmental affairs [25]. In addition, even though there are some large developers who can afford the high cost of GP behavior, they are also reluctant to invest in GP. This is mainly due to the high expectations of these developers for short-term returns and high turnover rates, the general lack of the concept of life cycle cost management, as well as the lack of understanding of the cost-effectiveness of green building materials in the construction and use stages.
Second, there are some developers rarely involved in environmental protection. Due to the lack of relevant professional experience, personnel, tools and methods, these enterprises have difficulty in scientifically and objectively evaluating the benefits of purchasing certain green building materials. Therefore, developers do not understand the short-term and long-term benefits brought by GP. In this case, to avoid the possible risks, the majority of enterprise managers choose to continue to employ the traditional procurement methods. Research [32,33] reveal that the real estate market in Canada also has this problem, and the lack of relevant professional training has made many companies unable or afraid to use green building technology to build photovoltaic systems.
Finally, developers are generally concerned about the quality of green building materials. Green building materials are new products, and their development still remains in the initial stage. In the interview, the interviewees enumerated a series of technical problems existing in the existing products, such as strict requirements for construction environment, low durability and fire resistance. The technical problems of green building materials are actually widespread in other countries as well [8]. It demonstrates that the existing green building materials have not been competent for all kinds of requirements of developers, and the related technical research needs to be strengthened so as to improve the overall performance of green building materials.
Strengthen the external pressure of developers’ GP behavior is necessary. As a rational economic man, developers have the motivation to pursue the maximization of economic benefits. In the process of project development, the GP behavior will be ignored considering the cost. The results show that subjective norms: Individual norms, exemplary norms and prescriptive norms exert an impact on the GP behavior of developers. The government should strengthen the education and concept of environmental protection through media publicity, network education, community activities and other forms to enhance the public’s awareness of green consumption. Besides, local governments can build public green buildings, such as libraries, science and technology museums, schools, hospitals, etc., to enhance public understanding of green buildings and to experience the benefits of green building materials and green building technologies, thus enhancing the attractiveness of green buildings to the public.
The demand and supply of green building materials market has brought important influence on the application of green building materials, which is mainly reflected in the external drivers of developers’ GP behavior mainly from the construction market, especially the consumers and competitors in the market [5]. Carter and Dresner [85] point out that consumers’ requirements for product environmental performance will have an important impact on the GP behavior of enterprises. In the construction industry in developed countries, consumers are considered to have preliminary environmental awareness, proposing some environmental-related requirements for construction products. For example, American developers have begun to widely use green building materials, such as energy-saving doors and windows, thermostats, as well as environmentally friendly water distribution pipes to satisfy the growing demand of consumers [83]. However, Chinese consumers have always been regarded as less environmentally conscious than consumers in developed countries, who pay more attention to green consumption [86]. Consequently, it may dispel the enthusiasm of developers’ GP behavior to a certain extent.
In addition, competitors’ green strategy will also put pressure on enterprises to carry out GP behavior [44]. According to relevant studies, in the Chinese construction industry, developers have begun to focus on the green development strategy adopted by competitors and actively adjust their own corporate strategic planning [5]. For example, some large-scale Chinese developers, such as Vanke and Fang Xing, are observing the rise of other developers whose core business philosophy is green development, and they have also begun to carry out GP behavior and develop a large number of green buildings. Such benign competition can not only promote the green and low carbon development of the industry, but also help to improve the competitiveness of developers [87]. Therefore, it can be predicted that in the future, there will be an increasing number of developers in China’s construction market, due to market pressure to carry out GP behavior.
Considerable studies have shown that enterprises will also be driven by market interests to carry out GP behavior [15,88]. Research by Berns et al. [89] demonstrates that consumers’ environmental aspirations are in fact providing businesses with valuable, unprecedented business opportunities. Production and sale of green products in line with the needs of the general public will bring a large number of market benefits. In China, construction market products homogenization is currently very serious [90]. Green building materials products have a variety of advantages which can effectively help developers to carry out product differentiation, attract consumers and thus gain market benefits. Deng and Wu [91] conducted a field survey of the construction market in Singapore, showing that through the adoption of a variety of energy-efficient and environmentally friendly green building materials and technologies. Developers have succeeded in achieving a premium on construction products-an average 4.1 percent increase in initial sales and a 9.9 percent increase in secondary sales. Developers will pay increasing attention to the environmental image of manufacturers when buying products, and enterprises with good environmental image will possess the opportunity to compete for larger market share.
Improving developers’ ability to GP behavior is necessary. According to the basic model constructed in the present study, it can be concluded that perceptual behavior control has a significant impact on the GP behavior of developers. Varnas [38] indicates that many enterprises are not currently capable of GP. Akadiri [8] found that Nigeria’s construction enterprises lack scientific evaluation tools for green building materials, and it is difficult to evaluate the environmental performance of building materials effectively, seriously impeding the behavior of GP. In addition, the inadequacy of GP behavior will also lead to the wrong estimation of the incremental cost of green building materials. Enterprises widely involved in the development of green housing products can more accurately estimate the development costs of green buildings. Those who are rarely involved in green buildings will seriously overestimate the incremental costs of green buildings and GP. This wrong overestimation of the cost will greatly hurt the enthusiasm of developers to step into the green building industry and hinder developers from the implementation of GP behavior [92]. Developers have different scales and qualification levels. Generally, large-scale developers with high qualification level will provide better green support for employees’ green training and GP behavior selection in the environment of building projects. However, due to the size of the enterprise and limited income, small and medium-sized developers are often lacking green learning and training. Therefore, the management and management level of the developer should be constantly strengthened, the scale and strength of the developer should be enhanced, and thus the GP behavior of the staff can be better trained and effectively implemented in the selection and application of the building materials. In addition, developers can also improve developers’ GP behavior awareness and level through relying on building associations, industry management and other resources and strength, as well as a multi-channel understanding of green construction enterprises. GP behavior is also an interdisciplinary enterprise management behavior, requiring the cooperation of the design department, cost department, procurement department and other multi-department employees. The effectiveness of GP behavior often depends on the cooperation between these professionals [14]. The lack of clarity in the division of responsibilities, obligations and competencies will seriously hinder the benefits of the GP behavior of an enterprise. Consequently, developers need to reasonably define the responsibilities, obligations and competencies of each functional department in dealing with environmental matters, in order to promote cooperation and communication between the various departments [17].

6. Conclusions

In recent years, during the sustainable development process of the construction industry, the development of green architecture attracts extensive attention from various countries in the world. There still exist many problems and obstacles in the implementation and promotion of green architecture and green building material application. Developers play a critical decision-making role in GP reconstruction and application. Based on TPB theory, the paper firstly makes a literature review about GP-related studies to investigate developers’ GP behavioral intention. As revealed by the research results, developers’ GP behavioral intention is directly affected by developers’ behavioral attitudes, subjective norms and perceived behavioral control. Developers’ subjective norms and perceived behavioral control indirectly act on developers’ GP behavioral intention by GP behavioral attitudes. This means that if developers hold more proactive attitudes towards GP behaviors, they will perceive greater support from GP internal and external environment, and have stronger control over resources and response to an emergency. In this way, they are more willing to implement GP. Considering the implication of policy, the paper advocates to consider developers’ GP behaviors to promote the transition of the construction industry. The main measure is for corporate internal managers to formulate green planning and operation strategy and propel companies to implement GP. On the other hand, the government should reinforce public environmental knowledge education and concept by media promotion, network education, community activity and many other forms, and improve public green consumption awareness. In consequence, analysis of developers’ GP behaviors helps better comprehend GP behaviors and promote the application of GP in the field of construction. Research and development of the model also provide a new research method for the study on other related disciplines. Because of the limit of space, the paper simply studies construction developer GP. Future studies should continually deepen the research from the perspective of other stakeholders and developers with varying qualifications.

Author Contributions

This paper was part of W.W.’s Ph.D. research, which provided the originality. Y.S. supervised the research direction and supported the research grant. S.Y. gave advice on analysis tools, research data collection and analysis. K.H. improved the initial draft of the paper’s content.

Funding

This study was supported by the Science and Technology Project of Guangdong Huiqing Expressway Co., Ltd.: Research and Application of Intelligent Management and Monitoring Technology for Expressway Construction based on UAV Technology (KT8). This research was partly supported by National key R&D Project: Construction industrialization Technical Standard system and Standardization key Technology (2016YFC0701606).

Acknowledgments

The authors are grateful to people who helped undertake the research and improve this article. We would also like to thank the editors and reviewers of Sustainability for their insightful comments on this research.

Conflicts of Interest

The authors declare no conflict of interest.

Appendix A

Table A1. Questionnaire Used in the Survey.
Table A1. Questionnaire Used in the Survey.
CodesItems12345
Behavior intentionI1Developers plan to GP and improve GP levels in the coming year.
I2Developers are likely to increase investment in GP behavior over the next year.
I3Developers are willing to increase activities, such as GP learning and training in the coming year.
Actual behaviorB1Developer set up GP management, and is equipped with GP management personnel to set up a matching GP management database.
B2Purchasing director and other department staff actively participate in GP study.
B3Managers supervise and inspect purchasing behavior to ensure that GP requirements are met in a timely manner.
Behavior attitudeA1Managers think that GP behavior is an important part of management.
A2The manager is of the opinion that the implementation of the GP behavior is necessary.
A3If there is a violation of GP in the enterprise, it will be corrected in time.
Subjective normSN1Developer employees believe that enterprises should actively implement GP.
SN2Government plays an important role in promoting the development of the GP behavior of the developer.
SN3Pressure of public opinion has apositive effect of the on the behavior of the developers’ GP.
Perceptual behavior controlPBC1Personnel quality and technical ability are helpful to enable enterprises to effectively implement GP behavior.
PBC2Developers have good access to get information, such as GP related policies timely.
PBC3Developers can effectively access the services of GP behavior from related organizations in the construction industry.

References

  1. Chan, A.P.C.; Darko, A.; Ameyaw, E.E. Strategies for Promoting Green Building Technologies Adoption in the Construction Industry-An International Study. Sustainability 2017, 9, 969. [Google Scholar] [CrossRef]
  2. Sbci, U. Buildings and Climate Change: Summary for Decision-Makers; EUROPA: Groningen, The Netherlands, 2009; pp. 1–62. [Google Scholar]
  3. Estiri, H. Building and Household X-factors and Energy Consumption at the Residential Sector: A Structural Equation Analysis of the Effects of Household and Building Characteristics on the Annual Energy Consumption of US Residential Buildings. Energy Econ. 2014, 43, 178–184. [Google Scholar] [CrossRef]
  4. De Boeck, L.; Verbeke, S.; Audenaert, A.; De Mesmaeker, L. Improving the energy performance of residential buildings: A literature review. Renew. Sustain. Energy Rev. 2015, 52, 960–975. [Google Scholar] [CrossRef]
  5. Zhang, X.L. Green real estate development in China: State of art and prospect agenda-A review. Renew. Sustain. Energy Rev. 2015, 47, 1–13. [Google Scholar] [CrossRef]
  6. Zhu, Y.; Lin, B. Sustainable housing and urban construction in China. Energy Build. 2004, 36, 1287–1297. [Google Scholar] [CrossRef]
  7. Shen, L.Y.; Zhang, Z.Y.; Long, Z.J. Significant barriers to green procurement in real estate development. Resour. Conserv. Recycl. 2017, 116, 160–168. [Google Scholar] [CrossRef]
  8. Akadiri, P.O. Understanding barriers affecting the selection of sustainable materials in building projects. J. Build. Eng. 2015, 4, 86–93. [Google Scholar] [CrossRef]
  9. Akadiri, P.O.; Olomolaiye, P.O. Development of sustainable assessment criteria for building materials selection. Eng. Constr. Archit. Manag. 2012, 19, 666–687. [Google Scholar] [CrossRef]
  10. Balaras, C.A.; Gaglia, A.G.; Georgopoulou, E.; Mirasgedis, S.; Sarafidis, Y.; Lalas, D.P. European residential buildings and empirical assessment of the Hellenic building stock, energy consumption, emissions and potential energy savings. Build. Environ. 2007, 42, 1298–1314. [Google Scholar] [CrossRef]
  11. Dall’O’, G.; Galante, A.; Pasetti, G. A methodology for evaluating the potential energy savings of retrofitting residential building stocks. Sustain. Cities Soc. 2012, 4, 12–21. [Google Scholar] [CrossRef]
  12. Carter, C.R.; Ellram, L.M.; Ready, K.J. Environmental Purchasing: Benchmarking Our German Counterparts. Int. J. Purch. Mater. Manag. 1998, 34, 28–38. [Google Scholar] [CrossRef]
  13. Ageron, B.; Gunasekaran, A.; Spalanzani, A. Sustainable supply management: An empirical study. Int. J. Prod. Econ. 2012, 140, 168–182. [Google Scholar] [CrossRef]
  14. Zsidisin, G.A.; Siferd, S.P. Environmental purchasing: A framework for theory development. Eur. J. Purch. Supply Manag. 2001, 7, 61–73. [Google Scholar] [CrossRef]
  15. Shen, L.; Zhang, Z.; Zhang, X. Key factors affecting green procurement in real estate development: A China study. J. Clean. Prod. 2017, 153, 372–383. [Google Scholar] [CrossRef]
  16. Vrijhoef, R.; Koskela, L. The four roles of supply chain management in construction. Eur. J. Purch. Supply Manag. 2000, 6, 169–178. [Google Scholar] [CrossRef]
  17. Edum-Fotwe, F.T.; Thorpe, A.; McCaffer, R. Information procurement practices of key actors in construction supply chains. Eur. J. Purch. Supply Manag. 2001, 7, 155–164. [Google Scholar] [CrossRef]
  18. Dadhich, P.; Genovese, A.; Kumar, N.; Acquaye, A. Developing sustainable supply chains in the UK construction industry: A case study. Int. J. Prod. Econ. 2015, 164, 271–284. [Google Scholar] [CrossRef]
  19. Hill, R.C.; Bowen, P.A. Sustainable construction: Principles and a framework for attainment. Constr. Manag. Econ. 1997, 15, 223–239. [Google Scholar] [CrossRef]
  20. Matar, M.M.; Georgy, M.E.; Ibrahim, M.E. Sustainable construction management: Introduction of the operational context space (OCS). Constr. Manag. Econ. 2008, 26, 261–275. [Google Scholar] [CrossRef]
  21. Abidin, N.Z.; Pasquire, C.L. Revolutionize value management: A mode towards sustainability. Int. J. Prod. Manag. 2007, 25, 275–282. [Google Scholar] [CrossRef]
  22. Fadeyi Moshood, O.; Jallow Abdou, K.; Anumba, C.; Dulaimi, M. Process Management Approach for Achieving Total Building Performance: Essential Requirements for Sustainable Construction. In Proceedings of the Architectural Engineering Conference 2013, State College, PA, USA, 3–5 April 2013. [Google Scholar] [CrossRef]
  23. Pitt, M.; Tucker, M.; Riley, M.; Longden, J. Towards sustainable construction: Promotion and best practices. Constr. Innov. 2009, 9, 201–224. [Google Scholar] [CrossRef]
  24. Qi, G.Y.; Shen, L.Y.; Zeng, S.X.; Jorge, O.J. The drivers for contractors’ green innovation: An industry perspective. J. Clean. Prod. 2010, 18, 1358–1365. [Google Scholar] [CrossRef]
  25. Abidin, N.Z. Investigating the awareness and application of sustainable construction concept by Malaysian developers. Habitat. Int. 2010, 34, 421–426. [Google Scholar] [CrossRef]
  26. Häkkinen, T.; Belloni, K. Barriers and drivers for sustainable building. Build. Res. Inf. 2011, 39, 239–255. [Google Scholar] [CrossRef]
  27. Appolloni, A.; Sun, H.; Jia, F.; Li, X. Green Procurement in the private sector: A state of the art review between 1996 and 2013. J. Clean. Prod. 2014, 85, 122–133. [Google Scholar] [CrossRef]
  28. Zhu, Q.; Sarkis, J. An inter-sectoral comparison of green supply chain management in China: Drivers and practices. J. Clean. Prod. 2006, 14, 472–486. [Google Scholar] [CrossRef]
  29. Bai, C.; Sarkis, J. Integrating sustainability into supplier selection with grey system and rough set methodologies. Int. J. Prod. Econ. 2010, 124, 252–264. [Google Scholar] [CrossRef]
  30. Uttam, K.; Faith-Ell, C.; Balfors, B. EIA and green procurement: Opportunities for strengthening their coordination. Env. Impact Assess. Rev. 2012, 33, 73–79. [Google Scholar] [CrossRef]
  31. Todd, J.A.; Pyke, C.; Tufts, R. Implications of trends in LEED usage: Rating system design and market transformation. Build. Res. Inf. 2013, 41, 384–400. [Google Scholar] [CrossRef]
  32. Ruparathna, R.; Hewage, K. Sustainable procurement in the Canadian construction industry: Challenges and benefits. CaJCE 2015, 42, 417–426. [Google Scholar] [CrossRef]
  33. Ruparathna, R.; Hewage, K. Sustainable procurement in the Canadian construction industry: Current practices, drivers and opportunities. J Clean Prod 2015, 109, 305–314. [Google Scholar] [CrossRef]
  34. Li, Y.; Yang, L.; He, B.; Zhao, D. Green building in China: Needs great promotion. Sustain Cities Soc 2014, 11, 1–6. [Google Scholar] [CrossRef]
  35. Brammer, S.; Walker, H. Sustainable procurement in the public sector: An international comparative study. Int. J. Oper. Prod. Manag. 2011, 31, 452–476. [Google Scholar] [CrossRef]
  36. Meehan, J.; Bryde, D. Sustainable Procurement Practice. Bus. Strat. Environ. 2011, 20, 94–106. [Google Scholar] [CrossRef]
  37. Gloria, T.P.; Lippiatt, B.C.; Cooper, J. Life Cycle Impact Assessment Weights to Support Environmentally Preferable Purchasing in the United States. Environ. Sci. Technol. 2007, 41, 7551–7557. [Google Scholar] [CrossRef]
  38. Varnas, A.; Balfors, B.; Faith-Ell, C. Environmental consideration in procurement of construction contracts: Current practice, problems and opportunities in green procurement in the Swedish construction industry. J. Clean. Prod. 2009, 17, 1214–1222. [Google Scholar] [CrossRef]
  39. Large, R.O.; Gimenez Thomsen, C. Drivers of green supply management performance: Evidence from Germany. J. Purch. Supply Manag. 2011, 17, 176–184. [Google Scholar] [CrossRef]
  40. Ho, L.W.P.; Dickinson, N.M.; Chan, G.Y.S. Green procurement in the Asian public sector and the Hong Kong private sector. Nat. Resour. Forum 2010, 34, 24–38. [Google Scholar] [CrossRef]
  41. Zhu, Q.; Geng, Y.; Sarkis, J. Motivating green public procurement in China: An individual level perspective. J. Environ. Manag. 2013, 126, 85–95. [Google Scholar] [CrossRef] [PubMed]
  42. Ofori, G. Greening the construction supply chain in Singapore. Eur. J. Purch. Supply Manag. 2000, 6, 195–206. [Google Scholar] [CrossRef]
  43. Bohari, A.A.M.; Skitmore, M.; Xia, B.; Teo, M. Green oriented procurement for building projects: Preliminary findings from Malaysia. J. Clean. Prod. 2017, 148, 690–700. [Google Scholar] [CrossRef]
  44. Walker, H.; Di Sisto, L.; McBain, D. Drivers and barriers to environmental supply chain management practices: Lessons from the public and private sectors. J. Purch. Supply Manag. 2008, 14, 69–85. [Google Scholar] [CrossRef]
  45. Adetunji, I.; Price, A.D.F.; Fleming, P. Achieving sustainability in the construction supply chain. Proc. Inst. Civ. Eng. Eng. Sustain. 2008, 161, 161–172. [Google Scholar] [CrossRef]
  46. Beach, R.; Webster, M.; Campbell, K.M. An evaluation of partnership development in the construction industry. Int. J. Proj. Manag. 2005, 23, 611–621. [Google Scholar] [CrossRef]
  47. Crespin-Mazet, F.; Dontenwill, E. Sustainable procurement: Building legitimacy in the supply network. J. Purch. Supply Manag. 2012, 18, 207–217. [Google Scholar] [CrossRef]
  48. Fishbein, M.A.; Ajzen, I. Belief, Attitude, Intention, and Behaviour: An Introduction to Theory and Research; Addison-Wesley Pub. Co.: Reading, MA, USA, 1975. [Google Scholar]
  49. Ajzen, I.; Fishbein, M. Understanding Attitudes and Predicting Social Behavior; Prentice-Hall: Upper Saddle River, NJ, USA, 1980. [Google Scholar]
  50. Ajzen, I. From Intention to Actions: A Theory of Planned Behavior. Springer 1985, 26, 894–937. [Google Scholar] [CrossRef]
  51. Ajzen, I. The Theory of Planned Behavior. Organ. Behav. Human Decis. Process. 1991, 50, 179–211. [Google Scholar] [CrossRef]
  52. East, R. Investment decisions and the theory of planned behaviour. J. Econ. Psych. 1993, 14, 337–375. [Google Scholar] [CrossRef]
  53. Cordano, M.; Frieze, I.H. Polution reduction preferences of u.s. environmental managers: Applying ajzen’s theory of planned behaviour. Acad. Manag. J. 2000, 43, 627–641. [Google Scholar]
  54. Southey, G. The Theories of Reasoned Action and Planned Behaviour Applied to Business Decisions: A Selective Annotated Bibliography. J. New Bus. Ideas Trends 2011, 9, 43–50. [Google Scholar]
  55. Teo, M.M.M.; Loosemore, M. A theory of waste behaviour in the construction industry. Constr. Manag. Econ. 2001, 19, 741–751. [Google Scholar] [CrossRef]
  56. Wu, Z.; Yu, A.T.W.; Shen, L. Investigating the determinants of contractor’s construction and demolition waste management behavior in Mainland China. Waste Manag. 2017, 60, 290–300. [Google Scholar] [CrossRef]
  57. Jin, S. Social Psychology; Higher Education Press: Beijing, China, 2005. [Google Scholar]
  58. Phan, P.H.; Wong, P.K.; Wang, C.K. Antecedents to entrepreneurship among university students in singapore: Beliefs, attitudes and background. J. Enterprising Cult. 2002, 10, 151–174. [Google Scholar] [CrossRef]
  59. Bagozzi, R.P.; Lee, K.-H.; Van Loo, M.F. Decisions to donate bone marrow: The role of attitudes and subjective norms across cultures. Psychol. Health 2001, 16, 29–56. [Google Scholar] [CrossRef]
  60. Russel, T. Green Purchasing: Opportunities and Innovations; Routledge: London, UK, 1998. [Google Scholar]
  61. Salam, M.A. An Empirical Investigation of the Determinants of Adoption of Green Procurement for Successful Green Supply Chain Management. In Proceedings of the 2008 4th IEEE International Conference on Management of Innovation and Technology, Bangkok, Thailand, 21–24 September 2008; pp. 1038–1043. [Google Scholar] [CrossRef]
  62. Blayse, A.M.; Manley, K. Key influences on construction innovation. Constr. Innov. 2004, 4, 143–154. [Google Scholar] [CrossRef]
  63. Cruz, J.M.; Wakolbinger, T. Multiperiod effects of corporate social responsibility on supply chain networks, transaction costs, emissions, and risk. Int. J. Prod. Econ. 2008, 116, 61–74. [Google Scholar] [CrossRef]
  64. Chatzisarantis, N.; Biddle, S. Functional significance of psychological variables that are included in the Theory of Planned Behaviour: A Self-Determination Theory approach to the study of attitudes, subjective norms, perceptions of control and intentions. Eur. J. Soc. Psychol. 1998, 28, 303–322. [Google Scholar] [CrossRef]
  65. Cialdini, R.B.; Reno, R.R.; Kallgren, C.A. A focus theory of normative conduct: Recycling the concept of norms to reduce littering in public places. J. Personal. Soc. Psychol. 1990, 58, 1015–1026. [Google Scholar] [CrossRef]
  66. Richard, S.W. Institutions and Organizations, Foundations for Organizational Science; Sage: Beverly Hills, CA, USA, 1995; pp. 5–45. [Google Scholar]
  67. Bandura, A. Self-efficacy: Toward a Unifying Theory of Behavioral Change. Psychol. Rev. 1997, 84, 191–215. [Google Scholar] [CrossRef]
  68. Hagger, M.S.; Chatzisarantis, N.L.D.; Biddle, S.J.H. A Meta-Analytic Review of the Theories of Reasoned Action and Planned Behavior in Physical Activity: Predictive Validity and the Contribution of Additional Variables. J. Sport Exerc. Psychol. 2002, 24, 3–32. [Google Scholar] [CrossRef]
  69. Al-Rafee, S.; Cronan, T. Digital Piracy: Factors that Influence Attitude Toward Behavior. J. Bus. Ethics 2006, 63, 237–259. [Google Scholar] [CrossRef]
  70. Lim, H.; Dubinsky, A.J. The theory of planned behavior in e-commerce: Making a case for interdependencies between salient beliefs. Psychol. Mark. 2005, 22, 833–855. [Google Scholar] [CrossRef]
  71. Eagly, A.H.; Chaiken, S. The Psychology of Attitudes; Harcourt Brace Jovanovich College Publishers: New York, NY, USA, 1993; Volume 8, pp. 299–305. [Google Scholar]
  72. Armitage, C.; Conner, M. Efficacy of the Theory of Planned Behaviour: A Meta-Analytic Review. Br. J. Soc. Psychol. 2010, 40, 471–499. [Google Scholar] [CrossRef]
  73. Elliott, M.; Armitage, C.; Baughan, C.J. Using the theory of planned behaviour to predict observed driving behaviour. Br. J. Soc. Psychol. 2007, 46, 69–90. [Google Scholar] [CrossRef]
  74. Jayashree, S.; Salehi, F.; Abdollahbeigi, B.; Agamudainambi Malarvizhi, C. Factors Influencing Intention to use E-Government Services among Iran Citizens. Indian J. Sci. Technol. 2016, 9, 458–475. [Google Scholar] [CrossRef]
  75. Al-Somali, S.; Gholami, R.; Clegg, B. An Investigation into the Online Banking Acceptance in Saudi Arabia. Technovation 2009, 29, 30–141. [Google Scholar] [CrossRef]
  76. Ajzen, I. Perceived Behavioral Control, Self-Efficacy, Locus of Control, and the Theory of Planned Behavior. J. Appl. Soc. Psychol. 2002, 32, 665–683. [Google Scholar] [CrossRef]
  77. Godin, G.; Kok, G. The theory of planned behavior: A review of its applications to health-related behaviors. Am. J. Health Promot. Ajhp 1996, 11, 87–98. [Google Scholar] [CrossRef]
  78. Hausenblas, H.; Carron, A.V.; Mack, D. Application of the Theories of Reasoned Action and Planned Behavior to Exercise Behavior: A Meta-Analysis. Hum. Kinet. J. 1997, 19, 36–51. [Google Scholar] [CrossRef]
  79. Lu, S.; Yan, H. An empirical study on incentive of strategic partnering in China: Views from construction companies. Int. J. Proj. Manag. 2007, 25, 241–249. [Google Scholar] [CrossRef]
  80. Yu, J.Y.H. Data Statistical Analysis and the SPSS Application; Post Telecom Press: Beijing, China, 2003. [Google Scholar]
  81. Norusis, M.J. SPSS 16.0 Statistical Procedures Companion, 2nd ed.; Prentice Hall: Upper Saddle River, NJ, USA, 2008. [Google Scholar]
  82. Akintoye, A. Analysis of factors influencing project cost estimating practice. Constr. Manag. Econ. 2000, 18, 77–89. [Google Scholar] [CrossRef]
  83. Koebel, C.T.; Mccoy, A.P.; Sanderford, A.R.; Franck, C.T.; Keefe, M.J. Diffusion of green building technologies in new housing construction. Energy Build. 2015, 97, 175–185. [Google Scholar] [CrossRef]
  84. Sanchez, A.; Lehtiranta, L.; Hampson, K.; Kenley, R. Evaluation Framework for Green Procurement in Road Construction; Emerald Group Publishing Limited: Bingley, UK, 2014; Volume 3, pp. 153–169. [Google Scholar]
  85. Carter, C.; Dresner, M. Purchasing’s Role in Environmental Management: Cross-Functional Development of Grounded Theory. J. Supply Chain Manag. 2006, 37, 12–27. [Google Scholar] [CrossRef]
  86. Zhao, H.-H.; Gao, Q.; Wu, Y.-P.; Wang, Y.; Zhu, X.-D. What affects green consumer behavior in China? A case study from Qingdao. J. Clean. Prod. 2014, 63, 143–151. [Google Scholar] [CrossRef]
  87. Sarkis, J. A strategic decision framework for green supply chain management. J. Clean. Prod. 2003, 11, 397–409. [Google Scholar] [CrossRef]
  88. Wong, J.K.W.; Chan, J.K.S.; Wadu, M.J. Facilitating effective green procurement in construction projects: An empirical study of the enablers. J. Clean. Prod. 2016, 135, 859–871. [Google Scholar] [CrossRef]
  89. Berns, M.; Townend, A.; Khayat, Z.; Balagopal, B.; Reeves, M.; Hopkins, H.S.; Kruschwitz, N. The Business of Sustainability: What It Means to Managers Now. Sustain. Bus. Environ. 2009, 51, 20–26. [Google Scholar]
  90. Zhang, X.L.; Shen, L.Y.; Wu, Y.Z. Green strategy for gaining competitive advantage in housing development: A China study. J. Clean. Prod. 2011, 19, 157–167. [Google Scholar] [CrossRef]
  91. Deng, Y.; Wu, J. Economic returns to residential green building investment: The developers’ perspective. Reg. Sci. Urban Econ. 2014, 47, 35–44. [Google Scholar] [CrossRef]
  92. Williams, K.; Dair, C. What is stopping sustainable building in England? Barriers experienced by stakeholders in delivering sustainable developments. Sustain. Dev. 2007, 15, 135–147. [Google Scholar] [CrossRef]

Article Metrics

Citations

Article Access Statistics

Multiple requests from the same IP address are counted as one view.