Enhancing Food Safety through Adoption of Long-Term Technical Advisory, Financial, and Storage Support Services in Maize Growing Areas of East Africa
Abstract
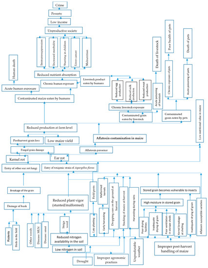
1. Introduction
2. The Concept of Local Grain Production and Banking System (LGPBS)
2.1. Description of LGPBS
2.2. Role of LGPBS in Management of Mycotoxins
2.2.1. Advice on Farm Practices
2.2.2. Farm Input Provision and Related Services
2.2.3. Sales, Promotions, and Credit Services
2.2.4. Grain Custodians and the Associated Banking Services
3. The Scope and Limitations of the Concept
4. Concept Implementation Perspectives
5. Conclusions
Author Contributions
Funding
Conflicts of Interest
References
- Williams, J.H.; Grubb, J.A.; Davis, J.W.; Wang, J.S.; Jolly, P.E.; Ankrah, N.A.; Ellis, W.O.; Afriyie-Gyawu, E.; Johnson, N.M.; Robinson, A.G.; et al. HIV and hepatocellular and esophageal carcinomas related to consumption of mycotoxin-prone foods in sub-Saharan Africa. Am. J. Clin. Nutr. 2010, 92, 154–160. [Google Scholar] [CrossRef]
- Denning, G.; Kabambe, P.; Sanchez, P.; Malik, A.; Flor, R.; Harawa, R.; Nkhoma, P.; Zamba, C.; Banda, C.; Magombo, C.; et al. Input subsidies to smallholder maize productivity in Malawi: Toward an African Green Revolution. PLOS Biol. 2009, 7, e1000023. [Google Scholar] [CrossRef] [PubMed]
- Sheahan, M.; Black, R.; Jayne, T.S. Are Kenyan farmers under-utilizing fertilizer? Implications for input intensification strategies and research. Food Pol. 2013, 41, 39–52. [Google Scholar] [CrossRef]
- Murphy, S. Strategic Grain Reserves in an Era of Volatility; Institute for Agriculture and Trade Policy: Minneapolis, MN, USA, 2009. [Google Scholar]
- Abbas, A.B.; Ndunguru, G.; Mamiro, P.; Alenkhe, B.; Mlingi, N.; Bekunda, M. Post-harvest food losses in a maize-based farming system of semi-arid savannah area of Tanzania. J. Stored Prod. Res. 2014, 57, 49–57. [Google Scholar] [CrossRef]
- Okoboi, G.; Muwanga, J.; Mwebaze, T. Use of improved inputs and its effects on maize yield and profit in Uganda. Afr. J. Food Agric. Nutr. Dev. 2012, 12, 6931–6944. [Google Scholar]
- Hellin, J.; Kimenju, S. Exploring the Scope of Cost-Effective Aflatoxin Risk Reduction Strategies in Maize and Groundnut Value Chains so as to Improve Market Access of the Poor in Africa; CIMMYT: Nairobi, Kenya, 2009. [Google Scholar]
- Mutiga, S.K.; Morales, L.; Angwenyi, S.; Wanaina, J.M.; Harvey, J.W.; Das, B.; Nelson, R.J. Association between agronomic traits and aflatoxin accumulation in diverse maize lines grown under two soil nitrogen leves in Eastern Kenya. Field Crops Res. 2017, 205, 124–134. [Google Scholar] [CrossRef]
- Fountain, J.C.; Scully, B.T.; Ni, X.; Kemerait, R.C.; Lee, R.D.; Chen, Z.-Y.; Guo, B. Environmental influences on maize-Aspergillus flavus interactions and aflatoxin production. Front. Microbiol. 2014, 5, 40. [Google Scholar] [CrossRef]
- Kaliba, A.R.M.; Verkuijl, H.; Mwangi, W. Factors affecting adoption of improved maize seeds and use of inorganic production in the intermediate and lowland zones of Tanzania. J. Agric. Appl. Econ. 2000, 32, 35–47. [Google Scholar] [CrossRef]
- Bhatnagar, D. Elimination of post-harvest and pre-harvest aflatoxin contamination. In Proceedings of the 10th International Working Conference on Stored Product Protection, Estoril, Portugal, 27 June–2 July 2010; p. 484. [Google Scholar]
- Kaaya, A.N.; Warren, H.L.; Kyamanywa, S.; Kyamuhangire, W. The effect of delayed harvest on moisture content, insect damage, moulds and aflatoxin contamination of maize in Mayuge district of Uganda. J. Sci. Food Agric. 2005, 85, 2595–2599. [Google Scholar] [CrossRef]
- Probst, C.; Cotty, P.J. Aflatoxins in Kenyan maize: Etiology holds clues to recurrent human aflatoxin poisonings. Phytopathology 2009, 99, S158. [Google Scholar]
- Hell, K.; Fandohan, P.; Kiewnick, S.; Sikora, R.; Cotty, P.J. Pre- and postharvest management of aflatoxin in maize: An African perspective. In Mycotoxins: Detection Methods, Management, Public Health and Agricultural Trade; Leslie, J.F., Bandyopadhyay, R., Visconti, A., Eds.; CABI: Wallingford, UK, 2008; pp. 219–229. [Google Scholar]
- Mutiga, S.K.; Were, V.; Hoffmann, V.; Harvey, J.W.; Milgroom, M.G.; Nelson, R.J. Extent and drivers of mycotoxin contamination: Inferences from a survey of kenyan maize mills. Phytopathology 2014, 104, 1221–1231. [Google Scholar] [CrossRef]
- Kuiper-Goodman, T. Food safety: Mycotoxins and phycotoxins in perspective. In Mycotoxins and Phycotoxins—Developments in Chemistry, Toxicology and Food Safety; Miraglia, M., van Edmond, H., Brera, C., Gilbert, J., Eds.; American Chemical Society and American Society of Pharmacognosy: Fort Collins, CO, USA, 1998. [Google Scholar]
- Magan, N.; Medina, A.; Aldred, D. Possible climate-change effects on mycotoxin contamination of food crops pre- and postharvest. Plant Pathol. 2011, 60, 150–163. [Google Scholar] [CrossRef]
- Bruns, H.A. Controlling aflatoxin and fumonisin in maize by crop management. Toxin Rev. 2003, 22, 153–173. [Google Scholar] [CrossRef]
- Kimanya, M.E.; de Meulenaer, B.; Tiisekwa, B.; Ndomondo-Sigonda, M.; Devlieghere, F.; van Camp, J.; Kolsteren, P. Co-occurrence of fumonisins with aflatoxins in home-stored maize for human consumption in rural villages of Tanzania. Food Addit. Contam. Part A Chem. Anal. Control Expo. Risk Assess. 2008, 25, 1353–1364. [Google Scholar] [CrossRef]
- Bhatnagar, D.; Payne, G.A.; Cleveland, T.E.; Roberts, J.F. Mycotoxins: Current issues in USA. In Meeting the Mycotoxin Menace; Wageningen Academic Publishers: Wageningen, The Netherlands, 2004; pp. 17–47. [Google Scholar]
- Azziz-Baumgartner, E.; Lindblade, K.; Gieseker, K.; Rogers, H.S.; Kieszak, S.; Njapau, H.; Schleicher, R.; McCoy, L.F.; Misore, A.; DeCock, K.; et al. Case-control study of an acute aflatoxicosis outbreak, Kenya, 2004. Environ. Health Perspect. 2005, 113, 1779–1783. [Google Scholar] [CrossRef]
- Buguzi, S. Tanzania: Food Poisoning Linked to 14 Deaths in Two Regions; The Citizen Newspaper, Nation Media Group: Dar es Salaam, Tanzania, 2016. [Google Scholar]
- Shirima, C.P.; Kimanya, M.E.; Kinabo, J.L.; Routledge, M.N.; Srey, C.; Wild, C.P.; Gong, Y.Y. Dietary exposure to aflatoxin and fumonisin among Tanzanian children as determined using biomarkers of exposure. Mol. Nutr. Food Res. 2013, 57, 1874–1881. [Google Scholar] [CrossRef]
- Cardwell, K.F.; Henry, S.H. Risk of exposure to and mitigation of effect of aflatoxin on human health: A West African example. Toxin Rev. 2004, 23, 217–247. [Google Scholar] [CrossRef]
- Sun, Z.T.; Lu, P.X.; Gail, M.H.; Pee, D.; Zhang, Q.N.; Ming, L.H.; Wang, J.B.; Wu, Y.; Liu, G.T.; Wu, Y.Y.; et al. Increased risk of hepatocellular carcinoma in male hepatitis B surface antigen carriers with chronic hepatitis who have detectable urinary aflatoxin metabolite M1. Hepatology 1999, 30, 379–383. [Google Scholar] [CrossRef]
- Khalil, M.M.H.; Gomaa, A.M.; Sabaei, S. Reliable HPLC determination of aflatoxin M1 in eggs. J. Annal. Met. Chem. 2013, 2013, 5. [Google Scholar] [CrossRef]
- Kang’ethe, E.K.; Lang’a, K.A. Aflatoxin B1 and M1 contamination of animal feeds and milk from urban centers in Kenya. Afr. Health Sci. 2009, 9, 218–226. [Google Scholar]
- Wakhisi, J.; Patel, K.; Buziba, N.; Rotich, J. Esophageal cancer in north Rift Valley of Western Kenya. Afr. Health Sci. 2005, 5, 157–163. [Google Scholar] [PubMed]
- Williams, J.H.; Phillips, T.D.; Jolly, P.E.; Stiles, J.K.; Jolly, C.M.; Aggarwal, D. Human aflatoxicosis in developing countries: A review of toxicology, exposure, potential health consequences, and interventions. Am. J. Clin. Nutr. 2004, 80, 1106–1122. [Google Scholar] [CrossRef]
- Marasas, W.F.O.; Gelderblom, W.C.A.; Shephard, G.S.; Vismer, H.F. Mycotoxins: A global problem. In Mycotoxins: Detection Methods, Management, Public Health and Agricultural Trade; Leslie, J.F., Bandyopadhyay, R., Visconti, A., Eds.; CABI: Wallingford, UK, 2008; pp. 29–39. [Google Scholar]
- Lombard, M.J. Mycotoxin exposure and infant and young child growth in Africa: What do we know? Ann. Nutr. Metab. 2014, 64, 42–52. [Google Scholar] [CrossRef]
- Leroy, J.L.; Wang, J.S.; Jones, K. Serum aflatoxin B1-lysine adduct level in adult women from Eastern Province in Kenya depends on household socio-economic status: A cross-sectional study. Soc. Sci. Med. 2015, 146, 104–110. [Google Scholar] [CrossRef]
- Adhikari, M.; Ramjee, G.; Berjak, P. Aflatoxin, kwashiorkor, and morbidity. Nat. Toxins 1994, 2, 1–3. [Google Scholar] [CrossRef]
- Reddy, K.R.N.; Salleh, B.; Saad, B.; Abbas, H.K.; Abel, C.A.; Shier, W.T. An overview of mycotoxin contamination in foods and its implications for human health. Toxin Rev. 2010, 29, 3–26. [Google Scholar] [CrossRef]
- Lund, C.; Breen, A.; Flisher, A.J.; Kakum, R.; Corrigall, J.; Joska, J.A.; Swartz, L.; Patel, V. Poverty and common mental disorders in low and middle income countries: A systematic review. Soc. Sci. Med. 2010, 71, 517–528. [Google Scholar] [CrossRef] [PubMed]
- Richard, J.L.; Payne, G.A. Mycotoxins: Risks in Plant, Animal, and Human Systems. Available online: http://www.trilogylab.com/uploads/Mycotoxin_CAST_Report.pdf (accessed on 15 May 2014).
- Payne, G.A. Process of contamination by aflatoxin producing fungi and their impacts on crops. In Mycotoxins in Agriculture and Food Safey; Bhatnagar, D., Ed.; Marcel Dekker, Inc.: New York, NY, USA, 1998. [Google Scholar]
- Hell, K.; Mutegi, C.K. Aflatoxin control and prevention strategies in key crops of Sub-Saharan Africa. Afr. J. Microbiol. Res. 2011, 5, 459–466. [Google Scholar]
- GoK. The Warehouse Receipt System; Assembly, N., Ed.; Republic of Kenya: Nairobi, Kenya, 2018. [Google Scholar]
- Coulter, J.; Onumah, G. The role of warehouse receipt systems in enhanced commodity marketing and rural livelihoods in Africa. Food Policy 2002, 27, 319–337. [Google Scholar] [CrossRef]
- Clarke, R.; Connolly, L.; Frizzell, C.; Elliott, C.T. Challenging conventional risk assessment with respect to human exposure to multiple food contaminants in food: A case study using maize. Toxicol. Lett. 2015, 238, 54–64. [Google Scholar] [CrossRef]
- Kangéthe, E.K.; Korhonen, H.; Marimba, K.A.; Nduhiu, G.; Mungatu, J.K.; Okoth, S.A.; Joutsjoki, V.; Wamae, L.W.; Shalo, P. Management and mitigation of health risks associated with the occurrence of mycotoxins along the maize value chain in two counties of Kenya. Food Qual. Saf. 2017, 1, 268–274. [Google Scholar] [CrossRef]
- Kebede, H.; Abbas, H.K.; Fisher, D.K.; Bellaloui, N. Relationship between aflatoxin contamination and physiological responses of corn plants under drought and heat stress. Toxins 2012, 4, 1385–1403. [Google Scholar] [CrossRef]
- Jaetzold, R.; Schmidt, H.; Hornetz, B.; Shisanya, C. Farm Management Handbook of Kenya. Part C, East Kenya. Volume II: Natural Conditions and Farm Management Information, 2nd ed.; Ministry of Agriculture: Nairobi, Kenya, 2006. [Google Scholar]
- Nesci, A.; Barros, G.; Castillo, C.; Etcherry, M. Soil fungal population in pre-harvest maize ecosystem in different tillage practices in Argentina. Soil Tillage Res. 2006, 91, 143–149. [Google Scholar] [CrossRef]
- Zablotowisc, R.M.; Abbas, A.K.; Lucke, M.A. Population ecology of Aspergillus flavus associated with Mississippi Delta Soils. Food Addit. Contam. 2007, 24, 1102–1108. [Google Scholar] [CrossRef]
- Blandino, M.; Reyneri, A.; Vanara, F. Influence of nitrogen fertilization on mycotoxin contamination of maize kernels. Crop Prot. 2008, 27, 222–230. [Google Scholar] [CrossRef]
- Shetto, R.; Kwiligwa, E. Weed Control Systemin Maize Based on Animal Drawn Cultivar; FAO: Rome, Italy, 1998. [Google Scholar]
- Parker, C. Parasitic weeds: The continuing threat from parasitic weeds. Outlook Pest Manag. 2014, 25, 237–242. [Google Scholar] [CrossRef]
- Xavier, R.; Eychenne, N.; Delos, M.; Folcher, L. Withdrawal of maize protection by herbicides and insecticides increases mycotoxin contamination near maximum thresholds. Agron. Sustain. Dev. 2016, 36, 1–10. [Google Scholar]
- Jones, R.K. The influence of cultural practices on minimizing the development of aflatoxin on field maize. In Proceedings of the Aflatoxin in Maize, El Batan, Mexico, 7–11 April 1987; pp. 136–142. [Google Scholar]
- Parsons, M.W.; Munkvold, G.P. Associations of planting date, drought stress, and insects with fusarium ear rot and fumonisin B1 contamination in California maize. Food Addit. Contam. Part A Chem. Anal. Control Expo. Risk Assess. 2010, 27, 591–607. [Google Scholar] [CrossRef]
- Marechera, G.; Ndwiga, J. Estimation of the potential adoption of Aflasafe among smallholder maize farmers in lower eastern Kenya. Afr. J. Agric. Res. Econ. 2015, 10, 72–85. [Google Scholar]
- Mideros, S.X.; Warburton, M.L.; Jamann, T.M.; Windham, G.L.; Williams, W.P.; Nelson, R.J. Quantitative Trait Loci Influencing Mycotoxin Contamination of Maize: Analysis by Linkage Mapping, Characterization of Near-Isogenic Lines, and Meta-Analysis. Crop Sci. 2014, 54, 127–142. [Google Scholar] [CrossRef]
- Betrán, J.; Isakeit, T.; Odvody, G.; Mayfield, K. Breeding corn to reduce preharvest aflatoxin contamination. In Aflatoxin and Food Safety; Abbas, H.K., Ed.; CRC Press LLC: Boca Raton, FL, USA, 2005; pp. 353–377. [Google Scholar]
- Betrán, F.J.; Isakeit, T. Aflatoxin accumulation in maize hybrids of different maturities. Agron. J. 2004, 96, 565–570. [Google Scholar] [CrossRef]
- Manoza, F.S.; Mushongi, A.A.; Harvey, J.W.; Wainaina, J.; Wanjuki, I.; Ngeno, R.; Darnell, R.; Gnonlonfin, B.G.J.; Masomo, S.M.S. Potential of using host plant resistance, nitrogen and phosphorous fertilizers for reduction of Aspergillus flavus colonization and aflatoxin accumulation in maize in Tanzania. Crop J. 2017, 93, 98–105. [Google Scholar] [CrossRef]
- Bhat, J.A.; Ali, S.; Salgotra, R.K.; Mir, Z.A.; Dutta, S.; Jadon, V.; Tyagi, A.; Mushtaq, M.; Jain, N.; Sing, P.K.; et al. Genomic selection in the era of next generation sequencing for complex traits in plant breeding. Front. Genet. 2016, 7, 221. [Google Scholar] [CrossRef] [PubMed]
- Munthali, W.M.; Charlie, H.J.; Kachulu, L. How to Reduce Aflatoxin Contmaination in Groundnuts and Maize: A Guide to Extension Workers; ICRISAT: Pancheru, India, 2016. [Google Scholar]
- Higley, L.G.; Pedigo, L.P. Economic injury level concepts and their use in sustaining environmental quality. Agri. Ecosys. Environ. 1993, 46, 233–243. [Google Scholar] [CrossRef]
- CTA; EAGC. Structured grain trading systems in Africa. In Technical Centre for Agricultural and Rural Cooperation; Wageningen and East African Grain Council: Nairobi, Kenya, 2013. [Google Scholar]
- Opit, G.P.; Campell, J.; Arthur, F.; Armstrong, P.; Oseko, E.; Washburn, S.; Baban, O.; McNeill, S.; Mbata, G.; Ayobami, I.; et al. Assessment of maize postharvest losses in the Middle Belt of Ghana. In Proceedings of the 11th International Working Conference on Stored Product Protection, Chian Mai, Thailand, 24–28 November 2014. [Google Scholar]
- Walker, S.; Davies, B. Feasibility of Up-Scaling the EasyDry M500 Portable Maize Dryer to Kenya. Available online: https://www.acdivoca.org (accessed on 29 December 2018).
- Stasiewicz, M.J.; Falade, T.D.O.; Mutuma, M.; Mutiga, S.K.; Harvey, J.J.; Fox, G.; Pearson, T.C.; Muthomi, J.W.; Nelson, R.J. Multi-spectral kernel sorting to reduce aflatoxins and fumonisins in Kenyan maize. Food Control 2017, 78, 203–214. [Google Scholar] [CrossRef]
- Walker, S.; Jaime, R.; Kagot, V.; Probst, C. Comparative effects of hermetic and traditional storage devices on maize grain: Mycotoxin development, insect infestation and grain quality. J. Stored Prod. Res. 2018, 77, 34–44. [Google Scholar] [CrossRef]
- Kavallieratos, N.G.; Athanassiou, C.G.; Korunic, Z.; Mikeli, N.H. Evaluation of three novel diatomaceous earths against three stored grain bettle species wheat and maize. Crop Prot. 2015, 75, 32–138. [Google Scholar] [CrossRef]
- Malia, H.A.E.; Rosi-Denadai, C.A.; Martins, G.F.; Guedes, R.N.C. Diatomaceous earth impairment of water balance in the maize weevil, Sitophilus zeamais. J. Pest Sci. 2016, 89, 945–954. [Google Scholar] [CrossRef]
- Méndez-Albores, J.A.; Arámbula-Villa, G.; Preciado-Ortíz, R.E.; Moreno-Martínez, E. Aflatoxins in pozol, a nixtamalized, maize-based food. Int. J. Food Microbiol. 2004, 94, 211–215. [Google Scholar] [CrossRef]
- Schwietzke, S.; Kim, Y.; Ximenes, E.; Mosier, N.; Landisch, M. Ethanol production from maize. In Molecular Genetic Approaches to Maize Improvement; Kriz, A.L., Larkins, B.A., Eds.; Springer: Berlin/Heidelberg, Germany, 2009; Volume 63. [Google Scholar]
- Salami, A.; Abdul, B.; Zuzana, B. Small-Holder Agriculture in East Africa: Trends, Constraints and Opportunities; African Development Bank: Tunis, Tunisia, 2010. [Google Scholar]
- Miller, J.D. Mycotoxins in small grains and maize: Old problems, new challenges. Food Addit. Contam. Part A Chem. Anal. Control Expo. Risk Assess. 2008, 25, 219–230. [Google Scholar] [CrossRef]
- Paterson, R.R.M.; Lima, N. Further mycotoxin effects from climate change. Food Res. Int. 2011, 44, 2555–2566. [Google Scholar] [CrossRef]
- Wu, F.; Bhatnagar, D.; Bui-Klimke, T.; Carbone, I.; Hellmich, R.; Munkvold, G.; Paul, P.; Payne, G.; Takle, E. Climate change impacts on mycotoxin risks in US maize. World Mycotoxin J. 2011, 4, 79–93. [Google Scholar] [CrossRef]
- Daniel, J.H.; Lewis, L.W.; Redwood, Y.A.; Kieszak, S.; Breiman, R.F.; Flanders, W.D.; Bell, C.; Mwihia, J.; Ogana, G.; Likimani, S.; et al. Comprehensive assessment of maize aflatoxin levels in Eastern Kenya, 2005–2007. Environ. Health Perspect. 2011, 119, 1794–1799. [Google Scholar] [CrossRef]





| Point | Activity/Support | Problem Tree Issue | Sections of LGPBS |
|---|---|---|---|
| Pre-harvest | Provision of certified seed of cultivars with desirable traits | Less susceptible maize genotype | -Agronomy advisory team—this would provide farmers with the appropriate information on the best cultivars to grow -Finance credit—this would provide information on monetary support to enhance acquisition of the seed |
| Provision of farm labour | Improved soil quality | -Agronomy advisory team—inform farmers on the correct tillage method, based on the type of soils in their farms -Finance credit—enhance payment for tillage labour | |
| Input for control of soilborne pests/weeds/other pests and diseases | Improved soil/plant health | -Crop Protection section—to provide information on what pesticides and/herbicides, and the appropriate timing and application rates -Finance credit—to enhance acquisition of the appropriate input | |
| Fertilizer application | Improve soil nutrient content | -Agronomy advisory team—this would provide appropriate information on fertilizer type, rates and timing for application, based on farmers’ field conditions -Finance credit—to facilitate purchase of fertilizer | |
| Provision of information on plant spacing | Reduced competition and enhanced plant vigor | -Agronomy advisory team—this would provide the advice to the farmers based on the type of cultivar they grow in their fields | |
| Irrigation | Management of water stress | -Water Harvesting Section—this would support farmers to ensure that the crop gets optimal amount of water -Finance credit—to support water harvesting initiative for the farmers | |
| Peri-harvest | Information on proper harvesting equipment | Good harvesting practices | -Agricultural Mechanization team—provide appropriate information on the most sustainable harvesting methods. Could adopt harvesting using special equipment which is provided by the LGPBS |
| Information on shelling devoid of kernel breakages | Good harvesting practices | - Agricultural Mechanization team—provide appropriate information on the most sustainable harvesting methods. | |
| Post-harvest | Information on appropriate grain packaging | Grain handling after harvest | -Postharvest Loss Prevention team—can advise the farmers on how to package the grain. If possible, the LGPBS should take the responsibility of packaging in bags that can allow enough grain drying prior to storage |
| Collection of grain for delivery to LGPBS | Grain handling after harvest | Postharvest Loss Prevention and Transport sections of the LGPBS to facilitate delivery of the grain to the local reservoir. This should avoid exposure to additional moisture | |
| Provision of grain drying services by the LGPBS | Drying to attain optimal grain storage moisture | -Postharvest Loss Prevention team—the LGPBS should have sustainable /inexpensive grain drying methods. To reduce the cost of running the system, modern solar powered driers could be acquired and utilized. They would provide information to farmers about maize cultivars with fast kernel dry-down | |
| Prevention of damage by storage pests | Control of weevil and other storage pests | Postharvest Loss Prevention team—grain could be stored at conditions that do not favour infestation by weevil, moths and rodents. The section could apply recommended pesticides to keep the grain free from damage |
© 2019 by the authors. Licensee MDPI, Basel, Switzerland. This article is an open access article distributed under the terms and conditions of the Creative Commons Attribution (CC BY) license (http://creativecommons.org/licenses/by/4.0/).
Share and Cite
Mutiga, S.K.; Mushongi, A.A.; Kangéthe, E.K. Enhancing Food Safety through Adoption of Long-Term Technical Advisory, Financial, and Storage Support Services in Maize Growing Areas of East Africa. Sustainability 2019, 11, 2827. https://doi.org/10.3390/su11102827
Mutiga SK, Mushongi AA, Kangéthe EK. Enhancing Food Safety through Adoption of Long-Term Technical Advisory, Financial, and Storage Support Services in Maize Growing Areas of East Africa. Sustainability. 2019; 11(10):2827. https://doi.org/10.3390/su11102827
Chicago/Turabian StyleMutiga, Samuel K., Arnold A. Mushongi, and Erastus K. Kangéthe. 2019. "Enhancing Food Safety through Adoption of Long-Term Technical Advisory, Financial, and Storage Support Services in Maize Growing Areas of East Africa" Sustainability 11, no. 10: 2827. https://doi.org/10.3390/su11102827
APA StyleMutiga, S. K., Mushongi, A. A., & Kangéthe, E. K. (2019). Enhancing Food Safety through Adoption of Long-Term Technical Advisory, Financial, and Storage Support Services in Maize Growing Areas of East Africa. Sustainability, 11(10), 2827. https://doi.org/10.3390/su11102827

