Measuring Public Concerns? Developing a Moral Concerns Scale Regarding Non-Product Related Process and Production Methods
Abstract
1. Introduction
2. Conceptual Framework of the Moral Concerns Scale
3. Material and Methodology
3.1. Pilot Study
3.2. Representative Study
3.3. Content Validity, Unidimensionality, and Internal Consistency
3.4. Construct Validity
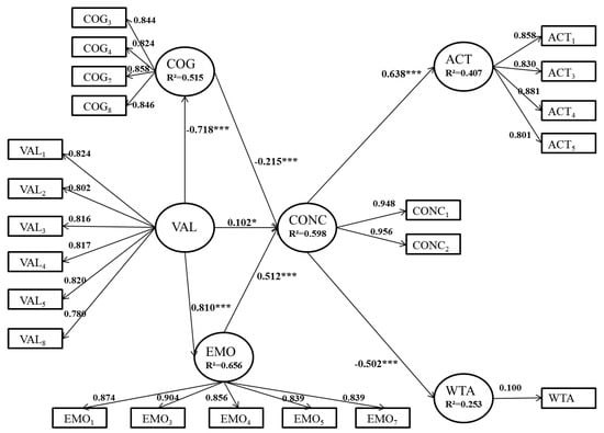
4. Results: The Scale Development Process and Validation
4.1. Pilot Study
4.2. Representative Study
5. Conclusions
5.1. Managerial and Theoretical Implications
5.2. Limitations and Further Research Directions
Author Contributions
Acknowledgments
Conflicts of Interest
References
- Balderjahn, I.; Buerke, A.; Kirchgeorg, M.; Peyer, M.; Seegebarth, B.; Wiedmann, K.-P. Consciousness for sustainable consumption: Scale development and new insights in the economic dimension of consumers’ sustainability. Acad. Mark. Sci. 2013, 3, 181–192. [Google Scholar] [CrossRef]
- Shen, B.; Wang, Y.; Lo, W.K.Y.; Shum, M. The impact of ethical fashion on consumer purchase behavior. J. Fash. Mark. Manag. 2012, 16, 234–245. [Google Scholar] [CrossRef]
- Tonsor, G.T.; Olynk, N.; Wolf, C. Consumer preferences for animal welfare attributes: The case of gestation crates. J. Agric. Appl. Econ. 2009, 41, 713–730. [Google Scholar] [CrossRef]
- Fernqvist, F.; Ekelund, L. Credence and the effect on consumer liking of food—A review. Food Qual. Preference 2014, 32, 340–353. [Google Scholar] [CrossRef]
- Carrigan, M.; Attalla, A. The myth of the ethical consumer-do ethics matter in purchase behaviour? J. Consum. Mark. 2001, 18, 560–578. [Google Scholar] [CrossRef]
- Conolly, J.; Shaw, D. Identifying fair trade in consumption choice. J. Strateg. Mark. 2006, 14, 353–368. [Google Scholar] [CrossRef]
- Suki, N.M.; Suki, N.M. Consumption values and consumer environmental concern regarding green products. Int. J. Sustain. Dev. World 2015, 22, 269–278. [Google Scholar] [CrossRef]
- Boogaard, B.K.; Bock, B.B.; Oosting, S.J.; Wisekerke, J.S.C.; van der Zijpp, A. Social acceptance of dairy farming: Ambivalence between the two faces of modernity. J. Agric. Environ. Ethics 2011, 24, 259–282. [Google Scholar] [CrossRef]
- Cook, K.; Bowles, D. Growing pains: The developing relationship of animal welfare standards and the world trade rules. Rev. Eur. Community Int. Environ. Law 2010, 19, 227–238. [Google Scholar] [CrossRef]
- Von Keyserlingk, M.A.G.; Hötzel, M.J. The ticking clock: Addressing farm animal welfare in emerging countries. J. Agric. Environ. Ethics 2015, 28, 179–195. [Google Scholar] [CrossRef]
- Hobbs, J.E.; Kerr, W.A. Consumer information, labelling and international trade in agri-food products. Food Policy 2006, 31, 78–89. [Google Scholar] [CrossRef]
- Blandford, D.; Bureau, J.C.; Fulponi, L.; Henson, S. Potential implications of animal welfare concerns and public policies in industrialized countries for international trade. In Global Food Trade and Consumer Demand for Quality; Krissoff, B., Bohman, M., Caswell, J.A., Eds.; Springer: Boston, MA, USA, 2011; pp. 77–99. ISBN 978-1-4757-5329-5. [Google Scholar]
- Sidali, K.L.; Spiller, A.; von Meyer-Höfer, M. Consumer expectations regarding sustainable food: Insights from developed and emerging markets. Int. Food Agribus. Man. 2016, 19, 141–170. [Google Scholar]
- Ekardt, F.; Garske, B. Globalisierung, Freihandel, Umweltschutz—Im Kontext von TTIP. In Globalisierung, Freihandel und Umweltschutz in Zeiten von TTIP; Ekardt, F., Unnerstall, H., Garske, B., Eds.; Metropolis-Verlag: Marburg, Germany, 2016; pp. 9–27. ISBN 373161197X. [Google Scholar]
- Lurié, A.; Kalinina, M. Protecting animals in international trade: A study of the recent successes at the WTO and in Free Trade Agreements. Am. Univ. Int. Law Rev. 2015, 30, 431–488. [Google Scholar]
- Grethe, H. High animal welfare standards in the EU and international trade—How to prevent potential low animal welfare havens? Food Policy 2007, 32, 315–333. [Google Scholar] [CrossRef]
- Thiermann, A.B.; Babcock, S. Animal welfare and international trade. Rev. Sci. Tech. 2005, 24, 747–755. [Google Scholar] [CrossRef] [PubMed]
- Howse, R.; Langille, J.; Sykes, K. Pluralism in practice: Moral legislation and the law of the WTO after Seal Products. Public Law Leg. Theory Res. Paper Ser. 2015, 5, 1–70. [Google Scholar]
- Sykes, K. Sealing animal welfare into the GATT exceptions: The international dimension of animal welfare in WTO disputes. World Trade Rev. 2014, 13, 471–498. [Google Scholar] [CrossRef]
- Sonntag, W.I.; Spiller, A. Ein Vorschlag für die reliable Messung von moralischen Bedenken gegenüber Prozessqualitäten in der Tierhaltung. Discussion Paper No. 1603, Göttingen, 2016. Available online: https://www.econstor.eu/handle/10419/129790 (accessed on 17 March 2018).
- Oh, J.-C.; Yoon, S.-J. Theory-based approach to factors affecting ethical consumption. Int. J. Consum. Stud. 2014, 38, 278–288. [Google Scholar] [CrossRef]
- Morris, M.C. The ethics and politics of the caged layer hen debate in New Zealand. J. Agric. Environ. Ethics 2006, 19, 495–514. [Google Scholar] [CrossRef]
- Von Horne, P.L.M.; Achterbosch, T.J. Animal welfare in poultry production systems: Impact of EU standards on world trade. World Poult. Sci. J. 2008, 64, 40–52. [Google Scholar] [CrossRef]
- Heng, Y.; Peterson, H.H.; Li, X. Consumer attitudes toward farm-animal welfare: The case of laying hens. J. Agric. Resour. Econ. 2013, 38, 418–434. [Google Scholar]
- European Commission. Attitudes of EU Citizens towards Animal Welfare. Special Eurobarometer 2007. Available online: http://ec.europa.eu/commfrontoffice/publicopinion/archives/ebs/ebs_270_en.pdf (accessed on 23 March 2018).
- Von Asselt, E.D.; von Bussel, L.G.J.; von Horne, P.; van der Voet, H.; van der Heijden, G.W.A.M.; van der Fels-Klerx, H.J. Assessing the sustainability of egg-production systems in The Netherlands. Poult. Sci. 2015, 94, 1742–1750. [Google Scholar] [CrossRef] [PubMed]
- Bundschuh, R.; Westphal, V. Eier und Geflügel. Agrarmärkte. Schr. Bayer. Landesanst. Landwirtsch. 2015, 11, 249–277. [Google Scholar]
- Hainmueller, J.; Hiscox, M.J. The Socially Conscious Consumer? Field Experimental Tests of Consumer Support for Fair Labor Standards. MIT Political Science Department Research Paper No. 2012-15. 2015. Available online: https://papers.ssrn.com/sol3/papers.cfm?abstract_id=2062435 (accessed on 16 March 2018).
- Stöber, J. Besorgnis: Ein Vergleich dreier Inventare zur Erfassung allgemeiner Sorgen. Z. Differ. Diagn. Psychol. 1995, 16, 50–63. [Google Scholar]
- Vivek, S.D.; Beatty, S.E.; Dalela, V.; Morgan, R.M. A generalized multidimensional scale for measuring customer engagement. J. Mark. Theory Pract. 2014, 22, 401–420. [Google Scholar] [CrossRef]
- Best, H. Methodische Herausforderungen: Umweltbewusstsein, Feldexperimente und die Analyse umweltbezogener Entscheidungen. In Handbuch Umweltsoziologie; Groß, M., Ed.; VS Verlag Sozialwissenschaften; Springer: Wiesbaden, Germany, 2011; pp. 246–248. ISBN 978-3-531-93097-8. [Google Scholar]
- Maloney, M.P.; Ward, M.P. Let’s hear from the people: An objective scale for the measurement of ecological attitudes and knowledge. Am. Psychol. 1973, 28, 583–586. [Google Scholar] [CrossRef]
- Diekmann, A.; Preisendörfer, P. Green and greenback: The behavioral effects of environmental attitudes in low-cost and high-cost situations. Ration. Soc. 2003, 15, 441–472. [Google Scholar] [CrossRef]
- Albrecht, D.; Bultena, G.; Hoiberg, E.; Nowak, P. Measuring environmental concern: The new environmental paradigm scale. J. Environ. Educ. 1982, 13, 39–43. [Google Scholar] [CrossRef]
- Dunlap, R.; Jones, R. Environmental concern: Conceptual and measurement issues. In Handbook of Environmental Sociology; Dunlap, R., Michelson, W., Eds.; Greenwood Press: London, UK, 2002; pp. 482–524. ISBN 0-313-26808-8. [Google Scholar]
- Graham, J.; Nosek, B.A.; Haidt, J.; Iyer, R.; Koleva, S.; Ditto, P.H. Mapping the moral domain. J. Pers. Soc. Psychol. 2011, 101, 366–385. [Google Scholar] [CrossRef] [PubMed]
- Schwartz, S.H. Universals in the content and structure of values. Theoretical Advances and Empirical Tests in 20 Countries. Adv. Exp. Soc. Psychol. 1992, 25, 1–65. [Google Scholar] [CrossRef]
- Herzog, H.A.; Betchart, N.S.; Pittman, R.B. Gender, sex role orientation, and attitudes toward animals. Anthrozoös 1991, 4, 184–191. [Google Scholar] [CrossRef]
- Herzog, H.; Grayson, S.; McCord, D. Brief measures of the Animal Attitude Scale. Anthrozoös 2015, 28, 145–152. [Google Scholar] [CrossRef]
- Bohlen, G.; Schlegelmilch, B.B.; Diamantopoulos, A. Measuring ecological concern: A multi-construct perspective. J. Mark. Manag. 1993, 9, 415–430. [Google Scholar] [CrossRef]
- Dean, M.; Raats, M.M.; Schepherd, R. Moral concerns and consumer choice of fresh and processed organic foods. J. Appl. Soc. Psychol. 2008, 38, 2088–2107. [Google Scholar] [CrossRef]
- Balderjahn, I.; Peyer, M.; Paulssen, M. Consciousness for fair consumption: Conceptualization, scale development and empirical validation. Int. J. Consum. Stud. 2013, 37, 546–555. [Google Scholar] [CrossRef]
- Thøgersen, J. The ethical consumer: Moral norms and packaging choice. J. Consum. Policy 1999, 22, 439–460. [Google Scholar] [CrossRef]
- Nilsson, A.; von Borgstede, C.; Biel, A. Willingness to accept climate change strategies: The effect of values and norms. J. Environ. Psychol. 2004, 24, 267–277. [Google Scholar] [CrossRef]
- De Steur, H.; Gellynck, X.; Storozhenko, S.; Liqun, G.; Lambert, W.; van der Straeten, D.; Vivaene, J. Willingness to accept and purchase genetically modified rice with high folate content in Shanxi Province, China. Appetite 2010, 54, 118–125. [Google Scholar] [CrossRef] [PubMed]
- Grimsrud, K.M.; McCluskey, J.J.; Loureiro, M.L.; Wahl, T.I. Consumer attitudes towards genetically modified food in Norway. In Proceedings of the American Agricultural Economics Association Annual Meeting, Long Beach, CA, USA, 28–31 July 2002. [Google Scholar]
- Churchill, G.A. Paradigm for developing better measures of marketing constructs. J. Mark. Res. 1979, 16, 64–73. [Google Scholar] [CrossRef]
- Anderson, J.C.; Gerbing, D.W. Structural equation modeling in practice: A review and recommended two-step approach. Psychol. Bull. 1988, 102, 411–423. [Google Scholar] [CrossRef]
- Ambulkar, S.; Blackhurst, J.; Grawe, S. Firm’s resilience to supply chain disruptions: Scale development and empirical examination. J. Oper. Manag. 2015, 33, 111–122. [Google Scholar] [CrossRef]
- Öberseder, M.; Schlegelmilch, B.B.; Murphy, P.E.; Gruber, V. Consumers’ perceptions of corporate social responsibility: Scale development and validation. J. Bus. Ethics 2014, 124, 101–115. [Google Scholar] [CrossRef]
- Hartmann, T.; Reinecke, L. Skalenkonstruktion in der Kommunikationswissenschaft. In Handbuch Standardisierte Erhebungsverfahren in der Kommunikationswissenschaft; Möhring, W., Schlütz, D., Eds.; Springer Fachmedien: Wiesbaden, Germany, 2013; pp. 41–60. ISBN 978-3-531-18776-1. [Google Scholar]
- Henseler, J.; Hubona, G.; Ray, P.A. Using PLS path modeling in new technology research: Updated guidelines. Ind. Manag. Data Syst. 2015, 116, 2–20. [Google Scholar] [CrossRef]
- Hildebrandt, L.; Temme, D. Probleme der Validierung mit Strukturgleichungsmodellen. Humboldt University, Collaborative Research Center 649, Berlin Discussion Paper No. 082. 2006. Available online: http://sfb649.wiwi.hu-berlin.de/papers/pdf/SFB649DP2006-082.pdf 2062435 (accessed on 16 March 2018).
- Hu, L.-T.; Bentler, P.M. Fit indices in covariance structure modeling: Sensitivity to underparameterized model misspecification. Psychol. Methods 1998, 3, 424–453. [Google Scholar] [CrossRef]
- Bühner, M. Einführung in Die Test- und Fragebogenkonstruktion, 3rd ed.; Pearson Studium: Munich, Germany, 2011; pp. 29–78. ISBN 3868940332. [Google Scholar]
- Hair, J.F.; Black, W.C.; Babin, B.J.; Anderson, R.E.; Tatham, R.L. Multivariate Data Analysis, 7th ed.; Prentice-Hall: Upper Saddle River, NY, USA, 2010; pp. 207–219. ISBN 0138132631. [Google Scholar]
- Fornell, C.A. Second Generation of Multivariate Analysis. Classification of Methods and Implications for Marketing Research. University of Michigan Working Paper No. 414. 1985. Available online: https://deepblue.lib.umich.edu/bitstream/handle/2027.42/35621/b1408124.0001.001.pdf?sequence=2&isAllowed=y (accessed on 16 March 2018).
- Henseler, J.; Ringle, C.; Sarstedt, M. A new criterion for assessing discriminant validity in variance-based structural equation modeling. J. Acad. Mark. Sci. 2015, 43, 115–135. [Google Scholar] [CrossRef]
- Voorhees, C.M.; Brady, M.K.; Calantone, R.; Ramirez, E. Discriminant validity testing in marketing: An analysis, causes for concern, and proposed remedies. J. Acad. Mark. Sci. 2016, 44, 119–134. [Google Scholar] [CrossRef]
- Sweeney, J.C.; Soutar, G.N. Consumer perceived value: The development of a multiple item scale. J. Retail. 2001, 77, 203–220. [Google Scholar] [CrossRef]
- Moosbrugger, H.; Kelava, A. Qualitätsanforderungen an einen psychologischen Test (Testgütekriterien). In Testtheorie und Fragebogenkonstruktion; Moosbrugger, H., Kelava, A., Eds.; Springer: Heidelberg, Germany, 2007; pp. 7–26. ISBN 978-3-642-20072-4. [Google Scholar]
- Hu, L.-T.; Bentler, P.M. Cutoff criteria for fit indexes in covariance structure analysis: Conventional criteria versus new alternatives. Struct. Equ. Model. 1999, 6, 1–55. [Google Scholar] [CrossRef]
- Sellheim, N. The legal question of morality: Seal hunting and the European moral standard. Soc. Leg. Stud. 2016, 25, 141–161. [Google Scholar] [CrossRef]


| Authors | Scales/Context | Dimension |
|---|---|---|
| Maloney and Ward (1973) | Ecology Scale | Emotions (EMO) |
| Diekmann and Preisendörfer (2003) | General Environmental Concern | Cognitive assessment (COG) |
| Albrecht et al. (1982) | The New Environmental Paradigm Scale | Cognitive assessment (COG) |
| Graham et al. (2011) | Moral Foundation Questionnaire | Values (VAL) |
| Schwartz (1992) | Schwartz Equality Value Item | Values (VAL) |
| Herzog et al. (1991) | Animal Attitude Scale | Values (VAL) |
| Bohlen et al. (1993) | Measures of Environmental Concern | Readiness to act (ACT) |
| De Steur et al. (2010) | Willingness to accept and purchase genetically modified rice with high folate content | Willingness to accept (WTA) |
| Variable | Pilot Study n = 202 | Representative Study n = 1009 | German Population (%) | |
|---|---|---|---|---|
| Gender | Female | 51.5% | 52.7% | 50.7% |
| Male | 48.5% | 47.3% | 49.3% | |
| Age (years) | 18–25 | 19.8% | 10.5% | 23.5% |
| 26–35 | 20.3% | 13.9% | 12.6% | |
| 36–45 | 20.3% | 13.7% | 12.5% | |
| 46–65 | 36.6% | 46.7% | 30.1% | |
| >65 | 3.0% | 15.0% | 21.0% | |
| Urbanity of residence | Rural (under 5000 inhabitants) | 16.3% | 22.1% | 14.4% |
| Urban (5000–20,000 inhabitants) | 18.3% | 22.0% | 26.3% | |
| Highly urban (20,000–100,000 inhabitants) | 27.2% | 20.8% | 27.8% | |
| Extremely urban (more than 100,000 inhabitants) | 38.1% | 35.1% | 31.6% |
| Battery Hens | Seal Hunting | Child Labor | ||||||||
|---|---|---|---|---|---|---|---|---|---|---|
| Pilot Study (n = 202) | Representative Study (n = 1009) | Representative Study (n = 501) | Representative Study (n = 508) | |||||||
| EFA | CFA | CFA | CFA | CFA | ||||||
| Values (VAL) | α = 0.910 γ = 8.429 | AVE = 0.655 CR = 0.930 | α = 0.895 AVE = 0.656 CR = 0.920 | α = 0.893 AVE = 0.655 CR = 0.919 | α = 0.931 AVE = 0.548 CR = 0.878 | |||||
| μ 1 (δ) | λ | λ | μ 1 (δ) | λ | μ 1 (δ) | λ | μ 1 (δ) | λ | ||
| VAL1 | I consider keeping laying hens in battery cages as disrespectful to hens. [I consider seal hunting disrespectful to seals] [I consider child labor disrespectful to children] | 1.89 (1.05) | 0.787 | 0.813 | 1.80 (1.01) | 0.824 | 1.93 (1.06) | 0.829 | 1.75 (0.95) | 0.835 |
| VAL2 | I am convinced that we are obligated to treat hens [seals/children] fairly. | 1.72 (0.93) | 0.773 | 0.813 | 1.73 (0.86) | 0.802 | 1.76 (0.62) | 0.688 | 1.43 (0.71) | 0.622 |
| VAL3 | I consider it unjust to keep egg-laying hens in battery cages. [I consider it unjust to the seals to kill them] [I consider it unjust to children that they have to work] | 1.98 (1.12) | 0.766 | 0.768 | 1.73 (0.86) | 0.816 | 1.95 (1.08) | 0.829 | 1.74 (0.89) | 0.852 |
| VAL4 | I feel sorry for the egg-laying hens in battery cages. [I feel sorry for the seals which are hunted for fur, meat, and oil products] [I feel sorry for the kids who have to work] | 1.71 (0.91) | 0.758 | 0.864 | 1.69 (0.91) | 0.817 | 1.81 (0.97) | 0.855 | 1.72 (0.88) | 0.771 |
| VAL5 | I have a problem with battery cages [seal hunting/child labor] due to the fact that it is not a fair deal to the animals [children]. | 2.01 (1.07) | 0.735 | 0.833 | 1.93 (1.05) | 0.820 | 1.97 (1.07) | 0.856 | 1.85 (1.02) | 0.691 |
| VAL6 | Battery cages constitute disrespectful handling of animals to me. | 1.83 (0.03) | 0.731 | 0.813 | - | - | - | - | - | - |
| VAL7 | Egg-laying hens must not be kept in battery cages. | 1.89 (1.04) | 0.687 | 0.740 | - | - | - | - | - | - |
| VAL8 | It is alright to keep egg-laying hens in battery cages. [It is alright to kill seals to use them] [It is alright that children work] | - | - | - | 1.77 (0.90) | 0.780 | 1.89 (1.01) | 0.786 | 2.02 (0.90) | 0.637 |
| Emotions (EMO) | α = 0.906 γ = 1.811 | AVE = 0.760 CR = 0.940 | α = 0.914 AVE = 0.744 CR = 0.936 | |||||||
| μ (δ) | λ | λ | μ (δ) | λ | μ (δ) | λ | μ (δ) | λ | ||
| EMO1 | Keeping egg-laying hens in battery cages infuriates me. [Seal hunting/child labor infuriates me] | 2.33 (1.09) | 0.841 | 0.920 | 2.30 (1.13) | 0.874 | 2.03 (1.04) | 0.915 | 2.04 (1.02) | 0.898 |
| EMO2 | I am ashamed of Germany, when I read or see something about battery cages in Germany. | 2.46 (1.11) | 0.814 | 0.848 | - | - | - | - | - | - |
| EMO3 | The fact that there are still battery cages [seal hunting/child labor] makes me mad. | 2.23 (1.03) | 0.803 | 0.916 | 2.17 (1.08) | 0.904 | 2.04 (1.08) | 0.921 | 1.97 (0.97) | 0.900 |
| EMO4 | Thinking about battery cages [seal hunting/child labor] makes me feel contempt toward the producers. | 2.17 (1.03) | 0.784 | 0.879 | 2.08 (1.06) | 0.856 | 1.89 (1.00) | 0.883 | 1.82 (0.98) | 0.830 |
| EMO5 | It annoys me when I see how many consumers thoughtlessly buy battery eggs [seal products/products created with child labor]. | 2.25 (1.07) | 0.696 | 0.790 | 2.23 (1.11) | 0.839 | 1.91 (1.00) | 0.850 | 2.04 (1.01) | 0.811 |
| EMO6 | Battery cages can pose dangers to consumers. | 2.40 (0.98) | 0.631 | -2 | - | -- | - | - | - | - |
| EMO7 | It is disappointing that there are still battery cages. | - | - | - | 2.08 (1.06) | 0.856 | 1.84 (0.95) | 0.903 | 1.72 (0.85) | 0.834 |
| Cognitive assessment (COG) | α = 0.806 γ = 1.523 | AVE = 0.601 CR = 0.858 | α = 0.865 AVE = 0.711 CR = 0.908 | α = 0.772 AVE = 0.686 CR = 0.868 | α = 0.812 AVE = 0.639 CR = 0.876 | |||||
| μ (δ) | λ | λ | μ (δ) | λ | μ (δ) | λ | μ (δ) | λ | ||
| COG1 | I do not want a prohibition of keeping egg-laying hens in battery cages. | 3.84 (1.23) | 0.755 | - | - | - | - | - | - | - |
| COG2 | In my point of view, battery cages are not a violation of animal welfare. | 4.16 (1.01) | 0.710 | 0.750 | - | - | - | - | - | - |
| COG3 | I think battery hens in cages [working children] can feel well. | 3.75 (1.69) | 0.678 | 0.754 | 3.96 (1.02) | 0.844 | - | - | 3.49 (1.04) | 0.806 |
| COG4 | If people want to buy cheap battery eggs [seal products/products created with child labor] they should have the opportunity to do so. | 3.65 (1.07) | 0.669 | 0.807 | 3.77 (1.10) | 0.824 | 4.04 (1.03) | 0.846 | 4.12 (0.97) | 0.757 |
| COG5 | I can buy battery eggs with a clear conscience. | 4.14 (0.89) | 0.629 | - | - | - | - | - | - | - |
| COG6 | Keeping hens in battery cages is legitimate. | 4.09 (1.05) | - | 0.788 | - | - | - | - | - | - |
| COG7 | Under specific conditions, battery cages [seal hunting/child labor] for laying hens are [is] responsible. | - | - | - | 3.69 (1.11) | 0.858 | 3.24 (1.22) | 0.799 | 3.47 (1.14) | 0.806 |
| COG8 | In my opinion, the injustice of battery cages for laying hens [seal hunting/child labor] are overestimated by animal [human] rights organizations. | - | - | - | 3.92 (0.99) | 0.846 | 3.95 (1.00) | 0.839 | 4.14 (0.88) | 0.827 |
| Readiness to act (ACT) | AVE = 0.610 CR = 0.861 | α = 0.864 AVE = 0.711 CR = 0.907 | α = 0.882 AVE = 0.736 CR = 0.918 | α = 0 AVE = 0 CR = 0. | ||||||
| μ (δ) | λ | μ (δ) | λ | μ (δ) | λ | μ (δ) | λ | |||
| ACT1 | If people in my environment incite me, I take action against battery cages [seal hunting/child labor]. | 2.73 (1.11) | 0.762 | 2.79 (1.23) | 0.858 | 2.85 (1.22) | 0.891 | 2.63 (1.15) | 0.878 | |
| ACT2 | I would vote for a law that forces farmers to keep their egg-laying hens in an animal friendly way. | 1.75 (0.99) | 0.674 | - | - | - | - | - | - | |
| ACT3 | I like to inform people that laying hens are still kept in cages. [I like to inform people that there is still seal hunting/child labor]. | 2.75 (1.18) | 0.828 | 3.03 (1.16) | 0.830 | 3.16 (1.23) | 0.843 | 2.78 (1.13) | 0.814 | |
| ACT4 | I am generally willing to promote the abolition of battery cages [seal hunting/child labor]. | 2.53 (1.02) | 0.848 | 2.70 (1.11) | 0.881 | 2.70 (1.18) | 0.882 | 2.45 (1.02) | 0.888 | |
| ACT5 | I am supporting animal [human] rights organizations who act for an abolition of battery cages [seal hunting/child labor]. | - | 3.23 (1.19) | 0.801 | 3.26 (1.22) | 0.815 | 3.06 (1.25) | 0.729 | ||
| Criteria | Reference | Pilot Study | Representative Study | Representative Study | Representative Study |
|---|---|---|---|---|---|
| Internal consistency and reliability | - | Battery hens | Seal hunting | Child labor | |
| Indicator reliability (λ) | >0.4 | CONC > 0.7 | CONC > 0.9 | CONC > 0.9 | CONC > 0.9 |
| VAL > 0.7 | VAL > 0.7 | VAL > 0.7 | VAL > 0.6 | ||
| EMO > 0.7 | EMO > 0.8 | EMO > 0.8 | EMO > 0.8 | ||
| COG > 0.7 | COG > 0.8 | COG > 0.7 | COG > 0.7 | ||
| ACT > 0.6 | ACT > 0.8 | ACT > 0.8 | ACT > 0.7 | ||
| Cronbach’s alpha (α) | >0.7 | CONC: 0.878 | CONC: 0.896 | CONC: 0.934 | CONC: 0.859 |
| VAL: 0.912 | VAL: 0.895 | VAL: 0.893 | VAL: 0.831 | ||
| EMO: 0.920 | EMO: 0.914 | EMO: 0.937 | EMO: 0.908 | ||
| COG: 0.779 | COG: 0.865 | COG: 0.772 | COG: 0.812 | ||
| ACT: 0.787 | ACT: 0.864 | ACT: 0.881 | ACT: 0.849 | ||
| Convergent validity | |||||
| Composite Reliability (CR) | >0.7 | CONC: 0.908 | CONC: 0.951 | CONC: 0.968 | CONC: 0.933 |
| VAL: 0.930 | VAL: 0.920 | VAL: 0.919 | VAL: 0.878 | ||
| EMO: 0.940 | EMO: 0.936 | EMO: 0.952 | EMO: 0.932 | ||
| COG: 0.857 | COG: 0.908 | COG: 0.868 | COG: 0.878 | ||
| ACT: 0.861 | ACT: 0.907 | ACT: 0.918 | ACT: 0.898 | ||
| Average Variance Expected (AVE) | ≥0.5 | CONC: 0.623 | CONC: 0.906 | CONC: 0.938 | CONC: 0.875 |
| VAL: 0.655 | VAL: 0.656 | VAL: 0.655 | VAL: 0.548 | ||
| EMO: 0.760 | EMO: 0.744 | EMO: 0.800 | EMO: 0.732 | ||
| COG: 0.601 | COG: 0.711 | COG: 0.686 | COG: 0.639 | ||
| ACT: 0.610 | ACT: 0.711 | ACT: 0.736 | ACT: 0.688 | ||
| SRMR | <0.08 | 0.085 | 0.053 | 0.053 | 0.065 |
| Discriminant validity | |||||
| HTMT | <1.00 | Overall ≤ 0.895 | Overall ≤ 0.895 | Overall ≤ 0.895 | Overall ≤ 0.873 |
| Variance Inflation Factor (VIF) | <5.00 | Overall < 1.81 | Overall < 3.45 | Overall < 3.54 | Overall < 2.65 |
| Emotions (EMO) | Values (VAL) | Cognitive Assessment (COG) | Readiness to Act (ACT) | No Willingness to Accept (WTA) 1 | |
|---|---|---|---|---|---|
| Battery eggs (n = 1009) | 66.5% 2 | 81.3% | 65.1% | 36.4% | 70.2% |
| Seal hunting (n = 501) | 75.3% | 70.7% | 62.9% | 34.9% | 87.0% |
| Child labor (n = 509) | 84.5% | 74.0% | 62.7% | 40.4% | 76.4% |
© 2018 by the authors. Licensee MDPI, Basel, Switzerland. This article is an open access article distributed under the terms and conditions of the Creative Commons Attribution (CC BY) license (http://creativecommons.org/licenses/by/4.0/).
Share and Cite
Sonntag, W.I.; Spiller, A. Measuring Public Concerns? Developing a Moral Concerns Scale Regarding Non-Product Related Process and Production Methods. Sustainability 2018, 10, 1375. https://doi.org/10.3390/su10051375
Sonntag WI, Spiller A. Measuring Public Concerns? Developing a Moral Concerns Scale Regarding Non-Product Related Process and Production Methods. Sustainability. 2018; 10(5):1375. https://doi.org/10.3390/su10051375
Chicago/Turabian StyleSonntag, Winnie Isabel, and Achim Spiller. 2018. "Measuring Public Concerns? Developing a Moral Concerns Scale Regarding Non-Product Related Process and Production Methods" Sustainability 10, no. 5: 1375. https://doi.org/10.3390/su10051375
APA StyleSonntag, W. I., & Spiller, A. (2018). Measuring Public Concerns? Developing a Moral Concerns Scale Regarding Non-Product Related Process and Production Methods. Sustainability, 10(5), 1375. https://doi.org/10.3390/su10051375

