Synergistic Effect Evaluation of Main and Auxiliary Industry of Power Grid Based on the Information Fusion Technology from the Perspective of Sustainable Development of Enterprises
Abstract
:1. Introduction
2. Basic Theory and Method
2.1. Variable Precision Fuzzy Rough Set (VPFRS)
2.2.Vague Sets
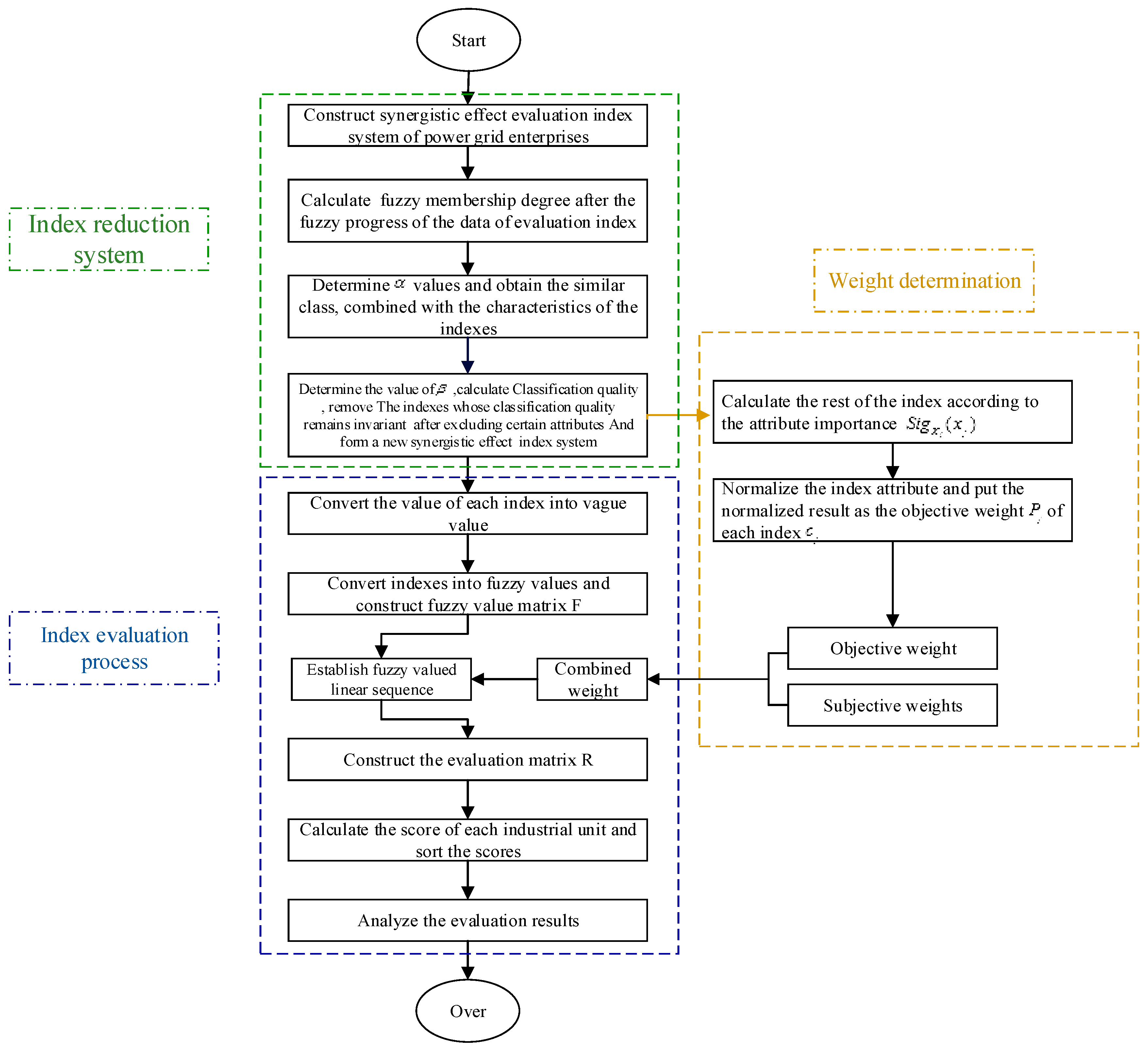
3. Synergistic Evaluation Model Based on the Improved VPFRS-Vague Sets
- Step 1
- Obfuscate the evaluation indicator data, and compute the corresponding fuzzy membership according to Equation (1).
- Step 2
- Combining the characteristics of the object index data, determine the value of , i.e., objects whose fuzzy similarity is greater than or equal to , should be classified as a class, called similar class.
- Step 3
- Determine the value of , calculate the lower approximation set according to the Equation (6), and get the classification quality.
- Step 4
- Calculate the rest of the index according to the attribute importance calculated by Equation (9).
- Step 5
- Normalize the index attribute importance based on the Equation (14), and put the normalized result as the objective weight of each index .
- Step 6
- Convert the value of each index into vague value. The evaluation indexes after reduction contain qualitative and quantitative indexes, whose vague value data are not determined. This paper uses the single value standardization method [36] to determine the corresponding vague value of each index’s data.
- Step 7
- Construct fuzzy value matrix by converting the original indexes into fuzzy values, according to Equations (19) and (20).
- Step 8
- Sort all units to form a fuzzy value linear sequence according to the fuzzy value matrix F, abiding by the following rules.
- Step 9
- Construct the evaluation matrix , according to the fuzzy value linear sequence and the final weight of reduced indexes based on VPFRS information fusion technology.
- Step 10
- Calculate the score of each industrial unit and sort the scores. A higher score indicates a better synergy.
4. Empirical Analysis and Discussion
4.1. Construction of Synergistic Effect Evaluation Index System of Power Grid Enterprise
4.2. Reduction of Index System Based on VPFRS Method
- Step 1
- According to Equation (1), we calculate the corresponding fuzzy membership degree. The results are shown in Table 3.
- Step 2
- Taking the reasonable classification into account, the paper uses α = 0.3 to divide the units whose value of fuzzy membership degree is greater than or equal to 0.7 into a class. Thus, we get the similar categories as follows.
- Step 3
- We assign 0.9 as the value of correct classification rate and compute the approximate quality classification according to Equations (4) and (8). The results are as follows.
- Step 4
- The similar class after reduction is shown as follows.
- Step 5
- The weight of each index is obtained respectively by the normalization treatment based on Equation (10).
4.3. Synergistic Effect Evaluation Model for the Main and Auxiliary Industries of Power Grid Based on the Improved Vague Set
- Step 1
- Conversion of Vague values.
- Step 2
- The calculation of the fuzzy value matrix .
- Step 3
- The establishment of fuzzy valued linear sequence.
- (Sorted by the index d2): ;
- (Sorted by the index d3): ;
- (Sorted by the index d6): ;
- (Sorted by the index d7): ;
- (Sorted by the index d9): ;
- (Sorted by the index d10): ;
- (Sorted by the index d1): ;
- (Sorted by the index d12): ;
- (Sorted by the index d15): ;
- (Sorted by the index d16): ;
- (Sorted by the index d20): ;
- (Sorted by the index d21): ;
- (Sorted by the index d24): ;
- (Sorted by the index d25): ;
- (Sorted by the index d28): ;
- (Sorted by the index d31): ;
- (Sorted by the index d32): .
- Step 4
- The calculation of weight of each evaluation index and fuzzy preference matrix R.
- Step 5
- The calculation of the evaluation score of each unit.
5. Conclusions
- (1)
- By analyzing the characteristics of power grid enterprises, this paper constructs a set of evaluation index system of synergic effect for power grid enterprises from four aspects: management, resources, operation and efficiency. It has strong pertinence and applicability. Different from the general enterprise, as the large state-owned enterprises, the auxiliary units of power grid enterprises cover scientific research, electrical equipment manufacturing, logistics and other fields. They have the characteristics of wide range, great difficulty in synergic development and so on. Therefore, the construction of a set of targeted index systems can lay a good foundation for the evaluation of the synergic development of power grid enterprises.
- (2)
- Attribute reduction is one of the core contents of rough sets. In order to solve the problem of redundancy in traditional method reduction, this paper proposes a reduction method of variable precision fuzzy rough set. The results of empirical analysis show that this method eliminates unnecessary indexes, reduces the attribute dimension effectively and preserves key indexes without reducing classification accuracy. It reduces the original 32 indexes to 17 key indexes, are duction rate of 46.875%. The minimum subset of attributes obtained by variable precision fuzzy rough set can be used for further evaluation research, which can improve the efficiency of evaluation and the accuracy of evaluation results.
- (3)
- Vague sets can deal with fuzzy and uncertain information caused by qualitative indexes. In this paper, the fuzzy linear order method is used to improve the traditional vague set, which can effectively improve the objective effect of quantitative qualitative indexes. Through the transformation of vague value, the calculation of the fuzzy value matrix, the establishment of a fuzzy linear sequence and the calculation of the fuzzy priority matrix, the final synergy effect evaluation results are obtained. From the results of empirical analysis, it can be seen that the evaluation results can accurately reflect the synergic development status between main and auxiliary industries. It is conducive to better management by decision makers.
- (4)
- The auxiliary units of power grid enterprises are divided into three major business segments. Since different types of companies have differences in management and operation, they also have different degrees of synergism. According to the final results, the scientific research and education sector has the highest synergic degree in the power grid enterprise, while the industrial sector has the lowest degree of synergy, especially in the aspect of operation and finance. The evaluation model of VPFRS-Vague constructed in this paper is simple and applicable, and provides a clear direction for power grid enterprises to carry out targeted management and improvement in the future.
Acknowledgments
Author Contributions
Conflicts of Interest
References
- De Man, A.P.; Duysters, G. Collaboration and innovation: A review of the effects of mergers, acquisitions and alliances on innovation. Technovation 2005, 25, 1377–1387. [Google Scholar] [CrossRef]
- Zhen, Z.H.; Zhu, N. Industrial Policy under Social Construction: The Merger and Acquisition of Carlyle and Xuzhou Construction Machinery Group. China Int. J. 2016, 14, 56–73. [Google Scholar]
- Yoon, S.G.; Park, S.; Lee, J. Evaluation of synergy effect in the merger of companies in a petrochemical complex. Comput. Aided Chem. Eng. 2009, 27, 2061–2066. [Google Scholar]
- Majumdar, S.K.; Yaylacicegi, U.; Moussawi, R. Mergers and synergy: Lessons from contemporary telecommunications history. Telecommun. Policy 2012, 36, 140–154. [Google Scholar] [CrossRef]
- Brock, D.M. Multinational acquisition integration: The role of national culture in creating synergies. Int. Bus. Rev. 2005, 14, 269–288. [Google Scholar] [CrossRef]
- Sirower, M. The Synergy Trap: How Companies Lose the Acquisition Game; Free Press: New York, NY, USA, 1997. [Google Scholar]
- Chen, J.L. The synergistic effects of IT-enabled resources on organizational capabilities and firm performance. Inf. Manag. 2012, 49, 142–150. [Google Scholar] [CrossRef]
- Wang, X.Y. The Knowledge-Intensive Industries Synergetic Development and Enterprise Technology Innovation: Mechanism and Empirical Study. Sci. Sci. Manag. S.T. 2017, 38, 96–104. [Google Scholar]
- Manouselis, N.; Verbert, K. Layered Evaluation of Multi-Criteria Collaborative Filtering for Scientific Paper Recommendation. Procedia Comput. Sci. 2013, 18, 1189–1197. [Google Scholar] [CrossRef]
- O’Sullivan, R.G. Collaborative Evaluation within a framework of stakeholder-oriented evaluation approaches. Eval. Program Plan. 2012, 35, 518–522. [Google Scholar] [CrossRef] [PubMed]
- Chen, Z.J.; Liu, X. Establish evaluation model for parent-subsidiary companies’ synergy effects. Econ. Manag. J. 2010, 32, 51–56. [Google Scholar]
- Li, M.M. Study on the Collaborative Development Pattern of Enterprise Group; Shandong University: Jinan, China, 2008. [Google Scholar]
- Liu, X.Z. The Research on Synergistic Effect of Luyin Group; Shandong University: Jinan, China, 2011. [Google Scholar]
- Zhang, T.N.; Cao, H.L.; Ma, W.J.; Tang, S.L. Research on synergy effect appraisal of adaptive enterprise strategy implementation based on BSC theory. J. Univ. Sci. Technol. Beijing 2010, 26, 37–43. [Google Scholar]
- Chen, J.H.; Zou, S.L.; Liu, B.; Liu, W.J. The Index System and Fuzzy Comprehensive Evaluation of Strategic Alliance Based on the Value Chain Theory. J. Univ. South China 2005, 6, 46–49. [Google Scholar]
- Yuan, J. The Development Status on Multi-source of Information Fusion and Application. Ind. Econ. Rev. 2017, 4, 42–47. [Google Scholar]
- Susmaga, R. Reduction and construction in classic and dominance-based rough sets approach. Inf. Sci. 2014, 271, 45–64. [Google Scholar] [CrossRef]
- Zhou, J.; Wang, S.C.; Zhao, X.; Zhang, H.; Zhang, J. The evaluation of integrated navigation algorithm based on vague sets theory. J. Proj. Rockets Missiles Guid. 2013, 33–38. [Google Scholar]
- Fu, L.; He, Z.Y.; Mai, R.K.; Qian, Q.Q.; Zhang, P. Application of wavelet entropy evidence of information fusion in fault diagnosis of power system. Chin. Soc. Electr. Eng. 2008, 13, 64–69. [Google Scholar]
- Chen, L.; Wang, W.; Zhang, W. Risk evaluation of regional collapses geological hazard based on DS evidence theory-A case study of Haiyuan active fault belt in Ningxia Province. Energy Procedia 2012, 16, 371–376. [Google Scholar] [CrossRef]
- Ye, J. Improved method of multi-criteria fuzzy decision-making based on vague set. Comput. Aided Des. 2007, 39, 164–169. [Google Scholar] [CrossRef]
- He, Z.; Han, J.D.; Sun, B. Research on Index Reduction Method for Commercialization of Research Findings Based on Rough Set. Soft Sci. 2011, 25, 28–31. [Google Scholar]
- Liu, X.L.; Chen, G.M.; Li, F.X.; Zhang, Q. Research and application of information fusion method based on Bayesian network and rough set. Mod. Manuf. Eng. 2013, 1, 125–129. [Google Scholar]
- Wang, S.Q.; Zhang, F.D.; Bi, D.Y.; Zhang, L.D. Two steps methods of attribute reduction based on dependency degree of the fuzzy rough set. J. Beijing Univ. Technol. 2013, 6, 828–834. [Google Scholar]
- Tang, F.; Lin, J.; Long, W.L.; He, Y. The weight distribution of factor of highway geological disaster based on the fuzzy rough set. J. Hunan Univ. Sci. Technol. 2012, 1, 73–78. [Google Scholar]
- Yi, X.; Zhang, F.L.; Qiu, H. A comprehensive evaluation method for the urban subway operation safety based on ANP and vague sets theory. J. Saf. Environ. 2013, 13, 238–242. [Google Scholar]
- Qian, Y.; Zhang, Z.W.; Xia, J.B.; Ma, Z.Q. Study of simple value indices normalization methods for comprehensive evaluation based on vague sets. Math. Pract. Theory 2013, 43, 126–131. [Google Scholar]
- Khemiri, R.; Elbedoui-Maktouf, K.; Grabot, B.; Zouari, B. A fuzzy multi-criteria decision-making approach for managing performance and risk in integrated procurement-production planning. Int. J. Prod. Res. 2017, 55, 5305–5329. [Google Scholar] [CrossRef]
- Ye, J. Using an improved measure function of vague sets for multi-criteria fuzzy decision-making. Expert Syst. Appl. 2010, 37, 4706–4709. [Google Scholar] [CrossRef]
- Jiang, F.; Chen, Y.M. Outlier detection based on granular computing and rough set theory. Appl. Intell. 2015, 42, 303–322. [Google Scholar] [CrossRef]
- Park, I.K.; Choi, G.S. Rough set approach for clustering categorical data using information-theoretic dependency measure. Inf. Syst. 2015, 48, 289–295. [Google Scholar] [CrossRef]
- Selvachandran, G.; Maji, P.K.; Abed, I.E.; Salleh, A.R. Relations between complex vague soft sets. Appl. Soft Comput. 2016, 47, 438–448. [Google Scholar] [CrossRef]
- Wang, C.; Qu, A. Entropy, similarity measure and distance measure of vague soft sets and their relations. Inf. Sci. 2013, 244, 92–106. [Google Scholar] [CrossRef]
- Wang, J.; Xu, W.; Ma, J.; Wang, S. A vague set based decision support approach for evaluating research funding programs. Eur. J. Oper. Res. 2013, 230, 656–665. [Google Scholar] [CrossRef]
- Zhang, H.D.; Shu, L.; Liao, S.L. Possibility interval-valued fuzzy soft set and its application in decision making. J. Comput. Anal. Appl. 2015, 18, 492–505. [Google Scholar]
- Pawlak, Z. Rough Sets. Int. J. Comput. Inf. Sci. 1982, 11, 341–356. [Google Scholar] [CrossRef]
- Wang, X.E.; Han, C.Z.; Han, D.Q.; Fan, Q. A Survey on Rough Sets Theory. Control Eng. China 2013, 20, 1–8. [Google Scholar]
- Zadeh, L.A. Fuzzy sets as a basis for a theory of possibility. Fuzzy Sets Syst. 1999, 100, 9–34. [Google Scholar] [CrossRef]
- Men, B.H.; Liu, H.L.; Tian, W.; Liu, H.Y. Evaluation of Sustainable Use of Water Resources in Beijing Based on Rough Set and Fuzzy Theory. Water 2017, 9, 852. [Google Scholar] [CrossRef]
- Ziarko, W. Variable precision rough set model. J. Comput. Syst. Sci. 1993, 46, 39–59. [Google Scholar] [CrossRef]
- Gau, W.L.; Buehrer, D.J. Vague sets. IEEE Trans. Syst. Man Cybern. 1993, 23, 610–614. [Google Scholar] [CrossRef]
- Jin, L.; Yang, Y.; Niu, C.Y. Vague sets and its new similarity measure. Comput. Eng. Appl. 2009, 45, 31–33. [Google Scholar]
- Sun, B.Z.; Ma, W.M. Fuzzy rough set over multi-universes and its application in decision making. J. Intell. Fuzzy Syst. Appl. Eng. Technol. 2017, 32, 1719–1739. [Google Scholar]



| Object | First-Grade Index | Second-Grade Indicator | Third-Grade Indicator |
|---|---|---|---|
| Bi | Ci | Di | |
| Synergistic Effect Evaluation Index System of Main and Auxiliary Industries in Power Grid Enterprise | Management foundation | Strategic planning | Synergistic degree of location and target |
| The degree of strategic execution | |||
| Organizational structure | Rationality of organizational structure | ||
| The flexibility of organization structure | |||
| Institution form | Perfect degree of institution construction | ||
| The implementation of the institution | |||
| Resource integration | Human resources synergy | All-personnel labor productivity | |
| Talent equivalent density | |||
| Personnel expense rate | |||
| Human resource input and output rate | |||
| Financial synergy | Rate of Return on Common Stockholders’ Equity(ROE) | ||
| Economic value added of unit capital | |||
| Standardization degree of financial process | |||
| The implementation of the financial centralized audit | |||
| Supplies synergy | Material centralized purchasing power | ||
| Material procurement standards implementation rate | |||
| Procurement specification rate | |||
| Information synergy | Human input rate of informatization | ||
| Capital input rate of informatization | |||
| The extent of information sharing | |||
| Operation efficiency | Production operation | Turnover of total capital | |
| Safety conversion index | |||
| Market operation | The growth rate of the contract | ||
| Market share | |||
| Benefit contribution | Technical support | Contribution rate of technology innovation | |
| Transformation of science and technology achievement | |||
| Intellectual support | Intelligence reserve level | ||
| Intellectual response ability | |||
| Service guarantee | Service response capability | ||
| Service satisfaction | |||
| Profit contribution | Profit contribution rate | ||
| Net profit growth rate |
| Index | Numeric Unit | Unit A | Unit B | Unit C | Unit D | Unit E |
|---|---|---|---|---|---|---|
| 93 | 88 | 90 | 85 | 86 | ||
| 85 | 87 | 90 | 88 | 84 | ||
| 83 | 85 | 86 | 84 | 87 | ||
| 81 | 85 | 83 | 87 | 86 | ||
| 86 | 84 | 84 | 81 | 83 | ||
| 87 | 82 | 82 | 85 | 83 | ||
| million yuan/person | 0.82 | 0.76 | 0.56 | 0.65 | 0.73 | |
| 1.17 | 1.06 | 0.98 | 1.13 | 1.04 | ||
| % | 12.58 | 11.63 | 10.05 | 12.43 | 11.14 | |
| % | 20.34 | 19.38 | 18.06 | 22.47 | 21.67 | |
| % | 8.66 | 7.08 | 7.68 | 8.28 | 6.15 | |
| 35.78 | 30.46 | 28.95 | 30.82 | 34.18 | ||
| 80 | 82 | 70 | 75 | 78 | ||
| 89 | 84 | 85 | 83 | 82 | ||
| 94 | 90 | 88 | 85 | 87 | ||
| % | 99.96 | 99.37 | 98.12 | 98.93 | 99.16 | |
| % | 95.61 | 92.83 | 82.09 | 95.24 | 94.96 | |
| % | 8.37 | 8.19 | 5.07 | 5.43 | 6.87 | |
| % | 0.327 | 0.11 | 0.13 | 0.14 | 0.26 | |
| 85 | 82 | 72 | 81 | 78 | ||
| Times/year | 1.26 | 0.93 | 0.49 | 0.51 | 0.46 | |
| 5 | 3 | 5 | 5 | 5 | ||
| % | 7.30 | 11.89 | 5.68 | 15.53 | 12.81 | |
| % | 31 | 42 | 33 | 18 | 23 | |
| % | 43.60 | 51.20 | 24.30 | 28.90 | 67.40 | |
| 84 | 87 | 83 | 83 | 88 | ||
| 88 | 85 | 84 | 84 | 90 | ||
| 84 | 89 | 87 | 82 | 91 | ||
| 92 | 89 | 86 | 88 | 85 | ||
| 95 | 87 | 93 | 89 | 91 | ||
| % | 0.66 | 0.53 | 0.59 | 0.36 | 0.42 | |
| % | 85.58 | 80.37 | 89.78 | 65.25 |
| Object | |||||
| 1.00 | 0.73 | 0.31 | 0.52 | 0.33 | |
| 0.73 | 1.00 | 0.33 | 0.52 | 0.40 | |
| 0.31 | 0.33 | 1.00 | 0.48 | 0.70 | |
| 0.52 | 0.52 | 0.48 | 1.00 | 0.57 | |
| 0.33 | 0.40 | 0.70 | 0.57 | 1.00 |
| Second Level Index | Third Level Index | Weight |
|---|---|---|
| Management foundation | The degree of strategic execution | 0.460 |
| The rationality of organization structure | 0.310 | |
| The implementation of the institution | 0.230 | |
| Operation effect | Total assets turnover ratio | 0.450 |
| The core product market share | 0.550 | |
| Benefit contribution | Contribution rate of technology innovation | 0.130 |
| Intellectual response ability | 0.110 | |
| Profit contribution rate | 0.420 | |
| Net profit growth rate | 0.340 |
| Units | The Evaluation Scores | Ranking |
|---|---|---|
| 2.436 | 2 | |
| 2.608 | 1 | |
| 2.405 | 3 | |
| 1.203 | 4 | |
| 1.754 | 5 |
© 2018 by the authors. Licensee MDPI, Basel, Switzerland. This article is an open access article distributed under the terms and conditions of the Creative Commons Attribution (CC BY) license (http://creativecommons.org/licenses/by/4.0/).
Share and Cite
Xu, X.; Wang, Q.; Niu, D.; Zhang, L. Synergistic Effect Evaluation of Main and Auxiliary Industry of Power Grid Based on the Information Fusion Technology from the Perspective of Sustainable Development of Enterprises. Sustainability 2018, 10, 457. https://doi.org/10.3390/su10020457
Xu X, Wang Q, Niu D, Zhang L. Synergistic Effect Evaluation of Main and Auxiliary Industry of Power Grid Based on the Information Fusion Technology from the Perspective of Sustainable Development of Enterprises. Sustainability. 2018; 10(2):457. https://doi.org/10.3390/su10020457
Chicago/Turabian StyleXu, Xiaomin, Qiong Wang, Dongxiao Niu, and Lihui Zhang. 2018. "Synergistic Effect Evaluation of Main and Auxiliary Industry of Power Grid Based on the Information Fusion Technology from the Perspective of Sustainable Development of Enterprises" Sustainability 10, no. 2: 457. https://doi.org/10.3390/su10020457
APA StyleXu, X., Wang, Q., Niu, D., & Zhang, L. (2018). Synergistic Effect Evaluation of Main and Auxiliary Industry of Power Grid Based on the Information Fusion Technology from the Perspective of Sustainable Development of Enterprises. Sustainability, 10(2), 457. https://doi.org/10.3390/su10020457
