Next Article in Journal
Warranty Decision Model and Remanufacturing Coordination Mechanism in Closed-Loop Supply Chain: View from a Consumer Behavior Perspective
Previous Article in Journal
An Analysis of a Repetitive News Display Phenomenon in the Digital News Ecosystem
 
 
Font Type:
Arial Georgia Verdana
Font Size:
Aa Aa Aa
Line Spacing:
Column Width:
Background:
Article

Investigating the Role of Psychological Contract Breach, Political Skill and Work Ethic on Perceived Politics and Job Attitudes Relationships: A Case of Higher Education in Pakistan

by
Hira Salah ud din Khan
1,*,
Ma Zhiqiang
1,
Muhammad Abubakari Sadick
2 and
Abdul-Aziz Ibn Musah
3
1
Department of Human Resource Management, School of Management, Jiangsu University, 301 Xuefu Road, Zhenjiang 212013, China
2
Department of Marketing, School of Management, Jiangsu University, 301 Xuefu Road, Zhenjiang 212013, China
3
Department of Statistics, School of Applied Science and Technology, Technical University, Tamale, P.O. Box 3 E/R, Ghana
*
Author to whom correspondence should be addressed.
Sustainability 2018, 10(12), 4737; https://doi.org/10.3390/su10124737
Submission received: 24 November 2018 / Revised: 6 December 2018 / Accepted: 7 December 2018 / Published: 12 December 2018
(This article belongs to the Section Economic and Business Aspects of Sustainability)

Abstract

This study aims to investigate how a Psychological contract breach can mediate the relationship between perceptions of organizational politics and job attitudes and how political skill and work ethic can influence the negative association between perceptions of organizational politics and job attitudes. A systematic sampling method was used with a sampling size of 310 faculty members of public sector universities of Pakistan. Data were analyzed by using partial least squares structural equations modeling PLS-SEM to test the hypotheses by Smart PLS software. The findings revealed that the perception of politics is significantly and negatively related to job attitudes and indirectly through psychological contract breach. Moreover, the results indicated a significant moderating effect of work ethic on the relationship between the perception of politics and job attitudes. However, political skill did not moderate the relationship between perceptions of organizational politics and job attitudes. Moreover, research implications and limitations are elucidated.

1. Introduction

In recent times, higher education has been acknowledged by researchers as an avenue to acquire knowledge [1,2]. It is observed that knowledge acquired in this area helps in contributing immensely to the socio-economic health of a country state. Thus, focusing on organizational and individual needs will help to achieve this result [1]. In every organizational setup, politics are essential but the manner in which they are pursued will demonstrate whether the entity will flourish or stagnate. In line with this, the famous quote espoused by Mohith Agadi comes to mind: “Office politics are worse than state politics. Try not to become a wedge of it”.
Indeed, one of the critical factors that sets the pace in this regard is perceived organizational politics (POP), which is the focus of this present study. Substantial literature has highlighted the significance of POP in respect to employees’ contribution to organizational outcomes toward safeguarding the interest of individuals [3]. Against this backdrop, extant studies have demonstrated the negative effects of POP in an environmental ambience that may result in diminishing job attitudes [4,5,6]. A study revealed that POP has been used as an indicator of many job related outcomes, such as job satisfaction, job involvement, organizational commitment, and Psychological contract breach (PCB) and serves as a vehicle in the realization of job attitudes [7]. In line with this, management is expected to devise a strategy to lessen the degree of PCB, since it plays a significant role in enhancing negative job attitudes in an organization [8]. Therefore, scholars are challenged to investigate potential moderators that weaken the relationship between POP and job attitudes [5,9,10]. Collaborating this assertion [11] it is argued that employees’ own abilities or personal resources may let them work efficiently in a political environment. The underlining logic of this is that individuals with political skill are armed with knowledge in their work environment. Thus, employees are motivated to withstand any adverse impacts of POP. In line with this, the progenitors of Conservation of resource (COR) theory claim that job stressor like POP depletes organizational resources [12]. In this regard, we contend that to cope with a job stressor (POP), the individual personal resource, such as work ethic, is essential with respect to organizational health. Thus, we believe that individuals who address high degrees of work ethic, are moderately more proficient at managing workplace stressors and can help form positive job attitudes. However, a number of studies have refuted the stance taken by prior studies and therefore indicated a positive nature of POP in respect to the behaviors and attitudes of employees [13,14].
Several studies conducted on perceived organizational politics and job attitudes failed to consider the moderating impact of personal resources, such as political skill (PS) and work ethic (WE) including Psychological contract breach (PCB), on job attitudes. In a quest to contribute to academic knowledge and to bridge this gap, this study seeks to investigate the mediating effects of PCB and the moderating role of personal resources PS and WE in the relationship between POP and job attitudes in higher education institutes in Pakistan.

2. Materials

2.1. Perceived Organizational Politics and Job Satisfaction

Politics is nested in the human system since generation upon generation. However, politics in organizations is quite different from the regular politics that are practiced at global, national, regional and district levels. As this study focus on an organizational setup, organizational politics has been defined by various scholars from various schools of thought. For instance, it is defined as an act that directs or pushes employees (workforce) with the objective of promoting and safeguarding the interests of an individual or group [3]. Some scholars view organizational politics as a mechanism capable of influencing organizational processes with the sole objective of attaining the interest of employees [9].
Examining the definitions put forth by scholars, one can infer that organizational politics primarily seeks to achieve certain interests, in other words “self-interest”. The self-interest in the context of organizational politics might have a long or short gestation period [1]. Drawing insights from the definition of researchers, organizational politics is based on power via varied techniques in a series of activities purported to influence and enhance individual interests in an organization [15,16].
Even though different thoughts have been highlighted in relation to POP and job outcome e.g., Reference [10],some commentators of perceived organizational politics detected positive relationship of employees intentions to quit the organization [5] while other scholars found negative causality in combination with job satisfaction [5,17,18].
According to scholars [19,20,21], when employees feel underprivileged and unjustly treated on the basis of political grounds they are inclined to respond with undesirable job attitudes such as job dissatisfaction. Based on this, we hypothesize that
Hypothesis 1 (H1).
POP significantly and negatively relates to job satisfaction.

2.2. Perceived Organizational Politics and Organizational Commitment

The association of POP with organizational commitment has captured the attention of many scholars. Meyer and Herscovitch [22] defined OC as “a force that binds an individual to a course of action of relevance to one or more targets”. OC is considered to be the extent to which individuals are psychologically attached to their organization [23,24]. Research depicts that POP determines how employees express their feelings about their organization, colleagues, and superiors, resulting in a negative impact on organizational commitment [7]. Consequently, it is observed that workers in an organization are demotivated in cases where they perceive decisions made with respect to rewards and advancement are unjust [25]. Similarly, POP influences organizational commitment [19]. Employees with a high commitment have affiliations with their organization and a sense of identification which allows them to follow objectives and activities of the organization and continue to stay with the organization [26]. As observed by reference [27], employees remain committed to their organization when they comprehend that their objectives are congruent with the organizational targets. It is evident that POP appears to antagonistically influence OC in employees with high perceptions of politics [10]. Based on these studies, it can be anticipated that POP is negatively correlated to OC. It is logical that due to such an environment, politics have a negative impact on organizational commitment. Thus, we predict that
Hypothesis 2 (H2).
POP significantly and negatively relates to organizational commitment.

2.3. Psychological contract breach as a Mediator in the POP-Job Satisfaction Relationship

Job satisfaction is a global concept and is characterized by satisfaction with different aspects of an employee’s job. It is realized when an individual’s affective assessment of his/her work implies that the organization is fulfilling the required needs and anticipations [28]. Fulfilling or satisfying one’s psychological contract is vital on the basis of its possible impact on job attitudes, practices, and outcomes [29]. Politics is mostly thought to be one of the job stressors emanating from a high level of stress [30]. The psychological stress would result in unfavorable associations with work and affect job satisfaction [31]. It is significantly evident that PCB triggers a resource deprivation process and employees are specifically vulnerable to its harmful outcomes and attitudes [32,33,34]. In the meta-analysis studies of References [5,8,10] it is revealed that the role of mediators and moderators in the POP and job attitudes are interlinked. Therefore, we propose that
Hypothesis 3 (H3).
Psychological contract breach mediates the relation between POP and job satisfaction.

2.4. Psychological contract breach as a Mediator in the POP-Organizational Commitment Relationship

As found in extant literature, different opinions are expressed by various scholars regarding the relationship that exists between politics and job attitudes. For instance, it is argued that politics and job attitudes have a positive and direct relationship [19,35]. Contrary to this view, some scholars’ findings revealed an indirect relationship between POP and OC [9,10]. POP possesses detrimental effects on psychological contracts, as it becomes hard to fulfill promises in political conditions and this results in deteriorated organizational commitment [36]. Research studies suggest that PCB is characterized as an individual’s perception regarding the level to which an organization fails to honor and fulfill promises made to employee [37,38,39]. Furthermore, research studies [8,33,34,40] also proclaimed that when an association intentionally neglects the requirements of the workforce and fails to meet social contracts the organizational commitment of employees is influenced. Against this argument advanced by the scholars, we hypothesized that
Hypothesis 4 (H4).
Psychological contract breach mediates the relation between POP and organizational commitment.

2.5. Political Skill as a Moderator of POP-Job Satisfaction Relationship

The model presented by Ferris, Russ and Frandt [9] revealed the possibility of moderators in the relationship between POP and job outcome relationships. An extended model was represented in a study conducted by reference [41], which revealed that control and understanding capacities are the most recurrently studied characteristics. Political skill can be viewed as a measure that consolidates the characteristics of interpreting, controlling, and understanding the organization. According to [42] defines political skill as the capability to efficiently comprehend other employees at work and apply this type of knowledge to inspire other people to make them behave in ways to accomplish or attain personal or managerial goals. Individual political skill levels might help a person adapt to political environment [43,44]. Studies have shown that an individual characteristic is a vehicle in a political environment and serves as an alternative resource through which other resources are safeguarded from depletion due to job stressors [45]. Moreover, the findings of studies on moderating roles of political skills indicated that employees lacking in political skill are said to be less satisfied [45,46,47]. Thus, we argue that PS weakens the negative association between perception of politics and job satisfaction.
Hypothesis 5 (H5).
Political skill moderates the relationship between POP and job satisfaction such that high political skill weakens the relation between POP and job satisfaction.

2.6. Political Skill as a Moderator of POP-Organizational Commitment Relationship

OC displays an important aspect of the organization, where workers voluntarily make efforts to assist the organization to progress and where organizations value the needs of workers and institutions [48]. Organizational commitment of employees is influenced by the degree of POP in an organization [47,49]. This is based on COR theory and prior research studies, which state that political skill can work as a stress mitigating resource to manage politics and helps employees be more committed in their job [43,44,47,50]. Furthermore, subordinates possessing poor political skills are less tactful, show a low commitment towards their job, and are more instigated by POP [47]. Based on this, we postulate that
Hypothesis 6 (H6).
Political skill moderates the relationship between POP and job organizational commitment such that high political skill weakens the relation between POP and organizational commitment.

2.7. Work Ethic as a Moderator of POP–Job Satisfaction Relationship

Research conducted by [51,52] has revealed that work ethic is a rigorous predictor of job satisfaction. Work ethic is defined as a construct of the individual and characterized by predetermined convictions and attitudes that reflect the elementary importance of work [52,53]. Further, Neubert and Halbesleben [54] depicted that people who possess high work ethic have ethical bindings to perform their jobs whole heartedly and may have a tendency to be set in their ways. Accordingly, individuals with a high degree of work ethic easily adapt and cope with any challenges regarding their work or task assigned to them. Hence, they end up exhibiting a high commitment towards their jobs, resulting in positive job satisfaction [55]. Previously, no studies have examined the moderating role of work ethic among the stressor (POP) and job satisfaction. Previous studies [56,57] on the buffering role of Islamic work ethic between POP and work consequences in associations have found that Islamic work ethic acts as a buffer to lessen the negative association between POP and job outcomes. Work ethic is linked with the course of admiring matters outside of religion. According to COR theory, one’s individual personal resources, such as work ethic, assists to conserve depleting resources which are exhausted due to politics. Hence, we believe that employees with a strong work ethic will be more tied to their job, as they think morally and responsibly to perform their duties, despite perceived organization politics. This will have a positive impact on the perception of organizational politics. Therefore, we propose that
Hypothesis 7 (H7).
Work ethic moderates the relationship between POP and job satisfaction such that high political skill weakens the relation between POP and job satisfaction.

2.8. Work Ethic as a Moderator of POP–Organizational Commitment Relationship

Many studies explored the relationship between work ethic and many variables. For instance, evidence shows that there is a link between work ethic and job attitudes [58,59,60]. According to [60] individuals with better a work ethic are expected to keep their job. Consequently, work ethic is an important specific construct that is related to the needs of progressive organizations and calls for employees who are highly committed towards their job even in constantly changing work atmosphere [61,62]. Many scholars [63,64,65] depicted that work ethic defines the level of commitment from an individual’s perspective. Few studies have explored the association between work ethic and workplace behavior in organizational environments [66]. As pointed out by [65] indicated that work ethic is significantly related to certain work behaviors. The findings of the above mentioned studies establish a positive and significant association between work ethic and OC. Research studies [56,57] revealed the buffering role of an Islamic work ethic between the POP and the job outcomes in different sectors and cities of Pakistan. These empirical results demonstrates that work ethic exerts moderating effect of work ethic in the relationship between POP and organizational commitment. Hence, we proposed that
Hypothesis 8 (H8).
Work ethic moderates the relationship between POP and organizational commitment such that high political skill weakens the relation between POP and organizational commitment.

2.9. Theoretical Framework and Hypothesis Development

The theoretical framework of this study is based on the conservation of resource (COR) theory. This theory is one of the pioneers that narrates the link between job stressors and attitudes [67]. This framework has strong predictive power and was examined by prior researchers [31,68]. COR theory is unique and presents broader perspectives to determine job stressors and relationship strain by taking individual and social aspects in account [31]. COR theory recommends that employees find ways to protect and guard their important resources, because when employees perceive the risk of threat of resource forfeiture or find that their means are not enough to handle the given situation, stress and strain is the ultimate outcome [12,67].
Recently, researchers have well associated POP with the conservation of resources COR theory [12]. In line with this, [69,70,71] stated that stressors are prevalent in organizations and significant antecedents of work associated pressures and strain. In fact, POP is one of the job stressors which is expected to stimulate negative forces that are in some way faced by everyone in the work environment [69]. POP is a strong predictor of job dissatisfaction, unemployment, organizational withdrawal, and turnover intentions [18,72]. COR Theory is favored because it covers the features of how psychological contract breach eventually influences job attitudes in the political setting. We formed our hypotheses on the basis that resource depletion illustrates the consequences of PCB which ultimately influences job attitudes in the political setting. Explicitly, we propose that Psychological contract breach allows the development of resource depletion that harms the emotional tie with associations and managers, eventually causing reduced job attitudes.
COR theory is employed since the fundamental notion of this theory is that employees attempt to ensure and gather esteemed resources (time, money, wellbeing, connections) and that supposed or genuine loss of such resources can drive withdrawal in order to avoid more cost or achieving accomplishments to gain new resources to counterbalance the cost [12,73]. COR theory puts forth the assumption that individuals personal resources are beneficial in managing other resources [67] that might possibly discourage organizational politics as well as buffer the association between POP and job attitudes [31]. Therefore, we addressed two personal resources “i.e.”, political skill and work ethic, as moderators in forming constructive positive job attitudes through the conservation of resources (COR) theoretical perspective. Considering the contradiction regarding the outcomes of high POP atmosphere, we anticipate that employees’ political skill and work ethic will lead to positive job attitudes despite of politics.

3. Methods

3.1. Sample Size and Procedure

The target population for the present study were public sector faculty members of universities of four major cities of Pakistan, namely Islamabad, Quetta, Karachi and Lahore. Primary data were collected by a self-administered questionnaire and apart from that, questionnaires were mailed for generating maximum response. After obtaining approval from authorities of different universities, faculty members from different locations were approached to participate in the survey. Questionnaires were distributed among (N = 400) faculty members through convenient sampling technique and confidentiality of the responses were assured. Cases with suspicious responses and missing values were deleted. In total, the response rate was 77% (N = 310).

3.2. Demographic Information

The self-administered questionnaire comprised of the following demographic information. Gender: 152 men (49%) and 158 women (50%). Their ages ranged from 21 years to 60 years (M = 1.70, SD = 0.84). Qualification: 35% (n = 108) held a Master’s degree, whereas 50% (n = 157) were MS/MPhil and 15% (n = 46) were PhD. Responses of employees at different positions were: Lecturer 55% (n = 170), Assistant Professors 22% (n = 68), Associate Professors 15% (46) and Professors 8% (n = 24). Job tenure was as follows: 32% n = 99 (1–5 years), 41% n = 127 (6–10 years), 8% n = 24 (11–15 years), 13% n = 40 (16–20 years), 6% n = 18 (21–25 years).

3.3. Measures

All constructs were quantified on a 5-point Likert-scale from “strongly disagree = 1” to “strongly agree = 5”. The detail of measurement of each construct are as follows:
POP was measured by a 12-item scale developed by study [18]. Sample items include, “Favoritism rather than merit determines who gets ahead around here”. Job satisfaction was measured with the 4-item scale developed by reference [74,75]. The sample items in this scale include, “All in all, I am satisfied with the persons in my work group”. Organizational commitment was measured by using the scale developed by reference [76]. The sample items include, “I am willing to put in a great deal of effort beyond that normally expected in order to help this organization be successful” and “I talk up this organization to my friends as a great organization to work for”. PCB is measured by the Robinson and Morrison [77] 5-item scale (e.g., “I have not received everything promised to me in exchange for my contributions”). Political skill was measured by using the scale developed by reference [78] shortened 8-item version of the self-reported Political Skill Inventory [42]. Sample items from this scale include, “I always seem to instinctively know the right thing to say or do to influence others”. Work ethic was measured with 26 items of the work ethic scale developed by Rosseel [79]. This measure includes items such as, “Enjoying life is more important than working”. The negatively keyed questions were reverse coded. The measurement indicators of this study are shown in Table A2.

4. Results

To test the hypotheses of the present study as depicted in Figure 1, we used partial least square equation modelling by using Smart-PLS software version 3.0 for the analysis of the data gathered from respondents [80]. The advantage of the software stems from its robustness in checking predictive application and theory establishment. It is also good in an exploratory analysis of this nature [81,82]. In the view of scholars, the application of PLS is based on the selection of cases whereby observations are less than 250 or 400 in particular, when the model is less consistent [83,84] Growing literature claims that PLS involves two steps [85,86]. Step one defines the evaluation of measurement models that permits a researcher to view the causality that exists between observed and latent variables and step two involves the assessment of predictive investigation of causal relationship among the study variables Several tests such as the common method bias was observed before the measurement model evaluation.

4.1. Common Method Bias

Common method bias was a concern as the data were obtained from single sources. Therefore remedies pertaining to procedures were observed to avoid common method bias [87]. Respondents were informed that the study is scientific and confidential in nature, thus, any views expressed would be treated with high confidentiality. Validated scales were applied for each construct in the present study. Common bias method was not an issue in the study because respondents were educated about the nature and the objectives of the study.

4.2. Measurement Model Analysis

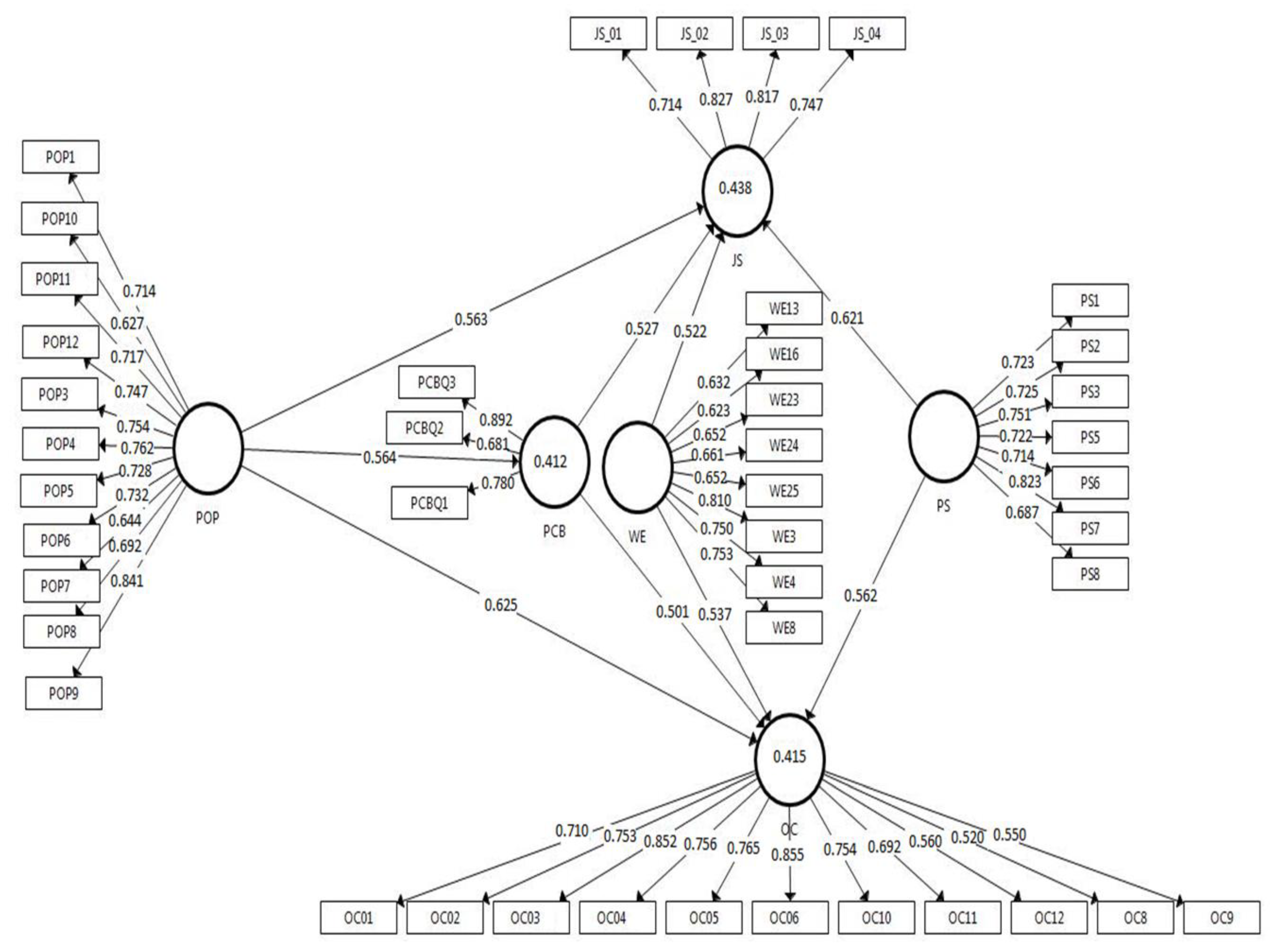
Measurement model indicates the causality between the latent constructs and its dimensions [88]. The latent variables of the study were examined for the purpose of validity and reliability. The validity of all measurement scales was considered as convergent when all items loaded had a high value greater than 0.50 on their variables [81]. Cronbach’s alpha, which measures the internal constancy reliability of the construct, was also assessed. The result indicated that all the constructs exhibited reliable internal consistency that is Cronbach’s alpha (CA) > 0.70 [89]. Figure 2 demonstrates SEM factor loadings of the study variables and Figure 3 shows the SEM t-Values indicating the significant paths in the model. To ensure that the constructs are reliable, we calculated composite reliability (CR) of the constructs. As shown in Table A1 the values of CR of all the constructs were beyond the threshold value of 0.70 [90]. Some of the items of the latent variables POP, PS, WE, PCB and OC were deleted when their values were less than 0.5 [91]. Analysis regarding reliability, construct reliability, average variance extracted (AVE), and discriminant validity of the indicators of latent variables are observed in the study [92]. In this study, all the constructs explained AVE more than 50% [92]. Thus, the results indicated that the constructs exhibit the acceptable values. This verifies that the convergent validity of items and indicators are reliable.
The structural model evaluates the relationship between latent constructs [93]. In order to assess the significance of the path of coefficient, we used bootstrapping (5000 subsample two tail test). In the results of Table 2, the path coefficient revealed that POP has a negative and significant influence on Job satisfaction with a relation of 0.681 (i.e., 68.1%) and OC with a relation of 0.614 (i.e., 61.4%), respectively, providing support for H1 and H2.
The structural model exceeded the acceptable values, as depicted in Table 1. The comparison between the square root of the AVE (i.e., the diagonals) and the correlations between the combinations (i.e., the bottom triangle of the matrix) determines the validity of the discrimination. On average, each relationship has a stronger correlation with its constructs than other researchers contended [94]. Table 1 demonstrates the mean and standard deviations of the correlation matrix of the study constructs as well as the discriminant validities of variables.
The structural model evaluates the relationship between latent constructs [93]. In order to assess the significance of the path coefficient, we used bootstrapping (5000 subsample two tail test). The result of path coefficients β-values is provided in Table 2. The result of the path coefficient revealed that POP has a negative and significant influence on JS (β = −0.791, t = 7.191, p < 0.05,) and OC (β = −0.651, t = 4.283, p < 0.05) respectively, providing support for H1 and H2.
With the aim to test the moderating role of PS between POP and JS, a two-step approach was used [93]. Concerning the impact of moderation, the results of the interaction term (POP*PS) showed that PS does not moderate the relationship between POP and JS (β = 0.193, t = 0.801, p = 0.423), thus H5 was not supported. Furthermore, H6, which examines the moderating impact of PS on POP-OC was non-significant (β = 0.222, t = 0.847, p = 0.397). Thus, H6 is also not supported. The result revealed that the interaction term (POP*WE) moderated the relationship between POP and JS (β = 0.381, t = 15.240, p = 0.002). It also moderated the relationship between POP and OC (β = 0.716, t = 18.842, p = 0.011). Thus, providing support for H7 and H8.
Figure 4 presents the graphical interaction effects of how work ethic moderated the effects of POP on JS. Aiken, West and Reno [95] method was used to calculate high and low levels of work ethic. The results revealed that there was a negative relationship between POP and JS under low work ethic (WE) rather than high work ethic. This finding proclaims that with a higher work ethic, the negative effect of POP on JS is weaker than low work ethic. The effect of a high WE on POP tends to increase in JS and decrease in low work ethic. The effect demonstrated that work ethic has a high prediction level of JS as work ethic was low. The effect suggested that the interaction effect of work ethic on the negative association between POP and JS is stronger for low work ethic and weaker for high work ethic. Therefore, the interaction effect of WE dampens the negative relationship between POP and JS.
In a similar vein, Figure 5 displays the interacting effect of work ethic on the negative relationship between POP and OC. The results showed that there was a positive effect of WE on the relationship between POP and OC under a high WE and negative relationship between POP and OC under low levels of WE. This finding demonstrates that with higher WE, the effect of POP and OC is weaker than low WE. The negative effect of POP on OC tends to decrease in high WE than low WE. The dampening effect demonstrated that WE has a high predictive power of OC as WE was low. Thus, the moderation effect of WE dampens the negative relationship between POP and OC.
For the third and fourth hypotheses, to test the indirect effect of POP on JS and OC, [96] the procedure of mediation was used. The result of bootstrapping (5000 sub-sample, two-tailed) as shown in Table 3 indicates that POP has an indirect effect on JS and OC. In the case of an indirect effect, PCB partially mediated the relationship between POP-JS (β = 0.434, t = 39.454, p < 0.05) and fully mediated the POP-OC (β = 0.323, t = 24.846, p < 0.05).
Table 4 shows the type of mediation in the relationship between POP and job attitudes. The direct effect of POP on JS was significant without mediators. When introducing mediators, the direct effect retained its significance. This indicates that PCB partially mediates the relationship between POP-JS association. Whereas, PCB fully mediates the relationship between POP and OC. Thus, H3 and H4 are both supported.

5. Discussion

The purpose of this study was to examine how perceived organizational politics affect the job attitudes of employees. Furthermore, the study was envisaged to determine the mediating effect of psychological contract breach, in the relationship between POP and employees’ JS and OC. The study also aimed to investigate the moderating role of work ethic and political skill between POP and job attitudes (JS and OC). Accordingly, the primary contribution of this study is to shed light on the fact that POP is an essential element of JS and OC. Thus, the findings support the proposition that employees’ perceptions of organizational politics results in low job satisfaction [5,18,20,21,97] and low OC [20,35,98].
Furthermore, we found that the relationship between POP and JS and OC is not always direct. The findings revealed that the linkage between POP and JS is partially mediated by Psychological contract breach (PCB). Some studies have found that Psychological contract breach depicts several direct, negative, and unfavorable attitudinal results [33,38,99,100]. The results of the study also indicated that PCB partially mediates the relationship between POP and JS, this is consistent with Reference [33]. This therefore suggests that employers are fulfilling some of the promises while others were not fulfilled, resulting in PCB being partially mediated by POP and JS. In a similar vein, the findings of the study demonstrated that PCB fully mediates the relationship between POP and OC and therefore it supports the study [33]. This therefore indicates that elements of PCB such as weak psychological bonding and broken promises deteriorates the relationship between employees and the employers.
This finding is in line with the theory of COR and prior empirical studies [32,34,40], which indicated the depleted resources due to politics (stressor) leads to diminished job attitudes. The result reveals that when the perception of organizational politics prevail in the organization, employees lose their psychological contract they possess with the organization. As a result of this contract break, they exhibit low job satisfaction and organization commitment.
To provide further understanding, the moderating role of PS was analyzed between POP and job attitudes, which reveals that PS fails to moderate the relationship between POP and job attitudes. These findings were surprising as both COR theory and the extant investigation on PS as a moderator in negative circumstances/conditions [43,44] show that political skill in employees leads to positive attitudes despite of politics. Balance theory helps to understand the non-significant results for the POP-PS association with respect to job attitudes. This theory shows that the workforce try to retain a balance between their feelings [101]. According to Meisler [102] that high social knowledge of politically skilled representatives enables them to understand adverse conditions. This may lead them to have a more precise comprehension of POP and its effects. Corroborating this [103] established that politically skilled workforce in undesirable interactions with their management have reduced degrees of job satisfaction. Furthermore, it is contended that the politically skilled have strong associations, inward and outside the institutions. These employees may have other job alternatives [43] and hence do not remain attached to an association that is generating negative feelings due to high POP.
Our results revealed a negative relationship of POP and job attitudes which can be weakened by work ethic. This individual resource builds faith and trust of representatives in their abilities that helps them to achieve their job duties, regardless of political grounds [3,56]. Studies also found that staff who see their organizations as ethical may view their organization as fair to them [63,64,65]. Consequently, this is likely to augment positive job attitudes of employees. Work ethic has a critical role in squashing POP from transforming into a negative job attitude, since representatives with work ethic stay satisfied and committed to their associations and resilient to stress which is encountered by politics [104]. This finding is also consistent with previous research about the role of Islamic work ethic as a moderator for other personal resources on the relationship among POP and job attitudes [105].
Specifically, this study adds to the existing body of knowledge by identifying the simultaneous effects of perception of politics and diverse kinds of resources on job attitudes. We reveal the mitigating effects of work ethic that function at various levels to lessen the political behaviors that generates negative job attitudes.

6. Conclusions

These findings make important contributions to the current understanding of the POP–job attitude relationship. First, the study showed that POP is negatively related to JS and OC respectively. Secondly, PCB partially mediates the relationship between POP and job satisfaction, which means that there are some aspects of PCB which affect the job attitudes of employees and fully mediate the relationship between POP and OC. Furthermore, we found that the POP–job attitude relationship is moderated by WE. This finding shows the importance of WE in shaping employees’ attitudes. Furthermore, key tools, such as political, social and economic conditions add impetus to WE. Linking this to cultural antecedents, such as the faith and moral obligation of employees and management as a whole, could contribute immensely to the growth of the higher educational institute in Pakistan. Also integrating WE and self-regulated learning into the curriculum of higher education could serve as a blueprint to ensure higher productivity within the domain of higher education in Pakistan.
Another strategic tool worth consideration in the context of higher education is to value the need of mentoring the younger generation, in the essence of work in colleges and universities. Results were consistent to COR theory, which states that personal resources such as work ethic increases employees’ abilities to show positive attitudes and conserve adequate energies to fulfill their job assignments, irrespective of stressful politics. Contrary to our expectations, political skill did not moderate the POP-job attitude relationship. These findings indicate that universities should be aware of political activities within the organization, since it has negative impact on employees’ attitudes. Finally, we see bright prospects for prospective researchers to progress investigations in these constructs.

7. Future Research and Limitation

Although this article has extended our understanding of POP and employees’ attitude, the result of this study has certain limitations. First, the study was cross-sectional in nature, therefore, future researchers are encouraged to conduct longitudinal study. It is imperative to note that the study is based on the public sector, thus, findings cannot be generalized on all educational sectors. Therefore, future research should look at the private sector of education [106]. We encourage future researchers to test the model with different datasets from different sources. Second, the study was conducted in Pakistan, which may limit the generalizability of the study. Further, research is encouraged to test the same model in different countries and work settings.

8. Practical Implications

The current research regarding the relationship of perception of politics and employee attitudes has significant practical implications. POP is an important predictor of employee attitudes of association. It is therefore recommended that the manager take measures to reduce possible stressors, such as POP, by creating vigorous norms in the workplace, encouraging positive interactive conditions, and making certain that decisions and actions towards subordinates are not considered unfair. Strongly politicized surroundings augment the level of employee stress and decrease their energy [107]. Hence, the tendency to come up with extraordinary positive results is expected to be more vulnerable.
Individuals expect to receive work-related support from their managers, possibly on account of their own endeavors, in connection to the fulfillment of their psychological contract. This implies that hopes and guarantees are a key segment of promise. In addition, since both official and informal support is related to the fulfillment of a psychological contract, it appears that, irrespective of the claims of a fresh agreement, employees still hold some traditional views concerning the degree to which their manager should enable them to deal with their professions and that if their requirements are not met their psychological contract is under risk of being violated. There is a need for management to clearly outline policies and strategies, irrespective of favoritism or politics, in order to build a strong association between employer and employees.
To conclude, the work ethic of employees serves as a tool for institutions to alleviate self-centered behavior. Institutions gain advantage from recruiting a workforce who have a strong work ethic. This personal characteristic should also be promoted and improved among the present workforce. Similarly in order to improve employee work performance, associations can educate them to deal with challenging work circumstances or recognize different ways such as work ethic to reduce the chances of stressful circumstances and their possible loss. With the aim of supporting such training programs, associations should emphasize that volunteering behavior that extends beyond formal job applications can benefit from the professional growth and perspectives of its workforce. Finally, our results reflect that work ethic is a meaningful resource, not only on an individual level but for organizations as well. Effective training can stimulate the work ethic and it is a remarkable tool for organizations when employees find undesirable circumstances in the workplace.

Author Contributions

Z.M. initiated and conceptualized the study and did the write-up of the original draft with H.S.u.d.K.; M.S.A. edited and reviewed and A.-A.I.M. carried out a questionnaire and analysis for this manuscript.

Funding

Self-organized cluster entrepreneurship behavior reform, evolution, and promotion strategies study (No. 16BGL028), China National Social Science Foundation; (2) Study on Bottleneck and Innovation of Postindustrial Intellectual Capital Development in Jiangsu Province (No. 14JD009), Jiangsu Province Social Science Foundation Project. (3) Interactive effect between Self-Organized Innovation and Industrial cluster, Jiangsu Province Graduate Scientific Research Innovation Project (KYCX17-1746).

Acknowledgments

We would like to thank (1) China National Social Science Foundation, (2) Jiangsu Province Social Science Foundation, and (3) Jiangsu Province Graduate Scientific Research Innovation Project for sponsoring our work.

Conflicts of Interest

The authors declare no conflict of interest.

Appendix A

Table A1. Confirmatory factor analysis.
Table A1. Confirmatory factor analysis.
Variables LoadingsAlphaCRAVE
Perceived Organizational Politics (POP)POP10.7140.860.9240.526
POP100.627
POP110.717
POP120.747
POP30.754
POP40.762
POP50.728
POP60.732
POP70.644
POP80.692
POP90.841
Job Satisfaction (JS)JS010.7140.8480.8590.605
JS020.827
JS030.817
JS040.747
Organizational Commitment (OC)OC010.710.8530.9180.511
OC020.753
OC30.852
OC40.756
OC050.765
OC060.855
OC100.754
OC110.692
OC120.56
OC80.52
OC90.55
Psychological Contract Breach (PCB)PCB10.780.7530.9880.623
PCB20.681
PCB30.892
Political Skill (PS)PS10.7230.7850.8920.542
PS20.725
PS30.751
PS50.722
PS60.714
PS70.823
PS80.687
Work Ethic (WE)WE130.6320.9230.8810.551
WE160.623
WE230.652
WE240.661
WE250.652
WE30.81
WE40.75
WE80.753
Note: Items which have values < 0.50 value are not included for further analysis.
Table A2. Measurement indicators.
Table A2. Measurement indicators.
ConstructsIndicatorsDescriptions
1. Perceived Organizational Politics (POPs)POP 1Favoritism rather than merit determines who gets ahead around here
POP 2There is no place for yes-men around here: good ideas are desired, even when it means disagreeing with superiors
POP 3Employees are encouraged to speak out frankly even when they are critically of well-established ideas
POP 4There has always been an influential group in this Organization that no one ever crosses
POP 5People here usually don’t speak up for fear of retaliation by others
POP 6Rewards come to only to those who work hard in this Organization
POP 7Promotions in this Organization generally go to top performers
POP 8People in this Organization attempt to build Themselves up by tearing others down
POP 9I have seen changes made in policies here that only serve the purpose of few Individuals, not the work unit or Organization
POP 10There is a group of people in my Organization who always get things their way because no one wants to challenge them
POP 11Can’t remember when a person received a pay increase or a promotion that was inconsistent with the published policies
POP 12Since I have worked in this Organization, I have never seen the pay and promotion policies applied politically
Source:[18]
2. Job Satisfaction (JS)JS 1I am generally satisfied with the kind of work I do in this job
JS 2My job is interesting
JS 3My job is often dull and monotonous
JS 4My job is satisfying
Source: [74,75]
3. Organizational Commitment (OC)OC 1I am willing to put in a great deal of effort beyond that normally expected in order to help this organization be successful.
OC 2I talk up this organization to my friends as a great organization to work for.
OC 3I feel very little loyalty to this organization.
OC 4I would accept almost any type of job assignment in order to keep working for this organization.
OC 5I find that my values and the organization’s values are very similar.
OC 6I am proud to tell others that I am part of this organization.
OC 7I could just as well be working for a different organization as long as the type of work was similar.
OC 8This organization really inspires the very best in me in the way of job performance
OC 9It would take very little change in my present circumstances to cause me to leave this organization.
OC 10I am extremely glad that I chose this organization to work for over others I was considering at the time I joined.
OC 11There’s not too much to be gained by sticking with this organization indefinitely.
OC 12Often. I find it difficult to agree with this organization’s policies on important matters relating to its employees.
OC 13I really care about the fate of this organization
OC 14For me this is the best of all possible organizations for which to work
OC 15Deciding to work for this organization was a definite mistake on my part
Source:[76]
4. Psychological Contract Breach (PCB)PCB 1Almost all the promises made to me by my employer during recruitment have been kept so far
PCB 2I feel that my employer has come through in fulfilling the promises made to me when I was hired
PCB 3So far my employer has done an excellent job of fulfilling its promises to me
PCB 4I have not received everything promised to me in exchange for my contributions
PCB 5My employer has broken many of its promises to me even though I’ve upheld my end of the deal
Source:[77]
5. Political Skill (PS)PS 1I spend a lot of time and effort at work networking with others?
PS 2At work, I know a lot of important people and I am well connected?
PS 3It is important that people believe I am sincere in what i say and do?
PS 4When communicating with others, I try to be genuine in what I say and do
PS 5I always seem to instinctively know the right thing to say or do to Influence others
PS 6I have good intuition or savvy about how to present myself to others
PS 7It is easy for me to develop good rapport with most people
PS 8I am able to make most people feel comfortable and at ease around me?
Source:Meisler and Vigoda [78] shortened 8-item version of the self-reported Political Skill Inventory [42]
6. Work Ethic (WE)WE 1Enjoying life is more important than working
WE 2I prefer lesser earnings if it affords me more leisure time
WE 3I have no sympathy for people that don’t like to work
WE 4People that do not work, just benefit from the efforts of others
WE 5Nowadays youth does not like working as much as the youth in earlier times
WE 6Making a successful career does not attract me
WE 7Poor people are just as happy as the rich
WE 8Work is the most important thing in life
WE 9Most work in this world is dull and lacks human dignity
WE 10Why working hard, if things are going well without
WE 11There are other ways besides working for making ones living
WE 12It is unfair that those who do not work get as much earnings as those who works
WE 13I would be terrified by the idea of working my whole lifetime in the same company
WE 14If earning much money means less leisure time, then I say no
WE 15Most jobs are so boring and uninteresting that I feel an aversion of working
WE 16Work remains the only way to be socially useful
WE 17Career prospects of good earnings and prestige are anyhow very attractive
WE 18Most firms are so bureaucratized that work lost its pleasant aspects
WE 19I’d like to work, but not at the cost of losing my independence and freedom
WE 20In earlier times, hard work was more rewarded than nowadays
WE 21Anyone who does not work, has as much a right to a normal income than those at work
WE 22A life without working would be fine
WE 23Even if I won the first prize in a Lucky draw, I would continue working
WE 24Meaningless work would make me sick
WE 25I can’t imagine that I would not work
WE 26If I had the chance to live without working, I would certainly take it
Source:[79]

References

  1. Atta, M.; Khan, M.J. Perceived organizational politics, organizational citizenship behavior and job attitudes among university teachers. J. Behav. Sci. 2015, 26, 21–38. [Google Scholar] [CrossRef]
  2. Li, W.; Sadick, M.A.; Musah, A.-A.I.; Mustapha, S. The Moderating Effect of Social Innovation in Perspectives of Shared Value Creation in the Educational Sector of Ghana. Sustainability 2018, 10, 4216. [Google Scholar] [CrossRef]
  3. Abbas, M.; Raja, U.; Darr, W.; Bouckenooghe, D. Combined effects of perceived politics and psychological capital on job satisfaction, turnover intentions, and performance. J. Manag. 2014, 40, 1813–1830. [Google Scholar] [CrossRef]
  4. Bedi, A.; Schat, A.C.H. Perceptions of organizational politics: A meta-analysis of its attitudinal, health, and behavioural consequences. Can. Psychol. Can. 2013, 54, 246. [Google Scholar] [CrossRef]
  5. Chang, C.-H.; Rosen, C.C.; Levy, P.E. The relationship between perceptions of organizational politics and employee attitudes, strain, and behavior: A meta-analytic examination. Acad. Manag. J. 2009, 52, 779–801. [Google Scholar] [CrossRef]
  6. Hochwarter, W.A.; Kacmar, C.; Perrewe, P.L.; Johnson, D. Perceived organizational support as a mediator of the relationship between politics perceptions and work outcomes. J. Vocat. Behav. 2003, 63, 438–456. [Google Scholar] [CrossRef]
  7. Kacmar, K.M.; Baron, R.A. Organizational Politics. Res. Hum. Resour. Manag. 1999, 17, 1–39. [Google Scholar]
  8. Zhao, H.A.O.; Wayne, S.J.; Glibkowski, B.C.; Bravo, J. The impact of psychological contract breach on work-related outcomes: a meta-analysis. Pers. Psychol. 2007, 60, 647–680. [Google Scholar] [CrossRef]
  9. Ferris, G.R.; Russ, G.S.; Fandt, P.M. Politics in Organizations. Available online: http://psycnet.apa.org/record/1990-97636-009 (accessed on 6 December 2018).
  10. Miller, B.K.; Rutherford, M.A.; Kolodinsky, R.W. Perceptions of organizational politics: A meta-analysis of outcomes. J. Bus. Psychol. 2008, 22, 209–222. [Google Scholar] [CrossRef]
  11. Ferris, G.R.; Treadway, D.C.; Perrewé, P.L.; Brouer, R.L.; Douglas, C.; Lux, S. Political skill in organizations. J. Manag. 2007, 33, 290–320. [Google Scholar]
  12. Hobfoll, S.E. The influence of culture, community, and the nested-self in the stress process: Advancing conservation of resources theory. Appl. Psychol. 2001, 50, 337–421. [Google Scholar] [CrossRef]
  13. Hochwarter, W.A. The Positive Side of Organizational Politics. Available online: https://www.taylorfrancis.com/books/e/9781136594014/chapters/10.4324%2F9780203197424-11 (accessed on 6 December 2018).
  14. Johnson, L.U.; Rogers, A.; Stewart, R.; David, E.M.; Witt, L.A. Effects of Politics, Emotional Stability, and LMX on Job Dedication. J. Leadersh. Organ. Stud. 2017, 24, 121–130. [Google Scholar] [CrossRef]
  15. Buchanan, D.A. You stab my back, I’ll stab yours: Management experience and perceptions of organization political behaviour. Br. J. Manag. 2008, 19, 49–64. [Google Scholar] [CrossRef]
  16. Rosen, C.C.; Harris, K.J.; Kacmar, K.M. The emotional implications of organizational politics: A process model. Hum. Relat. 2009, 62, 27–57. [Google Scholar] [CrossRef]
  17. ud din Khan, H.S.; Zhiqiang, M.; Sarpong, P.B.; Naz, S. Perceived Organisational Politics and Job Attitudes: A Structural Equation Analysis of Higher Education Faculty of Pakistani Universities. Can. J. Appl. Sci. Technol. 2017, 5, 254–263. [Google Scholar]
  18. Ferris, G.R.; Kacmar, K.M. Perceptions of organizational politics. J. Manag. 1992, 18, 93–116. [Google Scholar] [CrossRef]
  19. Cropanzano, R.; Howes, J.C.; Grandey, A.A.; Toth, P. The relationship of organizational politics and support to work behaviors, attitudes, and stress. J. Organ. Behav. Int. J. Ind. Occup. Organ. Psychol. Behav. 1997, 18, 159–180. [Google Scholar] [CrossRef]
  20. Atinga, R.A.; Domfeh, K.A.; Kayi, E.; Abuosi, A.; Dzansi, G. Effects of perceived workplace politics in hospitals on nurses’ behavioural intentions in Ghana. J. Nurs. Manag. 2014, 22, 159–169. [Google Scholar] [CrossRef]
  21. Meisler, G.; Vigoda-Gadot, E. Perceived organizational politics, emotional intelligence and work outcomes: empirical exploration of direct and indirect effects. Pers. Rev. 2014, 43, 116–135. [Google Scholar] [CrossRef]
  22. Meyer, J.P.; Herscovitch, L. Commitment in the workplace: Toward a general model. Hum. Resour. Manag. Rev. 2001, 11, 299–326. [Google Scholar] [CrossRef]
  23. Mathieu, J.E.; Zajac, D.M. A review and meta-analysis of the antecedents, correlates, and consequences of organizational commitment. Psychol. Bull. 1990, 108, 171. [Google Scholar] [CrossRef]
  24. Meyer, J.P.; Allen, N.J. Commitment in the Workplace: Theory, Research, and Application (Advanced Topics in Organizational Behavior); Sage Publications: Thousand Oaks, CA, USA, 1997. [Google Scholar]
  25. Saleem, H. The Impact of Leadership Styles on Job Satisfaction and Mediating Role of Perceived Organizational Politics. Procedia Soc. Behav. Sci. 2015, 172, 563–569. [Google Scholar] [CrossRef]
  26. Anis, A.; Rehman, K.; Rehman, I.U.; Khan, M.A.; Humayoun, A.A. Impact of organizational commitment on job satisfaction and employee retention in pharmaceutical industry. Afr. J. Bus. Manag. 2011, 5, 7316–7324. [Google Scholar]
  27. Cohen, A. Multiple Commitments in the Workplace: An integrative Approach; Psychology Press: London, UK, 2003; ISBN 113563436X. [Google Scholar]
  28. Weiss, H.M. Deconstructing job satisfaction: Separating evaluations, beliefs and affective experiences. Hum. Resour. Manag. Rev. 2002, 12, 173–194. [Google Scholar] [CrossRef]
  29. Rousseau, D. Psychological contracts in organizations: Understanding written and unwritten agreements; Sage Publications: Thousand Oaks, CA, USA, 1995; ISBN 1506320384. [Google Scholar]
  30. Harris, K.; Kacmar, K.M. Easing the strain: The buffer role of supervisors in the perceptions of politics–strain relationship. J. Occup. Organ. Psychol. 2005, 78, 337–354. [Google Scholar] [CrossRef]
  31. Harvey, P.; Harris, R.B.; Harris, K.J.; Wheeler, A.R. Attenuating the effects of social stress: The impact of political skill. J. Occup. Health Psychol. 2007, 12, 105. [Google Scholar] [CrossRef]
  32. Bal, P.M.; De Lange, A.H.; Jansen, P.G.W.; Van Der Velde, M.E.G. Psychological contract breach and job attitudes: A meta-analysis of age as a moderator. J. Vocat. Behav. 2008, 72, 143–158. [Google Scholar] [CrossRef]
  33. Hartmann, N.N.; Rutherford, B.N. Psychological contract breach’s antecedents and outcomes in salespeople: The roles of psychological climate, job attitudes, and turnover intention. Ind. Mark. Manag. 2015, 51, 158–170. [Google Scholar] [CrossRef]
  34. Lapointe, É.; Vandenberghe, C.; Boudrias, J.S. Psychological contract breach, affective commitment to organization and supervisor, and newcomer adjustment: A three-wave moderated mediation model. J. Vocat. Behav. 2013, 83, 528–538. [Google Scholar] [CrossRef]
  35. Vigoda, E. Organizational politics, job attitudes, and work outcomes: Exploration and implications for the public sector. J. Vocat. Behav. 2000, 57, 326–347. [Google Scholar] [CrossRef]
  36. Drory, A. Perceived political climate and job attitudes. Organ. Stud. 1993, 14, 59–71. [Google Scholar] [CrossRef]
  37. Morrison, E.W.; Robinson, S.L. When employees feel betrayed: A model of how psychological contract violation develops. Acad. Manag. Rev. 1997, 22, 226–256. [Google Scholar] [CrossRef]
  38. Robinson, S.L. Trust and breach of the psychological contract. Adm. Sci. Q. 1996, 41, 574–599. [Google Scholar] [CrossRef]
  39. Robinson, S.L.; Rousseau, D.M. Violating the psychological contract: Not the exception but the norm. J. Organ. Behav. 1994, 15, 245–259. [Google Scholar] [CrossRef]
  40. Raja, U.; Johns, G.; Ntalianis, F. The impact of personality on psychological contracts. Acad. Manag. J. 2004, 47, 350–367. [Google Scholar]
  41. Ferris, G.R.; Perrewe, P.L.; Douglas, C. Social effectiveness in organizations: Construct validity and research directions. J. Leadersh. Organ. Stud. 2002, 9, 49–63. [Google Scholar] [CrossRef]
  42. Ferris, G.R.; Treadway, D.C.; Kolodinsky, R.W.; Hochwarter, W.A.; Kacmar, C.J.; Douglas, C.; Frink, D.D. Development and validation of the political skill inventory. J. Manag. 2005, 31, 126–152. [Google Scholar] [CrossRef]
  43. Brouer, R.L.; Ferris, G.R.; Hochwarter, W.A.; Laird, M.D.; Gilmore, D.C. The strain-related reactions to perceptions of organizational politics as a workplace stressor: Political skill as a neutralizer. Handb. Organ. Polit. 2006, 187, 206. [Google Scholar]
  44. Perrewé, P.L.; Zellars, K.L.; Ferris, G.R.; Rossi, A.M.; Kacmar, C.J.; Ralston, D.A. Neutralizing job stressors: Political skill as an antidote to the dysfunctional consequences of role conflict. Acad. Manag. J. 2004, 47, 141–152. [Google Scholar]
  45. Perrewé, P.L.; Zellars, K.L.; Rossi, A.M.; Ferris, G.R.; Kacmar, C.J.; Liu, Y.; Zinko, R.; Hochwarter, W.A. Political Skill: An Antidote in the Role Overload–Strain Relationship. J. Occup. Health Psychol. 2005, 10, 239. [Google Scholar] [CrossRef] [PubMed]
  46. Ferris, G.R.; Rogers, L.M.; Blass, F.R.; Hochwarter, W.A. Interaction of job-limiting pain and political skill on job satisfaction and organizational citizenship behavior. J. Manag. Psychol. 2009, 24, 584–608. [Google Scholar] [CrossRef]
  47. Kimura, T. The moderating effects of political skill and leader–member exchange on the relationship between organizational politics and affective commitment. J. Bus. Ethics 2013, 116, 587–599. [Google Scholar] [CrossRef]
  48. Mesu, J.; Sanders, K.; van Riemsdijk, M. Transformational leadership and organisational commitment in manufacturing and service small to medium-sized enterprises: The moderating effects of directive and participative leadership. Pers. Rev. 2015, 44, 970–990. [Google Scholar] [CrossRef]
  49. Randall, M.L.; Cropanzano, R.; Bormann, C.A.; Birjulin, A. Organizational politics and organizational support as predictors of work attitudes, job performance, and organizational citizenship behavior. J. Organ. Behav. Int. J. Ind. Occup. Organ. Psychol. Behav. 1999, 20, 159–174. [Google Scholar] [CrossRef]
  50. Bakker, A.B.; Schaufeli, W.B.; Leiter, M.P.; Taris, T.W. Work engagement: An emerging concept in occupational health psychology. Work Stress 2008, 22, 187–200. [Google Scholar] [CrossRef]
  51. Meriac, J.P.; Woehr, D.J.; Gorman, C.A.; Thomas, A.L.E. Development and validation of a short form for the multidimensional work ethic profile. J. Vocat. Behav. 2013, 82, 155–164. [Google Scholar] [CrossRef]
  52. Miller, M.J.; Woehr, D.J.; Hudspeth, N. The meaning and measurement of work ethic: Construction and initial validation of a multidimensional inventory. J. Vocat. Behav. 2002, 60, 451–489. [Google Scholar] [CrossRef]
  53. Meriac, J.P.; Woehr, D.J.; Banister, C. Generational differences in work ethic: An examination of measurement equivalence across three cohorts. J. Bus. Psychol. 2010, 25, 315–324. [Google Scholar] [CrossRef]
  54. Neubert, M.J.; Halbesleben, K. Called to commitment: An examination of relationships between spiritual calling, job satisfaction, and organizational commitment. J. Bus. Ethics 2015, 132, 859–872. [Google Scholar] [CrossRef]
  55. Yousef, D.A. Organizational commitment, job satisfaction and attitudes toward organizational change: A study in the local government. Int. J. Public Adm. 2017, 40, 77–88. [Google Scholar] [CrossRef]
  56. Rawwas, M.Y.A.; Javed, B.; Naveed Iqbal, M. Perception of politics and job outcomes: moderating role of Islamic work ethic. Pers. Rev. 2018, 47, 74–94. [Google Scholar] [CrossRef]
  57. Murtaza, G.; Abbas, M.; Raja, U.; Roques, O.; Khalid, A.; Mushtaq, R. Impact of Islamic work ethics on organizational citizenship behaviors and knowledge-sharing behaviors. J. Bus. Ethics 2016, 133, 325–333. [Google Scholar] [CrossRef]
  58. Rokhman, W. The effect of Islamic work ethics on work outcomes. EJBO Electron. J. Bus. Ethics Organ. Stud. 2010, 15, 21–25. [Google Scholar]
  59. Yousef, D.A. The Islamic work ethic as a mediator of the relationship between locus of control, role conflict and role ambiguity–A study in an Islamic country setting. J. Manag. Psychol. 2000, 15, 283–298. [Google Scholar] [CrossRef]
  60. Yousuf, M.; Marri, K.; Sadozai, A.M.; Muhammad, H.; Zaman, F. The Impact of Islamic Work Ethics on Job Satisfaction and Organizational Commitment: A Study of Agriculture Sector of Pakistan. Int. J. Bus. Behav. Sci. 2012, 2, 32–45. [Google Scholar]
  61. Gorgievski-Duijvesteijn, M.; Steensma, H.; Te Brake, E. Protestant work ethic as a moderator of mental and physical well-being. Psychol. Rep. 1998, 83, 1043–1050. [Google Scholar] [CrossRef] [PubMed]
  62. Meriac, J.P.; Poling, T.L.; Woehr, D.J. Are there gender differences in work ethic? An examination of the measurement equivalence of the multidimensional work ethic profile. Personal. Individ. Differ. 2009, 47, 209–213. [Google Scholar] [CrossRef]
  63. Chye Koh, H.; Boo, E.H.Y. Organisational ethics and employee satisfaction and commitment. Manag. Decis. 2004, 42, 677–693. [Google Scholar] [CrossRef]
  64. Elankumaran, S. Personality, organizational climate and job involvement: An empirical study. J. Hum. Values 2004, 10, 117–130. [Google Scholar] [CrossRef]
  65. Weeks, W.A.; Loe, T.W.; Chonko, L.B.; Wakefield, K. The effect of perceived ethical climate on the search for sales force excellence. J. Pers. Sell. sales Manag. 2004, 24, 199–214. [Google Scholar]
  66. Hayati, K.; Caniago, I. Islamic work ethic: The role of intrinsic motivation, job satisfaction, organizational commitment and job performance. Procedia Social Behav. Sci. 2012, 65, 1102–1106. [Google Scholar] [CrossRef]
  67. Hobfoll, S.E. Conservation of resources: A new attempt at conceptualizing stress. Am. Psychol. 1989, 44, 513. [Google Scholar] [CrossRef] [PubMed]
  68. Chilton, M.A.; Hardgrave, B.C.; Armstrong, D.J. Person-job cognitive style fit for software developers: The effect on strain and performance. J. Manag. Inf. Syst. 2005, 22, 193–226. [Google Scholar] [CrossRef]
  69. Dormann, C.; Zapf, D. Customer-related social stressors and burnout. J. Occup. Health Psychol. 2004, 9, 61. [Google Scholar] [CrossRef] [PubMed]
  70. Schwartz, J.E.; Stone, A.A. Coping with daily work problems. Contributions of problem content, appraisals, and person factors. Work Stress 1993, 7, 47–62. [Google Scholar] [CrossRef]
  71. Zapf, D.; Dormann, C.; Frese, M. Longitudinal studies in organizational stress research: a review of the literature with reference to methodological issues. J. Occup. Health Psychol. 1996, 1, 145. [Google Scholar] [CrossRef] [PubMed]
  72. Ferris, G.R.; King, T.R. Politics in human resources decisions: A walk on the dark side. Organ. Dyn. 1991, 20, 59–71. [Google Scholar] [CrossRef]
  73. Halbesleben, J.R.B.; Bowler, W.M. Emotional exhaustion and job performance: the mediating role of motivation. J. Appl. Psychol. 2007, 92, 93. [Google Scholar] [CrossRef] [PubMed]
  74. Hackman, J.R.; Oldham, G.R. Development of the job diagnostic survey. J. Appl. Psychol. 1975, 60, 159. [Google Scholar] [CrossRef]
  75. Churchill, G.A., Jr.; Ford, N.M.; Walker, O.C., Jr. Measuring the job satisfaction of industrial salesmen. J. Mark. Res. 1974, 11, 254–260. [Google Scholar] [CrossRef]
  76. Mowday, R.T.; Steers, R.M.; Porter, L.W. The measurement of organizational commitment. J. Vocat. Behav. 1979, 14, 224–247. [Google Scholar] [CrossRef]
  77. Robinson, S.L.; Wolfe Morrison, E. The development of psychological contract breach and violation: A longitudinal study. J. Organ. Behav. 2000, 21, 525–546. [Google Scholar] [CrossRef]
  78. Vigoda-Gadot, E.; Meisler, G. Emotions in management and the management of emotions: The impact of emotional intelligence and organizational politics on public sector employees. Public Adm. Rev. 2010, 70, 72–86. [Google Scholar] [CrossRef]
  79. Rosseel, E. Work ethic and orientations to work of the young generations: The impact of educational level. Soc. Indic. Res. 1985, 17, 171–187. [Google Scholar] [CrossRef]
  80. Ringle, C.M.; Wende, S.; Becker, J.-M. SmartPLS 3, SmartPLS GmbH: Boenningstedt, Germany, 2015.
  81. Hair, J.F.; Ringle, C.M.; Sarstedt, M. PLS-SEM: Indeed a Silver Bullet. J. Mark. Theory Pract. 2011, 19, 139–152. [Google Scholar] [CrossRef]
  82. Hair, J.F.; Ringle, C.M.; Sarstedt, M. Partial least squares: the better approach to structural equation modeling? Long Range Plan. 2012, 45, 312–319. [Google Scholar] [CrossRef]
  83. Reinartz, W.; Haenlein, M.; Henseler, J. An empirical comparison of the efficacy of covariance-based and variance-based SEM. Int. J. Res. Mark. 2009, 26, 332–344. [Google Scholar] [CrossRef]
  84. Hair, J.F.; Ringle, C.M.; Sarstedt, M. Partial least squares structural equation modeling: Rigorous applications, better results and higher acceptance. Long Range Plan. 2013, 46, 1–12. [Google Scholar] [CrossRef]
  85. Cegarra-Navarro, J.-G.; Reverte, C.; Gómez-Melero, E.; Wensley, A.K.P. Linking social and economic responsibilities with financial performance: The role of innovation. Eur. Manag. J. 2016, 34, 530–539. [Google Scholar] [CrossRef]
  86. Barclay, D.; Higgins, C.; Thompson, R. The Partial Least Squares (pls) Approach to Casual Modeling: Personal Computer Adoption Ans Use as an Illustration. Technol. Stud. 1995, 2, 285–309. [Google Scholar]
  87. Podsakoff, P.M.; Mackenzie, S.B.; Podsakoff, N.P. Sources of Method Bias in Social Science Research and Recommendations on How to Control It. Annu. Rev. Psychol. 2012, 63, 539–569. [Google Scholar] [CrossRef] [PubMed]
  88. Hair, J.F.; Hult, G.T.M.; Ringle, C.M.; Sarstedt, M.; Thiele, K.O. Mirror, mirror on the wall: A comparative evaluation of composite-based structural equation modeling methods. J. Acad. Mark. Sci. 2017, 45, 616–632. [Google Scholar] [CrossRef]
  89. Cohen, J. Statistical Power Analysis for the Behavioral Sciences, 2nd ed.; Lawrence Erlbaum: Hillsdale, NJ, USA, 1988. [Google Scholar]
  90. Nunnally, J.C.; Bernstein, I.H. Psychometric Theory; McGraw-Hill: New York, NY, USA, 1967; Volume 226. [Google Scholar]
  91. Lowry, P.B.; Gaskin, J. Partial least squares (PLS) structural equation modeling (SEM) for building and testing behavioral causal theory: When to choose it and how to use it. IEEE Trans. Prof. Commun. 2014, 57, 123–146. [Google Scholar] [CrossRef]
  92. Chin, W.W. Handbook of Partial Least Squares; Springer: Heidelberg, Germany, 2010; ISBN 978-3-540-32825-4. [Google Scholar]
  93. Hair, J.F.; Hult, G.T.M.; Ringle, C.M.; Sarstedt, M. A Primer on Partial Least Squares Structural Equation Modeling (PLS-SEM); Sage Publications: Thousand Oaks, CA, USA, 2017; ISBN 9781452217444. [Google Scholar]
  94. Fornell, C.; Larcker, D.F. Evaluating structural equation models with unobservable variables and measurement error. J. Mark. Res. 1981, 18, 39–50. [Google Scholar] [CrossRef]
  95. Aiken, L.S.; West, S.G.; Reno, R.R. Multiple Regression: Testing and Interpreting Interactions; Sage Publications: Thousand Oaks, CA, USA, 1991; ISBN 0761907122. [Google Scholar]
  96. Preacher, K.J.; Hayes, A.F. SPSS and SAS procedures for estimating indirect effects in simple mediation mode. Behav. Res. Methods Instrum. Comput. 2004, 36, 717–731. [Google Scholar] [CrossRef] [PubMed]
  97. Ferris, G.R.; Frink, D.D.; Galang, M.C.; Zhou, J.; Kacmar, K.M.; Howard, J.L. Perceptions of organizational politics: Prediction, stress-related implications, and outcomes. Hum. Relat. 1996, 49, 233–266. [Google Scholar] [CrossRef]
  98. Vigoda-Gadot, E.; Vinarski-Peretz, H.; Ben-Zion, E. Politics and image in the organizational landscape: An empirical examination among public sector employees. J. Manag. Psychol. 2003, 18, 764–787. [Google Scholar] [CrossRef]
  99. Conway, N.; Briner, R.B. Full-time versus part-time employees: Understanding the links between work status, the psychological contract, and attitudes. J. Vocat. Behav. 2002, 61, 279–301. [Google Scholar] [CrossRef]
  100. Johnson, J.L.; O’Leary-Kelly, A.M. The effects of psychological contract breach and organizational cynicism: Not all social exchange violations are created equal. J. Organ. Behav. Int. J. Ind. Occup. Organ. Psychol. Behav. 2003, 24, 627–647. [Google Scholar] [CrossRef]
  101. Heider, F. The Psychology of Interpersonal Relations; Wiley: New York, NY, USA, 1958. [Google Scholar]
  102. Meisler, G. Exploring emotional intelligence, political skill, and job satisfaction. Empl. Relat. 2014, 36, 280–293. [Google Scholar] [CrossRef]
  103. Harris, K.J.; Harris, R.B.; Brouer, R.L. LMX and subordinate political skill: Direct and interactive effects on turnover intentions and job satisfaction. J. Appl. Soc. Psychol. 2009, 39, 2373–2395. [Google Scholar] [CrossRef]
  104. Carmeli, A.; Fruend, A. Work commitment, job satisfaction, and job performance: An empirical investigation. Int. J. Organ. Theory Behav. 2003, 6, 289–309. [Google Scholar] [CrossRef]
  105. Yousef, D.A. Islamic work ethic–A moderator between organizational commitment and job satisfaction in a cross-cultural context. Pers. Rev. 2001, 30, 152–169. [Google Scholar] [CrossRef]
  106. Baldwin, J.N. Perceptions of public versus private sector personnel and informal red tape: Their impact on motivation. Am. Rev. Public Adm. 1990, 20, 7–28. [Google Scholar] [CrossRef]
  107. Kacmar, K.M.; Ferris, G.R. Perceptions of organizational politics scale (POPS): Development and construct validation. Educ. Psychol. Meas. 1991, 51, 193–205. [Google Scholar] [CrossRef]
Figure 1. Conceptual framework.
Figure 1. Conceptual framework.
Sustainability 10 04737 g001
Figure 2. SEM Path Diagram.
Figure 2. SEM Path Diagram.
Sustainability 10 04737 g002
Figure 3. SEM t-values.
Figure 3. SEM t-values.
Sustainability 10 04737 g003
Figure 4. Interaction of work ethic and perceived organizational politics (POP) on job satisfaction.
Figure 4. Interaction of work ethic and perceived organizational politics (POP) on job satisfaction.
Sustainability 10 04737 g004
Figure 5. Interaction of work ethic and POP on organizational commitment.
Figure 5. Interaction of work ethic and POP on organizational commitment.
Sustainability 10 04737 g005
Table 1. Discriminant validities of study variables.
Table 1. Discriminant validities of study variables.
ConstructsMeanSDAVE123456
1. POP3.5251.09060.5880.767
2. JS3.05851.27860.635−0.6810.797
3. OC3.93651.77070.538−0.6140.5930.733
4. PCB3.35621.17630.651−0.7420.6540.6810.807
5. PS3.48570.75630.6030.5310.5040.4050.5370.776
6. WE3.89920.94540.5910.6520.5330.6570.5350.6320.769
Note: POP = Perceived Organizational Politics, JS = Job Satisfaction, OC = Organizational Commitment, PCB = Psychological contract breach, PS = Political Skill, WE = Work Ethic.
Table 2. Path coefficients.
Table 2. Path coefficients.
HYPOTHESESβStandard Deviationt-Valuesp ValuesRemarks
POP → JS−0.7910.1107.191 *0.027Supported
POP → OC−0.6510.1524.283 *0.017Supported
POP*PS.JS → JS0.1930.2410.8010.423Not Supported
POP*PS.OC → OC0.2220.2620.8470.397Not Supported
POP*WE.JS → JS0.3810.02515.240 ***0.002Supported
POP*WE.OC → OC0.7160.03818.842 **0.011Supported
Note: POP = Perceived Organizational Politics, JS = Job Satisfaction, OC = Organizational Commitment, WE = Work Ethic, PS = Political Skill, * p-value < 0.05, ** p-value < 0.001 *** p-value < 0.001 significant.
Table 3. Specific indirect effect.
Table 3. Specific indirect effect.
HypothesesβSDt Valuep Values
POP → PCB → JS0.4340.01139.454 ***0.0001
POP →PCB → OC0.3230.01324.846 **0.001
Note: ** p-value < 0.001, *** p-value < 0.001 significant level. POP = Perceived Organizational Politics, PCB = Psychological contract breach, JS = Job Satisfaction, OC = organizational Commitment.
Table 4. Mediating analysis, PCB as a mediator.
Table 4. Mediating analysis, PCB as a mediator.
Exogenous VariableDirect EffectIndirect EffectTotal EffectVAF RangeMediationEndogenous Variables
POP−0.7910.24240.58410.4149PartialJS
−0.6510.78310.90740.8668FullOC
Note: POP = Perceived Organizational Politics, PCB = Psychological Contract Breach, JS = Job Satisfaction, OC = Organizational Commitment.

Share and Cite

MDPI and ACS Style

Khan, H.S.u.d.; Zhiqiang, M.; Abubakari Sadick, M.; Ibn Musah, A.-A. Investigating the Role of Psychological Contract Breach, Political Skill and Work Ethic on Perceived Politics and Job Attitudes Relationships: A Case of Higher Education in Pakistan. Sustainability 2018, 10, 4737. https://doi.org/10.3390/su10124737

AMA Style

Khan HSud, Zhiqiang M, Abubakari Sadick M, Ibn Musah A-A. Investigating the Role of Psychological Contract Breach, Political Skill and Work Ethic on Perceived Politics and Job Attitudes Relationships: A Case of Higher Education in Pakistan. Sustainability. 2018; 10(12):4737. https://doi.org/10.3390/su10124737

Chicago/Turabian Style

Khan, Hira Salah ud din, Ma Zhiqiang, Muhammad Abubakari Sadick, and Abdul-Aziz Ibn Musah. 2018. "Investigating the Role of Psychological Contract Breach, Political Skill and Work Ethic on Perceived Politics and Job Attitudes Relationships: A Case of Higher Education in Pakistan" Sustainability 10, no. 12: 4737. https://doi.org/10.3390/su10124737

APA Style

Khan, H. S. u. d., Zhiqiang, M., Abubakari Sadick, M., & Ibn Musah, A.-A. (2018). Investigating the Role of Psychological Contract Breach, Political Skill and Work Ethic on Perceived Politics and Job Attitudes Relationships: A Case of Higher Education in Pakistan. Sustainability, 10(12), 4737. https://doi.org/10.3390/su10124737

Note that from the first issue of 2016, this journal uses article numbers instead of page numbers. See further details here.

Article Metrics

Back to TopTop