Do International Capabilities and Resources Configure Firm’s Sustainable Competitive Performance? Research within Pakistani SMEs
Abstract
1. Introduction
2. Hypotheses Development
2.1. International Finance and Sustainable Competitive Performance
2.2. International Technology and Sustainable Competitive Performance
2.3. International Experience and Sustainable Competitive Performance
2.4. International Network and Sustainable Competitive Performance
3. Methodology
3.1. Sample and Population
3.2. Procedure
3.3. Measures
3.4. Control Variables
4. Analysis and Results
4.1. Common Method Bias (CMB)
4.2. Confirmatory Factor Analysis (CFA)
4.3. Correlation Coefficients
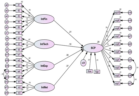
4.4. Structural Model
4.5. Robustness Test
5. Discussion
Implications
6. Conclusions
Limitations and Future Research
Author Contributions
Funding
Conflicts of Interest
References
- Fu, X.; Pietrobelli, C.; Soete, L. The role of foreign technology and indigenous innovation in the emerging economies: Technological change and catching-up. World Dev. 2011, 39, 1204–1212. [Google Scholar] [CrossRef]
- Andrieș, A.; Marcu, N.; Oprea, F.; Tofan, M. Financial Infrastructure and Access to Finance for European SMEs. Sustainability 2018, 10, 3400. [Google Scholar] [CrossRef]
- Berge, L.I.O.; Bjorvatn, K.; Tungodden, B. Human and financial capital for microenterprise development: Evidence from a field and lab experiment. Manag. Sci. 2014, 61, 707–722. [Google Scholar] [CrossRef]
- Khan, S.Z.; Yang, Q.; Waheed, A. Investment in intangible resources and capabilities spurs sustainable competitive advantage and firm performance. Corp. Soc. Responsibility Environ. Manag. 2018. [Google Scholar] [CrossRef]
- Vetráková, M.; Hitka, M.; Potkány, M.; Lorincová, S.; Smerek, L. Corporate Sustainability in the Process of Employee Recruitment through Social Networks in Conditions of Slovak Small and Medium Enterprises. Sustainability 2018, 10, 1670. [Google Scholar] [CrossRef]
- Wang, H.; Han, P.; Liu, W. How to Improve Sustainable Competitive Advantage from the Distributor and the Supplier Networks: Evidence from the Paper-Making Industry in China. Sustainability 2018, 10, 2038. [Google Scholar] [CrossRef]
- Lyver, M.J.; Lu, T.-J. Sustaining Innovation Performance in SMEs: Exploring the Roles of Strategic Entrepreneurship and IT Capabilities. Sustainability 2018, 10, 442. [Google Scholar] [CrossRef]
- Ge, B.; Yang, Y.; Jiang, D.; Gao, Y.; Du, X.; Zhou, T. An Empirical Study on Green Innovation Strategy and Sustainable Competitive Advantages: Path and Boundary. Sustainability 2018, 10, 3631. [Google Scholar] [CrossRef]
- Widya-Hasuti, A.; Mardani, A.; Streimikiene, D.; Sharifara, A.; Cavallaro, F. The Role of Process Innovation between Firm-Specific Capabilities and Sustainable Innovation in SMEs: Empirical Evidence from Indonesia. Sustainability 2018, 10, 2244. [Google Scholar] [CrossRef]
- Kim, H.; Kim, E. How an Open Innovation Strategy for Commercialization Affects the Firm Performance of Korean Healthcare IT SMEs. Sustainability 2018, 10, 2476. [Google Scholar] [CrossRef]
- Anwar, M. Business Model Innovation and SMEs Performance—Does Competitive Advantage Mediate? Int. J. Innov. Manag. 2018, 22, 1850057. [Google Scholar] [CrossRef]
- Guo, H.; Tang, J.; Su, Z.; Katz, J.A. Opportunity recognition and SME performance: The mediating effect of business model innovation. R&D Manag. 2017, 47, 431–442. [Google Scholar]
- Kamukama, N.; Sulait, T. Intellectual capital and competitive advantage in Uganda’s microfinance industry. Afr. J. Econ. Manag. Stud. 2017, 8, 498–514. [Google Scholar] [CrossRef]
- Anwar, M.; Khan, S.Z.; Khan, N.U. Intellectual Capital, Entrepreneurial Strategy and New Ventures Performance: Mediating Role of Competitive Advantage. Bus. Econ. Rev. 2018, 10, 63–94. [Google Scholar] [CrossRef]
- Jain, P.; Vyas, V.; Roy, A. Exploring the mediating role of intellectual capital and competitive advantage on the relation between CSR and financial performance in SMEs. Soc. Responsibility J. 2017, 13, 1–23. [Google Scholar] [CrossRef]
- Anwar, M.; Ali Shah, S.Z. Managerial Networking and Business Model Innovation: Empirical Study of New Ventures in an Emerging Economy. J. Small Bus. Entrep. 2018, 1–22. [Google Scholar] [CrossRef]
- Hollender, L.; Zapkau, F.B.; Schwens, C. SME foreign market entry mode choice and foreign venture performance: The moderating effect of international experience and product adaptation. Int. Bus. Rev. 2017, 26, 250–263. [Google Scholar] [CrossRef]
- Rahman, M.; Uddin, M.; Lodorfos, G. Barriers to enter in foreign markets: Evidence from SMEs in emerging market. Int. Mark. Rev. 2017, 34, 68–86. [Google Scholar] [CrossRef]
- Anwar, M.; Shah, S.Z.A.; Khan, S.Z. The role of personality in SMEs internationalization: Empirical evidence. Rev. Int. Bus. Strategy 2018, 28, 258–282. [Google Scholar] [CrossRef]
- Estrin, S.; Nielsen, B.B.; Nielsen, S. Emerging market multinational companies and internationalization: The role of home country urbanization. J. Int. Manag. 2017, 23, 326–339. [Google Scholar] [CrossRef]
- Barney, J. Firm resources and sustained competitive advantage. J. Manag. 1991, 17, 99–120. [Google Scholar] [CrossRef]
- Medcof, J.W. Resource-based strategy and managerial power in networks of internationally dispersed technology units. Strateg. Manag. J. 2001, 22, 999–1012. [Google Scholar] [CrossRef]
- Camisón, C.; Villar-López, A. Effect of SMEs’ international experience on foreign intensity and economic performance: The mediating role of internationally exploitable assets and competitive strategy. J. Small Bus. Manag. 2010, 48, 116–151. [Google Scholar] [CrossRef]
- Burt, R.S.; Kilduff, M.; Tasselli, S. Social network analysis: Foundations and frontiers on advantage. Ann. Rev. Psychol. 2013, 64, 527–547. [Google Scholar] [CrossRef] [PubMed]
- Giannetti, M.; Ongena, S. Financial integration and firm performance: Evidence from foreign bank entry in emerging markets. Rev. Financ. 2009, 13, 181–223. [Google Scholar] [CrossRef]
- Kim, Y.J.; Tesar, L.L.; Zhang, J. The impact of foreign liabilities on small firms: Firm-level evidence from the Korean crisis. J. Int. Econ. 2015, 97, 209–230. [Google Scholar] [CrossRef]
- Quartey, P.; Turkson, E.; Abor, J.Y.; Iddrisu, A.M. Financing the growth of SMEs in Africa: What are the contraints to SME financing within ECOWAS? Rev. Dev. Financ. 2017, 7, 18–28. [Google Scholar] [CrossRef]
- St-Pierre, J.; Sakka, O.; Bahri, M. External Financing, Export Intensity and Inter-Organizational Collaborations: Evidence from Canadian SMEs. J. Small Bus. Manag. 2018, 56, 68–87. [Google Scholar] [CrossRef]
- Bena, J.; Ferreira, M.A.; Matos, P.; Pires, P. Are foreign investors locusts? The long-term effects of foreign institutional ownership. J. Financ. Econ. 2017, 126, 122–146. [Google Scholar] [CrossRef]
- Rajan, R.G.; Zingales, L. The great reversals: The politics of financial development in the twentieth century. J. Financ. Econ. 2003, 69, 5–50. [Google Scholar] [CrossRef]
- Tan, Y.; Ochoa, J.J.; Langston, C.; Shen, L. An empirical study on the relationship between sustainability performance and business competitiveness of international construction contractors. J. Clean. Prod. 2015, 93, 273–278. [Google Scholar] [CrossRef]
- Liang, F.H. Does foreign direct investment improve the productivity of domestic firms? Technology spillovers, industry linkages, and firm capabilities. Res. Policy 2017, 46, 138–159. [Google Scholar] [CrossRef]
- Buckley, P.J.; Munjal, S.; Enderwick, P.; Forsans, N. Do foreign resources assist or impede internationalisation? Evidence from internationalisation of Indian multinational enterprises. Int. Bus. Rev. 2016, 25, 130–140. [Google Scholar] [CrossRef]
- Subrahmanya, M. External Technology Acquisition and Economic Performance of Small and Medium Enterprises (SMES) in Bangalore: An Empirical Analysis. Technol. Transf. Entrep. 2015, 2, 101–111. [Google Scholar] [CrossRef]
- Kim, J.Y.; Steensma, H.K.; Park, H.D. The influence of technological links, social ties, and incumbent firm opportunistic propensity on the formation of corporate venture capital deals. J. Manag. 2017. [Google Scholar] [CrossRef]
- Gnekpe, C.; Coeurderoy, R. The impact of internal and external technology sourcing on innovation performance: A review and research agenda. Int. J. Technol. Manag. 2017, 73, 21–38. [Google Scholar] [CrossRef]
- Lafi, M. Foreign Affiliates and Technology Spillovers in the French Manufacturing Sector: An Analysis using Panel Data. Int. J. Econ. Financ. Issues 2018, 8, 229–242. [Google Scholar]
- Grimes, S.; Yang, C. From foreign technology dependence towards greater innovation autonomy: China’s integration into the information and communications technology (ICT) global value chain (GVC). Area Dev. Policy 2018, 3, 132–148. [Google Scholar] [CrossRef]
- Xing, Y. Global Value Chains and China’s Exports to High-income Countries. Int. Econ. J. 2016, 30, 191–203. [Google Scholar] [CrossRef]
- Zhou, Y. The Inside Story of China’s High-Tech Industry: Making Silicon Valley in Beijing; Rowman & Littlefield Publishers: Lanham, MD, USA, 2007. [Google Scholar]
- Sun, Y.; Grimes, S. China’s increasing participation in ICT’s global value chain: A firm level analysis. Telecommun. Policy 2016, 40, 210–224. [Google Scholar] [CrossRef]
- Dunmade, I. Indicators of sustainability: Assessing the suitability of a foreign technology for a developing economy. Technol. Soc. 2002, 24, 461–471. [Google Scholar] [CrossRef]
- Fonseca, L.M.; Domingues, J.P. Exploratory Research of ISO 14001: 2015 Transition among Portuguese Organizations. Sustainability 2018, 10, 781. [Google Scholar] [CrossRef]
- Mohr, A.; Batsakis, G. Intangible assets, international experience and the internationalisation speed of retailers. Int. Mark. Rev. 2014, 31, 601–620. [Google Scholar] [CrossRef]
- Aguilera-Caracuel, J.; Hurtado-Torres, N.E.; Aragón-Correa, J.A. Does international experience help firms to be green? A knowledge-based view of how international experience and organisational learning influence proactive environmental strategies. Int. Bus. Rev. 2012, 21, 847–861. [Google Scholar] [CrossRef]
- Emden, Z.; Yaprak, A.; Cavusgil, S.T. Learning from experience in international alliances: Antecedents and firm performance implications. J. Bus. Res. 2005, 58, 883–892. [Google Scholar] [CrossRef]
- Iliev, P.; Roth, L. Learning from directors’ foreign board experiences. J. Corp. Financ. 2018, 51, 1–19. [Google Scholar] [CrossRef]
- Le, S.; Kroll, M. CEO international experience: Effects on strategic change and firm performance. J. Int. Bus. Stud. 2017, 48, 573–595. [Google Scholar] [CrossRef]
- Berne, C.; Garcia-Uceda, M.E. Criteria involved in evaluation of trade shows to visit. Ind. Mark. Manag. 2008, 37, 565–579. [Google Scholar] [CrossRef]
- Gruenhagen, J.H.; Sawang, S.; Gordon, S.R.; Davidsson, P. International experience, growth aspirations, and the internationalisation of new ventures. J. Int. Entrep. 2018, 16, 421–440. [Google Scholar] [CrossRef]
- Williams, C.; Colovic, A.; Zhu, J. Foreign market knowledge, country sales breadth and innovative performance of emerging economy firms. Int. J. Innov. Manag. 2016, 20, 1650059. [Google Scholar] [CrossRef]
- Zeng, S.X.; Xie, X.M.; Tam, C.M. Relationship between cooperation networks and innovation performance of SMEs. Technovation 2010, 30, 181–194. [Google Scholar] [CrossRef]
- Songling, Y.; Ishtiaq, M.; Anwar, M.; Ahmed, H. The role of government support in sustainable competitive position and firm performance. Sustainability 2018, 10, 3495. [Google Scholar] [CrossRef]
- Yoon, J.; Kim, K.K.; Dedahanov, A.T. The Role of International Entrepreneurial Orientation in Successful Internationalization from the Network Capability Perspective. Sustainability 2018, 10, 1709. [Google Scholar] [CrossRef]
- Bringmann, K.; Vanoutrive, T.; Verhetsel, A. Venture capital: The effect of local and global social ties on firm performance. Pap. Reg. Sci. 2018, 97, 737–755. [Google Scholar] [CrossRef]
- Hilmersson, M.; Jansson, H. International network extension processes to institutionally different markets: Entry nodes and processes of exporting SMEs. Int. Bus. Rev. 2012, 21, 682–693. [Google Scholar] [CrossRef]
- Sigfusson, T.; Chetty, S. Building international entrepreneurial virtual networks in cyberspace. J. World Bus. 2013, 48, 260–270. [Google Scholar] [CrossRef]
- Patel, P.C.; Fernhaber, S.A.; McDougall-Covin, P.P.; van der Have, R.P. Beating competitors to international markets: The value of geographically balanced networks for innovation. Strateg. Manag. J. 2014, 35, 691–711. [Google Scholar] [CrossRef]
- Musteen, M.; Datta, D.K.; Butts, M.M. Do International Networks and Foreign Market Knowledge Facilitate SME Internationalization? Evidence From the C zech R epublic. Entrep. Theory Pract. 2014, 38, 749–774. [Google Scholar] [CrossRef]
- Li, J.J.; Zhou, K.Z. How foreign firms achieve competitive advantage in the Chinese emerging economy: Managerial ties and market orientation. J. Bus. Res. 2010, 63, 856–862. [Google Scholar] [CrossRef]
- Graafland, J.J. Ecological impacts of the ISO14001 certification of small and medium sized enterprises in Europe and the mediating role of networks. J. Clean. Prod. 2018, 174, 273–282. [Google Scholar] [CrossRef]
- Ward, H. International linkages and environmental sustainability: The effectiveness of the regime network. J. Peace Res. 2006, 43, 149–166. [Google Scholar] [CrossRef]
- Zamberi Ahmad, S.; Xavier, S.R. Entrepreneurial environments and growth: Evidence from Malaysia GEM data. J. Chin. Entrep. 2012, 4, 50–69. [Google Scholar] [CrossRef]
- Wang, Z.; Ye, F.; Tan, K.H. Effects of managerial ties and trust on supply chain information sharing and supplier opportunism. Int. J. Prod. Res. 2014, 52, 7046–7061. [Google Scholar] [CrossRef]
- Mikalef, P.; Pateli, A. Information technology-enabled dynamic capabilities and their indirect effect on competitive performance: Findings from PLS-SEM and fsQCA. J. Bus. Res. 2017, 70, 1–16. [Google Scholar] [CrossRef]
- George, D. SPSS for Windows Step by Step: A Simple Study Guide and Reference, 17.0 Update, 10/e; Pearson Education: London, UK, 2011. [Google Scholar]
- Podsakoff, P.M.; Organ, D.W. Self-reports in organizational research: Problems and prospects. J. Manag. 1986, 12, 531–544. [Google Scholar] [CrossRef]
- Hair, J.F.; Anderson, R.E.; Babin, B.J.; Black, W.C. Multivariate Data Analysis: A Global Perspective (Vol. 7); Pearson: Upper Saddle River, NJ, USA, 2010. [Google Scholar]
- Fan, X.; Sivo, S.A. Sensitivity of fit indexes to misspecified structural or measurement model components: Rationale of two-index strategy revisited. Struct. Equat. Model. 2005, 12, 343–367. [Google Scholar] [CrossRef]
- Hooper, D.; Coughlan, J.; Mullen, M. Structural equation modelling: Guidelines for determining model fit. Electron. J. Bus. Res. Methods 2008, 6, 53–60. [Google Scholar]
- Nunnally, J.C.; Bernstein, I. Psychometric Theory (McGraw-Hill Series in Psychology); McGraw-Hill: New York, NY, USA, 1994; Volume 3. [Google Scholar]
- Bougheas, S.; Lim, H.; Mateut, S.; Mizen, P.; Yalcin, C. Foreign currency borrowing, exports and firm performance: Evidence from a currency crisis. Eur. J. Financ. 2018. [Google Scholar] [CrossRef]
- Chae, H.-C.; Koh, C.E.; Park, K.O. Information technology capability and firm performance: Role of industry. Inf. Manag. 2018, 55, 525–546. [Google Scholar] [CrossRef]
- Oehme, M.; Bort, S. SME internationalization modes in the German biotechnology industry: The influence of imitation, network position, and international experience. J. Int. Bus. Stud. 2015, 46, 629–655. [Google Scholar] [CrossRef]
- Dolfsma, W.; Van der Eijk, R. Network position and firm performance–the mediating role of innovation. Technol. Anal. Strateg. Manag. 2017, 29, 556–568. [Google Scholar] [CrossRef]


| Variables | Conceptualizations |
|---|---|
| International Finance | Finance available to host firms by foreign banks, foreign investors and financial institutions. |
| International Technology | Foreign technology available to host firms for new product development, delivery process and operation etc. |
| International Experience | International dealing and trade experience of top management of the host firms |
| International Network | Relationship of the host firms with international customers, supplier and businesses, etc. |
| SCP | Superior performance in terms of products, services and sales revenue, etc. |
| Description | Frequency | Percentage |
|---|---|---|
| Industry | ||
| 1. Manufacturing | 121 | 39.8 |
| 2. Trading | 102 | 33.6 |
| 3. Services | 81 | 26.6 |
| Size | ||
| 1. 20–50 employees | 40 | 13.2 |
| 2. 51–100 employees | 43 | 14.1 |
| 3. 101–150 employees | 88 | 28.9 |
| 4. 151–200 employees | 68 | 22.4 |
| 5. 201–250 employees | 65 | 21.4 |
| Age | ||
| 1. 10 years and less | 113 | 37.2 |
| 2. 11–20 years | 139 | 45.7 |
| 3. 21 and above years | 52 | 17.1 |
| Owners/Managers | ||
| 1. Oweners | 197 | 64.80 |
| 2. Managers | 107 | 35.20 |
| Total | 304 | 100 |
| Variables | Min | Max | Mean | S.D. | Skewness | Kurtosis |
|---|---|---|---|---|---|---|
| International Finance | 1.65 | 3.64 | 2.8881 | 0.29484 | −0.854 | 0.826 |
| International Technology | 1.94 | 4.76 | 3.5727 | 0.41244 | −1.217 | 1.421 |
| International Experience | 2.45 | 4.10 | 3.0461 | 0.33688 | 0.033 | 0.500 |
| International Network | 2.65 | 4.35 | 3.3488 | 0.30759 | −1.330 | 0.834 |
| SCP | 2.96 | 4.87 | 3.6324 | 0.38188 | −0.523 | −0.603 |
| Models | χ2/df | GFI | AGFI | NFI | TLI | RMR | RMSEA |
|---|---|---|---|---|---|---|---|
| Measurement Model | 1.882 | 0.87 | 0.85 | 0.87 | 0.93 | 0.011 | 0.054 |
| Structural Model | 2.150 | 0.85 | 0.82 | 0.84 | 0.90 | 0.017 | 0.062 |
| Items | Estimate |
|---|---|
| International Finance | |
| 1. My firm can access sufficient foreign equity funding available for growing firms | 0.626 |
| 2. My firm can obtain sufficient foreign debt funding available for growing firms | 0.885 |
| 3. My firm can access sufficient foreign financial subsidies available for growing firms | 0.639 |
| 4. My firm can access adequate financing available from foreign individuals (other than founders) for growing firms | 0.695 |
| 5. My firm can obtain sufficient international venture capitalist funding available for growing firms | 0.861 |
| 6. My firm can access sufficient funding available through foreign initial public offerings (IPOs) for growing firms | 0.608 |
| International Technology | |
| 1. My firm can access advanced foreign technology available for development of new products and services | 0.851 |
| 2. My firm can obtain advanced foreign technology available for delivery process | 0.829 |
| 3. My firm can access advanced foreign technology available for operational and administrative process | 0.808 |
| International Experience | |
| 1. Less than 5 years’ experience | 0.787 |
| 2. 6 to 10 years’ experience | 0.717 |
| 3. 11 to 15 years’ experience | 0.902 |
| 4. 16 to 20 years’ experience | 0.505 |
| 5. 21 and above years’ experience | 0.705 |
| International Network | |
| 1. We have a strong relationship with international customers | 0.806 |
| 2. We have a strong relationship with international suppliers | 0.708 |
| 3. We have a strong relationship with international business firms | 0.802 |
| Sustainable Competititve Performance | |
| 1. Return on investment (ROI) | 0.711 |
| 2. Profits as a percentage of sales | 0.693 |
| 3. Decreasing product or service delivery cycle time | 0.865 |
| 4. Rapid response to market demand | 0.764 |
| 5. Rapid confirmation of customer orders | 0.629 |
| 6. Increasing customer satisfaction | 0.756 |
| 7. In profit growth rates | 0.691 |
| 8. In reducing operating costs | 0.611 |
| 9. Providing better product and service quality | 0.770 |
| 10. Increasing our market share | 0.613 |
| Factors | AVE | 1 | 2 | 3 | 4 | 5 | 6 | 7 |
|---|---|---|---|---|---|---|---|---|
| 1. Size | - | 1 | ||||||
| 2. Age | - | 0.113 * | 1 | |||||
| 3. International Finance | 0.53 | −0.013 | 0.066 | (0.73) | ||||
| 4. International Technology | 0.69 | −0.022 | −0.075 | 0.041 | (0.83) | |||
| 5. International Experience | 0.54 | −0.023 | 0.080 | 0.138 * | 0.024 | (0.73) | ||
| 6. International Network | 0.60 | −0.047 | −0.072 | 0.233 ** | 0.069 | 0.129 * | (0.77) | |
| 7. SCP | 0.51 | 0.033 | 0.016 | 0.329 ** | 0.135 * | 0.384 ** | 0.469 ** | (0.71) |
| Composite Reliability | - | - | - | 0.87 | 0.87 | 0.86 | 0.82 | 0.89 |
| Hypotheses | Estimate | S.E. | C.R. | p | Remarks | ||
|---|---|---|---|---|---|---|---|
| H1. SCP | <--- | International Finance | 0.250 | 0.071 | 3.536 | 0.000 | accepted |
| H2. SCP | <--- | International Technology | 0.085 | 0.048 | 1.765 | 0.078 | Rejected |
| H3. SCP | <--- | International Experience | 0.326 | 0.064 | 5.130 | 0.000 | accepted |
| H4. SCP | <--- | International Network | 0.431 | 0.070 | 6.177 | 0.000 | accepted |
| SCP | <--- | Age | 0.003 | 0.026 | 0.133 | 0.894 | - |
| SCP | <--- | Size | 0.021 | 0.016 | 1.297 | 0.195 | - |
| Model | Unstandardized Coefficients | Standardized Coefficients | t | Sig. | ||
|---|---|---|---|---|---|---|
| B | Std. Error | Beta | ||||
| 1 | (Constant) | 3.556 | 0.077 | 45.914 | 0.000 | |
| Size | 0.013 | 0.017 | 0.043 | 0.750 | 0.454 | |
| Age | 0.020 | 0.031 | 0.036 | 0.627 | 0.531 | |
| 2 | (Constant) | −0.136 | 0.301 | −0.451 | 0.652 | |
| Size | 0.019 | 0.014 | 0.064 | 1.395 | 0.164 | |
| Age | 0.015 | 0.025 | 0.028 | 0.604 | 0.547 | |
| International Finance | 0.249 | 0.062 | 0.192 | 4.037 | 0.000 | |
| International Technology | 0.090 | 0.043 | 0.098 | 1.942 | 0.053 | |
| International Experience | 0.346 | 0.053 | 0.305 | 6.545 | 0.000 | |
| International Network | 0.473 | 0.059 | 0.381 | 8.011 | 0.000 | |
© 2018 by the authors. Licensee MDPI, Basel, Switzerland. This article is an open access article distributed under the terms and conditions of the Creative Commons Attribution (CC BY) license (http://creativecommons.org/licenses/by/4.0/).
Share and Cite
Degong, M.; Ullah, F.; Khattak, M.S.; Anwar, M. Do International Capabilities and Resources Configure Firm’s Sustainable Competitive Performance? Research within Pakistani SMEs. Sustainability 2018, 10, 4298. https://doi.org/10.3390/su10114298
Degong M, Ullah F, Khattak MS, Anwar M. Do International Capabilities and Resources Configure Firm’s Sustainable Competitive Performance? Research within Pakistani SMEs. Sustainability. 2018; 10(11):4298. https://doi.org/10.3390/su10114298
Chicago/Turabian StyleDegong, Ma, Farid Ullah, Muhammad Sualeh Khattak, and Muhammad Anwar. 2018. "Do International Capabilities and Resources Configure Firm’s Sustainable Competitive Performance? Research within Pakistani SMEs" Sustainability 10, no. 11: 4298. https://doi.org/10.3390/su10114298
APA StyleDegong, M., Ullah, F., Khattak, M. S., & Anwar, M. (2018). Do International Capabilities and Resources Configure Firm’s Sustainable Competitive Performance? Research within Pakistani SMEs. Sustainability, 10(11), 4298. https://doi.org/10.3390/su10114298

