The Sustainable Role of the E-Trust in the B2C E-Commerce of Vietnam
Abstract
1. Introduction
- Whether web-service quality has a positive influence on customer loyalty?
- Whether trust has a positive influence on customer loyalty and at to what extent?
- Whether trust plays a critical mediating role between web service quality and customer loyalty?
2. Literature Review and Hypotheses
2.1. Status of Vietnam E-Commerce
2.2. Customer Loyalty
2.3. Hypotheses on Service Quality and E-Trust
3. Research Methodology and Data Collection
3.1. Data Collection and Methodology
- Reliability test of measurement model
- Convergent and discriminant validity test of measurement model
- Goodness-of-fit of the research model
- Hypotheses testing of direct and indirect model
- Mediation effect testing
3.2. Reliability Test, and Convergent and Discriminant Validity Test
- factor loads of indicators are greater than 0.5;
- reliability value is greater than 0.7;
- the average variance extracted (AVE) is greater than 0.5.
4. Research Methodology and Empirical Results
4.1. Structural Model Result
4.1.1. Direct Model Results
4.1.2. Indirect Model Results with E-Trust as the Modulator
4.2. Moderating Effect of the E-Trust
- Independent constructs significantly affect the dependent construct in direct model;
- Independent constructs significantly affect the mediator;
- The mediator has a significant unique effect on the dependent construct;
- The effect of independent constructs on the dependent construct shrinks upon the addition of mediator to the model.
- (1)
- If the effect of independent variable becomes minor under the appearance of mediator, then it can be stated that the effect of independent variable is “fully” mediated by the mediator;
- (2)
- If the effect of independent variable stays strong under the appearance of mediator, then mediator’s role is “partially” mediated between independent and dependent variables.
4.3. Implications and Suggestions
5. Conclusions
Acknowledgments
Author Contributions
Conflicts of Interest
References
- DeLone, W.H.; McLean, E.R. Measuring e-Commerce Success: Applying the DeLone & McLean Information Systems Success Model. Int. J. Electron. Commer. 2004, 9, 31–47. [Google Scholar]
- Choi, Y. Digital Business and Sustainable Development: Asian Perspectives; Routledge: New York, NY, USA, 2017. [Google Scholar]
- E-commerce Foundation. Global B2C E-commerce Report 2016. Available online: https://www.ecommercewiki.org/wikis/www.ecommercewiki.org/images/5/56/Global_B2C_Ecommerce_Report_2016.pdf (accessed on 17 November 2017).
- Ministry of Industry and Trade. Vietnam e-Commerce Report 2015. Available online: http://www.vecita.gov.vn/anpham/260/Vietnam-E-commerce-Report-2015/en (accessed on 20 November 2017).
- Bhattacherjee, A. Understanding information systems continuance: An expectation-confirmation model. MIS Q. 2001, 25, 351–370. [Google Scholar] [CrossRef]
- Statista. Vietnam e-Commerce Market. Available online: https://www.statista.com/outlook/243/127/ecommerce/vietnam# (accessed on 30 October 2017).
- Asia Plus Inc. Vietnam E-Commerce Market Survey. 2016. Available online: https://qandme.net/en/report/Vietnam-EC-Market-Survey.html (accessed on 26 November 2017).
- Saheli, R.C.; Arjun, K. Alibaba Buys Controlling Stake in Southeast Asian Retailer Lazada. CNBC. Available online: https://www.cnbc.com/2016/04/12/alibaba-group-invests-1-billion-dollars-in-lazada-group-and-eyes-southeast-asia.html (accessed on 24 November 2017).
- DI Marketing. e-Commerce Usage in Vietnam 2016. Available online: https://www.slideshare.net/dimvn (accessed on 26 November 2017).
- Thuy, M. Lazada Achieves Milestone of More than 110 Million Visits in First Half of 2015. Vietnam Investment Review. Available online: http://www.vir.com.vn/lazada-achieves-milestone-of-more-than-110-million-visits-in-first-half-of-2015.html (accessed on 28 November 2017).
- Rose, F. The Economics, Concept, and Design of Information Intermediaries: A Theoretic Approach; Springer: Berlin/Heidelberg, Germany, 2012. [Google Scholar]
- Choi, Y.; Lee, E.Y. Optimizing risk management for the sustainable performance of the regional innovation system in Korea through metamediation. Hum. Ecol. Risk Assess. 2009, 15, 270–280. [Google Scholar] [CrossRef]
- Choi, Y. Sustainable Governance in Northeast Asia: Challenges for the Sustainable Frontier. Sustainability 2017, 9, 191. [Google Scholar] [CrossRef]
- Choi, Y.; Sun, L. Reuse Intention of Third-Party Online Payments: A Focus on the Sustainable Factors of Alipay. Sustainability 2016, 8, 147. [Google Scholar] [CrossRef]
- Oliver, R.L. Whence consumer loyalty? J. Mark. 1999, 63, 33–44. [Google Scholar] [CrossRef]
- Srinivasan, S.S.; Anderson, R.; Ponnavolu, K. Customer loyalty in e-commerce: An exploration of its antecedents and consequences. J. Retail. 2002, 78, 41–50. [Google Scholar] [CrossRef]
- Kuo, Y.F.; Hu, T.L.; Yang, S.C. Effects of inertia and satisfaction in female online shoppers on repeat-purchase intention: The moderating roles of word-of-mouth and alternative attraction. Manag. Serv. Qual. 2013, 23, 168–187. [Google Scholar] [CrossRef]
- Choi, Y.; Gao, D. The role of intermediation in the governance of sustainable Chinese web marketing. Sustainability 2014, 6, 4102–4118. [Google Scholar] [CrossRef]
- Kuan, H.H.; Bock, G.W.; Vathanophas, V. Comparing the effects of website quality on customer initial purchase and continued purchase at e-commerce websites. Behav. Inf. Technol. 2008, 27, 3–16. [Google Scholar] [CrossRef]
- Wolfinbarger, M.; Gilly, M.C. e-TailQ: Dimensionalizing, measuring and predicting e-tail quality. J. Retail. 2003, 79, 183–198. [Google Scholar] [CrossRef]
- Pasuraman, A.; Berry, L.L. SERVQUAL: A Multiple item scale for measuring customer perception of service quality. J. Retail. 1988, 64, 12–40. [Google Scholar]
- Kim, C.; Galliers, R.D.; Shin, N.; Ryoo, J.H.; Kim, J. Factors influencing Internet shopping value and customer repurchase intention. Electron. Commer. Res. Appl. 2012, 11, 374–387. [Google Scholar] [CrossRef]
- Carter, L.; Schaupp, L.C. Relating Acceptance and Optimism to E-File Adoption. Int. J. Electron. Gov. Res. 2009, 5, 62–74. [Google Scholar] [CrossRef]
- Lin, H.F. The impact of website quality dimensions on customer satisfaction in the B2C e-commerce context. Total Qual. Manag. Bus. Excell. 2007, 18, 363–378. [Google Scholar] [CrossRef]
- Ribbink, D.; Van Riel, A.C.; Liljander, V.; Streukens, S. Comfort your online customer: Quality, trust and loyalty on the internet. Manag. Serv. Qual. 2004, 14, 446–456. [Google Scholar] [CrossRef]
- Chiu, C.M.; Chang, C.C.; Cheng, H.L.; Fang, Y.H. Determinants of customer repurchase intention in online shopping. Online Inf. Rev. 2009, 33, 761–784. [Google Scholar] [CrossRef]
- Yang, H.E.; Wu, C.C.; Wang, K.C. An empirical analysis of online game service satisfaction and loyalty. Expert Syst. Appl. 2009, 36, 1816–1825. [Google Scholar] [CrossRef]
- Anderson, R.E.; Swaminathan, S. Customer satisfaction and loyalty in e-markets: A PLS path modeling approach. J. Mark. Theory Pract. 2011, 19, 221–234. [Google Scholar] [CrossRef]
- Hong, I.B.; Cho, H. The impact of consumer trust on attitudinal loyalty and purchase intentions in B2C e-marketplaces: Intermediary trust vs. seller trust. Int. J. Inf. Manag. 2011, 31, 469–479. [Google Scholar] [CrossRef]
- Pennanen, K.; Tiainen, T.; Luomala, H. A Qualitative Exploration of a Consumer’s Value-Based e-Trust Building Process: A Framework Development. Qual. Mark. Res. 2007, 10, 28–47. [Google Scholar] [CrossRef]
- Choi, Y.; Jin, J. Is the web marketing mix sustainable in China? The mediation effect of dynamic trust. Sustainability 2015, 7, 13610–13630. [Google Scholar] [CrossRef]
- Henseler, J.; Ringle, C.M.; Sinkovics, R.R. The use of partial least squares path modeling in international marketing. In New Challenges to International Marketing; Emerald Publishing: Bingley, UK, 2009; pp. 277–319. [Google Scholar]
- Chen, S.C.; Lin, C.P. The impact of customer experience and perceived value on sustainable social relationship in blogs: An empirical study. Technol. Forecast. Soc. Chang. 2015, 96, 40–50. [Google Scholar] [CrossRef]
- Chin, W.W.; Newsted, P.R. Structural equation modeling analysis with small samples using partial least squares. In Statistical Strategies for Small Sample Research; Sage Publications, Inc.: Thousand Oaks, CA, USA, 1999; Volume 1, pp. 307–341. [Google Scholar]
- Fornell, C.; Larcker, D.F. Evaluating structural equation models with unobservable variables and measurement error. J. Mark. Res. 1981, 19, 39–50. [Google Scholar] [CrossRef]
- Hair, J.F.; Black, W.C.; Babin, B.J.; Anderson, R.E. Multivariate Data Analysis: A Global Perspective; Pearson Education: London, UK, 2010. [Google Scholar]
- Campbell, D.T.; Fiske, D.W. Convergent and discriminant validation by the multitrait-multimethod matrix. Psychol. Bull. 1959, 56, 81–105. [Google Scholar] [CrossRef] [PubMed]
- Fornell, C.; Bookstein, F.L. Two structural equation models: LISREL and PLS applied to consumer exit-voice theory. J. Mark. Res. 1982, 19, 440–452. [Google Scholar] [CrossRef]
- Baron, R.M.; Kenny, D.A. The moderator–mediator variable distinction in social psychological research: Conceptual, strategic, and statistical considerations. J. Personal. Soc. Psychol. 1986, 51, 1173–1182. [Google Scholar] [CrossRef]
- Sobel, M.E. Asymptotic confidence intervals for indirect effects in structural equation models. Sociol. Methodol. 1982, 13, 290–312. [Google Scholar] [CrossRef]
- MacKinnon, D.P.; Lockwood, C.M.; Hoffman, J.M.; West, S.G.; Sheets, V. A comparison of methods to test mediation and other intervening variable effects. Psychol. Methods 2002, 7, 83–104. [Google Scholar] [CrossRef] [PubMed]
- Gupta, A.; Su, B.C.; Walter, Z. An Empirical Study of Consumer Switching from Traditional to Electronic Channel: A Purchase Decision Process Perspective. Int. J. Electron. Commer. 2004, 8, 131–162. [Google Scholar]
- Su, B.C. Consumer Strategies of E-tailer Choice at the Online Shopping Comparison Sites. Int. J. Electron. Commer. 2007, 11, 137–162. [Google Scholar] [CrossRef]







| Characteristics | Items | Percentage |
|---|---|---|
| Gender | Male | 55% |
| Female | 45% | |
| Age | Under 18 | 0.4% |
| 18–30 | 87.4% | |
| 30–45 | 11.7% | |
| Over 45 | 0.4% | |
| Education level | Under high school | 0.4% |
| High school graduate | 2.6% | |
| College | 5.2% | |
| University graduate | 71.0% | |
| Post-graduate | 19.9% | |
| Others | 0.9% | |
| Shopping frequency | Rarely | 30.7% |
| 1–2 times/month | 45.9% | |
| 3–4 times/month | 13.0% | |
| Over 5 times/month | 10.4% |
| Construct | Measurement Items | Factor Loading/Coefficient (t-Value) (>0.5) | Composite Reliability (>0.7) | AVE (>0.5) |
|---|---|---|---|---|
| Usefulness (USE) | Use1 | 0.783 *** | 0.868 | 0.568 |
| Use2 | 0.719 *** | |||
| Use3 | 0.757 *** | |||
| Use4 | 0.802 *** | |||
| Use5 | 0.704 *** | |||
| Convenience (CON) | Con1 | 0.843 *** | 0.863 | 0.613 |
| Con2 | 0.747 *** | |||
| Con3 | 0.719 *** | |||
| Con4 | 0.817 *** | |||
| Security (SEC) | Sec1 | 0.764 *** | 0.912 | 0.721 |
| Sec2 | 0.874 *** | |||
| Sec3 | 0.884 *** | |||
| Sec4 | 0.869 *** | |||
| Responsiveness (RES) | Res1 | 0.856 *** | 0.923 | 0.707 |
| Res2 | 0.746 *** | |||
| Res3 | 0.870 *** | |||
| Res4 | 0.853 *** | |||
| Res5 | 0.871 *** | |||
| Assurance (ASR) | Asr1 | 0.743 *** | 0.899 | 0.693 |
| Asr2 | 0.859 *** | |||
| Asr3 | 0.859 *** | |||
| Asr4 | 0.863 *** | |||
| e-Trust (TRUST) | Trust1 | 0.882 *** | 0.928 | 0.764 |
| Trust2 | 0.873*** | |||
| Trust3 | 0.916*** | |||
| Trust4 | 0.822*** | |||
| Customer loyalty (LOY) | Loy1 | 0.876*** | 0.947 | 0.817 |
| Loy2 | 0.924*** | |||
| Loy3 | 0.903*** | |||
| Loy4 | 0.911*** |
| Variables | USE | CON | SEC | RES | ASR | TRUST | LOY |
|---|---|---|---|---|---|---|---|
| USE | 0.7530 a | ||||||
| CON | 0.7129 | 0.7815 a | |||||
| SEC | 0.5528 | 0.5925 | 0.8477 a | ||||
| RES | 0.5618 | 0.5952 | 0.6662 | 0.8392 a | |||
| ASR | 0.6492 | 0.6764 | 0.6435 | 0.6548 | 0.8310 a | ||
| TRUST | 0.6330 | 0.6202 | 0.6713 | 0.7192 | 0.7619 | 0.8732 a | |
| LOY | 0.6477 | 0.6654 | 0.6151 | 0.6878 | 0.7090 | 0.8079 | 0.9035 a |
| Hypotheses | Path | Path Coefficient | t-Value | Result |
|---|---|---|---|---|
| H1 | USE → LOY | 0.165 * | 2.310 | Accepted |
| H2 | CON → LOY | 0.159 * | 2.395 | Accepted |
| H3 | SEC → LOY | 0.076 | 1.308 | Rejected |
| H4 | RES → LOY | 0.279 *** | 4.383 | Accepted |
| H5 | ASR → LOY | 0.263 *** | 4.213 | Accepted |
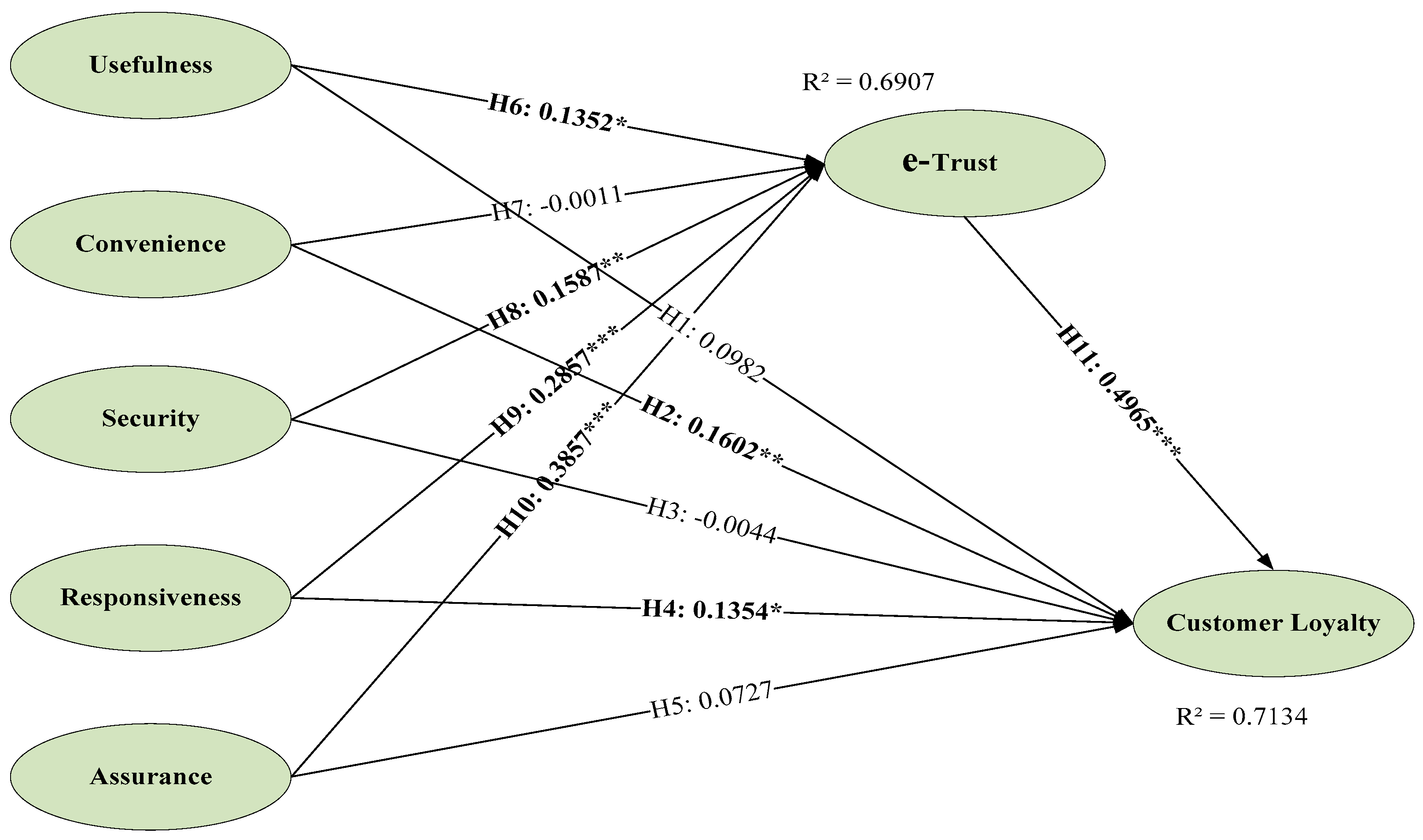
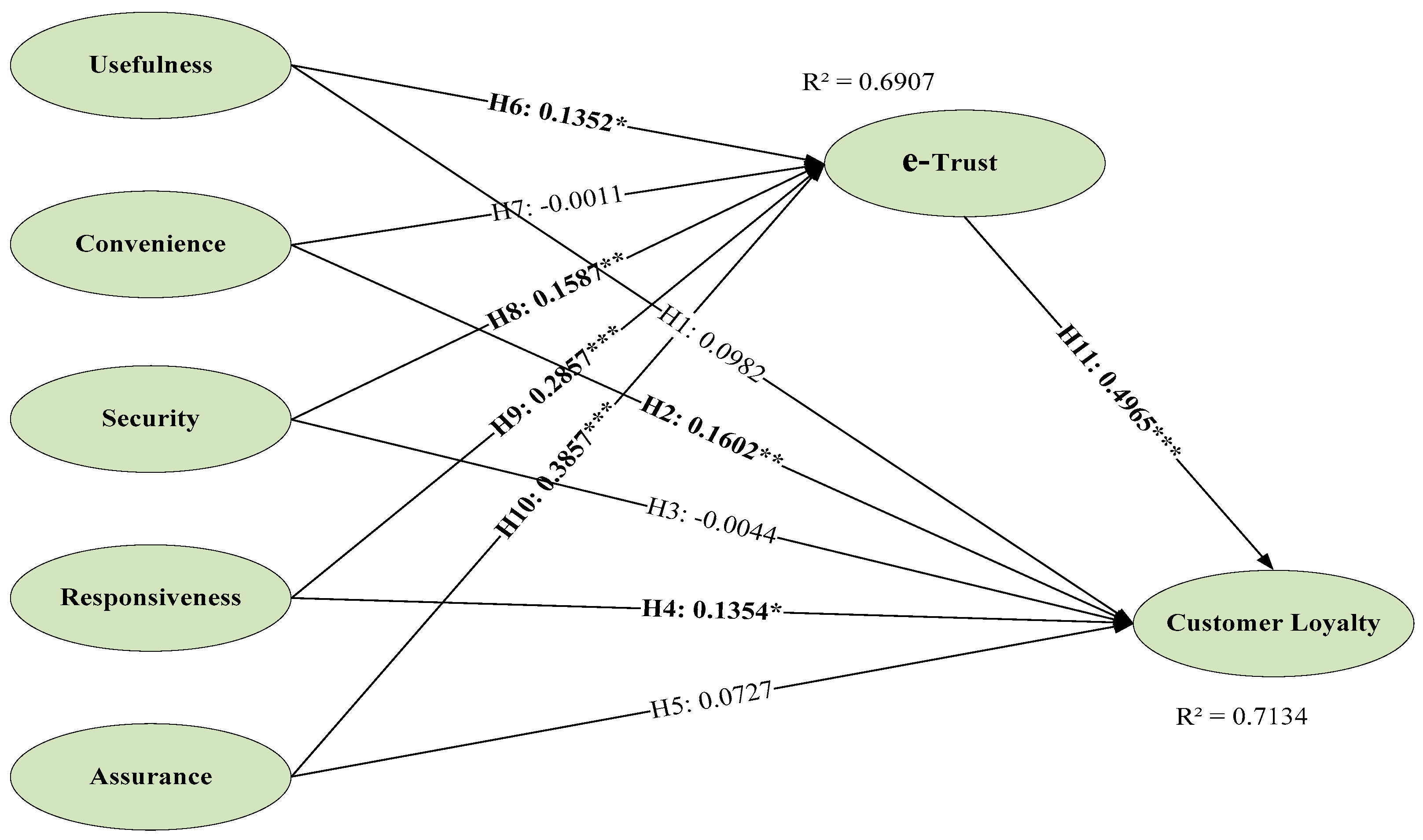
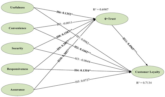
| Hypotheses | Path | Path Coefficient | t-Value | Result |
|---|---|---|---|---|
| H1 | USE → LOY | 0.0982 | 1.699 | Rejected |
| H2 | CON → LOY | 0.1602 ** | 2.817 | Accepted |
| H3 | SEC → LOY | −0.0044 | 0.089 | Rejected |
| H4 | RES → LOY | 0.1354 * | 2.272 | Accepted |
| H5 | ASR → LOY | 0.0727 | 1.156 | Rejected |
| H6 | USE → TRUST | 0.1352 * | 2.072 | Accepted |
| H7 | CON → TRUST | −0.0011 | 0.018 | Rejected |
| H8 | SEC → TRUST | 0.1587 ** | 2.589 | Accepted |
| H9 | RES → TRUST | 0.2857 *** | 4.127 | Accepted |
| H10 | ASR → TRUST | 0.3857 *** | 6.306 | Accepted |
| H11 | TRUST → LOY | 0.4965 *** | 6.597 | Accepted |
| Path/Construct Relationship (Role of Mediator) | Path Coefficient t-Value | z-Value | |||
|---|---|---|---|---|---|
| Sobel Test | Aroian Test | Goodman Test | |||
| USE → TRUST → LOY (Full) | H6 | 2.072 | 1.977 * | 1.960 * | 1.998 * |
| H11 | 6.597 | ||||
| CON → TRUST → LOY (None) | H6 | 0.018 | 0.018 | 0.018 | 0.018 |
| H11 | 6.597 | ||||
| SEC → TRUST → LOY (Full) | H6 | 2.589 | 2.410 * | 2.386 * | 2.434 * |
| H11 | 6.597 | ||||
| RES → TRUST → LOY (Partial) | H6 | 4.127 | 3.499 *** | 3.470 *** | 3.528 *** |
| H11 | 6.597 | ||||
| ASR → TRUST → LOY (Full) | H6 | 6.306 | 4.558 *** | 4.531 *** | 4.586 *** |
| H11 | 6.597 | ||||
© 2018 by the authors. Licensee MDPI, Basel, Switzerland. This article is an open access article distributed under the terms and conditions of the Creative Commons Attribution (CC BY) license (http://creativecommons.org/licenses/by/4.0/).
Share and Cite
Choi, Y.; Mai, D.Q. The Sustainable Role of the E-Trust in the B2C E-Commerce of Vietnam. Sustainability 2018, 10, 291. https://doi.org/10.3390/su10010291
Choi Y, Mai DQ. The Sustainable Role of the E-Trust in the B2C E-Commerce of Vietnam. Sustainability. 2018; 10(1):291. https://doi.org/10.3390/su10010291
Chicago/Turabian StyleChoi, Yongrok, and Do Quynh Mai. 2018. "The Sustainable Role of the E-Trust in the B2C E-Commerce of Vietnam" Sustainability 10, no. 1: 291. https://doi.org/10.3390/su10010291
APA StyleChoi, Y., & Mai, D. Q. (2018). The Sustainable Role of the E-Trust in the B2C E-Commerce of Vietnam. Sustainability, 10(1), 291. https://doi.org/10.3390/su10010291

