An Empirical Study on Design Partner Selection in Green Product Collaboration Design
Abstract
1. Introduction
2. Literature Review
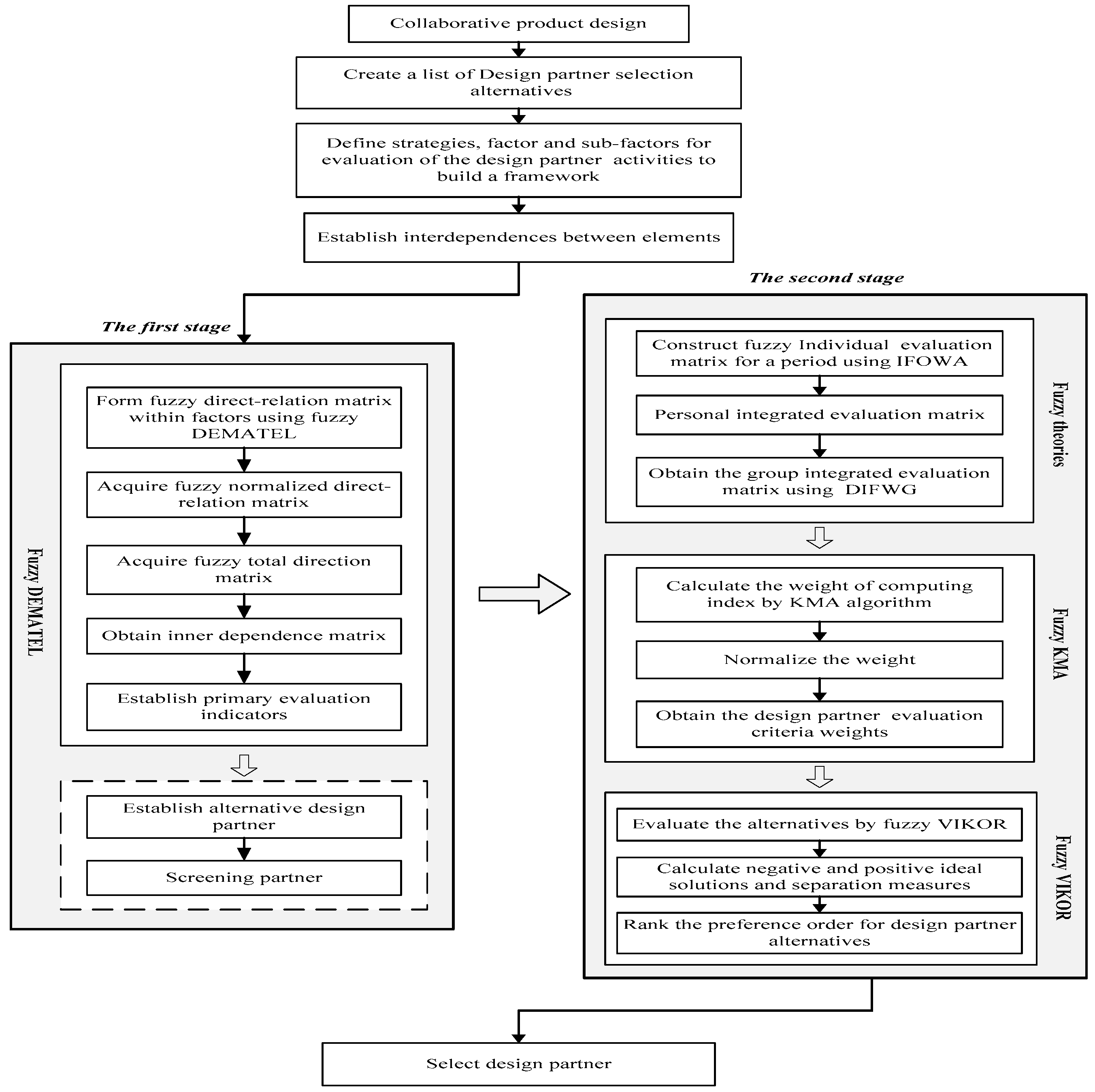
3. Proposed Hybrid Decision Model
3.1. Definitions and Operators
3.2. Proposed Methods
4. Case Study
4.1. The First Stage
4.2. The Second Stage
5. Result Discussion and Comparative Analysis
6. Conclusions
Acknowledgments
Author Contributions
Conflicts of Interest
References
- Dain, M.A.L.; Calvi, R.; Cheriti, S. Measuring supplier performance in collaborative design: Proposition of a framework. Res. Dev. Manag. 2011, 41, 61–79. [Google Scholar]
- Camarinha-Matos, L.M.; Afsarmanesh, H. Collaborative networks: Anew scientific discipline. J. Intell. Manuf. 2005, 16, 439–452. [Google Scholar] [CrossRef]
- Camarinha-Matos, L.M.; Afsarmanesh, H.; Galeano, N.; Molina, A. Collaborative networked organizations—Concepts and practice in manufacturing enterprises. Comput. Ind. Eng. 2009, 57, 46–60. [Google Scholar] [CrossRef]
- Qu, Q.; Tsai, S.; Tang, M.; Xu, C.; Dong, W. Marine Ecological Environment Management Based on Ecological Compensation Mechanisms. Sustainability 2016, 8, 1267. [Google Scholar] [CrossRef]
- Qu, Q.; Wang, W.; Tang, M.; Lu, Y.; Tsai, S. A Performance Evaluation Study of Human Resources in Low-Carbon Logistics Enterprises. Sustainability 2017, 9, 632. [Google Scholar] [CrossRef]
- Ge, B.; Jiang, D.; Gao, Y.; Tsai, S. The Influence of Legitimacy on a Proactive Green Orientation and Green Performance: A Study Basedon Transitional Economy Scenarios in China. Sustainability 2016, 8, 1344. [Google Scholar] [CrossRef]
- Carter, C.R.; Easton, P.L. Sustainable supply chain management: Evolution and future directions. Int. J. Phys. Distrib. Logist. Manag. 2015, 41, 46–62. [Google Scholar] [CrossRef]
- Centobelli, P.; Cerchione, R.; Esposito, E. Environmental sustainability in the service industry of transportation and logistics service providers: Systematic literature review and research directions. Transp. Res. Part D Trans. Environ. 2017, 53, 454–470. [Google Scholar] [CrossRef]
- Correia, E.; Carvalho, H.; Azevedo, S.; Govindan, K. Maturity models in supply chain sustainability: A systematic literature review. Sustainability 2017, 9, 64. [Google Scholar] [CrossRef]
- Mollenkopf, D.; Stolze, H.; Tate, W.L.; Ueltschy, M. Green, lean, and global supply chains. Int. J. Phys. Distrib. Logist. Manag. 2010, 40, 14–41. [Google Scholar] [CrossRef]
- Touboulic, A.; Walker, H. Theories in sustainable supply chain management: A structured literature review. Int. J. Phys. Distrib. Logist. Manag. 2015, 45, 16–42. [Google Scholar] [CrossRef]
- Liu, B.; Li, T.; Tsai, S.-B. Low Carbon Strategy Analysis of Competing Supply Chains with Different Power Structures. Sustainability 2017, 9, 835. [Google Scholar] [CrossRef]
- Huang, Z.; Nie, J.; Tsai, S.-B. Dynamic Collection Strategy and Coordination of a Remanufacturing Closed-Loop Supply Chain under Uncertainty. Sustainability 2017, 9, 683. [Google Scholar] [CrossRef]
- Cui, W.; Ze, X.; Li, G. A new process modeling method for product collaborative design. In Proceedings of the 2009 International Conference on Information Management, Innovation Management and Industrial Engineering, Xi’an, China, 26–27 December2009. [Google Scholar]
- Huang, H.Z.; Liu, W.; Li, L. Process modeling of product collaborative design. Comput. Integr. Manuf. Syst. 2003, 9, 955–959. [Google Scholar]
- Feng, G.; Cui, D.; Wang, C.; Yu, J. Integrated data management in complex product collaborative design. Comput. Ind. 2009, 60, 48–63. [Google Scholar] [CrossRef]
- Xing, Q.S.; Yang, Y.; Liu, A.J.; Guo-dong, Y. Coordination efficiency considered accident in product collaborative design task. Syst. Eng. Theory Pract. 2014, 34, 1043–1051. [Google Scholar]
- Yang, G.D.; Yang, Y.; Zhang, X.; Aijun, L. Multi-objective dynamic fuzzy scheduling and its algorithm in product collaborative design considering emergency. J. Intell. Fuzzy Syst. 2015, 29, 1355–1365. [Google Scholar]
- Liu, A.; Hu, H.; Zhang, X.; Lei, D. Novel two-phase approach for process optimization of customer collaborative design based on fuzzy-QFD and DSM. IEEE Trans. Eng. Manag. 2017, 64, 193–207. [Google Scholar] [CrossRef]
- Zhu, J.; Song, X.D. A conflict detection algorithm based on the design history in collaborative CAD design. Comput. Digit. Eng. 2012, 5, 79–81. [Google Scholar]
- Hepworth, A.; Tew, K.; Trent, M.; Ricks, D.; Jensen, C.G.; Red, W.E. Model consistency and conflict resolution with data preservation in multi-user computer aided design. J. Comput. Inf. Sci. Eng. 2014, 14, 021008. [Google Scholar] [CrossRef]
- Cheng, Y.; He, F.; Wu, Y.; Zhang, D. Meta-operation conflict resolution for human–human interaction in collaborative feature-based CAD systems. Clust. Comput. 2016, 19, 237–253. [Google Scholar] [CrossRef]
- Yang, K.; Wu, S.; Zhou, L. A conflict detection model based on constraint satisfaction in food product collaborative design. Adv. J. Food Sci. Technol. 2016, 10, 37–42. [Google Scholar] [CrossRef]
- Park, J.H.; Seo, K.K. A knowledge-based approximate life cycle assessment system for evaluating environmental impacts of product design alternatives in a collaborative design environment. Adv. Eng. Inform. 2006, 20, 147–154. [Google Scholar] [CrossRef]
- Tian, Z.P.; Wang, J.; Wang, J.Q.; Zhang, H.Y. Simplified neutrosophic linguistic multi-criteria group decision-making approach to green product development. Group Decis. Negot. 2017, 26, 597–627. [Google Scholar] [CrossRef]
- Zhu, W.; He, Y. Green product design in supply chains under competition. Eur. J. Oper. Res. 2017, 258, 165–180. [Google Scholar] [CrossRef]
- Leonidou, L.C.; Christodoulides, P.; Kyrgidou, L.P.; Palihawadana, D. Internal drivers and performance consequences of small firm green business strategy: The moderating role of external forces. J. Bus. Ethics 2017, 140, 585–606. [Google Scholar] [CrossRef]
- Dangelico, R.M. Green product innovation: Where we are and where we are going. Bus. Strat. Environ. 2016, 25, 560–576. [Google Scholar] [CrossRef]
- Chandrasegaran, S.K.; Ramani, K.; Sriram, R.D.; Horváth, I.; Bernard, A.; Harik, R.F.; Gao, W. The evolution, challenges, and future of knowledge representation in product design systems. Comput. Aided Des. 2013, 45, 204–228. [Google Scholar] [CrossRef]
- Mardani, A.; Jusoh, A.; Nor, K.M.; Khalifah, Z.; Zakwan, N.; Valipour, A. Multiple criteria decision-making techniques and their applications—A review of the literature from 2000 to 2014. Econ. Res. 2015, 28, 516–571. [Google Scholar] [CrossRef]
- Zavadskas, E.K.; Govindan, K.; Antucheviciene, J.; Turskis, Z. Hybrid multiple criteria decision-making methods: A review of applications for sustainability issues. Ekon. Istraž. 2016, 29, 857–887. [Google Scholar] [CrossRef]
- Govindan, K.; Rajendran, S.; Sarkis, J.; Murugesan, P. Multi criteria decision making approaches for green supplier evaluation and selection: A literature review. J. Clean. Prod. 2015, 98, 66–83. [Google Scholar] [CrossRef]
- Chang, B.; Chang, C.W.; Wu, C.H. Fuzzy DEMATEL method for developing supplier selection criteria. Expert Syst. Appl. 2011, 38, 1850–1858. [Google Scholar] [CrossRef]
- Hsu, C.W.; Kuo, T.C.; Chen, S.H.; Hu, A.H. Using DEMATEL to develop a carbon management model of supplier selection in green supply chain management. J. Clean. Prod. 2013, 56, 164–172. [Google Scholar] [CrossRef]
- Lin, R.J. Using fuzzy DEMATEL to evaluate the green supply chain management practices. J. Clean. Prod. 2013, 40, 32–39. [Google Scholar] [CrossRef]
- Mendel, J.M. On KM algorithms for solving type-2 fuzzy set problems. IEEE Trans. Fuzzy Syst. 2013, 21, 426–446. [Google Scholar] [CrossRef]
- Salaken, S.M.; Khosravi, A.; Nahavandi, S. Modification on enhanced Karnik-Mendel algorithm. Expert Syst. Appl. 2016, 65, 283–291. [Google Scholar] [CrossRef]
- Chen, C.; John, R.; Twycross, J.; Garibaldi, J. A direct approach for determining the switch points in the Karnik-Mendel algorithm. IEEE Trans. Fuzzy Syst. 2017. [Google Scholar] [CrossRef]
- Shemshadi, A.; Shirazi, H.; Toreihi, M.; Tarokh, M.J. A fuzzy VIKOR method for supplier selection based on entropy measure for objective weighting. Expert Syst. Appl. 2011, 38, 12160–12167. [Google Scholar] [CrossRef]
- Sanayei, A.; Mousavi, S.F.; Yazdankhah, A. Group decision making process for supplier selection with VIKOR under fuzzy environment. Expert Syst. Appl. 2010, 37, 24–30. [Google Scholar] [CrossRef]
- You, X.Y.; You, J.X.; Liu, H.C.; Zhen, L. Group multi-criteria supplier selection using an extended VIKOR method with interval 2-tuple linguistic information. Expert Syst. Appl. 2015, 42, 1906–1916. [Google Scholar] [CrossRef]
- Boran, F.E.; Genç, S.; Kurt, M.; Akay, D. A multi-criteria intuitionistic fuzzy group decision making for supplier selection with TOPSIS method. Expert Syst. Appl. 2009, 36, 11363–11368. [Google Scholar] [CrossRef]
- Wang, J.W.; Cheng, C.H.; Huang, K.C. Fuzzy hierarchical TOPSIS for supplier selection. Appl. Soft Comput. 2009, 9, 377–386. [Google Scholar] [CrossRef]
- Zouggari, A.; Benyoucef, L. Simulation based fuzzy TOPSIS approach for group multi-criteria supplier selection problem. Eng. Appl. Artif. Intell. 2012, 25, 507–519. [Google Scholar] [CrossRef]
- Güngör, Z.; Serhadlıoğlu, G.; Kesen, S.E. A fuzzy AHP approach to personnel selection problem. Appl. Soft Comput. 2009, 9, 641–646. [Google Scholar] [CrossRef]
- Kilincci, O.; Onal, S.A. Fuzzy AHP approach for supplier selection in a washing machine company. Expert Syst. Appl. 2011, 38, 9656–9664. [Google Scholar] [CrossRef]
- Guneri, A.F.; Cengiz, M.; Seker, S. A fuzzy ANP approach to shipyard location selection. Expert Syst. Appl. 2009, 36, 7992–7999. [Google Scholar] [CrossRef]
- Bhattacharya, A.; Mohapatra, P.; Kumar, V.; Dey, P.K.; Brady, M.; Tiwari, M.K.; Nudurupati, S.S. Green supply chain performance measurement using fuzzy ANP-based balanced scorecard: A collaborative decision-making approach. Prod. Plan. Control 2014, 25, 698–714. [Google Scholar] [CrossRef]
- Büyüközkan, G.; Çifçi, G. Evaluation of the green supply chain management practices: A fuzzy ANP approach. Prod. Plan. Control 2012, 23, 405–418. [Google Scholar] [CrossRef]
- Zavadskas, E.K.; Antucheviciene, J.; Turskis, Z.; Adeli, H. Hybrid multiple-criteria decision-making methods: A review of applications in engineering. Sci. Iran. 2016, 23, 1–20. [Google Scholar]
- KeshavarzGhorabaee, M.; Amiri, M.; Zavadskas, E.K.; Antucheviciene, J. Supplier evaluation and selection in fuzzy environments: A review of MADM approaches. Econ. Res. 2017, 30, 1073–1118. [Google Scholar]
- Freeman, J.; Chen, T. Green supplier selection using an AHP-Entropy-TOPSIS framework. Supply Chain Manag. 2015, 20, 327–340. [Google Scholar] [CrossRef]
- Kar, A.K. A hybrid group decision support system for supplier selection using analytic hierarchy process, fuzzy set theory and neural network. J.Comput. Sci. 2015, 6, 23–33. [Google Scholar] [CrossRef]
- Büyüközkan, G.; Çifçi, G. A novel hybrid MCDM approach based on fuzzy DEMATEL, fuzzy ANP and fuzzy TOPSIS to evaluate green suppliers. Expert Syst. Appl. 2012, 39, 3000–3011. [Google Scholar] [CrossRef]
- Tadić, S.; Zečević, S.; Krstić, M. A novel hybrid MCDM model based on fuzzy DEMATEL, fuzzy ANP and fuzzy VIKOR for city logistics concept selection. Expert Syst. Appl. 2014, 41, 8112–8128. [Google Scholar] [CrossRef]
- Liou, J.J.; Tamošaitienė, J.; Zavadskas, E.K.; Tzeng, G.H. New hybrid COPRAS-G MADM Model for improving and selecting suppliers in green supply chain management. Int. J. Prod. Res. 2016, 54, 114–134. [Google Scholar] [CrossRef]
- Yazdani, M.; Chatterjee, P.; Zavadskas, E.K.; Zolfani, S.H. Integrated QFD-MCDM framework for green supplier selection. J. Clean. Prod. 2017, 142, 3728–3740. [Google Scholar] [CrossRef]
- Kutlu, A.C.; Ekmekçioğlu, M. Fuzzy failure modes and effects analysis by using fuzzy TOPSIS-based fuzzy AHP. Expert Syst. Appl. 2012, 39, 61–67. [Google Scholar] [CrossRef]
- Han, S.; Liu, X. Global convergence of Karnik–Mendel algorithms. Fuzzy Sets Syst. 2016, 283, 108–119. [Google Scholar] [CrossRef]
- Mardani, A.; Zavadskas, E.K.; Govindan, K.; AmatSenin, A.; Jusoh, A. VIKOR technique: A systematic review of the state of the art literature on methodologies and applications. Sustainability 2016, 8, 37. [Google Scholar] [CrossRef]
- Xu, Z. An overview of methods for determining OWA weights. Int. J. Intell. Syst. 2005, 20, 843–865. [Google Scholar] [CrossRef]
- Jia, Z.Y.; He, B. Grid Material supplier selection based on entropy weight correction from perspective of low carbon. Appl. Mech. Mater. 2014, 618, 603–607. [Google Scholar] [CrossRef]
- Hashemi, S.H.; Karimi, A.; Tavana, M. An integrated green supplier selection approach with analytic network process and improved grey relational analysis. Int. J. Prod. Econ. 2015, 159, 178–191. [Google Scholar] [CrossRef]


| Category | Method or Model | Literature |
|---|---|---|
| single-model methods | fuzzy DEMATEL | Chang, Chang &Wu, 2011; Hsu, Kuo, Chen, & Hu, 2013; Lin, 2013 |
| fuzzy KMA | Mendel, 2013; Salaken, Khosravi, & Nahavandi, 2016; Chen, John, Twycross, & Garibaldi, 2017 | |
| fuzzy VIKOR | Boran, Genç, Kurt, & Akay, 2009; Wang, Cheng, & Huang, 2009; Zouggari & Benyoucef, 2009 | |
| fuzzy TOPSIS | Shemshadi, Shirazi, Toreihi, & Tarokh, 2011; Sanayei, Mousavi, & Yazdankhah, 2010; You, You, Liu, & Zhen, 2015 | |
| fuzzy AHP | Güngör, Serhadlıoğlu, & Kesen, 2009; Kilincci & Onal, 2011 | |
| fuzzy ANP | Guneri, Cengiz, & Seker, 2009; Bhattacharya, Mohapatra, Kumar, Dey, Brady, Tiwari, & Nudurupati, 2014; Büyüközkan & Çifçi, 2012 | |
| hybrid decision-making methods | AHP + TOPSIS | Freeman & Chen, 2015 |
| AHP + neural network | Kar, 2015 | |
| DEMATEL + ANP + TOPSIS | Büyüközkan & Çifçi, 2012 | |
| DEMATEL + ANP + VIKOR | Tadić, Zečević, & Krstić, 2014 | |
| DEMATEL + ANP + GRA | Liou et al. 2016 |
| Linguistic Terms | Linguistic Values |
|---|---|
| No influence (N) | (0, 0, 0.25) |
| Low influence (L) | (0, 0.25, 0.50) |
| Medium influence (M) | (0.25, 0.50, 0.75) |
| High influence (H) | (0.50, 0.75, 1.00) |
| Very high influence (VH) | (0.75, 1.00, 1.00) |
| D1 | D2 | D3 | D4 | D5 | D6 | D7 | D8 | D9 | D10 | |
|---|---|---|---|---|---|---|---|---|---|---|
| D1 | * | (0,0.25,0.50) | (0,0.25,0.50) | (0,0.25,0.50) | (0.50,0.75,1) | (0,0,0.25) | (0,0.25,0.50) | (0,0.25,0.50) | (0,0.25,0.50) | (0,0.25,0.50) |
| D2 | (0,0.25,0.50) | * | (0,0,0.25) | (0,0.25,0.50) | (0,0,0.25) | (0,0.25,0.50) | (0,0,0.25) | (0,0,0.25) | (0.50,0.75,1) | (0.50,0.75,1) |
| D3 | (0,0.25,0.50) | (0.50,0.75,1) | * | (0,0.25,0.50) | (0,0.25,0.50) | (0.50,0.75,1) | (0,0.25,0.50) | (0,0.25,0.50) | (0,0.25,0.50) | (0,0.25,0.50) |
| D4 | (0,0.25,0.50) | (0,0,0.25) | (0,0,0.25) | * | (0,0.25,0.50) | (0,0.25,0.50) | (0,0.25,0.50) | (0,0.25,0.50) | (0,0.25,0.50) | (0,0.25,0.50) |
| D5 | (0,0.25,0.50) | (0,0,0.25) | (0,0.25,0.50) | (0,0.25,0.50) | * | (0,0.25,0.50) | (0,0.25,0.50) | (0,0.25,0.50) | (0,0.25,0.50) | (0,0.25,0.50) |
| D6 | (0,0.25,0.50) | (0,0,0.25) | (0.50,0.75,1) | (0,0.25,0.50) | (0.75,1,1) | * | (0,0.25,0.50) | (0,0.25,0.50) | (0.75,1,1) | (0,0.25,0.50) |
| D7 | (0,0,0.25) | (0,0,0.25) | (0,0.25,0.50) | (0,0.25,0.50) | (0,0.25,0.50) | (0,0,0.25) | * | (0.50,0.75,1) | (0.50,0.75,1) | (0,0.25,0.50) |
| D8 | (0,0.25,0.50) | (0,0.25,0.50) | (0,0.25,0.50) | (0.50,0.75,1) | (0.50,0.75,1) | (0.50,0.75,1) | (0.75,1,1) | * | (0.75,1,1) | (0.75,1,1) |
| D9 | (0,0.25,0.50) | (0,0.25,0.50) | (0,0.25,0.50) | (0,0.25,0.50) | (0,0.25,0.50) | (0.75,1,1) | (0.50,0.75,1) | (0.50,0.75,1) | * | (0,0.25,0.50) |
| D10 | (0,0.25,0.50) | (0,0,0.25) | (0.50,0.75,1) | (0.50,0.75,1) | (0,0.25,0.50) | (0.50,0.75,1) | (0,0.25,0.50) | (0.50,0.75,1) | (0.50,0.75,1) | * |
| D11 | (0.75,1,1) | (0,0,0.25) | (0,0,0.25) | (0.75,1,1) | (0,0.25,0.50) | (0,0.25,0.50) | (0,0.25,0.50) | (0,0.25,0.50) | (0,0.25,0.50) | (0.50,0.75,1) |
| D12 | (0.75,1,1) | (0,0,0.25) | (0,0.25,0.50) | (0,0.25,0.50) | (0.50,0.75,1) | (0.50,0.75,1) | (0,0.25,0.50) | (0,0.25,0.50) | (0,0.25,0.50) | (0,0.25,0.50) |
| D13 | (0.75,1,1) | (0,0,0.25) | (0,0.25,0.50) | (0,0.25,0.50) | (0.50,0.75,1) | (0,0,0.25) | (0,0.25,0.50) | (0.75,1,1) | (0,0.25,0.50) | (0,0.25,0.50) |
| D14 | (0,0,0.25) | (0,0,0.25) | (0,0.25,0.50) | (0,0.25,0.50) | (0,0.25,0.50) | (0,0.25,0.50) | (0,0.25,0.50) | (0,0.25,0.50) | (0,0.25,0.50) | (0,0.25,0.50) |
| D15 | (0,0,0.25) | (0,0,0.25) | (0,0.25,0.50) | (0,0.25,0.50) | (0,0.25,0.50) | (0,0.25,0.50) | (0,0.25,0.50) | (0,0.25,0.50) | (0,0.25,0.50) | (0,0.25,0.50) |
| D16 | (0,0,0.25) | (0,0,0.25) | (0,0.25,0.50) | (0,0.25,0.50) | (0,0.25,0.50) | (0,0,0.25) | (0,0.25,0.50) | (0,0.25,0.50) | (0,0.25,0.50) | (0,0.25,0.50) |
| D17 | (0,0.25,0.50) | (0,0,0.25) | (0,0.25,0.50) | (0,0.25,0.50) | (0,0.25,0.50) | (0,0.25,0.50) | (0.50,0.75,1) | (0.50,0.75,1) | (0,0.25,0.50) | (0,0.25,0.50) |
| D18 | (0,0,0.25) | (0,0,0.25) | (0,0.25,0.50) | (0,0.25,0.50) | (0,0.25,0.50) | (0,0,0.25) | (0.50,0.75,1) | (0,0.25,0.50) | (0,0.25,0.50) | (0,0.25,0.50) |
| D19 | (0,0,0.25) | (0,0,0.25) | (0,0.25,0.50) | (0,0.25,0.50) | (0,0.25,0.50) | (0,0,0.25) | (0,0.25,0.50) | (0,0.25,0.50) | (0,0.25,0.50) | (0.50,0.75,1) |
| D20 | (0.75,1,1) | (0,0,0.25) | (0.50,0.75,1) | (0,0.25,0.50) | (0,0.25,0.50) | (0,0.25,0.50) | (0,0.25,0.50) | (0,0.25,0.50) | (0,0.25,0.50) | (0,0.25,0.50) |
| D11 | D12 | D13 | D14 | D15 | D16 | D17 | D18 | D19 | D20 | |
|---|---|---|---|---|---|---|---|---|---|---|
| D1 | (0.50,0.75,1) | (0.75,1,1) | (0,0.25,0.50) | (0.50,0.75,1) | (0,0.25,0.50) | (0,0.25,0.50) | (0,0.25,0.50) | (0,0.25,0.50) | (0,0.25,0.50) | (0.75,1,1) |
| D2 | (0,0.25,0.50) | (0,0.25,0.50) | (0,0.25,0.50) | (0,0.25,0.50) | (0,0.25,0.50) | (0,0.25,0.50) | (0,0.25,0.50) | (0,0.25,0.50) | (0,0.25,0.50) | (0,0.25,0.50) |
| D3 | (0,0.25,0.50) | (0,0.25,0.50) | (0,0.25,0.50) | (0.75,1,1) | (0.75,1,1) | (0,0.25,0.50) | (0,0.25,0.50) | (0,0.25,0.50) | (0,0.25,0.50) | (0.50,0.75,1) |
| D4 | (0.75,1,1) | (0,0.25,0.50) | (0,0.25,0.50) | (0.75,1,1) | (0.75,1,1) | (0,0.25,0.50) | (0,0.25,0.50) | (0,0.25,0.50) | (0,0.25,0.50) | (0,0.25,0.50) |
| D5 | (0.25,0.50,0.75) | (0,0,0.25) | (0,0.25,0.50) | (0.75,1,1) | (0.75,1,1) | (0.75,1,1) | (0,0.25,0.50) | (0,0.25,0.50) | (0,0.25,0.50) | (0.50,0.75,1) |
| D6 | (0,0.25,0.50) | (0,0.25,0.50) | (0,0.25,0.50) | (0.75,1,1) | (0.75,1,1) | (0.75,1,1) | (0,0.25,0.50) | (0,0.25,0.50) | (0.50,0.75,1) | (0,0.25,0.50) |
| D7 | (0,0.25,0.50) | (0,0.25,0.50) | (0.50,0.75,1) | (0.50,0.75,1) | (0.75,1,1) | (0.50,0.75,1) | (0.75,1,1) | (0,0.25,0.50) | (0,0.25,0.50) | (0,0.25,0.50) |
| D8 | (0,0.25,0.50) | (0,0.25,0.50) | (0.75,1,1) | (0.75,1,1) | (0.50,0.75,1) | (0,0.25,0.50) | (0,0.25,0.50) | (0,0.25,0.50) | (0,0.25,0.50) | (0,0.25,0.50) |
| D9 | (0,0.25,0.50) | (0,0.25,0.50) | (0,0.25,0.50) | (0,0.25,0.50) | (0,0.25,0.50) | (0,0.25,0.50) | (0,0.25,0.50) | (0,0.25,0.50) | (0.50,0.75,1) | (0,0.25,0.50) |
| D10 | (0,0.25,0.50) | (0.25,0.50,0.75) | (0.25,0.50,0.75) | (0,0.25,0.50) | (0,0.25,0.50) | (0,0.25,0.50) | (0,0.25,0.50) | (0,0.25,0.50) | (0,0.25,0.50) | (0,0.25,0.50) |
| D11 | * | (0,0.25,0.50) | (0.50,0.75,1) | (0.50,0.75,1) | (0.50,0.75,1) | (0.50,0.75,1) | (0,0.25,0.50) | (0.50,0.75,1) | (0.50,0.75,1) | (0,0.25,0.50) |
| D12 | (0,0.25,0.50) | * | (0,0.25,0.50) | (0,0.25,0.50) | (0.50,0.75,1) | (0.50,0.75,1) | (0,0.25,0.50) | (0,0.25,0.50) | (0,0.25,0.50) | (0.50,0.75,1) |
| D13 | (0.50,0.75,1) | (0,0.25,0.50) | * | (0,0.25,0.50) | (0,0.25,0.50) | (0,0.25,0.50) | (0,0.25,0.50) | (0,0.25,0.50) | (0,0.25,0.50) | (0,0.25,0.50) |
| D14 | (0,0.25,0.50) | (0,0.25,0.50) | (0,0.25,0.50) | * | (0.50,0.75,1) | (0.50,0.75,1) | (0,0.25,0.50) | (0,0.25,0.50) | (0,0.25,0.50) | (0,0.25,0.50) |
| D15 | (0,0.25,0.50) | (0,0.25,0.50) | (0,0.25,0.50) | (0.50,0.75,1) | * | (0.50,0.75,1) | (0,0.25,0.50) | (0,0.25,0.50) | (0,0.25,0.50) | (0,0.25,0.50) |
| D16 | (0,0.25,0.50) | (0,0.25,0.50) | (0,0.25,0.50) | (0.75,1,1) | (0,0.25,0.50) | * | (0,0.25,0.50) | (0,0.25,0.50) | (0,0.25,0.50) | (0,0.25,0.50) |
| D17 | (0,0.25,0.50) | (0.50,0.75,1) | (0,0.25,0.50) | (0,0.25,0.50) | (0,0.25,0.50) | (0.50,0.75,1) | * | (0.50,0.75,1) | (0,0.25,0.50) | (0.50,0.75,1) |
| D18 | (0,0.25,0.50) | (0,0.25,0.50) | (0,0.25,0.50) | (0.50,0.75,1) | (0.50,0.75,1) | (0.50,0.75,1) | (0,0.25,0.50) | * | (0.50,0.75,1) | (0,0.25,0.50) |
| D19 | (0,0.25,0.50) | (0,0.25,0.50) | (0,0.25,0.50) | (0.75,1,1) | (0.50,0.75,1) | (0.75,1,1) | (0,0.25,0.50) | (0.50,0.75,1) | * | (0,0.25,0.50) |
| D20 | (0,0.25,0.50) | (0,0.25,0.50) | (0,0.25,0.50) | (0,0.25,0.50) | (0,0.25,0.50) | (0,0.25,0.50) | (0,0.25,0.50) | (0,0.25,0.50) | (0.50,0.75,1) | * |
| D1 | D2 | D3 | D4 | D5 | D6 | D7 | D8 | D9 | D10 | D11 | D12 | D13 | D14 | D15 | D16 | D17 | D18 | D19 | D20 | |
|---|---|---|---|---|---|---|---|---|---|---|---|---|---|---|---|---|---|---|---|---|
| D1 | 0 | 0.250 | 0.250 | 0.250 | 0.750 | 0.042 | 0.250 | 0.250 | 0.250 | 0.250 | 0.750 | 0.958 | 0.250 | 0.750 | 0.250 | 0.250 | 0.250 | 0.250 | 0.250 | 0.958 |
| D2 | 0.250 | 0 | 0.042 | 0.250 | 0.042 | 0.250 | 0.042 | 0.042 | 0.750 | 0.750 | 0.250 | 0.250 | 0.250 | 0.250 | 0.250 | 0.250 | 0.250 | 0.250 | 0.250 | 0.250 |
| D3 | 0.250 | 0.750 | 0 | 0.250 | 0.250 | 0.750 | 0.250 | 0.250 | 0.250 | 0.250 | 0.250 | 0.250 | 0.250 | 0.958 | 0.958 | 0.250 | 0.250 | 0.250 | 0.250 | 0.750 |
| D4 | 0.250 | 0.042 | 0.042 | 0 | 0.250 | 0.250 | 0.250 | 0.250 | 0.250 | 0.250 | 0.958 | 0.250 | 0.250 | 0.958 | 0.958 | 0.250 | 0.250 | 0.250 | 0.250 | 0.250 |
| D5 | 0.250 | 0.042 | 0.250 | 0.250 | 0 | 0.250 | 0.250 | 0.250 | 0.250 | 0.250 | 0.500 | 0.042 | 0.250 | 0.958 | 0.958 | 0.958 | 0.250 | 0.250 | 0.250 | 0.750 |
| D6 | 0.250 | 0.042 | 0.750 | 0.250 | 0.058 | 0 | 0.250 | 0.250 | 0.958 | 0.250 | 0.250 | 0.250 | 0.250 | 0.958 | 0.958 | 0.958 | 0.250 | 0.250 | 0.750 | 0.250 |
| D7 | 0.042 | 0.042 | 0.250 | 0.250 | 0.250 | 0.042 | 0 | 0.750 | 0.750 | 0.250 | 0.250 | 0.250 | 0.750 | 0.750 | 0.750 | 0.750 | 0.958 | 0.250 | 0.250 | 0.250 |
| D8 | 0.250 | 0.250 | 0.250 | 0.750 | 0.750 | 0.750 | 0.958 | 0 | 0.958 | 0.958 | 0.250 | 0.250 | 0.958 | 0.958 | 0.958 | 0.250 | 0.250 | 0.250 | 0.250 | 0.250 |
| D9 | 0.250 | 0.250 | 0.250 | 0.250 | 0.250 | 0.958 | 0.750 | 0.750 | 0 | 0.250 | 0.250 | 0.250 | 0.250 | 0.250 | 0.250 | 0.250 | 0.250 | 0.250 | 0.750 | 0.250 |
| D10 | 0.250 | 0.042 | 0.750 | 0.750 | 0.250 | 0.750 | 0.250 | 0.750 | 0.750 | 0 | 0.250 | 0.500 | 0.500 | 0.250 | 0.250 | 0.250 | 0.250 | 0.250 | 0.250 | 0.250 |
| D11 | 0.958 | 0.042 | 0.042 | 0.958 | 0.250 | 0.250 | 0.250 | 0.250 | 0.250 | 0.750 | 0 | 0.250 | 0.750 | 0.750 | 0.750 | 0.750 | 0.250 | 0.750 | 0.750 | 0.250 |
| D12 | 0.958 | 0.042 | 0.250 | 0.250 | 0.750 | 0.750 | 0.250 | 0.250 | 0.250 | 0.250 | 0.250 | 0 | 0.250 | 0.250 | 0.750 | 0.750 | 0.250 | 0.250 | 0.250 | 0.750 |
| D13 | 0.958 | 0.042 | 0.250 | 0.250 | 0.750 | 0.042 | 0.250 | 0.958 | 0.250 | 0.250 | 0.750 | 0.250 | 0 | 0.250 | 0.250 | 0.250 | 0.250 | 0.250 | 0.250 | 0.250 |
| D14 | 0.042 | 0.042 | 0.250 | 0.250 | 0.250 | 0.250 | 0.250 | 0.250 | 0.250 | 0.250 | 0.250 | 0.250 | 0.250 | 0 | 0.750 | 0.750 | 0.250 | 0.250 | 0.250 | 0.250 |
| D15 | 0.042 | 0.042 | 0.250 | 0.250 | 0.250 | 0.250 | 0.250 | 0.250 | 0.250 | 0.250 | 0.250 | 0.250 | 0.250 | 0.750 | 0 | 0.750 | 0.250 | 0.250 | 0.250 | 0.250 |
| D16 | 0.042 | 0.042 | 0.250 | 0.250 | 0.025 | 0.042 | 0.250 | 0.250 | 0.250 | 0.250 | 0.250 | 0.250 | 0.250 | 0.958 | 0.250 | 0 | 0.250 | 0.250 | 0.250 | 0.250 |
| D17 | 0.25 | 0.042 | 0.250 | 0.250 | 0.250 | 0.250 | 0.750 | 0.750 | 0.250 | 0.250 | 0.250 | 0.750 | 0.250 | 0.250 | 0.250 | 0.750 | 0 | 0.750 | 0.250 | 0.750 |
| D18 | 0.042 | 0.042 | 0.250 | 0.250 | 0.250 | 0.042 | 0.750 | 0.250 | 0.250 | 0.250 | 0.250 | 0.250 | 0.250 | 0.750 | 0.750 | 0.750 | 0.250 | 0 | 0.750 | 0.250 |
| D19 | 0.042 | 0.042 | 0.250 | 0.250 | 0.250 | 0.042 | 0.250 | 0.250 | 0.250 | 0.750 | 0.250 | 0.250 | 0.250 | 0.958 | 0.958 | 0.958 | 0.250 | 0.750 | 0 | 0.250 |
| D20 | 0.958 | 0.042 | 0.750 | 0.250 | 0.250 | 0.250 | 0.250 | 0.250 | 0.250 | 0.250 | 0.250 | 0.250 | 0.250 | 0.250 | 0.250 | 0.250 | 0.250 | 0.250 | 0.750 | 0 |
| D1 | D2 | D3 | D4 | D5 | D6 | D7 | D8 | D9 | D10 | D11 | D12 | D13 | D14 | D15 | D16 | D17 | D18 | D19 | D20 | |
|---|---|---|---|---|---|---|---|---|---|---|---|---|---|---|---|---|---|---|---|---|
| D1 | 0.043 | 0.031 | 0.055 | 0.059 | 0.102 | 0.041 | 0.059 | 0.061 | 0.061 | 0.060 | 0.099 | 0.110 | 0.060 | 0.129 | 0.088 | 0.085 | 0.052 | 0.058 | 0.064 | 0.121 |
| D2 | 0.044 | 0.008 | 0.028 | 0.047 | 0.032 | 0.047 | 0.031 | 0.035 | 0.089 | 0.086 | 0.046 | 0.045 | 0.046 | 0.065 | 0.061 | 0.060 | 0.041 | 0.045 | 0.050 | 0.048 |
| D3 | 0.055 | 0.071 | 0.036 | 0.057 | 0.062 | 0.095 | 0.058 | 0.060 | 0.065 | 0.060 | 0.058 | 0.054 | 0.058 | 0.147 | 0.141 | 0.084 | 0.052 | 0.056 | 0.064 | 0.100 |
| D4 | 0.052 | 0.012 | 0.032 | 0.036 | 0.056 | 0.050 | 0.054 | 0.057 | 0.056 | 0.055 | 0.109 | 0.050 | 0.056 | 0.139 | 0.134 | 0.078 | 0.048 | 0.054 | 0.058 | 0.055 |
| D5 | 0.052 | 0.014 | 0.053 | 0.056 | 0.038 | 0.051 | 0.057 | 0.059 | 0.058 | 0.056 | 0.075 | 0.036 | 0.057 | 0.144 | 0.135 | 0.134 | 0.050 | 0.054 | 0.060 | 0.097 |
| D6 | 0.057 | 0.019 | 0.099 | 0.063 | 0.123 | 0.044 | 0.068 | 0.070 | 0.124 | 0.066 | 0.065 | 0.059 | 0.065 | 0.165 | 0.155 | 0.152 | 0.058 | 0.063 | 0.109 | 0.071 |
| D7 | 0.040 | 0.016 | 0.055 | 0.061 | 0.065 | 0.043 | 0.047 | 0.109 | 0.104 | 0.062 | 0.061 | 0.057 | 0.102 | 0.133 | 0.126 | 0.124 | 0.11 | 0.060 | 0.064 | 0.064 |
| D8 | 0.068 | 0.036 | 0.069 | 0.113 | 0.120 | 0.112 | 0.131 | 0.066 | 0.139 | 0.129 | 0.077 | 0.068 | 0.132 | 0.176 | 0.169 | 0.108 | 0.068 | 0.069 | 0.079 | 0.077 |
| D9 | 0.053 | 0.032 | 0.055 | 0.058 | 0.065 | 0.111 | 0.100 | 0.102 | 0.048 | 0.062 | 0.057 | 0.053 | 0.061 | 0.095 | 0.089 | 0.084 | 0.054 | 0.057 | 0.102 | 0.060 |
| D10 | 0.059 | 0.019 | 0.096 | 0.100 | 0.069 | 0.102 | 0.065 | 0.106 | 0.107 | 0.042 | 0.063 | 0.076 | 0.082 | 0.099 | 0.094 | 0.084 | 0.054 | 0.058 | 0.066 | 0.065 |
| D11 | 0.117 | 0.016 | 0.045 | 0.122 | 0.073 | 0.060 | 0.068 | 0.073 | 0.070 | 0.106 | 0.052 | 0.065 | 0.106 | 0.149 | 0.138 | 0.134 | 0.059 | 0.104 | 0.109 | 0.071 |
| D12 | 0.113 | 0.016 | 0.058 | 0.058 | 0.106 | 0.094 | 0.060 | 0.062 | 0.064 | 0.059 | 0.062 | 0.038 | 0.060 | 0.099 | 0.127 | 0.125 | 0.053 | 0.057 | 0.065 | 0.107 |
| D13 | 0.112 | 0.016 | 0.051 | 0.060 | 0.103 | 0.039 | 0.061 | 0.116 | 0.062 | 0.061 | 0.099 | 0.055 | 0.042 | 0.093 | 0.085 | 0.079 | 0.051 | 0.056 | 0.060 | 0.064 |
| D14 | 0.028 | 0.012 | 0.044 | 0.047 | 0.050 | 0.045 | 0.049 | 0.051 | 0.050 | 0.048 | 0.047 | 0.044 | 0.048 | 0.054 | 0.106 | 0.104 | 0.043 | 0.046 | 0.050 | 0.049 |
| D15 | 0.028 | 0.012 | 0.044 | 0.047 | 0.050 | 0.045 | 0.049 | 0.051 | 0.050 | 0.048 | 0.047 | 0.044 | 0.048 | 0.112 | 0.048 | 0.104 | 0.043 | 0.046 | 0.050 | 0.049 |
| D16 | 0.026 | 0.011 | 0.042 | 0.045 | 0.047 | 0.028 | 0.047 | 0.048 | 0.047 | 0.046 | 0.045 | 0.042 | 0.046 | 0.121 | 0.064 | 0.042 | 0.041 | 0.044 | 0.047 | 0.047 |
| D17 | 0.058 | 0.016 | 0.056 | 0.060 | 0.066 | 0.058 | 0.103 | 0.104 | 0.066 | 0.061 | 0.059 | 0.095 | 0.063 | 0.096 | 0.090 | 0.124 | 0.035 | 0.096 | 0.065 | 0.103 |
| D18 | 0.031 | 0.013 | 0.049 | 0.053 | 0.054 | 0.033 | 0.094 | 0.058 | 0.057 | 0.055 | 0.053 | 0.049 | 0.055 | 0.124 | 0.117 | 0.116 | 0.050 | 0.033 | 0.094 | 0.055 |
| D19 | 0.032 | 0.013 | 0.052 | 0.056 | 0.056 | 0.036 | 0.057 | 0.060 | 0.058 | 0.094 | 0.054 | 0.051 | 0.056 | 0.142 | 0.119 | 0.133 | 0.050 | 0.092 | 0.038 | 0.056 |
| D20 | 0.106 | 0.016 | 0.089 | 0.052 | 0.058 | 0.051 | 0.054 | 0.056 | 0.056 | 0.055 | 0.055 | 0.053 | 0.053 | 0.085 | 0.078 | 0.073 | 0.048 | 0.053 | 0.095 | 0.041 |
| D | R | D + R | D − R | D | R | D + R | D − R | ||
|---|---|---|---|---|---|---|---|---|---|
| D1 | 1.437 | 1.173 | 2.610 | 0264 | D11 | 1.739 | 1.284 | 3.023 | 0.455 |
| D2 | 0.954 | 0.400 | 1.354 | 0.554 | D12 | 1.485 | 1.142 | 2.627 | 0.343 |
| D3 | 1.434 | 1.107 | 2.541 | 0.327 | D13 | 1.365 | 1.297 | 2.662 | 0.068 |
| D4 | 1.241 | 1.248 | 2.489 | −0.007 | D14 | 1.014 | 2.369 | 3.383 | −1.355 |
| D5 | 1.338 | 1.392 | 2.730 | −0.054 | D15 | 1.014 | 2.164 | 3.178 | −1.150 |
| D6 | 1.694 | 1.187 | 2.881 | 0.507 | D16 | 0.925 | 2.029 | 2.954 | −1.104 |
| D7 | 1.502 | 1.311 | 2.813 | 0.191 | D17 | 1.474 | 1.061 | 2.535 | 0.413 |
| D8 | 2.005 | 1.402 | 3.407 | 0.603 | D18 | 1.243 | 1.200 | 2.443 | 0.043 |
| D9 | 1.396 | 1.432 | 2.828 | −0.036 | D19 | 1.306 | 1.391 | 2.697 | −0.085 |
| D10 | 1.507 | 1.310 | 2.817 | 0.197 | D20 | 1.225 | 1.402 | 2.627 | −0.177 |
| Design Stage | Design Partner | The Evaluation Index | |||||
|---|---|---|---|---|---|---|---|
| M1 | M2 | M3 | M4 | M5 | M6 | ||
| t1 | N1 | (0.8,0.1) | (0.6,0.2) | (0.5,0.2) | (0.7,0.3) | (0.5,0.2) | (0.7,0.1) |
| N2 | (0.6,0.2) | (0.4,0.5) | (0.6,0.3) | (0.6,0.3) | (0.7,0.1) | (0.2,0.7) | |
| N3 | (0.7,0.2) | (0.3,0.5) | (0.4,0.3) | (0.7,0.4) | (0.5,0.1) | (0.3,0.5) | |
| N4 | (0.5,0.3) | (0.2,0.4) | (0.2,0.4) | (0.6,0.3) | (0.4,0.5) | (0.3,0.6) | |
| N5 | (0.7,0.3) | (0.5,0.3) | (0.5,0.1) | (0.5,0.2) | (0.4,0.4) | (0.4,0.5) | |
| t2 | N1 | (0.7,0.1) | (0.6,0.2) | (0.5,0.2) | (0.7,0.2) | (0.6,0.1) | (0.7,0.2) |
| N2 | (0.6,0.2) | (0.4,0.5) | (0.4,0.3) | (0.6,0.3) | (0.7,0.1) | (0.2,0.8) | |
| N3 | (0.7,0.3) | (0.3,0.5) | (0.2,0.3) | (0.7,0.4) | (0.6,0.3) | (0.4,0.5) | |
| N4 | (0.5,0.4) | (0.2,0.4) | (0.2,0.4) | (0.6,0.3) | (0.2,0.8) | (0.4,0.6) | |
| N5 | (0.8,0.2) | (0.5,0.3) | (0.5,0.1) | (0.5,0.2) | (0.4,0.5) | (0.5,0.4) | |
| t3 | N1 | (0.8,0.1) | (0.6,0.2) | (0.6,0.2) | (0.7,0.1) | (0.6,0.3) | (0.8,0.2) |
| N2 | (0.6,0.2) | (0.3,0.6) | (0.4,0.3) | (0.6,0.3) | (0.7,0.3) | (0.2,0.6) | |
| N3 | (0.7,0.3) | (0.4,0.5) | (0.4,0.3) | (0.7,0.4) | (0.6,0.3) | (0.4,0.5) | |
| N4 | (0.5,0.4) | (0.1,0.8) | (0.2,0.4) | (0.6,0.3) | (0.2,0.8) | (0.3,0.5) | |
| N5 | (0.8,0.2) | (0.6,0.3) | (0.5,0.3) | (0.6,0.2) | (0.4,0.4) | (0.6,0.3) | |
| Design Stage | Design Partner | The evaluation index | |||||
|---|---|---|---|---|---|---|---|
| M1 | M2 | M3 | M4 | M5 | M6 | ||
| t1 | N1 | (0.8,0.1) | (0.8,0.2) | (0.7,0.2) | (0.7,0.3) | (0.6,0.2) | (0.8,0.1) |
| N2 | (0.5,0.3) | (0.5,0.4) | (0.6,0.2) | (0.6,0.3) | (0.7,0.1) | (0.4,0.5) | |
| N3 | (0.7,0.1) | (0.3,0.5) | (0.4,0.3) | (0.7,0.2) | (0.5,0.1) | (0.4,0.4) | |
| N4 | (0.5,0.3) | (0.3,0.4) | (0.2,0.4) | (0.6,0.3) | (0.4,0.5) | (0.5,0.1) | |
| N5 | (0.7,0.2) | (0.4,0.3) | (0.6,0.1) | (0.5,0.2) | (0.4,0.4) | (0.4,0.5) | |
| t2 | N1 | (0.9,0.1) | (0.7,0.2) | (0.8,0.2) | (0.7,0.2) | (0.6,0.2) | (0.8,0.2) |
| N2 | (0.6,0.2) | (0.4,0.4) | (0.7,0.2) | (0.6,0.2) | (0.4,0.1) | (0.4,0.3) | |
| N3 | (0.7,0.3) | (0.5,0.3) | (0.2,0.3) | (0.7,0.1) | (0.6,0.3) | (0.4,0.3) | |
| N4 | (0.5,0.2) | (0.2,0.4) | (0.2,0.3) | (0.6,0.3) | (0.2,0.4) | (0.4,0.3) | |
| N5 | (0.8,0.1) | (0.5,0.3) | (0.5,0.3) | (0.5,0.2) | (0.4,0.5) | (0.5,0.4) | |
| t3 | N1 | (0.8,0.1) | (0.9,0.1) | (0.7,0.2) | (0.8,0.1) | (0.6,0.3) | (0.8,0.2) |
| N2 | (0.6,0.2) | (0.3,0.6) | (0.4,0.3) | (0.6,0.3) | (0.7,0.2) | (0.2,0.5) | |
| N3 | (0.6,0.3) | (0.4,0.2) | (0.4,0.3) | (0.5,0.4) | (0.6,0.3) | (0.4,0.5) | |
| N4 | (0.5,0.4) | (0.1,0.6) | (0.2,0.4) | (0.6,0.3) | (0.2,0.3) | (0.3,0.5) | |
| N5 | (0.7,0.2) | (0.6,0.2) | (0.6,0.3) | (0.7,0.2) | (0.4,0.2) | (0.7,0.3) | |
| Design Stage | Design Partner | The Evaluation Index | |||||
|---|---|---|---|---|---|---|---|
| M1 | M2 | M3 | M4 | M5 | M6 | ||
| t1 | N1 | (0.6,0.1) | (0.7,0.1) | (0.7,0.2) | (0.7,0.3) | (0.8,0.2) | (0.9,0.1) |
| N2 | (0.6,0.3) | (0.4,0.4) | (0.6,0.2) | (0.6,0.3) | (0.7,0.1) | (0.4,0.3) | |
| N3 | (0.8,0.1) | (0.3,0.5) | (0.4,0.3) | (0.7,0.2) | (0.5,0.1) | (0.4,0.5) | |
| N4 | (0.5,0.4) | (0.3,0.4) | (0.2,0.6) | (0.6,0.3) | (0.4,0.5) | (0.5,0.4) | |
| N5 | (0.8,0.2) | (0.5,0.2) | (0.7,0.2) | (0.6,0.2) | (0.4,0.3) | (0.4,0.4) | |
| t2 | N1 | (0.8,0.1) | (0.7,0.2) | (0.8,0.2) | (0.7,0.2) | (0.6,0.2) | (0.8,0.1) |
| N2 | (0.6,0.2) | (0.4,0.4) | (0.7,0.2) | (0.6,0.2) | (0.4,0.1) | (0.4,0.3) | |
| N3 | (0.7,0.2) | (0.5,0.2) | (0.5,0.4) | (0.7,0.2) | (0.6,0.3) | (0.4,0.3) | |
| N4 | (0.5,0.3) | (0.2,0.4) | (0.2,0.5) | (0.6,0.3) | (0.2,0.7) | (0.4,0.5) | |
| N5 | (0.6,0.1) | (0.7,0.3) | (0.6,0.2) | (0.5,0.2) | (0.7,0.1) | (0.6,0.4) | |
| t3 | N1 | (0.8,0.1) | (0.9,0.1) | (0.7,0.2) | (0.8,0.1) | (0.6,0.3) | (0.8,0.2) |
| N2 | (0.6,0.2) | (0.3,0.6) | (0.4,0.3) | (0.6,0.3) | (0.7,0.2) | (0.2,0.5) | |
| N3 | (0.6,0.3) | (0.4,0.2) | (0.4,0.3) | (0.4,0.4) | (0.6,0.3) | (0.4,0.5) | |
| N4 | (0.5,0.4) | (0.1,0.6) | (0.2,0.6) | (0.6,0.4) | (0.2,0.6) | (0.3,0.5) | |
| N5 | (0.7,0.1) | (0.7,0.2) | (0.6,0.3) | (0.6,0.2) | (0.5,0.2) | (0.7,0.2) | |
| Expert | Design Partner | EVALUATION INDEX | |||||
|---|---|---|---|---|---|---|---|
| M1 | M2 | M3 | M4 | M5 | M6 | ||
| 1 | N1 | (0.76,0.10) | (0.60,0.20) | (0.53,0.20) | (0.70,0.20) | (0.57,0.17) | (0.73,0.15) |
| N2 | (0.65,0.20) | (0.37,0.53) | (0.45,0.30) | (0.60,0.30) | (0.70,0.17) | (0.20,0.72) | |
| N3 | (0.70,0.27) | (0.33,0.50) | (0.30,0.30) | (0.70,0.40) | (0.57,0.25) | (0.37,0.50) | |
| N4 | (0.50,0.37) | (0.16,0.57) | (0.20,0.40) | (0.60,0.30) | (0.23,0.74) | (0.34,0.57) | |
| N5 | (0.77,0.23) | (0.53,0.30) | (0.50,0.17) | (0.53,0.20) | (0.40,0.44) | (0.49,0.41) | |
| 2 | N1 | (0.84,0.10) | (0.79,0.16) | (0.74,0.20) | (0.73,0.20) | (0.60,0.23) | (0.80,0.17) |
| N2 | (0.57,0.23) | (0.39,0.47) | (0.57,0.23) | (0.60,0.26) | (0.57,0.13) | (0.32,0.43) | |
| N3 | (0.67,0.25) | (0.40,0.34) | (0.30,0.30) | (0.63,0.23) | (0.57,0.25) | (0.40,0.40) | |
| N4 | (0.50,0.29) | (0.24,0.47) | (0.20,0.36) | (0.60,0.30) | (0.25,0.41) | (0.39,0.32) | |
| N5 | (0.74,0.13) | (0.49,0.27) | (0.56,0.25) | (0.55,0.20) | (0.40,0.39) | (0.52,0.41) | |
| 3 | N1 | (0.73,0.10) | (0.75,0.14) | (0.74,0.20) | (0.73,0.20) | (0.65,0.23) | (0.83,0.13) |
| N2 | (0.60,0.23) | (0.37,0.47) | (0.57,0.23) | (0.60,0.26) | (0.56,0.13) | (0.32,0.37) | |
| N3 | (0.70,0.20) | (0.40,0.31) | (0.44,0.34) | (0.59,0.27) | (0.57,0.25) | (0.40,0.43) | |
| N4 | (0.50,0.36) | (0.18,0.47) | (0.20,0.56) | (0.60,0.33) | (0.25,0.62) | (0.39,0.47) | |
| N5 | (0.77,0.13) | (0.63,0.24) | (0.63,0.23) | (0.56,0.20) | (0.53,0.19) | (0.56,0.35) | |
| Design Partner | The Evaluation Index | |||||
|---|---|---|---|---|---|---|
| M1 | M2 | M3 | M4 | M5 | M6 | |
| N1 | (0.76,0.10) | (0.72,0.16) | (0.48,0.20) | (0.72,0.20) | (0.62,0.22) | (0.79,0.16) |
| N2 | (0.60,0.22) | (0.37,0.49) | (0.54,0.25) | (0.60,0.27) | (0.60,0.14) | (0.29,0.51) |
| N3 | (0.69,0.25) | (0.38,0.39) | (0.33,0.31) | (0.62,0.29) | (0.57,0.25) | (0.39,0.44) |
| N4 | (0.50,0.35) | (0.19,0.50) | (0.20,0.43) | (0.60,0.31) | (0.24,0.61) | (0.38,0.46) |
| N5 | (0.75,0.16) | (0.45,0.28) | (0.54,0.20) | (0.55,0.20) | (0.43,0.36) | (0.52,0.40) |
| Method | Proposed Method | GRA | Improved TOPSIS |
|---|---|---|---|
| Order | 1 > 5 > 2 > 3 > 4 | 1 > 5 > 2 > 3 > 4 | 1 ≈ 5 > 3 > 2 > 4 |
© 2018 by the authors. Licensee MDPI, Basel, Switzerland. This article is an open access article distributed under the terms and conditions of the Creative Commons Attribution (CC BY) license (http://creativecommons.org/licenses/by/4.0/).
Share and Cite
Liu, A.; Liu, H.; Xiao, Y.; Tsai, S.-B.; Lu, H. An Empirical Study on Design Partner Selection in Green Product Collaboration Design. Sustainability 2018, 10, 133. https://doi.org/10.3390/su10010133
Liu A, Liu H, Xiao Y, Tsai S-B, Lu H. An Empirical Study on Design Partner Selection in Green Product Collaboration Design. Sustainability. 2018; 10(1):133. https://doi.org/10.3390/su10010133
Chicago/Turabian StyleLiu, Aijun, Haiyang Liu, Yaxuan Xiao, Sang-Bing Tsai, and Hui Lu. 2018. "An Empirical Study on Design Partner Selection in Green Product Collaboration Design" Sustainability 10, no. 1: 133. https://doi.org/10.3390/su10010133
APA StyleLiu, A., Liu, H., Xiao, Y., Tsai, S.-B., & Lu, H. (2018). An Empirical Study on Design Partner Selection in Green Product Collaboration Design. Sustainability, 10(1), 133. https://doi.org/10.3390/su10010133

