Impact of Ex Vivo Bisphenol A Exposure on Gut Microbiota Dysbiosis and Its Association with Childhood Obesity
Abstract
1. Introduction
2. Materials and Methods
2.1. Microbiota Sampling and BPA Experimental Exposure Processing
2.2. DNA Extraction for 16S rRNA Gene Amplicon Library Preparation
2.3. Culturomics Approach
2.4. Statistical Analysis
3. Results
3.1. Anthropometric Characteristics of the Pilot Study Population
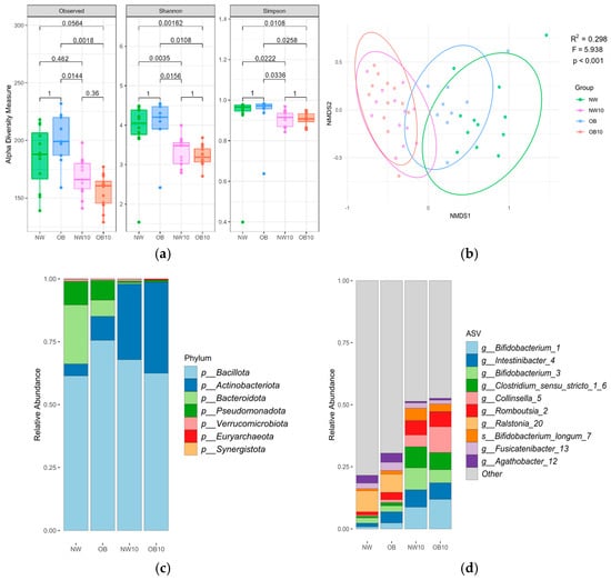
3.2. Changes in Gut Microbiota After Ex Vivo BPA Exposure Determined by 16S rRNA Amplicon Sequencing
3.2.1. Microbiota Composition After BPA Exposure
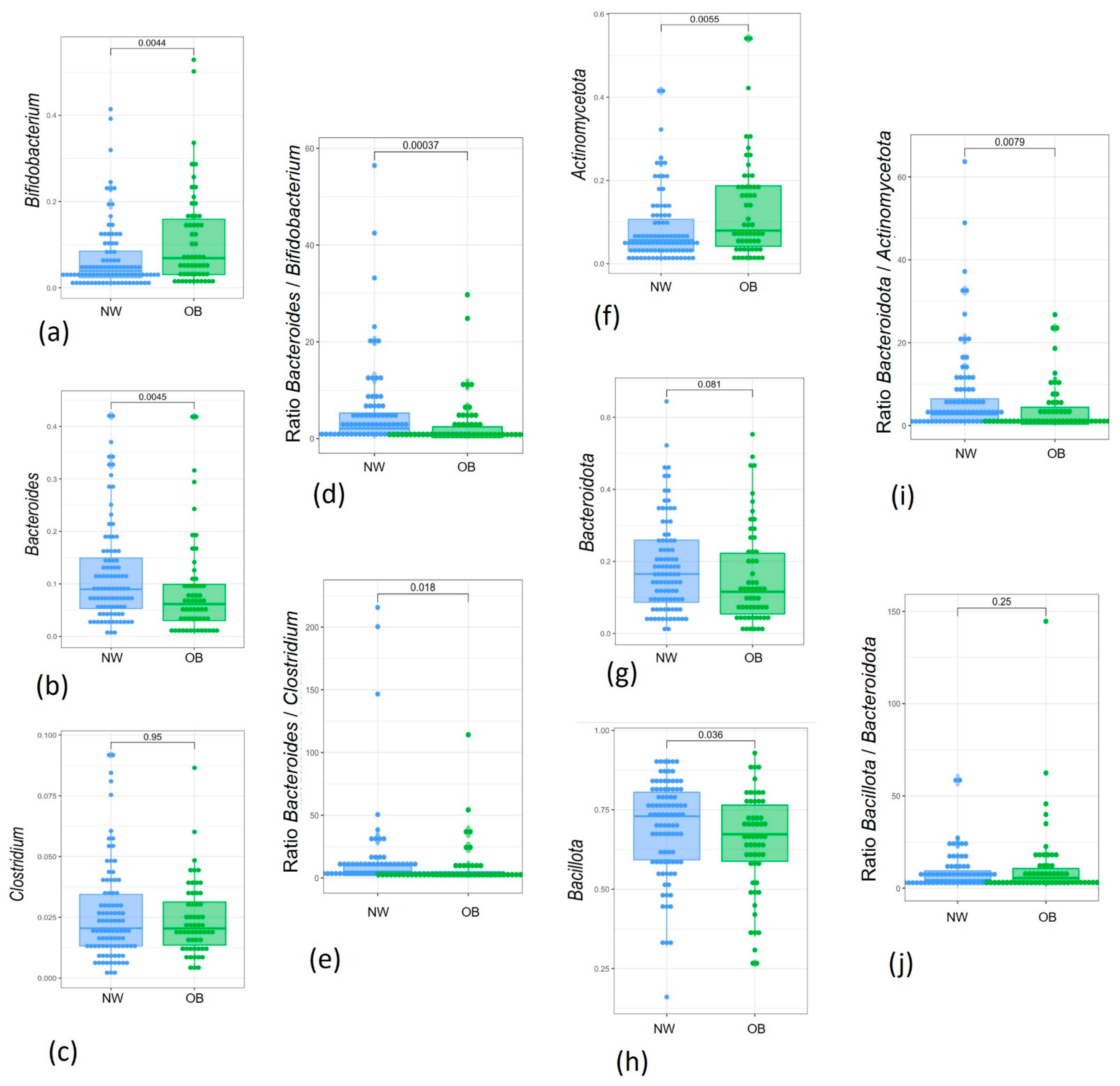
3.2.2. Microbiota Taxa Associated with BPA Exposure and Obesity
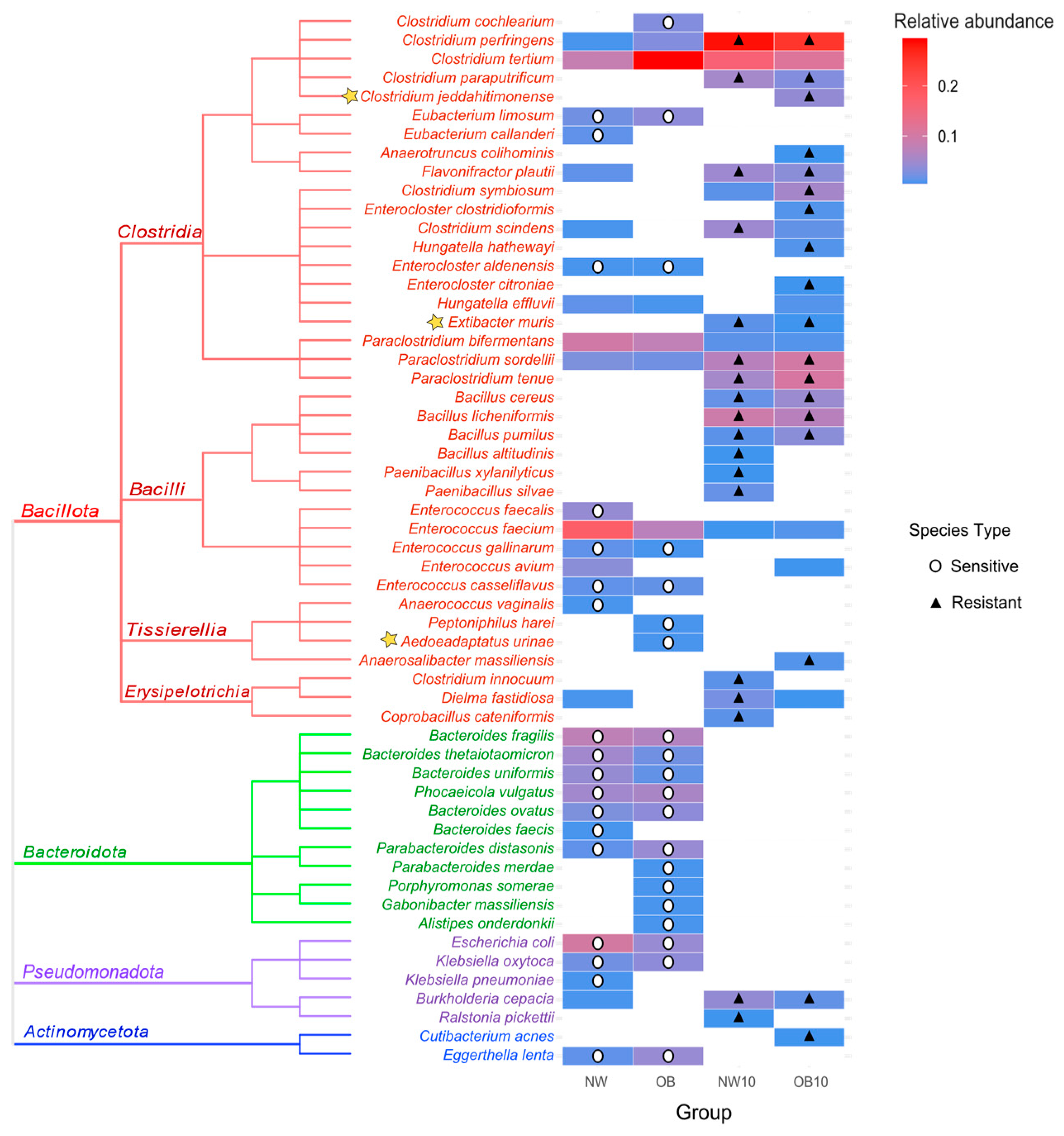
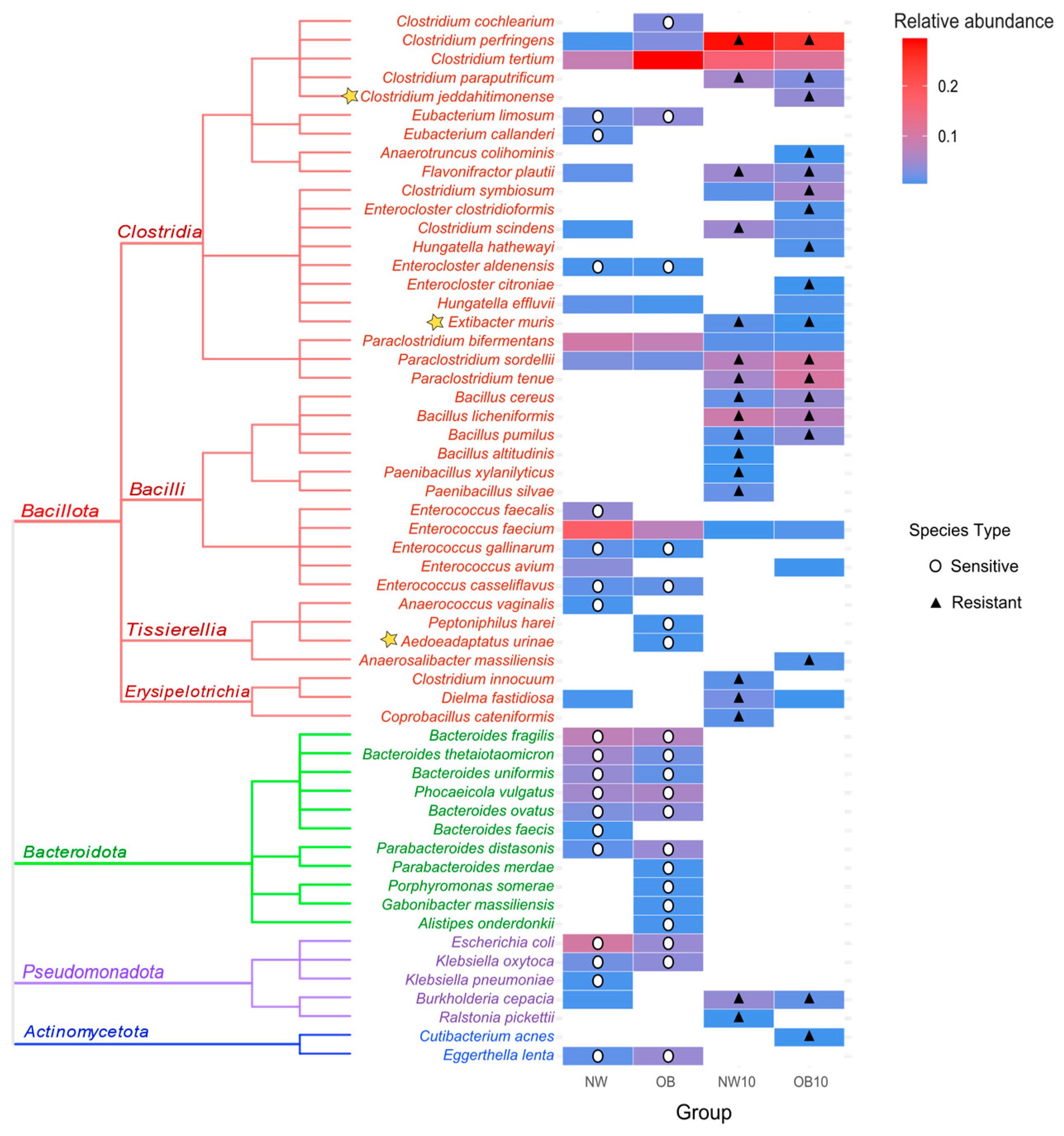
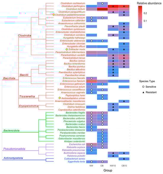
3.3. Culturing of Human Gut Microbiota: Effect of BPA Xenobiotics on Isolation of Bacteria
3.3.1. Microbiological Count
3.3.2. Identification of Cultured Isolates
3.4. Taxa Comparative Analysis of 16S rRNA Amplicon Sequencing and Culturing Data
3.5. Validation of BPA-Induced Changes in Microbiota and Their Association with Obesity
4. Discussion
5. Conclusions
Supplementary Materials
Author Contributions
Funding
Institutional Review Board Statement
Informed Consent Statement
Data Availability Statement
Acknowledgments
Conflicts of Interest
Correction Statement
Appendix A


| Pairs | R2 | p Value | FDR |
|---|---|---|---|
| OB vs. NW | 0.06220594 | 0.195 | 1 |
| OB vs. NW10 | 0.22548776 | 0.001 | 0.006 |
| OB vs. OB10 | 0.25366861 | 0.001 | 0.006 |
| NW vs. NW10 | 0.29545063 | 0.001 | 0.006 |
| NW vs. OB10 | 0.31864552 | 0.001 | 0.006 |
| NW10 vs. OB10 | 0.05037656 | 0.237 | 1 |
Appendix B
- Collect and place all possible rumen contents into a container, ensuring it is sealed tightly to minimise air exposure.
- Drain the solid matter and pass the liquid through a nylon or plastic sieve.
- Filter the obtained liquid again using a mesh.
- Centrifuge the liquid at 8000 rpm for 20 min using 50 mL tubes and collect the supernatant.
- Repeat the centrifugation process 5 times.
- Filter the supernatant sequentially through the following filters: 0.8 µm, 0.45 µm and 0.22 µm.
- After the last filtering, the liquid is sterile and ready for use in microbiological culture experiments.
References
- Van Pamel, E.; Ruiz-Rodríguez, A.; Rivas, A.; Aguilera, M. Editorial: Risk of Dietary Hazardous Substances and Impact on Human Microbiota: Possible Role in Several Dysbiosis Phenotypes, Volume II. Front. Microbiol. 2021, 12, 669480. [Google Scholar] [CrossRef] [PubMed]
- Della Rocca, Y.; Traini, E.M.; Diomede, F.; Fonticoli, L.; Trubiani, O.; Paganelli, A.; Pizzicannella, J.; Marconi, G.D. Current Evidence on Bisphenol A Exposure and the Molecular Mechanism Involved in Related Pathological Conditions. Pharmaceutics 2023, 15, 908. [Google Scholar] [CrossRef]
- Geens, T.; Neels, H.; Covaci, A. Distribution of Bisphenol-A, Triclosan and n-Nonylphenol in Human Adipose Tissue, Liver and Brain. Chemosphere 2012, 87, 796–802. [Google Scholar] [CrossRef] [PubMed]
- Lee, J.; Choi, K.; Park, J.; Moon, H.-B.; Choi, G.; Lee, J.J.; Suh, E.; Kim, H.-J.; Eun, S.-H.; Kim, G.-H.; et al. Bisphenol A Distribution in Serum, Urine, Placenta, Breast Milk, and Umbilical Cord Serum in a Birth Panel of Mother–Neonate Pairs. Sci. Total Environ. 2018, 626, 1494–1501. [Google Scholar] [CrossRef]
- Stojanoska, M.M.; Milosevic, N.; Milic, N.; Abenavoli, L. The Influence of Phthalates and Bisphenol A on the Obesity Development and Glucose Metabolism Disorders. Endocrine 2017, 55, 666–681. [Google Scholar] [CrossRef]
- Dalamaga, M.; Kounatidis, D.; Tsilingiris, D.; Vallianou, N.G.; Karampela, I.; Psallida, S.; Papavassiliou, A.G. The Role of Endocrine Disruptors Bisphenols and Phthalates in Obesity: Current Evidence, Perspectives and Controversies. Int. J. Mol. Sci. 2024, 25, 675. [Google Scholar] [CrossRef] [PubMed]
- Robles-Aguilera, V.; Gálvez-Ontiveros, Y.; Rodrigo, L.; Salcedo-Bellido, I.; Aguilera, M.; Zafra-Gómez, A.; Monteagudo, C.; Rivas, A. Factors Associated with Exposure to Dietary Bisphenols in Adolescents. Nutrients 2021, 13, 1553. [Google Scholar] [CrossRef] [PubMed]
- Biemann, R.; Blüher, M.; Isermann, B. Exposure to Endocrine-Disrupting Compounds Such as Phthalates and Bisphenol A Is Associated with an Increased Risk for Obesity. Best Pract. Res. Clin. Endocrinol. Metab. 2021, 35, 101546. [Google Scholar] [CrossRef] [PubMed]
- EFSA Panel on Food Contact Materials; Enzymes and Processing Aids (CEP); Lambré, C.; Barat Baviera, J.M.; Bolognesi, C.; Chesson, A.; Cocconcelli, P.S.; Crebelli, R.; Gott, D.M.; Grob, K.; et al. Re-Evaluation of the Risks to Public Health Related to the Presence of Bisphenol A (BPA) in Foodstuffs. EFSA J. 2023, 21, e06857. [Google Scholar] [CrossRef]
- Corrales, J.; Kristofco, L.A.; Steele, W.B.; Yates, B.S.; Breed, C.S.; Williams, E.S.; Brooks, B.W. Global Assessment of Bisphenol A in the Environment: Review and Analysis of Its Occurrence and Bioaccumulation. Dose-Response 2015, 13, 1559325815598308. [Google Scholar] [CrossRef]
- Rochester, J.R.; Bolden, A.L. Bisphenol S and F: A Systematic Review and Comparison of the Hormonal Activity of Bisphenol A Substitutes. Environ. Health Perspect. 2015, 123, 643–650. [Google Scholar] [CrossRef] [PubMed]
- Gálvez-Ontiveros, Y.; Moscoso-Ruiz, I.; Almazán Fernández de Bobadilla, V.; Monteagudo, C.; Giménez-Martínez, R.; Rodrigo, L.; Zafra-Gómez, A.; Rivas, A. Levels of Bisphenol A and Its Analogs in Nails, Saliva, and Urine of Children: A Case Control Study. Front. Nutr. 2023, 10, 1226820. [Google Scholar] [CrossRef] [PubMed]
- López-Moreno, A.; Aguilera, M.; Ruiz-Rodríguez, A. Reply to Prueitt and Goodman, Real-World Bisphenol A Exposure Not Linked to Microbiota Dynamics in Childhood Obesity. Msystems 2024, 9, e00714–e00724. [Google Scholar] [CrossRef] [PubMed]
- Dogra, S.K.; Doré, J.; Damak, S. Gut Microbiota Resilience: Definition, Link to Health and Strategies for Intervention. Front. Microbiol. 2020, 11, 572921. [Google Scholar] [CrossRef]
- Lopez-Moreno, A.; Cerk, K.; Rodrigo, L.; Suarez, A.; Aguilera, M.; Ruiz-Rodriguez, A. Bisphenol A Exposure Affects Specific Gut Taxa and Drives Microbiota Dynamics in Childhood Obesity. Msystems 2024, 9, e0095723. [Google Scholar] [CrossRef] [PubMed]
- Simon, A.; Colom, J.; Mazhar, S.; Khokhlova, E.; Deaton, J.; Rea, K. Bacillus Megaterium Renuspore® as a Potential Probiotic for Gut Health and Detoxification of Unwanted Dietary Contaminants. Front. Microbiol. 2023, 14, 1125616. [Google Scholar] [CrossRef]
- López-Moreno, A.; Carbonne, C.; Kropp, C.; Rios-Covian, D.; Pepke, F.; Langella, P.; Aguilera, M.; Martin, R. Characterisation of Potential Anti-Inflammatory next-Generation Probiotics Resistant to Bisphenol A. Benef. Microbes 2024, 1, 1–17. [Google Scholar] [CrossRef] [PubMed]
- López-Moreno, A.; Ruiz-Moreno, Á.; Pardo-Cacho, J.; Cerk, K.; Torres-Sánchez, A.; Ortiz, P.; Úbeda, M.; Aguilera, M. Culturing and Molecular Approaches for Identifying Microbiota Taxa Impacting Children’s Obesogenic Phenotypes Related to Xenobiotic Dietary Exposure. Nutrients 2022, 14, 241. [Google Scholar] [CrossRef]
- Growth Reference 5–19 Years—BMI-for-Age (5–19 Years). Available online: https://www.who.int/tools/growth-reference-data-for-5to19-years/indicators/bmi-for-age (accessed on 12 November 2024).
- Callahan, B.J.; McMurdie, P.J.; Rosen, M.J.; Han, A.W.; Johnson, A.J.A.; Holmes, S.P. DADA2: High-Resolution Sample Inference from Illumina Amplicon Data. Nat. Methods 2016, 13, 581–583. [Google Scholar] [CrossRef]
- Armetta, J.; Li, S.S.; Vaaben, T.H.; Vazquez-Uribe, R.; Sommer, M.O.A. Metagenome-guided culturomics for the targeted enrichment of gut microbes. Nat Commun. 2025, 16, 663. [Google Scholar] [CrossRef]
- Chang, Y.; Hou, F.; Pan, Z.; Huang, Z.; Han, N.; Bin, L.; Deng, H.; Li, Z.; Ding, L.; Gao, H.; et al. Optimization of Culturomics Strategy in Human Fecal Samples. Front. Microbiol. 2019, 10, 2891. [Google Scholar] [CrossRef] [PubMed]
- McMurdie, P.J.; Holmes, S. Phyloseq: An R Package for Reproducible Interactive Analysis and Graphics of Microbiome Census Data. PLoS ONE 2013, 8, e61217. [Google Scholar] [CrossRef]
- Oksanen, J.; Simpson, G.L.; Blanchet, F.G.; Kindt, R.; Legendre, P.; Minchin, P.R.; O’Hara, R.B.; Solymos, P.; Stevens, M.H.H.; Szoecs, E.; et al. Vegan: Community Ecology Package. 2024. Available online: https://mirror.ibcp.fr/pub/CRAN/web/packages/vegan/vegan.pdf (accessed on 8 September 2024).
- Lahti, L.; Sudarshan, S. Microbiome R Package. Available online: https://github.com/microbiome/microbiome (accessed on 12 November 2024).
- Barnett, D.J.M.; Arts, I.C.W.; Penders, J. microViz: An R Package for Microbiome Data Visualization and Statistics. J. Open Source Softw. 2021, 6, 3201. [Google Scholar] [CrossRef]
- Wickham, H. Data Analysis. In ggplot2: Elegant Graphics for Data Analysis; Wickham, H., Ed.; Use R! Springer International Publishing: Cham, Switzerland, 2016; pp. 189–201. ISBN 978-3-319-24277-4. [Google Scholar]
- Lin, H.; Peddada, S.D. Multigroup Analysis of Compositions of Microbiomes with Covariate Adjustments and Repeated Measures. Nat. Methods 2024, 21, 83–91. [Google Scholar] [CrossRef] [PubMed]
- Mallick, H.; Rahnavard, A.; McIver, L.J.; Ma, S.; Zhang, Y.; Nguyen, L.H.; Tickle, T.L.; Weingart, G.; Ren, B.; Schwager, E.H.; et al. Multivariable Association Discovery in Population-Scale Meta-Omics Studies. PLoS Comput. Biol. 2021, 17, e1009442. [Google Scholar] [CrossRef] [PubMed]
- Xu, S.; Li, L.; Luo, X.; Chen, M.; Tang, W.; Zhan, L.; Dai, Z.; Lam, T.T.; Guan, Y.; Yu, G. Ggtree: A Serialized Data Object for Visualization of a Phylogenetic Tree and Annotation Data. iMeta 2022, 1, e56. [Google Scholar] [CrossRef]
- Gálvez-Ontiveros, Y.; Monteagudo, C.; Giles-Mancilla, M.; Muros, J.J.; Almazán, V.; Martínez-Burgos, M.A.; Samaniego-Sánchez, C.; Salcedo-Bellido, I.; Rivas, A.; Zafra-Gómez, A. Dietary Bisphenols Exposure as an Influencing Factor of Body Mass Index. Environ. Health 2024, 23, 93. [Google Scholar] [CrossRef]
- Collins, S.L.; Patterson, A.D. The Gut Microbiome: An Orchestrator of Xenobiotic Metabolism. Acta Pharm. Sin. B 2020, 10, 19–32. [Google Scholar] [CrossRef] [PubMed]
- Mao, W.; Mao, L.; Zhou, F.; Shen, J.; Zhao, N.; Jin, H.; Hu, J.; Hu, Z. Influence of Gut Microbiota on Metabolism of Bisphenol A, a Major Component of Polycarbonate Plastics. Toxics 2023, 11, 340. [Google Scholar] [CrossRef] [PubMed]
- Balaguer-Trias, J.; Deepika, D.; Schuhmacher, M.; Kumar, V. Impact of Contaminants on Microbiota: Linking the Gut–Brain Axis with Neurotoxicity. Int. J. Environ. Res. Public Health 2022, 19, 1368. [Google Scholar] [CrossRef] [PubMed]
- Farrugia, F.; Aquilina, A.; Vassallo, J.; Pace, N.P. Bisphenol A and Type 2 Diabetes Mellitus: A Review of Epidemiologic, Functional, and Early Life Factors. Int. J. Environ. Res Public Health 2021, 18, 716. [Google Scholar] [CrossRef] [PubMed]
- Quirós-Alcalá, L.; Hansel, N.N.; McCormack, M.; Calafat, A.M.; Ye, X.; Peng, R.D.; Matsui, E.C. Exposure to Bisphenols and Asthma Morbidity among Low-Income Urban Children with Asthma. J. Allergy Clin. Immunol. 2021, 147, 577–586.e7. [Google Scholar] [CrossRef] [PubMed]
- Guo, Y.; Liu, C.; Deng, Y.-H.; Ning, J.; Yu, L.; Wu, J.-L. Association between Bisphenol A Exposure and Body Composition Parameters in Children. Front. Endocrinol. 2023, 14, 1180505. [Google Scholar] [CrossRef]
- Lai, K.-P.; Chung, Y.-T.; Li, R.; Wan, H.-T.; Wong, C.K.-C. Bisphenol A Alters Gut Microbiome: Comparative Metagenomics Analysis. Environ. Pollut. 2016, 218, 923–930. [Google Scholar] [CrossRef] [PubMed]
- Diamante, G.; Cely, I.; Zamora, Z.; Ding, J.; Blencowe, M.; Lang, J.; Bline, A.; Singh, M.; Lusis, A.J.; Yang, X. Systems Toxicogenomics of Prenatal Low-Dose BPA Exposure on Liver Metabolic Pathways, Gut Microbiota, and Metabolic Health in Mice. Environ. Int. 2021, 146, 106260. [Google Scholar] [CrossRef] [PubMed]
- Gu, J.; Zhu, Y.; Guo, M.; Yin, X.; Liang, M.; Lou, X.; Chen, J.; Zhou, L.; Fan, D.; Shi, L.; et al. The Potential Mechanism of BPF-Induced Neurotoxicity in Adult Zebrafish: Correlation between Untargeted Metabolomics and Gut Microbiota. Sci. Total Environ. 2022, 839, 156221. [Google Scholar] [CrossRef]
- Hong, T.; Jiang, X.; Zou, J.; Yang, J.; Zhang, H.; Mai, H.; Ling, W.; Feng, D. Hepatoprotective Effect of Curcumin against Bisphenol A-Induced Hepatic Steatosis via Modulating Gut Microbiota Dysbiosis and Related Gut-Liver Axis Activation in CD-1 Mice. J. Nutr. Biochem. 2022, 109, 109103. [Google Scholar] [CrossRef] [PubMed]
- Kaur, S.; Sarma, S.J.; Marshall, B.L.; Liu, Y.; Kinkade, J.A.; Bellamy, M.M.; Mao, J.; Helferich, W.G.; Schenk, A.K.; Bivens, N.J.; et al. Developmental Exposure of California Mice to Endocrine Disrupting Chemicals and Potential Effects on the Microbiome-Gut-Brain Axis at Adulthood. Sci. Rep. 2020, 10, 10902. [Google Scholar] [CrossRef]
- Ma, N.; Ma, D.; Liu, X.; Zhao, L.; Ma, L.; Ma, D.; Dong, S. Bisphenol P Exposure in C57BL/6 Mice Caused Gut Microbiota Dysbiosis and Induced Intestinal Barrier Disruption via LPS/TLR4/NF-κB Signaling Pathway. Environ. Int. 2023, 175, 107949. [Google Scholar] [CrossRef] [PubMed]
- Misme-Aucouturier, B.; De Carvalho, M.; Delage, E.; Dijoux, E.; Klein, M.; Brosseau, C.; Bodinier, M.; Guzylack-Piriou, L.; Bouchaud, G. Oral Exposure to Bisphenol A Exacerbates Allergic Inflammation in a Mouse Model of Food Allergy. Toxicology 2022, 472, 153188. [Google Scholar] [CrossRef]
- Ni, Y.; Hu, L.; Yang, S.; Ni, L.; Ma, L.; Zhao, Y.; Zheng, A.; Jin, Y.; Fu, Z. Bisphenol A Impairs Cognitive Function and 5-HT Metabolism in Adult Male Mice by Modulating the Microbiota-Gut-Brain Axis. Chemosphere 2021, 282, 130952. [Google Scholar] [CrossRef] [PubMed]
- Reddivari, L.; Veeramachaneni, D.N.R.; Walters, W.A.; Lozupone, C.; Palmer, J.; Hewage, M.K.K.; Bhatnagar, R.; Amir, A.; Kennett, M.J.; Knight, R.; et al. Perinatal Bisphenol A Exposure Induces Chronic Inflammation in Rabbit Offspring via Modulation of Gut Bacteria and Their Metabolites. Msystems 2017, 2, e00093-17. [Google Scholar] [CrossRef]
- Shih, M.-K.; Tain, Y.-L.; Chen, Y.-W.; Hsu, W.-H.; Yeh, Y.-T.; Chang, S.K.C.; Liao, J.-X.; Hou, C.-Y. Resveratrol Butyrate Esters Inhibit Obesity Caused by Perinatal Exposure to Bisphenol A in Female Offspring Rats. Molecules 2021, 26, 4010. [Google Scholar] [CrossRef]
- Zheng, Q.; Cui, L.; Liao, H.; Junaid, M.; Li, Z.; Liu, S.; Gao, D.; Zheng, Y.; Lu, S.; Qiu, J.; et al. Combined Exposure to Polystyrene Nanoplastics and Bisphenol A Induces Hepato- and Intestinal-Toxicity and Disturbs Gut Microbiota in Channel Catfish (Ictalurus punctatus). Sci. Total Environ. 2023, 891, 164319. [Google Scholar] [CrossRef] [PubMed]
- Zafar, H.; Saier, M.H. Gut Bacteroides Species in Health and Disease. Gut Microbes 2021, 13, 1848158. [Google Scholar] [CrossRef] [PubMed]
- Ryan, E.; Gonzalez Pastor, B.; Gethings, L.A.; Clarke, D.J.; Joyce, S.A. Lipidomic Analysis Reveals Differences in Bacteroides Species Driven Largely by Plasmalogens, Glycerophosphoinositols and Certain Sphingolipids. Metabolites 2023, 13, 360. [Google Scholar] [CrossRef] [PubMed]
- Hong, X.; Zhou, Y.; Zhu, Z.; Li, Y.; Li, Z.; Zhang, Y.; Hu, X.; Zhu, F.; Wang, Y.; Fang, M.; et al. Environmental Endocrine Disruptor Bisphenol A Induces Metabolic Derailment and Obesity via Upregulating IL-17A in Adipocytes. Environ. Int. 2023, 172, 107759. [Google Scholar] [CrossRef] [PubMed]
- Riesbeck, S.; Petruschke, H.; Rolle-Kampczyk, U.; Schori, C.; Ahrens, C.H.; Eberlein, C.; Heipieper, H.J.; von Bergen, M.; Jehmlich, N. Adaptation and Resistance: How Bacteroides Thetaiotaomicron Copes with the Bisphenol A Substitute Bisphenol, F. Microorganisms 2022, 10, 1610. [Google Scholar] [CrossRef]
- Hąc-Wydro, K.; Połeć, K.; Broniatowski, M. The Comparative Analysis of the Effect of Environmental Toxicants: Bisphenol A, S and F on Model Plant, Fungi and Bacteria Membranes. The Studies on Multicomponent Systems. J. Mol. Liq. 2019, 289, 111136. [Google Scholar] [CrossRef]
- Joly, C.; Gay-Quéheillard, J.; Léké, A.; Chardon, K.; Delanaud, S.; Bach, V.; Khorsi-Cauet, H. Impact of Chronic Exposure to Low Doses of Chlorpyrifos on the Intestinal Microbiota in the Simulator of the Human Intestinal Microbial Ecosystem (SHIME®) and in the Rat. Environ. Sci. Pollut. Res. 2013, 20, 2726–2734. [Google Scholar] [CrossRef]
- Lagier, J.-C.; Dubourg, G.; Million, M.; Cadoret, F.; Bilen, M.; Fenollar, F.; Levasseur, A.; Rolain, J.-M.; Fournier, P.-E.; Raoult, D. Culturing the Human Microbiota and Culturomics. Nat. Rev. Microbiol. 2018, 16, 540–550. [Google Scholar] [CrossRef] [PubMed]
- Alessandri, G.; Fontana, F.; Mancabelli, L.; Lugli, G.A.; Tarracchini, C.; Argentini, C.; Longhi, G.; Viappiani, A.; Milani, C.; Turroni, F.; et al. Exploring Species-Level Infant Gut Bacterial Biodiversity by Meta-Analysis and Formulation of an Optimized Cultivation Medium. NPJ Biofilms Microbiomes 2022, 8, 88. [Google Scholar] [CrossRef]
- El Houari, A.; Ecale, F.; Mercier, A.; Crapart, S.; Laparre, J.; Soulard, B.; Ramnath, M.; Berjeaud, J.-M.; Rodier, M.-H.; Crépin, A. Development of an in Vitro Model of Human Gut Microbiota for Screening the Reciprocal Interactions with Antibiotics, Drugs, and Xenobiotics. Front. Microbiol. 2022, 13, 828359. [Google Scholar] [CrossRef] [PubMed]
- Oishi, K.; Sato, T.; Yokoi, W.; Yoshida, Y.; Ito, M.; Sawada, H. Effect of Probiotics, Bifidobacterium Breve and Lactobacillus Casei, on Bisphenol A Exposure in Rats. Biosci. Biotechnol. Biochem. 2008, 72, 1409–1415. [Google Scholar] [CrossRef] [PubMed]
- Shoukat, S.; Liu, Y.; Rehman, A.; Zhang, B. Screening of Bifidobacterium Strains with Assignment of Functional Groups to Bind with Benzo[a]Pyrene under Food Stress Factors. J. Chromatogr. B 2019, 1114–1115, 100–109. [Google Scholar] [CrossRef] [PubMed]
- Berman, J.J. Chapter 3—Bacteria. In Taxonomic Guide to Infectious Diseases, 2nd ed.; Berman, J.J., Ed.; Academic Press: Cambridge, MA, USA, 2019; pp. 39–119. ISBN 978-0-12-817576-7. [Google Scholar]
- Egan, M.; Dempsey, E.; Ryan, C.A.; Ross, R.P.; Stanton, C. The Sporobiota of the Human Gut. Gut Microbes 2021, 13, 1863134. [Google Scholar] [CrossRef] [PubMed]
- Yamanaka, H.; Moriyoshi, K.; Ohmoto, T.; Ohe, T.; Sakai, K. Degradation of Bisphenol A by Bacillus Pumilus Isolated from Kimchi, a Traditionally Fermented Food. Appl. Biochem. Biotechnol. 2007, 136, 39–51. [Google Scholar] [CrossRef]
- Li, C.; Lu, Q.; Ye, J.; Qin, H.; Long, Y.; Wang, L.; Ou, H. Metabolic and Proteomic Mechanism of Bisphenol A Degradation by Bacillus Thuringiensis. Sci. Total Environ. 2018, 640–641, 714–725. [Google Scholar] [CrossRef]
- Park, Y.K.; Chin, Y.-W. Degradation of Bisphenol A by Bacillus subtilis P74 Isolated from Traditional Fermented Soybean Foods. Microorganisms 2023, 11, 2132. [Google Scholar] [CrossRef] [PubMed]
- Luo, S.; Zhao, Y.; Zhu, S.; Liu, L.; Cheng, K.; Ye, B.; Han, Y.; Fan, J.; Xia, M. Flavonifractor Plautii Protects Against Elevated Arterial Stiffness. Circ. Res. 2023, 132, 167–181. [Google Scholar] [CrossRef]
- Mikami, A.; Ogita, T.; Namai, F.; Shigemori, S.; Sato, T.; Shimosato, T. Oral Administration of Flavonifractor Plautii, a Bacteria Increased With Green Tea Consumption, Promotes Recovery From Acute Colitis in Mice via Suppression of IL-17. Front. Nutr. 2021, 7, 610946. [Google Scholar] [CrossRef]
- Streidl, T.; Karkossa, I.; Segura Muñoz, R.R.; Eberl, C.; Zaufel, A.; Plagge, J.; Schmaltz, R.; Schubert, K.; Basic, M.; Schneider, K.M.; et al. The Gut Bacterium Extibacter Muris Produces Secondary Bile Acids and Influences Liver Physiology in Gnotobiotic Mice. Gut Microbes 2021, 13, 1854008. [Google Scholar] [CrossRef] [PubMed]
- Charisiadis, P.; Andrianou, X.D.; van der Meer, T.P.; den Dunnen, W.F.A.; Swaab, D.F.; Wolffenbuttel, B.H.R.; Makris, K.C.; van Vliet-Ostaptchouk, J.V. Possible Obesogenic Effects of Bisphenols Accumulation in the Human Brain. Sci. Rep. 2018, 8, 8186. [Google Scholar] [CrossRef]
- Zeng, Q.; Li, D.; He, Y.; Li, Y.; Yang, Z.; Zhao, X.; Liu, Y.; Wang, Y.; Sun, J.; Feng, X.; et al. Discrepant Gut Microbiota Markers for the Classification of Obesity-Related Metabolic Abnormalities. Sci. Rep. 2019, 9, 13424. [Google Scholar] [CrossRef]
- Morgado, M.C.; Sousa, M.; Coelho, A.B.; Costa, J.A.; Seabra, A. Exploring Gut Microbiota and the Influence of Physical Activity Interventions on Overweight and Obese Children and Adolescents: A Systematic Review. Healthcare 2023, 11, 2459. [Google Scholar] [CrossRef] [PubMed]
- Da Silva, C.C.; Monteil, M.A.; Davis, E.M. Overweight and Obesity in Children Are Associated with an Abundance of Firmicutes and Reduction of Bifidobacterium in Their Gastrointestinal Microbiota. Child. Obes. 2020, 16, 204–210. [Google Scholar] [CrossRef] [PubMed]
- Mariat, D.; Firmesse, O.; Levenez, F.; Guimarăes, V.; Sokol, H.; Doré, J.; Corthier, G.; Furet, J.-P. The Firmicutes/Bacteroidetes Ratio of the Human Microbiota Changes with Age. BMC Microbiol. 2009, 9, 123. [Google Scholar] [CrossRef]
- Hjorth, M.F.; Blædel, T.; Bendtsen, L.Q.; Lorenzen, J.K.; Holm, J.B.; Kiilerich, P.; Roager, H.M.; Kristiansen, K.; Larsen, L.H.; Astrup, A. Prevotella-to-Bacteroides Ratio Predicts Body Weight and Fat Loss Success on 24-Week Diets Varying in Macronutrient Composition and Dietary Fiber: Results from a Post-Hoc Analysis. Int. J. Obes. 2019, 43, 149–157. [Google Scholar] [CrossRef]
- Hjorth, M.F.; Christensen, L.; Kjølbæk, L.; Larsen, L.H.; Roager, H.M.; Kiilerich, P.; Kristiansen, K.; Astrup, A. Pretreatment Prevotella-to-Bacteroides Ratio and Markers of Glucose Metabolism as Prognostic Markers for Dietary Weight Loss Maintenance. Eur. J. Clin. Nutr. 2020, 74, 338–347. [Google Scholar] [CrossRef] [PubMed]
- Kim, Y.; Son, D.; Kim, B.K.; Kim, K.H.; Seo, K.W.; Jung, K.; Park, S.J.; Lim, S.; Kim, J.H. Association between the Blautia/Bacteroides Ratio and Altered Body Mass Index after Bariatric Surgery. Endocrinol. Metab. 2022, 37, 475–486. [Google Scholar] [CrossRef] [PubMed]
- Fernandez-Julia, P.; Commane, D.M.; van Sinderen, D.; Munoz-Munoz, J. Cross-Feeding Interactions between Human Gut Commensals Belonging to the Bacteroides and Bifidobacterium Genera When Grown on Dietary Glycans. Microbiome Res. Rep. 2022, 1, 12. [Google Scholar] [CrossRef] [PubMed]
- Rios-Covian, D.; Arboleya, S.; Hernandez-Barranco, A.M.; Alvarez-Buylla, J.R.; Ruas-Madiedo, P.; Gueimonde, M.; de los Reyes-Gavilan, C.G. Interactions between Bifidobacterium and Bacteroides Species in Cofermentations Are Affected by Carbon Sources, Including Exopolysaccharides Produced by Bifidobacteria. Appl. Environ. Microbiol. 2013, 79, 7518–7524. [Google Scholar] [CrossRef] [PubMed]
- De Filippis, F.; Valentino, V.; Sequino, G.; Borriello, G.; Riccardi, M.G.; Pierri, B.; Cerino, P.; Pizzolante, A.; Pasolli, E.; Esposito, M.; et al. Exposure to Environmental Pollutants Selects for Xenobiotic-Degrading Functions in the Human Gut Microbiome. Nat. Commun. 2024, 15, 4482. [Google Scholar] [CrossRef]
- Abdelsalam, N.A.; Ramadan, A.T.; ElRakaiby, M.T.; Aziz, R.K. Toxicomicrobiomics: The Human Microbiome vs. Pharmaceutical, Dietary, and Environmental Xenobiotics. Front. Pharmacol. 2020, 11, 390. [Google Scholar] [CrossRef]
- Wang, J.; Zhuang, P.; Lin, B.; Li, H.; Zheng, J.; Tang, W.; Ye, W.; Chen, X.; Zheng, M. Gut Microbiota Profiling in Obese Children from Southeastern China. BMC Pediatr. 2024, 24, 193. [Google Scholar] [CrossRef] [PubMed]
- Magne, F.; Gotteland, M.; Gauthier, L.; Zazueta, A.; Pesoa, S.; Navarrete, P.; Balamurugan, R. The Firmicutes/Bacteroidetes Ratio: A Relevant Marker of Gut Dysbiosis in Obese Patients? Nutrients 2020, 12, 1474. [Google Scholar] [CrossRef] [PubMed]







| Variable | NW (n = 15) | OB (n = 13) | p Value |
|---|---|---|---|
| Gender | 1 | ||
| Male | 6 (40%) | 6 (46%) | |
| Female | 9(60%) | 7 (53.85%) | |
| Age | 0.112 | ||
| Median (IQR) | 8 (2.50) | 8 (2.00) | |
| Range | 5–10 | 6–11 | |
| BMI 1 | <0.001 * | ||
| Median (IQR) | 15.43 (2.36) | 23.47 (4.11) | |
| Range | 13.1618.04 | 19.47–27.081 |
Disclaimer/Publisher’s Note: The statements, opinions and data contained in all publications are solely those of the individual author(s) and contributor(s) and not of MDPI and/or the editor(s). MDPI and/or the editor(s) disclaim responsibility for any injury to people or property resulting from any ideas, methods, instructions or products referred to in the content. |
© 2025 by the authors. Licensee MDPI, Basel, Switzerland. This article is an open access article distributed under the terms and conditions of the Creative Commons Attribution (CC BY) license (https://creativecommons.org/licenses/by/4.0/).
Share and Cite
Luque, G.; Ortiz, P.; Torres-Sánchez, A.; Ruiz-Rodríguez, A.; López-Moreno, A.; Aguilera, M. Impact of Ex Vivo Bisphenol A Exposure on Gut Microbiota Dysbiosis and Its Association with Childhood Obesity. J. Xenobiot. 2025, 15, 14. https://doi.org/10.3390/jox15010014
Luque G, Ortiz P, Torres-Sánchez A, Ruiz-Rodríguez A, López-Moreno A, Aguilera M. Impact of Ex Vivo Bisphenol A Exposure on Gut Microbiota Dysbiosis and Its Association with Childhood Obesity. Journal of Xenobiotics. 2025; 15(1):14. https://doi.org/10.3390/jox15010014
Chicago/Turabian StyleLuque, Gracia, Pilar Ortiz, Alfonso Torres-Sánchez, Alicia Ruiz-Rodríguez, Ana López-Moreno, and Margarita Aguilera. 2025. "Impact of Ex Vivo Bisphenol A Exposure on Gut Microbiota Dysbiosis and Its Association with Childhood Obesity" Journal of Xenobiotics 15, no. 1: 14. https://doi.org/10.3390/jox15010014
APA StyleLuque, G., Ortiz, P., Torres-Sánchez, A., Ruiz-Rodríguez, A., López-Moreno, A., & Aguilera, M. (2025). Impact of Ex Vivo Bisphenol A Exposure on Gut Microbiota Dysbiosis and Its Association with Childhood Obesity. Journal of Xenobiotics, 15(1), 14. https://doi.org/10.3390/jox15010014

