Self-Efficacy in Nursing Competencies during Students’ Clinical Practicum: The Development of a Self-Assessment Scale
Abstract
1. Introduction
2. Materials and Methods
2.1. Participants and Data Collection
2.2. Ethical Considerations
2.3. Data Analysis
3. Results
3.1. Reliability and Exploratory Factor Analysis (EFA)
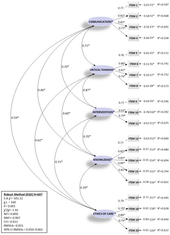
3.2. Confirmatory Factor Analysis (CFA)
3.3. Inferential Analysis
4. Discussion
Limitations
5. Conclusions
Supplementary Materials
Author Contributions
Funding
Institutional Review Board Statement
Informed Consent Statement
Data Availability Statement
Public Involvement Statement
Guidelines and Standards Statement
Use of Artificial Intelligence
Acknowledgments
Conflicts of Interest
References
- Bandura, A. Social Foundations of Thought and Action: A Social Cognitive Theory; Prentice-Hall, Inc.: Englewood Cliffs, NJ, USA, 1986. [Google Scholar]
- Bandura, A. On the functional properties of perceived self-efficacy revisited. J. Manag. 2012, 38, 9–44. [Google Scholar] [CrossRef]
- Meretoja, R.; Leino-Kilpi, H. Instruments for evaluating nurse competence. J. Nurs. Adm. 2001, 31, 346–352. [Google Scholar] [CrossRef] [PubMed]
- Meretoja, R.; Isoaho, H.; Leino-Kilpi, H. Nurse competence scale: Development and psychometric testing. J. Adv. Nurs. 2004, 47, 124–133. [Google Scholar] [CrossRef] [PubMed]
- González, J.M.; Wagenaar, R. Tuning Educational Structures in Europe II: Universities’ Contribution to the Bologna Process; Deusto University Press: Bilbau, Spain, 2005; Available online: https://tuningacademy.org/wp-content/uploads/2014/02/Universities-Contribution_EN.pdf (accessed on 7 March 2023).
- Blažun, H.; Kokol, P.; Vošner, J. Survey on specific nursing competences: Students’ perceptions. Nurse Educ. Pract. 2015, 15, 359–365. [Google Scholar] [CrossRef] [PubMed]
- Helminen, K.; Coco, K.; Johnson, M.; Turunen, H.; Tossavainen, K. Summative assessment of clinical practice of student nurses: A review of the literature. Int. J. Nurs. Stud. 2016, 53, 308–319. [Google Scholar] [CrossRef]
- Reljic, N.M.; Lorber, M.; Vrbnjak, D.; Sharvin, B.; Strauss, M. Assessment of clinical nursing competencies: Literature review. In Teaching and Learning in Nursing; Pajnkihar, M., Vrbnjak, D., Stiglic, G., Eds.; IntechOpen: London, UK, 2017; pp. 49–67. [Google Scholar] [CrossRef]
- Nilsson, J.; Johansson, E.; Egmar, A.; Florin, J.; Leksell, J.; Lepp, M.; Lindholm, C.; Nordström, G.; Theander, K.; Wilde-Larsson, B.; et al. Development and validation of a new tool measuring nurses self-reported professional competence--the nurse professional competence (NPC) scale. Nurse Educ. Today 2014, 34, 574–580. [Google Scholar] [CrossRef]
- Nilsson, J.; Engström, M.; Florin, J.; Gardulf, A.; Carlsson, M. A short version of the nurse professional competence scale for measuring nurses’ self-reported competence. Nurse Educ. Today 2018, 71, 233–239. [Google Scholar] [CrossRef]
- Finnbakk, E.; Wangensteen, S.; Skovdahl, K.; Fagerström, L. The professional nurse self-assessment scale: Psychometric testing in Norwegian long term and home care contexts. BMC Nurs. 2015, 14, 59. [Google Scholar] [CrossRef]
- Kennedy, E.; Murphy, G.T.; Misener, R.M.; Alder, R. Development and psychometric assessment of the nursing competence self-efficacy scale. J. Nurs. Educ. 2015, 54, 550–558. [Google Scholar] [CrossRef]
- Oetker-Black, S.L.; Kreye, J.; Davis, T.; Underwood, S.; Naug, S. The psychometric evaluation of the revised clinical skills self-efficacy scale. J. Nurs. Meas. 2016, 24, 166–175. [Google Scholar] [CrossRef]
- Zengin, N.; Pınar, R.; Akinci, A.C.; Yildiz, H. Psychometric properties of the self-efficacy for clinical evaluation scale in Turkish nursing students. J Clin Nurs. 2014, 23, 976–984. [Google Scholar] [CrossRef] [PubMed]
- Slåtten, K.; Hatlevik, O.; Fagerström, L. Validation of a new instrument for self-assessment of nurses’ core competencies in palliative care. Nurs. Res. Pract. 2014, 2014, 615498. [Google Scholar] [CrossRef] [PubMed]
- Feng, D.; Li, H.; Meng, L.; Zhong, G. Development of a questionnaire to assess nursing competencies for the care of people with psychiatric disabilities in a hospital environment. Psychiatr. Q. 2018, 89, 699–706. [Google Scholar] [CrossRef]
- Lee, Y.; Seomun, G. Development and validation of an instrument to measure nurses’ compassion competence. Appl. Nurs. Res. 2016, 30, 76–82. [Google Scholar] [CrossRef]
- Perng, S.; Watson, R. Construct validation of the nurse cultural competence scale: A hierarchy of abilities. J. Clin. Nurs. 2012, 21, 1678–1684. [Google Scholar] [CrossRef]
- Giske, T.; Schep-Akkerman, A.; Bø, B.; Cone, P.H.; Moene Kuven, B.; Mcsherry, W.; Owusu, B.; Ueland, V.; Lassche-Scheffer, J.; van Leeuwen, R.; et al. Developing and testing the EPICC Spiritual Care Competency Self-Assessment Tool for student nurses and midwives. J. Clin. Nurs. 2023, 32, 1148–1162. [Google Scholar] [CrossRef]
- Taylor, I.; Bing-Jonsson, P.; Wangensteen, S.; Finnbakk, E.; Sandvik, L.; McCormack, B.; Fagerström, L. The self-assessment of clinical competence and the need for further training: A cross-sectional survey of advanced practice nursing students. J. Clin. Nurs. 2020, 29, 545–555. [Google Scholar] [CrossRef]
- Andrade, H.L. A critical review of research on student self-assessment. Front. Educ. 2019, 4, 87. [Google Scholar] [CrossRef]
- Batista-Foguet, J.M.; Saris, W.; Boyatzis, R.; Guillén, L.; Serlavós, R. Effect of response scale on assessment of emotional intelligence competencies. Pers. Individ. Differ. 2009, 46, 575–580. [Google Scholar] [CrossRef]
- Ferrando, P.J.; Lorenzo-Seva, U. Program FACTOR at 10: Origins, development and future directions. Psicothema 2017, 29, 236–240. [Google Scholar] [CrossRef]
- Lorenzo-Seva, U.; Ferrando, P.J. FACTOR 9.2 A Comprehensive Program for Fitting Exploratory and Semiconfirmatory Factor Analysis and IRT Models. Appl. Psychol. Meas. 2013, 37, 497–498. [Google Scholar] [CrossRef]
- Hair, J.F.; Hult, G.T.M.; Ringle, C.M.; Sarstedt, M. A Primer on Partial Least Squares Structural Equation Modeling (PLS-SEM), 2nd ed.; Sage Publications Inc.: Thousand Oaks, CA, USA, 2017. [Google Scholar]
- Fornell, C.; Larcker, D.F. Evaluating structural equation models with unobservable variables and measurement error. J. Mark. Res. 1981, 18, 39–50. [Google Scholar] [CrossRef]
- Franklin, N.; Melville, P. Competency assessment tools: An exploration of the pedagogical issues facing competency assessment for nurses in the clinical environment. Collegian 2015, 22, 25–31. [Google Scholar] [CrossRef] [PubMed]
- Zell, E.; Krizan, Z. Do people have insight into their abilities? A metasynthesis. Perspect. Psychol. Sci. 2014, 9, 111–125. [Google Scholar] [CrossRef]
- Adib-Hajbaghery, M.; Karbasi-Valashani, K.; Heidari-Haratmeh, A. Correlation of clinical skills self-assessment of nursing internship trainees with their teachers’ evaluation. Nurs. Midwifery Stud. 2012, 1, 94–99. [Google Scholar] [CrossRef]
- Rowbotham, M.; Owen, R.M. The effect of clinical nursing instructors on student self-efficacy. Nurse Educ. Pract. 2015, 15, 561–566. [Google Scholar] [CrossRef]
- Yu, M.; Tong, H.; Li, S.; Wu, X.V.; Hong, J.; Wang, W. Clinical competence and its association with self-efficacy and clinical learning environments among Chinese undergraduate nursing students. Nurse Educ. Pract. 2021, 53, 103055. [Google Scholar] [CrossRef] [PubMed]
- Bandura, A. Exercise of personal and collective efficacy in changing societies. In Self-Efficacy in Changing Societies; Bandura, A., Ed.; Cambridge University Press: Cambridge, UK, 1995; pp. 1–45. [Google Scholar] [CrossRef]
- Forsman, H.; Jansson, I.; Leksell, J.; Lepp, M.; Sundin Andersson, C.; Engström, M.; Nilsson, J. Clusters of competence: Relationship between self-reported professional competence and achievement on a national examination among graduating nursing students. J. Adv. Nurs. 2020, 76, 199–208. [Google Scholar] [CrossRef]
- Kajander-Unkuri, S.; Koskinen, S.; Brugnolli, A.; Cerezuela Torre, M.; Elonen, I.; Kiele, V.; Lehwaldt, D.; Löyttyniemi, E.; Nemcová, J.; de Oliveira, C.; et al. The level of competence of graduating nursing students in 10 European countries-comparison between countries. Nurs. Open 2021, 8, 1048–1062. [Google Scholar] [CrossRef]
- Visiers-Jiménez, L.; Suikkala, A.; Salminen, L.; Leino-Kilpi, H.; Löyttyniemi, E.; Henriques, M.A.; Jiménez-Herrera, M.; Nemcová, J.; Pedrotti, D.; Rua, M.; et al. Clinical learning environment and graduating nursing students’ competence: A multi-country cross-sectional study. Nurs. Health Sci. 2021, 23, 398–410. [Google Scholar] [CrossRef]
- Wangensteen, S.; Johansson, I.S.; Björkström, M.E.; Nordström, G. Newly graduated nurses’ perception of competence and possible predictors: A cross-sectional survey. J. Prof. Nurs. 2012, 28, 170–181. [Google Scholar] [CrossRef] [PubMed]
- Nemcová, J.; Hlinková, E.; Ovšonková, A.; Grendár, M.; Dernarová, L.; Botíková, A.; Poliaková, N.; Kadučáková, H.; Slamková, A.; Jankechová, M.; et al. Self-assessment of clinical competence of nursing students at Slovak universities. Zdravotnícke Listy. 2021, 9, 19–26. [Google Scholar]
- Streiner, D.; Kottner, J. Recommendations for reporting the results of studies of instrument and scale development and testing. J. Adv. Nurs. 2014, 70, 1970–1979. [Google Scholar] [CrossRef] [PubMed]

| Gender | Age Range (Years) | ||||
|---|---|---|---|---|---|
| 19–24 | 25–30 | 31–40 | >40 | Total | |
| Female | 858 (60.6%) | 235 (16.6%) | 89 (6.3%) | 21 (1.5%) | 1203 (85%) |
| Male | 119 (8.4%) | 66 (4.7%) | 17 (1.2%) | 11 (0.7%) | 213 (15%) |
| Employed | 174 (12.3%) | 86 (6.1%) | 48 (3.4%) | 21 (1.5%) | 329 (23.3%) |
| Total | 977 (69%) | 301 (21.3%) | 106 (7.5%) | 32 (2.2%) | 1416 |
| Self-Efficacy Expectations in Nursing Competencies | Component | 1 | 2 | 3 | 4 |
|---|---|---|---|---|---|
| 1. Intervention | 0.836 | 1 | |||
| 2. Critical Thinking | 0.834 | 0.683 * | |||
| 3. Communication | 0.715 | 0.553 * | 0.619 * | ||
| 4. Knowledge | 0.622 | 0.571 * | 0.552 * | 0.397 * | |
| 5. Ethics of Care | 0.638 | 0.552 * | 0.493 * | 0.529 * | 0.339 * |
| Model | Satorra–Bentler χ2 1 | df | NFI Robust | NNFI Robust | CFI Robust | RMSEA Robust |
|---|---|---|---|---|---|---|
| Model 1: Four correlated factors | 595.51 | 164 | 0.870 | 0.887 | 0.902 | 0.061 (0.056, 0.066) |
| Model 2: Five correlated factors | 505.32 | 160 | 0.890 | 0.907 | 0.922 | 0.055 (0.050, 0.061) |
| Factors | Academic Year | N | σ | df | Kruskal–Wallis Test | Ɛ2R | ||
|---|---|---|---|---|---|---|---|---|
| H | p | |||||||
| Communication | 1. Second | 607 | 8.38 | 1.06 | 2 1413 1416 | 8.57 | 0.014 | 0.006 |
| 2. Third | 613 | 8.31 (3) | 1.06 | |||||
| 3. Fourth | 196 | 8.56 (2) | 1.02 | |||||
| Total | 1416 | 8.37 | 1.06 | |||||
| Critical Thinking | 1. Second | 607 | 7.79 (2) (3) | 1.13 | 2 1413 1416 | 35.64 | 0.001 | 0.023 |
| 2. Third | 613 | 7.95 (1) (3) | 1.02 | |||||
| 3. Fourth | 196 | 8.29 (1) (2) | 0.87 | |||||
| Total | 1416 | 7.93 | 1.06 | |||||
| Intervention | 1. Second | 607 | 8.11 (3) | 1.16 | 2 1413 1416 | 20.20 | 0.001 | 0.014 |
| 2. Third | 613 | 8.24 (3) | 1.07 | |||||
| 3. Fourth | 196 | 8.50 (1) (2) | 0.99 | |||||
| Total | 1416 | 8.22 | 1.10 | |||||
| Knowledge | 1. Second | 607 | 6.56 (2) (3) | 1.94 | 2 1413 1416 | 62.36 | 0.001 | 0.049 |
| 2. Third | 613 | 7.09 (1) (3) | 1.52 | |||||
| 3. Fourth | 196 | 7.68 (1) (2) | 1.29 | |||||
| Total | 1416 | 6.94 | 1.73 | |||||
| Ethics of Care | 1. Second | 607 | 8.80 (3) | 0.97 | 2 1413 1416 | 22.47 | 0.001 | 0.014 |
| 2. Third | 613 | 8.87 (3) | 1.05 | |||||
| 3. Fourth | 196 | 9.16 (1) (2) | 0.84 | |||||
| Total | 1416 | 8.88 | 1.00 | |||||
| Factors | Age Ranges | N | σ | df | Kruskal–Wallis Test | Ɛ2R | ||
|---|---|---|---|---|---|---|---|---|
| H | p | |||||||
| Communication | 1. 19–24 | 977 | 8.33 (3) (4) | 1.04 | 3 1413 1416 | 14.55 | 0.002 | 0.010 |
| 2. 25–30 | 301 | 8.41 (4) | 1.09 | |||||
| 3. 31–40 | 106 | 8.58 (1) | 1.04 | |||||
| 4. >40 | 32 | 8.71 (1) (2) | 1.35 | |||||
| Total | 1416 | 8.37 | 1.06 | |||||
| Critical Thinking | 1. 19–24 | 977 | 7.89 (2) | 1.02 | 3 1413 1416 | 7.00 | 0.072 | 0.005 |
| 2. 25–30 | 301 | 8.03 (1) | 1.07 | |||||
| 3. 31–40 | 106 | 8.01 | 1.32 | |||||
| 4. >40 | 32 | 7.91 | 1.40 | |||||
| Total | 1416 | 7.93 | 1.06 | |||||
| Intervention | 1. 19–24 | 977 | 8.18 (2) | 1.08 | 3 1413 1416 | 5.72 | 0.126 | 0.005 |
| 2. 25–30 | 301 | 8.31 (1) | 1.09 | |||||
| 3. 31–40 | 106 | 8.31 | 1.23 | |||||
| 4. >40 | 32 | 8.23 | 1.36 | |||||
| Total | 1416 | 8.22 | 1.10 | |||||
| Knowledge | 1. 19–24 | 977 | 6.89 | 1.73 | 3 1413 1416 | 3.65 | 0.302 | 0.002 |
| 2. 25–30 | 301 | 7.05 | 1.65 | |||||
| 3. 31–40 | 106 | 6.98 | 1.83 | |||||
| 4. >40 | 32 | 7.32 | 1.84 | |||||
| Total | 1416 | 6.94 | 1.73 | |||||
| Ethics of Care | 1. 19–24 | 977 | 8.89 | 0.95 | 3 1413 1416 | 1.90 | 0.594 | 0.001 |
| 2. 25–30 | 301 | 8.84 | 1.05 | |||||
| 3. 31–40 | 106 | 8.90 | 1.21 | |||||
| 4. >40 | 32 | 8.98 | 1.17 | |||||
| Total | 1416 | 8.88 | 1.00 | |||||
Disclaimer/Publisher’s Note: The statements, opinions and data contained in all publications are solely those of the individual author(s) and contributor(s) and not of MDPI and/or the editor(s). MDPI and/or the editor(s) disclaim responsibility for any injury to people or property resulting from any ideas, methods, instructions or products referred to in the content. |
© 2024 by the authors. Licensee MDPI, Basel, Switzerland. This article is an open access article distributed under the terms and conditions of the Creative Commons Attribution (CC BY) license (https://creativecommons.org/licenses/by/4.0/).
Share and Cite
Arribas-Marín, J.; Plumed-Moreno, C.; Hernández-Franco, V. Self-Efficacy in Nursing Competencies during Students’ Clinical Practicum: The Development of a Self-Assessment Scale. Nurs. Rep. 2024, 14, 2327-2339. https://doi.org/10.3390/nursrep14030173
Arribas-Marín J, Plumed-Moreno C, Hernández-Franco V. Self-Efficacy in Nursing Competencies during Students’ Clinical Practicum: The Development of a Self-Assessment Scale. Nursing Reports. 2024; 14(3):2327-2339. https://doi.org/10.3390/nursrep14030173
Chicago/Turabian StyleArribas-Marín, Juan, Calixto Plumed-Moreno, and Vicente Hernández-Franco. 2024. "Self-Efficacy in Nursing Competencies during Students’ Clinical Practicum: The Development of a Self-Assessment Scale" Nursing Reports 14, no. 3: 2327-2339. https://doi.org/10.3390/nursrep14030173
APA StyleArribas-Marín, J., Plumed-Moreno, C., & Hernández-Franco, V. (2024). Self-Efficacy in Nursing Competencies during Students’ Clinical Practicum: The Development of a Self-Assessment Scale. Nursing Reports, 14(3), 2327-2339. https://doi.org/10.3390/nursrep14030173

