Therapeutic Potential of Exportin 1 and Aurora Kinase A Inhibition in Multiple Myeloma Cells
Abstract
1. Introduction
2. Materials and Methods
2.1. Reagents
2.2. Cell Lines, Cell Culture, and Primary Samples
2.3. Data Collection and Processing
2.4. Cell Viability and Apoptosis Assays
2.5. Cytotoxicity and Senescence Assays
2.6. Quantitative Reverse Transcription Polymerase Chain Reaction and RNA Interference
2.7. Immunoblotting
2.8. Cell Cycle Analysis
2.9. Statistical Analysis
3. Results
3.1. Expression and Prognostic Significance of AURKs in Plasma Cell Disorders
3.2. Efficacy of Selinexor in Myeloma Cell Lines
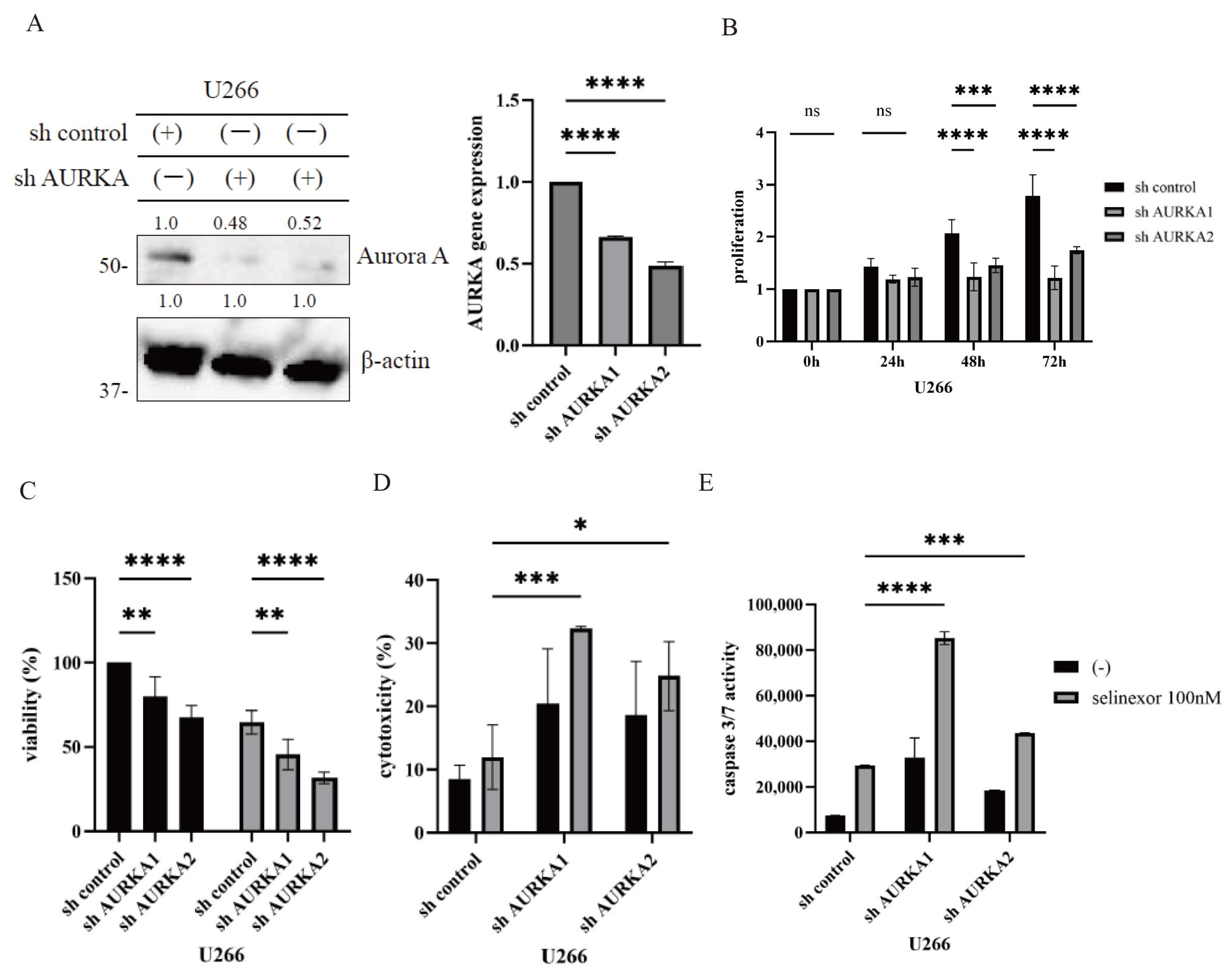
3.3. AURKA Knockdown Enhancing Selinexor-Induced Cytotoxicity in Myeloma Cells
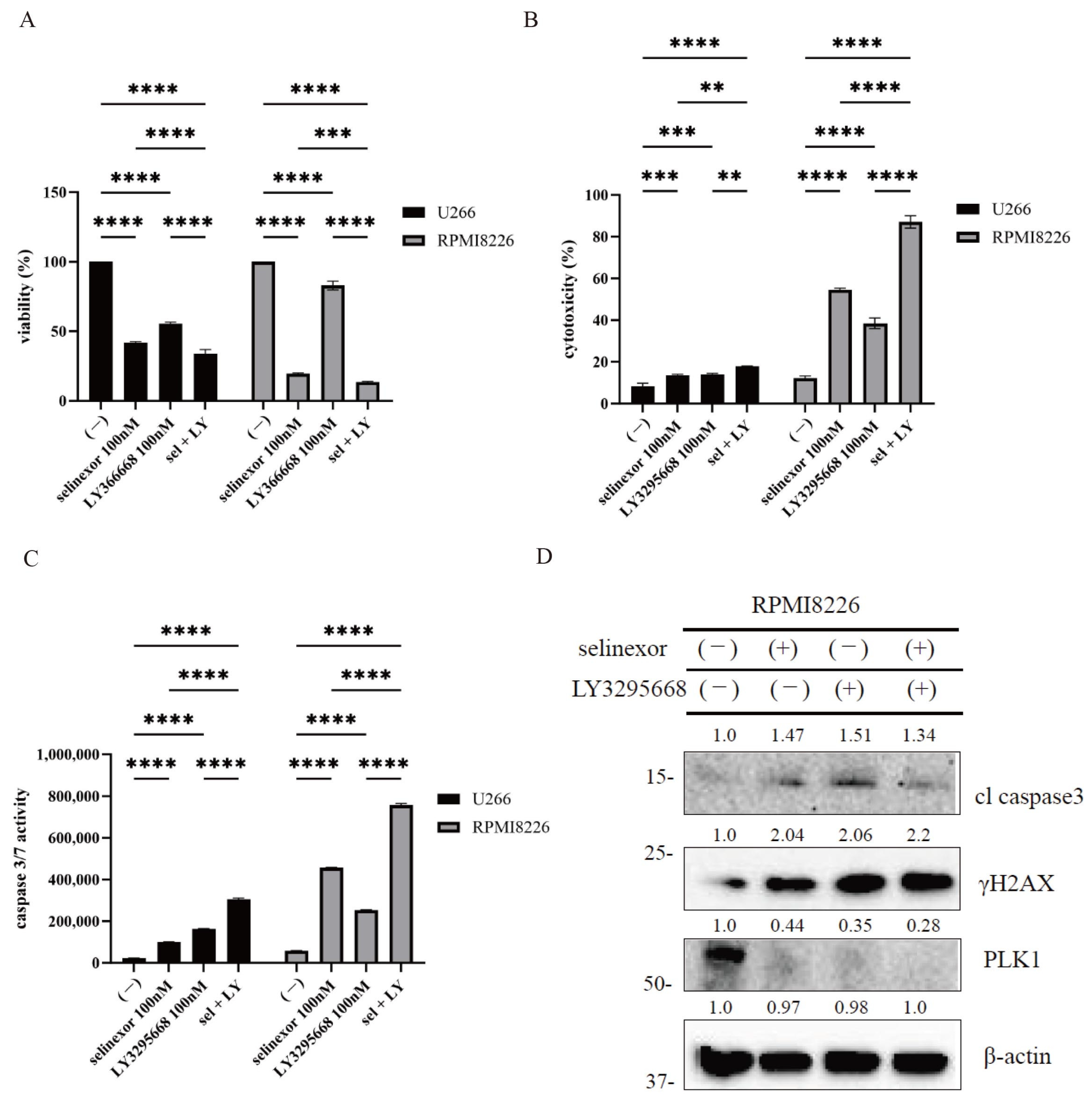
3.4. Synergistic Cytotoxic Effects of Combined Selinexor and AURKA Inhibition in Myeloma Cells
3.5. Activity of Selinexor and AURK Inhibitor in Bortezomib-Resistant Myeloma and Primary PCL Samples
4. Discussion
5. Conclusions
Supplementary Materials
Author Contributions
Funding
Institutional Review Board Statement
Informed Consent Statement
Data Availability Statement
Conflicts of Interest
Abbreviations
| AURK | Aurora kinase |
| AURKA | Aurora kinase A |
| AURKB | Aurora kinase B |
| AURKC | Aurora kinase C |
| BTZ | Bortezomib |
| CI | Combination index |
| CRAB | Hypercalcemia, renal impairment, anemia, and bone lesions |
| DMSO | Dimethyl sulfoxide |
| FBS | Fetal bovine serum |
| FDR | False discovery rate |
| GEO | Gene Expression Omnibus |
| LOH | Loss of heterozygosity |
| LDH | Lactate dehydrogenase |
| MGUS | Monoclonal gammopathy of undetermined significance |
| MM | Multiple myeloma |
| PCL | Plasma cell leukemia |
| PLK | Polo-like kinase |
| qPCR | Quantitative polymerase chain reaction |
| RNA | Ribonucleic acid |
| RT-qPCR | Reverse transcription quantitative polymerase chain reaction |
| SA-β-gal | Senescence-associated β-galactosidase |
| shRNA | Short hairpin RNA |
| TNF-α | Tumor necrosis factor-α |
| XPO1 | Exportin 1 |
References
- Malard, F.; Neri, P.; Bahlis, N.J.; Terpos, E.; Moukalled, N.; Hungria, V.T.M.; Manier, S.; Mohty, M. Multiple myeloma. Nat. Rev. Dis. Primers 2024, 10, 45. [Google Scholar] [CrossRef] [PubMed]
- Dhodapkar, M.V. MGUS to myeloma: A mysterious gammopathy of underexplored significance. Blood 2016, 128, 2599–2606. [Google Scholar] [CrossRef]
- van Nieuwenhuijzen, N.; Spaan, I.; Raymakers, R.; Peperzak, V. From MGUS to multiple myeloma, a paradigm for clonal evolution of premalignant cells. Cancer Res. 2018, 78, 2449–2456. [Google Scholar] [CrossRef]
- Rojas, E.A.; Gutiérrez, N.C. Genomics of plasma cell leukemia. Cancers 2022, 14, 1594. [Google Scholar] [CrossRef]
- Fernández de Larrea, C.; Kyle, R.; Rosiñol, L.; Paiva, B.; Engelhardt, M.; Usmani, S.; Caers, J.; Gonsalves, W.; Schjesvold, F.; Merlini, G.; et al. Primary plasma cell leukemia: Consensus definition by the International Myeloma Working Group according to peripheral blood plasma cell percentage. Blood Cancer J. 2021, 11, 192. [Google Scholar] [CrossRef] [PubMed]
- Tang, G.; Huang, S.; Luo, J.; Wu, Y.; Zheng, S.; Tong, R.; Zhong, L.; Shi, J. Advances in research on potential inhibitors of multiple myeloma. Eur. J. Med. Chem. 2023, 262, 115875. [Google Scholar] [CrossRef] [PubMed]
- Jurisic, V.; Srdic, T.; Konjevic, G.; Markovic, O.; Colovic, M. Clinical stage-depending decrease of NK cell activity in multiple myeloma patients. Med. Oncol. 2007, 24, 312–317. [Google Scholar] [CrossRef]
- Jurisić, V.; Colović, M. Correlation of sera TNF-alpha with percentage of bone marrow plasma cells, LDH, beta2-microglobulin, and clinical stage in multiple myeloma. Med. Oncol. 2002, 19, 133–1339. [Google Scholar] [CrossRef]
- Mo, C.C.; Yee, A.J.; Midha, S.; Hartley-Brown, M.A.; Nadeem, O.; O’Donnell, E.K.; Bianchi, G.; Sperling, A.S.; Laubach, J.P.; Richardson, P.G. Selinexor: Targeting a novel pathway in multiple myeloma. eJHaem 2023, 4, 792–810. [Google Scholar] [CrossRef]
- Abdul Razak, A.R.; Mau-Soerensen, M.; Gabrail, N.Y.; Gerecitano, J.F.; Shields, A.F.; Unger, T.J.; Saint-Martin, J.R.; Carlson, R.; Landesman, Y.; McCauley, D.; et al. First-in-class, first-in-human phase i study of selinexor, a selective inhibitor of nuclear export, in patients with advanced solid tumors. J. Clin. Oncol. 2016, 34, 4142–4150. [Google Scholar] [CrossRef]
- Jing, X.L.; Chen, S.W. Aurora kinase inhibitors: A patent review (2014–2020). Expert. Opin. Ther. Pat. 2021, 31, 625–644. [Google Scholar] [CrossRef]
- Meraldi, P.; Honda, R.; Nigg, E.A. Aurora kinases link chromosome segregation and cell division to cancer susceptibility. Curr. Opin. Genet. Dev. 2004, 14, 29–36. [Google Scholar] [CrossRef]
- Ducat, D.; Zheng, Y. Aurora kinases in spindle assembly and chromosome segregation. Exp. Cell Res. 2004, 301, 60–67. [Google Scholar] [CrossRef]
- Mou, P.K.; Yang, E.J.; Shi, C.; Ren, G.; Tao, S.; Shim, J.S. Aurora kinase A, a synthetic lethal target for precision cancer medicine. Exp. Mol. Med. 2021, 53, 835–847. [Google Scholar] [CrossRef]
- Bavetsias, V.; Linardopoulos, S. Aurora kinase inhibitors: Current status and outlook. Front. Oncol. 2015, 5, 278. [Google Scholar] [CrossRef] [PubMed]
- Chu, Q.S.; Bouganim, N.; Fortier, C.; Zaknoen, S.; Stille, J.R.; Kremer, J.D.; Yuen, E.; Hui, Y.-H.; de la Peña, A.; Lithio, A.; et al. Aurora kinase A inhibitor, LY3295668 erbumine: A phase 1 monotherapy safety study in patients with locally advanced or metastatic solid tumors. Investig. New Drugs 2021, 39, 1001–1010. [Google Scholar] [CrossRef] [PubMed]
- Ri, M.; Iida, S.; Nakashima, T.; Miyazaki, H.; Mori, F.; Ito, A.; Inagaki, A.; Kusumoto, S.; Ishida, T.; Komatsu, H.; et al. Bortezomib-resistant myeloma cell lines: A role for mutated PSMB5 in preventing the accumulation of unfolded proteins and fatal ER stress. Leukemia 2010, 24, 1506–1512. [Google Scholar] [CrossRef]
- Agnelli, L.; Mosca, L.; Fabris, S.; Lionetti, M.; Andronache, A.; Kwee, I.; Todoerti, K.; Verdelli, D.; Battaglia, C.; Bertoni, F.; et al. A SNP microarray and FISH-based procedure to detect allelic imbalances in multiple myeloma: An integrated genomics approach reveals a wide gene dosage effect. Genes Chromosomes Cancer 2009, 48, 603–614. [Google Scholar] [CrossRef]
- Chou, T.C. Drug combination studies and their synergy quantification using the Chou-Talalay method. Cancer Res. 2010, 70, 440–446. [Google Scholar] [CrossRef]
- Jurisić, V.; Bogdanovic, G.; Srdic, T.; Jakimov, D.; Mrdjanovic, J.; Baltic, M.; Baltic, V.V. Modulation of TNF-alpha activity in tumor PC cells using anti-CD45 and anti-CD95 monoclonal antibodies. Cancer Lett. 2004, 214, 55–61. [Google Scholar] [CrossRef] [PubMed]
- Jurišić, V.; Todorović-Balint, M.; Jevtić, A.; Balint, B. The importance of determining lactate dehydrogenase in laboratory and experimental work in oncology. Vojnosanit. Pregl. 2024, 81, 541–546. [Google Scholar] [CrossRef]
- Okabe, S.; Tauchi, T.; Katagiri, S.; Tanaka, Y.; Ohyashiki, K. Combination of the ABL kinase inhibitor imatinib with the Janus kinase 2 inhibitor TG101348 for targeting residual BCR-ABL-positive cells. J. Hematol. Oncol. 2014, 7, 37. [Google Scholar] [CrossRef]
- Kendall, J.; Hall, A.; Roberts, S.; Brown, S.; Boyd, K.; Auner, H.W.; Garg, M.; Kaiser, M. MUK twelve protocol: A phase II randomized, controlled, open, parallel group, multicenter trial of selinexor, cyclophosphamide and prednisolone (SCP) versus cyclophosphamide and prednisolone (CP) in patients with relapsed or refractory multiple myeloma. BMJ Open 2022, 12, e062504. [Google Scholar] [CrossRef] [PubMed]
- Balasubramanian, S.K.; Azmi, A.S.; Maciejewski, J. Selective inhibition of nuclear export: A promising approach in the shifting treatment paradigms for hematological neoplasms. Leukemia 2022, 36, 601–612. [Google Scholar] [CrossRef]
- Du, J.; Yan, L.; Torres, R.; Gong, X.; Bian, H.; Marugán, C.; Boehnke, K.; Baquero, C.; Hui, Y.H.; Chapman, S.C.; et al. Aurora A-Selective Inhibitor LY3295668 Leads to Dominant Mitotic Arrest, Apoptosis in Cancer Cells, and Shows Potent Preclinical Antitumor Efficacy. Mol. Cancer Ther. 2019, 18, 2207–2219. [Google Scholar] [CrossRef]
- Johnson, F.M.; O’Hara, M.P.; Yapindi, L.; Jiang, P.; Tran, H.T.; Reuben, A.; Xiao, W.; Gillison, M.L.; Sun, X.; Khalaf, A.; et al. Phase I/II study of the Aurora kinase A inhibitor alisertib and pembrolizumab in refractory, Rb-deficient head and neck squamous cell carcinomas. Clin. Cancer Res. 2025, 31, 479–490. [Google Scholar] [CrossRef]
- Davis, S.L.; Messersmith, W.A.; Purcell, W.T.; Lam, E.T.; Corr, B.R.; Leal, A.D.; Lieu, C.H.; O’bryant, C.L.; Smoots, S.G.; Dus, E.D.; et al. A phase Ib expansion cohort evaluating aurora A kinase inhibitor alisertib and dual TORC1/2 inhibitor sapanisertib in patients with advanced solid tumors. Cancers 2024, 16, 1456. [Google Scholar] [CrossRef]
- DuBois, S.G.; Ogawa, C.; Moreno, L.; Mossé, Y.P.; Fischer, M.; Ryan, A.L.; Vo, K.T.; De Wilde, B.; Rubio-San-Simon, A.; Macy, M.E.; et al. A phase 1 dose-esc alation study of LY3295668 erbumine as monotherapy and in combination with topotecan and cyclophosphamide in children with relapsed/refractory neuroblastoma. Cancer 2025, 131, e35751. [Google Scholar] [CrossRef]
- Haddad, T.C.; Suman, V.J.; D’Assoro, A.B.; Carter, J.M.; Giridhar, K.V.; McMenomy, B.P.; Santo, K.; Mayer, E.L.; Karuturi, M.S.; Morikawa, A.; et al. Evaluation of alisertib alone or combined with fulvestrant in patients with endocrine-resistant advanced breast cancer: The Phase 2 TBCRC041 randomized clinical trial. JAMA Oncol. 2023, 9, 815–824. [Google Scholar] [CrossRef]
- Bagnyukova, T.; Egleston, B.L.; Pavlov, V.A.; Serebriiskii, I.G.; Golemis, E.A.; Borghaei, H. Synergy of EGFR and AURKA inhibitors in KRAS-mutated non-small cell lung cancers. Cancer Res. Commun. 2024, 4, 1227–1239. [Google Scholar] [CrossRef] [PubMed]
- Wang, X.; Huang, J.; Liu, F.; Yu, Q.; Wang, R.; Wang, J.; Zhu, Z.; Yu, J.; Hou, J.; Shim, J.S.; et al. Aurora A kinase inhibition compromises its antitumor efficacy by elevating PD-L1 expression. J. Clin. Investig. 2023, 133, e161929. [Google Scholar] [CrossRef]
- Upadhyaya, S.A.; Campagne, O.; Billups, C.A.; Orr, B.A.; Onar-Thomas, A.; Tatevossian, R.G.; Mostafavi, R.; Myers, J.R.; Vinitsky, A.; Moreira, D.C.; et al. Phase II study of alisertib as a single agent for treating recurrent or progressive atypical teratoid/rhabdoid tumor. Neuro Oncol. 2023, 25, 386–397. [Google Scholar] [CrossRef]
- Rosenthal, A.; Kumar, S.; Hofmeister, C.; Laubach, J.; Vij, R.; Dueck, A.; Gano, K.; Stewart, A.K. A phase Ib study of the combination of the aurora kinase inhibitor alisertib (MLN8237) and bortezomib in relapsed multiple myeloma. Br. J. Haematol. 2016, 174, 323–325. [Google Scholar] [CrossRef] [PubMed]
- Nachmias, B.; Schimmer, A.D. Targeting nuclear import and export in hematological malignancies. Leukemia 2020, 34, 2875–2886. [Google Scholar] [CrossRef] [PubMed]
- Polverino, F.; Mastrangelo, A.; Guarguaglini, G. Contribution of AurkA/TPX2 Overexpression to chromosomal imbalances and cancer. Cells 2024, 13, 1397. [Google Scholar] [CrossRef] [PubMed]
- Okabe, S.; Moriyama, M.; Gotoh, A. Combination of an aurora kinase inhibitor and the ABL tyrosine kinase inhibitor asciminib against ABL inhibitor-resistant CML cells. Med. Oncol. 2024, 41, 142. [Google Scholar] [CrossRef]





Disclaimer/Publisher’s Note: The statements, opinions and data contained in all publications are solely those of the individual author(s) and contributor(s) and not of MDPI and/or the editor(s). MDPI and/or the editor(s) disclaim responsibility for any injury to people or property resulting from any ideas, methods, instructions or products referred to in the content. |
© 2026 by the authors. Licensee MDPI, Basel, Switzerland. This article is an open access article distributed under the terms and conditions of the Creative Commons Attribution (CC BY) license.
Share and Cite
Okabe, S.; Tanaka, Y.; Otsuki, S.; Moriyama, M.; Yoshizawa, S.; Gotoh, A.; Akahane, D. Therapeutic Potential of Exportin 1 and Aurora Kinase A Inhibition in Multiple Myeloma Cells. Hematol. Rep. 2026, 18, 10. https://doi.org/10.3390/hematolrep18010010
Okabe S, Tanaka Y, Otsuki S, Moriyama M, Yoshizawa S, Gotoh A, Akahane D. Therapeutic Potential of Exportin 1 and Aurora Kinase A Inhibition in Multiple Myeloma Cells. Hematology Reports. 2026; 18(1):10. https://doi.org/10.3390/hematolrep18010010
Chicago/Turabian StyleOkabe, Seiichi, Yuko Tanaka, Shunsuke Otsuki, Mitsuru Moriyama, Seiichiro Yoshizawa, Akihiko Gotoh, and Daigo Akahane. 2026. "Therapeutic Potential of Exportin 1 and Aurora Kinase A Inhibition in Multiple Myeloma Cells" Hematology Reports 18, no. 1: 10. https://doi.org/10.3390/hematolrep18010010
APA StyleOkabe, S., Tanaka, Y., Otsuki, S., Moriyama, M., Yoshizawa, S., Gotoh, A., & Akahane, D. (2026). Therapeutic Potential of Exportin 1 and Aurora Kinase A Inhibition in Multiple Myeloma Cells. Hematology Reports, 18(1), 10. https://doi.org/10.3390/hematolrep18010010

