Intraoperative Bleeding in Pediatric Otolaryngology: Trends and Future Perspectives
1. Introduction
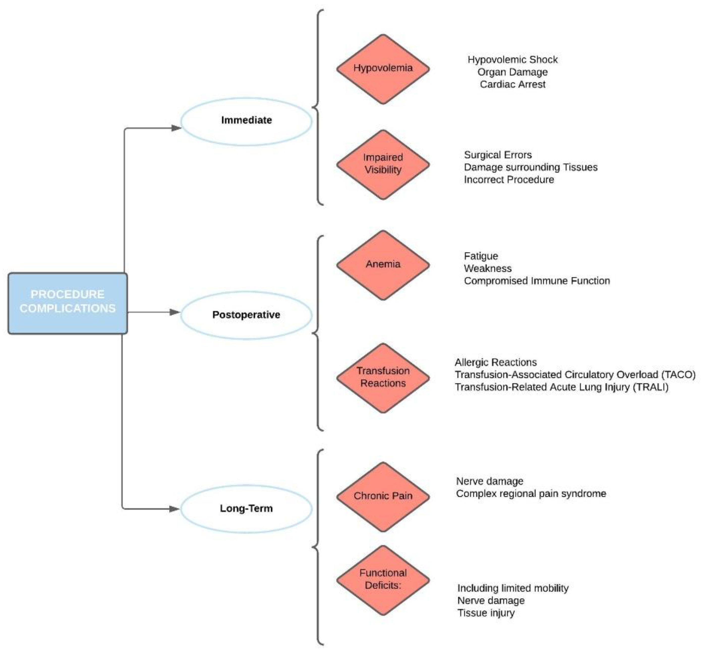
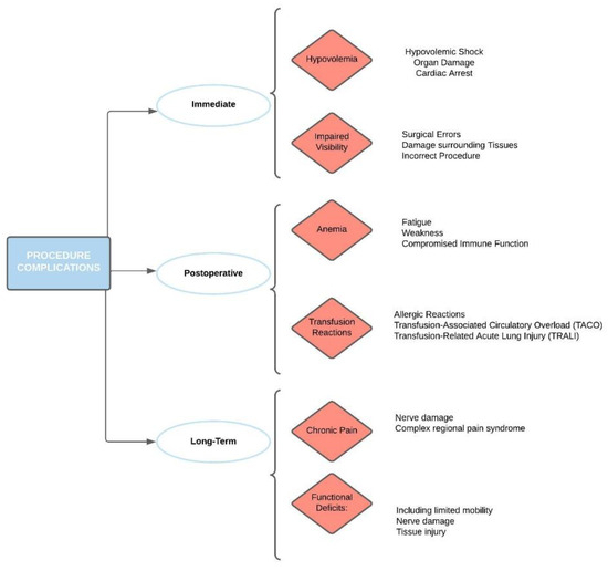
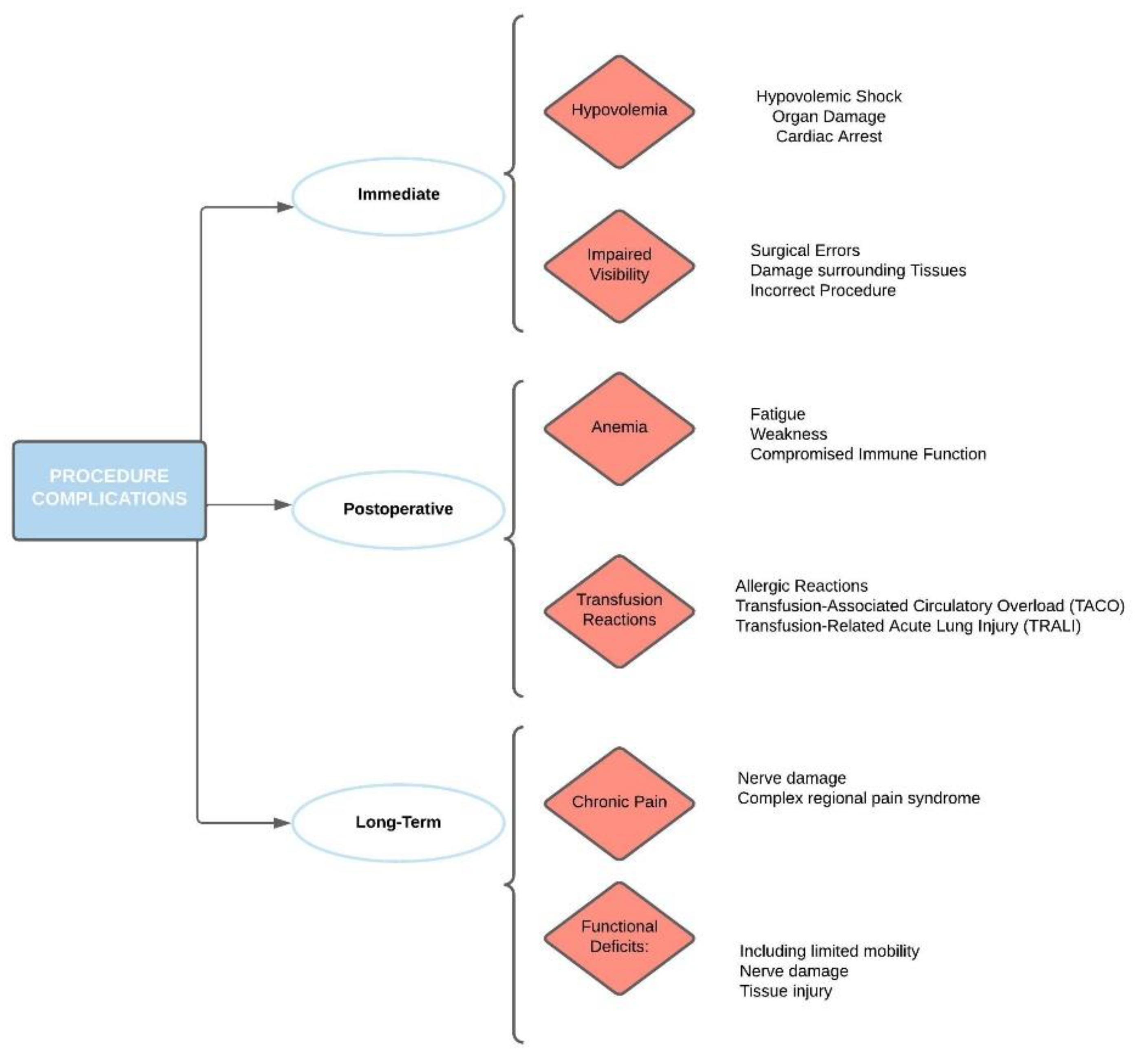
Therapeutic Management
Author Contributions
Funding
Institutional Review Board Statement
Informed Consent Statement
Data Availability Statement
Conflicts of Interest
References
- Mitchell, R.B.; Archer, S.M.; Ishman, S.L.; Rosenfeld, R.M.; Coles, S.; Finestone, S.A.; Friedman, N.R.; Giordano, T.; Hildrew, D.M.; Kim, T.W.; et al. Clinical Practice Guideline: Tonsillectomy in Children (Update)-Executive Summary. Otolaryngol. Head Neck Surg. 2019, 160, 187–205. [Google Scholar] [CrossRef]
- Roy, S.; Bigcas, J.L.; Vandelaar, L. Hemostasis in Pediatric Surgery. Otolaryngol. Clin. N. Am. 2016, 49, 601–614. [Google Scholar] [CrossRef]
- Kumar, A.; Kumar, S.; Krishnan, A.; Verma, M.; Garg, U.; Sharma, N. A Comparative Analysis of Outcomes of Conventional Cold Dissection Versus Laser Tonsillectomy in Pediatric Cases in a Tertiary Care Hospital in Haryana. Indian J. Otolaryngol. Head Neck Surg. 2022, 74, 5311–5318. [Google Scholar] [CrossRef]
- Stoner, M.J.; Dulaurier, M. Pediatric ENT emergencies. Emerg. Med. Clin. N. Am. 2013, 31, 795–808. [Google Scholar] [CrossRef]
- Epure, V.; Hainarosie, R.; Voiosu, C.; Gheorghe, D.C. Use and Abuse of Electrocautery in Adenoidectomy Hemostasis. Medicina 2023, 59, 739. [Google Scholar] [CrossRef]

| Method | Description | Advantages | Disadvantages |
|---|---|---|---|
| Electrocautery | Uses electric current to coagulate tissue and stop bleeding. | Widely available and effective in achieving hemostasis. | Risk of thermal injury to surrounding tissues, smoke production. |
| Laser Technology | Uses focused light to cut or coagulate tissue. | High precision, minimal tissue damage. | Requires safety precautions to prevent eye injury and fire, expensive. |
| Radiofrequency Ablation | Uses radiofrequency energy to coagulate tissue. | Minimal tissue damage and less smoke production compared to electrocautery. | Can be slower than other methods, expensive. |
| Ultrasonic Energy Devices | Uses ultrasonic vibrations to cut and coagulate tissue. | Fast, minimal tissue damage, no smoke production. | Potential for unintended tissue damage if not used properly, expensive. |
| Topical Hemostatic Agents | These include gels, foams, and bandages that promote clotting. | Can be used in conjunction with other methods, useful for minor bleeding. | Not effective for severe bleeding, potential risk of allergic reaction. |
| Surgical Hemostats | These include sutures, clips, and staples used to control bleeding mechanically. | Direct control of bleeding vessels, permanent. | Requires access to the bleeding vessel, potential for tissue damage. |
Disclaimer/Publisher’s Note: The statements, opinions and data contained in all publications are solely those of the individual author(s) and contributor(s) and not of MDPI and/or the editor(s). MDPI and/or the editor(s) disclaim responsibility for any injury to people or property resulting from any ideas, methods, instructions or products referred to in the content. |
© 2023 by the authors. Licensee MDPI, Basel, Switzerland. This article is an open access article distributed under the terms and conditions of the Creative Commons Attribution (CC BY) license (https://creativecommons.org/licenses/by/4.0/).
Share and Cite
Maniaci, A.; Cocuzza, S.; Mitchell, R.B.; La Mantia, I.; La Via, L. Intraoperative Bleeding in Pediatric Otolaryngology: Trends and Future Perspectives. Pediatr. Rep. 2023, 15, 707-709. https://doi.org/10.3390/pediatric15040063
Maniaci A, Cocuzza S, Mitchell RB, La Mantia I, La Via L. Intraoperative Bleeding in Pediatric Otolaryngology: Trends and Future Perspectives. Pediatric Reports. 2023; 15(4):707-709. https://doi.org/10.3390/pediatric15040063
Chicago/Turabian StyleManiaci, Antonino, Salvatore Cocuzza, Ron B. Mitchell, Ignazio La Mantia, and Luigi La Via. 2023. "Intraoperative Bleeding in Pediatric Otolaryngology: Trends and Future Perspectives" Pediatric Reports 15, no. 4: 707-709. https://doi.org/10.3390/pediatric15040063
APA StyleManiaci, A., Cocuzza, S., Mitchell, R. B., La Mantia, I., & La Via, L. (2023). Intraoperative Bleeding in Pediatric Otolaryngology: Trends and Future Perspectives. Pediatric Reports, 15(4), 707-709. https://doi.org/10.3390/pediatric15040063

