Bat Species Identification and Alphacoronavirus, Beta- and Gammaherpesvirus Findings in Bat Colonies in Tuscany and Latium Regions During Lyssavirus Surveillance
Abstract
1. Introduction
2. Materials and Methods
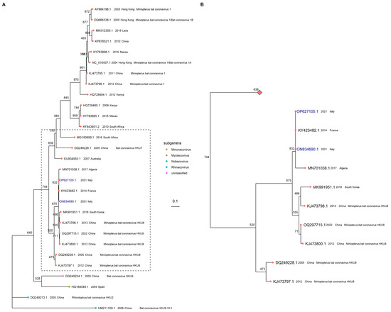
3. Results
4. Discussion
5. Conclusions
Author Contributions
Funding
Institutional Review Board Statement
Informed Consent Statement
Data Availability Statement
Acknowledgments
Conflicts of Interest
References
- Arnaout, Y.; Djelouadji, Z.; Robardet, E.; Cappelle, J.; Cliquet, F.; Touzalin, F.; Jimenez, G.; Hurstel, S.; Borel, C.; Picard-Meyer, E.; et al. Genetic identification of bat species for pathogen surveillance across France. PLoS ONE 2022, 17, e0261344. [Google Scholar]
- Schede Mammiferi. Available online: https://www.mammiferi.org/specie/ (accessed on 10 January 2023).
- Ruffo, S.F. Checklist e Distribuzione della Fauna Italiana. 10.000 Specie Terrestri e delle Acque Interne, Verona. 2022. Available online: https://www.chrysis.net/it/risorse/checklist-distribuzione-fauna-italiana/ (accessed on 10 January 2023).
- Colombi, D.; Serra-Cobo, J.; Métras, R.; Apolloni, A.; Poletto, C.; López-Roig, M.; Bourhy, H.; Colizza, V. Mechanisms for lyssavirus persistence in non-synanthropic bats in Europe: Insights from a modeling study. Sci. Rep. 2019, 9, 537. [Google Scholar]
- Letko, M.; Seifert, S.N.; Olival, K.J.; Plowright, R.K.; Munster, V.J. Bat-borne virus diversity, spillover and emergence. Nat. Rev. Genet. 2020, 18, 461–471. [Google Scholar] [CrossRef]
- Chan, J.F.-W.; To, K.K.-W.; Tse, H.; Jin, D.Y.; Yuen, K.Y. Interspecies transmission and emergence of novel viruses: Lessons from bats and birds. Trends Microbiol. 2013, 21, 544–555. [Google Scholar]
- Banyard, A.C.; Evans, J.S.; Luo, T.R.; Fooks, A.R. Lyssaviruses and Bats: Emergence and Zoonotic Threat. Viruses 2014, 6, 2974–2990. [Google Scholar] [CrossRef]
- Černe, D.; Hostnik, P.; Toplak, I.; Presetnik, P.; Maurer-Wernig, J.; Kuhar, U.; Gilbert, A.T. Discovery of a novel bat lyssavirus in a Long-fingered bat (Myotis capaccinii) from Slovenia. PLoS Negl. Trop. Dis. 2023, 17, e0011420. [Google Scholar]
- Leopardi, S.; Priori, P.; Zecchin, B.; Poglayen, G.; Trevisiol, K.; Lelli, D.; Zoppi, S.; Scicluna, M.T.; D’AVino, N.; Schiavon, E.; et al. Active and passive surveillance for bat lyssaviruses in Italy revealed serological evidence for their circulation in three bat species. Epidemiol. Infect. 2019, 147, 1–6. [Google Scholar]
- Shipley, R.; Wright, E.; Selden, D.; Wu, G.; Aegerter, J.; Fooks, A.R.; Banyard, A.C. Bats and Viruses: Emergence of Novel Lyssaviruses and Association of Bats with Viral Zoonoses in the EU. Trop. Med. Infect. Dis. 2019, 4, 31. [Google Scholar]
- Schatz, J.; Fooks, A.R.; McElhinney, L.; Horton, D.; Echevarria, J.; Vázquez-Moron, S.; Kooi, E.A.; Rasmussen, T.B.; Müller, T.; Freuling, C.M. Bat Rabies Surveillance in Europe. Zoonoses Public Health 2013, 60, 22–34. [Google Scholar]
- Mühldorfer, K.; Speck, S.; Kurth, A.; Lesnik, R.; Freuling, C.; Müller, T.; Kramer-Schadt, S.; Wibbelt, G.; Fooks, A.R. Diseases and Causes of Death in European Bats: Dynamics in Disease Susceptibility and Infection Rates. PLoS ONE 2011, 6, e29773. [Google Scholar]
- Amman, B.R.; Albariño, C.G.; Bird, B.H.; Nyakarahuka, L.; Sealy, T.K.; Balinandi, S.; Schuh, A.J.; Campbell, S.M.; Ströher, U.; Megan, E.B.; et al. Locations in Uganda. J. Wildl. Dis. 2016, 51, 774–779. [Google Scholar]
- Zhou, P.; Yang, X.-L.; Wang, X.-G.; Hu, B.; Zhang, L.; Zhang, W.; Si, H.-R.; Zhu, Y.; Li, B.; Huang, C.-L.; et al. A pneumonia outbreak associated with a new coronavirus of probable bat origin. Nature 2020, 579, 270–273. [Google Scholar] [CrossRef]
- Banerjee, A.; Baker, M.L.; Kulcsar, K.; Misra, V.; Plowright, R.; Mossman, K. Novel Insights Into Immune Systems of Bats. Front. Immunol. 2020, 11, 26. [Google Scholar]
- Festival, C.B.; Vora, N.M.; Osinubi, M.O.V.; Davis, L.; Abdurrahman, M.; Adedire, E.B.; Akpan, H.; Aman-oloniyo, A.F.; Audu, S.W.; Blau, D.; et al. Bat and Lyssavirus Exposure among Humans in Area that Celebrates Bat Festival, Nigeria, 2010 and 2013. Emerg. Infect. Dis. 2020, 26, 1399–1408. [Google Scholar]
- Leopardi, S.; Barneschi, E.; Manna, G.; Zecchin, B.; Priori, P.; Drzewnioková, P.; Festa, F.; Lombardo, A.; Parca, F.; Scaravelli, D.; et al. Spillover of West Caucasian Bat Lyssavirus (WCBV) in a Domestic Cat and Westward Expansion in the Palearctic Region. Viruses 2021, 13, 2064. [Google Scholar] [CrossRef] [PubMed]
- BotvBotvinkin, A.D.; Poleschuk, E.M.; Kuzmin, I.V.; Borisova, T.I.; Gazaryan, S.V.; Yager, P.; Rupprecht, C.E. Novel Lyssaviruses Isolated from Bats in Russia. Emerg. Infect. Dis. 2003, 9, 1623–1625. [Google Scholar]
- Coertse, J.; Grobler, C.S.; Sabeta, C.T.; Seamark, E.C.J.; Kearney, T.; Paweska, J.T.; Markotter, W. Lyssaviruses in insectivorous bats, South Africa, 2003–2018. Emerg. Infect. Dis. 2020, 26, 3056–3060. [Google Scholar]
- D.P.R. 8 Settembre 1997, n. 357. 1997. Available online: https://www.gazzettaufficiale.it/eli/gu/1997/10/23/248/so/219/sg/pdf (accessed on 10 January 2023).
- Yang, J. Database of Bat-Associated Viruses. 2023. Available online: http://www.mgc.ac.cn/cgi-bin/DBatVir/main.cgi?func=update&update=2023-03 (accessed on 10 January 2023).
- Pozo, F.; Juste, J.; Vázquez-Morón, S.; Aznar-López, C.; Ibáñez, C.; Garin, I.; Aihartza, J.; Casas, I.; Tenorio, A.; Echevarría, J.E.; et al. Identification of Novel Betaherpesviruses in Iberian Bats Reveals Parallel Evolution. PLoS ONE 2016, 11, e0169153. [Google Scholar]
- Baldwin, C.C.; Mounts, J.H.; Smith, D.G.; Weigt, L.A. Genetic identification and color descriptions of early life-history stages of Belizean Phaeoptyx and Astrapogon (Teleostei: Apogonidae) with Comments on identification of adult Phaeoptyx. Zootaxa 2009, 22, 1–22. [Google Scholar]
- Wadhwa, A.; Wilkins, K.; Gao, J.; Condori, R.E.C.; Gigante, C.M.; Zhao, H.; Ma, X.; Ellison, J.A.; Greenberg, L.; Velasco-Villa, A.; et al. A Pan-Lyssavirus Taqman Real-Time RT-PCR Assay for the Detection of Highly Variable Rabies virus and Other Lyssaviruses. PLoS Negl. Trop. Dis. 2017, 11, e0005258. [Google Scholar]
- De Benedictis, P.; Leopardi, S.; Markotter, W.; Velasco-Villa, A. The Importance of Accurate Host Species Identification in the Framework of Rabies Surveillance, Control and Elimination. Viruses 2022, 14, 492. [Google Scholar] [CrossRef]
- Vandevanter, D.R.; Warrener, P.; Bennett, L.; Schultz, E.R.; Coulter, S.; Garber, R.L.; Rose, T.M. Detection and analysis of diverse herpesviral species by consensus primer PCR. J. Clin. Microbiol. 1996, 34, 1666–1671. [Google Scholar] [PubMed]
- Ehlers, B.; Borchers, K.; Grund, C.; Fro¨lIch, K.; Ludwig, H.; Buhk, H.-J. Detection of New DNA Polymerase Genes of Known and Potentially Novel Herpesviruses by PCR with Degenerate and Deoxyinosine-Substituted Primers. Virus Genes 1999, 18, 211–220. [Google Scholar]
- Wilkinson, D.A.; Joffrin, L.; Lebarbenchon, C.; Mavingui, P. Analysis of partial sequences of the RNA-dependent RNA polymerase gene as a tool for genus and subgenus classification of coronaviruses. J. Gen. Virol. 2021, 101, 1261–1269. [Google Scholar]
- Madeira, F.; Pearce, M.; Tivey, A.R.N.; Basutkar, P.; Lee, J.; Edbali, O.; Madhusoodanan, N.; Kolesnikov, A.; Lopez, R. Search and sequence analysis tools services from EMBL-EBI in 2022. Nucleic Acids Res. 2022, 50, W276–W279. [Google Scholar]
- Edgar, R.C. MUSCLE: Multiple sequence alignment with high accuracy and high throughput. Nucleic Acids Res. 2004, 32, 1792–1797. [Google Scholar]
- Darriba, D.; Taboada, G.L.; Doallo, R.; Posada, D. jModelTest 2: More models, new heuristics and parallel computing. Nat. Methods 2012, 9, 772. [Google Scholar]
- Guindon, S.; Gascuel, O.; Rannala, B. A Simple, Fast, and Accurate Algorithm to Estimate Large Phylogenies by Maximum Likelihood. Syst. Biol. 2003, 52, 696–704. [Google Scholar] [PubMed]
- R Foundation for Statistical Computing. A Language and Environment for Statistical Computing; R Foundation for Statistical Computing: Vienna, Austria, 2020; Available online: https://www.R-project.org (accessed on 10 January 2023).
- Yu, G. Data Integration, Manipulation and Visualization of Phylogenetic Trees, 1st ed.; Taylor & Francis: New York, NY, USA, 2022. [Google Scholar]
- Yu, G. Using ggtree to Visualize Data on Tree-Like Structures. Curr. Protoc. Bioinform. 2020, 69, 1–18. [Google Scholar]
- Paradis, E.; Schliep, K.; Schwartz, R. Ape 5.0: An environment for modern phylogenetics and evolutionary analyses in R. Bioinformatics 2019, 35, 526–528. [Google Scholar]
- Woo, P.C.; Lau, S.K.; Li, K.S.; Poon, R.W.; Wong, B.H.; Tsoi, H.W.; Yip, B.C.; Huang, Y.; Chan, K.H.; Yuen, K.Y. Molecular diversity of coronaviruses in bats. Virology 2006, 351, 180–187. [Google Scholar] [PubMed]
- Chu, D.K.W.; Peiris, J.S.M.; Chen, H.; Guan, Y.; Poon, L.L.M. Genomic characterizations of bat coronaviruses (1A, 1B and HKU8) and evidence for co-infections in Miniopterus bats. J. Gen. Virol. 2008, 89, 1282–1287. [Google Scholar] [PubMed]
- Kohl, C.; Nitsche, A.; Kurth, A. Update on Potentially Zoonotic Viruses of European Bats. Vaccines 2021, 9, 690. [Google Scholar] [CrossRef] [PubMed]
- Drexler, J.F.; Gloza-Rausch, F.; Glende, J.; Corman, V.M.; Muth, D.; Goettsche, M.; Seebens, A.; Niedrig, M.; Pfefferle, S.; Yordanov, S.; et al. Genomic Characterization of Severe Acute Respiratory Syndrome-Related Coronavirus in European Bats and Classification of Coronaviruses Based on Partial RNA-Dependent RNA Polymerase Gene Sequences. J. Virol. 2010, 84, 11336–11349. [Google Scholar]
- Vasenkov, D.; Desmet, J.-F.; Popov, I.; Sidorchuk, N. Bats can migrate farther than it was previously known: A new longest migration record by Nathusius’ pipistrelle Pipistrellus nathusii (Chiroptera: Vespertilionidae). Mammalia 2022, 86, 524–526. [Google Scholar]
- Cerri, A.; Bolatti, E.M.; Zorec, T.M.; Montani, M.E.; Rimondi, A.; Hosnjak, L.; Casal, P.E.; Di Domenica, V.; Barquez, R.M.; Poljak, M.; et al. Identification and characterization of novel alphacoronaviruses in Tadarida brasiliensis (Chiroptera, Molossidae) from Argentina: Insights into recombination as a mechanism favoring bat coronavirus cross-species transmission. Microbiol. Spectr. 2023, 11, e0204723. [Google Scholar]
- Bergner, L.M.; Mollentze, N.; Orton, R.J.; Tello, C.; Broos, A.; Biek, R.; Streicker, D.G. Characterizing and Evaluating the Zoonotic Potential of Novel Viruses Discovered in Vampire Bats. Viruses 2021, 13, 252. [Google Scholar] [CrossRef]
- Printz, L.; Jung, K. Urban areas in rural landscapes—The importance of green space and local architecture for bat conservation. Front. Ecol. Evol. 2023, 11, 1194670. [Google Scholar]


| Type of Surveillance | Bat Species | Total Number Per Species (%) | Region | Test Performed Investigated | ||
|---|---|---|---|---|---|---|
| Latium | Tuscany | Pan-CoV [25] | Pan-Herpes [26,27] | |||
| Passive | Hypsugo savii | 18 (7.5) | 11 | 7 | 18 | 3 + |
| Pipistrellus kuhlii | 23 (9.6) | 9 | 14 | 23 | 3 + | |
| Pipistrellus sp. | 10 (4.2) | 1 | 9 | 10 | 0 | |
| Myotis daubentonii | 1 (0.4) | 0 | 1 | 1 | 0 | |
| Plecotus austriacus | 1 (0.4) | 0 | 1 | 1 | 0 | |
| Not identified | 4 (1.7) | 0 | 4 | 4 | 0 | |
| Colony investigation | Tadarida teniotis | 71 (29.7) | 71 | 0 | 71 | 71 + |
| Active | Miniopterus schreibersii | 111 * (46.6) | 0 | 111 * | 111 * | 64 * |
| Total | 239 (100) | 92 | 147 | 239 | 141 | |
| Nucleotide | Protein | ||||
|---|---|---|---|---|---|
| Accession Number | Identity | Querycov | Accession Number | Identity | Querycov |
| OP776451.1 | 78.08% | 75% | UZC49592.1 | 88.2% | 102/147 |
| OP627105.1 | 100% | 100% | UYI58598.1 | 100% | 147/147 |
| AN * | % Identity | Similarity Score | Starting Position | Amino Acids |
|---|---|---|---|---|
| AMY98779.1 | 48 | 97/150 | INS 13 | VRET |
| INS 145 | VI | |||
| AMY98857.1 | 54.0 | 100/150 | INS 13 | LRDS |
| INS 137 | VN | |||
| AMY98776.1 | 48.1 | 100/160 | INS 13 | LREE |
| INS 22 | DD | |||
| INS 118 | HAHFVDPEFR | |||
| INS 131 | FGERELSR | |||
| AMY98771.1 | 58.0 | 111/150 | INS 13 | VATD |
| INS 139 | ER | |||
| AMY98783.1 | 78.5 | 126/144 | / | / |
| AMY98784.1 | 100 | 144/144 | / | / |
| AMY98785.1 | 89.6 | 137/144 | / | / |
| AMY98774.1 | 47.8 | 101/159 | INS 5 | FPENVDM |
| DEL 10 | GPG | |||
| INS 22 | AD | |||
| DEL 121 | PR | |||
| DEL 126 | LS | |||
| INS 137 | VEYLPG |
| Protein AN * | Virus Name | % Identity | Similarity Score | Starting Position | Amino Acids | Corresponding Nucleic AN * |
|---|---|---|---|---|---|---|
| CCE57225.1:640-788 | Murid betaherpesvirus 1 | 52.7 | 106/150 | INS 7 | EG | HE610455.1 |
| INS 138 | PEA | |||||
| AAK71288.1:10-157 | Baboon cytomegalovirus | 58.1 | 106/148 | INS 9 | G | AF387664.1 |
| INS 16 | QV | |||||
| INS138 | P | |||||
| AAW57296.1:328-477 | Murid betaherpesvirus 2 | 50.7 | 103/150 | DEL 7 | ND | AY728086.1 |
| INS 11 | PEVSR | |||||
| INS 128 | KVI | |||||
| YP_008492977.1:583-733 | Suid betaherpesvirus 2 | 53.0 | 100/151 | INS 10 | DVTGI | NC_022233.1 |
| INS 132 | LS | |||||
| YP_007969814.1:627-764 | Elephantid betaherpesvirus 1 | 43.2 | 88/148 | INS 13 | LREE | NC_020474.2 |
| DEL 117 | QNVLPRSDVL | |||||
| AAP57912.1:454-594 | Human betaherpesvirus 5 | 52.0 | 98/148 | INS 7 | PGGE | AY304055.1 |
| DEL 138 | DVALKVI |
| AN * | % Identity | Similarity Score | Starting Position | Amino Acids |
|---|---|---|---|---|
| AFM85234.1 | 66.7 | 57/72 | / | / |
| AFM85236.1 | 69.4 | 63/72 | / | / |
| AMA67369.1 | 68.1 | 61/72 | / | / |
| ATA58242.1 | 59.0 | 59/78 | DEL 51 | KK |
| INS 60 | PHAPAA | |||
| ATU31554.1 | 57.5 | 52/73 | * | * |
| BBB06458.1 | 70.8 | 63/72 | / | / |
| ATU31556.1 | 64.4 | 61/73 | * | * |
Disclaimer/Publisher’s Note: The statements, opinions and data contained in all publications are solely those of the individual author(s) and contributor(s) and not of MDPI and/or the editor(s). MDPI and/or the editor(s) disclaim responsibility for any injury to people or property resulting from any ideas, methods, instructions or products referred to in the content. |
© 2025 by the authors. Licensee MDPI, Basel, Switzerland. This article is an open access article distributed under the terms and conditions of the Creative Commons Attribution (CC BY) license (https://creativecommons.org/licenses/by/4.0/).
Share and Cite
Tofani, S.; Ricci, I.; Antonella, C.; Manna, G.; Conti, R.; Lombardo, A.; La Rocca, D.; Scalisi, M.; Giordani, R.; Simula, M.; et al. Bat Species Identification and Alphacoronavirus, Beta- and Gammaherpesvirus Findings in Bat Colonies in Tuscany and Latium Regions During Lyssavirus Surveillance. Microbiol. Res. 2025, 16, 170. https://doi.org/10.3390/microbiolres16080170
Tofani S, Ricci I, Antonella C, Manna G, Conti R, Lombardo A, La Rocca D, Scalisi M, Giordani R, Simula M, et al. Bat Species Identification and Alphacoronavirus, Beta- and Gammaherpesvirus Findings in Bat Colonies in Tuscany and Latium Regions During Lyssavirus Surveillance. Microbiology Research. 2025; 16(8):170. https://doi.org/10.3390/microbiolres16080170
Chicago/Turabian StyleTofani, Silvia, Ida Ricci, Cersini Antonella, Giuseppe Manna, Raffaella Conti, Andrea Lombardo, Davide La Rocca, Marco Scalisi, Roberta Giordani, Massimiliano Simula, and et al. 2025. "Bat Species Identification and Alphacoronavirus, Beta- and Gammaherpesvirus Findings in Bat Colonies in Tuscany and Latium Regions During Lyssavirus Surveillance" Microbiology Research 16, no. 8: 170. https://doi.org/10.3390/microbiolres16080170
APA StyleTofani, S., Ricci, I., Antonella, C., Manna, G., Conti, R., Lombardo, A., La Rocca, D., Scalisi, M., Giordani, R., Simula, M., Pietrella, G., Nardini, R., Tilesi, E., & Scicluna, M. T. (2025). Bat Species Identification and Alphacoronavirus, Beta- and Gammaherpesvirus Findings in Bat Colonies in Tuscany and Latium Regions During Lyssavirus Surveillance. Microbiology Research, 16(8), 170. https://doi.org/10.3390/microbiolres16080170

