Xanthine Analogs Suppress Trypanosoma cruzi Infection In Vitro Using PDEs as Targets
Abstract
1. Introduction
2. Materials and Methods
2.1. Synthesis of Xanthine Analogs
2.2. Rat Heart Myoblast Culture
2.3. Parasites
2.4. Trypanosomes Expressing Green Fluorescent Protein (GFP)
2.5. GFP-Expressing Amastigote Forms in a Cell-Free Medium
2.6. T. cruzi Trypomastigote Culture and Infection Assays
2.7. Florescent Microscopic Assays
2.8. Treatment of Amastigotes with PDE Inhibitors
2.9. Annexin V Assay
2.10. Cell Cytotoxicity Assay Using CCK-8
2.11. Selectivity Index
2.12. cAMP ELISA
2.13. Chemical Absorption, Distribution, Metabolism, Excretion, and Toxicity (ADMET) Levels and Scoring
2.14. Chemical Diversity Measurement
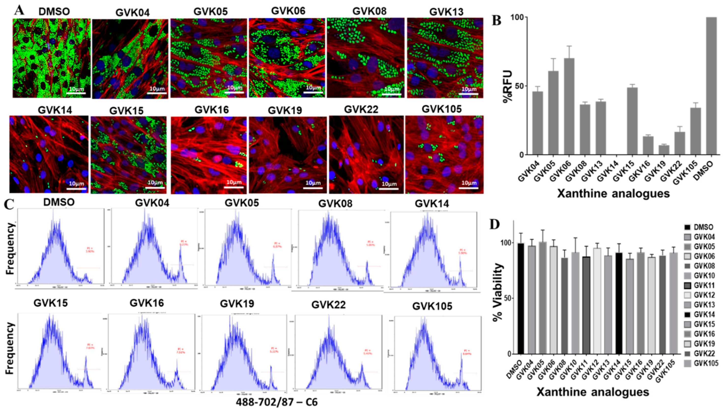
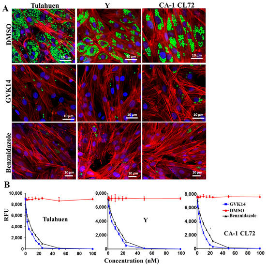
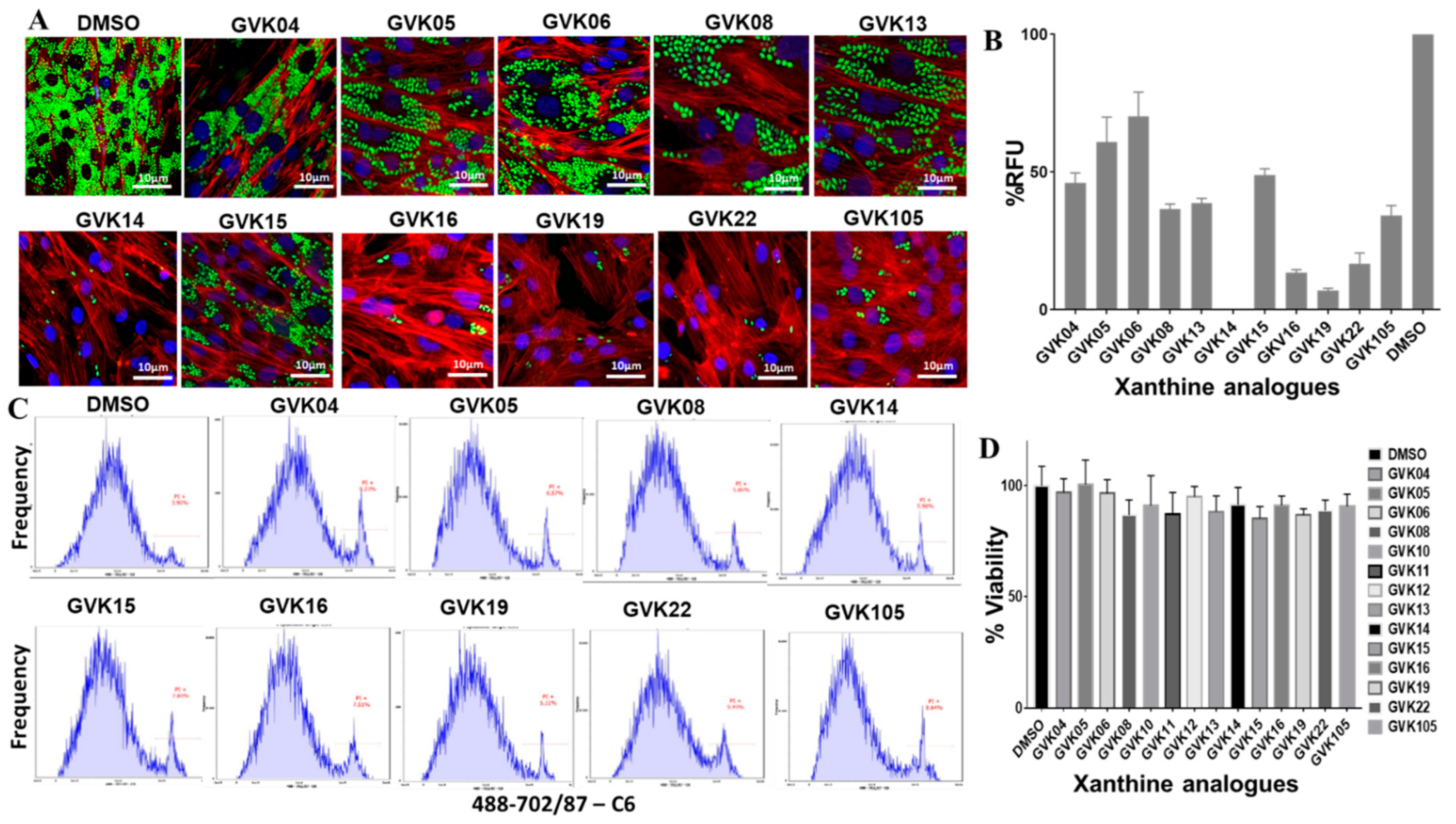
3. Results
Xanthine Structural Modifications and Activity against T. cruzi
4. Discussion
Supplementary Materials
Author Contributions
Funding
Institutional Review Board Statement
Informed Consent Statement
Data Availability Statement
Acknowledgments
Conflicts of Interest
References
- Chagas WHO. Available online: https://www.who.int/data/gho/data/themes/neglected-tropical-diseases (accessed on 11 July 2022).
- mondiale de la Santé, O.; World Health Organization. Chagas disease in Latin America: An epidemiological update based on 2010 estimates. Wkly. Epidemiol. Rec. 2015, 90, 33–43. [Google Scholar]
- Prata, A. Clinical and epidemiological aspects of Chagas disease. Lancet Infect. Dis. 2001, 1, 92–100. [Google Scholar] [CrossRef]
- Fernandes, M.C.; Flannery, A.R.; Andrews, N.; Mortara, R.A. Extracellular amastigotes of Trypanosoma cruzi are potent inducers of phagocytosis in mammalian cells. Cell Microbiol. 2013, 15, 977–991. [Google Scholar] [CrossRef] [PubMed]
- Dias, J.C. The indeterminate form of human chronic Chagas’ disease A clinical epidemiological review. Rev. Soc. Bras. Med. Trop. 1989, 22, 147–156. [Google Scholar] [CrossRef] [PubMed]
- Bustamante, J.M.; Rivarola, H.W.; Fernandez, A.R.; Enders, J.E.; Fretes, R.; Palma, J.A.; Paglini-Oliva, P.A. Indeterminate Chagas’ disease: Trypanosoma cruzi strain and re-infection are factors involved in the progression of cardiopathy. Clin. Sci. (Lond) 2003, 104, 415–420. [Google Scholar] [CrossRef]
- Tanowitz, H.B.; Machado, F.S.; Jelicks, L.A.; Shirani, J.; de Carvalho, A.C.; Spray, D.C.; Factor, S.M.; Kirchhoff, L.V.; Weiss, L.M. Perspectives on Trypanosoma cruzi-induced heart disease (Chagas disease). Prog. Cardiovasc. Dis. 2009, 51, 524–539. [Google Scholar] [CrossRef][Green Version]
- Córdova, E.; Maiolo, E.; Corti, M.; Orduña, T. Neurological manifestations of Chagas’ disease. Neurol. Res. 2010, 32, 238–244. [Google Scholar] [CrossRef]
- Rodriques Coura, J.; de Castro, S.L. A critical review on Chagas disease chemotherapy. Mem Inst. Oswaldo Cruz. 2002, 97, 3–24. [Google Scholar] [CrossRef]
- Bermudez, J.; Davies, C.; Simonazzi, A.; Real, J.P.; Palma, S. Current drug therapy and pharmaceutical challenges for Chagas disease. Acta Trop. 2016, 156, 1–16. [Google Scholar] [CrossRef]
- Villalta, F.; Rachakonda, G. Advances in preclinical approaches to Chagas disease drug discovery. Expert Opin. Drug Discov. 2019, 14, 1161–1174. [Google Scholar] [CrossRef]
- Sales Junior, P.A.; Molina, I.; Fonseca Murta, S.M.; Sanchez-Montalva, A.; Salvador, F.; Correa-Oliveira, R.; Carneiro, C.M. Experimental and Clinical Treatment of Chagas Disease: A Review. Am. J. Trop Med. Hyg. 2017, 97, 1289–1303. [Google Scholar] [CrossRef] [PubMed]
- Martinez, S.J.; Romano, P.S.; Engman, D.M. Precision Health for Chagas Disease: Integrating Parasite and Host Factors to Predict Outcome of Infection and Response to Therapy. Front. Cell Infect. Microbiol. 2020, 10, 210. [Google Scholar] [CrossRef] [PubMed]
- Pastan, I.H.; Johnson, G.S.; Anderson, W.B. Role of cyclic nucleotides in growth control. Annu. Rev. Biochem. 1975, 44, 491–522. [Google Scholar] [CrossRef] [PubMed]
- Biswas, A.; Bhattacharya, A.; Das, P.K. Role of cAMP Signaling in the Survival and Infectivity of the Protozoan Parasite, Leishmania donovani. Mol. Biol. Int. 2011, 2011, 782971. [Google Scholar] [CrossRef]
- Keravis, T.; Lugnier, C. Cyclic nucleotide phosphodiesterase (PDE) isozymes as targets of the intracellular signalling network: Benefits of PDE inhibitors in various diseases and perspectives for future therapeutic developments. Br. J. Pharmacol. 2012, 165, 1288–1305. [Google Scholar] [CrossRef] [PubMed]
- Seebeck, T.; Schaub, R.; Johner, A. cAMP signalling in the kinetoplastid protozoa. Curr. Mol. Med. 2004, 4, 585–599. [Google Scholar] [CrossRef]
- Alonso, G.D.; Schoijet, A.C.; Torres, H.N.; Flawia, M.M. TcPDE4, a novel membrane-associated cAMP-specific phosphodiesterase from Trypanosoma cruzi. Mol. Biochem. Parasitol. 2006, 145, 40–49. [Google Scholar] [CrossRef]
- Diaz-Benjumea, R.; Laxman, S.; Hinds, T.R.; Beavo, J.A.; Rascon, A. Characterization of a novel cAMP-binding, cAMP-specific cyclic nucleotide phosphodiesterase (TcrPDEB1) from Trypanosoma cruzi. Biochem. J. 2006, 399, 305–314. [Google Scholar] [CrossRef]
- Laxman, S.; Beavo, J.A. Cyclic nucleotide signaling mechanisms in trypanosomes: Possible targets for therapeutic agents. Mol. Interv. 2007, 7, 203–215. [Google Scholar] [CrossRef]
- Oberholzer, M.; Marti, G.; Baresic, M.; Kunz, S.; Hemphill, A.; Seebeck, T. The Trypanosoma brucei cAMP phosphodiesterases TbrPDEB1 and TbrPDEB2: Flagellar enzymes that are essential for parasite virulence. FASEB J. 2007, 21, 720–731. [Google Scholar] [CrossRef]
- Schoijet, A.C.; Miranda, K.; Medeiros, L.C.; de Souza, W.; Flawia, M.M.; Torres, H.N.; Pignataro, O.P.; Docampo, R.; Alonso, G.D. Defining the role of a FYVE domain in the localization and activity of a cAMP phosphodiesterase implicated in osmoregulation in Trypanosoma cruzi. Mol. Microbiol. 2011, 79, 50–62. [Google Scholar] [CrossRef] [PubMed]
- Wang, H.; Kunz, S.; Chen, G.; Seebeck, T.; Wan, Y.; Robinson, H.; Martinelli, S.; Ke, H. Biological and structural characterization of Trypanosoma cruzi phosphodiesterase C and Implications for design of parasite selective inhibitors. J. Biol. Chem. 2012, 287, 11788–11797. [Google Scholar] [CrossRef]
- Tagoe, D.N.; Kalejaiye, T.D.; de Koning, H.P. The ever unfolding story of cAMP signaling in trypanosomatids: Vive la difference! Front. Pharmacol. 2015, 6, 185. [Google Scholar] [CrossRef] [PubMed]
- de Araujo, J.S.; Garcia-Rubia, A.; Sebastian-Perez, V.; Kalejaiye, T.D.; Bernardino da Silva, P.; Fonseca-Berzal, C.R.; Maes, L.; De Koning, H.P.; Soeiro, M.N.C.; Gil, C. Imidazole Derivatives as Promising Agents for the Treatment of Chagas Disease. Antimicrob. Agents Chemother. 2019, 63, e02156-18. [Google Scholar] [CrossRef]
- Li, H.; Zuo, J.; Tang, W. Phosphodiesterase-4 Inhibitors for the Treatment of Inflammatory Diseases. Front. Pharmacol. 2018, 9, 1048. [Google Scholar] [CrossRef]
- Spina, D.; Landells, L.J.; Page, C.P. The role of phosphodiesterase enzymes in allergy and asthma. Adv. Pharmacol. 1998, 44, 33–89. [Google Scholar] [CrossRef] [PubMed]
- Sekhar, K.R.; Grondin, P.; Francis, S.H.; Corbin, J.D. Design and Synthesis of Xanthines and Cyclic GMP Analogues as Potent Inhibitors of PDE5; Academic Press: Cambridge, MA, USA, 1996. [Google Scholar]
- Azevedo, M.F.; Faucz, F.R.; Bimpaki, E.; Horvath, A.; Levy, I.; de Alexandre, R.B.; Ahmad, F.; Manganiello, V.; Stratakis, C.A. Clinical and molecular genetics of the phosphodiesterases (PDEs). Endocr. Rev. 2014, 35, 195–233. [Google Scholar] [CrossRef]
- Wang, Y.; Chackalamannil, S.; Hu, Z.; Boyle, C.D.; Lankin, C.M.; Xia, Y.; Xu, R.; Asberom, T.; Pissarnitski, D.; Stamford, A.W.; et al. Design and synthesis of xanthine analogues as potent and selective PDE5 inhibitors. Bioorg. Med. Chem. Lett. 2002, 12, 3149–3152. [Google Scholar] [CrossRef]
- Woodring, J.L.; Pollastri, M.P. Inhibitors of protozoan phosphodiesterases as potential therapeutic approaches for tropical diseases. Phosphodiesterases Inhib. 2014, 12, 191–210. [Google Scholar]
- Xie, J.; Wu, W.; Li, S.; Hu, Y.; Hu, M.; Li, J.; Yang, Y.; Huang, T.; Zheng, K.; Wang, Y.; et al. Clinical characteristics and outcomes of critically ill patients with novel coronavirus infectious disease (COVID-19) in China: A retrospective multicenter study. Intensive Care Med. 2020, 46, 1863–1872. [Google Scholar] [CrossRef]
- King-Keller, S.; Li, M.; Smith, A.; Zheng, S.; Kaur, G.; Yang, X.; Wang, B.; Docampo, R. Chemical validation of phosphodiesterase C as a chemotherapeutic target in Trypanosoma cruzi, the etiological agent of Chagas’ disease. Antimicrob. Agents Chemother. 2010, 54, 3738–3745. [Google Scholar] [CrossRef] [PubMed]
- Zingales, B.; Andrade, S.G.; Briones, M.R.; Campbell, D.A.; Chiari, E.; Fernandes, O.; Guhl, F.; Lages-Silva, E.; Macedo, A.M.; Machado, C.R.; et al. A new consensus for Trypanosoma cruzi intraspecific nomenclature: Second revision meeting recommends TcI to TcVI. Mem. Inst. Oswaldo Cruz. 2009, 104, 1051–1054. [Google Scholar] [CrossRef] [PubMed]
- Zingales, B.; Miles, M.A.; Campbell, D.A.; Tibayrenc, M.; Macedo, A.M.; Teixeira, M.M.; Schijman, A.G.; Llewellyn, M.S.; Lages-Silva, E.; Machado, C.R.; et al. The revised Trypanosoma cruzi subspecific nomenclature: Rationale, epidemiological relevance and research applications. Infect. Genet. Evol 2012, 12, 240–253. [Google Scholar] [CrossRef] [PubMed]
- Marcili, A.; Lima, L.; Cavazzana, M.; Junqueira, A.C.; Veludo, H.H.; Maia Da Silva, F.; Campaner, M.; Paiva, F.; Nunes, V.L.; Teixeira, M.M. A new genotype of Trypanosoma cruzi associated with bats evidenced by phylogenetic analyses using SSU rDNA, cytochrome b and Histone H2B genes and genotyping based on ITS1 rDNA. Parasitology 2009, 136, 641–655. [Google Scholar] [CrossRef]
- Hall, B.S.; Wilkinson, S.R. Activation of benznidazole by trypanosomal type I nitroreductases results in glyoxal formation. Antimicrob. Agents Chemother. 2012, 56, 115–123. [Google Scholar] [CrossRef]
- Guedes, P.M.; Urbina, J.A.; de Lana, M.; Afonso, L.C.; Veloso, V.M.; Tafuri, W.L.; Machado-Coelho, G.L.; Chiari, E.; Bahia, M.T. Activity of the new triazole derivative albaconazole against Trypanosoma (Schizotrypanum) cruzi in dog hosts. Antimicrob. Agents Chemother. 2004, 48, 4286–4292. [Google Scholar] [CrossRef]
- Stothard, J.; Frame, I.; Miles, M. Genetic diversity and genetic exchange in Trypanosoma cruzi: Dual drug-resistant “progeny” from episomal transformants. Mem. Inst. Oswaldo Cruz. 1999, 94 (Suppl. S1), 189–193. [Google Scholar] [CrossRef]
- Grosso, N.L.; Bua, J.; Perrone, A.E.; Gonzalez, M.N.; Bustos, P.L.; Postan, M.; Fichera, L.E. Trypanosoma cruzi: Biological characterization of a isolate from an endemic area and its susceptibility to conventional drugs. Exp. Parasitol. 2010, 126, 239–244. [Google Scholar] [CrossRef][Green Version]
- Lima, M.F.; Villalta, F. Trypanosoma cruzi trypomastigote clones differentially express a parasite cell adhesion molecule. Mol. Biochem. Parasitol. 1989, 33, 159–170. [Google Scholar] [CrossRef]
- Luna, K.P.; Hernandez, I.P.; Rueda, C.M.; Zorro, M.M.; Croft, S.L.; Escobar, P. In vitro susceptibility of Trypanosoma cruzi strains from Santander, Colombia, to hexadecylphosphocholine (miltefosine), nifurtimox and benznidazole. Biomedica 2009, 29, 448–455. [Google Scholar]
- Nozaki, T.; Engel, J.C.; Dvorak, J.A. Cellular and molecular biological analyses of nifurtimox resistance in Trypanosoma cruzi. Am. J. Trop. Med. Hyg. 1996, 55, 111–117. [Google Scholar] [CrossRef]
- Perez, C.J.; Lymbery, A.J.; Thompson, R.C. Chagas disease: The challenge of polyparasitism? Trends Parasitol. 2014, 30, 176–182. [Google Scholar] [CrossRef] [PubMed]
- Gonçalves, C.S.; Ávila, A.R.; de Souza, W.; Motta, M.C.M.; Cavalcanti, D.P. Revisiting the Trypanosoma cruzi metacyclogenesis: Morphological and ultrastructural analyses during cell differentiation. Parasites Vectors 2018, 11, 83. [Google Scholar] [CrossRef] [PubMed]
- Johnson, C.A.; Kleshchenko, Y.Y.; Ikejiani, A.O.; Udoko, A.N.; Cardenas, T.C.; Pratap, S.; Duquette, M.A.; Lima, M.F.; Lawler, J.; Villalta, F.; et al. Thrombospondin-1 interacts with Trypanosoma cruzi surface calreticulin to enhance cellular infection. PLoS ONE 2012, 7, e40614. [Google Scholar] [CrossRef] [PubMed]
- Lepesheva, G.I.; Hargrove, T.Y.; Anderson, S.; Kleshchenko, Y.; Furtak, V.; Wawrzak, Z.; Villalta, F.; Waterman, M.R. Structural insights into inhibition of sterol 14alpha-demethylase in the human pathogen Trypanosoma cruzi. J. Biol. Chem. 2010, 285, 25582–25590. [Google Scholar] [CrossRef] [PubMed]
- Villalta, F.; Dobish, M.C.; Nde, P.N.; Kleshchenko, Y.Y.; Hargrove, T.Y.; Johnson, C.A.; Waterman, M.R.; Johnston, J.N.; Lepesheva, G.I. VNI cures acute and chronic experimental Chagas disease. J. Infect. Dis. 2013, 208, 504–511. [Google Scholar] [CrossRef]
- Lepesheva, G.I.; Hargrove, T.Y.; Rachakonda, G.; Wawrzak, Z.; Pomel, S.; Cojean, S.; Nde, P.N.; Nes, W.D.; Locuson, C.W.; Calcutt, M.W.; et al. VFV as a New Effective CYP51 Structure-Derived Drug Candidate for Chagas Disease and Visceral Leishmaniasis. J. Infect. Dis. 2015, 212, 1439–1448. [Google Scholar] [CrossRef]
- Villalta, F.; Kierszenbaum, F. Growth of isolated amastigotes of Trypanosoma cruzi in cell-free medium. J. Protozool. 1982, 29, 570–576. [Google Scholar] [CrossRef]
- Pate, P.G.; Wolfson, J.S.; McHugh, G.L.; Pan, S.C.; Swartz, M.N. Novobiocin antagonism of amastigotes of Trypanosoma cruzi growing in cell-free medium. Antimicrob. Agents Chemother. 1986, 29, 426–431. [Google Scholar] [CrossRef]
- Udoko, A.N.; Johnson, C.A.; Dykan, A.; Rachakonda, G.; Villalta, F.; Mandape, S.N.; Lima, M.F.; Pratap, S.; Nde, P.N. Early Regulation of Profibrotic Genes in Primary Human Cardiac Myocytes by Trypanosoma cruzi. PLoS Negl. Trop Dis. 2016, 10, e0003747. [Google Scholar] [CrossRef]
- Hoekstra, W.J.; Hargrove, T.Y.; Wawrzak, Z.; da Gama Jaen Batista, D.; da Silva, C.F.; Nefertiti, A.S.; Rachakonda, G.; Schotzinger, R.J.; Villalta, F.; Soeiro Mde, N.; et al. Clinical Candidate VT-1161’s Antiparasitic Effect In Vitro, Activity in a Murine Model of Chagas Disease, and Structural Characterization in Complex with the Target Enzyme CYP51 from Trypanosoma cruzi. Antimicrob. Agents Chemother. 2016, 60, 1058–1066. [Google Scholar] [CrossRef] [PubMed]
- Vela, A.; Coral-Almeida, M.; Sereno, D.; Costales, J.A.; Barnabe, C.; Breniere, S.F. In vitro susceptibility of Trypanosoma cruzi discrete typing units (DTUs) to benznidazole: A systematic review and meta-analysis. PLoS Negl. Trop Dis. 2021, 15, e0009269. [Google Scholar] [CrossRef] [PubMed]
- Yang, H.; Sun, L.; Wang, Z.; Li, W.; Liu, G.; Tang, Y. ADMETopt: A Web Server for ADMET Optimization in Drug Design via Scaffold Hopping. J. Chem. Inf. Model. 2018, 58, 2051–2056. [Google Scholar] [CrossRef] [PubMed]
- Backman, T.W.; Cao, Y.; Girke, T. ChemMine tools: An online service for analyzing and clustering small molecules. Nucleic Acids Res. 2011, 39, W486–W491. [Google Scholar] [CrossRef] [PubMed]
- Turko, I.V.; Ballard, S.A.; Francis, S.H.; Corbin, J.D. Inhibition of cyclic GMP-binding cyclic GMP-specific phosphodiesterase (Type 5) by sildenafil and related compounds. Mol. Pharmacol. 1999, 56, 124–130. [Google Scholar] [CrossRef]
- Daugan, A.; Grondin, P.; Ruault, C.; Le Monnier de Gouville, A.C.; Coste, H.; Kirilovsky, J.; Hyafil, F.; Labaudiniere, R. The discovery of tadalafil: A novel and highly selective PDE5 inhibitor. 1: 5,6,11,11a-tetrahydro-1H-imidazo [1’,5’:1,6]pyrido[3,4-b]indole-1,3(2H)-dione analogues. J. Med. Chem. 2003, 46, 4525–4532. [Google Scholar] [CrossRef]
- Broccatelli, F.; Carosati, E.; Neri, A.; Frosini, M.; Goracci, L.; Oprea, T.I.; Cruciani, G. A novel approach for predicting P-glycoprotein (ABCB1) inhibition using molecular interaction fields. J. Med. Chem. 2011, 54, 1740–1751. [Google Scholar] [CrossRef]
- Da Mata, J.R.; Camargos, M.R.; Chiari, E.; Machado, C.R. Trypanosoma cruzi infection and the rat central nervous system: Proliferation of parasites in astrocytes and the brain reaction to parasitism. Brain Res. Bull. 2000, 53, 153–162. [Google Scholar] [CrossRef]
- Williams, J.A.; Hyland, R.; Jones, B.C.; Smith, D.A.; Hurst, S.; Goosen, T.C.; Peterkin, V.; Koup, J.R.; Ball, S.E. Drug-drug interactions for UDP-glucuronosyltransferase substrates: A pharmacokinetic explanation for typically observed low exposure (AUCi/AUC) ratios. Drug Metab. Dispos. 2004, 32, 1201–1208. [Google Scholar] [CrossRef]
- Kido, Y.; Matsson, P.; Giacomini, K.M. Profiling of a prescription drug library for potential renal drug-drug interactions mediated by the organic cation transporter 2. J. Med. Chem. 2011, 54, 4548–4558. [Google Scholar] [CrossRef]
- Neitz, R.J.; Chen, S.; Supek, F.; Yeh, V.; Kellar, D.; Gut, J.; Bryant, C.; Gallardo-Godoy, A.; Molteni, V.; Roach, S.L.; et al. Lead identification to clinical candidate selection: Drugs for Chagas disease. J. Biomol. Screen 2015, 20, 101–111. [Google Scholar] [CrossRef] [PubMed]
- Francis, S.H.; Sekhar, K.R.; Ke, H.; Corbin, J.D. Inhibition of cyclic nucleotide phosphodiesterases by methylxanthines and related compounds. Handb. Exp. Pharmacol. 2011, 34, 93–133. [Google Scholar] [CrossRef]
- Choi, S.H.; Choi, D.H.; Song, K.S.; Shin, K.H.; Chun, B.G. Zaprinast, an inhibitor of cGMP-selective phosphodiesterases, enhances the secretion of TNF-alpha and IL-1beta and the expression of iNOS and MHC class II molecules in rat microglial cells. J. Neurosci. Res. 2002, 67, 411–421. [Google Scholar] [CrossRef]
- Ahmed, W.S.; Geethakumari, A.M.; Biswas, K.H. Phosphodiesterase 5 (PDE5): Structure-function regulation and therapeutic applications of inhibitors. Biomed. Pharmacother. 2021, 134, 111128. [Google Scholar] [CrossRef] [PubMed]
- Teixeira, M.C.; de Jesus Santos, R.; Sampaio, R.B.; Pontes-de-Carvalho, L.; dos-Santos, W.L. A simple and reproducible method to obtain large numbers of axenic amastigotes of different Leishmania species. Parasitol. Res. 2002, 88, 963–968. [Google Scholar] [CrossRef] [PubMed]
- Shimony, O.; Jaffe, C.L. Rapid fluorescent assay for screening drugs on Leishmania amastigotes. J. Microbiol. Methods 2008, 75, 196–200. [Google Scholar] [CrossRef] [PubMed]
- Nuhs, A.; De Rycker, M.; Manthri, S.; Comer, E.; Scherer, C.A.; Schreiber, S.L.; Ioset, J.R.; Gray, D.W. Development and Validation of a Novel Leishmania donovani Screening Cascade for High-Throughput Screening Using a Novel Axenic Assay with High Predictivity of Leishmanicidal Intracellular Activity. PLoS Negl. Trop. Dis. 2015, 9, e0004094. [Google Scholar] [CrossRef]
- Bhaskar, R.; Gangwar, S.; Goyal, N. Development of luciferase expressing Leishmania donovani axenic amastigotes as primary model for in vitro screening of antileishmanial compounds. Curr. Microbiol. 2012, 65, 696–700. [Google Scholar] [CrossRef]
- De Rycker, M.; Hallyburton, I.; Thomas, J.; Campbell, L.; Wyllie, S.; Joshi, D.; Cameron, S.; Gilbert, I.H.; Wyatt, P.G.; Frearson, J.A.; et al. Comparison of a high-throughput high-content intracellular Leishmania donovani assay with an axenic amastigote assay. Antimicrob. Agents Chemother. 2013, 57, 2913–2922. [Google Scholar] [CrossRef]
- Debrabant, A.; Joshi, M.B.; Pimenta, P.F.; Dwyer, D.M. Generation of Leishmania donovani axenic amastigotes: Their growth and biological characteristics. Int. J. Parasitol. 2004, 34, 205–217. [Google Scholar] [CrossRef]
- Pescher, P.; Blisnick, T.; Bastin, P.; Spath, G.F. Quantitative proteome profiling informs on phenotypic traits that adapt Leishmania donovani for axenic and intracellular proliferation. Cell Microbiol. 2011, 13, 978–991. [Google Scholar] [CrossRef] [PubMed]
- Rochette, A.; Raymond, F.; Corbeil, J.; Ouellette, M.; Papadopoulou, B. Whole-genome comparative RNA expression profiling of axenic and intracellular amastigote forms of Leishmania infantum. Mol. Biochem. Parasitol. 2009, 165, 32–47. [Google Scholar] [CrossRef] [PubMed]
- Fernandes, A.B.; Mortara, R.A. Invasion of MDCK epithelial cells with altered expression of Rho GTPases by Trypanosoma cruzi amastigotes and metacyclic trypomastigotes of strains from the two major phylogenetic lineages. Microbes Infect. 2004, 6, 460–467. [Google Scholar] [CrossRef] [PubMed]






| Strain | GVK14 (nM) | SI |
|---|---|---|
| Tulahuen | 2.4 ± 0.2 | 15,833.3 ± 620 |
| Y | 3.6 ± 0.5 | 10,555.55556 ± 800 |
| CA-1 CL72 | 2.8 ± 0.8 | 13,571.42857 ± 1000 |
| IBMX Base | GVK 04 | GVK 05 | GVK 06 | GVK 08 | GVK 10 | GVK 11 | GVK 12 | GVK 13 | GVK 14 | GVK 15 | GVK 16 | GVK 19 | GVK 22 | GVK 105 | ||
|---|---|---|---|---|---|---|---|---|---|---|---|---|---|---|---|---|
| A (Absorption) | Human intestinal absorption (HIA) | + | + | + | + | + | + | + | + | + | + | + | + | + | + | + |
| Human oral bioavailability (HOB) | + | + | - | + | + | + | - | - | - | + | + | + | - | + | + | |
| Caco-2 permeability | - | + | + | + | + | + | + | + | + | - | * | + | + | - | + | |
| D (Distribution) | Blood–brain barrier penetration (BBB) | + | + | + | + | + | + | + | + | + | + | + | + | + | + | + |
| P-glycoprotein inhibitor (P-gp) | - | - | - | - | - | - | - | + | - | - | - | - | - | + | - | |
| P-glycoprotein substrate | - | - | - | - | - | - | - | - | - | - | - | - | - | - | - | |
| M(Metabolism) | CYP inhibitory promiscuity | - | - | - | + | + | - | + | - | - | - | + | - | - | + | - |
| E (Excretion) | OCT2 inhibitor | - | - | - | - | - | - | - | - | - | - | - | - | - | - | - |
| T (Toxicity) | Acute oral toxicity (log(1/(mol/kg))) | III: 2.611 | III: 2 | III: 2.632 | III: 2.919 | III: 2.777 | III: 3.275 | III: 2.607 | III: 3.19 | III: 2.55 | II: 2.934 | III: 2.777 | III: 2.998 | III: 2.902 | III: 2.045 | I: 3.174 |
| Human either-a-go-go-ralted gene (hERG) inhibition | - | + | + | + | + | + | + | + | - | - | + | + | - | + | - | |
| Ames mutagenesis | - | - | - | - | - | + | - | - | - | - | - | - | + | - | - | |
| Carcinogenicity (binary) | - | - | - | - | - | - | - | - | - | - | - | - | - | - | - | |
| IBMX | cAMP pmol/mL |
|---|---|
| GVK04 | 9.3 |
| GVK05 | 0.2 |
| GVK06 | 0.2 |
| GVK08 | 0.2 |
| GVK10 | 3.1 |
| GVK11 | 3.1 |
| GVK12 | 9.3 |
| GVK13 | 0.3 |
| GVK14 | 750 |
| GVK15 | 1 |
| GVK16 | 84 |
| GVK19 | 700 |
| GVK22 | 208 |
| GVK105 | 2 |
Publisher’s Note: MDPI stays neutral with regard to jurisdictional claims in published maps and institutional affiliations. |
© 2022 by the authors. Licensee MDPI, Basel, Switzerland. This article is an open access article distributed under the terms and conditions of the Creative Commons Attribution (CC BY) license (https://creativecommons.org/licenses/by/4.0/).
Share and Cite
Banga, A.R.; Sekhar, K.R.; Rayford, K.J.; Arun, A.; Odiase, P.; Garg, A.P.; Lima, M.F.; Nde, P.N.; Villalta, F.; Rachakonda, G. Xanthine Analogs Suppress Trypanosoma cruzi Infection In Vitro Using PDEs as Targets. Microbiol. Res. 2022, 13, 721-739. https://doi.org/10.3390/microbiolres13040052
Banga AR, Sekhar KR, Rayford KJ, Arun A, Odiase P, Garg AP, Lima MF, Nde PN, Villalta F, Rachakonda G. Xanthine Analogs Suppress Trypanosoma cruzi Infection In Vitro Using PDEs as Targets. Microbiology Research. 2022; 13(4):721-739. https://doi.org/10.3390/microbiolres13040052
Chicago/Turabian StyleBanga, Amita R., Konjeti R. Sekhar, Kayla J. Rayford, Ashutosh Arun, Peace Odiase, Amar P. Garg, Maria F. Lima, Pius N. Nde, Fernando Villalta, and Girish Rachakonda. 2022. "Xanthine Analogs Suppress Trypanosoma cruzi Infection In Vitro Using PDEs as Targets" Microbiology Research 13, no. 4: 721-739. https://doi.org/10.3390/microbiolres13040052
APA StyleBanga, A. R., Sekhar, K. R., Rayford, K. J., Arun, A., Odiase, P., Garg, A. P., Lima, M. F., Nde, P. N., Villalta, F., & Rachakonda, G. (2022). Xanthine Analogs Suppress Trypanosoma cruzi Infection In Vitro Using PDEs as Targets. Microbiology Research, 13(4), 721-739. https://doi.org/10.3390/microbiolres13040052

