Examining the Influence of Technological Perception, Cost, and Accessibility on Electric Vehicle Consumer Behavior in Thailand
Abstract
1. Introduction
Research Gap: Insights from Previous Studies
2. Literature Review
2.1. Behavioral Economics and Consumer Decision-Making
2.2. Technology Acceptance Model (TAM)
2.3. Integration of Theories in the Conceptual Framework
2.4. Research Hypothesizes
2.4.1. Convenience & Accessibility and Technology Perception & Performance
2.4.2. Convenience & Accessibility and Cost of Ownership & Usage
2.4.3. Convenience & Accessibility and Travel Patterns & Usage Behavior
2.4.4. Technology Perception & Performance and Cost of Ownership & Usage
2.4.5. Technology Perception & Performance and Travel Patterns & Usage Behavior
2.4.6. Cost of Ownership & Usage and Travel Patterns & Usage Behavior
3. Research Methodology
3.1. Research Design
3.2. Data Collection Process
3.3. Data Analysis
4. Results
4.1. Demographic Information of Electric Vehicles Users
4.2. Reliability Testing
4.3. Structural Equation Analysis (SEM Analysis)
4.3.1. Relationships of Causality Among Latent Variables
4.3.2. Mediation Analysis
5. Discussion
6. Conclusions
6.1. Theoretical Contribution
6.2. Practical Implication
7. Research Limitations and Future Research Areas
7.1. Limitations of the Research
7.2. Suggestions for Further Research
Author Contributions
Funding
Institutional Review Board Statement
Informed Consent Statement
Data Availability Statement
Conflicts of Interest
References
- Asian Transport Outlook. Transport and Climate Profile: Thailand; (Shows 2022–2023 Transport CO2 = 81–79 Mt and ≈29% of National Total; road ≈96% of Transport CO2); Asian Transport Outlook: Manila, Philippines, 2024. [Google Scholar]
- Steg, L. Car use: Lust and must. Instrumental, symbolic and affective motives for car use. Transp. Res. Part A Policy Pract. 2005, 39, 147–162. [Google Scholar] [CrossRef]
- Bockarjova, M.; Steg, L.; Trijp, H.V. Understanding consumer adoption of electric vehicles: The role of social influence and perceived benefits. J. Environ. Psychol. 2020, 68, 101–113. [Google Scholar]
- Coffman, M.; Bernstein, P.; Wee, S. Factors affecting the adoption of electric vehicles in Hawaii. Transp. Res. D Trans. Environ. 2017, 48, 122–136. [Google Scholar]
- Li, W.; Long, R.; Chen, H.; Geng, J. A review of factors influencing consumer intentions to adopt battery electric vehicles. Renew. Sustain. Energy Rev. 2017, 78, 318–328. [Google Scholar] [CrossRef]
- Hardman, S.; Chandan, A.; Tal, G.; Turrentine, T. The effectiveness of financial purchase incentives for battery electric vehicles—A review of the evidence. Renew. Sustain. Energy Rev. 2017, 80, 1100–1111. [Google Scholar] [CrossRef]
- Pojani, D.; Stead, D. Sustainable urban transport in the developing world: Beyond megacities. Sustainability 2015, 7, 7784–7805. [Google Scholar] [CrossRef]
- Kahneman, D.; Tversky, A. Prospect theory: An analysis of decision under risk. Econometrica 1979, 47, 263–291. [Google Scholar] [CrossRef]
- Davis, F. Perceived usefulness, perceived ease of use, and user acceptance of information technology. MIS Q. 1989, 13, 319. [Google Scholar] [CrossRef]
- He, S.; Luo, S.; Sun, K.K. Factors affecting electric vehicle adoption intention: The impact of objective, perceived, and prospective charger accessibility. J. Transp. Land Use 2022, 15, 779–801. [Google Scholar] [CrossRef]
- Niu, S.; Zhao, Q.; Niu, S.; Jian, L. A Comprehensive investigation of thermal risks in wireless EV chargers considering spatial misalignment from a dynamic perspective. IEEE J. Emerg. Sel. Top. Ind. Electron. 2024, 5, 1560–1571. [Google Scholar] [CrossRef]
- Egbue, O.; Long, S. Barriers to widespread adoption of electric vehicles: An analysis of consumer attitudes and perceptions. Energy Policy 2012, 48, 717–729. [Google Scholar] [CrossRef]
- Rolim, C.C.; Gonçalves, G.N.; Farias, T.L.; Rodrigues, Ó. Impacts of electric vehicle adoption on driver behavior and environmental performance. Procedia Soc. Behav. Sci. 2012, 54, 706–715. [Google Scholar] [CrossRef]
- Peng, Z.; Yang, Y.; Wu, R.; Tan, X.; Xu, H. Accessibility analysis of battery electric vehicles: A case study of Beijing Tianjin Hebei. E3S Web Conf. 2022, 360, 01029. [Google Scholar] [CrossRef]
- Jamei, E.; Chan, M.; Chau, H.W.; Gaisie, E.; Lättman, K. Perceived accessibility and key influencing factors in transportation. Sustainability 2022, 14, 10806. [Google Scholar] [CrossRef]
- Han, L.; Wang, S.; Zhao, D.; Li, J. The intention to adopt electric vehicles: Driven by functional and non-functional values. Transp. Res. A Policy Pract. 2017, 103, 185–197. [Google Scholar] [CrossRef]
- Rosik, P.; Goliszek, S.; Komornicki, T.; Duma, P. Forecast of the impact of electric car battery performance and infrastructural and demographic changes on cumulative accessibility for the five most populous cities in Poland. Energies 2021, 14, 8350. [Google Scholar] [CrossRef]
- Wu, G.; Inderbitzin, A.; Bening, C. Total cost of ownership of electric vehicles compared to conventional vehicles: A probabilistic analysis and projection across market segments. Energy Policy 2015, 80, 196–214. [Google Scholar] [CrossRef]
- Lebeau, P.; Macharis, C.; Van Mierlo, J. How to improve the total cost of ownership of electric vehicles: An analysis of the light commercial vehicle segment. World Electr. Veh. J. 2019, 10, 90. [Google Scholar] [CrossRef]
- Prevedouros, P.; Mitropoulos, L. Impact of battery performance on total cost of ownership for electric drive vehicle. In Proceedings of the 2018 21st International Conference on Intelligent Transportation Systems (ITSC), Maui, HI, USA, 4–7 November 2018. [Google Scholar]
- Madina, C.; Zamora, I.; Zabala, E. Methodology for assessing electric vehicle charging infrastructure business models. Energy Policy 2016, 89, 284–293. [Google Scholar] [CrossRef]
- Berg, J.; Henriksson, M.; Ihlström, J. Comfort first! Vehicle-sharing systems in urban residential areas: The importance for everyday mobility and reduction of car use among pilot users. Sustainability 2019, 11, 2521. [Google Scholar] [CrossRef]
- Burra, L.T.; Al-Khasawneh, M.B.; Cirillo, C. Impact of charging infrastructure on electric vehicle adoption: A synthetic population approach. Travel Behav. Soc. 2024, 37, 100834. [Google Scholar] [CrossRef]
- Vilcan, A.; Nicolae, V.; Martin, I.; Istrate, M. Considerations on reducing emissions by increasing the use of electric vehicles in urban area. IOP Conf. Ser. Mater. Sci. Eng. 2024, 1303, 012002. [Google Scholar] [CrossRef]
- Thomas, M.M.; Mohammadi, N.; Taylor, J.E. Investigating the association between mass transit adoption and COVID-19 infections in US metropolitan areas. Sci. Total Environ. 2022, 811, 152284. [Google Scholar] [CrossRef] [PubMed]
- da Silva, P.T.; Facó, J.F.B.; Lourenço, S.R.; Petraconi Filho, G.; de Andrade, A.A.; Cassiano, D.A.; Silva, M.C.; Gasi, F. Electric vehicles: Study of energy demand and impact on infrastructure due to the insertion of electric buses in the city of São Paulo. Rev. FOCO 2024, 17, e4225. [Google Scholar] [CrossRef]
- Hemasree, R.; Subramanian, C.V. Influences and impressions of metro rail transit systems in urban spaces: A review. Civ. Eng. Archit. 2022, 10, 3110–3117. [Google Scholar] [CrossRef]
- Yang, J.; Dong, J.; Zhang, Q.; Liu, Z.; Wang, W. An investigation of battery electric vehicle driving and charging behaviors using vehicle usage data collected in Shanghai, China. Transp. Res. Rec. 2018, 2672, 20–30. [Google Scholar] [CrossRef]
- Wood, E.; Neubauer, J.; Burton, E. Quantifying the effect of fast charger deployments on electric vehicle utility and travel patterns via advanced simulation. SAE Tech. Pap. 2015, 2015, 13. [Google Scholar]
- Nazari, F.; Mohammadian, A.; Stephens, T. Modeling electric vehicle adoption considering a latent travel pattern construct and charging infrastructure. Transp. Res. D Trans. Environ. 2019, 72, 65–82. [Google Scholar] [CrossRef]
- Pasaoglu, G.; Fiorello, D.; Martino, A.; Zani, L.; Zubaryeva, A.; Thiel, C. Travel patterns and the potential use of electric cars—Results from a direct survey in six European countries. Technol. Forecast. Soc. Change 2014, 87, 51–59. [Google Scholar] [CrossRef]
- Helmbrecht, M.; Olaverri-Monreal, C.; Bengler, K.; Vilimek, R.; Keinath, A. How electric vehicles affect driving behavioral patterns. IEEE Intell. Transp. Syst. Mag. 2014, 6, 22–32. [Google Scholar] [CrossRef]
- Jensen, A.F.; Mabit, S.L. The use of electric vehicles: A case study on adding an electric car to a household. Transp. Res. A Policy Pract. 2017, 106, 89–99. [Google Scholar] [CrossRef]
- Carlton, G.J.; Sultana, S. Electric vehicle charging station accessibility and land use clustering: A case study of the Chicago region. J. Urban Mobil. 2022, 2, 100019. [Google Scholar] [CrossRef]
- Desreveaux, A.; Hittinger, E.; Bouscayrol, A.; Castex, É.; Sirbu, G. Techno-economic comparison of total cost of ownership of electric and diesel vehicles. IEEE Access 2020, 8, 195752–195762. [Google Scholar] [CrossRef]
- Hagman, J.; Ritzén, S.; Stier, J.J.; Susilo, Y. Total cost of ownership and its potential implications for battery electric vehicle diffusion. Res. Transp. Bus. Manag. 2016, 18, 11–17. [Google Scholar] [CrossRef]
- Palmer, K.; Tate, J.E.; Wadud, Z.; Nellthorp, J. Total cost of ownership and market share for hybrid and electric vehicles in the UK, US and Japan. Appl. Energy 2018, 209, 108–119. [Google Scholar] [CrossRef]
- She, Z.-Y.; Sun, Q.; Ma, J.-J.; Xie, B.-C. What are the barriers to widespread adoption of battery electric vehicles? A survey of public perception in Tianjin, China. Transp. Policy 2017, 56, 29–40. [Google Scholar] [CrossRef]
- Jiang, H.; Xu, H.; Liu, Q.; Ma, L.; Song, J. An urban planning perspective on enhancing electric vehicle (EV) adoption: Evidence from Beijing. Travel Behav. Soc. 2024, 34, 100712. [Google Scholar] [CrossRef]
- Madrid, J. Electric vehicle adoption: Barriers, incentives, and market trends. Int. Adv. Res. Sci. Commun. Technol. 2023, 3, 790–794. [Google Scholar] [CrossRef]
- Arend, M.G.; Franke, T. The Role of interaction patterns with hybrid electric vehicle eco-features for drivers’ eco-driving performance. Hum. Factors 2017, 59, 314–327. [Google Scholar] [CrossRef]
- Bingham, C.; Walsh, C.; Carroll, S. Impact of driving characteristics on electric vehicle energy consumption and range. IET Intell. Transp. Syst. 2012, 6, 29–35. [Google Scholar] [CrossRef]
- Franke, T.; Günther, M.; Trantow, M.; Krems, J.F. Does this range suit me? Range satisfaction of battery electric vehicle users. Appl. Ergon. 2017, 65, 191–199. [Google Scholar] [CrossRef]
- Haustein, S.; Jensen, A.F. Factors of electric vehicle adoption: A comparison of conventional and electric car users based on an extended theory of planned behavior. Int. J. Sustain. Transp. 2018, 12, 484–496. [Google Scholar] [CrossRef]
- Guo, Y.; Kelly, J.A.; Clinch, J.P. Variability in total cost of vehicle ownership across vehicle and user profiles. Commun. Transp. Res. 2022, 2, 100071. [Google Scholar] [CrossRef]
- Sun, M.; Shao, C.; Zhuge, C.; Wang, P.; Yang, X.; Wang, S. Uncovering travel and charging patterns of private electric vehicles with trajectory data: Evidence and policy implications. Transportation 2022, 49, 1409–1439. [Google Scholar] [CrossRef]
- Balasubramaniam, A.; Balasubramaniam, T.; Paul, A.; Seo, H. Electric vehicle usage pattern analysis using nonnegative matrix factorization in renewable EV-smart charging grid environment. Math. Probl. Eng. 2022, 2022, 9365214. [Google Scholar] [CrossRef]
- Ashtari, A.; Bibeau, E.; Shahidinejad, S.; Molinski, T. PEV Charging profile prediction and analysis based on vehicle usage data. IEEE Trans. Smart Grid 2012, 3, 341–350. [Google Scholar] [CrossRef]
- Neubauer, J.; Brooker, A.; Wood, E. Sensitivity of battery electric vehicle economics to drive patterns, vehicle range, and charge strategies. J. Power Sources 2012, 209, 269–277. [Google Scholar] [CrossRef]
- Tamor, M.A. Examining the case for long-range battery electric vehicles with a generalized description of driving patterns. Transp. Res. C Emerg. Technol. 2019, 108, 1–11. [Google Scholar] [CrossRef]
- Li, X.; Liu, C.; Jia, J. Ownership and usage analysis of alternative fuel vehicles in the United States with the 2017 national household travel survey data. Sustainability 2019, 11, 2262. [Google Scholar] [CrossRef]
- Kanamori, R.; Morikawa, T.; Okumiya, M.; Yamamoto, T.; Ito, T. The impact of electric vehicle on travel demand and electrical demand. J. Jpn. Soc. Civ. Eng. 2012, 68, 1243–1251. [Google Scholar]
- Prakhar, P.; Jaiswal, R.; Gupta, S.; Gupta, S.K. Decoding tourist perceptions and behavioral intentions to use electric vehicles for sustainable tourism with the lens of technology continuance theory. Int. J. Tour. Cities 2024, 1–20. [Google Scholar] [CrossRef]
- Alyousef, M.B.; Weiger, W.H.; Shaltoni, A. Drivers of electric vehicle adoption: The moderating role of technological innovativeness. Manag. Sustain. Arab Rev. 2023, 3, 446–461. [Google Scholar] [CrossRef]
- Adu-Gyamfi, G.; Asamoah, A.N.; Obuobi, B.; Nketiah, E.; Zhang, M. Electric mobility in an oil-producing developing nation: Empirical assessment of electric vehicle adoption. Technol. Forecast. Soc. Change 2024, 200, 123173. [Google Scholar] [CrossRef]
- Li, W.; Wang, M.; Cheng, X.; Long, R. The impact of interaction on the adoption of electric vehicles: Mediating role of experience value. Front. Psychol. 2023, 14, 1129752. [Google Scholar] [CrossRef] [PubMed]
- Le, T.T.; Jabeen, F.; Santoro, G. What drives purchase behavior for electric vehicles among millennials in an emerging market. J. Clean. Prod. 2023, 428, 139213. [Google Scholar] [CrossRef]
- Hair, J., Jr.; Page, M.; Brunsveld, N. Essentials of Business Research Methods, 4th ed.; Routledge: New York, NY, USA, 2019. [Google Scholar]
- Wolff, S.; Madlener, R. Driven by change: Commercial drivers’ acceptance and efficiency perceptions of light-duty electric vehicle usage in Germany. Transp. Res. C Emerg. Technol. 2019, 105, 262–282. [Google Scholar] [CrossRef]
- Park, E.; Lim, J.; Cho, Y. Understanding the Emergence and social acceptance of electric vehicles as next-generation models for the automobile industry. Sustainability 2018, 10, 662. [Google Scholar] [CrossRef]
- Simsekoglu, Ö.; Nayum, A. Predictors of intention to buy a battery electric vehicle among conventional car drivers. Transp. Res. F Traffic Psychol. Behav. 2019, 60, 1–10. [Google Scholar] [CrossRef]
- MacLeod, K.E.; Thorhauge, M.; Villalobos, V.; van Meijgaard, J.; Karriker-Jaffe, K.J.; Kelley-Baker, T.; Ragland, D.R. To drive or not to drive? A study of travel behavior for a recent drinking occasion. Travel Behav. Soc. 2020, 20, 74–82. [Google Scholar] [CrossRef]
- Schneider, J.; Sealy, K.; Boettigheimer, M.; Laemmle, T. Validation and Comparison of Alignment Methodologies for the SAE Wireless Power Transfer, J2954 Standard; SAE Technical Paper; SAE: Detroit, MI, SAD, 2024. [Google Scholar] [CrossRef]



| Items | Details | Frequency | Percentage |
|---|---|---|---|
| Gender | Male | 109 | 27.4 |
| Female | 289 | 72.6 | |
| Age | 20–29 years | 81 | 20.4 |
| 30–39 years | 125 | 31.4 | |
| 40–49 years | 114 | 28.6 | |
| More than 49 years | 78 | 19.6 | |
| Income USD (monthly) | 215–515 | 30 | 7.6 |
| 516–828 | 142 | 35.8 | |
| 829–1142 | 134 | 33.8 | |
| More than 1142 | 91 | 22.8 | |
| Education level | Lower than bachelor’s degree | 57 | 14.3 |
| Bachelor’s degree | 212 | 53.2 | |
| Master’s degree | 114 | 28.7 | |
| Higher than master’s degree | 15 | 3.8 |
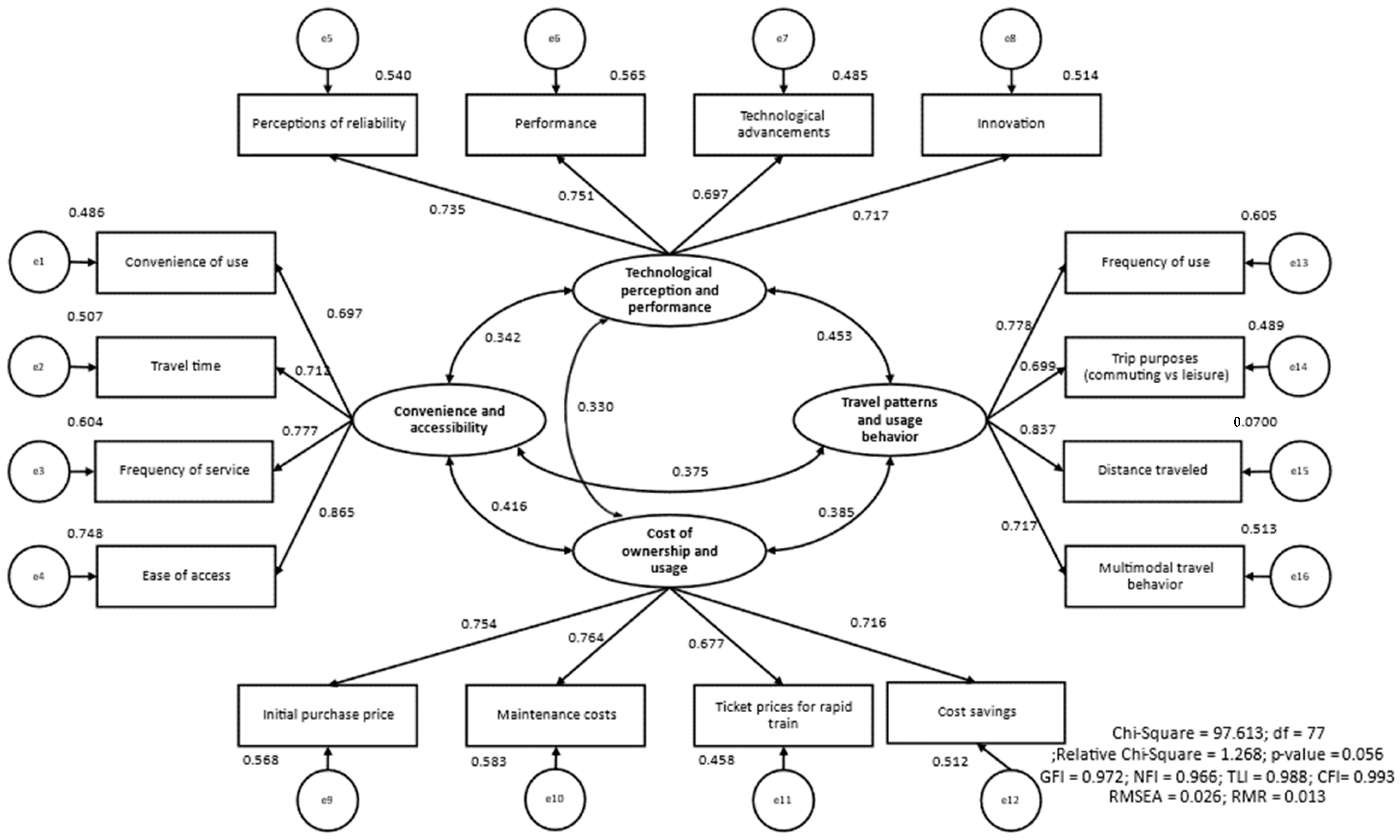
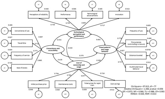
| Construct | Variables | Factor Loading | CR | AVE | Cronbach’s Alpha |
|---|---|---|---|---|---|
| Convenience and accessibility | Convenience of use | 0.697 | 0.849 | 0.586 | 0.856 |
| Travel time | 0.712 | ||||
| Frequency of service | 0.777 | ||||
| Ease of access | 0.865 | ||||
| Technological perception and performance | Perceptions of reliability | 0.735 | 0.816 | 0.526 | 0.816 |
| Performance | 0.751 | ||||
| Technological advancements | 0.697 | ||||
| Innovation | 0.717 | ||||
| Cost of ownership and usage | Initial purchase price | 0.754 | 0.819 | 0.531 | 0.829 |
| Maintenance costs | 0.764 | ||||
| Ticket prices for rapid train | 0.677 | ||||
| Cost savings | 0.716 | ||||
| Travel patterns and usage behavior | Frequency of use | 0.778 | 0.845 | 0.577 | 0.838 |
| Trip purposes (commuting vs. leisure) | 0.699 | ||||
| Distance traveled | 0.837 | ||||
| Multimodal travel behavior | 0.717 |
| Hypothesis | Path | Path Coefficient | p-Value | Relationship |
|---|---|---|---|---|
| H1 | CA TP | 0.342 *** | <0.001 | Supported |
| H2 | CA CU | 0.343 *** | <0.001 | Supported |
| H3 | CA TU | 0.179 ** | 0.003 | Supported |
| H4 | TP CU | 0.213 *** | <0.001 | Supported |
| H5 | TP TU | 0.325 *** | <0.001 | Supported |
| H6 | CU TU | 0.203 ** | 0.002 | Supported |
| Hypothesis | Paths | Direct Effect | Indirect Effect | p-Value | Mediation | Relationship |
|---|---|---|---|---|---|---|
| H7 | CA → TU | 0.179 ** | 0.003 | Partial | Supported | |
| CA → TP → TU | 0.094 ** | 0.003 | Supported | |||
| H8 | CA → TU | 0.179 ** | 0.003 | Partial | Supported | |
| TI → CU → TU | 0.059 ** | 0.005 | Supported |
Disclaimer/Publisher’s Note: The statements, opinions and data contained in all publications are solely those of the individual author(s) and contributor(s) and not of MDPI and/or the editor(s). MDPI and/or the editor(s) disclaim responsibility for any injury to people or property resulting from any ideas, methods, instructions or products referred to in the content. |
© 2025 by the authors. Published by MDPI on behalf of the World Electric Vehicle Association. Licensee MDPI, Basel, Switzerland. This article is an open access article distributed under the terms and conditions of the Creative Commons Attribution (CC BY) license (https://creativecommons.org/licenses/by/4.0/).
Share and Cite
Suvittawat, A.; Suvittawat, N.; Khampirat, B. Examining the Influence of Technological Perception, Cost, and Accessibility on Electric Vehicle Consumer Behavior in Thailand. World Electr. Veh. J. 2025, 16, 543. https://doi.org/10.3390/wevj16090543
Suvittawat A, Suvittawat N, Khampirat B. Examining the Influence of Technological Perception, Cost, and Accessibility on Electric Vehicle Consumer Behavior in Thailand. World Electric Vehicle Journal. 2025; 16(9):543. https://doi.org/10.3390/wevj16090543
Chicago/Turabian StyleSuvittawat, Adisak, Nutchanon Suvittawat, and Buratin Khampirat. 2025. "Examining the Influence of Technological Perception, Cost, and Accessibility on Electric Vehicle Consumer Behavior in Thailand" World Electric Vehicle Journal 16, no. 9: 543. https://doi.org/10.3390/wevj16090543
APA StyleSuvittawat, A., Suvittawat, N., & Khampirat, B. (2025). Examining the Influence of Technological Perception, Cost, and Accessibility on Electric Vehicle Consumer Behavior in Thailand. World Electric Vehicle Journal, 16(9), 543. https://doi.org/10.3390/wevj16090543


